Hallo, ich sollte einen astabilen Multivibrator für 2V haben, Taktfrequenz 1Hz. Habe sowas schon x-mal gemacht, aber immer mit 5V aufwärts. Die gesuchte Schaltung sollte sicher bis hinunter zu 1.6V laufen. Hat jemand schon mal sowas zum Laufen gebracht? Gunnar
Die "Astabile Kippstufe" mit zwei Transistoren funktioniert bis 1V herunter.
Gunnar K. schrieb: > ich sollte einen astabilen Multivibrator für 2V haben, Taktfrequenz 1Hz. Nimm einen analogen Quarz-Wecker für 2EUR und bau die Elektronik aus.
Wie schon erwähnt, ist die Betriebsspannung wohl kein Problem.Es gibt aber keine Angabe zur Frequenzstabilität, und ja die Frequenz dieser Schaltung ist spannungsabhängig. Weitere sinnvolle Angaben fehlen halt.
Mit den guten™ Germaniumtransistoren, sind auch wenuger als 1 V ueberhaupt kein Problem.
Ist der Multivibrator eigentlich Selbstzweck oder soll der auch noch etwas "antreiben"? Die meisten Relais machen in diesem Spannungsbereich schlapp und außer einer roten LED kann kaum eine Anzeige etwas damit anfangen. Etwas Exotisches wie ein Reed-Relais oder die gute, alte Glühlampe mal außen vor gelassen.
Clemens L. schrieb: > LMC555 geht bis 1,5 V. > Wie genau soll er denn sein? Das liest sich gut, wenngleich ich im DaBla keine Angaben finde, was der Ausgang bei 2V und darunter noch treiben kann. Genauigkeit und Tastverhältnis ist kein großes Problem. @Dieter P.: Analog sieht auch gut aus. Sebastian S. schrieb: > soll der auch noch etwas "antreiben"? Einen kleinen Pfeifer für 2V, der erst bei 1.2V verstummt.
Gunnar K. schrieb: > Sebastian S. schrieb: >> soll der auch noch etwas "antreiben"? > Einen kleinen Pfeifer für 2V, der erst bei 1.2V verstummt. Das Schwachsinnswort "Pfeifer" hab ich doch schonmal gehört. Du bist nicht zufällig "Oskar H. (Gast)" aus diesem Beitrag "Selbst blinkender Pfeifer für 5V gesucht" ? Wenn ja, dann war doch dort alles gesagt. Wenn nicht, dann auch.
Hier ein Bauteil das bis runter auf 1V arbeitet welches mir im Nachbarthread zum 50igsten des 555 aufgefallen ist. https://www.adafruit.com/product/5222
Dieter schrieb: > Die "Astabile Kippstufe" mit zwei Transistoren funktioniert bis 1V > herunter. Mit Ge-Transistoren liegt mein unterster Wert dafür bei 0,08V (2x AC187). Es ist also noch Reserve nach unten vorhanden :)
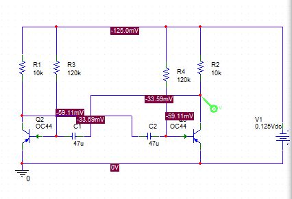
Spule schrieb: > Mit den guten Germaniumtransistoren sind auch weniger als > 1 V ueberhaupt kein Problem. siehe Beispiel: selbst mit 0.125V saubere Schwingung. Nur dass die Frequenz ziemlich von der Spannung abhängt. Schafft es noch runter bis 90mV (mit 2200µF), bei 89mV kommt nichts mehr - hängt wohl von den Transistormodellen ab.
Sebastian S. schrieb: > und außer einer roten LED kann kaum eine Anzeige etwas damit anfangen. Das muss dann wahrscheinlich Technik aus dem Neolithikum sein. Heutige rote LEDs liegen mit ihrer V_f i.a. höher. IR könnte bei 1.6V-V_CE evtl. noch funktionieren.
Aus OC44 hab ich immer Fototransistoren gemacht :).
> runter bis 90mV
Mit der Ersatzschaltung fuer negative (differentielle)
Widerstaende sollte auch da noch etwas nach gehen.
Diese Schaltung wird man wohl extern anstubsen muessen.
Bei so wenig Spannung rauschen die Transistoren zu wenig.
Dann natuerlich mit L 8 C.
Wenn es nicht schwingt, ist bestimmt die Spule schuld.
Bitte melde dich an um einen Beitrag zu schreiben. Anmeldung ist kostenlos und dauert nur eine Minute.
Bestehender Account
Schon ein Account bei Google/GoogleMail? Keine Anmeldung erforderlich!
Mit Google-Account einloggen
Mit Google-Account einloggen
Noch kein Account? Hier anmelden.



