Hallo, ich habe eine Frage zu MOSFETS. Ich habe ein BLDC welcher mit einer IRFS7430 (bzw. 6 Stück) geschalten wird. Bei kleinen Drehzahlen und kleinem Duty werden die MOSFET warm und können im extrem Fall aussteigen. Also dachte ich mir, nehm doch einen Typen mit weniger Kapazität und somit schnelleren Schaltzeiten. Geschaltet wird mit 100mA. Interessant ist dabei die CSD-Serie von TI. Also Bestellte ich den CSD19536KTT von TI, da brennt mir aber schon nach ganz kurzer Zeit der Treiber durch, welcher bei IRFS7430 nie Probleme machte. Da ich auch noch ein paar CSD18511KTT da habe, baute ich diese ein. Der laufen wirder gut und ohne zerstörung, sind aber bei wärme für einen Strom um 100 Ampere nicht ausgelegt. Wenn ich nun die Datenblätter vergleiche, ist der IFRS und CSD18511 ein 40 Volt Typ, der CSD19536 ein 100 Volt Typ. We äußtert sich eine Betriebsspannung von 16 Volt auf die Angaben im Datenblatt? Hoffe mir kann da jemand auf die Sprünge helfen. Gruß Peter
Skizziere doch wenigstens mal, wie Du den FET beschaltet hast und wie Du das Gate treibst... Dann kann Dir vielleicht auch geholfen werden.
Peter schrieb: > IRFS7430 Du möchtest mit 1 MOSFET und Peter schrieb: > Geschaltet wird mit 100mA Gate-Ansteuerstrom einen Phasenstrom von 100A mit PWM ein und ausschalten ? Peter schrieb: > für einen Strom um 100 Ampere Kein Wunder, wenn der warm wird. Das wird nichts. Fang erst mal klein an, so mit 5A. Lerne dann die Probleme kennen.
Das hatten wir schon. Der TO hat einfach nur zu viel in der Schaltung nach dem Datenblattvorbild weggelassen. Da war Hopfen und Malz verloren. Entweder der gleiche TO, oder er hat von diesem TO abgekupfert.
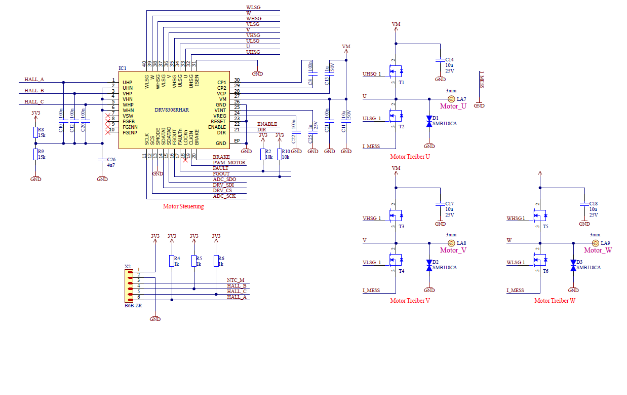
DRV8308, SLVSCF7B –FEBRUARY 2014–REVISED NOVEMBER 2017 www.ti.com 8.2 Typical Application Schau genau hin.
Peter schrieb: > fehlt da nichts Mit 3 * 10µF/25V an VM ist das nur ein Witz. Man weiss ja nicht, wo die 16V herkommen, aber die Stromquelle muss auch aufnehmen können. Nicht ohne Grund haben Motorcontroller eine Schiene mit dicken Elkos an der Motorversorgung.
Peter schrieb: > Also wenn ich das Datenblatt so ansehen, fehlt da nichts. Die unteren MOSFETs gehen an I_MESS. ISEN geht an GND. Da fehlt ganz offensichtlich etwas.
Die Strommessung wird extern gemacht und sollte sich ja nicht auf die Mosfet auswirken?
Dir ist schon klar dass 100A über 1mOhm bereits 10W verheizen? Ein frei stehender TO-220 Transistor wird bei 1W Verlust schon fühlbar heiß.
Die Erwärmung ist mir bewusst, kann aber doch nicht der Grund der unterschiedlichen Defekte mit unterschiedlichen Mosfet sein?
Interessant ist, der CSD18511 schaltet selbst mit 10mA ohne Probleme, da tut sich beim CSD19536 nichts!
Matthias S. schrieb: > Peter schrieb: >> fehlt da nichts > > Mit 3 * 10µF/25V an VM ist das nur ein Witz. Man weiss ja nicht, wo die > 16V herkommen, aber die Stromquelle muss auch aufnehmen können. Nicht > ohne Grund haben Motorcontroller eine Schiene mit dicken Elkos an der > Motorversorgung. Das sind hoffentlich nur Zusatz-Stützkondensatoren pro Halbbrücke, oder so etwas... im Bereich um 100A hätte ich eher 4700µF, 10000µF oder gar 22000µF erwartet. Dieter schrieb: > Das hatten wir schon. Der TO hat einfach nur zu viel in der Schaltung > nach dem Datenblattvorbild weggelassen. Da war Hopfen und Malz verloren. > Entweder der gleiche TO, oder er hat von diesem TO abgekupfert. Ist das so? Peter, hast Du immer noch keine anständigen Treiber verbauen wollen? Peter schrieb: > Wenn ich nun die Datenblätter vergleiche, ist der IFRS und CSD18511 ein > 40 Volt Typ, der CSD19536 ein 100 Volt Typ. We äußtert sich eine > Betriebsspannung von 16 Volt auf die Angaben im Datenblatt? Du kannst damit rechnen, daß ein Typ mit 2 1/2 fach höherer Sperrspannung (bei angenommen gleichem R_ON, in angenommen selbem Gehäuse, für angenommen gleichen Dauerstrom) mindestens 2 1/2 fach - eher aber 3-4fach - Umladestrom benötigt/schwerer zu treiben ist. (Man nutzt daher i. A. keine Fets mit viel zu hoher V_BR(DSS).) Und wenn es zwar mit einem zu schwachen LV Typ geht, Du aber einen (/weit) stärkeren brauchst, eine Treiberschaltung dazwischensetzen zu müssen. (Weil man die Schaltflanken außerhalb des Bereichs Resonanzwandler für gewöhnlich eher steil macht, für ausr. Effizienz ... ganz weit entfernt von Deinem Vorgehen, wo durch mangelnde Treiberleistung je nach Mosfet der Dir grade einfällt zu hohe Schalt- UND / ODER Leit-Verluste entstehen. Außer - wie gesagt - bei Resonanzwandlern (wo ZVS und/oder ZCS stattfindet), oder anderen besonders störarmen Schaltwandlern.) Wo liegt da also das grundsätzliche Problem? Vermutlich: "Ich will das nun mal so (ohne extra Treiber) machen - weil ich das halt wo so gesehen (wenn auch nicht verstanden) habe."
Das Problem bzw. meine Frage, äußere ich gern nochmal, warum schaltet ein IRFS7430 mit 100mA problemlos wären ein CSD19536 den Treiber zerstört? Laut Datenblatt müsste der CSD19536 viel einfacher schalten. Wo sehe ich im Datenblatt den Unterschied und die Erklärung?
Peter schrieb: > Das Problem bzw. meine Frage, äußere ich gern nochmal, warum schaltet > ein IRFS7430 mit 100mA problemlos wären ein CSD19536 den Treiber > zerstört? Laut Datenblatt müsste der CSD19536 viel einfacher schalten. > Wo sehe ich im Datenblatt den Unterschied und die Erklärung? Hast du geschaut ob die Mosfets noch in Ordnung waren nachdem der Treiber durchgebrannt ist? Könnte theoretisch sein dass erst ein Mosfet kaputt war und den Treiber mitgenommen hat. Ach ja eine mögliche Ursache für Erwärmung/Durchbrennen von Mosfets in einer Halbbrücke ist dass beide Mosfets beim Schalten kurz gleichzeitig leiten und einen dicken Kurzschluss bilden, das exakte Timing hängt auch vom Mosfet-Typ ab. Mit dem Oszilloskop am Sense-Widerstand sollte man eigentlich sehen können ob es einen starken Peak beim Umschalten gibt. Bei dem DRV8308 kann man die dead time digital einstellen über das DTIME Register, das Problem wäre also vergleichsweise einfach zu lösen.
DTime ist bei 1,5 us. Beim Treibertot sterben auch zwei Mosfet einer halbbrücke
Peter schrieb: > Beim Treibertot sterben auch zwei Mosfet einer halbbrücke Nur Lebewesen sterben und sind dann Tot. Dinge gehen einfach nur kaputt. Außerdem war das in der Vergangenheit, "gingen kaputt". Wichtige Regeln - erst lesen, dann posten!
Na Dieter, das beantwortet ja alle meiner Fragen nach Angaben im Datenblatt. Helau!
Dieter schrieb: > Beim Treibertot sterben auch zwei Mosfet einer halbbrücke Falsch, es sterben erst die MOSFETs und anschließend die Treiber.
Peter schrieb: > Laut Datenblatt müsste der CSD19536 viel einfacher schalten. > Wo sehe ich im Datenblatt den Unterschied und die Erklärung? Peter schrieb: > Dead Time ist bei 1,5 us. Das ist nicht besonders viel, bei so schwachem Treiber. Da wird wohl die IRFs ihre sehr viel schnellere (und kapazitätsärmere) Bodydiode retten. Bei den CSDs muß genau deswegen erst einer, und erst dann der zweite daran glauben, wie ich vermute: > Beim TreibertoD sterben auch beide Mosfets einer Halbbrücke Suchtag zur Verifizierung "reverse recovery".
Nach Murphy treten bestimmte Relationen der parasitären Kapazitäten und Induktivitäten auf, die mehr oder weniger große Überschwinger verursachen können. Dadurch können auch Bauteile wärmer werden und auch schlagartig kaputt gehen.
Peter schrieb: > Das Problem bzw. meine Frage, äußere ich gern nochmal, warum schaltet > ein IRFS7430 mit 100mA problemlos wären ein CSD19536 den Treiber > zerstört? Das tut er ja gar nicht. In deinem ersten Posting schreibst du doch, das die MOSFet warm werden, was ja auch kein Wunder ist, wenn du sie nur mit läppischen 100mA Treibern anschubst. Ein 100A Controller mit grossen MOSFet braucht auch kräftige Treiber, die die MOSFet zügig schalten und sperren, um den linearen Bereich so schnell wie möglich zu durchlaufen. Da du so viel Strom schaltest, wird auch der Miller Effekt gross und stemmt sich gegen den Treiber. In meinem 48V/4kW Controllern sitzt jedenfalls ein richtiger IR2110 mit 2A Sink/Source, der pro Side 3 Stück IRFB3205 schaltet. Jede Halbbrücke besteht also aus 6 MOSFets, die auch bequem die 100A schalten, ohne warm zu werden. kegelkugel schrieb: > Das sind hoffentlich nur Zusatz-Stützkondensatoren pro Halbbrücke, > oder so etwas... im Bereich um 100A hätte ich eher 4700µF, 10000µF > oder gar 22000µF erwartet. Das hoffe ich auch. In kommerziellen Controllern (eMax) sind sogar Bänke von 10-15 Elkos mit insgesamt 60mF - 100mF. Schön verteilt über die ganze Versorgungsschiene, um jede Halbbrücke zu puffern.
Matthias S. schrieb: > sind sogar Bänke von 10-15 Elkos Damit wirst Du vermutlich den Spar- und Weglassfuchs nur auf den Wecker gehen.
Es geht doch nicht ums sparen oder weg lassen. Sondern darum, wo im Mosfet Datenblatt das entscheidende steht!
Dieter schrieb: > Matthias S. schrieb: >> sind sogar Bänke von 10-15 Elkos > > Damit wirst Du vermutlich den Spar- und Weglassfuchs nur auf den Wecker > gehen. Naja, unbequeme Wahrheiten sind oft nicht gerne gesehen. Aber 100A sind nun mal mehr als eine LED und alleine die Motorversorgung muss der TE ja eigentlich mit 16mm² Schienen ausführen, um die zu handhaben. Peter schrieb: > Es geht doch nicht ums sparen oder weg lassen. Sondern darum, wo im > Mosfet Datenblatt das entscheidende steht! Wie wäre es z.B. mit Gatecharge? Aus diesem Wert und deinem Treiberstrom kannst du schon mal die theoretische Anstiegszeit am Gate berechnen - allerdings noch ohne Miller Effekt.
Anstiegszeit laut gatecharge am IRF 900ns am CSD19356 100ns. Das klingt nach 1:0 für den CSD aber laut Videobeweis halt nicht…
Schade, dass keiner wirklich einen Hinweis hat, warum ein MOSFET gut läuft, ein anderer aber den Treiber zerstört.
Gibt es einen Hinweis darauf, wie sich Qgd verhält wenn es im Datenblatt für 50 Volt ein Diagramm gibt, man aber mit 16 Volt nur arbeitet?
Peter schrieb: > ein MOSFET gut > läuft, ein anderer aber den Treiber zerstört. Ich vermute das Problem liegt im Layout und dem Aufbau und das Du nie die 'detailed design procedure' gelesen hast oder mal mit dem EVM und deutlich kleiner angefangen hast. Der CSD ist schneller, härtere Flanken. D1-D2 sind übrigens überflüssig. Die Body Dioden klemmen nach GND + VM. Über VM sollte eine TVS sein. Deine Ausführiungen sind auch relativ unverständlich. > Geschaltet wird mit 100mA Soll was heißen? Peter schrieb: > Bei kleinen Drehzahlen und > kleinem Duty werden die MOSFET warm und können im extrem Fall > aussteigen. Also geht es ganz vorne an, mit minimaler Last und Drehzahl. Kollabiert aber sofort wenn es schärfer wird. Die Fets werden warm, weil die offensichtlich nicht im Schaltbetrieb sind sondern mit irgendwas zu kämpfen haben das Du nicht misst und nicht nicht kennst. Ich vermute Du hast noch nie was in der 100 A Klasse geschaltet und Deinen Aufbau zeigst Du auch nicht. Vermutlich haut was in Strommessung und Kommutierung nicht hin, die Beschleunigungsrampe ist unkontrolliert, der Motor zieht ein vielfaches des Stromes das Du glaubst, die Fets flattern vor sich hin, statt scharfer Schaltflanken, die Schaltfrequenz ist viel zu hoch für die leistung und den BDLC, es gibt keine HF Filter vor dem Motor und die CSD brennen durch, weil sie schneller sind, damit einen schlechten Aufbau vollens übder die Klippe schieben und reißen den DRV mit in den Tod, wenn sie durchlegieren. Irgendwie sowas, aber ohne kompletten Aufbau und Messungen lohnte es einfach nicht da drin rumzustochern. Das VM ohne gigantische Kondensatorbänke zusammenbricht und damit auch die Fet Absteuerung, steht sogar klipp und klar im DB. Dazu gibt es ca. 20 Fallstricke Die Du beachten musst, die da nicht drinstehen. Bei hoher Frequenz und hoher Leistung ist nichts mehr wie es scheint. Jedes Bauteil, jeder Draht, jede Kupferfläche muss über das RCL Ersatzschaltbild betrachtet werden. Du brauchst gutes Equipment und viel Erfahrung und musst Messungen auch interpretieren können. Deswegen können wir Dir nicht helfen.
Max M. schrieb: > D1-D2 sind übrigens überflüssig. > Die Body Dioden klemmen nach GND + VM. Über VM sollte eine TVS sein. Was heisst "Über VM"? Vm nach GND?
Peter schrieb: > Gibt es einen Hinweis darauf, wie sich Qgd verhält wenn es im > Datenblatt > für 50 Volt ein Diagramm gibt, man aber mit 16 Volt nur arbeitet? Je höher die Spannung, desto breiter das Miller-Plateau.
H. H. schrieb: > Je höher die Spannung, desto breiter das Miller-Plateau. Das beantwortet irgendwie nicht das Problem. Auch kann das Design nicht so falsch sein, wenn ich daran denke, dass der IRFS7430 funktioniert, nur zu viel Schaltverluste hat (wird warm). Der CSD18511 funktioniert, ist der schnellste von allen drein, aber leider ist die Strombelastbarkeit zu gering. Bei zunehmender Wärme kommt es zu unklaren Schaltverhalten. Der CSD19536 ist somit langsamer als der CSD18511, funktioniert aber überhaupt nicht.
H. H. schrieb: > Je höher die Spannung, desto breiter das Miller-Plateau. Kann man sich das nicht mit einem Oszilloskop ansehen? Wie groß der Effekt ausgeprägt ist? Oder ist die Kapazität vom Oszilloskop, und den Tastköpfen zu groß, und würde die Messung verfälschen?
Peter schrieb: > Das beantwortet irgendwie nicht das Problem. Das Problem ist aus meiner Sicht: du erwartest, dass man den Grund für den Ausfall an einem einzelnen Parameter des Datenblatts ablesen kann. So in der Art "wenn Parameter x kleiner ist als der Wert y, dann funktioniert alles. Wenn nicht, dann raucht es ab". Natürlich gibt es auch solche eindeutigen Fälle. Wenn z.B. die Spannungsfestigkeit des Transistors zu klein wäre, dann raucht die Schaltung auf jeden Fall ab. Aber bei dir liegt eben keine so einfache, monokausale Abhängigkeit vor. Du baust eine 100A Schaltung, bei der viele Kleinigkeiten darüber entscheiden können, ob sie gut läuft, grenzwertig warm wird oder vollständig abraucht. Es reicht nicht, im Datenblatt nach einen einzelnen, entscheidenden Parameter zu suchen. Du muss alles Wichtige ausreichend richtig machen. Das hast du offenbar nicht. Und du hast Glück, dass mit dem einen Transistor deine Schaltung noch grenzwertig funktioniert. Das heißt aber nicht, dass deine Schaltung gut genug ist. Wie man an sowas rangeht, wurde dir jetzt schon massenhaft erklärt. Fang mit kleineren Leistungen an. Analysiere das Verhalten der Schaltung durch Messungen und Nachdenken. Finde die Schwachstellen in deinem bisherigen Aufbau und verbessere sie. Einfach darauf zu hoffen, dass es den einen magischen Parameter im Datenblatt deines Transistors gibt, der alleine all deine Probleme löst, bringt dich nicht weiter.
Peter schrieb: > Auch kann das Design nicht so falsch sein, Dann ist doch alles in Ordnung. Der Thread kann geschlossen werden.
DANIEL D. schrieb: > H. H. schrieb: >> Je höher die Spannung, desto breiter das Miller-Plateau. > > Kann man sich das nicht mit einem Oszilloskop ansehen? Wie groß der > Effekt ausgeprägt ist? Klar. > Oder ist die Kapazität vom Oszilloskop, und den Tastköpfen zu groß, und > würde die Messung verfälschen? Ach wo.
DANIEL D. schrieb: > Oder ist die Kapazität vom Oszilloskop, und den Tastköpfen zu groß, und > würde die Messung verfälschen? Wie Hinz schon sagte - ach wo. Wenn das eine Rolle spielen würde, wäre die Schaltung so auf Kante gebaut, das wir uns besser zügig entfernen :-P Im Gegenteil, ich rede ja oben auch von kräftigen Treibern, die sich dem Miller Plateau entgegenstemmen müssen, bzw. es 'brutal' überfahren. Solchen Treibern macht so eine kleine Tastkopflast nix aus. Aus dem Handgelenk raus würde ich mal behaupten, man kann keine 100A mit einem 100mA Treiber PWMen, ohne das die Anordnung baden geht. Ich habe da länger dran gefummelt und bin dann auf sowas wie oben gekommen. Die Ausführung muss eben auch vom Querschnitt kräftig sein, um z.B. nicht ungewollte Spannungslevel und -spitzen auf den MosFets zu haben. Würden wir Fotos vom Aufbau sehen, wäre das vermutlich die halbe Miete.
Ja danke für die Antworten. Mit MOSFET habe ich bisher wenig gebastelt, aber dann hat man ja eine Herangehensweise, wie man das Ding analysiert ist doch top.
Folgendes lese ich gerade in der AN-994 von Infineon zum Thema: As shown on the graph, whether switching 10 volts or 80 volts in the drain circuit, there is a much less than proportional difference in the charge required. This is because the “Miller” capacitance is a nonlinear function of voltage, and decreases with increasing voltage Dann würde doch die Idee passen, und nicht dem zustimmen was oben gesagt wurde, dass eine kleiner Betriebsspannung die Ladekapazität ändert und somit ein zu "sicherer" MOSFET genau das gegenteil bewirkt, bei zu schwachem Treiber?
Matthias S. schrieb: > Aus dem Handgelenk raus würde ich mal behaupten, man kann keine 100A mit > einem 100mA Treiber PWMen, ohne das die Anordnung baden geht. ACK
Ich habe einfach viel zu wenig ein Oszilloskop benutzt, das muss ich unbedingt nachholen. Die Frage welche ich gestellt habe ergibt ja gar keinen Sinn, wenn man viel schwächere Dinge, mit viel höherer Frequenz messen kann, ist ja klar dass ein vom MOSFET Treiber angesteuertes Gate, da kein Problem sein sollte😅
Peter schrieb: > Folgendes lese ich gerade in der AN-994 von Infineon zum Thema: > > As shown on the > graph, whether switching 10 volts or 80 volts in the drain > circuit, there is a much less than proportional difference in the > charge required. This is because the “Miller” capacitance is a > nonlinear function of voltage, and decreases with increasing > voltage > > Dann würde doch die Idee passen, und nicht dem zustimmen was oben gesagt > wurde, dass eine kleiner Betriebsspannung die Ladekapazität ändert und > somit ein zu "sicherer" MOSFET genau das gegenteil bewirkt, bei zu > schwachem Treiber? Denk mal über den Unterschied zwischen Kapazität und Ladung nach.
DANIEL D. schrieb: > Kann man sich das nicht mit einem Oszilloskop ansehen? Natürlich. Mich wundert, dass das hier offenbar noch nicht passiert ist. Eine Fehlersuche anhand der Erwärmung von Bauteilen und einem Abzählen von defekten Komponenten ist doch arg umständlich und zeitraubend...
Peter schrieb: > Folgendes lese ich gerade in der AN-994 von Infineon zum Thema: Wie wäre es mal mit Messen? Glaubst Du allen ernstes Du kannst die Minimalbeschaltung aus dem DB nehmen, davon die Hälfte weglassen und dann 100A schalten mit nicht viel mehr als Meinungen, Vermutungen und Dingen die Du in irgendwelchen PDFs liest? Spannungsverlauf am Gate, zeitgleich über DS. Das ist das Minimum, um überhaupt irgendwas sagen zu können. Min. 100Mhz Oszi und sowohl das Timing über 2-3 Schaltzyklen als auch hochauflösend Verhalten an beiden Flanken. Das stellst Du hier rein und DANN kommen vieleicht auch die ersten Antworten die nach vielen weiteren Messungen irgendwann das eigentlich Problem finden. Und Layout + realen Aufbau will ich sehen.
Peter schrieb: > This is because the “Miller” capacitance is a > nonlinear function of voltage, and decreases with increasing > voltage Peter schrieb: > Betriebsspannung sind 16 Volt. Finde das Problem. Und du sagst ja auch noch was von 100A(!). Du hast also praktisch das Worst-Case Szenario. Ich verstehe ja, das man so einen Treiberchip mit allem PiPaPo integriert benutzen will - aber nicht für so einen BLDC, wie du ihn da hast. Du wirst dich also von dem DRV trennen müssen. Dann gibt es mehrere Optionen. Entweder kaufst du dir so einen China Controller im Blechbüchsen Format. Oder einen von Kelly (auch China) oder z.B. Curtis oder SEW Eurodrive. Oder du programmierst dir einen MC für die Steuerung und benutzt richtige Treiber. (Siehe AVR447/doc8010) Jedenfalls ist der DRV eher für Festplatten oder sonstige kleine Motörchens.
Matthias S. schrieb: > Jedenfalls ist der DRV eher für Festplatten oder sonstige kleine > Motörchens. Na das muss man dann wohl TI mal erklären, laut Beispielen ist es genau für meine Anwendungen geeignet. Aber ich wäre beruhigt wenn zumindest ein "Teil" Problem gefunden werden könnte in Verbdindung des 100V MOSFET und der 16 Volt Spannungsversorgung. Dazu würde auch passen, dass ich den CSD18511 bereits mit 10mA Treiberstrom schalten kann (Sinnhaftigkeit jetzt dahintgestellt) der CSD19536 bewegt sich da keinen mm, erst ab ca. 50mA.
Peter schrieb: > Aber ich wäre beruhigt wenn zumindest ein "Teil" Problem gefunden werden > könnte Solange Du nicht messen musst, meinst Du? VERGISS ES!
Peter schrieb: > Na das muss man dann wohl TI mal erklären, laut Beispielen ist es genau > für meine Anwendungen geeignet. Nö, das steht da nirgends.
H. H. schrieb: > Nö, das steht da nirgends. Es steht da, dass erb si zu 130mA Treibestrom kann, und wenn man genauer hinliest, dass die Schaltzeiten zwischen 100 - 300 ns liegen sollten. Mit dem Datenblatt des CSD19356 und anderen, passt das.
H. H. schrieb: > Peter schrieb: >> passt das. > > Nein. Du bist so hilfreich. Danke dafür, so wie auch in jeder anderen Antwort im Forum, welche man von dir liest. Du bereicherst die Welt :)
Peter schrieb: > Du bist so hilfreich. Danke dafür, so wie auch in jeder anderen Antwort > im Forum, welche man von dir liest. Du bereicherst die Welt :) Dir kann man nicht helfen.
Max M. schrieb: > Ich vermute das Problem liegt im Layout und dem Aufbau Da der TE das ganze vermutlich auf einem Steckbrett oder in komplett freifliegender Verdrahtung aufgebaut hat, gibt es kein Layout und somit auch keine Layoutprobleme. :-)
Peter schrieb: > der > CSD19536 bewegt sich da keinen mm, erst ab ca. 50mA. Ein MOSFet braucht Strom zum Aufladen und Entladen des Gate. D.h., er ist spannungsgesteuert. Wenn du da dauerhaft Strom ins Gate schicken kannst, ist das Dings kaputt oder kein MOSFet. Peter schrieb: > Es steht da, dass erb si zu 130mA Treibestrom kann Schön - aber das ist eben nicht für Endstufen geeignet, die deinen Motor bewegen könnten. Der DRV ist also nicht für deine Anwendung geeignet - und da führt kein Weg dran vorbei. Ich verstehe auch gar nicht, warum du zwar hier fragst, aber jeglichen Rat und Hinweise ignorierst und wieder darauf bestehst, das es doch gehen muss. Du siehst doch, das es nicht funktioniert. Es hat also zumindest für mich, der schon so einige Motorsteuerungen gebaut und re-engineered hat, keinen Sinn, hier weiter teilzunehmen.
Peter schrieb: > H. H. schrieb: >> Peter schrieb: >>> passt das. >> >> Nein. > > Du bist so hilfreich. Danke dafür, so wie auch in jeder anderen Antwort > im Forum, welche man von dir liest. Du bereicherst die Welt :) Aha. Du denkst wohl, das war ein "alle Neune" Spruch, was? Contra: Du bist so stur. Danke dafür, daß Du keine hilfreiche Antwort entspr. beachtest/befolgst, null an Mehrinformation zur Schaltung zu liefern bereit bist, und man somit einfach einen Riesenspaß mit Dir hat (weil Hilfe wirklich so gut wie unmöglich ist). Du schadest Dir nur selbst.
Andreas S. schrieb: > Steckbrett 😉 Ich denke auch er hat überhaupt nicht die Messmittel, kein Oszi und einfach sehr wenig Ahnung von der Materie. Daher versteht er weder die Fragen noch die Antworten und kann auch weder Messungen liefern noch den Aufbau zeigen ohne sich lächerlich zu machen. Nur wir können uns noch lächerlich machen, wenn wir uns mehr und mehr Aufregen oder immer wieder das Gleiche sagen, weil es ihm an jeglicher Einsicht fehlt. Er ist der Meinung das es ja vorher funktioniert hat, aber das hat es ja nicht. Es ist nur nicht gleich min min Last aufgeraucht. Das kapiert er aber nicht und deswegen müssen wir alle falsch liegen. Jede Behauptung die Treiberleistung würde reichen, liesse sich ja mit einer Messung pulverisieren. Und wenn er könnte, würde er das messen. Kann er aber nicht.
Matthias S. schrieb: > Ein MOSFet braucht Strom zum Aufladen und Entladen des Gate. D.h., er > ist spannungsgesteuert. Wenn du da dauerhaft Strom ins Gate schicken > kannst, ist das Dings kaputt oder kein MOSFet. Korrekt, nur hat der Meßverweigerer sicher nicht V_GS vs. V_DS betrachtet... und schon gar nicht bei niedrigerer Frequenz (also ausprobiert, bei welcher Frequenz hier mit ca. 100mA Umladestrom brauchbrae Steilflankige Rechtecke produziert würden). Also meint er wohl: "Bei 50 (oder auch nur 25) kHz geht nichts". (Und "geht nichts" meint halt stumpfsinnigst "nichts geht". ;-) H. H. schrieb: > Dir kann man nicht helfen. Wie wahr.
Wenn ich mich für ein IC zur Ansteuerung eines BLDC Motors interessiere, schaue ich doch erstmal nach, ob es sich für meinen Motor eignet. Ein Blick ins Datenblatt des DRV8308 enthüllt folgendes: 8.2.1 Design Requirements Motor current (peak and RMS) IM 10A peak, 3A RMS Wenn mein Motor 100A zieht, sollte mehrfaches Stutzen angesagt sein. Es gibt auch ein evaluation board mit dem DRV8308. Dort sind 3 Dual-MOSFETS enthalten: https://www.ti.com/lit/gpn/csd88537nd Mit Qg=14nC @10V und Ciss=1080pF passt das auch zum Treiber.
Max M. schrieb: > Deswegen können wir Dir nicht helfen. Genau so ist es. Mit den wenigen Angaben kann nichts eingegrenzt werden. Es gibt ungefähr 8 wichtige Parameter. Jedoch werden vermutlich mindestens zwei in Kombination vielleicht eine Verbesserung bringen. Hochgerechnet wären das rund 120 verschiedene Tips, die Du dann nacheinander realisieren darfst und genau zu beschreiben hättest, was sich ändert. Nach Murphy wird die Lösung voraussichtlich erst im dreistelligen Bereich gefunden werden. So viel Lebenszeit wird hier niemand als Volunteer investieren. Um das etwas weiter eizuschränken fehlen hier alle Angaben. Auch hier bist Du ein Spar- und Weglassfuchs. An dieser Stelle geht es nicht mehr weiter. Da ist übrigens der andere Thread: Beitrag "MOSFET an BLDC brennt bei 50% PWM durch"
Bernd K. schrieb: > Es gibt auch ein evaluation board mit dem DRV8308. > Dort sind 3 Dual-MOSFETS enthalten: > https://www.ti.com/lit/gpn/csd88537nd > > Mit Qg=14nC @10V und Ciss=1080pF passt das auch zum Treiber. Mir ist da noch ein MOSFET von Infineon aufgefallen: https://www.infineon.com/dgdl/Infineon-IAUC60N04S6L039-DataSheet-v01_00-EN.pdf?fileId=5546d4626afcd350016b1c511cb70df6 Mit Qg=15nC @10V und Ciss=907pF sollte der bestens zum Treiber passen. Und Rdson=3,28mOhm @10V Vgs ist hierbei schon bemerkenswert. Und die 100A? Nun, wenn 100A aus dem Akku gezogen werden, teilen die sich ja auf die 6 MOSFETs auf, so dass im Idealfall jeder nur 17A verkraften muss. Die Verlustleistung eines MOSFETs ist dann I² x R = rund 1W. Easy. Problem könnte die Bauform und die Lieferbarkeit sein.
Bernd K. schrieb: > Nun, wenn 100A aus dem Akku gezogen werden, teilen die sich ja auf die 6 > MOSFETs auf, so dass im Idealfall jeder nur 17A verkraften muss. Denk nochmal drüber nach.
H. H. schrieb: > Denk nochmal drüber nach. Das ist nicht notwendig. Er holt damit den TO nur besser dort ab, wo er steht.
H. H. schrieb: > Bernd K. schrieb: > >> Nun, wenn 100A aus dem Akku gezogen werden, teilen die sich ja auf die 6 >> MOSFETs auf, so dass im Idealfall jeder nur 17A verkraften muss. > > Denk nochmal drüber nach. Da es immer über zwei MOSFETs geht, müssten wir das Doppelte haben wie oben angenommen.
> Und die 100A? > Nun, wenn 100A aus dem Akku gezogen werden, teilen die sich ja auf die 6 > MOSFETs auf, so dass im Idealfall jeder nur 17A verkraften muss. > > Die Verlustleistung eines MOSFETs ist dann I² x R = rund 1W. Easy. Ähh, nein! 17A Dauerstrom ist ahlb so viel Verlustleistung als 50% der Zeit 34A. 17A² * 3,3mR = 1W 34A² * 3,3mR * 0,5 = 1,9W und bei 100A und 1/3 der Zeit ist es dann deutlich zu heiß mit 10W je Mosfet. Der Strom geht quadratrisch ein!
Benjamin K. schrieb: > > 17A² * 3,3mR = 1W > 34A² * 3,3mR * 0,5 = 1,9W > > und bei 100A und 1/3 der Zeit ist es dann deutlich zu heiß mit 10W je > Mosfet. > Der Strom geht quadratrisch ein! Ok, war gestern zu spät geworden.
Beitrag #6996538 wurde von einem Moderator gelöscht.
Bitte melde dich an um einen Beitrag zu schreiben. Anmeldung ist kostenlos und dauert nur eine Minute.
Bestehender Account
Schon ein Account bei Google/GoogleMail? Keine Anmeldung erforderlich!
Mit Google-Account einloggen
Mit Google-Account einloggen
Noch kein Account? Hier anmelden.
