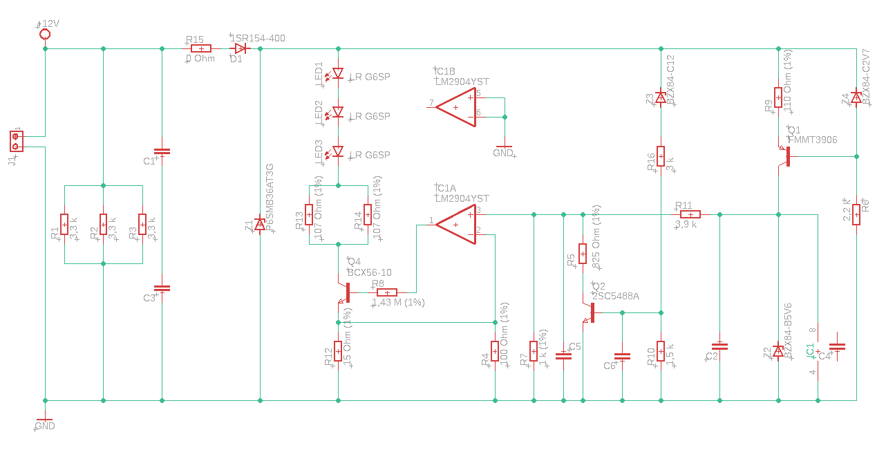
Ich habe kürzlich ein defektes LED-Rücklicht "knacken" müssen da die tollen Konstrukteure die Platine so verbaut haben das man diese nur entfernen kann wenn man die zusammengeschweißten PMMA-Plastikteile auseinander reißt. "Aufbacken" ist nicht. Ich habe das zum Anlass genommen aus der Platine eine Schaltung zu zeichnen. Einige Bauteile muss ich noch runterlöten und ausmessen, das meiste ist jedoch bekannt. Auf dem einen Bild sieht man den von mir ermittelten Schaltplan, auf dem anderen eine Einteilung in Blöcke zu denen ich ein paar Fragen habe und gern eine Erklärung hätte. Im Kern geht es darum im KFZ die drei in Reihe geschalteten roten LEDs (Typ leider unbekannt da keinerlei Beschriftung erkennbar) dauerhaft als Rücklicht leuchten zu lassen. Der Aufbau dürfte somit einer KSQ entsprechen. Ich frage mich nur warum so kompliziert? Zwei Transistoren hätten es doch auch getan? (1) Wozu dient die Parallelschaltung R1+R2+R3 (SMD-Format 1206) zu einem Gesamtwiderstand von 1,1k? Evtl. der Lampenprüfung? Merkwürdig auch die Reihenschaltung der Abblock-Kondensatoren C1 und C3, nicht? Warum nicht einfach einen nehmen? (2) Dient R15 als Schmelzsicherung? Die Diode D1 ist vermutlich der Verpolungsschutz? Z1 hält vermutlich die Spannungsspitzen (Load Dump) fern? (3) Das ist die eigentliche KSQ-Strecke. Die Parallelschaltung von R13 und R14 ist wohl um einen noch präziseren Ohm-Wert (53,5 Ohm) zu erhalten? Die Ganze Schaltung nimmt im Betrieb nur knapp 104 mA auf, daran werden die LEDs wohl den meisten Anteil haben. Zur LED weiss ich leider nichts, daher habe ich mal einen separaten Thread dafür eröffnet Beitrag "LED bestimmen") Q4 begrenzt wohl den Strom, zusammen mir R13+R14 und R12? Der Komparator (ohne Hysterese/Feedback) OpAmp misst vermutlich den Spannungsabfall von R12 (Shunt) und steuert damit die Basis und Stromverstärkung von Q4? (4) Die Schaltung verstehe ich nicht, es wirkt als wäre das eine Art diskreter Spannungsregler für die Stromsteuerung (OpAmp)? Z2 stellt die Betriebsspannung wohl auf 5,6V ein. (5) "C7" ist vermutlich falsch. Das Bauteil sieht aus wie ein Kondensator (hellblaues Gehäuse) ist aber vermutlich eher eine Induktivität? (6) Tja, das hat wohl was mit dem OpAmp-Betrieb zu tun??? So wie ich das erkenne besitzt die Schaltung keine Temperaturkompensation. Gerade im KFZ-Bereich hätte ich sowas eigentlich erwartet? Ich habe die Umsetzung von den Leiterbahnen zur Schaltung mehrfach überprüft, das müsste alles so stimmen. Die fehlenden Werte für die Kondensatoren reiche ich nach, sofern das überhaupt zum Verständnis notwendig ist. Bin schon gespannt auf Eure Ideen dazu!
      Beitrag #7307130 wurde von einem Moderator gelöscht.
  
      
      
Via Zur Schaltung kann ich die leider nix sagen, aber wenn das Rücklicht immer eingeschaltet sein soll (Tagfahrlicht?), warum nicht eine zusätzliche Leitung ziehen und mit 2 Dioden entkoppeln oder sofern vorhanden einfach das Bordnetzsteuergerät passen programmieren. VG
Olli Z. schrieb: > C7 ist vermutlich falsch Ja, sicher ein Widerstand, hellblau = Dünnfilm. (1) Grundlast, damit der Bordcomputer eine verdrahtete Leuchte erkennt. C1,C3 damit ein kaputter keinen Kurzschluss erzeugt. (2) Vielleicht wäre ein Sucherungswiderstand bestückbar Olli Z. schrieb: > Parallelschaltung von R13 und R14 ist wohl um einen noch präziseren > Ohm-Wert (53,5 Ohm) zu erhalten? Eher wegen der Verlustleistung. (4) Betriebsspannungserzeugung mit Z-Diode die von Konstantstrom durchflossen wird, liefert auch die Teferenzspannung. (6) Überspannungsabschaltung, damit die Verlustleistung in Q4 nicht zu hoch wird.
Matthias B. schrieb: > wenn das Rücklicht > immer eingeschaltet sein soll (Tagfahrlicht?) Tagfahrlicht darf nur vorne leuchten.
1. Grundlast evtl als Codierung damit das Steuergerät erkennt was(welche Ausführung angeschlossen ist. die 2 Kondensatoren, wie schon gesagt Verhinderung eines Kurzschlusses wenn ein MLCC Kerko die hufe hebt oder um eine höhere Spannungsfestigkeit zu erreichen. 2. Verpol und Überspannungsschutz wobei dann der Begrenzungswiderstand oder Drossel nicht 0 Ohm haben dürften vielleicht erhöht sich der Widerstanbd mit Erwärmung. 3. 3 LEDs in Reihe wegen der 12V Versorgung, Masseseitig geschaltet und der OPAMP wird eine Stromregelung vornehmen da er ein Feedback bekommt. 4. Wird der Spannungsstabilisierung für Teil 6 dienen. 6. Wird wirkt nochmal auf die Stromregelung des OPAMP ein das im Fehlerfall die LEDs nicht hops gehen, C7 ist falsch eingezeichnet.
Habe das von mir als "C7" bezeichnete Bauteil mal ausgelötet und gemessen. Eine Kapazität konnte ich nicht feststellen, dafür einen Widerstand von 3,9 k. Für eine Induktivität und einen EMI-Suppressor wäre der Innenwiderstand wohl viel zu hoch. Warum auch immer dieser Widerstand "blau" ist... möglicherweise doch ein VDR?
Olli Z. schrieb: > Habe das von mir als "C7" bezeichnete Bauteil mal ausgelötet und > gemessen. Das gleiche solltest du auch mit R8 machen. Bei R8 = 1,43MOhm würden die LEDs niemals leuchten. > möglicherweise doch ein VDR? Wieso denn? Ein normaler Widerstand mit 3k9 an der Stelle ist doch richtig.
Olli Z. schrieb: > Warum auch immer dieser > Widerstand "blau" ist... möglicherweise doch ein VDR? Vielleicht ist es auch ein NTC/PTC, der zusammen mit R7 einen temperaturabhängigen Spannungsteiler bildet?
ArnoR schrieb: > Das gleiche solltest du auch mit R8 machen. Bei R8 = 1,43MOhm würden die > LEDs niemals leuchten. Ohje, Du hast Recht, Danke für den Hinweis. Ich hatte mich bei den Widerständen einfach aufs "Auge" verlassen. Und da habe ich auf R8 "16E" gelesen, was laut Widerstandstabelle eben 1,43 M sind. Habs grad nochmal nachgemessen und in der Tat sind es nur 391 Ohm. Dreht man das Bauteil, kann man das gut lesen. Leider sind die Zeichen in der gewählten Schriftart nicht "verdrehsicher".
Olli Z. schrieb: > in der Tat sind es nur 391 Ohm Sind es nicht sogar nur 390 Ohm? Ich habe es so kennen gelernt, dass die letzte Stelle für die Anzahl Nullen steht.
Thomas schrieb: > Olli Z. schrieb: >> in der Tat sind es nur 391 Ohm > > Sind es nicht sogar nur 390 Ohm? Ich habe es so kennen gelernt, dass die > letzte Stelle für die Anzahl Nullen steht. Stimmt, gemessen waren es 391 Ohm, vermutlich aufgrund der Bauteiltoleranz (sind ja 5% möglich).
Michael B. schrieb: > (4) Betriebsspannungserzeugung mit Z-Diode die von Konstantstrom > durchflossen wird, liefert auch die Teferenzspannung. > (6) Überspannungsabschaltung, damit die Verlustleistung in Q4 nicht zu > hoch wird. Ich würde das mal so zusammenfassen: Der OpAmp ist über die BE-Emitter Strecke von Q4, sowie dem Basis-Vorwiderstand R8 gegengekoppelt. Seine Referenzspannung wird über Z2 auf 5,6 V gehalten. Dies wird über den durch Z4 selbsthaltend geschalteten PNP-Transistor Q1, sowie dem Strombegrenzungswiderstand R4 aus der gefilterten Bordspannung erzeugt. Der NPN-Transistor Q2 dürfte im Normalbetrieb nicht angesteuert sein. Seine Basis wird positiv sobald über Z3 eine höhere Spannung als 12V abfällt. Dies ist der Fall wenn die Eingangsspannug höher als erwartet wird (mind. 12 V + 1 V für D1 = 13 V). Ab ca. 14 V dürfte dann so viel Strom in die BE-Strecke fließen das Q2 leitend wird und den Referenzeingang von IC1 über R5 niederohmig gegen Masse schließt. Dies wiederum führt zur Abschaltung der LEDs.
ParagraphZweiundvierzigA schrieb: > Matthias B. schrieb: >> wenn das Rücklicht >> immer eingeschaltet sein soll (Tagfahrlicht?) > > Tagfahrlicht darf nur vorne leuchten. Dann wird vorn auf "Abblendlich als TFL" codiert (wenns nicht eh Standard ist) und schon zählts als normal Licht ein. VG Matthias
Matthias B. schrieb: > ParagraphZweiundvierzigA schrieb: Sorry, aber merkst Du das Du ganz am Anfang schon falsch abgebogen bist? ;-)
Olli Z. schrieb: > Ich würde das mal so zusammenfassen: > > Der OpAmp ist über die BE-Emitter Strecke von Q4, sowie dem > Basis-Vorwiderstand R8 gegengekoppelt. Seine Referenzspannung wird über > Z2 auf 5,6 V gehalten. Dies wird über den durch Z4 selbsthaltend > geschalteten PNP-Transistor Q1, sowie dem Strombegrenzungswiderstand R4 > aus der gefilterten Bordspannung erzeugt. Fast alles falsch. Z4 bildet mit R6, R9 und Q1 eine Konstantstromquelle, die auf die Z-Diode Z2 arbeitet und dort die Versorgungsspannung 5V6 für den OPV IC1A erzeugt. Aus dieser Spannung wird durch den Teiler R11/R7 eine Referenzspannung für den nichtinvertierenden OPV-Eingang abgeleitet. Der OPV ist mit Q4, R8, R12, R4 als Konstantstromquelle für die LED-Kette geschaltet und regelt den LED-Strom so ein, daß die Spannung über R4/R12 gleich der Spannung am nichtinvertierenden Eingang ist. Olli Z. schrieb: > Der NPN-Transistor Q2 dürfte im Normalbetrieb nicht angesteuert sein. > Seine Basis wird positiv sobald über Z3 eine höhere Spannung als 12V > abfällt. Dies ist der Fall wenn die Eingangsspannug höher als erwartet > wird (mind. 12 V + 1 V für D1 = 13 V). Ab ca. 14 V dürfte dann so viel > Strom in die BE-Strecke fließen das Q2 leitend wird und den > Referenzeingang von IC1 über R5 niederohmig gegen Masse schließt. Dies > wiederum führt zur Abschaltung der LEDs. Fast richtig. Es wird nicht (ab-) geschaltet, vielmehr ist es ein Übergang mit einer gewissen Steilheit. Die LEDs werden maximal entsprechend dem Teilerverhältnis von R11 zu R5//R7 abgeregelt. Siehe obige Erklärung zur Funktion der OPV-Stromquelle.
Bitte melde dich an um einen Beitrag zu schreiben. Anmeldung ist kostenlos und dauert nur eine Minute.
  
  Bestehender Account
  
  
  
  Schon ein Account bei Google/GoogleMail? Keine Anmeldung erforderlich!
Mit Google-Account einloggen
Mit Google-Account einloggen
  Noch kein Account? Hier anmelden.







 Thread beobachten
 Thread beobachten Seitenaufteilung abschalten
 Seitenaufteilung abschalten