Hallo, über den Einsatz des X9C-ICs von Xicor, aber auch anderer Digitalpotis, konnte man hier auch schon Beiträge lesen. Was mich allerdings wundert, ist die Tatsache, dass es mir bei diesen ICs nicht gelungen ist, Applikationsbeispiele im Netz zu finden, wo es in Audioanwendungen zu einer Kombination mit LM1036, TDA1524, TCA740 u.a.m. kam. Auch beim stichprobenartigen Studium von Serviceanleitungen diverser Audiogeräte einschlägiger Hersteller wurde ich dazu nicht fündig. In diesem Zusammenhang suche ich nämlich u.a. nach Substitutionsmöglichkeiten von Motorpotis, insbesondere unter dem Aspekt der IR-Fernbedienbarkeit. Erschwerend kommt bei meiner Anwendung hinzu, dass es mehrere Endgeräte gibt, die ebenfalls FB-bedient sein sollen, wie z.B. Tuner, Plattenspieler und Cassettendeck und eine techn. Einheit bilden. Ziel wäre aber auch idealerweise die Nachrüstbarkeit von Alttechnik. Welche Erklärung habt ihr denn dazu? Ingo
Ingolf O. schrieb: > Applikationsbeispiele im Netz zu finden, wo es > in Audioanwendungen zu einer Kombination mit LM1036, TDA1524, TCA740 > u.a.m. kam. TDA1524 zu dem gab es ein I²C-kompatiblen und somit digital steuerbaren Chip. Zum Thema "analoge Bausteine digtal ansteuern": Dazu verwendet man doch entweder aktuelle Bausteine, die eine Digitalschnittstelle besitzen oder DA-Wandler mit denen man die Steuerspannungen einstellen kann. Digitale Potis bräuchte man ja nur, wenn man das Signal selbst beeinflussen will. Dir fehlt dann doch auch die Rückmeldung nach dem Einschalten, da die Dinger die letzte Einstellung intern speichern (ich kann mich aber auch irren, da ich noch nie Bedarf an den Dinger hatte, und mich somit auch nie genauer damit beschaäftigt habe).
Ohne jetzt die genanten Typen zu kennen .. Ein Digipot hat zB 256 schritte, das gaebe eine Abschwaechungsreihe von wert abschwaechung 256 : 0dB 192 : 3dB 128 : 6dB 96 : 9dB 64 : 12dB 48 : 15dB 32 : 18dB 24 : 21dB 16 : 24dB 12 : 27dB 8 : 30dB passt irgendwie nicht so optimal. Du moechtest eine Abschawechung in dB ansteuern.
Ingolf O. schrieb: > im Netz zu finden Die taugen nicht viel für Audio. Zu grosse Stufen und Geräusche beim ändern der Werte, zu hohen Schleiferwiderstand. Es gibt Audiopotis, hier für Lautstârke in logarithmisch digitale Lautstärkeregler: CS3310 (Cirrus/Crystal +/-5V +31.5..-95.5dB + Mute, 0.001 THD+N clickless) PGA2310/2311/2320 (TI, +/-15V +32..-95dB 0.0003 THD+N, 20 EUR) TC9153=PT2253 (dual 7 bit dual 6 bit Audio up/down Inputs, TC9154=PT2254=shift register inputs) BH3532 (Rohm) WM8816 (Wolfson) TC9235=PT2256 (Toshiba/Princeton 0.3Vrms Stereo -78dB 0.01% Loudness VU-Meter) M62429 (Mitsubishi 5V 83dB 0.01% THD) DS1882 (Stereo +/-7V 63dB 1.50 EUR) MUSES72320 (Stereo +/-18V 120dB Digikey 12 EUR) PT2257 (Princeton Stereo -79dB 0.02% 2Vrms 0.005% 200mVrms) NJU72341 (Stereo -95dB..+9dB, 4.5-14V, 0.002% SSOP14 2Vrms 7uVnoise) Mischer: SSM2163 (Analog) http://www.princeton.com.tw/Portals/0/Product/PT2258.pdf (3 x Stereo Lautstärke 0..-79dB, -95dB mute 0.05% THD) ABER: Wenn man sowieso schon digital kann, warum sollte man so unsäglichen alten Schrott wie LM1036, TDA1524, TCA740 steuern wollen ? Man digitalisiert das Signal und filtert digital, schon ergeben sich unsägliche Vorteile. Nicht nur dass Störungen und gegenseitige Beeinflussung wegfallen, zudem erhält man quasi gratis also ohne weiteren Bauteilaufwand beliebig viele Equalizer-Kanäle (man erinnere sich an Rock, Sprache, Classic Settings vieler AV Verstärker), könnte Defizite von Lautsprecher und Raum durch Mikrophon automatisch korrigieren, Laufzeitunterschiede durch unterschiedlich entfernten Aufstellungsort ausgleichen, Rauschfilter, Rückkopplungsverhinderer, Dolby oder RIAA Entzerrer alles gratis wenn man es bräuchte. Es gibt keinen Grund, so elendig alten Müll zu digitalisieren, nimm https://www.ebay.de/itm/165443338077 https://www.soundimports.eu/de/sure-electronics-aa-ap23122.html als Klangregler.
Michael B. schrieb: > warum sollte man so unsäglichen alten Schrott wie LM1036, TDA1524, TCA740 > steuern wollen ? Die Erklärung dafür habe ich bereits genannt, nämlich die Nachrüstbarkeit von Alttechnik! In dieser werkeln nämlich diese Oldies vielfach und diese Geräte sind eben leider nicht fernbedienbar. Die Links schaue ich mir noch genauer an - danke! Ingo
Für Audio gibt es spezielle Steller-ICs, z.B. PGA2310. Die sind logarithmisch, schalten im Nulldurchgang und gleichspannungsfrei, damit kein Klick entsteht. Ein Digitalpoti müßtest Du z.B. mit -2,5V und +2,5V versorgen für Audio. Auch sonst sind deren Daten nicht gerade high end. Für das Setzen von Spannungen nimmt man typisch multiplizierende DACs bis 16 Bit (String aus 65536 Widerständen). Digitalpotis sind viel zu grob gestuft. Ich wüßte eigentlich überhaupt kein Einsatzgebiet für Digitalpotis und hab sie auch nie verwendet. Könnte mir gut vorstellen, daß sie gänzlich verschwinden, die Typenvielfalt ist ja schon deutlich gesunken.
Ingolf O. schrieb: > über den Einsatz des X9C-ICs von Xicor, aber auch anderer Digitalpotis, > konnte man hier auch schon Beiträge lesen. Das ist ein lineares Potentiometer und damit für Audio nicht geeignet. Es gibt für Audio aber auch logarihmische Potis. Etwa Renesas M62429. > Was mich allerdings wundert, ist die Tatsache, dass es mir bei diesen > ICs nicht gelungen ist, Applikationsbeispiele im Netz zu finden, wo es > in Audioanwendungen zu einer Kombination mit LM1036, TDA1524, TCA740 Das sind alles IC, die das Audio-Signal elektronisch beeinflussen und mit einer Gleichspannung gesteuert werden. Wozu braucht man da ein Digitalpotentiometer? Ein einfacher PWM-Ausgang plus Tiefpaß reicht vollkommen aus, wenn man so ein IC fernsteuern wöllte. Allerdings sind alle diese IC mittlerweile 30 Jahre alt oder noch älter. Die haben alle Nachfolger, die z.B. per I²C gesteuert werden. Und auch die sind natürlich schon lange obsolet. Mittlerweile macht man das rein digital, mit einem DSP. Deine Frage ist in etwa so, als würdest du in einem Oldtimer-Forum fragen, wo denn die Anleitungen für den Einbau eines 3-Wege-Katalysators in einen Opel von 1920 zu finden sind...
Ingolf O. schrieb: > Michael B. schrieb: >> warum sollte man so unsäglichen alten Schrott wie LM1036, TDA1524, TCA740 >> steuern wollen ? > > Die Erklärung dafür habe ich bereits genannt, nämlich die > Nachrüstbarkeit von Alttechnik! In dieser werkeln nämlich diese Oldies > vielfach und diese Geräte sind eben leider nicht fernbedienbar. Das würden sie auch durch den Einsatz eines Digitalpotis nicht. Denn dann müßte man die (haptisch und optisch schönen) vorhandenen Bedienelemente tot legen. Aber auch dafür gibt es eine Lösung: Motorpotis. Sind halt teuer und waren deswegen nur in Oberklasse-Geräten verbaut. Und auch dann meistens nur für die Lautstärkeregelung. Bekanntester Hersteller ist Alps. Es gibt aber auch andere.
Axel S. schrieb: > Sind halt teuer und waren deswegen nur in Oberklasse-Geräten verbaut. > Und auch dann meistens nur für die Lautstärkeregelung. Davon schrieb ich, Axel! Allerdings sind diese auch auf bestem Wege in die Obsolidität... Und, das von Dir gen. "Totlegen" muss so nicht zwangsweise erfolgen, da ein dualer Betrieb durchaus machbar ist.
Axel S. schrieb: > Mittlerweile macht man das rein > digital, mit einem DSP. Mit DSP ist das doch sehr aufwendig, man braucht noch ADC, DAC und hat eine erhebliche Durchlaufzeit. In HiFi-Komponenten hat man daher noch analoge Audio-ICs, z.B. den R2A15218FP von Renesas. Der macht Quellenumschaltung, Klang, Lautstärke über I2C gesteuert. https://www.digikey.de/de/products/detail/rochester-electronics-llc/R2A15218FP-U00R/12129144?s=N4IgTCBcDaIEpgIIEYCsZkA4BiAFEAugL5A
Axel S. schrieb: > Aber auch dafür gibt es eine Lösung: > Motorpotis. Mit Motorpotis habe ich ausnahmslos schlechte Erfahrungen gemacht. Der Gleichlauf ist nicht gut und auch sind sie nicht richtig logarithmisch. Am Anfang sau empfindlich, zum Ende hin kaum Änderung. Die Motoren laufen langsam an und lange nach, d.h. mit der FB hat man kein Gefühl, wie lange man die Tasten drücken soll. Ein Lautstärke-IC ist dagegen eine Wohltat, jeder Tastendruck auf der FB macht genau 1dB Änderung. Bzw. mit dem Drehgeber an der Frontplatte ist die Änderung über den gesamten Drehbereich exakt logarithmisch.
Peter D. schrieb: > Axel S. schrieb: >> Aber auch dafür gibt es eine Lösung: >> Motorpotis. > > Mit Motorpotis habe ich ausnahmslos schlechte Erfahrungen gemacht. > Der Gleichlauf ist nicht gut und auch sind sie nicht richtig > logarithmisch. Billig gekauft? Fälschungen erwischt? Es gibt keinen Grund, warum ein Poti mit Motorantrieb schlechter sein sollte als eines ohne. Im Gegenteil. Wenn man den erzielbaren Mehrpreis bedenkt, sollte der Hersteller nur die besten Potis motorisieren. Aber logarithmische Potis, gar Stereo oder noch mehr, sind schwer zu bauen. Dewegen auch teuer oder Schund. > Die Motoren laufen langsam an und lange nach, d.h. mit der FB hat man > kein Gefühl, wie lange man die Tasten drücken soll. > > Ein Lautstärke-IC ist dagegen eine Wohltat, jeder Tastendruck auf der FB > macht genau 1dB Änderung. Bzw. mit dem Drehgeber an der Frontplatte ist > die Änderung über den gesamten Drehbereich exakt logarithmisch. Klar, das Bessere ist der Feind des Guten. Aber mit Drehgeber hast du halt keinen direkt ablesbaren Wert für die Lautstärke mehr, wie es bei einem Motorpoti (oft mit beleuchtetem Punkt) der Fall ist. Aber irgendwas ist ja immer. Privat bin ich auch bei Drehgeber und elektronischer Lautstärkeregelung.
Ingolf O. schrieb: > Michael B. schrieb: >> warum sollte man so unsäglichen alten Schrott wie LM1036, TDA1524, TCA740 >> steuern wollen ? > > Die Erklärung dafür habe ich bereits genannt, nämlich die > Nachrüstbarkeit von Alttechnik! In dieser werkeln nämlich diese Oldies > vielfach und diese Geräte sind eben leider nicht fernbedienbar. > Die Links schaue ich mir noch genauer an - danke! Wie aber schon erklärt wurde, sind die Digitalpotis viel zu grob. Der Sinn der Motorsteuerung ist es ja, ein analoges und damit sehr fein einstellbares Poti zu haben. Das wird allenfalls durch einen Schrittmotor gerastert. In dem Moment, wo es digital erstzt werden soll, muss man sich sofort fragen, wie es mit der Auflösung aussieht. Diesbezüglich werfe ich die "digitalen" Potis in Mischpulten ein. Auch motorgesteuert und auf maximal 10Bit genau. Man kann damit z.B. in 0,1 dB-Schritten skalieren, um bei bei -100 auf "0" zu gehen.
Axel S. schrieb: > Es gibt keinen Grund, warum ein Poti mit Motorantrieb schlechter sein > sollte als eines ohne. Ja, auch die meisten Potis ohne Motor sind nicht oder schlecht logarithmisch. Wirklich logaritmisch ist nur der Stell-IC in meinem Onkyo und der VLC-Player auf dem PC. Der Windows10-Steller ist auch nur linear.
Peter D. schrieb: > In HiFi-Komponenten hat man daher noch analoge Audio-ICs, z.B. den > R2A15218FP von Renesas. Hat eine Auflösung von 2dB wenn ich das (chinesische) Datenblatt richtig lese, oder?
Audiomann schrieb: > Hat eine Auflösung von 2dB wenn ich das (chinesische) Datenblatt richtig > lese, oder? Ich hab kein Datenblatt gefunden. Die Abstufung kann ich gerade noch hören.
Wie wäre es mit 0.25dB/Step? MUSES 72323 https://www.nisshinbo-microdevices.co.jp/en/MUSES/series/MUSES72323.html
Habe ich das jetzt richtig verstanden, dass bei den Motor-Potis das Audiosignal über die Widerstandsbahn geleitet wird? Könnte man die Poti-Funktion (lineares Poti vorrausgesetzt), nicht als Positionsvergleichswert für den Schieber nutzen und das Höhe des Audiosignals dann davon ableiten?
Was sonst: Poti mit Motor = Motorpoti Kann man per Hand drehen oder per Motor. Es wirkt immer das Poti egal warum es verdreht wird.
STK500-Besitzer schrieb: > Habe ich das jetzt richtig verstanden, dass bei den Motor-Potis das > Audiosignal über die Widerstandsbahn geleitet wird? Zu den Zeiten, als Motorpotis "in" waren, hat man das so gemacht, ja. > Könnte man die Poti-Funktion (lineares Poti vorrausgesetzt), nicht als > Positionsvergleichswert für den Schieber nutzen und das Höhe des > Audiosignals dann davon ableiten? Wenn das bedeutet was ich glaube, nämlich daß du ein teures Motorpoti verwenden willst, um eine analog spannungsgesteuerte oder gar digital gesteuerte Analogschaltung zu bedienen ... ja, das geht. Hat aber den Nachteil, daß man den Audio-Trakt praktisch neu bauen muß. Ich habe auch eine Webseite gesehen, wo ein Schrittmotor als Drehgeber verwendet wird. Den könnte man dann auch elektrisch drehen lassen.
Gibt's oder gab's mal einen IC, der nix weiter kann, als die Lautstärke zweier Stereokanäle mit einem linearen Poti (linearer Spannungseingang) regeln? Der TDA1524 hat ja gleich noch Klangregelung dabei, da wird die Beschaltung schon aufwändiger, als ich für meine Bastelei bräuchte. Grüße, Pirx
Nun, Pirx, dann verzichte doch, um beim TDA1524 zu bleiben, auf die Bestückung und Nutzung des Höhen- und des Tiefenstellers! Den Balanceteil würde Dir allerdings empfehlen zu nutzen. Kannst aber auch einen TCA740 nehmen, der hat ein kleineres Package. Ingo
Pilot P. schrieb: > Gibt's oder gab's mal einen IC, der nix weiter kann, als die Lautstärke > zweier Stereokanäle mit einem linearen Poti (linearer Spannungseingang) > regeln? TCA740 (DDR: A274) oder auch (besser) TDA1074A sind beides erstmal nur elektrisch steuerbare Potentiometer. Die lassen sich beide als reine Lautstärkeregler beschalten. TCA730 (DDR: A273) ist ein Lautstärkeregler mit zuschaltbarer Physiologie-Korrektur.
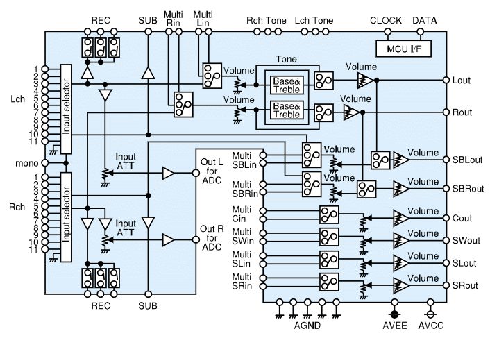
Fertige Platinen mit M62429, NJM1109, PGA2311 oder PT2259 findest du (neben Ali&Co) auch hier, Lieferung aus DE: https://www.boomaudio.de/verstaerker-dsp/wondom/lautstaerkerregler/ Auf der Ansteuer-Platine ist jeweils ein Drehgeber und ein kleiner PIC12F drauf, der gibt den Stellwert über I²C vor. Könntest du einfach durch eine Eigenentwicklung mit Motor-Poti+IR-Receiver+LED-Anzeige+… ersetzen. Allerdings hast du im Eröffnungs-Post verschiedene Signalquellen genannt, Tuner, Plattenspieler, Kasettendeck usw.: Evtl. wäre etwas wie der TDA7419 was für dich... der schaltet auch gleich noch Signalquellen um bzw. mixt die zusammen, und hätte auch einen 7-Band-Spektrum-Analyzer drinnen. Das auf ein paar LED-Balken gelegt lässt die alte Hardware gleich nochmal moderner aussehen...
> TCA740 (DDR: A274) oder auch (besser) TDA1074A sind beides erstmal nur > elektrisch steuerbare Potentiometer. Die lassen sich beide als reine > Lautstärkeregler beschalten. TCA730 (DDR: A273) ist ein Lautstärkeregler > mit zuschaltbarer Physiologie-Korrektur. Vielen Dank Axel und Ingo für die Tipps. Den A273 habe ich sogar noch irgendo in der hinterletzten Kramkiste. Dann wird er doch noch mal zum Leben erweckt :-D Auch wenn er rauscht..
Es gibt sicher bessere Artikel, die sich mit dem Thema beschäftigen. https://www.analog.com/en/technical-articles/dacs-vs-digital-potentiometers-which-is-right-for-my-application.html Die Frage stellt sich für mich nicht nur bei Audioapplikationen.
Axel S. schrieb: > Ich habe auch eine Webseite gesehen, wo ein Schrittmotor als Drehgeber > verwendet wird. Den könnte man dann auch elektrisch drehen lassen. Die würde mich mal interessieren. Ich hatte vor Ewigkeiten mal ein Projekt zur Positionsbestimmung des Motors (im Microstepbetrieb) und Erkennung von Schrittverlusten wo ich das auch konnte. Am Ende war ich soweit, dass ich den Motor weich schalten konnte, d.h. die mechanischen Rastmomente des Motors wurden kompensiert, sodass man ihn anpusten konnte, um ihn zu drehen. In diesem Metazustand war er quasi beides: Positionsgeber und Motor. Hat man ihn gedreht, war das erkennbar, egal ob durch ein kleines zusätzliches überlagertes SIN/COS-Drehfeld, mit dem man ihn antrieb oder eben durch mechanisches Anschubsen. Effektiv kam ein AB-Signal heraus und man konnte Richtung und Impulse zählen und zwar auf den MicroStep genau. Patent: https://patents.google.com/patent/EP2068436A1/de Inzwischen konnte ich das so erweitern, dass man durch geschicktes Bestromen auch wieder Rastmomente einführen kann und zwar dem Prinzip nach, wie man will, also z.B. 10 oder auch 20 Werte, um einen Dezimalgeber zu bauen, der entsprechende Haptik hat. Für die hiesige Anwendung ließe sich durchaus verwenden, denke ich, wenn man die Rastmomentkompensation weglässt und den Motor nur minimal bestromt. Da das ganze aber eine nicht unerhebliche Signalverarbeitung im FPGA nach sich zieht, ist das erst ab 6-10 Gebern / Stellern wirklich sinnvoll, oder wenn es einen anderen Grund gibt, die Geber zu ersetzen. Für nur ein Lautstärkepoti ist wohl der Ersatz durch ein gutes mechanisches System mit Umkodierung besser geeignet. Das Poti oder der (feinrastende) Geber werden einfach digital interpretiert und ausgegeben: Beitrag "Re: Richtige Implementierung eines intelligenten Encoder-Interfaces im FPGA" ... es wird eine (eventuell sogar geglättete) Spannung weitergegeben, die die Verstärkung steuert. Bei einigen analogen, modularen Synthesizern wird das inzwischen so gemacht, um sowohl per MIDI, als auch manuell arbeiten zu können. MIDI tritt hier an die Stelle der Fernsteuerung. Eventuell gibt es da auch etwas, was man direkt kaufen und einsetzen kann. Siehe auch das Thema hier: Beitrag "Re: DIY Digital Mischpult - Auswahl DSP/MCU für 40 Channel" Als Sensor für solche eine präzise, fein zu rastende Lautstärkesteuerung eigen sich auch Maschinendrehzahlgeber.
Jürgen S. schrieb: > Axel S. schrieb: >> Ich habe auch eine Webseite gesehen, wo ein Schrittmotor als Drehgeber >> verwendet wird. Den könnte man dann auch elektrisch drehen lassen. > > Die würde mich mal interessieren. Der Original-URL war (Bookmarks sei dank): http://www.kielnet.net/home/julien.thomas/tech/schrittmotordrehgeber.htm Die Seite lädt nicht mehr. Aber mit den Stichwörtern findet man ähnliche Seiten. Etwa: http://www.jtxp.org/tech/schrittmotordrehgeber.htm oder https://www.joseng.de/index.php/elektronik/57-schrittmotor-als-drehgeber Und es gab auch hier schon entsprechende Threads: Beitrag "Schrittmotor als Drehgeber mit Dynamik, AVR" oder Beitrag "SCHRITTMOTOR ALS ROTARY ENCODER"
STK500-Besitzer schrieb: > Habe ich das jetzt richtig verstanden, dass bei den Motor-Potis > das Audiosignal über die Widerstandsbahn geleitet wird? Genau so wie bei einem richtigen Poti. > Könnte man die Poti-Funktion (lineares Poti vorrausgesetzt), nicht als > Positionsvergleichswert für den Schieber nutzen und das Höhe des > Audiosignals dann davon ableiten? Schieber, Holzweg ?
Wichtig ist, dass bei der Anwendung dafür gesorgt wird, dass das Gerät beim Einschalten nicht mit voller Lautstärke loslegt. Bei einem mechanischen Potentiometer sind keine Maßnahmen erforderlich. Nach einem Spannungseinbruch gilt der vorher eingestellte Wert. Bei einer elektronischen Lösung muss nach einem Spannungsausfall entweder dafür gesort werden, dass der niedrigste Pegel eingestellt wird, oder der Wert unverlierbar gespeichert wird.
https://www.analog.com/media/en/technical-documentation/data-sheets/DS1882.pdf Dual Log Audio Digital Potentiometer Provides Low-Noise, Low-Distortion Digital Volume Control for Dual-Supply Applications
Hat die bisherigen Vorschläge mal jemand bezüglich Rauschen und Bandbreite untersucht?
Abdul K. schrieb: > Hat die bisherigen Vorschläge mal jemand bezüglich Rauschen und > Bandbreite untersucht? **DS1882**: - Rauschen liegt bei 2,2μVrms, bei 2,2V Nutzsignal wären dies 60dB - Bandbreite mit 5MHz (-3dB) dürfte mehr als ausreichend sein - Nebensprechen der beiden Kanäle -120dB Wie groß ist das Kontaktrauschen einer Kohleschleiferbahn? https://www.digikey.at/de/articles/the-fundamentals-of-digital-potentiometers
Εrnst B. schrieb: > einen 7-Band-Spektrum-Analyzer drinnen. Das auf ein paar LED-Balken > gelegt lässt die alte Hardware gleich nochmal moderner aussehen... Ich würde eher sagen, das sieht aus wie "Elektronik vor vierzig Jahren".
Gerald K. schrieb: > Wichtig ist, dass bei der Anwendung dafür gesorgt wird, dass das Gerät > beim Einschalten nicht mit voller Lautstärke loslegt. Bei einem > mechanischen Potentiometer sind keine Maßnahmen erforderlich. Gerade da ist eine Maßnahme erforderlich. Wenn es einer nicht runtergedreht hat, knallt es durch Mark und Bein. Ich würde da schon digitale Steller empfehlen. Die kann man immer von low starten.
Bitte melde dich an um einen Beitrag zu schreiben. Anmeldung ist kostenlos und dauert nur eine Minute.
Bestehender Account
Schon ein Account bei Google/GoogleMail? Keine Anmeldung erforderlich!
Mit Google-Account einloggen
Mit Google-Account einloggen
Noch kein Account? Hier anmelden.
