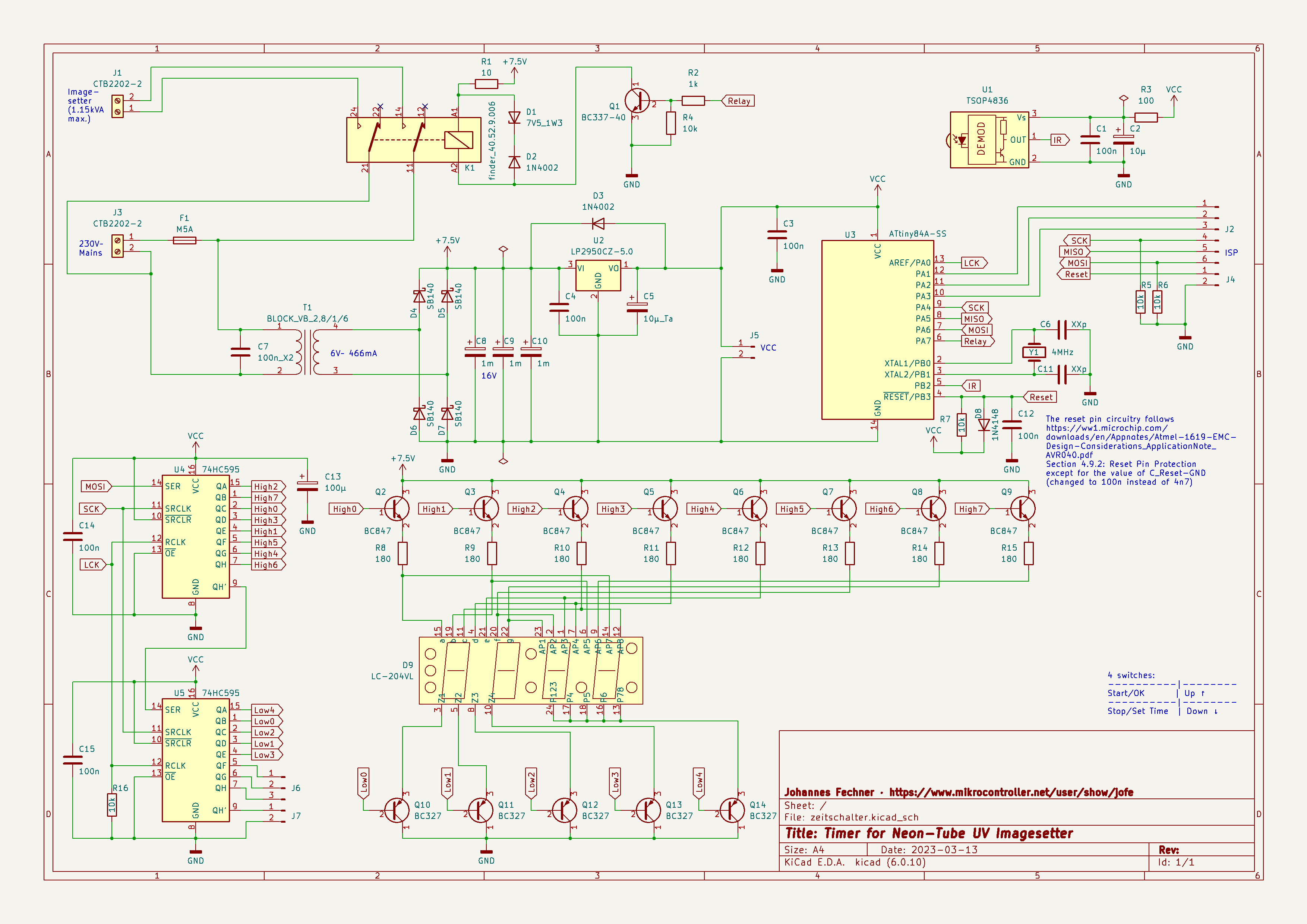
Guten Tag allerseits, ich arbeite gerade an der Hardware-Konstruktion eines Kurzzeitschalters für meinen UV-Belichter (a.k.a. Gesichtsbräuner) mit einem ATtiny84A, 7-Segment-Anzeige und Netzbetrieb. Die Bedienung soll über IR-Fernbedienung erfolgen. Nichts spektakuläres, aber da ich noch nicht sehr viel Erfahrung in Schaltungsdesign und Platinenlayouten habe, möchte ich meinen Entwurf hier zunächst zur Diskussion stellen, bevor es an die Leiterplattenherstellung geht. Die Platine wird einseitig gefertigt werden, die vorderseitigen (roten) Leiterbahnen werden daher zu Drahtbrücken. KiCAD-Dateien sowie Schaltplan und Layout als PNG hänge ich an. Vielleicht mag der eine oder andere erfahrene Entwickler mal drüberschauen und mir Verbesserungsvorschläge geben. Vielen Dank schonmal Johannes
Das sieht doch sehr gut aus, Glückwunsch! Nur warum willst du das unbedingt auf einseitiger PCB realisieren? Die Chinafertiger bieten 2 seitig mit Durchkontaktierung für den selben Preis an, du sparst dir also Arbeit :-) Hat es mit dem Eisentrafo und dem Linearregler eine tiefere Bewandnis? Z.B., das du die Dinger im Ausverkauf für kleines Geld bekommen hast und nun "verwursten" willst? Ich persönlich würde mir da bei Pollin für ein paar Cent die nackten Schaltnetzteilplatinen für 5V u. ca. 0,5A holen und huckepack auf die eigene Platine setzen. Oder "in schön" sowas: https://de.aliexpress.com/item/33050827477.html?spm=a2g0o.productlist.main.19.682c4dcccey6DV&algo_pvid=8ca86d2f-8b7b-455c-8c95-0170a1292dac&algo_exp_id=8ca86d2f-8b7b-455c-8c95-0170a1292dac-9&pdp_ext_f=%7B%22sku_id%22%3A%2212000032499095184%22%7D&pdp_npi=3%40dis%21EUR%212.46%211.87%21%21%21%21%21%402100baf316785528160135794d06d2%2112000032499095184%21sea%21DE%21171833439&curPageLogUid=jzdwKmazQOT8 Obwohl ich bei Ali extrem vorsichtig bin, was sicherheitsrelevante Dinge angeht, aber diese Module wurden bereits seziert und im Netz dokumentiert. Die sind vergossen.
Gerald B. schrieb: > Das sieht doch sehr gut aus, Glückwunsch! Dankeschön. Gerald B. schrieb: > Nur warum willst du das unbedingt auf einseitiger PCB realisieren? Die > Chinafertiger bieten 2 seitig mit Durchkontaktierung für den selben > Preis an, du sparst dir also Arbeit :-) Hmm ja, ich habe schon vielfach von den günstigen Fernost-Produzenten gelesen. Ist auf jeden Fall eine Überlegung wert. Jedoch hat das Selbst-Ätzen auch seinen Reiz, finde ich. Und es geht halt schneller, als ein paar Wochen zu warten. Das ist vermutlich noch der einzige objektive Vorteil. :-) Gerald B. schrieb: > Hat es mit dem Eisentrafo und dem Linearregler eine tiefere Bewandnis? Ich muss zugeben, dass ich noch ein „Freund“ konventioneller Netzteile bin, weil die einfach selbst zu bauen sind. Ich persönlich setze lieber ein kleines Trafonetzteil ein, als ein fertiges Schaltreglermodul. Ist aber wohl Geschmackssache. Serienmäßig würde man das natürlich anders sehen, aber ich baue ja nur Einzelstücke.
Kann man so machen, auch wenn ich eher einen größeren Controller genommen hätte um mir einen Teil des Multiplexing zu ersparen. Das einzige was mir auffällt, die aufgeteilten Leiterbahnen in der Nähe des Brückengleichrichters würde ich als Flächen lassen und nicht die Löcher reinätzen, für die Funktion ist das aber höchstwahrscheinlich unerheblich. Edit: R5..R8 ließen sich besser anordnen, dann erspart man sich die verbogene Leiterbahnführung, bzw. wieso überhaupt die dünne Masse-Leiterbahn wenn man die Massefläche auf der Rückseite hat?
Ich schreibe inzwischen IMMER eine (meist Kurz-)bezeichnung, das Jahr und eine Versionsnummer ins Kupfer (oder auf den Beschriftungslayer). Die Zeit vergeht, Einzelstücke werden zu Kleinserien mit Änderungen und manchmal fällt einem nach Jahren etwas in die Hände und man denkt: Was war das denn? ...
Johannes F. schrieb: > Serienmäßig würde man das natürlich anders > sehen, aber ich baue ja nur Einzelstücke. Eigentlich schade, denn es ist eine saubere Arbeit, die noch dazu gut dokumentiert ist. Sowas sieht man hier nicht alle Tage. Noch den Code dazu und aus dieser Platine ließe sich ohne Hardwareanpassung eine Eieruhr, oder mit geringsten Hardwareanpassungen auch ein Thermostat u.ä. bewerkstelligen. So könnte der Nächste bspw. das Relais rauswerfen und ein SSR einbinden, oder das SSR "zu Fuß" mit MOC und Triac aufbauen. Der Platz gibt es her ;-)
Nachtrag: Falls noch Änderungen vorgenommen werden, pack einen 100nF Abblockkondensator parallel zu C5 nahe am Spannungsregler.
Johannes F. schrieb: > Verbesserungsvorschläge Na ja, wenn man belichten will, sollte man nicht die Zeit messen, sondern die Lichtmenge. Da kann man ja 5 Minuten dranschreiben wenn es im Test 5 Minuten dauert, und wenn dann weniger Licht kommt verlängert es sich halt automatisch auf 7 Minuten selbst wenn 5 draufsteht. Gut finde ich, dass du dein LED Display mit Transistoren ansteuerst, allerdings begrenzt du mit den 180 Ohm auf 10mA, was im Mittel nur 2.5mA Licht bei dem alten Display ergibt, und die 1k5 schalten auch nicht 70mA oder besser noch 280mA durch, besser wären 220 Ohm. Bedienung ? Per Fernbedienung ? Eigentlich reicht ein Drehknopf und Start/Stop. Dann sucht man nicht vergeblich die FB. Mit einem grösseren uC bräuchtest du keine 595 Portexpander, und wenn man Portexpander nutzt, nimmt man besser gleich LED Konstanstromtreiber.
Ben B. schrieb: > Kann man so machen, auch wenn ich eher einen größeren Controller > genommen hätte um mir einen Teil des Multiplexing zu ersparen. Das hatte ich schon überlegt, tatsächlich wäre ein nächstgrößerer Controller aber wesentlich teurer als ein zusätzliches Schieberegister. Deshalb hatte ich mich für diese Lösung entschieden. Ben B. schrieb: > Das einzige was mir auffällt, die aufgeteilten Leiterbahnen in der Nähe > des Brückengleichrichters würde ich als Flächen lassen und nicht die > Löcher reinätzen, Ja, die Löcher hätte ich nach dem Ausdrucken noch mit Edding ausgemalt. Werde aber der Form halber noch Flächen in KiCAD reinsetzen. Ben B. schrieb: > R5..R8 ließen sich besser anordnen, dann erspart man sich die verbogene > Leiterbahnführung, bzw. wieso überhaupt die dünne Masse-Leiterbahn wenn > man die Massefläche auf der Rückseite hat? Du meinst sicher R15..R18 (ist im Layout schlecht zu erkennen)? Die habe ich so angeordnet, damit die Massefläche möglichst breit bleibt, um die Spannungsabfälle zu minimieren. Die dünnen Leiterbahnen sind „in“ der Massefläche drin, ich habe nur zuerst die Leiterbahnen verlegt und später die Fläche hinzugefügt. Eigentlich könnte ich daher die Leiterbahnen auch wieder löschen. Christian B. schrieb: > Ich schreibe inzwischen IMMER eine (meist Kurz-)bezeichnung, das Jahr > und eine Versionsnummer ins Kupfer (oder auf den Beschriftungslayer). Ins Kupfer schreiben kann KiCAD leider (noch) nicht gut (nicht „negativ“, sondern es wird ein Rechteck um die Schrift herum weggenommen – und das nimmt mir zu viel Kupfer weg). Und Beschriftungslayer, also Silkscreen, habe ich nicht, da Selbstherstellung. Ich schreibe solche Daten dann immer mit dünnem Edding auf die Vorderseite.
Johannes F. schrieb: > und mir Verbesserungsvorschläge geben. Gerald B. hat die Stromversorgung schon angesprochen. Ich würde jedenfalls versuchen, die Netzspannung von der Platine fern zu halten. Sonst muss man genau prüfen, ob überall die notwendigen Abstände eingehalten werden. Vielleicht ein SSR anstatt eines Relais nehmen und damit die Lampe schalten? Die Ansteuerung des Display geht eleganter und weniger aufwändig mit einem MAX7219 bzw. MAX7221. Nur dieser IC, angesteuert über SPI erspart die beiden HC595 und die vielen Treibertransistoren. Im Anhang meine DCF-Uhr, die eine vergleichbare Displayansteuerung hat. Übrigens: die Diode am Reset halte ich nicht für unbedingt notwendig. 10k ist auch aus EMV-Sicht noch nicht zu hochohmig und die 4n7 sind mir zu niedrig. In meinem Bild siehst du 4k7 und 100nF am Reset. Allerdings spendiere ich dem µC einen Sockel und programmiere ihn meistens nicht auf dem Board.
Gerald B. schrieb: > oder mit geringsten Hardwareanpassungen auch ein Thermostat > u.ä. bewerkstelligen. > So könnte der Nächste bspw. das Relais rauswerfen und ein SSR einbinden, > oder das SSR "zu Fuß" mit MOC und Triac aufbauen. Das habe ich tatsächlich auch vor. Nächstes Projekt wird ein Temperaturregler mit KTYxx-PTC (in Edelstahlhülse mit Silikonkabel, von Pollin) für mein NaPS-Ätzgerät auf Basis dieses Designs – also Netzteil + 7-Segment-Anzeige bleiben gleich (von kleinerem Trafo abgesehen), statt Relais ein TRIAC + MOC3083, für Schwingungspaketsteuerung des Heizstabs.
> Du meinst sicher R15..R18 (ist im Layout schlecht zu erkennen)?
Stimmt, hast Du Recht.
Klaus... :)
Dein Vorschlag kommt einer Neukonstruktion gleich. Ich finde wenn er das
nun lieber mit Schieberegistern und diskreten Treiber-Transistoren
machen möchte... wieso nicht? Meine, ich finde es auch etwas Quatsch,
ein 2..3 Euro vielleicht am Controller zu sparen und dafür ein zweites
Schieberegister... aber es gibt wahrscheinlich Millionen Wege, eine Uhr
oder Display-Ansteuerung zu bauen. Jeder so wie er möchte.
Die 230V auf der Platine finde ich auch nicht schlimm. Die Abstände
sehen gut aus wenn der Trafo ein Plastikgehäuse hat und der Kühlkörper
des Spannungsreglers nicht länger wird als eingezeichnet. Erdung scheint
er nicht zu haben und wenn er das Ganze dank IR-Steuerung noch
berührungssicher verbaut, dann sehe ich da kein Problem.
SSRs haben oft das Problem, daß sie einen geringen Leckstrom durch ihre
Entstörung aufweisen, je nach Lampe könnte das zu periodischem kurzen
Aufflackern führen. Ich würde da auch ein echtes Relais nehmen wenn ich
nicht näher weiß, was da für eine Lampe dran ist.
Ben B. schrieb: > Nachtrag: Falls noch Änderungen vorgenommen werden, pack einen 100nF > Abblockkondensator parallel zu C5 nahe am Spannungsregler. Das habe ich früher auch immer gemacht, jedoch wird im Datenblatt für die „Output bypass capacitance“ ein „ESR = 0.1 to 10 Ω“ gefordert. Und Keramikkondensatoren haben ja wesentlich kleinere ESR. Oder würde das dann bei einer Parallelschaltung mit dem Low-ESR-Elko (ich nehme die „RAD LXZ 16/47“ von Reichelt, hat ca. 0,5 Ω) keine Rolle spielen? Michael B. schrieb: > Na ja, wenn man belichten will, sollte man nicht die Zeit messen, > sondern die Lichtmenge. Wie misst man denn am besten die Lichtmenge? Da braucht man sicher spezielle Sensoren für? Michael B. schrieb: > Gut finde ich, dass du dein LED Display mit Transistoren ansteuerst, > allerdings begrenzt du mit den 180 Ohm auf 10mA, Bei mir fließen ca. 15 mA pro LED (im Testaufbau), was dem Absolute Maximum Rating des Displays entspricht. Klar, bei dem 1/5-Zeitmultiplex wären höhere Pulsströme möglich, aber dann bräuchte man nen Hardware-Watchdog, was die Sache verkomplizieren würde ... Michael B. schrieb: > was im Mittel nur 2.5mA > Licht bei dem alten Display ergibt, ... und die reichen schon, bei meiner Testplatine des LED-Displays sind die Zahlen jedenfalls mit guter Helligkeit einwandfrei erkennbar. Michael B. schrieb: > und die 1k5 schalten auch nicht 70mA > oder besser noch 280mA durch, besser wären 220 Ohm. Hmm, ich hatte mit der Hälfte des minimalen h_FE des BC337-25 bei 100 mA gerechnet und bin dabei auf 1k5 gekommen ... werde es nochmal kontrollieren. Funktioniert hat es jedenfalls. Michael B. schrieb: > Bedienung ? Per Fernbedienung ? Eigentlich reicht ein Drehknopf und > Start/Stop. Dann sucht man nicht vergeblich die FB. Auf die Idee mit der Fernbedienung war ich gekommen, weil ich ein Gehäuse mit transparentem Frontdeckel verwenden werde und ich da nicht so gern Löcher für Taster reinbohren würde ... Aber ich werde es mir nochmal überlegen. Dass die Abhängigkeit von der FB nachteilig ist, da stimme ich dir zu. Michael B. schrieb: > Mit einem grösseren uC bräuchtest du keine 595 Portexpander, und wenn > man Portexpander nutzt, nimmt man besser gleich LED Konstanstromtreiber. Ja, das stimmt natürlich, aber ich wollte mit einem kleinen µC und ohne Spezialbauteile auskommen ... Mit Konstantstromtreibern habe ich bisher noch nicht gearbeitet, welcher wäre denn da z.B. geeignet?
Ben B. schrieb: > Dein Vorschlag kommt einer Neukonstruktion gleich. ... Naja, ich habe halt meine Präferenzen genannt. Er wollte Verbesserungsvorschläge, das waren meine 😀. Ob er was davon mitnimmt oder nicht, überlasse ich gerne ihm. Gerne jeder so wie er möchte ... Auch sind die Maximbausteine nicht ganz billig. Vermutlich wird aber die Platine deutlich kleiner und kompensiert die Kosten - falls er bei einem Fertiger bestellt. Johannes F. schrieb: > Mit Konstantstromtreibern habe ich bisher > noch nicht gearbeitet, welcher wäre denn da z.B. geeignet? Ich hatte oben die Maxim-Typen genannt.
Johannes F. schrieb: > Mit Konstantstromtreibern habe ich bisher > noch nicht gearbeitet, welcher wäre denn da z.B. geeignet? Ich habe da für mich den HT16K33 entdeckt. Gibt es einerseits als kleine Chinaplatine mit dem von dir verwendeten Dipslay am Stück für erste Tests, ich habe mir davon aber schon einige ICs besorgt, weil ich die auch in eigenen Platinenentwürfen verwenden will. Kostet aus Asien nur ein paar Cent, ist gut dokumentiert und es gibt für Arduino Libs. Der ist I2C, und kann bis zu 8x16 LEDs treiben. Also entweder 16 Stellen 7 Segment oder 8 Stellen 16-segment oder 2 Stellen 8x8 Punktmatrix. Dazu kann die 28 Pin Version auf 8 verschiedene Adressen verdrahtet werden. Ach, und Tastaturmatrixauswertung geht auch noch. :-))) Die Maxim Dinger sind auch nicht schlecht. Die Originale sind aber ziemlich teuer, oder man nimmt Chinakopien, wo man nie weiß, ob es Fakes sind.
Klaus H. schrieb: > Gerald B. hat die Stromversorgung schon angesprochen. Ich würde > jedenfalls versuchen, die Netzspannung von der Platine fern zu halten. > Sonst muss man genau prüfen, ob überall die notwendigen Abstände > eingehalten werden. Das habe ich schon getan, die Abstände zur Niederspannungsseite sind alle größer als 10 mm, das dürfte ja reichen? Klaus H. schrieb: > Vielleicht ein SSR anstatt eines Relais nehmen und damit die Lampe > schalten? Die Lampe besteht aus vier UV-Neon-Röhren, die nachglimmen, wenn ein geringer Reststrom (wie durch einen Snubber am SSR verursacht) fließt oder nur die Null geschaltet wird – das wollte ich durch das zweipolige Relais verhindern. Klaus H. schrieb: > Die Ansteuerung des Display geht eleganter und weniger aufwändig mit > einem MAX7219 bzw. MAX7221. Die sind mir aber mit über 7 EUR ein bißchen zu teuer. Da komme ich mit meiner Schaltung inkl. zweier Schieberegister wesentlich günstiger weg. Und so sehr groß ist der Aufwand ja auch nicht. Klaus H. schrieb: > Übrigens: die Diode am Reset halte ich nicht für unbedingt notwendig. > 10k ist auch aus EMV-Sicht noch nicht zu hochohmig und die 4n7 sind mir > zu niedrig. Die Werte und die Diode habe ich aus einer Application Note von Atmel: http://ww1.microchip.com/downloads/en/appnotes/atmel-1619-emc-design-considerations_applicationnote_avr040.pdf Seite 17f. Klaus H. schrieb: > Allerdings spendiere > ich dem µC einen Sockel und programmiere ihn meistens nicht auf dem > Board. Ich verbaue die µCs inzwischen in SMD und flashe sie demzufolge auf dem Board.
Wozu soll C7 gut sein? Ich würde ihn weg lassen. Wozu soll D1 gut sein? Ich würde sie weg lassen. D3 ist überflüssig. Q2 bis Q9 sind überflüssig. U4 kann ohne sie genug Strom liefern. C12 ist mit 4,7nF ungewöhnlich klein. Da kenne ich eher 100nF oder mehr. R4 und R5 sind überflüssig. U5 und Q10 bis Q13 kannst durch einen TPIC6B595 ersetzen. Guck dir mal im Datenblatt an, wie hell deine LED Anzeige (nicht) ist. Ich würde lieber ein aktuelles Produkt verwenden, das nicht so schwach glimmt. Warum verwendest du nicht einen Mikrocontroller mit genügend I/O Pins? Dann brauchst du die Schieberegister nicht. Du könntest sogar ganz auf das Multiplexen der Anzeige verzichten. Ich würde dem Quarz einen Trimmkondensator spendieren, um die Taktfrequenz justieren zu können. Ich würde das alles mit 3,3 V versorgen, um den Energieverbrauch (und die Abwärme) zu senken. Dann würde ein Trafo mir 4,5 V Nennspannung reichen.
Ben B. schrieb: > Die Abstände > sehen gut aus wenn der Trafo ein Plastikgehäuse hat Ja, hat er Ben B. schrieb: > und der Kühlkörper > des Spannungsreglers nicht länger wird als eingezeichnet. Wird nicht länger, den Footprint hab ich selbst gemacht, der stimmt genau mit dem Fabrication Layer überein. Ben B. schrieb: > Erdung scheint er nicht zu haben Korrekt, der Belichter hat keinen Schutzleiter, nur Eurostecker. Der Zeitschalter braucht auch keinen, da Kunststoffgehäuse. Ben B. schrieb: > SSRs haben oft das Problem, daß sie einen geringen Leckstrom durch ihre > Entstörung aufweisen, je nach Lampe könnte das zu periodischem kurzen > Aufflackern führen. Ich würde da auch ein echtes Relais nehmen wenn ich > nicht näher weiß, was da für eine Lampe dran ist. Es sind „konventionell“ betriebene Neonröhren, also mit Drosseln und Bimetall-Startern. Ich wollte auch zuerst ein „Eigenbau-SSR“ verwenden, also aus TRIAC und MOC3083, habe das auch ausprobiert, aber die Röhren haben nach dem Abschalten nachgeglimmt, vermutlich wegen des Snubbers parallel zum TRIAC. Deshalb bin ich dann auf das mechanische Relais umgeschwenkt und habe dafür gleich ein zweipoliges genommen.
Johannes F. schrieb: > Die sind mir aber mit über 7 EUR ein bißchen zu teuer. Ja, leider. Im professionellen Umfeld hat Maxim oft die Konkurrenz unterboten, aber vieles was man im 'Einzelhandel' kaufen kann kommt mir teuer vor. Johannes F. schrieb: > Die Werte und die Diode habe ich aus einer Application Note von Atmel Habe ich gesehen, bin trotzdem anderer Ansicht 😀. Stefan F. schrieb: > Ich würde dem Quarz einen Trimmkondensator spendieren, um die > Taktfrequenz justieren zu können. Ich bin mit deinem gesamten Beitrag einverstanden, nur beim zitierte Absatz schießt du imho über das Ziel hinaus. Die Belichtungsdauer muss doch nicht auf 10ppm genau sein - oder?
Gerald B. schrieb: > Ich habe da für mich den HT16K33 entdeckt. Gibt es einerseits als kleine > Chinaplatine mit dem von dir verwendeten Dipslay am Stück für erste > Tests, ich habe mir davon aber schon einige ICs besorgt, weil ich die > auch in eigenen Platinenentwürfen verwenden will. Danke für den Tipp, den werde ich mir mal ansehen. Stefan F. schrieb: > Wozu soll C7 gut sein? Ich würde ihn weg lassen. Entstörung, und quasi Snubber-C in Reihe zur Trafo-Primärwicklung, wenn der Stecker gezogen wird. Habe ich schon oft in professionellen Schaltungen gesehen. Stefan F. schrieb: > Wozu soll D1 gut sein? Ich würde sie weg lassen. Verringert die Abfallzeit des Relais und schont damit die Kontakte, da die Induktionsspannung beim Abschalten nicht kurzgeschlossen wird, sondern bis zu 7,5 V ansteigen kann. Siehe [[Relais mit Logik ansteuern]] Stefan F. schrieb: > D3 ist überflüssig. Naja, wenn ich zum Flashen des µC eine externe Spannung an VCC anschließe, soll sie verhindern, dass ein Strom rückwärts durch den Regler fließt. Ich weiß nicht, ob er das ohne D3 verkraften würde? Stefan F. schrieb: > Q2 bis Q9 sind überflüssig. U4 kann ohne sie genug Strom liefern. Nicht wirklich, laut Datenblatt darf der ATtiny nur insgesamt 70 mA (Absolute Maximum) über VCC liefern, und das wäre bei den insgesamt maximal 120 mA der Anzeige (wenn alle Segmente leuchten) schon deutlich überschritten. Stefan F. schrieb: > C12 ist mit 4,7nF ungewöhnlich klein. Da kenne ich eher 100nF oder mehr. 4,7 nF steht in der Application Note http://ww1.microchip.com/downloads/en/appnotes/atmel-1619-emc-design-considerations_applicationnote_avr040.pdf Seite 18, daran habe ich mich gehalten. Habe allerdings auch schon öfter 47n oder 100n gesehen. Aber die Leute von Atmel bzw. Microchip müssten es doch eigentlich genau wissen? Stefan F. schrieb: > R4 und R5 sind überflüssig. Die (plus R20 an LCK a.k.a. RCLK) habe ich vorgesehen, damit die Schieberegister auch während RESET des µC einen definierten Pegel an den Eingängen sehen. Das sollte doch eigentlich so sein, da CMOS, oder? Stefan F. schrieb: > Guck dir mal im Datenblatt an, wie hell deine LED Anzeige (nicht) ist. > Ich würde lieber ein aktuelles Produkt verwenden, das nicht so schwach > glimmt. Die LED-Anzeige habe ich schon auf einem separaten Board mit derselben Schaltung ausprobiert, die Helligkeit ist ausreichend. Die LC-204VL gibt es gerade für 50 Cent bei Pollin und sie sind schön klein, deshalb hab ich sie hier verwendet. Stefan F. schrieb: > Warum verwendest du nicht einen Mikrocontroller mit genügend I/O Pins? > Dann brauchst du die Schieberegister nicht. Du könntest sogar ganz auf > das Multiplexen der Anzeige verzichten. Weil größere Controller deutlich teurer und vor allem in SMD ab 24 Pins nur noch in QFN und dergleichen verfügbar sind, an deren Verlötung ich mich noch nicht herantraue. SOIC geht dagegen leicht zu montieren. Klaus H. schrieb: > Stefan F. schrieb: >> Ich würde dem Quarz einen Trimmkondensator spendieren, um die >> Taktfrequenz justieren zu können. > > Ich bin mit deinem gesamten Beitrag einverstanden, nur beim zitierte > Absatz schießt du imho über das Ziel hinaus. Die Belichtungsdauer muss > doch nicht auf 10ppm genau sein - oder? Ja, das stimmt – eigentlich würde sogar der interne RC-Oszillator von der Genauigkeit her genügen. Ich hatte allerdings sogar mal daran gedacht, einen C-Trimmer zu verbauen, habe es dann aber doch sein lassen.
Klaus H. schrieb: > Ich bin mit deinem gesamten Beitrag einverstanden, nur beim zitierte > Absatz schießt du imho über das Ziel hinaus. Die Belichtungsdauer muss > doch nicht auf 10ppm genau sein - oder? Ich hatte angenommen, dass das Ding nebenbei auch die Uhrzeit anzeigen soll. Wenn nicht, dann ist mein Vorschlag natürlich Quatsch.
Stefan F. schrieb: > Klaus H. schrieb: >> Ich bin mit deinem gesamten Beitrag einverstanden, nur beim zitierte >> Absatz schießt du imho über das Ziel hinaus. Die Belichtungsdauer muss >> doch nicht auf 10ppm genau sein - oder? > > Ich hatte angenommen, dass das Ding nebenbei auch die Uhrzeit anzeigen > soll. Wenn nicht, dann ist mein Vorschlag natürlich Quatsch. Sollte es eigentlich nicht, ist aber auch eine Idee ... Dann würde ich aber einen DCF-Empfänger einbauen und bräuchte dann auch keinen C-Trimmer. Nur würde das Multiplexing evtl. den DCF-Empfang stören? Anbei ein Foto von der LC-204VL auf meiner zuvor erstellten Testplatine mit den zwei Schieberegistern zur Demonstration der Helligkeit.
Johannes F. schrieb: > Die LED-Anzeige habe ich schon auf einem separaten Board mit > derselben Schaltung ausprobiert, die Helligkeit ist ausreichend Aktuelle Anzeigen brauchen für die gleiche Helligkeit nur 1/10 bis 1/50 so viel Strom. Überlege mal, wie das deine Schaltung vereinfachen würde. Die ganzen Transistoren drumherum wären unnötig, der Kühlkörper würde entfallen, der Trafo könnte kleiner sein. Du bräuchtest keine Lüftungslöcher. Johannes F. schrieb: > Nicht wirklich, laut Datenblatt darf der ATtiny nur insgesamt 70 mA > (Absolute Maximum) über VCC liefern U4 ist nicht der ATtiny sondern ein 74HCxx Schieberegister. Wenn du statt dessen einen ATmega mit mehr Pins nehmen würdest, dürftest du mehr Strom fließen lassen (ich meine es waren 200mA). Was aber bei einer aktuellen LED Anzeige nicht einmal nötig wäre. Der 74LVC595 verträgt 100mA. Wenn wir mal davon ausgehen, das die Anzeige wohl nur selten 8888 anzeigen wird, könnte das schon reichen. > Die LC-204VL gibt es gerade für 50 Cent bei Pollin Restposten halt. Das ist alter Kram aus den 90er Jahren. Schön klein wäre übrigens auch ein OLED dass du direkt an den ATtiny anschließen könntest (würde geschätzt 80% der Bauteile einsparen) und wäre nicht einmal teurer. So eins meine ich: http://stefanfrings.de/arduino_oled/index.html > Dann würde ich aber einen DCF-Empfänger einbauen Der wird in der Nähe der gemultiplexten LED Anzeige nicht (oder ncur sehr schlecht) funktionieren.
Stefan F. schrieb: > Johannes F. schrieb: >> Nicht wirklich, laut Datenblatt darf der ATtiny nur insgesamt 70 mA >> (Absolute Maximum) über VCC liefern > > U4 ist nicht der ATtiny sondern ein 74HCxx Schieberegister. Achja stimmt, das hatte ich verwechselt. Aber „rum wie num“, gerade die Schieberegister können die 15 mA nicht direkt treiben, da sinkt die Ausgangsspannung laut Datenblatt zu sehr ab. Stefan F. schrieb: >> Die LC-204VL gibt es gerade für 50 Cent bei Pollin > > Restposten halt. Das ist alter Kram aus den 90er Jahren. Schön klein > wäre übrigens auch ein OLED dass du direkt an den ATtiny anschließen > könntest (würde geschätzt 80% der Bauteile einsparen) und wäre nicht > einmal teurer. Hmm ja schon, ich könnte auch ein Grafik-LCD einbauen ... Wäre auch nett. Was soll's, ich hab nun mal jetzt zehn von diesen Restposten-LED-Anzeigen und möchte sie sinnvoll verbauen. Aber du hast schon recht, insgesamt besser wären wahrscheinlich neue stromsparende 7-Segment-Anzeigen gewesen. Stefan F. schrieb: >> Dann würde ich aber einen DCF-Empfänger einbauen > > Der wird in der Nähe der gemultiplexten LED Anzeige nicht (oder ncur > sehr schlecht) funktionieren. OK, das hatte ich schon vermutet ...
Stefan F. schrieb: > Aktuelle Anzeigen brauchen für die gleiche Helligkeit nur 1/10 bis 1/50 > so viel Strom. Überlege mal, wie das deine Schaltung vereinfachen würde. > Die ganzen Transistoren drumherum wären unnötig, der Kühlkörper würde > entfallen, der Trafo könnte kleiner sein. Du bräuchtest keine Stefan F. schrieb: > Schön klein > wäre übrigens auch ein OLED dass du direkt an den ATtiny anschließen > könntest (würde geschätzt 80% der Bauteile einsparen) und wäre nicht > einmal teurer. Er hat nunmal sich die Arbeit gemacht und in den Entwurf gesteckt. Da würde ich auch nicht alles wieder über den Haufen werfen, sondern es so bauen, bis die Bauelemente dafür nicht mehr verfügbar sind. Mit einem 16x2 LCD hätte er auch weniger Bauelemente, aber ja mei, manche Leute stehen hat auf die nostalgischen LED Anzeigen, ich nehme mich da nicht aus. Ich würde da allerdings größere Ziffern einsetzen. Erstens sieht man im Alter schlechter und wenn man das Board zweit- oder drittverwertet, will man das Display vielleicht auch mal aus etwas größerer Entfernung ablesen können.
Johannes F. schrieb: > Wie misst man denn am besten die Lichtmenge? Da braucht man sicher > spezielle Sensoren für? Klassischerweise eine Photodiode mit einem als Transimprdanzverstarker nachgeschalteten OpAmp vor einem Analogeingang des uC. Es gibt natürlich uC mit eingebautem OpAmp, Photodioden mit ringebautem Transimpedanzvetstärker und digitalen Photodioden die eine Frequenz oder einen Digitalwert liefern. > aber dann bräuchte man nen > Hardware-Watchdog, was die Sache verkomplizieren würde ... Aber nur wenn man gar nicht programmieren kann... > Aber ich werde es mir > nochmal überlegen. Dass die Abhängigkeit von der FB nachteilig ist, da > stimme ich dir zu. Vor allem ist ein Drehknopf so bedienerfreundlich, denn so genau kommt es bei der Belichtung nicht drauf an, 10% Einstelltoleranz sind nichts. > welcher wäre denn da z.B. geeignet? Leider gibt es nur wenige Konstantstromquellen (TB62710) aber wenn du das Display segmentweise multiplext (1:7 mux mit 70mA für 10mA mittleren Strom) brauchst du nur 5 Konstantstromsenken, also einen TB62715 (8*150mA/17V), TLC5916 (8*120mA/20V) STP08CDC596 (8*120mA/16V), A6275=TB62705 (8*90mA/17V), ST2221A (8*90mA/9V) und 7 geschaltete Transistoren nach plus. Da dein Display keine 10mA mittleren Strom braucht, ist ein ICL7221/7219 schon ok.
Johannes F. schrieb: > Stefan F. schrieb: >>> Dann würde ich aber einen DCF-Empfänger einbauen >> Der wird in der Nähe der gemultiplexten LED Anzeige nicht (oder ncur >> sehr schlecht) funktionieren. > OK, das hatte ich schon vermutet ... Das ist jetzt nicht "German Angst", sondern eine Stufe härter "Stefans Angst". Wer viel fragt, bekommt viele Antworten und Bedenken. Du musst nicht mit 77,5 kHz multiplexen und solltest auch ungradzahlige Bruchteile davon meiden. Ich würde es aufbauen und testen, natürlich auch auf eine sinnvolle Verdrahtung achten und großzügig Abblock-Elkos vorsehen. Schaue Dir mal meinen Beitrag "Re: Handhabung Pollin-DCF77-Modul?" an, da kann ich den Empfänger verschieben und jede kleine Störung sofort hören. Michael B. schrieb: > Leider gibt es nur wenige Konstantstromquellen (TB62710) Wozu? Meine läuft seit zweistelligen Jahren mit Widerständen, 8 Stück für die sieben Segmente und den Punkt. Johannes F. schrieb: > Hmm, ich hatte mit der Hälfte des minimalen h_FE des BC337-25 bei 100 mA > gerechnet und bin dabei auf 1k5 gekommen ... Ich meckere zwar immer, dass man nicht für jeden Kinderkram FETs einsetzen muß, in diesem Fall würde ich sie aber ganz klar dem NPN vorziehen.
Manfred P. schrieb: > Wozu Weil die kluge Auswahl von Bauteilen, wenn man sie sowieso kaufen muss, einiges an Aufwand (Platinenentwurf, einlöten, Platz) spart.
Hallo Namensvetter, baue das Ding so wie geplant. Eine Echtzeituhr da drin? Uhren hat man auf dem PC, am Arm, Alexa, an der Wand. Ändern würde ich nur die Relaisversorgung, direkt an die ungeregelten +6V. Das entlastet den Regler und ein 7805 braucht wahrscheinlich nicht mal einen KK und es reduziert die Störungen beim Schalten auf der µC Versorgung. Wenn in der Praxis dann etwas fehlt kann man eine Version 2 planen und bauen. Lieferzeiten für bezahlbare industriell gefertigte Platinen sind auch nur eine Woche und die müssen nicht aus China kommen, siehe Aisler.net. Was dann dieses Projekt auch nahezu überflüssig macht... Gut, es gibt noch UV empfindliche Lacke oder Kleber, da kann man einen UV Belichter auch gebrauchen.
Johannes F. schrieb: > da sinkt die Ausgangsspannung laut Datenblatt zu sehr ab. Das geht schon, probiere es aus. Kleiner Tipp: Anstatt dich bei Pollin mit veralteten Restposten einzudecken, bestelle lieber Neuware bei Aliexpress. Bedenke nur immer, dass Leistungsbaugruppen in der Regel nur halb so viel aushalten, wie drauf steht. Und dass STM32F103 dort nur noch in schlecht gefälschter Form zu haben sind, also nur eingeschränkt funktionsfähig.
Bei TME gibts recht preiswert eine große Auswahl an Bauelementen aus vertrauenswürdiger Quelle. Und man bekommt genau das, was man raussucht und nicht irgendeine Wundertüte. Darunter auch eine große Auswahl an LED Anzeigen, nebst verlinkten Datenblättern.
Gerald B. schrieb: > Bei TME gibts recht preiswert eine große Auswahl Zum Beispiel https://www.tme.eu/de/details/kw4-521ava/vierfache-led-displays/luckylight/ für einen Euro, mit 40-80 mcd bei 20mA. Die LC-204VL von Pollin liefert nur 1,5-3 mcd bei 10mA. Du könntest die Anzeige von TME mit nur 1 mA betreiben, um ungefähr die gleiche Helligkeit zu erhalten.
Stefan F. schrieb: > Zum Beispiel > https://www.tme.eu/de/details/kw4-521ava/vierfache-led-displays/luckylight/ > für einen Euro, mit 40-80 mcd bei 20mA. Die von pollin haben aber gemeinsame Kathode. Bei der Zuordnung der Anschlüsse habe ich daraufhin garnicht erst geguckt. Also Vorsicht, "plug and Play" is nich ;-)
Gerald B. schrieb: > Die von pollin haben aber gemeinsame Kathode Gut aufgepasst. Das Modell gibt es auch mit gemeinsamer Kathode, zum selben Preis. https://www.tme.eu/de/details/kw4-521cva/vierfache-led-displays/luckylight/
J. S. schrieb: > Ändern würde ich nur die Relaisversorgung, direkt an die ungeregelten > +6V. Das entlastet den Regler und ein 7805 braucht wahrscheinlich nicht > mal einen KK und es reduziert die Störungen beim Schalten auf der µC > Versorgung. Das hatte ich auch zuerst so geplant, allerdings war die 6-V-Ausführung des finder-Relais bei Reichelt wesentlich teurer gewesen und bei meinem 5-V-Relais bräuchte ich dann einen Vorwiderstand, damit die Spule nicht überlastet wird, und dieser würde dann aber die Ein-/Ausschaltzeit erhöhen und damit zu stärkerer Kontaktabnutzung führen, was ich nur ungern in Kauf nehmen würde. Ich werde aber nochmal überlegen, ob ich doch noch ein 6-V-Relais zum höheren Preis bestelle. Edit: Gerade nochmal bei Reichelt geschaut, die Standard-6-V-Version ist wieder lieferbar (vorher nur die teurere Sensitiv-Variante), werde diese bestellen und das Relais an die ungeregelten 6 Volt „hängen“. Gerald B. schrieb: > Ich würde da allerdings größere Ziffern einsetzen. > Erstens sieht man im Alter schlechter und wenn man das Board zweit- > oder drittverwertet, will man das Display vielleicht auch mal aus etwas > größerer Entfernung ablesen können. Ihr habt mich überzeugt, hinsichtlich modernerer Anzeigen und größerem Controller – ich arbeite das Layout gerade auf ATmega48 (DIL) und drei Anzeigen vom Typ Kingbright SA56-11EWA um, die ich vor Jahren mal bestellt hatte. Die sollten mit geringerem Strom auskommen.
Johannes F. schrieb: > bräuchte ich dann einen Vorwiderstand, damit die Spule nicht > überlastet wird, und dieser würde dann aber die Ein-/Ausschaltzeit > erhöhen und damit zu stärkerer Kontaktabnutzung führen Ich denke, das mit der Kontaktabnutzung ist ein Irrtum.
Johannes F. schrieb: > SA56-11EWA Die haben nur 3,6 bis 8 mcd, das ist gefühlt kaum heller, als deine alte Pollin Anzeige. Schau die mal die DSM7T Serie bei Mouser an, die haben 50-120 mcd. https://www.mouser.de/datasheet/2/423/DSM7TA28101T-1274895.pdf Die ist auch gut: https://www.mouser.de/ProductDetail/Inolux/INND-TS56WAB?qs=qSfuJ%252Bfl%2Fd6qr6w9dFt2tw%3D%3D
um die Relais würde ich mir nicht so viel Gedanken machen, die Kontakte leben mit Sicherheit länger als du und auch die 5 V Version verträgt höhere Spannungen locker. Wenn es zu warm wird kann man auch mit PWM die mittlere Leistung senken. Aus dem 6 V Trafo kommt nach dem gleichrichten ja auch mehr raus.
Stefan F. schrieb: > Johannes F. schrieb: >> SA56-11EWA > > Die haben nur 3,6 bis 8 mcd, das ist gefühlt kaum heller, als deine alte > Pollin Anzeige. Ich hab es gerade probiert: SA56-11EWA bei ca. 5 mA pro Segment (Rv = 560 Ohm an 5 V) und 1/3 Duty Cycle – leuchtet nicht sehr hell, aber deutlich wahrnehmbar auch bei Schreibtisch- und Deckenfluterbeleuchtung, also für meine Zwecke erstmal ausreichend (wird eh im Keller bei mäßiger bis gar keiner Beleuchtung betrieben). Stefan F. schrieb: > Die ist auch gut: > https://www.mouser.de/ProductDetail/Inolux/INND-TS56WAB?qs=qSfuJ%252Bfl%2Fd6qr6w9dFt2tw%3D%3D Kann man bei mouser.de als Privatperson bestellen, und wie sind die Versandkosten? Hab ich auf die Schnelle nicht gefunden auf deren Website.
J. S. schrieb: > und auch die 5 V Version verträgt > höhere Spannungen locker. Naja, im Datenblatt steht „bis 1,5 × U_Nenn“, also maximal 7,5 V bei der 5-V-Version. Das ist aber etwas knapp, denn ... J. S. schrieb: > Aus dem 6 V Trafo kommt nach dem gleichrichten > ja auch mehr raus. ... wie du selbst schon schriebst. Also wäre ein 6-V-Typ schon besser, der geht dann bis 9 V Betriebsspannung. Das dürfte ja reichen. PWM will ich am Relais eigentlich nicht machen, damit würde ich mir ja wieder Störungen erzeugen.
Johannes F. schrieb: > Kann man bei mouser.de als Privatperson bestellen, und wie sind die > Versandkosten? Hab ich auf die Schnelle nicht gefunden auf deren > Website. Kann man. Es gibt keinen Mindestbestellwert. Die relativ hohen Versandkosten entfallen ab ca. 50 Euro Bestellwert. https://www.mouser.de/help/orders-shipping
Hallo Johannes, je nach Anwendung(!) hätte ich evtl. noch einen Beeper eingebaut. ciao Marci
Marci W. schrieb: > je nach Anwendung(!) hätte ich evtl. noch einen Beeper eingebaut. Stimmt, gerade wenn es multifunktional sein soll. Den muß man ja nicht unbedingt bestücken ;-)
Johannes F. schrieb: > J. S. schrieb: >> und auch die 5 V Version verträgt höhere Spannungen locker. > > Naja, im Datenblatt steht „bis 1,5 × U_Nenn“, also maximal 7,5 V bei der > 5-V-Version. Das ist aber etwas knapp, denn ... > > J. S. schrieb: >> Aus dem 6 V Trafo kommt nach dem gleichrichten ja auch mehr raus. Da muß man sich ansehen, was wirklich am Ladeelko liegt. Es hängt von der Größe des Trafos ab, gerade kleine 3..4 VA sind extrem weich und haben eine heftige Leerlaufüberhöhung bis 30%. Typische 5V-Relais liegen um 40mA, das macht sich schon bemerkbar. Notfalls spendiert man einen Widerstand vor der Spule. Auf jeden Fall ist es eine gute Idee, Relais nicht aus dem Spannungsregler des µC zu versorgen. Zum einen wegen dessen Verlustleistung, zum anderen verbessert es auch die Störsicherheit. Wo immer es geht, lasse ich meine Verbraucher vor dem Regler.
Stefan F. schrieb: > Johannes F. schrieb: >> SA56-11EWA > > Die haben nur 3,6 bis 8 mcd, das ist gefühlt kaum heller, als deine alte > Pollin Anzeige. Anbei nochmal ein Foto von der ...EWA bei 5 mA und 1/3 Duty Cycle, Periodendauer 3 ms. Da ich jetzt eh nochmal bestelle, werde ich die SC56-11SURKWA nehmen, die haben typ. 97 mcd bei 10 mA, also rund das zehnfache. Das sollte dann auch reichen. ;-)
Johannes F. schrieb: > Anbei nochmal ein Foto von der ...EWA bei 5 mA und 1/3 Duty Cycle, > Periodendauer 3 ms. Sieht (für Indoor Nutzung) gut aus.
Steve van de Grens schrieb: > Sieht (für Indoor Nutzung) gut aus. Kamera-Autobelichtung. Ist letztlich völlig irrelevant. Muss man in der Realität testen. Ich habe ein DRO mit "high efficiency" grünen 13mm LED Anzeigen LM5624-11 am DM13C, 8-fach gemultiplext mit 80mA, also 10mA Average, und im Programm extra 16 Dimmstufen vorgesehen weil ein kommerzielles chinesisches MAX7219 Display unter vergleichbaren Bedingungen so hell war dass Stufe 6 von 16 ausreichte, obwohl so ein MAX7219 ja nur 5mA macht. Pustekuchen, es steht immer auf maximaler Helligkeit, weil sonst der Kontrast selbst hinter einem grünen Acrylglasplatte (Hornbach) im Werkstattkeller zu gering wäre. Ja, LEDtech Datenblatt sagt GREEN LM5624-11 572nm 2.1V 3.9-6.5mcd bei 20mA, also eher 1.9mcd, aber verkauft als angeblich hell. Man kann sich auf nichts verlassen.
Johannes F. schrieb: > Da ich jetzt eh nochmal bestelle, werde ich die SC56-11SURKWA nehmen, > die haben typ. 97 mcd bei 10 mA, also rund das zehnfache. Das sollte > dann auch reichen. ;-) Die gibt es zum einen bei Reichelt und sehen dann so aus: Beitrag "7-Segm.-LED-Anzeige, 6-stellig, statische Ansteuerung mit (74HC)4094" Man kann sie aber ruhig noch etwas dimmen. Spezielle 7-Segmenttreiber sind garnicht notwenig. Schieberegister haben zudem den Vorteil, Typen mit gemeinsamer K oder A nutzen zu können - oder auch gemischt ;-) Wegen der Relaisansteuerung hätte ich keine Bedenken, diese auch mit noch höherer Spannung zu betreiben und auf jeden Fall vor dem Regler anzuschließen. Die Leerlaufspannung der kleinen Trafos bricht bei Last auch recht schnell ein. Die typ. Kenndaten der Relais' gelten auch bei sehr hohen Temperaturen und Dauerbetrieb. Beides wird bei Dir nicht der Fall sein. Bevor eine Relaisspule durchbrennt, muß schon viel passieren. Würde mich aber nicht wundern, wenn das hiesigen Nutzern permanent passiert und deshalb dringend eine aktive Kühlung vorgeschlagen wird ;-)
Hier ist mein umgearbeiteter Entwurf mit drei SC56-11SURKWA und ATmega48. Drei Ziffern reichen; damit werde ich einfach die Sekunden dreistellig anzeigen. Ist wesentlich übersichtlicher geworden. Den vorherigen 2,8-VA-Trafo habe ich durch einen 1,8-VA-Typ ersetzt, den LDO-Spannungsregler durch einen LP2950-5.0, den IR-Empfänger TSOP4836 durch einen etwas größeren TSOP31236, von denen ich noch mehr auf Lager habe. Nachteil ist allerdings, dass ich nun sehr viele Brücken um die 7-Segment-Displays herum brauche. Nun werden sicher viele sagen, „lass doch die Platine industriell fertigen, doppelseitig durchkontaktiert“ :-D
Vier Stellen mit mm:ss ist schon bequemer. Lange Zeiten wie 30 Minuten braucht man z.B. zum Aushärten von UV Lack / Folie.
Ich würde R14-16 ich ein bisschen großzügiger dimensionieren. Zum Beispiel 2,2 kΩ.
J. S. schrieb: > Vier Stellen mit mm:ss ist schon bequemer. Ja, das stimmt schon. Dann müsste ich aber doch meine ursprüngliche Version mit der LC-204VL bauen – vier getrennte Digits kriege ich nicht auf die Eurokarte gepackt und bräuchte dann noch viel mehr Brücken … J. S. schrieb: > Lange Zeiten wie 30 Minuten > braucht man z.B. zum Aushärten von UV Lack / Folie. Wofür benutzt man denn sowas? Also ich habe das bisher noch nicht gemacht. Stefan F. schrieb: > Ich würde R14-16 ich ein bisschen großzügiger dimensionieren. Zum > Beispiel 2,2 kΩ. Das wären dann ca. 2 mA Basisstrom, und der Kollektorstrom beträgt ja mit den 560-Ohm-Widerständen maximal rund 43 mA. Würdest du die BC337-25 wirklich so stark übersteuern? Laut DB haben die einen h_FE von mindestens 160 bei I_c = 100 mA; ich hatte mit der Hälfte, also 80, gerechnet.
Johannes F. schrieb: > Laut DB haben die einen h_FE von > mindestens 160 bei I_c = 100 mA; ich hatte mit der Hälfte, also 80, > gerechnet. Mit B=80 zu rechnen halte ich auch für ein wenig hoch. Die Angaben (160 bei 100mA) gelten für den Linearbetrieb, er könnte so nicht unbedingt in Sättigung gehen und dann, wenn nur ein Segment oder beim nächsten alle sieben Segmente leuchten, vielleicht ein Helligkeitsunterschied feststellbar sein. An der Stelle hätte ich als vermutlich eher die BC337-40 genommen, aber der Vorschlag mit 2k2 von Stefan F. ist auch o.k. Den Digit_x Ausgängen tut das nicht weh und Netzversorgung hast du auch ...
Johannes F. schrieb: > Hier ist mein umgearbeiteter Entwurf Hmm, nach wie vor hochohmige Basiswiderstände am Digit-Treiber, eine überflüssige Rückstromdiode am Spannungsregler und so kleine Trafos brauchen keine Sicherung, der Draht dadrin ist dünner als der in deiner Sicherung, und bipolare brauchen eigentlich keinen BE Widerstand. Dass nach wie vor die Zeit gestoppt und über FB eingestellt werden soll, ist halt deine Entscheidung.
Klaus H. schrieb: > An der Stelle hätte ich als vermutlich eher die BC337-40 genommen, aber > der Vorschlag mit 2k2 von Stefan F. ist auch o.k. Gut, danke für die Erklärung. Welchen Widerstand würdest du denn dann beim BC337-40 nehmen? 3k3 (entspricht B=33)? Michael B. schrieb: > Hmm, nach wie vor hochohmige Basiswiderstände am Digit-Treiber Die werde ich verkleinern, danke für den Hinweis. Michael B. schrieb: > eine > überflüssige Rückstromdiode am Spannungsregler Ist die wirklich überflüssig, wenn ich 5 Volt an VCC anlege zum Flashen des Controllers, ohne dass Netzspannung anliegt? Also verträgt es der LP2950, 5 V an seinen Ausgang zu bekommen bei Eingangsspannung = 0? Würde da nicht Strom rückwärts vom Ausgang zum Eingang fließen und ihn evtl. zerstören? Im Datenblatt finde ich dazu nichts. Michael B. schrieb: > und so kleine Trafos > brauchen keine Sicherung, der Draht dadrin ist dünner als der in deiner > Sicherung Ja das stimmt, die Sekundär-Sicherung nehme ich raus. Der Trafo ist sogar „unbedingt kurzschlussfest“, also ist die Sicherung wirklich überflüssig. Gilt das auch für die Primär-Sicherung oder sollte ich die besser drin lassen? Michael B. schrieb: > und bipolare brauchen eigentlich keinen BE Widerstand Hmm ja, da war ich mir auch nicht ganz sicher, jedoch wird das im Artikel Basiswiderstand, https://www.mikrocontroller.net/articles/Basiswiderstand#Offene_Basis_bei_Reset so empfohlen, weil mögliche Störeinkopplungen beim Reset des Controllers sonst bewirken könnten, dass die Transistoren teilweise durchsteuern. Michael B. schrieb: > Dass nach wie vor die Zeit gestoppt und über FB eingestellt werden soll, > ist halt deine Entscheidung. Ich kann mir schon vorstellen, dass Lichtmengenmessung besser wäre, mir ist das aber zum jetzigen Zeitpunkt noch zu komplex. Vielleicht nehme ich mir das später mal vor. Zunächst ist die simple Zeitsteuerung für mich ausreichend und erfüllt erstmal ihren Zweck. Die Fernbedienung betreffend bin ich noch am überlegen, ob ich zusätzlich noch Taster und Drehimpulsgeber einbaue. Fernbedienung kann ja dann zusätzliche Option sein, um die Zeit über die Zifferntasten direkt wählen zu können.
Johannes F. schrieb: > Also verträgt es der > LP2950, 5 V an seinen Ausgang zu bekommen bei Eingangsspannung = 0? Das kann doch gar nicht passieren, denn die Spannung an der Ausgangsseite ist letztendlich das Resultat der geregelten Eingangsspannung. Und selbst wenn doch, alle mir bekannten Spannungsregler mit bis zu 5V vertragen "von hinten" angelegte Fremdspannung bis ca. 7 Volt. Selbst wenn er es nicht verträgt, müsste zur Zerstörung des Reglers eine gewisse Menge Strom fließen. Wo soll der Strom denn hin fließen, wo ist die Senke? Das Relais reicht nicht, um dem Spannungsregler weh zu tun. Siehe einfach mal Platz für die Diode vor, aber löte sie nicht ein und probiere es aus. Versuch macht kluch. Johannes F. schrieb: > Gilt das auch für die Primär-Sicherung Ja, die kann bei solchen Trafos normalerweise auch entfallen. Ich fühle mich mit Primär-Sicherungen aber wohler. Ist wohl so ein Ding wie du mit deiner Diode :-) Johannes F. schrieb: > (Der Basiswiderstand wird) > so empfohlen, weil mögliche Störeinkopplungen beim Reset des Controllers > sonst bewirken könnten, dass die Transistoren teilweise durchsteuern. Trotzdem egal, denn niemand wird verletzt, wenn die LEDs beim Reset des Controller ein kleines bisschen glimmen. Sehr wahrscheinlich wirst da aber nichts sehen, außer vielleicht in einem absolut dunklen Raum.
Johannes F. schrieb: > da nicht Strom rückwärts vom Ausgang zum Eingang fließen Ja, er fliesst, die Diode ost schon eingebaut, nutze dein Multimeter. Johannes F. schrieb: > weil mögliche Störeinkopplungen beim Reset des Controllers sonst > bewirken könnten, dass die Transistoren teilweise durchsteuern. Bei MOSFETs. Bipolare sind niederohmig, da macht ein Ausgang der noch als hochohmiger Eingang geschaltet ist nichts aus. Johannes F. schrieb: > Gilt das auch für die Primär-Sicherung Ja.
Ich weiß nicht, was Ihr mit den Basiswiderständen habt. Nimmt man einen PNP Transistor (BC327) als Emitterfolger hat man keinerlei Probleme mit Sättigung. Mein Vorschlag ebenfalls mit ATmega48 und 100 Ohm Widerständen für die Segmente, die der ATmega48 locker treiben kann: http://mino-elektronik.de/7-Segment-Variationen/LCD.htm#led4 Johannes F. schrieb: > Den vorherigen 2,8-VA-Trafo > habe ich durch einen 1,8-VA-Typ ersetzt, Bau das Netzteil provisorisch auf und belaste es mit dem zu erwartenden Strom. Erst dann zeigt sich, ob der kleinere Trafo tatsächlich ausreichend ist.
Mi N. schrieb: > Ich weiß nicht, was Ihr mit den Basiswiderständen habt. Nimmt man einen > PNP Transistor (BC327) als Emitterfolger hat man keinerlei Probleme mit > Sättigung. Prima Idee, danke. Bei der ersten Version hatte ich ja bereits NPN-Emitterfolger als High-Side-Treiber für die Segmente. Warum nicht auch für die Low-Side. Die 5 Volt Betriebsspannung bieten ja genügend Reserve für die zusätzlichen ca. 0,7 V, die dann über den Transistoren abfallen.
Johannes F. schrieb: > Gut, danke für die Erklärung. > Welchen Widerstand würdest du denn dann beim BC337-40 nehmen? 3k3 > (entspricht B=33)? Den habe ich deshalb genannt, weil das h_FE des -40 schon mal 2.5fach größer ist und dann reichen 4k7, auch deine 6k8 noch aus. Johannes F. schrieb: > Bei der ersten Version hatte ich ja bereits > NPN-Emitterfolger als High-Side-Treiber für die Segmente. Warum nicht > auch für die Low-Side. Dann natürlich PNP und invertierte Ansteuerung.
Johannes F. schrieb: > Prima Idee, danke. Bei der ersten Version hatte ich ja bereits > NPN-Emitterfolger als High-Side-Treiber für die Segmente. Eigentlich wollte ich ja nicht noch mehr schreiben, damit Du auch einmal anfangen und fertig werden kannst ;-) Wenn Du die ganze Displayansteuerung invertieren würdest (Anzeigen mit gemeinsamer Anode), könnten Emitterfolger nach V+ die Digits treiben. V+ wird vor dem 5 V Regler abgegriffen. Gleiches könnte man mit dem Relais machen, das bei rund 4,4 V auch noch schalten würde. Die Gesamt-Verlustleistung würde dann auf die Treibertransistoren verteilt, und ein Regler im TO92-Gehäuse würde auf jeden Fall ausreichen. Aber prüfe bitte unbedingt, ob die Trafospannung mit nominell 6 VAC unter Last nicht zu sehr einbricht. Daß Du einen 50 Hz Trafo nehmen möchtest, finde ich gut. Die Ableitströme von Schaltnetzteilen sind allermeistens störend, auch wenn viele Leute sich daran gewöhnt zu haben meinen. Viel Erfolg!
Mi N. schrieb: > Eigentlich wollte ich ja nicht noch mehr schreiben, damit Du auch einmal > anfangen und fertig werden kannst ;-) Ist schon okay, ich habe sowieso noch Zeit bis zum Wochenende für das Layouten, erst dann kann ich die Platine herstellen. Mi N. schrieb: > Wenn Du die ganze Displayansteuerung invertieren würdest (Anzeigen mit > gemeinsamer Anode), könnten Emitterfolger nach V+ die Digits treiben. Geht das nicht auch mit gemeinsamer Kathode? Hatte ich ja im ursprünglichen Entwurf schon so, mit 8 × BC847 (NPN) an den Segment-Anoden. Mi N. schrieb: > V+ wird vor dem 5 V Regler abgegriffen. Das ist wieder eine super Idee, das werde ich so machen. Maximale Verlustleistung pro BC847 (bei gemeinsamer Kathode) wäre allerhöchstens 137 mW (bei 50 % Leerlaufüberhöhung des Trafos, wenn nur ein Segment leuchtet, und 10 % Netzüberspannung) und das ist gerade mal etwas mehr als die Hälfte von den 250 mW Absolute Maximum Rating. Damit kann ich den LF50 durch einen LP2950-5.0 im TO-92 ersetzen und bekomme noch etwas mehr Platz auf der Platine.
Johannes F. schrieb: > Geht das nicht auch mit gemeinsamer Kathode? Hatte ich ja im > ursprünglichen Entwurf schon so, mit 8 × BC847 (NPN) an den > Segment-Anoden Nein, wenn Du Platz sparen möchtest. Zusätzliche 8 x Segmenttreiber braucht man nicht aber eben Anzeigen mit gemeinsamer Anode. Wenn auch 10 mm Ziffernhöhe reichen, gibt es auch schöne, helle Anzeigen, die sich mit einfachem Platinen-Layout gut kaskadieren lassen: http://mino-elektronik.de/bilder/Fmeter_5x7/fmeter_5x7brd.png Gemeinsame Kathode https://www.reichelt.de/7-segment-anzeige-gelb-9-9mm-gem-kathode-sc39-11sykwa-p272072.html?&trstct=pol_1&nbc=1 oder Anode https://www.reichelt.de/single-7-segment-anzeige-rot-9-9-mm-31-mcd-gem-anode-sa-39-11-rt-p6916.html?&trstct=pol_3&nbc=1
Mi N. schrieb: > Aber prüfe bitte unbedingt, ob die Trafospannung mit nominell 6 VAC > unter Last nicht zu sehr einbricht. Werde ich machen, danke für den Tipp. Mi N. schrieb: > Daß Du einen 50 Hz Trafo nehmen > möchtest, finde ich gut. Die Ableitströme von Schaltnetzteilen sind > allermeistens störend, Was sind denn Ableitströme? Mit SNTen kenne ich mich nicht so gut aus (ein weiterer Grund, weshalb ich 50-Hz-Trafos bevorzuge ;-)). Mi N. schrieb: > Viel Erfolg! Dankeschön :-) Mi N. schrieb: > Johannes F. schrieb: >> Geht das nicht auch mit gemeinsamer Kathode? Hatte ich ja im >> ursprünglichen Entwurf schon so, mit 8 × BC847 (NPN) an den >> Segment-Anoden > > Nein, wenn Du Platz sparen möchtest. Zusätzliche 8 x Segmenttreiber > braucht man nicht aber eben Anzeigen mit gemeinsamer Anode. OK, ich glaube, jetzt verstehe ich, was du mit Platz sparen meinst ... nur drei bzw. vier NPN-Emitterfolger an den gemeinsamen Anoden der Digits und die einzelnen Kathoden dann direkt an die Controllerpins. Werde ich vielleicht bei dem Temperaturregler so machen, der als nächstes geplant ist. Für den Zeitschalter habe ich mich jetzt entschieden, doch die ursprüngliche Version mit der Pollin-Anzeige und Schieberegistern in veränderter Form zu bauen: d.h. die Kollektoren der Digittreiber-Emitterfolger an die ungeregelte Spannung nach dem Gleichrichter, ebenso wie den Pluspol der Relaisspule (mit ca. 10 Ohm Vorwiderstand), wie es mehrfach empfohlen wurde. Damit kann ich mir den Kühlkörper sparen und einen LP2950-5.0 im TO-92 verwenden. Grund für diese Entscheidung ist, dass ich nunmal jetzt die Pollin-Anzeigen habe und vier Ziffern mit Doppelpunkt dazwischen nunmal besser für einen Zeitschalter passen als nur drei Ziffern wie im letzten Entwurf. Geänderter Schaltplan und Layout folgen in Kürze ... Mi N. schrieb: > Wenn auch 10 mm Ziffernhöhe reichen, gibt es auch schöne, helle > Anzeigen, die sich mit einfachem Platinen-Layout gut kaskadieren lassen: > http://mino-elektronik.de/bilder/Fmeter_5x7/fmeter_5x7brd.png > Gemeinsame Kathode > https://www.reichelt.de/7-segment-anzeige-gelb-9-9mm-gem-kathode-sc39-11sykwa-p272072.html?&trstct=pol_1&nbc=1 > oder Anode > https://www.reichelt.de/single-7-segment-anzeige-rot-9-9-mm-31-mcd-gem-anode-sa-39-11-rt-p6916.html?&trstct=pol_3&nbc=1 Werde ich mir ansehen für zukünftige Projekte, danke für die Tipps.
Hm, die komplette Neukonstruktion ist wohl wieder typisch für dieses Forum. Kam eigentlich schon ein Vorschlag mit Nixie-Röhren oder habe ich den übersehen? Oder wie wäre es mit einer Laserprojektion? SCNR ;) Nur eine Sache, ich würde bei vier Stellen bleiben. Wenn man die vierte Stelle dann nicht braucht, ist's nicht so schlimm wie der Ärger darüber wenn sie hinterher fehlt.
Ben B. schrieb: > Nur eine Sache, ich würde bei vier Stellen bleiben. Wenn man die vierte > Stelle dann nicht braucht, ist's nicht so schlimm wie der Ärger darüber > wenn sie hinterher fehlt. Ja, das dachte ich mir auch. Deshalb werde ich nun doch die LC-204VL verwenden, weil ich die auch nunmal habe ... Anbei der jetzige Stand, Display und Relais werden von der ungeregelten Spannung am Ladeelko versorgt. Daher der kleinere Regler im TO-92-Gehäuse. Falls euch an Schaltung und Layout noch was auffällt, was verbessert/korrigiert werden könnte, bitte schreiben – ich habe noch Zeit bis zum Wochenende, Änderungen vorzunehmen. Dankeschön :-)
Wenn Du unbedingt noch Änderungen vornehmen willst, es gäbe anstelle der BC327 evtl. noch TO-92 Transistoren, bei denen die Basis nicht in der Mitte liegt. Mit sowas könnten unten die vier Brücken komplett rausfliegen und das Layout weiter vereinfacht werden. Mein Standard-Transistor für sowas ist das 2SA733/2SC945-Päärchen, aber die können nur 100mA, nicht 800mA. Vielleicht weiß da jemand noch einen dickeren Transistor mit außen liegender Basis. Denk auch dran, daß die Transistoren nicht weiter öffnen können als ihre Basisspannung zulässt. Du bekommst in der Schaltung niemals diese 7,5V an das Display, sondern etwa Vcc-2x0,6V, also nur etwa 3,8V. Ich weiß nicht ob Du das "eingepreist" hast. Wenn Du mehr willst müsstest Du die PNP an den Anoden einsetzen und die NPN an den Kathoden, möglicherweise brauchen alle Transistoren dann aber Basiswiderstände.
Ben B. schrieb: > die komplette Neukonstruktion ist wohl wieder typisch für dieses Forum Wenn jemand um Verbesserungsvorschläge bittet, dann bekommt er sie.
Hm...ich geh mal durch was mir grad so auf Anhieb auffiel: SB140 hat 0.75V Flussspannung. In Kombination mit dem Trafo wird es da mit 7.5V recht eng. Da der LP2950 aber nur 1V Dropspannung anscheinend benötigt ginge das grade noch so in Ordnung. Reicht für den Rest denn so rund 6VDC ( 6VAC*SQRT(2)*(100%-10%_Spannungsdrop_Netz) )? Die Diode D3 über dem LP2950 ist aber gleich in zweierlei Hinsicht überflüssig: Zum Einem braucht der LP2950-5 diese Diode gar nicht (Uout -> Uin kann selbst für Uin = 0V gar nicht das kritische Level (~7V) erreichen, dass dem LP2950 schaden kann sofern man auf Vcc nicht noch von extern was Höheres einspeist), zum Anderen dürfte auch am Ausgang des LP2950 wohl kaum eine nennenswert größere Kapazität als 3 mF auftauchen, die die Ausgangsspannung signifikant länger auf 5V hält als die drei 1 mF Kapazitäten am Eingang des LP2950 die Spannung aufrecht erhalten. Die Diode D8 ist ebenso überflüssig, der Attiny hat hier schon eine recht brauchbare Diode eingebaut. Parallel zu C7 kann man überlegen einen Varistor vorzusehen, der im Falle eines Falles F1 zur Auslösung bringt. C13 mit 100 uF an U4 kommt mir ebenso etwas hoch vor und macht vor allem dem LP2950 das Leben nicht grade einfacher. Die Pulldowns (R5/R6) an SCK und MOSI sind ebenso nicht nötig. Beide Leitungen werden vom Attiny stets auf dem richtigen Level gehalten. Zu guter Letzt würde ich in die N-Leitung zumindest des Imagesetters auch noch eine Sicherung vorsehen...falls mal L und N nicht wie geplant angeschlossen werden hat man so zumindest L sicher immer abgesichert.
> Zu guter Letzt würde ich in die N-Leitung zumindest > des Imagesetters auch noch eine Sicherung vorsehen... Das halte ich für übertrieben und habe ich noch in keinem kommerziellen Produkt wie etwa PC-Netzteilen gesehen. Die Sicherung ist praktisch bloß eine Art Brandschutz. Wenn ein PC-Netzteil hochgeht und mit einer 6,3..10A trägen Sicherung ausgestattet ist, überlebt die das in den meisten Fällen sogar einigermaßen unbeschadet (wobei sich durchaus ihr Auslöseverhalten ändern könnte) weil der B16 LSS im Sicherungskasten schneller ist. Dazu plant der TE den berührungssicheren Einbau in ein Gehäuse... nee, die zweite Sicherung bringt nichts.
Ben B. schrieb: > an das Display, sondern etwa Vcc-2x0,6V, also nur etwa 3,8V. Ich weiß > nicht ob Du das "eingepreist" hast. Wenn Du mehr willst müsstest Du Diese ca. 3,8 V sind volle Absicht und bei rund 2 V Durchlassspannung der Anzeigen ganz in Ordnung. Die Zeit der Basiswiderstände ist hier längst vorbei. M. K. schrieb: > SB140 hat 0.75V Flussspannung. Bei 1 A. Bei 10 mA für den ATmega48 sieht das aber ganz anders aus. Persönlich würde ich SD103 einsetzen. > Da der LP2950 aber nur 1V Dropspannung anscheinend Und auch dieser Wert stimmt nicht. Es gibt auch kein Teil in der Schaltung, das exakte 5 V erfordert.
Ben B. schrieb: > es gäbe anstelle der > BC327 evtl. noch TO-92 Transistoren, bei denen die Basis nicht in der > Mitte liegt. Mit sowas könnten unten die vier Brücken komplett > rausfliegen und das Layout weiter vereinfacht werden. Gute Idee, kennt jemand solche Transistoren, die mindestens 200 mA schalten können? Ben B. schrieb: > Denk auch dran, daß die Transistoren nicht weiter öffnen können als ihre > Basisspannung zulässt. Du bekommst in der Schaltung niemals diese 7,5V > an das Display, sondern etwa Vcc-2x0,6V, also nur etwa 3,8V. Ich weiß > nicht ob Du das "eingepreist" hast. Ja das ist mir bewusst, und sogar besser, weil das Display damit auch eine „geregelte“ Spannung bekommt (da abgeleitet von VCC über die Emitterfolger). Ich werde allerdings die Segmentwiderstände noch auf 150 Ohm anpassen. M. K. schrieb: > SB140 hat 0.75V Flussspannung. Also im Diotec-Datenblatt https://diotec.com/request/datasheet/sb120.pdf steht VF < 0,5 V @ IF = 1 A, also bei meinen ca. 230 mA eher noch weniger. M. K. schrieb: > Reicht für den Rest denn so > rund 6VDC ( 6VAC*SQRT(2)*(100%-10%_Spannungsdrop_Netz) )? Ja, das Relais ist für 6 VDC ausgelegt (da ich durchschnittlich ca. 7,5 V am Ladeelko ausgerechnet habe, ist noch der 10-Ohm-Vorwiderstand eingeplant). M. K. schrieb: > Zum Einem braucht der LP2950-5 diese Diode gar nicht (Uout > -> Uin kann selbst für Uin = 0V gar nicht das kritische Level (~7V) > erreichen, dass dem LP2950 schaden kann sofern man auf Vcc nicht noch > von extern was Höheres einspeist), Ist das wirklich so, dass der LP2950 bis zu 7 V Fremdspannung am Ausgang verträgt bei Uin=0? Ich finde dazu im Datenblatt leider nichts. Bei den 78xx ist dagegen im Datenblatt ja explizit diese Rückflussdiode vorgesehen ... M. K. schrieb: > zum Anderen dürfte auch am Ausgang > des LP2950 wohl kaum eine nennenswert größere Kapazität als 3 mF > auftauchen, die die Ausgangsspannung signifikant länger auf 5V hält als > die drei 1 mF Kapazitäten am Eingang des LP2950 die Spannung aufrecht > erhalten. Kapazitäten nicht, aber die Einspeisung von 5 V beim ISP-Flashen des Controllers. M. K. schrieb: > Die Diode D8 ist ebenso überflüssig, der Attiny hat hier schon eine > recht brauchbare Diode eingebaut. Also in den AppNotes wie z.B. https://www.microchip.com/content/dam/mchp/documents/MCU08/ApplicationNotes/ApplicationNotes/atmel-2521-avr-hardware-design-considerations_applicationnote_avr042.pdf wird diese Diode empfohlen, da die Controller laut diesen eben keine solche Clamping-Diode am Reset-Pin (im Gegensatz zu den anderen Pins) haben, um HV-Programming zu ermöglichen.
Johannes F. schrieb: > Gute Idee, kennt jemand solche Transistoren, die mindestens 200 mA > schalten können? Ich würde mir doch niemals spezielle Transistoren zusammensuchen, bloß um 4 x Lötbrücken einzusparen. Es sei denn, Du möchtest auch hier SMD-Typen einsetzen. Dann wäre BC807 ein Kandidat.
Mi N. schrieb: > Ich würde mir doch niemals spezielle Transistoren zusammensuchen Speziell ist eher die deutsche Abart, C nicht in der Mitte des TO92 zu haben. Da musste man das Leadframe extra abwinkeln, damit der Chip nicht am Rand klebt. Der Rest der Welt hat sich von den Unsinn, kompatibel zu Blechdöschen von 1950 zu sein, schnell gelöst. 2SC1845, BC635 und 2SC2655 sind beliebt für mehr Leistung,
Johannes F. schrieb: > Bei den > 78xx ist dagegen im Datenblatt ja explizit diese Rückflussdiode > vorgesehen ... Aber eben explizit nicht bei den xx05er Versionen. Hat mit der internen Schaltung zu tun, die internen Strecken/Transistoren (konkret der Bypass-Transistor) benötigen was um die 7 Volt um entsprechend durchzubrechen bei einer Falschpolung. vgl. auch https://pdf1.alldatasheet.com/datasheet-pdf/view/22615/STMICROELECTRONICS/L7805.html Seite 23, Figure 37. Ist lange her bei mir aber ich meine das war der Emitter-Basis-Übergang, der bei Überschreiten von 6-7 Volt durchbricht sodass sich dann die Emitter-Collector-Strecke wie eine Zener-Diode verhält bei BiPos. Verdammt ist Halbleiterphysik lange her, ich konnte das sogar mal herleiten :D Johannes F. schrieb: > da die Controller laut diesen eben keine > solche Clamping-Diode am Reset-Pin (im Gegensatz zu den anderen Pins) > haben, um HV-Programming zu ermöglichen. Ah, stimmt ja. Daran hatte ich nicht gedacht. Johannes F. schrieb: > Kapazitäten nicht, aber die Einspeisung von 5 V beim ISP-Flashen des > Controllers. Der ISP sollte eigentlich keine Spannung einspeisen und wenn, dann nur die unkritischen 5V ;) Johannes F. schrieb: > Ja, das Relais ist für 6 VDC ausgelegt (da ich durchschnittlich ca. > 7,5 V am Ladeelko ausgerechnet habe, ist noch der 10-Ohm-Vorwiderstand > eingeplant).
Wäre halt der Worst Case, dass die Netzspannung um 10% fällt, was sie ja darf aber das scheint ja zu passen bei dir.
Michael B. schrieb: > Speziell ist eher die deutsche Abart, C nicht in der Mitte des TO92 zu > haben. > Da musste man das Leadframe extra abwinkeln, damit der Chip nicht am > Rand klebt. Der Rest der Welt hat sich von den Unsinn, kompatibel zu > Blechdöschen von 1950 zu sein, schnell gelöst. Ganz ehrlich: Ich weiß nicht, was Du damit sagen willst. > 2SC1845, BC635 und 2SC2655 sind beliebt für mehr Leistung, Der Erstgenannte schafft max. 50 mA und der Letzte in der Aufzählung ist lt. Toshiba Datenblatt nicht mehr zur Verwendung empfohlen. Hauptsache, sie sind beliebt ;-)
Johannes F. schrieb: > Bei den 78xx ist dagegen im Datenblatt ja explizit diese Rückflussdiode > vorgesehen ... Nur bei den Modellen mit mehr als 5 Volt, und auch nur dann, wenn er von hinten gespeist wird während sein Eingang herunter gezogen wird.
Steve van de Grens schrieb: > Johannes F. schrieb: >> Bei den 78xx ist dagegen im Datenblatt ja explizit diese Rückflussdiode >> vorgesehen ... > > Nur bei den Modellen mit mehr als 5 Volt, und auch nur dann, wenn er von > hinten gespeist wird während sein Eingang herunter gezogen wird. Über die Diode wird hier und in einigen anderen Threads viel zu viel diskutiert. Ja, beim 7805 ist sie nicht notwendig. Aber eine 1N400x für 3ct (Reichelt) schadet beim 7805 nicht und reißt auch nicht das Budget. Klar, im professionellen Bereich kann man dem Kaufmann eine kleine Freude machen. Hier nimmt sie nur ein wenig Platz weg ...
Ich nehm immer BC639(npn) / BC640(pnp). https://www.onsemi.com/pdf/datasheet/bc640-d.pdf https://www.onsemi.com/download/data-sheet/pdf/bc637-d.pdf "Gelichrichterdiode" fiel auch. Mein Vorschlag (Farnell): https://de.farnell.com/w/search?st=stps2l40af
Mi N. schrieb: > Ganz ehrlich: Ich weiß nicht, was Du damit sagen willst. Tja, damit scheinst du nicht mal ansatzweise zu wissen, wie ein TO92 Transistor innen aufgebaut ist, hast wohl noch nie einen aufgeknipst, absichtlich oder versehentlich, willst aber mitreden und anderen erzählen wie doof sie sind. https://electronics.stackexchange.com/questions/236142/why-are-the-collector-and-emitter-on-this-to-92-transistor-reversed Und hier der verbogene deutsche https://www.eeeguide.com/discrete-transistor-packaging/ Auch Amerikaner haben früh umgeschwenkt. https://www.mouser.com/datasheet/2/68/lssgp072-36694.pdf
Michael B. schrieb: > Tja, damit scheinst du nicht mal ansatzweise zu wissen, wie ein TO92 > Transistor innen aufgebaut ist, Das muß ich auch garnicht, ich verwende sie lediglich. Ich ich muß mich auch weder Deinen Schwurbeleien noch dem Sprachgebrauch des Ben B. anschließen. Macht den Kinderkram mit Euch selber aus.
M. K. schrieb: > Parallel zu C7 kann man überlegen einen Varistor vorzusehen, der im > Falle eines Falles F1 zur Auslösung bringt. Hmm, welchen Fall sollte der denn absichern, Netzspannungsüberhöhung? M. K. schrieb: > C13 mit 100 uF an U4 kommt mir ebenso etwas hoch vor und macht vor allem > dem LP2950 das Leben nicht grade einfacher. Okay, würdet ihr den durch 10µ ersetzen oder lieber ganz weglassen? Ich hatte ihn vorgesehen, weil U4 ja etwas weiter vom Regler entfernt ist. M. K. schrieb: > Die Pulldowns (R5/R6) an SCK und MOSI sind ebenso nicht nötig. Beide > Leitungen werden vom Attiny stets auf dem richtigen Level gehalten. Naja, außer eben während Reset des ATtinys beim Flashen. Achso, halt – da treibt ja dann der ISP-Programmer die SCK- und MOSI-Leitungen. Also wohl wirklich überflüssig ;-) Aber schaden tun sie ja auch nicht, oder? M. K. schrieb: > Zu guter Letzt würde ich in die N-Leitung zumindest des Imagesetters > auch noch eine Sicherung vorsehen...falls mal L und N nicht wie geplant > angeschlossen werden hat man so zumindest L sicher immer abgesichert. Hmm, das verstehe ich nicht so ganz. L und N sind ja zunächst mal sowieso zufällig, je nachdem, wie herum der Eurostecker eingesteckt wird – geplant ist da nix. Und die beiden Sicherungen würden ja dann in Reihe liegen – welche zuerst auslöst, wäre rein zufällig, und genauso gut könnte die Sicherung, die (zufällig) in der N-Leitung liegt, zuerst auslösen?!
Mi N. schrieb: > M. K. schrieb: >> SB140 hat 0.75V Flussspannung. > > Bei 1 A. Bei 10 mA für den ATmega48 sieht das aber ganz anders aus. > Persönlich würde ich SD103 einsetzen. Aber der Gleichrichter versorgt ja auch noch die Anzeige und das Relais, nicht nur den Controller – insgesamt wären es maximal ca. 240 mA. Da wäre die SD103 wohl etwas unterdimensioniert? Mi N. schrieb: > Ich würde mir doch niemals spezielle Transistoren zusammensuchen, bloß > um 4 x Lötbrücken einzusparen. Es sei denn, Du möchtest auch hier > SMD-Typen einsetzen. Dann wäre BC807 ein Kandidat. Danke für den Tipp – leider habe ich gerade erst bestellt, sonst hätte ich den noch mit geordert. Mal sehen, ob ich nochmal die Versandkosten aufbringen möchte ... Nachtrag: hab gerade bei Reichelt angerufen und den BC807 noch hinzugefügt, Paket war noch nicht draußen. :-) M. K. schrieb: > Johannes F. schrieb: >> Bei den >> 78xx ist dagegen im Datenblatt ja explizit diese Rückflussdiode >> vorgesehen ... > Aber eben explizit nicht bei den xx05er Versionen. Hat mit der internen > Schaltung zu tun, die internen Strecken/Transistoren (konkret der > Bypass-Transistor) benötigen was um die 7 Volt um entsprechend > durchzubrechen bei einer Falschpolung. OK, danke für die Erklärung. Ich werde die Diode aber trotzdem drin lassen, kostet nur 2 Cent und kann nicht schaden, Platz ist auch genug da. ;-) Axel R. schrieb: > "Gelichrichterdiode" fiel auch. Mein Vorschlag (Farnell): > https://de.farnell.com/w/search?st=stps2l40af Hmm, die ist leider ziemlich teuer ...
Also ich finde das eigentlich ganz praktisch, wenn ich mir die Belegung der Transistor-Pins aussuchen kann wie es gerade passt. Man bastelt bei solchen Universalbauteilen ja auch gerne mit dem, was man zuerst in den Fingern hatte - das war bei mir das BC547/BC557-Päärchen, mit Basis in der Mitte. Das 2SC945/2SA733-Päärchen mit Kollektor in der Mitte kam erst später, weil ich diese in großen Mengen kostenlos z.B. von alten Netzteilen ausschlachten konnte und am Anfang habe ich die ungerne genutzt weil ich die Belegung anders gewöhnt war. Man muss erst so weit kommen, daß man persönliche Präferenzen hinter ease of use beim Routing zurückstellt. Inzwischen komme ich mit beiden Ausführungen gut zurecht und nutze sie je nach dem was einfacher ins Layout passt. SMD ist dann nochmal eine andere Sache, bzw. man kann das Teil einfacher passend drehen und kommt auf geätzten Platinen einfacher zwischen zwei Pins durch (was auf Lochraster z.B. gar nicht geht), da finde es nochmal einfacher als bei THT.
Ben B. schrieb: > Man bastelt bei > solchen Universalbauteilen ja auch gerne mit dem, was man zuerst in den > Fingern hatte - das war bei mir das BC547/BC557-Päärchen, mit Basis in > der Mitte. Das 2SC945/2SA733-Päärchen mit Kollektor in der Mitte kam > erst später, weil ich diese in großen Mengen kostenlos z.B. von alten > Netzteilen ausschlachten konnte. Transistoren und Widerstände sind mir aus Firmen-Umstrukturierungen in Menge zugelaufen. Ich werde einen Teufel tun, freiwillig Bauteile mit exotischer Belegung zu verbauen. Ausgeschlachtet habe ich selbst zu meinen Anfangszeiten nicht. Nicht ganz, vereinzelt ziehe ich mal ein paar Teile aus der Platine, das sind dann aber Baugruppen, die noch nie in Betrieb waren. Ich habe mal ein paar Gerätchen von Pollin gekauft, wo ich nur das Gehäuse verwenden will. Da habe ich dann die Relais, den Netztrafo und die LP2950 rausgeholt, aber keinen Widerstand oder TUN oder Diode. Standardzeugs nicht. Soll ich mich mit 2N_irgendwas_TUN mit C_E verdreht befassen, wenn ich hundert BC_irgendwas im Fach habe?
Johannes F. schrieb: > Was bedeutet denn „TUN“? :-D Kennst Du wirklich nicht? Das hat eine Bastelzeitung in den 70ern erfunden: T_ransistor U_niversal N_PN T_ransistor U_niversal P_NP D_oder U_niversal S_ilizium D_oder U_niversal G_ermanium Ich schreibe immer gerne BC_irgendwas, weil es für z.B. Relais oder LEDs ziemlich egal ist, ob BC107, BC238, BCY59, BC337, 2N2222, BC546 ...
Ich verschmähe keine kostenlosen Bauelemente. Schon gar keine Transistoren. Über gebrauchte 20 Jahre alte Elkos aus irgendwelchen PC-Netzteilen kann man sicherlich streiten, aber was eigentlich nicht altert (wie Transistoren), rupf ich gerne von sowas runter. Im Geldbeutel macht sich das weder in die eine noch in die andere Richtung bemerkbar, das ist bei mir eher eine Frage des Prinzips. Wieso soll ich für ein Neuteil Geld ausgeben, wenn ich es in drei Sekunden kostenlos von einer alten Platine bekomme? Bei wertvolleren oder seltenen Bauteilen stellt sich die Frage nicht, die werden auch mit Mühe gerettet wenn ich sie haben will. SMD löte ich nur in Ausnahmefällen aus. Teure oder spezielle Bauelemente oder wenn ich was reparieren will, wofür ich kein passendes Neuteil habe - aber ein passendes auf einer Schlachtplatine, na dann nehme ich das natürlich auch.
Mi N. schrieb: > Michael B. schrieb: >> Tja, damit scheinst du nicht mal ansatzweise zu wissen, wie ein TO92 >> Transistor innen aufgebaut ist, > > Das muß ich auch garnicht, ich verwende sie lediglich Wir wissen, du bleibst eher dumm. Ist ja schon länger so, Vorwiderstände an LED, Pt1000 mit 2.5mA, du bleibst lieber lernresistent und merkbefreit.
Ach so. Es geht Dir garnicht um sachliche Diskussion sondern um Kompensation Deiner Minderwertigkeitskomplexe. Da kann ich Dir leider nicht helfen. Ben B. schrieb: > Man muss erst so weit > kommen, daß man persönliche Präferenzen hinter ease of use beim Routing > zurückstellt. Das ist natürlich ein stechendes Argument gerade auch bei der µC-Auswahl. Layoutgerechte Anschlüsse hat wohl nur ein 8051. Bye bye ARMes Zeug mit diesen komplizierten Gehäusen. Johannes F. schrieb: > Nachtrag: hab gerade bei Reichelt angerufen und den BC807 noch > hinzugefügt, Ich dachte, Du wolltest erst zum Wochenende bestellen und ich hätte noch Zeit, Dir diese Bauteile gegen Portoerstattung anzubieten. Im Angebot hätte ich aber noch SD103, 1N5817, SS14, SK24, SK34, SK54 und, wenn garnichts anderes mehr geht, auch SK84 ;-) Bezüglich der Treibertransistoren gäbe es alternativ noch BSS84, AO3400 oder AO3401, die sich zu Pfennigsbeträgen für viele Anwendungen eignen. Aber ich denke, Du hast alle passenden Teile zusammen, wobei ich dem Trafo nicht so recht traue. Solange jedoch das Relais noch sicher einsschaltet, kann die Betriebsspannung ruhig unter 5 V absacken. Dem µC ist es völlig egal und ein kleiner Einbruch in der Helligkeit wird kaum bemerkbar sein.
Mi N. schrieb: > Ich dachte, Du wolltest erst zum Wochenende bestellen Ich versuche immer, bis spätestens Dienstag zu bestellen, wenn die Lieferung bis Sonnabend ankommen soll. Manchmal dauert es zwei Tage (bisweilen auch noch länger), bis das Paket bei Reichelt raus geht und DPD braucht auch i.d.R. noch drei Tage. Habe auch erst heute um 11 Uhr die Versandmitteilung bekommen, d.h. es ist eher unwahrscheinlich, dass das Paket noch bis Samstag ankommt. Aber auch nicht so schlimm, ich habe parallel noch andere Projekte (teils Software), die ich am Wochenende weiter voranbringen kann. Mi N. schrieb: > und ich hätte noch > Zeit, Dir diese Bauteile gegen Portoerstattung anzubieten. Oh das ist nett von dir, vielen Dank. Wäre aber jetzt wahrscheinlich auch schon zu spät fürs Wochenende. Mi N. schrieb: > wobei ich dem > Trafo nicht so recht traue. Meinst du? Aber der hat ja einen Nennstrom von 466 mA, ist das nicht genügend Reserve? Ich komme auf ca. 240 mA Gesamtstromaufnahme maximal (Anzeige max. 120 mA, Relais 110 mA, ATtiny+Schieberegister 10 mA großzügig aufgerundet). Klaus H. schrieb: > und die 4n7 sind mir zu niedrig. > In meinem Bild siehst du 4k7 und 100nF am Reset. Johannes F. schrieb: > Stefan F. schrieb: >> C12 ist mit 4,7nF ungewöhnlich klein. Da kenne ich eher 100nF oder mehr. > > 4,7 nF steht in der Application Note > http://ww1.microchip.com/downloads/en/appnotes/atmel-1619-emc-design-considerations_applicationnote_avr040.pdf > Seite 18, daran habe ich mich gehalten. Habe allerdings auch schon öfter > 47n oder 100n gesehen. Aber die Leute von Atmel bzw. Microchip müssten > es doch eigentlich genau wissen? Habe tatsächlich eine andere AppNote gefunden, die ebenfalls 4k7 und 100n empfiehlt: https://www.microchip.com/content/dam/mchp/documents/MCU08/ApplicationNotes/ApplicationNotes/atmel-2521-avr-hardware-design-considerations_applicationnote_avr042.pdf Section 3. "Connection of RESET Pin onAVRs", S. 6 Ich habe die Werte auch inzwischen entsprechend geändert.
Hier der aktuelle Stand, jetzt mit 5 × BC807 als Low-Side-Treiber und damit einigen Brücken weniger. Ich bin weiterhin offen für Tipps, insbesondere was das Layout angeht. Die Schaltung an sich dürfte ja inzwischen weitgehend ausgereift sein, denke ich. Vielen Dank an alle, die mir bisher schon Anregungen gegeben haben.
Q2 bis Q9 sind immer noch überflüssig. Dein IC kann die LEDs direkt ansteuern. Macht es wirklich Sinn, 8 Transistoren hinzuzufügen, nur damit man einen kleineren Spannungsregler ohne Kühlfahne nutzen kann? Die Abwärme in deinem Kasten wird dadurch nicht weniger.
Ich hab die Masseanbindung an die BC807 anzumäkeln (orangkschener kringelstrich). Einen Stützkondensator tät' ich beim Display noch platzieren edit: ach - und einen Start-Knopf. Aber das wurde sicher schon oben geklärt.
Stefan F. schrieb: > Q2 bis Q9 sind immer noch überflüssig. Dein IC kann die LEDs direkt > ansteuern. Aber für die 74HC595 gilt doch das gleiche, was ich oben schon mal für den µC schrieb: im NXP-Datenblatt steht „supply current Max. 70 mA“ (Absolute Maximum). Ich habe pro Segment ca. 12…15 mA, also maximal 120 mA insgesamt, die das Schieberegister U3 liefern können müsste – das ist fast das doppelte. Axel R. schrieb: > Ich hab die Masseanbindung an die BC807 anzumäkeln (orangkschener > kringelstrich). Hmm, wie könnte ich die denn verbessern, wenn ich die Brücken von vorher nicht wieder einbauen möchte? Oder sind die unumgänglich? Edit: Ah, du hast ja auch eine Brücke eingezeichnet, okay, danke für den Hinweis. Axel R. schrieb: > Einen Stützkondensator tät' ich beim Display noch > platzieren OK, der wird eingebaut. Axel R. schrieb: > ach - und einen Start-Knopf. Aber das wurde sicher schon oben geklärt. Ja, Knöpfe wurden schon angesprochen – dafür habe ich die drei übrigen Pins des ATtiny an die Stiftleiste J2 geführt. Bis zu drei Taster könnte ich also anschließen. A propos – wäre es sinnvoll, dafür noch 4k7-Pull-up-Widerstände einzubauen? Die ATtiny-internen sind ja mit 20…50 kΩ ziemlich hochohmig.
Die Brücke finde ich Quatsch. Da fließen wenn's hoch kommt 200mA über die Transistoren. Das ist keine Leistungselektronik. Allerdings verstehe ich auch das Design mit der oben liegenden Massefläche nicht bzw. sowas würde ich nur machen wenn ich sie selbst ätzen möchte. Bei einem Fertiger macht ein- oder zweilagig (mit großer Massefläche unten) keinen Unterschied. > Bis zu drei Taster könnte ich also anschließen. A propos – wäre > es sinnvoll, dafür noch 4k7-Pull-up-Widerstände einzubauen? Die > ATtiny-internen sind ja mit 20…50 kΩ ziemlich hochohmig. Nö, die reichen. Du könntest über 10..22nF Kondensatoren gegen Masse nachdenken (möglichst nahe am µC) wenn Du die Tasten resistenter gegen Störungen machen oder Dir softwareseitiges Entprellen ersparen möchtest. Aber bitte keine solchen Kondensatoren an ISP-Eingängen, die stören sonst bei der Programmierung.
Ben B. schrieb: > Allerdings verstehe ich auch das Design mit der oben liegenden > Massefläche nicht Die Massefläche (blau) ist unten, wie die blauen Leiterbahnen, nur die roten Leiterbahnen sind oben, die werden als Drahtbrücken ausgeführt (da die Leiterplatte einseitig wird). Ben B. schrieb: > bzw. sowas würde ich nur machen wenn ich sie selbst > ätzen möchte. Genau das möchte ich ja :-) Ben B. schrieb: > oder Dir softwareseitiges Entprellen ersparen möchtest Nee, entprellt wird in Software. Ben B. schrieb: > Aber bitte keine solchen Kondensatoren an ISP-Eingängen, die stören > sonst bei der Programmierung. Ja, das ist klar.
> Die Massefläche (blau) ist unten, wie die blauen Leiterbahnen, > nur die roten Leiterbahnen sind oben, die werden als Drahtbrücken > ausgeführt (da die Leiterplatte einseitig wird). Okay. Aber dann lösch doch bitte diese komischen blauen Leiterzüge in der Massefläche, die irritieren total. Für die Fertigung ist es unerheblich, welche Seite oben oder unten ist. Ich hätte schreiben sollen Massefläche und Leiterzüge auf der gleichen Seite. Aber für die eigene Fertigung ist das ein Argument wie ich schon schrieb. Ich habe auch schon eine zweiseitige Platine geätzt, aber das war totaler Sackstand, die beiden Lagen in Deckung übereinander zu bekommen. Wenn ich heute sowas brauche, dann lasse ich das wirklich von einem Fertiger übernehmen.
Ich habe die Masseanbindung der Low-Side-Treiber geändert, sodass sie nur noch über die Brücken läuft, nicht mehr unter U5 hindurch. Da ist jetzt natürlich die Frage, ob der Stützkondensator C12 dann überhaupt noch etwas bringt? Die Impedanz zwischen den High-Side-Treibern und den Lade-Elkos dürfte ja eigentlich auch nicht zu hoch sein, oder? Sind ja nur ein paar Zentimeter 1,5-mm-breiter Leiterbahn und die untere Massefläche. Ben B. schrieb: > Ich habe auch schon eine zweiseitige Platine geätzt, aber das > war totaler Sackstand, die beiden Lagen in Deckung übereinander zu > bekommen. Habe ich noch nicht gemacht, aber ich kann mir gut vorstellen, dass das sehr schwierig ist ... Ben B. schrieb: > Wenn ich heute sowas brauche, dann lasse ich das wirklich von > einem Fertiger übernehmen. Doppelseitige durchkontaktierte LP würde ich auf jeden Fall auch fertigen lassen, sei es bei aisler.net oder in China ... Bisher bin ich allerdings noch immer mit einseitigen ausgekommen.
> Ich habe die Masseanbindung der Low-Side-Treiber geändert [..]
Wie gesagt, das finde ich Quatsch. Mit sowas muß man sich bei höheren
Strömen herumschlagen, da kommt dann auch sowas wie Sternpunkt und
kelvin connection, keine aufgespannten Flächen wo hoher Strom fließt...
aber doch nicht bei einer gemultiplexten 4x7-Segment-Anzeige. Analoge
Messungen, wo die Ströme auf dünnen Masse-Leiterbahnen oder
Schaltflanken unter Schaltkreisen evtl. stören könnten, machst Du ja
auch nicht.
Johannes F. schrieb: > Aber ... ich habe pro Segment ca. 12…15 mA Ach so, dann vergiss meinen Einwand. Ich war von 5 mA ausgegangen, weil du das weiter oben irgendwo schriebst.
Ben B. schrieb: >> Ich habe die Masseanbindung der Low-Side-Treiber geändert [..] > Wie gesagt, das finde ich Quatsch. Mit sowas muß man sich bei höheren > Strömen herumschlagen, Ja vermutlich schon, aber ich werde es jetzt so lassen – die zwei Brücken machen den Kohl jetzt auch nicht fett, und was bei hohen Strömen gut ist, muss ja bei geringeren nicht schlecht sein. Steve van de Grens schrieb: > Johannes F. schrieb: >> Aber ... ich habe pro Segment ca. 12…15 mA > Ach so, dann vergiss meinen Einwand. Ich war von 5 mA ausgegangen, weil > du das weiter oben irgendwo schriebst. Die 5 mA galten für den zwischenzeitlichen Entwurf mit drei Digits, die von einem ATmega48 anodenseitig direkt getrieben wurden. Habe aber gestern festgestellt, dass der Gesamtstrom beim AVR über VCC inzwischen bis zu 200 mA betragen darf (früher waren es glaub ich mal 70 mA), sodass auch hier höhere Segmentströme möglich wären.
Johannes F. schrieb: > Habe aber > gestern festgestellt, dass der Gesamtstrom beim AVR über VCC inzwischen > bis zu 200 mA betragen darf (früher waren es glaub ich mal 70 mA), Kommt auf's Modell an. Du hast ja auf einen größeren AVR gewechselt.
Steve van de Grens schrieb: > Johannes F. schrieb: >> Habe aber >> gestern festgestellt, dass der Gesamtstrom beim AVR über VCC inzwischen >> bis zu 200 mA betragen darf (früher waren es glaub ich mal 70 mA), > Kommt auf's Modell an. Du hast ja auf einen größeren AVR gewechselt. Gerade mal nachgeschaut, selbst der alte ATtiny84 kann 200 mA über Vcc/GND, der alte ATmega8 sogar 300 mA – gegenüber den neueren ATmega48/88/168, die nur noch bis 200 mA Absolute Maximum spezifiziert sind. Scheinbar hatte ich die 70 mA mit den 74HC595 verwechselt ...
Johannes F. schrieb: > selbst der alte ATtiny84 kann 200 mA Hmm, ist schon erstaunlich, dass so ein Mikrocontroller mehr Strom verträgt, als ein simples Logik IC.
Nachdem ich nun bemerkt habe, dass der ATmega48 doch deutlich mehr Strom liefern kann als gedacht, habe ich Schaltung und Layout nochmal auf den ATmega angepasst, d.h. High-Side-Treiber und Schieberegister entfallen, der ATmega treibt die LEDs direkt am Port D. Um noch vier Pins für Taster nutzen zu können, habe ich zwei der Low-Side-Treiber mit an MOSI und MISO angeschlossen (die zum ISP benutzt werden). Das dürfte doch aufgrund der hohen Eingangsimpedanz der Emitterfolger unproblematisch sein, oder? Als Gehäuse werde ich übrigens dieses nehmen: https://secure.reichelt.de/industriegehaeuse-177-x-126-x-56-mm-ip65-lichtgrau-4u63181306437-p324320.html Die Montagebohrungen sind darauf abgestimmt; es müssen allerdings noch links oben und rechts unten die Ecken der Europlatine abgesägt werden, damit sie rein passt.
Johannes F. schrieb: > Um noch vier Pins für Taster nutzen zu können... Analog Input und von einem mehrfachen Spannungsteiler dann per Taster die Spannung messen - reicht ein Pin ;-)
Johannes F. schrieb: > Gerade mal nachgeschaut, selbst der alte ATtiny84 kann 200 mA über > Vcc/GND, der alte ATmega8 sogar 300 mA Das ist kein Grund, den ATtiny bzw. seine Stromversorgung zu kochen. Der Ansatz, die LEDs vor dem Regler über Transistoren zu versorgen, wäre meine bevorzugte Lösung.
Ich bin bei sowas zu 7805-kompatiblen Schaltreglern übergegangen wenn ich viel Strom auf 5V Vcc benötige. Die sind zwar etwas teurer als ein 7805, aber es ist auch keine Großserienfertigung, wo sich das Sparen an dieser Stelle lohnen würde. Edit: Oft habe ich sowieso eine 230V->5V Versorgung via Schaltnetzteil. Oder 5V von extern via USB bspw.
Manfred P. schrieb: > Das ist kein Grund, den ATtiny bzw. seine Stromversorgung zu kochen Keine Sorge, dazu wird es nicht kommen.
Stefan F. schrieb: > Manfred P. schrieb: >> Das ist kein Grund, den ATtiny bzw. seine Stromversorgung zu kochen > > Keine Sorge, dazu wird es nicht kommen. Das denke ich auch. Die insgesamt 120 mA sind immer noch gerade mal 60 % des Absoluten Maximums, und die Transistoren im ATmega setzen auch nur jeweils ca. 12 mW um, insgesamt also maximal 96 mW. Der Spannungsregler hat allerallerhöchstens 1 W zu verheizen (wenn man von der Trafo-Leerlaufspannung ausgeht, die unter Last eh nicht erreicht wird). Und das dürfte mit dem 21-K/W-Kühlblech auch kein Problem sein. Gerald B. schrieb: > Johannes F. schrieb: >> Um noch vier Pins für Taster nutzen zu können... > > Analog Input und von einem mehrfachen Spannungsteiler dann per Taster > die Spannung messen - reicht ein Pin ;-) Ja stimmt, daran hatte ich noch gar nicht gedacht. Danke für den Tipp.
Inzwischen sind alle Bauteile angekommen und ich habe noch die Anschlussmöglichkeit für vier Taster hinzugefügt. Diese legen entweder GND, 1/4 VCC, 1/2 VCC oder 3/4 VCC an den Pin PC3, der als ADC-Eingang konfiguriert wird (deshalb auch noch 10 µH zwischen VCC und AVCC).
Mit deinem Hinweis am Regler bez. des Ausgangs-Cs und dessen ESR (0.1Ω-10Ω): vielleicht noch einen Serienwiderstand vorsehen. Könnte sein, dass ein 10µ Ta-Elko weniger als 0.1Ω ESR hat ...
An meinem Timer habe ich einen Drehgeber: - drehen stellt die Sekunden ein - drücken und drehen die Minuten - kurzer Druck: Start/Stop - langer Druck: gespeicherte Zeit laden - noch längerer Druck: aktuelle Zeit speichern
Klaus H. schrieb: > Mit deinem Hinweis am Regler bez. des Ausgangs-Cs und dessen ESR > (0.1Ω-10Ω): vielleicht noch einen Serienwiderstand vorsehen. Könnte > sein, dass ein 10µ Ta-Elko weniger als 0.1Ω ESR hat ... Ich nehme diesen hier: https://www.reichelt.de/smd-tantal-kondensator-10-f-20-v-taj-3528-10-20-p167010.html Der hat laut Datenblatt 2,1 Ω, sollte also passen.
Stimmt, ich hab an meinem Eigenbau-UV-Belichter auch einen Drehgeber dran. Zeit voreinstellen, Piepser an/aus, Start/Stop usw. Müsste ich auch erst wieder in den Quelltext schauen. Stammt aus 2004/5. Aber vier Tasten müssten ja auch gut gehen. Wobei: Drehgeber am analog-Port ist ja auch mal was. Hast Du die Platinen nun bestellt oder machst die selbst?
Michael B. schrieb: > Speziell ist eher die deutsche Abart, C nicht in der Mitte des TO92 zu > haben. Die Basis in der Mitte ist aber nicht speziell deutsch. Der bekannte P2N2222A (TO-92) von ON-Semi hat das auch.
Axel R. schrieb: > Hast Du die Platinen nun bestellt oder machst die selbst? Die hab ich am Wochenende selbst gemacht. Mit dem Bestücken bin ich allerdings noch nicht fertig geworden, da komme ich dann erst nächsten Sonntag wieder weiter. Update wird folgen.
Johannes F. schrieb: > Die hab ich am Wochenende selbst gemacht. haste uns garnicht gezeigt - na sowas ...
Axel R. schrieb: > haste uns garnicht gezeigt - na sowas ... Wusste nicht, dass da Interesse besteht :-D Kann ja am Wochenende noch ein Foto von der Kupferseite machen (ein paar SMDs sind halt schon drauf). Ich bin mit meinen Ätzergebnissen noch nicht 100-%ig zufrieden (Küvette von HWE mit Natriumpersulfat), die Kanten sind immer etwas „ausgefranst“ und an einigen Stellen bleiben auch nach langer Ätzzeit noch kleine Kupferreste zwischen den Leiterbahnen stehen, die ich dann nachher manuell wegkratzen muss. Das könnte evtl. daran liegen, dass die Luftsprudel-Pumpe zurzeit nicht funktioniert (hatte das Ding deswegen schon mal zur Reparatur zurückgeschickt, danach hat es eine kurze Weile funktioniert und danach wieder nicht; werde es demnächst mal aufschrauben).
Johannes F. schrieb: > Kann ja am Wochenende noch ein Foto von der Kupferseite machen (ein paar > SMDs sind halt schon drauf). Zeig entweder eine ungeätzte Kupferfläche oder Deine Schaltung, wenn sie fertig ist und halbwegs funktioniert. Sonst wird Dir alles zerredet werden ;-)
Das liegt definitiv daran, auf jeden Fall die zurückbleibenden Punkte. Das sind entweder Verschmutzungen, die vorher nicht entfernt wurden oder Luftblasen, die beim Ätzen entstehen. Gegen letzteres hilft so ein Luftsprudler wunderbar. Was die ausgefransten Kanten angeht, müsstest Du mal erzählen wie Du das Layout auf die Platine übertragen hast. Entweder sind das Papierreste oder Unterätzungen durch zu langes Ätzen.
Ben B. schrieb: > Das liegt definitiv daran, auf jeden Fall die zurückbleibenden Punkte. > Das sind entweder Verschmutzungen, die vorher nicht entfernt wurden oder > Luftblasen, die beim Ätzen entstehen. Gegen letzteres hilft so ein > Luftsprudler wunderbar. Okay, gut. Verschmutzungen können es eigentlich nicht sein, höchstens Reste vom Fotopositiv-Resist (wobei ich mir beim Entwickeln deshalb schon Zeit lasse). Werde jedenfalls für das nächste Mal die Luftpumpe wieder gängig machen (wahrscheinlich hat sich einfach nur der Schlauch von der Pumpe im Gehäuse gelöst). Ben B. schrieb: > Was die ausgefransten Kanten angeht, müsstest Du mal erzählen wie Du das > Layout auf die Platine übertragen hast. Entweder sind das Papierreste > oder Unterätzungen durch zu langes Ätzen. Fotopositiv-Methode mit dem Bungard-Basismaterial. Also vermutlich Unterätzungen, aufgrund der durch das fehlende Luftsprudeln verlängerten Ätzzeit. Wird sich dann nächstes Mal zeigen, ob es daran gelegen hat.
Hm, mit dem Übertragen des Layouts mittels Schablone und UV-Licht etc. hab ich wenig Erfahrung, aber ich weiß, daß viele da extra Belichtungsreihen aufstellen um gute Ergebnisse mit dem Zeug zu bekommen. Ich hab das erst mit der Tonertransfer-Methode gemacht, war 'ne Katastrophe. Die besten Ergebnisse hatte ich mit schwarzem Lack, den ich mittels Gravurlaser von den zu ätzenden Flächen runtergeschossen habe.
Ben B. schrieb: > daß viele da extra > Belichtungsreihen aufstellen um gute Ergebnisse mit dem Zeug zu > bekommen. Davon hab ich auch schon oft gelesen, aber nach 2,5..3 min Belichten (mit Gesichtsbräuner) und Entwickeln nach Sichtkontrolle sieht die verbliebene Resist-Maske eigentlich immer sehr gut aus – d.h. gleichmäßig und ohne Ausfransungen. Daher gehe ich davon aus, dass das Ätzen bei mir das Problem ist. Ben B. schrieb: > Die besten Ergebnisse hatte ich mit schwarzem Lack, den > ich mittels Gravurlaser von den zu ätzenden Flächen runtergeschossen > habe. Interessant, davon hab ich noch gar nicht gehört.
Johannes F. schrieb: > Interessant, davon hab ich noch gar nicht gehört. <OFF-TOPIC> Ich hab sowas als 20Watt-Ausführung(!) bei jemandem hier ausm Forum selbst im Wohnzimmer neben der Couch stehen sehen, ich schwöre. Mit so einem Teil geht das sicher. Ich weiss garnichtmalmehr, bei wem das war. Hatten uns n Bausatz einer Nixie-Clock zur Brust genommen, bei der der PIC Anodenspannung abbekommen hatte. War'n netter Besuch. Bin schnell mitm Auto rüber, um dort zu helfen. </OFF-TOPIC>
Ben B. schrieb: > Die besten Ergebnisse hatte ich mit schwarzem Lack, den > ich mittels Gravurlaser von den zu ätzenden Flächen runtergeschossen > habe. Nimmt man da einen Koordinatenplotter wie diesen hier z.B. https://www.amazon.de/Graviermaschine-Laserengraver-Gro%C3%9Ffl%C3%A4chige-Lasergravur-Schneidemaschine/dp/B09CCP2WLV/ oder einen Laser mit so einer Optik wie im Laserdrucker?
Ich habe durch eine befreundete Firma Zugriff auf ein Gerät mit 20W und Galvo-System. Bekommt ein passend skaliertes Schwarz/Weiß-Bild (am besten verlustfrei, PNG oder BMP) und Feuer frei. Angeblich soll es damit auch möglich sein, das Kupfer direkt von der Platine zu schießen, das hab ich aber trotz vieler Experimente nicht hinbekommen. Wenn man mit so viel Leistung draufhaut, daß es das Kupfer runterbläst, wird das Trägermaterial ebenfalls angekokelt. Ich weiß auch nicht wohin sich das verdampfte Kupfer auf den Weg begibt. Wahrscheinlich schlägt sich das überall auf der Platine nieder und das ist auch nicht das was man möchte.
Ben B. schrieb: > Ich habe durch eine befreundete Firma Zugriff auf ein Gerät mit 20W und > Galvo-System Hmm, also vermutlich nicht erschwinglich für Ottonormalverbraucher. Aber trotzdem danke für die Info. Ich hatte mal von einem Projekt gelesen, bei dem eine Laseroptik aus einem Laserdrucker (also mit niedriger Leistung) geeignet verbaut und angesteuert wird, um eine Platine mit Photopositivresist direkt ohne Vorlage zu „belichten“. Dabei sind wohl auch bei feineren Strukturen gute Ergebnisse erzielt worden. Weiß allerdings nicht, ob ich das wiederfinde ...
Axel R. schrieb: > Wobei: Drehgeber am analog-Port ist ja auch mal was. Drehgeber wäre in dem Fall ein Drehpoti, was einfacher zu programmieren als ein digitaler Geber ist. Es hat auch noch den Vorteil, seine Position dauerhaft zu speichern und kann im Programmablauf jederzeit einfach so zwischendurch gelesen werden. Ich habe eine PWM-Steuerung, wo ich die Laufzeit per Drehpoti einstelle, die Anforderung an die Genauigkeit ist gering. Sie wird beim Start gelesen und kann nicht mehr geändert werden, außer per Taste "Stop" und Neustart. Ein zweites Poti gibt das Tastverhältnis vor, das wird bei jedem Zyklus neu eingelesen - heißt also, ich kann es ganz einfach jederzeit anpassen. Also: Digital ist toll, aber nicht immer die optimale Lösung.
Manfred P. schrieb: > Also: Digital ist toll, aber nicht immer die optimale Lösung. Die analoge Version mit Poti hat allerdings den Nachteil, dass Auflösung (durch den ADC) und Bereich fest vorgegeben sind, da es ja Endanschläge gibt und man nicht wie bei nem digitalen Drehgeber beliebig lange weiterdrehen kann. Für eine Tastverhältnis-Einstellung ist das angemessen, aber wenn ich z.B. ein Zeitintervall einstellen will, würde ich schon einen Drehimpulsgeber bevorzugen.
Man kann doch die beiden "a/b Adern" und den "Klick" über og Spannungsteiler an den ADC legen und die sich ergebenden Spannungsniveaus entsprechend ausmaskieren und als logische Werte mit den üblichen Routinen weiterverarbeiten, als wären es digitale Signale. Braucht aber eben nur einen Draht am ADC.
Axel R. schrieb: > Johannes F. schrieb: >> Die hab ich am Wochenende selbst gemacht. > > haste uns garnicht gezeigt - na sowas ... Hier noch zwei Fotos von der geätzten Platine mit Lötlack und SMDs. Sind ein paar Kolophoniumkleckse drauf – SMD-Löten muss ich noch üben.
Hardware ist fertig. Unter Volllast, d.h. Relais eingeschaltet und Anzeige „88:88“, gibt der Trafo ganze 8,8 V~ ab und an den Elkos zeigt das Multimeter 9,5 V an. Also gut, dass ich für das Relais einen 10-Ohm-Vorwiderstand eingebaut habe.
Na gugg, sieht doch gar nicht so schlecht aus. Wie warm wird der 7805? Wenn Du der Sicherung noch eine Schutzkappe spendierst, wird der Aufbau von oben für die Zeit der Bastelphase sogar ziemlich berührungssicher (von unten natürlich nicht). Alternativ ginge auch eine Versorgung mit Kleinspannung ohne 230V.
Ben B. schrieb: > sieht doch gar nicht so schlecht aus. Na ja, das flache Display neben dem hohen Trafo, so wird das mit einem Gehäuse nichts, Mechanik muss man mit-bedenken.
Denke das passt schon, er wollte ja eine klare Sichtscheibe vor die ganze Platine packen wenn ich das korrekt verstanden habe.
Michael B. schrieb: > Na ja, das flache Display neben dem hohen Trafo, so wird das mit einem > Gehäuse nichts, Mechanik muss man mit-bedenken. Mehrere Steckleisten Huckepack, so bekommt man das Display höher ;-)
Ben B. schrieb: > Wie warm wird der 7805? Nur etwas lauwarm, sind ja nur grob aufgerundet 4 V × 150 mA = 0,6 W, die er maximal verheizt. Das Relais wird wesentlich wärmer. Ben B. schrieb: > Wenn Du der Sicherung noch eine Schutzkappe spendierst, wird der Aufbau > von oben für die Zeit der Bastelphase sogar ziemlich berührungssicher Hmm, hab diese Plastik-Schutzkappen schon mal irgendwo gesehen, bei Reichelt glaube ich, waren mir aber zu teuer. Ich passe schon auf, wo ich hinfasse, wenn Netzspannung anliegt. ;-) Michael B. schrieb: > Na ja, das flache Display neben dem hohen Trafo, so wird das mit einem > Gehäuse nichts, Mechanik muss man mit-bedenken. Ja das stimmt schon, das Display ist recht klein im Vergleich zum Rest ... aber das ist mir in diesem Fall nicht so wichtig, Hauptsache es erfüllt den Zweck. Ins Gehäuse passt es jedenfalls, vielleicht sieht man es auf dem Foto im Anhang besser (da kommt später noch der transparente Deckel drauf). Ben B. schrieb: > Denke das passt schon, er wollte ja eine klare Sichtscheibe vor die > ganze Platine packen wenn ich das korrekt verstanden habe. Genau ;-) Gerald B. schrieb: > Mehrere Steckleisten Huckepack, so bekommt man das Display höher ;-) Ja, so wollte ich es ursprünglich machen, hab es der Einfachheit halber aber dann alles auf eine Platine gepackt. Nächstes mal mach ich es vielleicht so.
> Ja, so wollte ich es ursprünglich machen, hab es der Einfachheit > halber aber dann alles auf eine Platine gepackt. Nächstes mal mach > ich es vielleicht so. Such schon mal die Entlötpumpe...!
Ben B. schrieb: > Such schon mal die Entlötpumpe...! Nee nee, da löte ich nix mehr aus ;-) Wenn dann würde ich auch eher Entlötlitze nehmen, mit diesen Pumpen habe ich eher schlechte Erfahrungen gemacht.
Johannes F. schrieb: > SMD-Löten muss ich noch üben. Du hattest sicher einen Grund, auf dieser riesigen Platine möglichst kleine SMDs zu verwenden. Johannes F. schrieb: >> Wenn Du der Sicherung noch eine Schutzkappe spendierst, wird der Aufbau >> von oben für die Zeit der Bastelphase sogar ziemlich berührungssicher > > Hmm, hab diese Plastik-Schutzkappen schon mal irgendwo gesehen, bei > Reichelt glaube ich, waren mir aber zu teuer. Wenn Du genug Platz hast, gibt es geschützte Halter beim Chinesen. Suche "Fuse Holder 5x20", z.B.: https://www.aliexpress.com/item/32874875210.html Ich verwende auch gerne die offenen Klammern, wie Du. Irgendwo fand sich mal eine weiche Silikonkappe an, die man drüber stecken kann. Meine Suche danach war bislang erfolglos.
Bei TME gibts die Schutzkappen auch: https://www.tme.eu/de/katalog/sicherungsdosen-pcb_113041/?queryPhrase=sicherungshalter¶ms=1719%3A167b17%2BSicherungs-ZubehorTyp%3ASchutz Wenn man nicht von Anfang an einen geschützten Sockel nimmt, dann bietet sich der Gummibümpel Fuse-1 an.
Für den Fall, dass noch jemand interessiert ist, möchte ich hiermit die Assembler-Quellen für die Firmware des ATmega48 im Anhang nachreichen. Die Datei „remote-control-noname-defs.asm“ muss ggf. an die verwendete IR-Fernbedienung angepasst werden. Bisher implementiert sind die IR-Modulationen „NEC“ (https://www.mikrocontroller.net/articles/IRMP#NEC_+_extended_NEC) und „Samsung32“ (https://www.mikrocontroller.net/articles/IRMP#SAMSUNG32). Vielen Dank für alle Antworten.
Noch ein Update: Ich habe einen Wiki-Artikel für den Count-Down-Timer erstellt. UV-Belichter-Timer mit AVR Dort sind u.a. die finalen KiCad-Projektdateien (Layout und Schaltplan) zum Download verfügbar, zudem werde ich dort verbesserte/erweiterte Versionen des Assembler-Quelltextes hochladen.
Bitte melde dich an um einen Beitrag zu schreiben. Anmeldung ist kostenlos und dauert nur eine Minute.
Bestehender Account
Schon ein Account bei Google/GoogleMail? Keine Anmeldung erforderlich!
Mit Google-Account einloggen
Mit Google-Account einloggen
Noch kein Account? Hier anmelden.

























