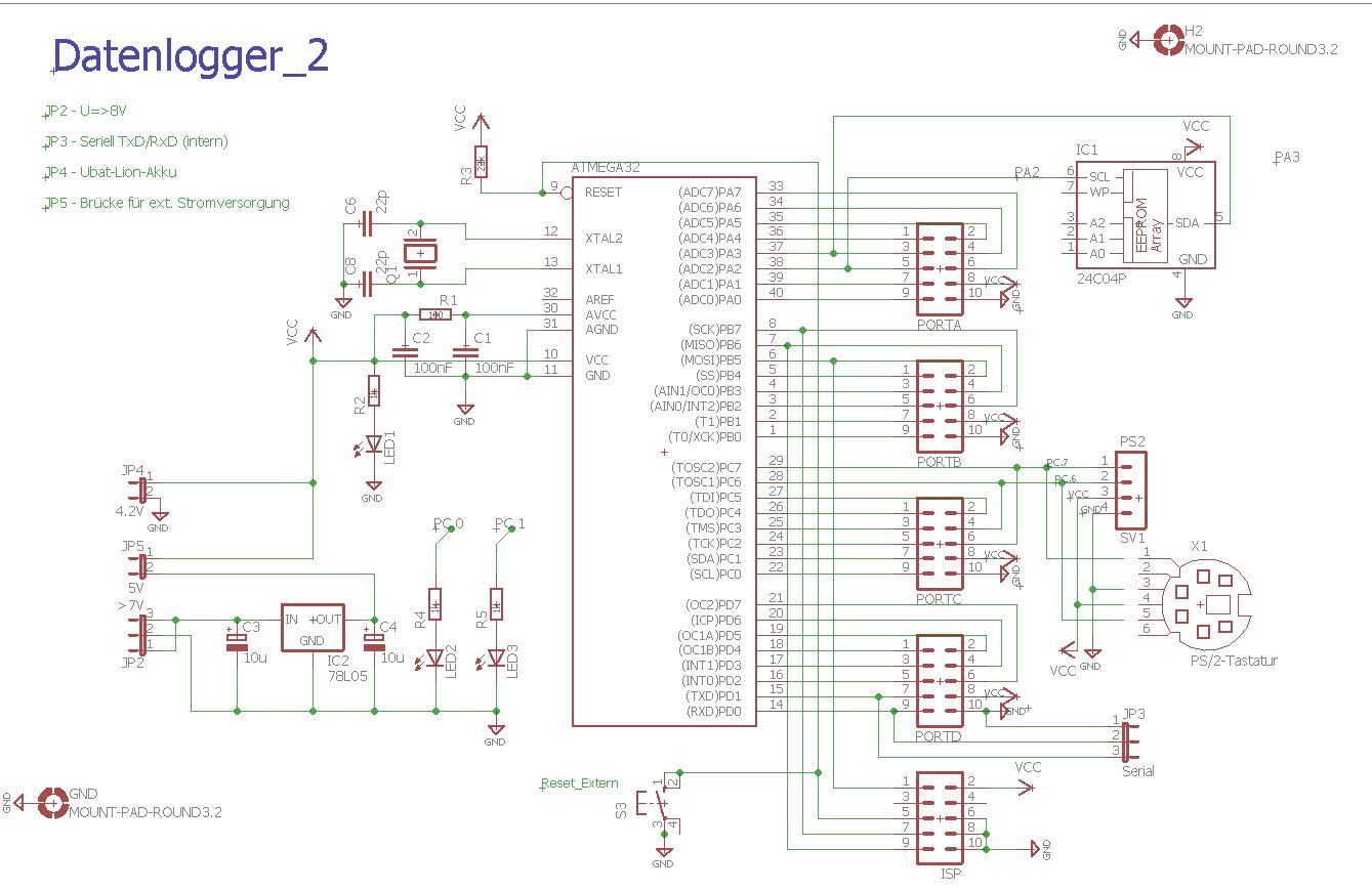
Platinenüberschuss: universelle Atmega 40PDIP abzugeben Kleine Platine ohne SMD-Bauteile für alle Atmega mit PDIP-40 Sockel. Atmega16/32/64/644/164A/324A/1284 u.s.w. Abmessung 50mm x 80mm Ausstattung siehe Schaltplan: Alle Ports sind einzeln mit PINheads verfügbar. Jeder 10-polige Steckanschluss verfügt zusätzlich über einen GND- und VCC-PIN. Steckanschluss für ISP, RX/TX/GND und 4 PINs für PS2-Tastatur vorhanden. 2LEDs für Signale, Fassung für EERAM 24C512/1024 oder ähnliche. 5V Spannungsregler, PINs für LIion Direktversorgung, 7805-Regler. Meine Anwendung (s. Bilder) ist z.Z. ein Datenlogger mit I2C-LCD, EERAM, DS18B20 Temp-Sensor und DCF77-Empfänger. Über die angeschlossene PS2-Tastatur wird u.a. Start, Stop und die serielle Ausgabe gesteuert. Einige Platinen möchte ich zum Preis von je 1.-€ abgeben. VK: 1.--€ bei einer Platine 1.20€ bei zwei Platinen Die .brd-Datei verschicke ich zusätzlich als Bestückungshilfe. Anfragen bitte über PN.
Hallo Wolfgang, Habe Dir pn geschickt. VG, Gerhard
Allgemeine Antwort wegen Softwareanfrage: Nein, ich möchte die Software nicht abgeben, da diese eine firmenspezifische Datenübertragung beinhaltet. Sorry.
Es sind noch vier Platinen vorhanden.
Allgemeine Antwort wegen Steckernachfrage: Rastermaß ist 2,54mm folgende Stiftleisten ggf. zuschneiden: https://www.reichelt.de/2x40pol-stiftleiste-gerade-rm-2-54-sl-2x40g-2-54-p19498.html?&trstct=vrt_pdn&nbc=1 und Stecker dafür: https://www.reichelt.de/pfostenbuchse-10-polig-mit-zugentlastung-pfl-10-p14571.html?search=pfl+10 und Flachbandkabel: =Festplattenkabel aus einem alten PC Die Fragen besser direkt im Forum stellen, dann können auch andere Antworten.
Hallo Wolfgang, hast eine PN von mir. VG Jürgen
Sorry, es kann sein, dass ich jemanden doppelt geantwortet oder gar übersehen habe. Entweder ignorieren oder nochmal schreiben. Nach dem Kauf wenn möglich den Eingang der Platinen hier bestätigen. Danke W.
Platinen kamen gestern schon an. Vielen Dank und schöne Festtage Uli
Es sind noch zwei Platinen verfügbar.
Alle Platinen sind verkauft. Sollte weiter Bedarf bestehen, trotzdem nachfragen. Ggf. bereite ich dann eine neue Bestellung vor. Ich danke allen für eine problemlose Abwicklung. Frohes neues Jahr. Wolfgang
Wolfgang S. schrieb: > Nach dem Kauf wenn möglich den Eingang der Platinen hier bestätigen. > Danke > W. Wolfgang S. schrieb: > Es sind noch zwei Platinen verfügbar. Wolfgang S. schrieb: > Alle Platinen sind verkauft. Die beiden Platinen sind heute angekommen. Vielen Dank.
Meine Platinen sind auch gestern gut angekommen, nochmal vielen Dank und ein guten Rutsch, Grüße Dirk
Meine noch nicht:-) Das Schwimmen über den Atlantik strengt halt an...
73 nach Kanada und an alle anderen sowie einen guten Rutsch ins neue Jahr. Wolfgang
Wolfgang S. schrieb: > 73 nach Kanada und an alle anderen sowie einen guten Rutsch ins > neue > Jahr. > > Wolfgang Danke! Gleichfalls von Kanada an Euch! VG, Gerhard
Hallo Wolfgang, Deine Sendung ist gerade bei mir gut angekommen. Alles super! Danke. VG, Gerhard
So, jetzt habe ich erneut einige Platinen abzugeben. Neu sind zwei Befestigungslöcher und ein Widerstand* für einen 1wire-Anschluss. Diese Platine ist für 40-polige Atmegas, angefangen bei Atmega32 bis '1284 geeignet. Zusätzlich gibt es die gleiche Platine auch für alle 28-poligen Atmegas von Atmega8 bis Atmega328 u.s.w.. Geliefert wird in diesem Fall jeweils eine oder mehrere Doppelplatine(n). Das Trennen ist recht einfach mit einer spitzen Klinge möglich. Dazu die Klinge ca. 3x bis 4x pro Seite durch den mittleren Spalt ziehen, dann lässt Den Preis muss ich etwas anpassen, da mein Versandaufwand recht hoch ist. Eine Doppelplatine incl. Versand 4.-€ Jede weitere Platine 3.-€ Mitgeliefert werden natürlich der Schalplan, eine Bestückungsliste und eine .brd-Datei als Bestückungshilfe. Anfragen bitte als PN. W.
Hier noch die zugehörigen Schaltpläne.
Bitte den neuen Thread wegen Änderungen beachten. Danke W. Beitrag "[V] Kleine Entw.-Platinen für alle Atmega 28/40 PDIP ohne SMD günstig abzugeben"
Platinen sind wohlbehalten angekommen! Vielen Dank!
Ups, Kontakt verloren? "tkaushh" möge nochmal schreiben. W.
Hallo Wolfgang, die Platinen sind heute gut verpackt und wohlbehalten angekommen. Vielen Dank. Schöne Platinen! Gruß, Günter
Moin, An die Schar der Käufer:-) Ich habe mir gestern die Bord aufgebaut. Da ich mit dem Arduino IDE und Bootloader arbeiten will, habe ich mir einen Adapter gebaut. Als Bootloader verwende ich den OptiBoot der mit MightyCore mitgeliefert wird und ohne jegliche Umstände funktioniert. Im Arduino sollte MightyCore als Bord Package installiert werden. Dann lässt sich der AT1284P problemlos verwenden. Die ISP Steckerbelegung ließ Pins 3 und 4 frei. Da habe ich mit kurzen Drähten RXI und TXO angeschlossen. Nun sind am ISP alle Verbindungen für automatischen Bootloader Gebrauch vorhanden. Als USB zu Serial verwende ich einen der handelsüblichen Prolific CP2103HX Kabel mit sechs herausgeführten Verbindungen. Die Stecker Belegung von Arduino Pro-Mini wurde beibehalten: 1=DTR über 0.1uF an RESET vom 1284P 2=TXO vom Adapter nach RXI-1284 3=RXI zum Adapter von TXO-1284 4=VCC (vom USB kommend), 5V 5=CTS auf Masse gelegt 6=GND Wie in den Bildern ersichtlich ist, ist die Verdrahtung anspruchslos und kann direkt verlötet werden. Zwischen RESET und DTR muß ein 0.1uF dazwischen. Fertig. Es funktionierte auf Anhieb. Vielleicht nützt Euch diese Info. Gerhard
Bitte melde dich an um einen Beitrag zu schreiben. Anmeldung ist kostenlos und dauert nur eine Minute.
Bestehender Account
Schon ein Account bei Google/GoogleMail? Keine Anmeldung erforderlich!
Mit Google-Account einloggen
Mit Google-Account einloggen
Noch kein Account? Hier anmelden.













