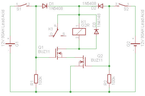
Hallo, Grüße an Euch alle Vorsicht, analog Elektronik Niete hier. Ich möchte eine Schutzschaltung für zwei große (12V 90AH) Blei Batterien bauen. Dazu muss ein Relais anziehen sobald Beide Batterien angeschlossen sind. Wenn nur eine einzelne Batterie (G1 oder G2) angeschlossen ist sollte die Schaltung möglichst wenig Strom verbrauchen. Dazu habe ich mir die angehängte Schaltung überlegt. Meine Frage wäre: Kann das so funktionieren? Hab ich einen groben Fehler gemacht? Oder habt Ihr Verbesserungsvorschläge? mit bestem Dank im Voraus P.S. Das Kleinrelais steuert zwei größere 50 A Relais an. Ja, ich weiß das der BUZ11 absoluter Overkill ist. Aber ich habe einfach mal etwas reingezeichnet was ich bei meiner lokalen Elektronik Theke (Segor in Berlin) bekomme und nicht 41 Wochen lang aus Fernost bestellen muss. Ach ja, bedrahtete Bauteile wären auch von Vorteil. Ich kann zwar die gröberen SMD Teile löten, aber für eine 'Freihand' Verdrahtung ist SMD echt unpraktisch.
Ich würde die Gates nicht ganz so direkt auf die Versorgung klemmen (kann ja mal "Britzeln" beim An- und Abklemmen und wenns funkt sind automatisch irgendwelche höhere Spannungen im Spiel), aber prinzipiell dürfte das so tun.
Danke für die schnelle Antwort. Was würdest du als Schutzbeschaltung vorschlagen?
Hauke S. schrieb: > Was würdest du als Schutzbeschaltung vorschlagen? Lege 1k-4,7k in die Leitung zum Gate bei beiden MOSFet. Übrigens findest du im Segor Katalog unter Halbleiter - Transistoren mit I.. jede Menge MOSFets der IRF Serien. https://www.segor.de/
Danke für die schnelle Antwort. Von den BUZ hatte ich halt schon gehört. Bei den IRF wusste ich nicht welchen ich hätte nehmen sollen. (Wie gesagt, analog Elektronik Niete) Die Bespiele, die ich bisher im Forum hier gefunden hatte, verwendeten FETs die bei Segor nicht zu bekommen waren (oder es gab Sie nur in SMD). Deshalb bin ich für konkrete Vorschläge offen.
Ich würde das Ganze noch "entprellen", damit das Relais nicht mitbrizzelt, wenn es beim Anklemmen der Batterie brizzelt.
Entprellen wie? Einfach 'nen 47µF Elko parallel zum Relaisspule hängen? Oder etwas anderes?
Hauke S. schrieb: > Von den BUZ hatte ich halt schon gehört. > Bei den IRF wusste ich nicht welchen ich hätte nehmen sollen. Macht ja nix, du kannst den alten BUZ11 schon nehmen. Tim schrieb: > Ich würde das Ganze noch "entprellen" Kann man machen, indem man nach dem o.a. Gatewiderstand noch einen kleinen Elko vom Gate nach Source schaltet. 10µF-47µF sollten ausreichen. Dabei am sinnvollsten 35V oder 63V Typen benutzen. Pluspol ans Gate. Beim verlöten der Schaltung keine statische Elektrizität aufs Gate loslassen, indem man z.B. die drei Beine des MOSFet mit einer Zange kurzschliesst.
Hauke S. schrieb: > Entprellen wie? > Einfach 'nen 47µF Elko parallel zum Relaisspule hängen? > Oder etwas anderes? Ich würde zwei Kondensatoren über einen Widerstand ans Gate hängen. Edit: Natürlich ein Kondensator je Gate. Aber die Lösung hat Matthias S. ja schon gepostet. Hatte sich überschnitten.
Die Elkos also parallel zu den Entladewiderständen (R1 und R2)? Was für eine Abschaltverzögerung muss ich dann erwarten? (Diese sollte nicht zu hoch sein) P.S. Nochmal vielen Dank
Hauke S. schrieb: > Die Elkos also parallel zu den Entladewiderständen (R1 und R2)? > Was für eine Abschaltverzögerung muss ich dann erwarten? > (Diese sollte nicht zu hoch sein) > > P.S. > Nochmal vielen Dank Für die Zeitkonstante kannst du einen Online-Rechner benutzen: https://www.digikey.de/de/resources/conversion-calculators/conversion-calculator-time-constant Wenn sich die Kondensatoren schnell wieder entladen sollen, kannst du noch je eine Diode vom Gate zu Pin 1 am Relais schalten. Dann können sich die Cs über die Relaisspule und die noch durchgeschalteten Transistoren entladen. Ich würde eine 1N5818/5819 nehmen. (Meine Tipps sind mit Vorsicht zu genießen, ich bin nur Hobbyelektroniker. Ahnung haben die Spezialisten hier).
Meintest du das so? Verstehe mich bitte nicht falsch, aber nach meinem wenigen analogen Elektronik-Wissen kann das nicht funktionieren. Die Kondensatoren können sich nicht über die Dioden D4 und D5 entladen, da Relais Pin 1 ja über die Dioden (D1 und D2) an 'Dauerplus' hängt. Eine Batterie ist IMMER angeschlossen Das Relais soll nur halt anziehen wenn beide Batterien angeschlossen sind. Wenn wieder nur noch eine Einzelne (G1 oder G2) angeschlossen dann soll das Es doch recht zügig wieder abfallen. (<10s)
Hauke S. schrieb: > dann soll > das Es doch recht zügig wieder abfallen. (<10s) Bau 10µF ein und lass die beiden Dioden am Gate weg. Die können Verwirrung stiften und machens nur kompliziert. Du kannst die Elkos auch noch kleiner machen, die sollen ja nur Glitches verhindern. 4,7µF klappen auch und werden über 100k schnell genug entladen.
So ich habe mir den Online Rechner mal angesehen, konnte leider nicht viel mit dem anfangen. Ich habe dann den hier benutzt: https://www.digikey.de/de/resources/conversion-calculators/conversion-calculator-capacitor-safety-discharge Ich weiß das der eigentlich nicht ganz richtig ist, aber ich wollte halt wissen wie lange es dauert bis ein Kondensator C mit einer Spannung von x über einer Wiederstand R auf eine Spannung vom y entladen ist. Der Kondensator wird bei 12V Versorgungsspannung über den 4k7/100k Spannungsteiler auf ~11,46V aufgeladen. Der BUZ11 ist unter 3V (G->S) nicht leitend. (falls ich das Datenblatt richtig gelesen hab) Laut dem Online Kalkulator müssten diese 3V nach ~1,34s erreicht sein. (bei 10µF Kapazität und 100kOhm Widerstand) Kann das hinkommen? P.S. Sorry Matthias hab deinen Beitrag zu spät gesehen. Danke für den Tip. ;-)
Hauke S. schrieb: > Laut dem Online Kalkulator müssten diese 3V nach ~1,34s erreicht sein. Das lässt sich wegen der Streuungen der MOSFet sowieso nicht genau vorhersagen. Die Gate Schwellspannung (Ugth) ist meist für einen Querstrom von 250µA spezifiziert und da ist das Relais schon lange abgefallen. Als groben Anhaltspunkt kannst du die 1,3s aber benutzen. Du siehst, es ist praktisch wurscht.
Hauke S. schrieb: > Verstehe mich bitte nicht falsch, aber nach meinem wenigen analogen > Elektronik-Wissen kann das nicht funktionieren. Richtig, vergiss den Mist. Das funktioniert überhaupt so nicht.
Lothar M. schrieb: > Ich würde die Gates nicht ganz so direkt auf die Versorgung klemmen > (kann ja mal "Britzeln" beim An- und Abklemmen und wenns funkt sind > automatisch irgendwelche höhere Spannungen im Spiel), aber prinzipiell > dürfte das so tun. Wieder empfindliche FETs, weil man keinen NPN-Transistor mehr kennt. Ich würde da, abhängig vom Relaisstrom, zwei BC237 oder BC141 reinschrauben. Matthias S. schrieb: >> Von den BUZ hatte ich halt schon gehört. >> Bei den IRF wusste ich nicht welchen ich hätte nehmen sollen. > Macht ja nix, du kannst den alten BUZ11 schon nehmen. Wenn man BUZ oder sonstwas vorrätig hat, nimmt man die. Es stehen 12V zur Verfügung. Das Relais kenne ich nicht, aber selbst dicke Kfz-Relais liegen unter 500mA. Da geht so ziemlich jeder N-FET, der im bastlerfreundlichen TO-220 steckt. Beim Chinamann "for Arduino" gibt es Platinchen mit IRF530 oder ähnlich, die für Arduino total unbrauchbar sind - an 12V würden die perfekt passen. Aber, wie schon gesagt: Bipolare NPN wie BC337 oder was auch immer heute aktuell ist. 1kOhm vor die Basis und dahinter 10k Basis-Emitter, billig und robuster als FETs.
Manfred P. schrieb: > Ich würde da, abhängig vom Relaisstrom, zwei BC237 oder BC141 > reinschrauben. Ein Transistor genügt schon, aber dafür mit einer vernünftigen UND-Verknüpfung aus zwei Dioden davorgeschaltet. Aber das geht hier leider nicht weil: Hauke S. schrieb: > ...sollte die Schaltung möglichst wenig Strom verbrauchen.
Manfred P. schrieb: > 1kOhm vor die Basis und dahinter 10k Basis-Emitter, billig > und robuster als FETs. Stimmt doch gar nicht. So ein MOSFet ist robust, billig und hat im durchgeschalteten Zustand so gut wie keine Verlustleistung. Hinzu kommt die leistungslose Ansteuerung des Bauteils. Du musst in deinen BC337 erstmal mindestens 5mA an der Basis reinstecken, ehe er 500mA schalten kann. Und wenn du zuviel Strom reinschickst, geht er genauso kaputt wie ein MOSFet mit Überspannung am Gate, der gegen Verpolung sogar noch seine Bodydiode vorzuweisen hat. Dagegen wiegt der Nachteil, das man einmal beim Einbau acht geben sollte, fast gar nichts. Die Schaltung da oben zieht im aktiven Zustand pro Batterie etwa 130µA, da liegst du mit deinem BJT um Längen drüber und verbrätst noch Verlustleistung im Transistor, solange das Relais zieht - und das können schon 100-200mW sein.
Bitte melde dich an um einen Beitrag zu schreiben. Anmeldung ist kostenlos und dauert nur eine Minute.
Bestehender Account
Schon ein Account bei Google/GoogleMail? Keine Anmeldung erforderlich!
Mit Google-Account einloggen
Mit Google-Account einloggen
Noch kein Account? Hier anmelden.



