Hallo zusammen, vor einigen Jahren habe ich hin und wieder alte Baustellenleuchten in die Hände bekommen. Diese enthielten damals eine primitive Schaltung, die eine kleine Glühlampe (5V/90mA) zum Blinken brachte. Versorgt wurden die durch eine oder zwei 6V-Blockbatterien. Ich erinnere mich, dass auf der Platine neben ein paar Widerständen zwei komplementäre Transistoren und nur ein relativ kleiner Elko verlötet war. Es handelte sich offenbar nicht um die klassische astabile Multivibrator-Schaltung. Bei der Recherche nach alternativen Blinkschaltungen bin ich auf die Schaltung im Anhang gestoßen, leider ohne Dimensionierung und ohne weiteren Kommentar. Es handelt sich sehr wahrscheinlich um dieselbe Schaltung, die auch in den Warnleuchten verbaut war. Nach einigem Herumprobieren habe ich die Schaltung ans Laufen bekommen. Wichtig ist, dass der Wert für R1 sehr groß gewählt wird. T1 darf nicht in Sättigung betrieben werden, sonst hat man Dauerlicht. Leider finde ich überhaupt keine Infos zu dieser Schaltung. Das finde ich schon bezeichnend. Kennt jemand diesen Aufbau? Wie heißt diese Schaltung und wird sie überhaupt irgendwo eingesetzt? Ich weiß, heutzutage kann man beliebige Blinkmuster viel effizienter und billiger mit einem Attiny erzeugen und braucht sich nicht mehr mit solchen alten Schaltungen beschäftigen. In diesem Fall geht es mir aber speziell darum ;-) Viele Grüße Felix
nicht genau Deine Frage aber vieleicht ein guter Einstieg. Mehrfach aufgebaut und immer noch erstaunt das die nach Jahren noch blinken ohne solar Unterstützung
Hans .. schrieb: > nicht genau Deine Frage > aber vieleicht ein guter Einstieg. > Mehrfach aufgebaut und immer noch erstaunt das die nach Jahren noch > blinken ohne solar Unterstützung Das wird sicher weiterhelfen :D
Felix H. schrieb: > Es handelt sich sehr wahrscheinlich um dieselbe Schaltung Unwahrscheinlich, da Baustellenleuchten per LDR tagsüber nicht blinken um Batteriestrom zu sparen. Es gibt viele Blinkschaltungen. https://www.4qdtec.com/mvibs.html https://dse-faq.elektronik-kompendium.de/dse-faq.htm#F.31
Beitrag #7617798 wurde von einem Moderator gelöscht.
Felix H. schrieb: > Leider finde ich überhaupt keine Infos zu dieser Schaltung. Diese gibt es zum Beispiel dort: https://www.elektronik-kompendium.de/public/schaerer/pvtest.htm Noch ein Beispiel: https://www.elektronik-labor.de/Notizen/Solarblinker.html
Michael B. schrieb: > Unwahrscheinlich, da Baustellenleuchten per LDR tagsüber nicht blinken > um Batteriestrom zu sparen. Kommt drauf an wie weit man in der Zeit zurück reist, ich kann mich dunkel an welche ohne LDR erinnern. https://sturmlaternen.jimdofree.com/feuerhand/sonstiges/ Im obigen link etwas herunterscrollen, dann kommen ein paar Bilder des "Original-Herstellers" FEUERHAND. Leider ohne Schaltplan freilich, aber etwas Info drumherum. In meiner Sammlung hab ich auch noch das Urgestein dazu, mit Kerzenbetrieb: https://www.die-gute-alte-zeit.at/alte-feuerhand-baustellenlampe-warnlicht-kerzenlampe/ ...aber gerade kein Foto zur Hand. Die alten elektrischen gibt es zu Hauf bei eBay, man könnte sich ja eine abgreifen und sezieren...
Felix H. schrieb: > Leider finde ich überhaupt keine Infos zu dieser Schaltung. Das finde > ich schon bezeichnend. Kennt jemand diesen Aufbau? Wie heißt diese > Schaltung und wird sie überhaupt irgendwo eingesetzt? Ich kenne die Schaltung als Komplementär-Multivibrator, was aber eigentlich nur eine Umschreibung der Funktion und des Aufbaus ist. Ich habe sie (vor vielen Jahren) als Blinker und auch als Tongenerator eingesetzt. Als Vorteil empfand ich damals, daß man nur einen Kondensator braucht. Vor allem beim Blinker, mit den größeren notwendigen Kondensatoren, ist das von Vorteil. Bei Betriebsspannungen über ~7V muß man vor die Basis von T1 noch eine Diode setzen, um den Durchbrauch der BE-Strecke in Sperrichtung zu vermeiden. Und natürlich kann man die Polarität der Transistoren auch umkehren. Dann liegt die Last einseitig an GND. Braucht man manchmal.
C. D. schrieb: > man könnte sich ja eine abgreifen und sezieren.. Und dann kommt sowas raus, was soll das helfen?
Michael B. schrieb: > Und dann kommt sowas raus, was soll das helfen? Hättest das Bild ja auch mit Deinem ersten Post schon einstellen können, hätt mir meinen letzten Satz gespart.
Axel S. schrieb: > Ich kenne die Schaltung als Komplementär-Multivibrator Kann sein daß das nur eine DDR-typische Bezeichnung war. Hier http://www.blunk-electronic.de/BB/pdf/Kleinsignal-Transistoren_BB7.pdf findet man (auf Seite 6, zu Bild 5) eine Beschreibung der Funktion und Dimensionierungshinweise. Eine Einschränkung ist z.B. daß bei der Verwendung als Blinker die Pause immer größer ist als die Leuchtdauer.
Michael B. schrieb: > C. D. schrieb: >> man könnte sich ja eine abgreifen und sezieren.. > > Und dann kommt sowas raus, was soll das helfen? Das ist genau so eine Platine, wie ich sie von früher kenne. Wo ist der LDR angeschlossen? Ich würde ihn zwischen +Ub und der Basis des PNP-Transistors T1 verorten. Habe leider keinen zur Hand, um es selbst zu testen.
Axel S. schrieb: > Axel S. schrieb: >> Ich kenne die Schaltung als Komplementär-Multivibrator > > Kann sein daß das nur eine DDR-typische Bezeichnung war. Hier > > http://www.blunk-electronic.de/BB/pdf/Kleinsignal-Transistoren_BB7.pdf > > findet man (auf Seite 6, zu Bild 5) eine Beschreibung der Funktion und > Dimensionierungshinweise. Eine Einschränkung ist z.B. daß bei der > Verwendung als Blinker die Pause immer größer ist als die Leuchtdauer. Genau danach habe ich gesucht. Danke, Axel!
Axel S. schrieb: > findet man (auf Seite 6, zu Bild 5) eine Beschreibung der Funktion und > Dimensionierungshinweise. Der Link lässt sich nicht öffnen. Hier noch eine andere Dimensionietung. Den 22R könnte man bei nur einer 90mA Glühlampe durch 100R ersetzen.
Felix H. schrieb: > Wo ist der LDR angeschlossen? Ich würde ihn zwischen +Ub und der Basis > des PNP-Transistors T1 verorten. Irgendwie zwischen Lampe und Basis des Transistors der die Lampe schaltet. Aber den Schaltplan will ich nicht aufnehmen, er ist wegen der Schalter unübersichtlich.
Michael B. schrieb: > Aber den Schaltplan will ich nicht aufnehmen, er ist wegen der > Schalter unübersichtlich. Kein Problem, das erwarte ich auch gar nicht. Allerdings würde ich mich über ein Foto der Leiterbahnseite freuen, aus dem der Verlauf der Leiterbahnen hervorgeht. Würden Sie das für mich hochladen? Dafür wäre ich Ihnen sehr dankbar.
Ich hatte mal angefangen, die Schaltung in einer WEMAS Futur 2 LED aufzunehmen, weil mir die erstaunlich komplex schien. Wirklich weit bin ich aus Mangel an Motivation aber nicht gekommen. Ich bin dennoch fasziniert, wie komplex man eine Blinkschaltung mit Dämmerungsschalter aufbauen kann. B+ und B- ist der Batterieanschluss, PDA und PDK sind die Anschlüsse der Photodiode/-transistors, Der Schalter B/D schaltet zwischen Blinken und Dauerlicht um und die LED "G" blinkt tagsüber als Einschaltindikator. Die LED "R" ist die eigentlich Warn-LED.
Marcel V. schrieb: > Axel S. schrieb: >> findet man (auf Seite 6, zu Bild 5) eine Beschreibung der Funktion und >> Dimensionierungshinweise. > > Der Link lässt sich nicht öffnen. Welcher Link? Der hier? http://www.blunk-electronic.de//BB/pdf/Kleinsignal-Transistoren_BB7.pdf Das scheint dann ein Problem deines Brausers oder deiner Netzwerkumgebung zu sein. Der Link geht zu einem PDF. Vielleicht ist das das Problem? Es ist die Dokumentation eines sogenannten Bastlerbeutels. Die Halbleiterindustrie der DDR hat Bauelemente, die nicht alle technischen Daten einhielten, nicht verklappt. Sondern die, die noch zu gebrauchen waren, "preisgünstig" an Bastler abgegeben. Zumindest preisgünstiger als gemarkte Ware. Teilweise stehen auf den Scans noch die Preise. Beim Beutel #6 waren das z.B. 9,90 Mark (der DDR) für 20 Transistoren. Die Übersicht ist hier: http://www.blunk-electronic.de/BB/ Das Angebot hatte immer auch einen Bildungsauftrag. Deswegen enthielt die beigelegte Doku nicht nur Beispielschaltungen, sondern auch Hinweise zur Funktion und Dimensionierung. PS: ach guck, bei BB #10 ist eine Übersicht und Preisliste. Attached.
Axel S. schrieb: > Marcel V. schrieb: >> Der Link lässt sich nicht öffnen. > > Welcher Link? Der hier? > > http://www.blunk-electronic.de//BB/pdf/Kleinsignal-Transistoren_BB7.pdf > > Das scheint dann ein Problem deines Brausers oder deiner > Netzwerkumgebung zu sein. „It's not a bug, it's a feature“ Das ist kein Problem, der Browser ist viel mehr um die Datensicherheit des Nutzers besorgt. :-) FF meckert hier ebenfalls, erklärt aber zumindest worum es geht und lässt eine Ausnahme zu. Vielleicht könnte man ja so Sicherheits-Warnhinweise auch mal z.B. bei Webex und so einfügen... :-))
Tom K. schrieb: > Das ist kein Problem, der Browser ist viel mehr um die Datensicherheit > des Nutzers besorgt. :-) Ach so. Und wenn man den HTTP Link händisch eingeben würde (bzw. per Kopierpaste) dann ginge es? Das ist bei einem Forum selten dämlich. Etwas mehr Heuristik bei der Entscheidung "potentielles Sicherheitsrisiko" hätte man schon anwenden können. Etwa ob der Link auf einen anderen Domainnamen geht. > FF meckert hier ebenfalls, erklärt aber zumindest worum es geht und > lässt eine Ausnahme zu. Und vermutlich kann man das auch abschalten, auf about:config. Ich meine, ich präferiere ja durchaus HTTPS vor HTTP. Aber wenn ein Admin seinen Server nur mittels HTTP ins Netz stellt, ist das halt so. Mag sich nicht jeder mit einer CA rumschlagen oder regelmäßig abgelaufene Zertifikate erneuern. Ich habe meine (selfsigned) Zertifikate auch mit 10 Jahren Lebenszeit ausgestattet und wundere mich trotzdem jedes Mal wieder, daß die schon wieder abgelaufen sind :) Ein Browser aber, der nicht mal eine Fehlmeldung anzeigt, sondern den Link gleich als "kaputt" anmeckert, der ist selber kaputt.
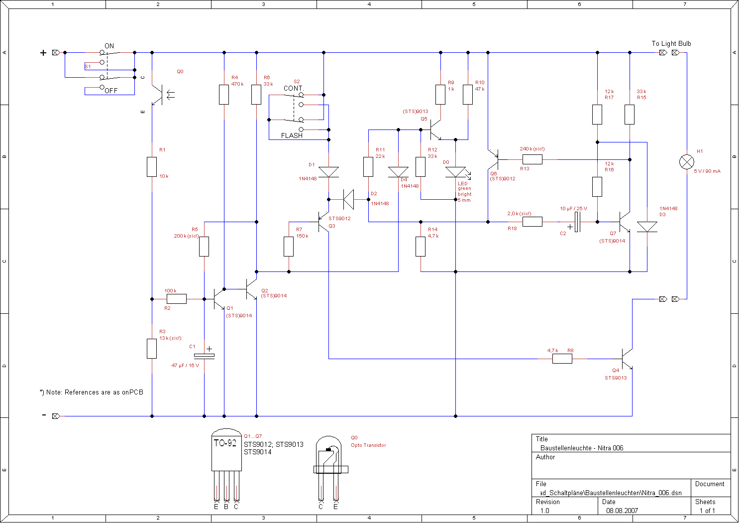
Nabend, in meiner "Sammlung" haben sich verschiedene Evolutionsstufen gefunden bis hin zum "Nitra-Monster" mit 7 Transitoren zzgl. Phototransistor. Es gab auch eine Version mit CMOS-IC, vermutlich Hex-Inverter CD4049 oder 4069. Durfte ich allerdings nie reverse-engineeren. Viel Spaß mit den Schaltplänen.
Die Horizont ELaterne ist ein besonderes Schmuckstück in meiner Sammlung, da sie lange Zeit als verschollen galt. Wer erinnert sich noch an sie? Es gab mindestens drei verschiedene Versionen davon: * Mit Horizont-Spezial-Akku und 3 V-Glühlämpchen * Mit regulärer Blockbatterie 4R25 und E10-Glühlämpchen 6 V / 0,6 W (also ein normales Fahrrad-Rücklicht-Lämpchen) ** Die Fassung hierfür entstammt vermutlich der Skalenbeleuchtung für Röhrenradios ** Das Blinkmodul dafür hat nur einen flachen "Ständer", auf den die Lampenfassung aufgeschoben wird. Die Batteriekontakte sind eingenietete Blechscheiben * Mit regulärer Blockbatterie 4R25 und Ba9S-Lampe 5 V / 90 mA ** Die Fassung ist eine sogenannte VDO-Instrumenten-Lampenfassung ** Das Blinkmodul hatte hierfür einen runden "Ständer", in das die Fassung eingesetzt wart. Die Drähte waren mutmaßlich an die Flachsteck-Kontakte angepunktet. ** Die Batteriekontakte waren gebogene Blechlaschen, die im Blinkmodul eingepresst waren. Die E-Laterne kommt mit nur 2 Transitoren und einem LDR aus. Da die Leiterplatte nur aus Hartpapier ist und selbst beim Löten mit nur 250°C sichtbare Schäden nimmt, habe ich mir eine Replika in KiCad gemacht.
Marek N. schrieb: > Die Horizont ELaterne ist ein besonderes Schmuckstück in meiner > Sammlung, da sie lange Zeit als verschollen galt. Wer erinnert sich noch > an sie? Ich kenne sie nicht, die war wohl schon in den 80ern "aus dem Straßenbild verschwunden." Weil nicht angeschraubt. Die anderen Lampen waren als Kind eine gute Möglichkeit, günstig an Batterien und Fotowiderstände zu kommen. :) Ich erinnere mich noch an eine Variante, wo die Platine dick mit Wachs überzogen war. Aber ich weiß nicht mehr wie die Lampe drumherum aussah. Eine echte Feuerhand für ein Teelicht hatte ich auch mal. Wobei im Original irgendwelche größeren Kerzen drinwaren, die die Nacht durchbrannten.
Ja, die ELaterne habe ich das letzte Mal 1990 gesehen und ein paar Jahre später noch eine auf dem Sperrmüll gefunden. In der Schweiz sind die bis heute nicht angeschraubt, sondern hängen mit ihrem Bügel einfach so an den Stahl-Laschen der Absperrungen. Als ich mal beim Spazierengehen mit der Hand gegen so eine Lasche gestoßen bin, dacht ich fast, ich hätte mir die Hand gebrochen. Ja, damals waren das noch richtige "Hochleistungs-Blockbatterien für Beleuchtungszwecke". Die hatten zwar "nur" 7 Ah, aber dafür einen hohen Kurzschlussstrom, so dass man damit CB-Funkgeräte betreiben konnte oder sich mit ner Bleistiftmine ne Kippe anzünden. Die heutigen Zink-Luft-Batterien werden zwar mit "50 Ah" beworben, sind aber so hochohmig, dass sie praktisch nach einer Woche nicht mehr leuchten. Hinzu kommt, dass man irgendwann von Blinken auf Dauerlicht umgestellt hat, was die effektive Stromaufnahme trotz LED weiter erhöht und die nutzbare Kapazität weiter reduziert hat. Erfreulich finde ich es, dass immer mehr die WL8 Verwendung findet: https://www.rsa-online.com/14/Warnleuchten/WL8.htm Relativ neu ist auch die "Vitraco COMLite LED", bei der man die Batterie seitlich wechseln kann, ohne die Leuchte von der Bake nehmen zu müssen. Diese sind von 6 bis 12 V spezifiziert und sollen eine aufwändige Elektronik mit mehreren ICs haben (vermutlich sogar Schaltwandler / Joule Thief?). Edit: Bilder angehängt
Moment. Ich habe nicht gerade ernsthaft eine Baustellenwarnleuchten-Fan-Gemeinde gefunden? 😍
Felix H. schrieb: > Nach einigem > Herumprobieren habe ich die Schaltung ans Laufen bekommen. Wichtig ist, > dass der Wert für R1 sehr groß gewählt wird. T1 darf nicht in Sättigung > betrieben werden, sonst hat man Dauerlicht. Ja, das hat mich auch gestört, daß diese Schaltung sehr unzuverlässig ist. Es reichen Schwankungen der VCC oder Temperatur aus, daß sie nicht mehr blinkt. Auch kann man sie nicht einfach mehrfach aufbauen, aufgrund der unterschiedlichen Stromverstärkung. Man muß jeden Aufbau separat abgleichen. Will man eine zuverlässige Blinkschaltung, geht das viel besser mit einem CD4093. Ich hatte damit mal einen Kühlschrankwächter aufgebaut. Ein Schmitt-Trigger startet über einen Fototransistor einen Monoflop, der nächste macht die Tastung des Tonsignals des letzten. Allerdings hatte ich nicht den WAF beachtet. Am nächsten Tag lag er gepflegt mit dem Hammer zerlegt im Mülleimer.
Sebastian R. schrieb: > Moment. Ich habe nicht gerade ernsthaft eine > Baustellenwarnleuchten-Fan-Gemeinde gefunden? 😍 Hier ist die Selbsthilfegruppe: http://www.verkehrsportal.de/board/index.php?showtopic=94117 Leider etwas inaktiv und die meisten Colorphotographien sind bei den Sharehostern wieder verschwunden :-(
Ich hab mich schon öfter gewundert, warum nur etwa 30% der Baustellenwarnlampen nachts wirklich funktioniert. Der Rest ist aus oder glimmt schwach. Bei einer derart primitiven Schaltung ist mir das nun klar.
Peter D. schrieb: > Ich hab mich schon öfter gewundert, warum nur etwa 30% der > Baustellenwarnlampen nachts wirklich funktioniert. Der Rest ist aus oder > glimmt schwach. Batterien kosten und müssten halt ab und an mal ausgetauscht werden. Ich kann mir vorstellen, dass dieser Kostenpunkt gerne einmal ignoriert wird. Die Schaltungen selber können nichts dafür.
Das Problem trat erst ab Mitte bis Ende der 90-er Verstärkt auf. Hintergrund waren wohl welche Vorgaben (jaja, mal wieder die pöhse EU), die sich gegenseitig nur benachteiligt hatten: * Forderung einer Funktions- Lampen-(!) und Batteriestatus-Kontrolle auch am Tage ** Führte dann zu diesem Nitra-Monster mit 7 Transistoren und grüner Kontroll-LED * Umstellung von Alkali-Batterien auf Luftsauerstoff-Batterien ** Einmal aktiviert, verbraucht sich die Batterie auch, wenn sie nicht benutzt wird * Umstellung von einer Glühlampe 5 V / 90 mA auf auf bis zu vier LEDs * Umstellung von Blink- auf Dauerlicht ** Immerhin vereinfachte sich dadurch die Schaltung auf eine rote Kontroll-LED mit vorgespannter Z-Diode, wie man bei der Bakolite sehen kann * Optimierung der Gehäuse auf nur ein Batteriefach Die Schaltungen bis Mitte der 90-er waren eigentlich OK. Funktionierten sowohl bei Frost, als auch im Sommer bei 30°C. In der Schweiz und den USA haben sie sogar schon Leuchten mit Solarzelle.
Felix H. schrieb: > Ich weiß, heutzutage kann man beliebige Blinkmuster viel effizienter und > billiger mit einem Attiny erzeugen und braucht sich nicht mehr mit > solchen alten Schaltungen beschäftigen. Goldene Worte.
Georg M. schrieb: > Goldene Worte. Dank retention time des Flashes gibt es ein End of Live. Wo kaemen wir denn da hin, wenn die ueber 15J immer noch gehen wuerden.
Dieter D. schrieb: > retention time des Flashes Data retention: 40 years at 55°C (Datasheet tinyAVR®)
Dieter D. schrieb: > Dank retention time des Flashes gibt es ein End of Live. In der Stückzahl, in der Baustellenlampen (vermutlich) produziert werden, wäre vielleicht sogar ein maskenprogrammierter Controller wirtschaftlich. Die Lebensdauer durch Vandalismus, Witterung und Umherwerfen auf der Baustelle ist vermutlich eh nicht länger als 3 Jahre geplant.
Peter D. schrieb: > Ich hab mich schon öfter gewundert, warum nur etwa 30% der > Baustellenwarnlampen nachts wirklich funktioniert. Der Rest ist aus oder > glimmt schwach. Bei einer derart primitiven Schaltung ist mir das nun > klar. Batterien kosten Geld, und der Staat überwacht im Straßenverkehr nur was leicht viel Geld bringt, also Parken und Geschwindigkeit.
Marek N. schrieb: > Nabend, in meiner "Sammlung" haben sich verschiedene Evolutionsstufen > gefunden bis hin zum "Nitra-Monster" mit 7 Transitoren zzgl. > Phototransistor. > > Es gab auch eine Version mit CMOS-IC, vermutlich Hex-Inverter CD4049 > oder 4069. Durfte ich allerdings nie reverse-engineeren. > > Viel Spaß mit den Schaltplänen. Hallo Marek, danke für die Schaltpläne. Die "Nissen-001" kommt mir bekannt vor. Ich erinnere mich an den 13k-Widerstand R2 und die Diode D1. Ich habe die Schaltung gestern einmal nachgebaut und siehe da, durch die Diode und R2 wird die Schaltung viel robuster. Die Diode dient wohl als primitive Arbeitspunktfixierung und verhindert, dass der PNP-Transistor in Sättigung geht, auch bei kleineren Basiswiderständen. In der ursprünglichen Schaltung, die ich anfangs gepostet habe, war die Diode nicht enthalten. Hier musste der Basiswiderstand sehr groß (>= 1M) gewählt werden, damit kein Dauerlicht die Folge war. Auf einer Baustelle in feuchter Umgebung schwer einzuhalten.
> Das wurde jetzt outgesourced an den Anzeigenhauptmeister.
Ach ich würde gerne mal wissen, ob dieser Typ irgend eine soziale
Störung hat oder so. Der soll mal in unser Dorf kommen. Dauert keine 5
Minuten, dann hat ihn jemand irgendwo eingebuddelt oder in der nächsten
Gülle-Lagune versenkt. Eigenartigerweise passieren solchen Leuten immer
wieder schlimme Unfälle, keine Ahnung woran das liegt.
Hatten wir so etwas nicht schon mal hier im Forum? Beitrag "LED Blinkschaltung (5 Bauteile), bitte um Erklärung." ciao gustav
Hallo, Ich bin neu bei diesem Thema, und bin auch gerade dabei eine warnleuchte umzubauen! Ich hab lauter Module von den wemas future (LED) da, und festgestellt das diese mit einer kleinen Modifikation in die Schönen und kompakten Nissen Nitra Modelle passen. Herausgefunden im Schaltplan hab ich zb, wie man die Helligkeit der haupt-LED verändert, der Status LED, wie man die Empfindlichkeit vom LDR einstellt, und auch die Möglichkeit das bminkverhalten bei der Haupt-LED verändert. Schade finde ich das sich die Status-LED und Haupt-LED die gleiche blinkschaltung teilen, und nur wechseln, sollte es Dämmerung geben.
Muss korrigieren! Die mit 7 Transistoren sind Wemas Module der Future Reihe.
Bitte melde dich an um einen Beitrag zu schreiben. Anmeldung ist kostenlos und dauert nur eine Minute.
Bestehender Account
Schon ein Account bei Google/GoogleMail? Keine Anmeldung erforderlich!
Mit Google-Account einloggen
Mit Google-Account einloggen
Noch kein Account? Hier anmelden.

































