Hallo, Ich habe zur Zeit eine extrem lange Leitung. Ich wundere mich was die folgenden Schaltung macht. Müsste zwischen Ausgang und V- von U4A nicht ein Widerstand eingefügt werden? Vielleicht hat ja jemand Lust und Zeit ein paar Zeilen zu der Schaltung zu schreiben. Danke im Voraus.
Daisy D. schrieb: > Müsste zwischen Ausgang und V- von U4A nicht ein Widerstand eingefügt > werden? Nein. So wie die Schaltung jetzt ist, ist das einfach nur ein Komparator, der die Spannung in der Mitte des Spannungsteilers R4, R9, R13, R14 mit 2,5V vergleicht. Der C5 sorgt für ein langsame Umschaltung. > Ich wundere mich was die folgenden Schaltung macht. Ich frage mich, wo du die her hast. Und was die U1 und U2 sind.
Lothar M. schrieb: > einfach nur ein Komparato Ein Komparator mit kapazitiver Gegenkopplung ? Die heissen anders: https://de.wikipedia.org/wiki/Operationsverst%C3%A4rker#Integrierer
Lothar M. schrieb: > So wie die Schaltung jetzt ist, ist das einfach nur ein > Komparator, Äh, nein: das ist ein Integrierer, der (U1-2,5V) + (U2-2,5V) integriert.
Lothar M. schrieb: > Daisy D. schrieb: >> Müsste zwischen Ausgang und V- von U4A nicht ein Widerstand eingefügt >> werden? > Nein. Aber damit hast Du recht.
Danke.... Ich dachte mehr an einen Summing Amplifier... ein Kollege von mir kam vorbei und meinte die Schaltung erzeugt am Ausgang von U4A die Differenz von U1 und U2.... Leider muss er weg und kommt erst nächste Woche wieder....
Daisy D. schrieb: > Ich dachte mehr an einen Summing Amplifier... ein Kollege von mir kam > vorbei und meinte die Schaltung erzeugt am Ausgang von U4A die Differenz > von U1 und U2.... Also was jetzt, Summe oder Differenz, die Schaltung von oben oder diese neue Schaltung ? Schau halt in den Wikipedia-Artikel und denk dran, das ein mit +X Volt und -Y Volt versorgter Operationsverstärker nur Spannungen kleiner als dieser Bereich messen und liefern kann.
Daisy D. schrieb: > Leider muss er weg und kommt erst nächste Woche wieder.... Aber der Kollege wird deshalb nicht gleich für eine Woche vom Erdboden verschluckt werden. Für gezielte Fragen wird er wohl über das Internet oder Whatsapp weltweit auch in der Woche erreichbar sein!?
Michael B. schrieb: > Ein Komparator mit kapazitiver Gegenkopplung ? Weil man nicht weiß, was da am Eingang für Signale anliegen, kann das auch ein Komparator sein, der durch den Kondensator in der Flankensteilheit begrenzt ist. Wers nicht glaubt kanns ja mal ausprobieren... ;-) Daisy D. schrieb: > Ich dachte mehr an einen Summing Amplifier... ein Kollege von mir kam > vorbei und meinte die Schaltung erzeugt am Ausgang von U4A die Differenz > von U1 und U2.... War schon klar, dass der Gegenkopplungswiderstand fehlt. Und wenn da ein Gegenkopplungwiderstand drin ist, dann erzeugt die Schaltung die Summe dieser beiden Spannungen abzüglich des Offsets. Die Überschrift "The Summing Amplifier" legt das auch nahe. > Leider muss er weg und kommt erst nächste Woche wieder.... Mach bis dahin was anderes oder beschreibe, warum er dir die Aufgabe gegeben hat.
Lothar M. schrieb: > Michael B. schrieb: >> Ein Komparator mit kapazitiver Gegenkopplung ? > Weil man nicht weiß, was da am Eingang für Signale anliegen, kann das > auch ein Komparator sein, der durch den Kondensator in der > Flankensteilheit begrenzt ist. Wers nicht glaubt kanns ja mal > ausprobieren... ;-) Na dann mach mal. Es IST eine Kombination von Summierverstärker und Integrator. Aber sicher KEIN Komparator, denn dann würde die Rückkopplung an den +Eingang gehen! Siehe Schmitt-Trigger.
Lothar hat schon recht. Kann auch ein Komparator mit langsamer Anstiegszeit sein. Ein Integrator hat für t->unendlich nämlich keine Gegenkopplung und damit wirds ein Komparator.
Falk B. schrieb: > Integrator. Aber sicher KEIN Komparator, denn dann würde die > Rückkopplung an den +Eingang gehen! Siehe Schmitt-Trigger. Ein Komparator ist nur ein Komparator - der muß keine Mitkopplung haben, was nur ein Spezialfall für die Praxis wäre.
Andreas M. schrieb: > Lothar hat schon recht. Kann auch ein Komparator mit langsamer > Anstiegszeit sein. Ein Integrator hat für t->unendlich nämlich keine > Gegenkopplung und damit wirds ein Komparator. Es ist ein Integrator mit kleiner Integrationszeit, der also sehr schnell aufintegriert. Insofern kann es schon sein, dass je nach Anwendung regelmäßig bis zu den Betriebsspannungsgrenzen aufintegriert wird und der Integrierer daher praktisch wie ein Komparator mit begrenzter Anstiegsgeschwindigkeit verwendet wird. Um das beurteilen zu können, müsste man die Anwendung kennen. Und ob ein Rückkopplungswiderstand fehlt, kann man nur beurteilen, wenn man weiß was, die Schaltung tun soll. So wie gezeichnet ist es ein Integrator, mit zusätzlichem Rückkopplungswiderstand wäre es ein Tiefpass.
Andreas M. schrieb: > Lothar hat schon recht. Nein, natürlich nicht. Die Schaltung nennt man Integrator, das Widerstandsnetzwerk am Eingang bildet den Mittelwert. Zwar hat auch ein Komparator ggf. eine parasitäre Kapazität vom Ausgang zum Eingang und eine endliche Geschwindigkeit, aber nach Lothars (Un)logik wäre ein Motorrad dann auch ein Auto, ein Leberkäse eine Wurst, und ein Arduino ein Mikrocontroller. Oder umgekehrt.
Michael B. schrieb: > Andreas M. schrieb: >> Lothar hat schon recht. > > Nein, natürlich nicht. Was zeichnet den einen Komparator aus? Wenn U > Uref dann liefert der Ausgang Ua und wenn U < Uref dann Ub. ("compare" = vergleichen ) Und genau das tut die oben genannte Schaltung eben mit einer begrenzten Steilheit beim Übergang mit Ua ~ 0V und Ub ~ 5V. Im Endeffekt ist es ein Komparator mit Totzeit ~ Uin-Uref Das was Du als Komparator bezeichnest ist ein Schmitt-Trigger, ein Komparator mit Hysterese.
Lothar M. schrieb: > Wers nicht glaubt kanns ja mal > ausprobieren... ;-) Auch wenn mit LtSpice wunderbare Simulationen möglich sind, am meisten lernt man, wenn man es aufbaut und ausprobiert. Meiner Meinung nach.
Andreas M. schrieb: > Das was Du als Komparator bezeichnest ist ein Schmitt-Trigger, ein > Komparator mit Hysterese. Ich rede nicht von Hysterese. Warum behauptet du das ? Nimm einfach die geltende Definition von OpAmp Grundschaltungen zur Kenntnis und erfinde nicht deine eigenen. Hint: ein PID Regler arbeitet nicht mit einem Komparator.
Michael B. schrieb: > Nimm einfach die geltende Definition von OpAmp Grundschaltungen zur > Kenntnis und erfinde nicht deine eigenen. Was ist den die Grundschaltung eines Komparators, zeig doch mal.
C5 weggelassen waers ein Komparator. C5 drin, wirds ein Integrator. Laeuft der Integrator über, dann schlaegt der Komparator durch.
Dieter D. schrieb: > C5 weggelassen waers ein Komparator. > C5 drin, wirds ein Integrator. Laeuft der Integrator über, dann schlaegt > der Komparator durch. Ein übersteuerter OPV oder auch Integrator ist bei mir immer noch kein Komparator.
Falk B. schrieb: > Ein übersteuerter OPV oder auch Integrator ist bei mir immer noch kein > Komparator. Es werden aber nicht wenige OP als Komparatoren verwendet: - https://www.google.com/search?q=opamp+als+komparator Und es sind auch schon viele damit auf die Nase gefallen, weil sie den Gleich- und den Gegentakteingangsspannungsbreich verletzt haben. Das Schlimmste, was dieser "Opamp-Komparatorschaltung" dann passieren kann, ist das Phase Reversal, wo der OP dann ein "Low" ausgibt, obwohl eindeutig die Eingangsbedingungen für ein "High" erfüllt sind. Am Rande bemerkt: auch mir ist zuallererst der Integrator in den Sinn gekommen. Weil der TO aber offenbar ein Laie ist, lag für mich eine statische Betrachtung der Schaltung nahe: man stellt mit einem Poti eine U1 ein und mit dem anderen eine U2 und misst dann, was am Ausgang herauskommt. Da juckt es nicht, dass der Kondensator das Ausgangssignal um 5..10µs verzögert. Kurz und bündig hat also eigentlich jeder Recht. Die Schaltung ganz oben ist ohne Angaben zur Anwendung alles Mögliche gleichzeitig. Aber wie sich herausgestellt hat, ist der Kondensator sowieso ein Widerstand.
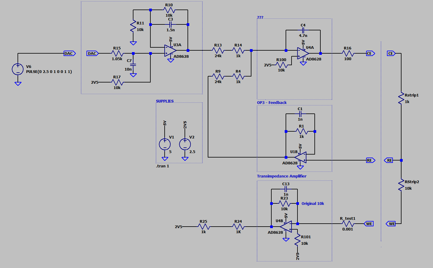
Hallo, erstmal Entschuldigung für das lange Warten. Es wurde ja nach der Anwendung gefragt und ich dachte ich bring ein bisschen Licht ins Dunkel. Es handelt sich um einen Potentiostat (https://de.wikipedia.org/wiki/Potentiostat). Ich habe die Schaltung als LTSpice Schaltplan und Bild hinzugefügt. Ich hoffe das macht sie Sache einfachere und klarer. U3A, U4B und U1B sind mir individuell klar, jedoch wie funktioniert U4A und wie könnte man eine Übertragungsfunktion formulieren, in der Art U4Bout = f(DAC, Rstrip1, Rstrip2). Die Rückkoppelung mit U1B und die nicht ganz klare Funktion von U4A macht mir Kopfschmerzen. Ich frage mich auch ob man mit LTSpice den zeitlichen verlauf des Feedback Loop via U1B sichtbar machen kann? Ich denke das LTSpice 'nur' den Endzustand darstellt oder würde ein starker Tiefpass z.B. nach U1B hier helfen? Und ja, zugegebenermaßen bin ich Anfänger auf diesem Gebiet. Sollte jemand weiterführende Literaturempfehlungen, usw. haben, wäre ich für jeden Hinweis dankbar. MfG
Daisy D. schrieb: > Ich frage mich auch ob man mit LTSpice den zeitlichen verlauf des > Feedback Loop via U1B sichtbar machen kann? Ich denke das LTSpice 'nur' > den Endzustand darstellt In der Regel will man doch Funktionsverläufe sehen. Und die liefert LTspice. Meßwerte kann man sich auch liefern lassen. Das habe ich aber nur selten getan. mfg Klaus
Daisy D. schrieb: > Und ja, zugegebenermaßen bin ich Anfänger auf diesem Gebiet. Sollte > jemand weiterführende Literaturempfehlungen, usw. haben, wäre ich für > jeden Hinweis dankbar. http://www.gunthard-kraus.de/LTSwitcherCAD/index_LTSwitcherCAD.html mfg Klaus
Daisy D. schrieb: > jedoch wie funktioniert U4A Die bisher fehlende und für Verwirrung sorgende Rückkopplung geht über den U1B, der nicht umsonst mit "Feedback" beschriftet ist. > Ich frage mich auch ob man mit LTSpice den zeitlichen verlauf des > Feedback Loop via U1B sichtbar machen kann? Ich denke das LTSpice 'nur' > den Endzustand darstellt Du hast doch die Simulation schon in LT-Spice eingegeben. Drück einfach auf den Startknopf... > wäre ich für jeden Hinweis dankbar. Mir scheint der Sinn von R24 und R25 fraglich.
Daisy D. schrieb: > U3A, U4B und U1B sind mir individuell klar, jedoch wie funktioniert U4A U4A sorgt sorgt dafür das das Potential an der Gegenelektrode (CE wie counter electrode) sich so einstellt das es das eingestellte Potential erreicht, Rückführung geschieht über RE (reference electrode). Schau dir mal in Ruhe an: https://de.wikipedia.org/wiki/Potentiostat unter Abschnitt "praktische Asuführung" sowie Detailbeschreibung https://www.sciencedirect.com/science/article/pii/S2468067217300317 ab Kap. 2.2
Lothar M. schrieb: >> wäre ich für jeden Hinweis dankbar. > Mir scheint der Sinn von R24 und R25 fraglich. Da fehlt ja auch noch einiges im (Schalt-)Plan in der LTspice Skizze.
Bitte melde dich an um einen Beitrag zu schreiben. Anmeldung ist kostenlos und dauert nur eine Minute.
  
  Bestehender Account
  
  
  
  Schon ein Account bei Google/GoogleMail? Keine Anmeldung erforderlich!
Mit Google-Account einloggen
Mit Google-Account einloggen
  Noch kein Account? Hier anmelden.




 Thread beobachten
 Thread beobachten Seitenaufteilung abschalten
 Seitenaufteilung abschalten