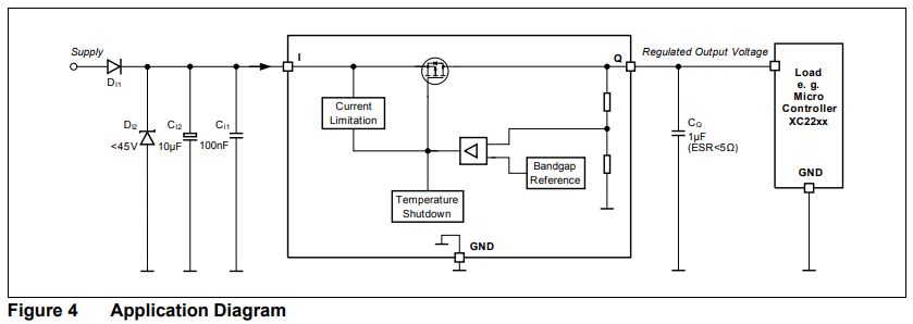
Hallo zusammen Für ein Projekt im 12V KFZ Bordnetz brauche in einen 5V Spannungsregler für meinen PIC uC mit etwas Peripherie. Stromaufnahme liegt bei ca. 30 bis selten und kurz max. 200mA. Als Regler möchte ich einen Infineon Automotive TLF80511EJ (AEC Qualified) mit entsprechender Beschaltung gemäss DB (s. Bild) einsetzen. Folgende Bauteile habe ich aktuell für die Beschaltung vorgesehen: DI1 - 1N4007 (1000V, 1A, DO-214AC) DI2 - BZV55-B39,115 (39V, 0.5W, SOD-80C-2) https://www.mouser.ch/ProductDetail/771-BZV55-B39115 CI2 - EDK106M100A9HAA (10uF ,100VDC, Alu-Elektrolytkondensator) https://www.mouser.ch/ProductDetail/80-EDK106M100A9HAA CI1 - 100nF 50V (Keramik, 1206) CQ - TPSA105K020R3000 (1uF, 20V, 3r ESR, Tantal) https://www.reichelt.de/ch/de/smd-tantal-lowesr-1-f-10-20v-case-a-3-0-ohm-tps-3216-1-0-20-p167044.html Habt ihr Kritik an dieser Beschaltung oder gibt es andere Verbesserungsvorschläge? Vielen Dank und Gruss, Henner
Henner S. schrieb: > CQ - TPSA105K020R3000 (1uF, 20V, 3r ESR, Tantal) > https://www.reichelt.de/ch/de/smd-tantal-lowesr-1-f-10-20v-case-a-3-0-ohm-tps-3216-1-0-20-p167044.html Es ist der CO (wie Output), den du da maeinst. Und weil der <5 Ohm ESR haben soll, würde ich da gleich einen 1µ-Kerko mit mindestens 25V wie z.B. den CL31B105KAHNNNE von Samsung dranhängen. Oder den hier, wenn du beim Reichelt suchst: - https://www.reichelt.de/vielschicht-kerko-1-0-f-50v-125-c-kem-x7r1206-1-0u-p207160.html > gibt es andere Verbesserungsvorschläge? Immer im Kopf behalten: ein schlechtes Layout kann das beste Design kaputt machen.
Henner S. schrieb: > Habt ihr Kritik an dieser Beschaltung oder gibt es andere > Verbesserungsvorschläge? Vielen Dank und Gruss, Henner Ja, mit der Nennspannung der Z-Diode auf z.B. 27-33V runtergehen und mit deren Nennleistung auf mindestens 1,5W raufgehen; besser wären hier sogar 5W als SMB oder von mir aus auch in bedrahteter Form. Auf der Ausgangsseite unbedingt eine 5.6V-Z-Diode auf der VCC-Schiene vorsehen – so wie das auf meinen Schaltplänen mit µC etc. immer wieder zu sehen ist. Diese 5.6V_Z-Diode muss man – je nach Hersteller – vermessen, genauso sich auch die Ausgangsspannung des Reglers und sein Regelungsverhalten (z.B. mit einem Oszilloskop) anschauen, vor allem wenn der Motor im KFZ läuft. Möglicherweise reicht das alles nicht aus und man muss an dem µController selbst (oder in seiner Nähe) noch zusätzlichen Schutz einbauen. Und genügend Abblockkondensatoren nicht vergessen, was ich aber als selbstverständlich erachte.
Hallo Lothar Lothar M. schrieb: > Henner S. schrieb: >> CQ - TPSA105K020R3000 (1uF, 20V, 3r ESR, Tantal) >> > https://www.reichelt.de/ch/de/smd-tantal-lowesr-1-f-10-20v-case-a-3-0-ohm-tps-3216-1-0-20-p167044.html > Es ist der CO (wie Output), den du da maeinst. Und weil der <5 Ohm ESR > haben soll, würde ich da gleich einen 1µ-Kerko mit mindestens 25V wie > z.B. den CL31B105KAHNNNE von Samsung dranhängen. Oder den hier, wenn du > beim Reichelt suchst: > - > https://www.reichelt.de/vielschicht-kerko-1-0-f-50v-125-c-kem-x7r1206-1-0u-p207160.html Ja, CO wäre naheliegend. Bezeichnung im DB ist aber dennoch CQ :-) Warum würdest Du einen der von Dir gelisteten Kerkos nehmen? Gerade aufgrund vom ESR Wert bin ich auf den Tantal gegangen - der hat 3r. Bei den von Dir verlinkten Kerkos kann ich dazu keine Angaben finden. >> gibt es andere Verbesserungsvorschläge? > Immer im Kopf behalten: ein schlechtes Layout kann das beste Design > kaputt machen. Ist mir bewusst, danke für den Hinweis! Gruss Henner
Hallo H. H. H. schrieb: > Henner S. schrieb: >> DI2 - BZV55-B39 > > TVS nehmen. > > > Und dann noch eine kleine Drossel davor. Würdest Du mir einen Link geben? Vielen Dank. Gruss Henner
Henner S. schrieb: > Gerade aufgrund vom ESR Wert bin ich auf den Tantal gegangen Tantal wird kaputtgehen – es ist nur eine Frage der Zeit und Statistik. Ergo, Keramikkondensatoren verwenden.
Gregor J. schrieb: > Henner S. schrieb: >> Habt ihr Kritik an dieser Beschaltung oder gibt es andere >> Verbesserungsvorschläge? Vielen Dank und Gruss, Henner > > Ja, mit der Nennspannung der Z-Diode auf z.B. 27-33V runtergehen und mit > deren Nennleistung auf mindestens 1,5W raufgehen; besser wären hier > sogar 5W als SMB oder von mir aus auch in bedrahteter Form. Auf der > Ausgangsseite unbedingt eine 5.6V-Z-Diode auf der VCC-Schiene vorsehen – > so wie das auf meinen Schaltplänen mit µC etc. immer wieder zu sehen > ist. Okay, auch wenn ich Deine Pläne nicht kenne. Hättest Du mir dazu ein Beispiel aus Deiner praktischen Erfahrung? Oder gar eine ganze andere Lösung? Du scheinst ja praktische Erfahrung darin zu haben. Auch bzgl. Dimensionierung der Abblockkondensatoren. Danke und Gruss, Henner
Gregor J. schrieb: > Henner S. schrieb: >> Gerade aufgrund vom ESR Wert bin ich auf den Tantal gegangen > > Tantal wird kaputtgehen – es ist nur eine Frage der Zeit und Statistik. > Ergo, Keramikkondensatoren verwenden. Soweit, so gut. Verstehe ich. Nur findet man leider keine Angaben zu den ESR Werten bei den Kerkos..
Henner S. schrieb: > Nur findet man leider keine Angaben zu den ESR Werten bei den Kerkos.. Brauchst Du in diesem einfachen Fall auch nicht – Markenware, z.B. von Samsung, mit genügend Spannungsreserve nach oben nehmen (Stichwort DC-Bias und Durchbruchschutz), die werden vom ESR-Wert her bestimmt in der geforderten Spezifikation liegen. Man kann den ESR-Wert aber auch ganz schnell halbieren oder generell „verbessern”, indem man z.B. zwei gleiche Kerkos parallel schaltet.
Henner S. schrieb: > Okay, auch wenn ich Deine Pläne nicht kenne. Hättest Du mir dazu ein > Beispiel aus Deiner praktischen Erfahrung? Ist im Anhang.
Henner S. schrieb: > Habt ihr Kritik an dieser Beschaltung oder gibt es andere > Verbesserungsvorschläge? Kerkos neigen zum Ausfallmodus "Kurzschluss". An der Versorgungsspannung kann das für Probleme sorgen (schließt dein 12V-Bordnetz kurz, bis irgendwann hoffentlich die Sicherung auslöst). Das Risiko lässt sich reduzieren durch - passendes Layout (Kerkos nicht am Rand, neben Schraubstellen oder an Stellen, wo die Leiterplatte Biegung sieht) - passende Kondensatoren (open-mode) - zwei Kerkos in Reihe (dann aber die Kapazität anpassen) So ganz generell schadet vielleicht eine passend dimensionierte Sicherung in der Zuleitung trotzdem nicht.
Henner S. schrieb: > Hallo H. > > H. H. schrieb: >> Henner S. schrieb: >>> DI2 - BZV55-B39 >> >> TVS nehmen. >> >> >> Und dann noch eine kleine Drossel davor. > > Würdest Du mir einen Link geben? Vielen Dank. Gruss Henner Bei Reichelt: "P6KE" und "L-07HVP 2,2M"
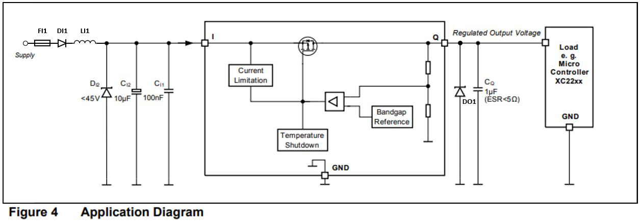
Vielen Dank für die Hinweise. Ich habe die Beschaltung dank Euren Inputs wie folgt angepasst: CI1 - 100nF 50V (Kerko) CI2 - EDK106M100A9HAA (10uF ,100VDC, Alu-Elektrolytkondensator) https://www.mouser.ch/ProductDetail/80-EDK106M100A9HAA CQ - 1uF 50V (Kerko) https://www.reichelt.de/vielschicht-kerko-1-0-f-50v-125-c-kem-x7r1206-1-0u-p207160.html DI1 - 1N4007 (1000V, 1A, DO-214AC) DI2 - P6KE39A (39V, 600W) https://www.reichelt.de/ch/de/tvs-diode-unidirectional-39-v-600-w-do-204ac-do-15-p6ke-39a-p42015.html?&trstct=pos_13&nbc=1 DO1 - Zenerdiode (5.6V, 0.5W) FI1 - Kleinstsicherung T0.25A LI1 - 07HVP-222K-51 (2200 µH) https://www.reichelt.de/ch/de/stehende-induktivitaet-07hvp-ferrit-2-2-mh-l-07hvp-2-2m-p255609.html?search=L-07HVP+2%2C2M&&r=1 Bei CI2 werde 2 Kondensatoren in Reihe schalten und die Kapazität anpassen. Bezüglich der Abblockkondensatoren bin ich nicht sicher. Wie würdet ihr die dimensionieren? Oder gibt es noch weitere Feedbacks? Vielen Dank und Gruss, Henner
Henner S. schrieb: > CI1 - 100nF 50V (Kerko) Falls SMD, dann Flexiterm / Failsafe oder zwei in Reihe > CI2 - EDK106M100A9HAA (10uF ,100VDC, Alu-Elektrolytkondensator) > https://www.mouser.ch/ProductDetail/80-EDK106M100A9HAA Nimm 47 oder 100 µF, dann kannst Du DI2 weglassen > CQ - 1uF 50V (Kerko) > https://www.reichelt.de/vielschicht-kerko-1-0-f-50v-125-c-kem-x7r1206-1-0u-p207160.html Nimm nicht das im Datenblatt geforderte Minimum, sondern ruhig eine Nummer größer. > DI1 - 1N4007 (1000V, 1A, DO-214AC) In SMD heisst die S1J > DI2 - P6KE39A (39V, 600W) Entfällt wenn der Eingangselko so bemessen ist, dass der den ISO-Puls 2 plattdrückt. 47 µF reicht meist aus. Loaddump und Jumpstart schafft der Regler ohne Zusatzbauteile. > DO1 - Zenerdiode (5.6V, 0.5W) Wozu soll die gut sein? Wenn Du dem Spannungsregler nicht traust, nimm einen anderen Hersteller. > FI1 - Kleinstsicherung T0.25A Kann man machen. Die Zuleitung muss aber trotzdem so ausgelegt sein, dass sie den Strom der Fahrzeugsicherung tragen kann. > LI1 - 07HVP-222K-51 (2200 µH) Brauchst Du bei einem Linearregler nicht. Und für einen Schaltregler müsste der EMI-Filter meist etwas komplexer ausfallen. Schau Dir echte Steuergeräte an, wie die aufgebaut sind. Nicht den Bullshit, der in irgendwelchen FAQs oder Motortalk-Foren zyklisch wiederholt wird.
Soul E. schrieb: >> DI2 - P6KE39A (39V, 600W) > > Entfällt wenn der Eingangselko so bemessen ist, dass der den ISO-Puls 2 > plattdrückt. 47 µF reicht meist aus. Loaddump und Jumpstart schafft der > Regler ohne Zusatzbauteile. Naja, eine TVS schadet jedenfalls nicht, aber eine 39V ist natürlich etwas zu hoch gegriffen. >> LI1 - 07HVP-222K-51 (2200 µH) > > Brauchst Du bei einem Linearregler nicht. Die soll nur bei kurzen Impulsen den Strom begrenzen, hat mit EMI nichts zu tun.
H. H. schrieb: > Naja, eine TVS schadet jedenfalls nicht, aber eine 39V ist natürlich > etwas zu hoch gegriffen. Schaden wird es, wenn man keine Z-Dioden nimmt, so wie ich es gesagt habe, aber wer es nicht glaubt oder versteht – wieso das so ist – der soll das erfahren und zu spüren bekommen. Die Erfahrung zu machen, dass etwas kaputtgegangen ist, ist durchaus wichtig und wertvoll. Wenn man dann allerdings nicht weiß und/oder versteht, warum etwas kaputtgegangen ist, kann man nächstes mal auch nichts besser machen.
Gregor J. schrieb: > Schaden wird es, wenn man keine Z-Dioden nimmt, so wie ich es gesagt > habe, (...) Die Infineon-Regler, mit denen ich bisher zu tun hatte, haben ihre Ausgangsspannung auf die spezifizierten 2% genau eingehalten. Völlig ohne zusätzliche Z-Diode. Und das sind Designs, die in Millionenstückzahlen auf der Straße herumfahren. Ernsthaft, einen Spannungsregler, der irgendwelche externen Begrenzer braucht, den würde kein Mensch kaufen. Dafür ist der Markt viel zu heiss umkämpft. Die "Loaddump"-Diode am Eingang sind wir seit 20 Jahren los, seit die Bauteile 36 V abkönnen, und Infineon hat sogar Regler mit internem Verpolschutz herausgebracht, damit man die 1,3 ct für die S1J auch noch sparen kann. Hilft aber nur selten, weil zwischen Diode und Regler noch der Elko muss, und den konnten sie bisher nicht integrieren.
Soul E. schrieb: > Die Infineon-Regler, mit denen ich bisher zu tun hatte, haben ihre > Ausgangsspannung auf die spezifizierten 2% genau eingehalten. Es geht nicht um das Einhalten der Spannung durch den Regler, insofern ist der Rest der Erzählung leider sinnlos.
Soul E. schrieb: > Henner S. schrieb: >> CI1 - 100nF 50V (Kerko) > > Falls SMD, dann Flexiterm / Failsafe oder zwei in Reihe > Werde auch hier 2 in Reihe vorsehen >> CI2 - EDK106M100A9HAA (10uF ,100VDC, Alu-Elektrolytkondensator) >> https://www.mouser.ch/ProductDetail/80-EDK106M100A9HAA > > Nimm 47 oder 100 µF, dann kannst Du DI2 weglassen > Kannst Du Dir erklären warum es im DB so vorgesehen ist? >> CQ - 1uF 50V (Kerko) >> > https://www.reichelt.de/vielschicht-kerko-1-0-f-50v-125-c-kem-x7r1206-1-0u-p207160.html > > Nimm nicht das im Datenblatt geforderte Minimum, sondern ruhig eine > Nummer größer. > Was heisst für Dich "eine Nummer grösser"? >> DI1 - 1N4007 (1000V, 1A, DO-214AC) > > In SMD heisst die S1J > >> DI2 - P6KE39A (39V, 600W) > > Entfällt wenn der Eingangselko so bemessen ist, dass der den ISO-Puls 2 > plattdrückt. 47 µF reicht meist aus. Loaddump und Jumpstart schafft der > Regler ohne Zusatzbauteile. > Ist auch gemäss DB dimensioniert, macht es Sinn davon abzuweichen? >> DO1 - Zenerdiode (5.6V, 0.5W) > > Wozu soll die gut sein? Wenn Du dem Spannungsregler nicht traust, nimm > einen anderen Hersteller. > Gemäss Input von Gregor >> FI1 - Kleinstsicherung T0.25A > > Kann man machen. Die Zuleitung muss aber trotzdem so ausgelegt sein, > dass sie den Strom der Fahrzeugsicherung tragen kann. > Ok, danke für den Hinweis >> LI1 - 07HVP-222K-51 (2200 µH) > > Brauchst Du bei einem Linearregler nicht. Und für einen Schaltregler > müsste der EMI-Filter meist etwas komplexer ausfallen. > Auch Inputs aus diesem Thread > > Schau Dir echte Steuergeräte an, wie die aufgebaut sind. Nicht den > Bullshit, der in irgendwelchen FAQs oder Motortalk-Foren zyklisch > wiederholt wird. Habe ich grundsätzlich gemacht. Habe mich an einer Lenkrad Steuereinheit von BMW orientiert, der dort verwendete L4949ED ist aber offensichtlich nicht mehr zeitgemäss weshalb ich mich bei Mouser nach Alternativen mit gleichen Qualifikationen umgesehen habe. Dabei herausgekommen ist der TLF80511EJ. Mit dessen Daten habe ich diesen Thread eröffnet.
H. H. schrieb: > Soul E. schrieb: >>> DI2 - P6KE39A (39V, 600W) >> >> Entfällt wenn der Eingangselko so bemessen ist, dass der den ISO-Puls 2 >> plattdrückt. 47 µF reicht meist aus. Loaddump und Jumpstart schafft der >> Regler ohne Zusatzbauteile. > > Naja, eine TVS schadet jedenfalls nicht, aber eine 39V ist natürlich > etwas zu hoch gegriffen. > Habe mich am DB orientiert, dort heisst es <45V. Wie würdest Du dimensionieren und warum?
Gregor J. schrieb: > H. H. schrieb: >> Naja, eine TVS schadet jedenfalls nicht, aber eine 39V ist natürlich >> etwas zu hoch gegriffen. > > Schaden wird es, wenn man keine Z-Dioden nimmt, so wie ich es gesagt > habe, aber wer es nicht glaubt oder versteht – wieso das so ist – der > soll das erfahren und zu spüren bekommen. Die Erfahrung zu machen, dass > etwas kaputtgegangen ist, ist durchaus wichtig und wertvoll. Wenn man > dann allerdings nicht weiß und/oder versteht, warum etwas kaputtgegangen > ist, kann man nächstes mal auch nichts besser machen. Du zitierst eine Antwort in Bezug auf die eingangsseitige TVS Diode, hast Deinen Tipp mit der 5.6v Zenerdiode aber bisher nur ausgangsseitig ins Spiel gebracht. Diese Diskussion bezieht sich weiterhin auf die ausgangsseitige Diode, korrekt?
Henner S. schrieb: > Habe mich am DB orientiert, dort heisst es <45V. Wie würdest Du > dimensionieren und warum? Deine Schaltung muss am Eingang dauerhaft 32 V aushalten können und transient ca 100 V. Das erste Kriterium erfüllt man heutzutage durch Auswahl eines Spannungsreglers, der 36 V oder mehr verträgt. Das zweite Kriterium erschlägt man durch den Eingangselko, der die schnellen Pulse plattdrückt. Die Beschaltung im Datenblatt stellt das zur Funktion notwendige Minimum dar. Üblicherweise musst Du den Eingangselko deutlich größer machen, damit die nötige Stützzeit bei Spannungsunterbrechungen (durch den Verpolschutz abgetrennte negative Pulse) gewährleistet ist. Im Elko muss genügend Energie stecken, dass der Controller einen Schreibzugriff auf das NVRAM beenden kann. Für den Ausgangskondensator wird gerne der billigste Typ genannt, mit dem der Regler noch stabil ist. Die doppelte Kapazität und eine höhere Spannungsfestigkeit macht das ganze robuster. Wobei da auch die auf der Leiterplatte verteilten Abblockkondensatoren helfen. Du kannst beliebig weitere Bauteile einbauen. In einer Großserie geht aber jeder Cent ins Geld, daher fliegt alles raus, was für die sichere Funktion nicht erforderlich ist.
Henner S. schrieb: > Du zitierst eine Antwort in Bezug auf die eingangsseitige TVS Diode, > hast Deinen Tipp mit der 5.6v Zenerdiode aber bisher nur ausgangsseitig > ins Spiel gebracht. Diese Diskussion bezieht sich weiterhin auf die > ausgangsseitige Diode, korrekt? Ich beziehe mich auf beide Seiten und demnach auf beide Dioden, also sowohl am Eingang (z.B. 27V 3W SMB/THT) als auch am Ausgang (z.B. 5.6V 1W SMA), und würde das selbst so wie ich es gesagt habe auch machen, aber am Ende muss das jeder selbst abwägen und entscheiden, was er da veranstaltet. Eine Sicherung 1 bis 2A (z.B. 1206 flink oder mittelträge) würde ich auch noch auf jeden Fall verwenden, damit im Falle eines Kurzschlusses diese auslöst und den Stromfluß unterbricht. Vibrationen gibt es im Fahrzeug je nach Zustand und Motorart auch und das sollte man immer bedenken, denn so etwas kann z.B. zum Bruch der Keramik eines Kondensators führen, wenn die Platine nicht ordentlich fixiert ist und durch Massenträgheit diesen Vibrationen voll ausgesetzt wird. Deswegen werden z.B. Steuergeräte im Alugehäuse (richtiger Quader) verbaut, wo die Platinen dann keinen Spielraum zum Vibrieren und Biegen haben, das ganze wird noch mit Führungsschienen verstärkt, ist aber jetzt ein ganz anderes Thema. Man sollte auch an den TÜV denken und alles ausbaufähig gestalten, denn durchgehen lässt man solche Basteleien (sofern wirklich invasiv gemacht) nicht, zumindest nicht bei uns in Deutschland. Ich wünsche jedenfalls viel Glück mit dem Projekt!
Henner S. schrieb: > Habe mich am DB orientiert, dort heisst es <45V. Wie würdest Du > dimensionieren und warum? Schau ins Datenblatt der P6KE, eine 39V Diode schützt nicht vor mehr als 45V, da kommt eher eine 30V Type in Frage.
Eine Diode, die bei 30 V anfängt zu leiten, fliegt Dir beim Loaddump-Test mit 32 V um die Ohren. Der Testpuls kommt heutzutage nicht mehr aus einem LC-Netzwerk, sondern von einem Arbiträrgenerator mit nachgeschaltetem 2 kW-Verstärker. Nimm einen Automotive-LDO, der am Eingang >36 V aushält, und lass die Loaddump-Diode weg. Die ist seit 20 Jahren überholt.
Soul E. schrieb: > Nimm einen Automotive-LDO, der am Eingang >36 V aushält, Hat er doch, aus dem Datenblatt: "The TLF80511EJ is a linear low dropout voltage regulator for load currents up to 400 mA. An input voltage of up to 40 V is regulated to V Q,nom = 5 V (TLF80511EJV50) or V Q,nom = 3.3 V (TLF80511EJV33)" und "The device is designed for the harsh environment of automotive applications." https://www.infineon.com/dgdl/Infineon-TLF80511EJ-DS-v01_00-EN.pdf?fileId=5546d46259d9a4bf0159fa03db8d3f2d
Korrekt, genau aus dem Grund ist meine Wahl auf den TLF80511EJ gefallen. Gemäss Herstellerangaben ist er genau für diesen Einsatzzweck und in dessen Datenblatt ist die Diode vorgesehen. Die hier im Thread vorgeschlagene P6KE scheint dazu nun jedoch nicht geeignet zu sein. Hat jemand einen Vorschlag zu einer kompatiblen und sinnvollen Alternative? Da das DB aus 2024 ist bin ich nicht restlos überzeugt dass es seit 20 Jahren überholt ist. Das Auto ist 10 Jahre alt, falls es hilft. Im Weiteren geht es hier nicht um eine Grossserie, in der jeder Cent gespart werden muss. Ich bin gerne bereit in qualitativ hochwertige und ausreichend dimensionierte Bauteile zu investieren, im Vordergrund soll eine möglichst zuverlässige Lösung stehen. Gruss Henner
Frank K. schrieb: > Vorschlag: > https://www.st.com/en/protections-and-emi-filters/LDP01-35AY.html > > fchk Vielen Dank Frank, liegt jetzt im Mouser-Warenkorb. Gruss Henner
Hat noch jemand von Euch einen Input für mich bezüglich der Abblockkondensatoren? => Typ (Normale Elkos?) => Beschaltung (Vermutlich auch am besten 2 in Serie) => Dimensionierung (2x 470uF = Gesamt 235uF?, Nennspannung 100V oder reicht auch weniger aufgrund der TVS Diode?) => Gibt es da auch was speziell für automotive Anwendungen?
Henner S. schrieb: > => Typ (Normale Elkos?) Ein Auto hält 8 - 15 Jahre. Davon sind 91% bei 40°C oder darunter, 8% bei 80°C und 1% bei 85°C. Das rechnest Du mit der Faustformel "10°C weniger hält doppelt so lange" auf die Grenztemperatur des Elkos (z.B. 105°C) um. Da kommt dann eine Zeit in Stunden raus, die idealerweise kleiner ist als die vom Elko-Hersteller bei ebendieser Grenztemperatur garantierte Lebensdauer (z.B. 5000h). Der Profi nimmt das vom Elko-Hersteller unter NDA bereitgestellte Rechenblatt und berücksichtigt Ripplestrom und Einbaulage, für den Hausgebrauch passt die o.g. Abschätzung ziemlich gut. > => Beschaltung (Vermutlich auch am besten 2 in Serie) Reihenschaltung macht man bei Keramiken, die brechen und mit Kurzschluss ausfallen. Elkos brauchen keine Redundanz. Eigentlich macht man das heute nicht mehr, denn ein Flexiterm-Kondensator ist billiger als zwei normale und die Maschinenzeit fällt auch nur einmal an. Bei Handlötung würde ich aber zwei in Reihe vorsehen. Handlöten stresst Keramikbauteile deutlich mehr als Reflow. > => Dimensionierung (2x 470uF = Gesamt 235uF?, Nennspannung 100V oder > reicht auch weniger aufgrund der TVS Diode?) Mit 470 µF (oder 220 µF) brauchst Du keine TVS-Diode. Dein Elko muss 35 V aushalten, der Spannungsregler 36 V, fertig. Die TVS brauchst Du nur, wenn Du den Regler ohne oder mit sehr kleinem Elko (<47 µF) betreiben willst. Dann sieht der Regler den ISO-Puls 2 mit 75 V, und der wird von der TVS geklemmt. Mit ausreichend großem Elko drückt dieser den Puls platt, er kommt nicht bis zum Regler. > => Gibt es da auch was speziell für automotive Anwendungen? Automotive-Elkos sind nach AEC-Q200 qualifiziert. Das regelt die Qualitätskontrolle in der Produktion.
Vielen Dank für die zahlreichen Beiträge. Ich werde mal einen ersten Wurf machen und testen.
Bitte melde dich an um einen Beitrag zu schreiben. Anmeldung ist kostenlos und dauert nur eine Minute.
Bestehender Account
Schon ein Account bei Google/GoogleMail? Keine Anmeldung erforderlich!
Mit Google-Account einloggen
Mit Google-Account einloggen
Noch kein Account? Hier anmelden.


