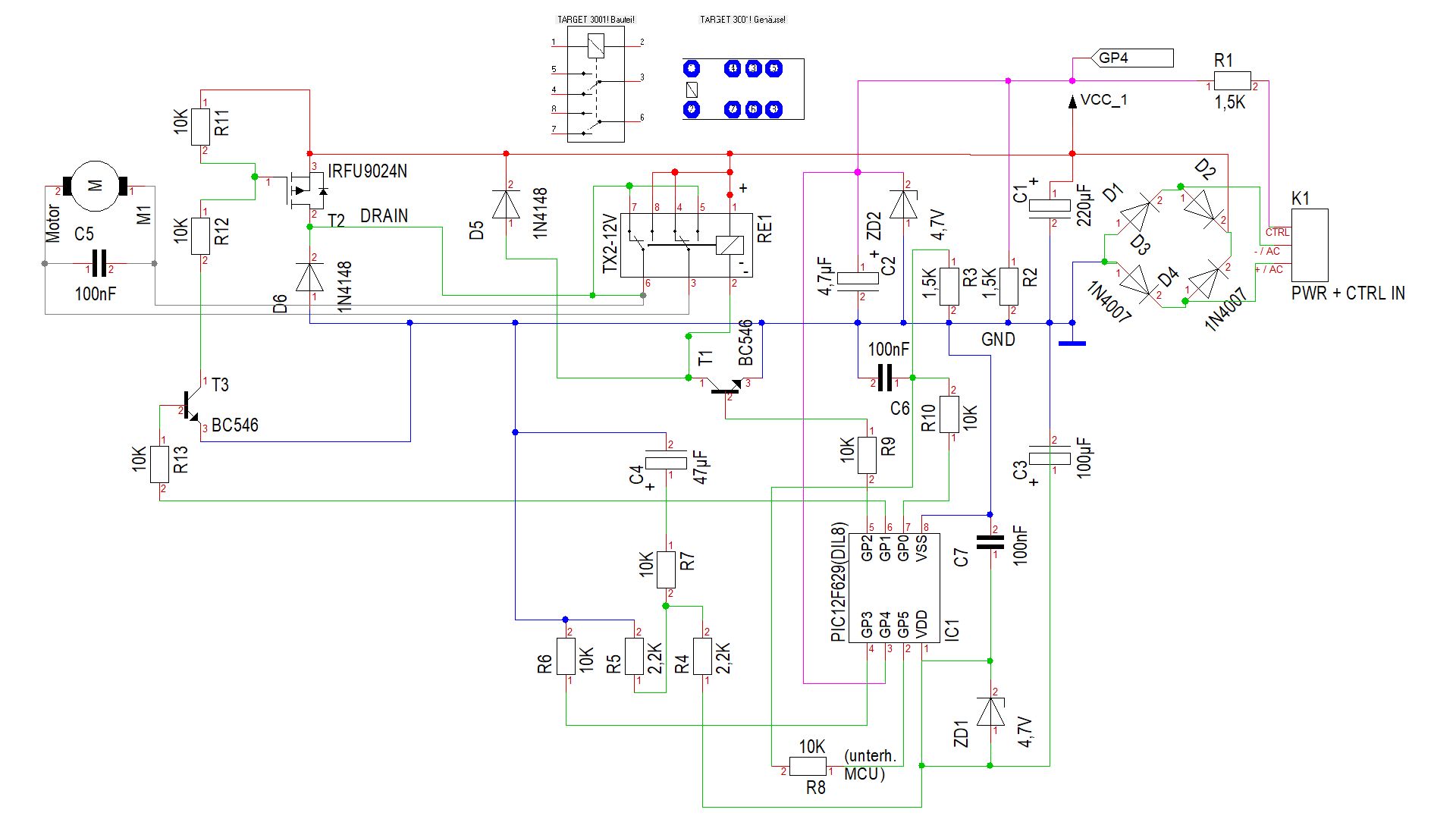
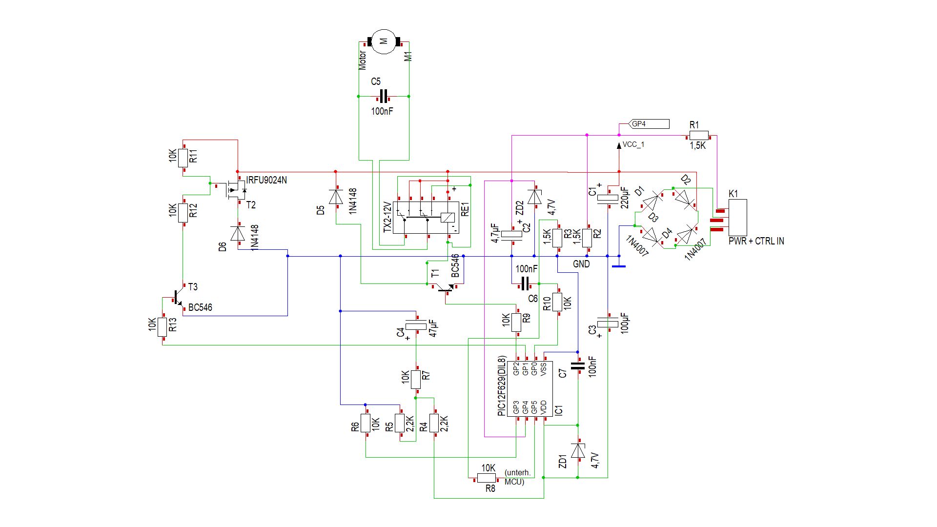
Hi! Eigentlich wollte ich euch mit so einem Blödsinn nicht mehr behelligen, aber ich will lernen und komme nicht hinter die Schaltung. Ausgangssituation: Automatische Türver- und Entriegelung (Gretsch-Unitas GU-SECURY A-Öffner, BJ 2005). Ausgetauscht wurde der schon. Ein Entstör-Kerko (104Z) parallel zum Motor war durchgebrannt und hat den Motorausgang mit etwa 13,5 Ω belastet. Bis zu dessen Entfernung bzw. Austausch funktionierte die Schaltung nicht. Die Schaltung basiert auf einem PIC 12F629. - Der schaltet - bei Steuerleitung auf Versorgungspotential - drei seiner Ausgänge HIGH, sodass der Motor 5 Sekunden lang links herum dreht und den Bolzen ausfährt. - Umgekehrt, bei schwebendem oder Massepotential der Steuerleitung, schaltet er wieder zwei Ausgänge plus einen anderen HIGH, sodass zunächst der Motor rechts herum dreht und nach 5 Sekunden stoppt. Jeweils ziemlich genau 5 Sekunden. Ich denke nicht, dass der IC eine Fehlfunktion hat. Auch wird kein defekter Elko usw. als externer Zeitgeber für den Timer im PIC dienen. Erkenntnisse: - P-Kanal-MOSFET FU9024N schaltet den Motorstrom, als Treiber dient der BC546 an seinem Kopfende - Die Drehrichtung (Verpolung) wird durch das Relais TX2-12V bestimmt, ebenfalls durch MCU per BC546 gesteuert - Zulässige Versorgungsspannungen: 12 - 24 VDC oder 12 VAC - Der MOSFET wurde mit dem Kurzschluss sehr heiß, schaltet aber noch Doch warum dreht der Motor zu lange? Beim Ausfahren schiebt er den Bolzen fast aus dem Gehäuse, beim Einfahren drückt es die Zahnräder aus der Führung, weil zu lange rein gedreht wird! Beim Ausfahren bekommt der Motor rund 11 VDC, beim Einfahren etwa 8 V. Meine Versuche zeigen, dass er bei niedrigen 4 VDC erst die richtige Drehzahl hat, um die passende Anzahl an Umdrehungen zurückzulegen. Doch wie wird diese Schaltung einmal den Motor für 4 V stabilisiert haben? Es gibt hier keinen Linearregler-IC. - Längsregler aus Z-Diode und BJT bzw. MOSFET? Kann ich nicht finden - Schaltung scheint nicht auf 12 VDC zu stabilisieren, lediglich Vollbrückengleichrichter aus 1N4007 => Spannungsteiler aus Widerständen zu unpräzise (Ich bin gerade dabei, die Schaltung in einen Schaltplan zu übertragen, doch dürfte ich sie dann hier veröffentlichen?!) Danke! Nico
Hat es denn „vorher“ gut funktioniert oder ist dir der Öffner als „defekt, kannste behalten“ zugelaufen? Frage zielt auf die tatsächliche Systemspannung ab. Der kleine Motor hat ganz sicher keine 12V. Es kann gut sein, dass alles mit 5V betrieben wird oder aber das Motörchen mit PWM gefahren wird u d das jetzt nicht mehr geht oder das der elektrische endanschlag (strommessung) defekt ging. Mal uns mal die Schaltung auf, gute Idee
Danke für deine Antwort! Der ist mir in der Tat zugelaufen; "auf einmal kaputt". Ich habe die gedruckte BDA dazu bekommen, er soll definitiv mit den angeg. Spanungen betrieben werden: https://www.g-u.com/fileadmin/user_upload/Images/Landingpages/SECURY_Serie_21/045777_l_de.pdf Bitte entschuldigt das schiere Chaos, ich hab das zum ersten Mal gemacht. Ich weiß nicht, wie man Schaltpläne erstellt, ehrlich gesagt. Vielleicht wird ja dennoch jemand schlau draus. Kann auch noch Fehler beinhalten. Edit: Was den MOSFET betrifft, da muss ich was übersehen haben. Der bezweckt so ja gar nichts.
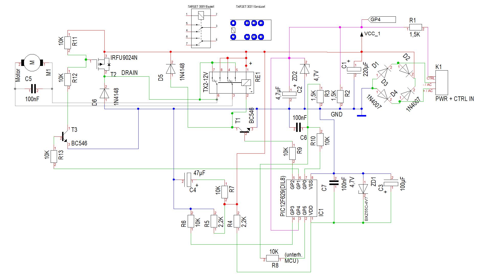
Nico W. schrieb: > Ich weiß nicht, wie man Schaltpläne erstellt, ehrlich gesagt. > Vielleicht wird ja dennoch jemand schlau draus. Kann auch noch Fehler > beinhalten. > > Edit: Was den MOSFET betrifft, da muss ich was übersehen haben. Der > bezweckt so ja gar nichts. ...Würde er tatsächlich angestuert werden, tät er die Betriebsspannung kurzschließen, so wie Du es geeichnet hast. Da die Z-Diode für die Versorgung des µC aber eh evtl. über R4... danke für deine Mühe bei der Aufnahme des Plans. Haut so leider nicht ganz hin. Ich hatte gehofft, im Source-Zweig eine Art Shunt-Widerstand zur Stromüberwachung zu entdecken
Danke Axel, ich habe die Verbindungen unterhalb des Relais übersehen. So ergibt es mehr Sinn - die Masseverbindung der Relaiskontakte für den Motor hängen am DRAIN des FET. Aber angesteuert wird der MOSFET doch - über GP1 Vorhin habe ich das Ding noch mal angeschlossen, da bekam plötzlich der PIC keine Betriebsspannung (bzw. < 1 V) und der Motor drehte. Seltsam. Aus der Schaltung werde ich auch nicht schlauer.
Sieht so aus als ob das Relais kalte Lötstellen hat.
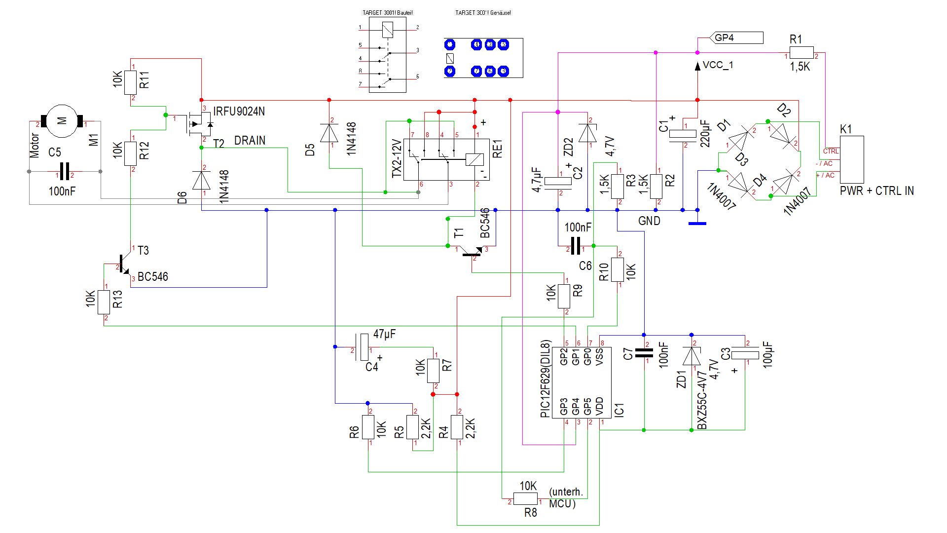
Michael, danke dir, kommt bei Relais ja wirklich gern mal vor. Habe sie nachgelötet, aber das Relais schaltete dennoch nicht mehr. Beim Auslöten ist mir lästigerweise ein Bein abgerissen. Von unten ist dieses Mini-Teil komplett mit Epoxidharz vergossen, weshalb ich es über die Seite provisorisch gefixt habe. Am Labornetzteil schaltet es aber sauber durch. Die Ursache ist aber gefunden! Die Z-Diode ZD1 war defekt. Alex, hast natürlich Recht, der µC wird nicht über 10K mit Spannung versorgt sondern an R4 liegt direkt die gleichgerichtete Spannung an. Nach wie vor bekam der µC keine Spannung und mein Schaltplan konnte an der Stelle auch nicht stimmen. Nachgemessen: Der Elko, der Entstörkondensator und die Z-Diode liegen in Reihe. Bei der Korrektur des Schaltplans fiel auf, dass ZD1 in beide Richtungen Durchgang hat! War das dein Gedankengang? Ausgelötet, geprüft - 48 Ohm in beide Richtungen. Damit hat er dem µC natürlich sämtliche Spannung gegen Masse abgeleitet. ZD1 ist eine BXZ55C-4V7, wie ich jetzt weiß. Ich hatte keine ähnliche da und deshalb eine mit Aufdruck "Z3" reingebraten. Durchbruch bei "3-4 V" anstatt bei 4,7 V. Dennoch: Die Motorspannung ist stabil bei 5,5 V und damit ist die Motorgeschwindigkeit nahezu richtig! Danke schön! Noch eine letzte Aktualisierung vom Plan hab ich angehangen, hat vermutlich immer noch zig Fehler aber zum Üben war's nicht schlecht.
Nico W. schrieb: > Bei der Korrektur > des Schaltplans fiel auf, dass ZD1 in beide Richtungen Durchgang hat! Hast du sie deshalb im Schaltplan verkehrt herum eingezeichnet?
So kann ich es ja jetzt auch nicht belassen. Danke für den Hinweis!
Bitte melde dich an um einen Beitrag zu schreiben. Anmeldung ist kostenlos und dauert nur eine Minute.
Bestehender Account
Schon ein Account bei Google/GoogleMail? Keine Anmeldung erforderlich!
Mit Google-Account einloggen
Mit Google-Account einloggen
Noch kein Account? Hier anmelden.







