Hallo, ich habe kürzlich einen TDA2003-Verstärker auf Lochraster gebaut, brauche aber noch einen. Da dachte ich mir, dass sich eine so einfache Schaltung, für die man auch keine speziellen Footprints braucht, doch prima eignen würde, um endlich in Kikad einzusteigen (einen früheren Versuch mit Kikad 7 habe ich aufgegeben, weil ich es nicht geschafft habe, ein eigenes Footprint zu erstellen). Gesagt, getan - ging auch ganz fix. Die Platine ist einseitig, die zweite Cu-Lage ist mit ein paar Vias an GND angebunden. Alles THT. Könntet Ihr da mal rüberschauen und konstruktive Kritik üben? Ich habe schon einige Platinenkritik-Threads hier gelesen und dabei immer was gelernt. Gruss Tim
Die Bauformen von C3, C5, C6, C7 sind sehr eigenartig
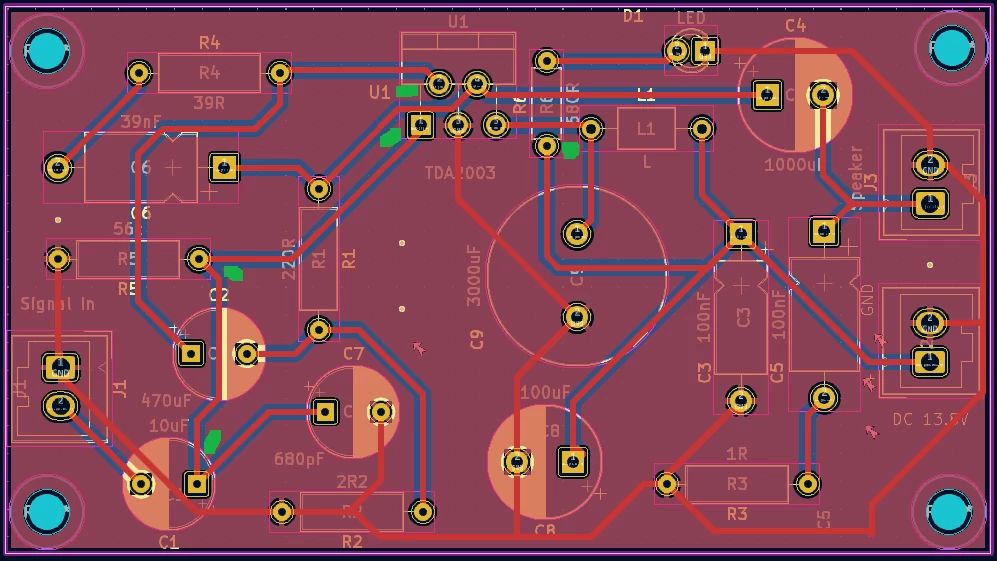
Die grün markierten Stellen sind potenziellen Antennen. Entweder durchgehende Verbindungen mit dem Rest der Fläche anstreben, oder an diesen Stellen am Ende ein Via zur anderen Seite hinsetzen. Auch, wenn du hier nur im NF-Bereich unterwegs bist, ist es gut sich anzugewöhnen, dass man solche Antennen vermeidet.
Tim schrieb: > Könntet Ihr da mal rüberschauen und konstruktive Kritik üben Der TDA2003 ist ein bekannt schwingfreudiger Verstärker, das wurde dir schon gesagt. Damit der funktioniert, muss man von Masseführung Ahnung haben. Masseführung beschränkt sich bei dir darauf 'interessiert mich nicht, kipp ich später zu'. Aber gerade das Layout mit besonderer Beachtung der Masseleitung wird nicht ohne Grund im Datenblatt gezeigt. Den Rest hast du ja ähnlich gemacht, aber deine reingekippte Masse ist einfach Murks. Halte dich ans Datenblatt https://www.st.com/resource/en/datasheet/dm00028077.pdf
Maße „trifft sich“ am Pin3 des IC. Der Strom, der durch den Lautsprecher fließen soll, bekommt am „Minuspol“ seinen eigenen Leiterzug. Die Musike, die am Eingang reingeht, geht - über eben auch einen eigenen Leiterzug - wieder zurück zum Eingang. Über diesen Leiterzug darf kein Strom vom Lautsprecher fließen. Sonst gibt’s da „Rückkopplung“, weil das IC die Signale nicht „auseinanderhalten“ kann, wenn dort Spannungsabfälle, die vom Ausgangsstrom herrühren, auch als NF „gedeutet“ werden könnten, die es aber garnicht gibt. Das ganze ist von mir absichtlich sehr populärwissenschaftlich ausgedrückt. Der Layoutvorschlag vom Hersteller zielt aber auch darauf ab. Immer wenn irgendwo Strom fließt, braucht es auch einen „Rückweg“. Der (TD)A2030 war zu meiner Zeit halt sehr beliebt, weil man ihn (sogar als fertigen Bausatz) kaufen konnte. Hier taten sich exakt die gleichen Probleme auf. Etwas später beim A2005 ähnlich dann … Edit: Maße -> Masse/GND Edit2: 100nF direkt am IC über die Betriebsspannungsanschlüsse.
Tim schrieb: > Könntet Ihr da mal rüberschauen Da deine Schaltung ähnlich ist, kannst du dich an das Layout im Dabla anlehnen. Die Automasse kannst du auch weiter benutzen und somit die ganze Platine mit Masse fluten. Wichtig ist der senktechte Schlitz in der Massefläche. Den oberen Teil der Platine kannst du mit einer Sperrfläche von der gefluteten Masse befreien, oder den oberen Teil einfach nochmal komplett schlitzen damit es keine HF- Brumm- und Masseschleifen mehr gibt. Dein CLC-Filter in der Versorgung kann natürlich mit ins Layout "eingenäht" werden. Für einen Kontrolllautsprecher im Shack kannst du die 4 größeren Elkos einheitlich 470uF groß machen. Für die Sprachwiedergabe genügt das, da sie keinen großartigen Bassanteil hat. R2 kann auch noch von 2R2 auf 10R vergrößert werden, damit das Rauschen abnimmt.
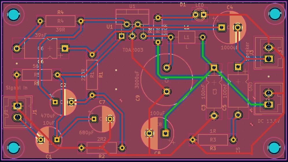
Platine 2-lagig machen, 1e Lage macht heute selbst bei selberätzen keinen Sinn mehr. Top Routing alles ausser GND. Bottom nur GND. Wenn Top GND fluten für die Fertigung, dann mit stitching Vias. Es gibt übrigens kein GNDA sondern nur falsches Platzieren und Routen. Platzierung der Bauteile so wählen das es keine Stichleitungen mehr gibt. Grün markiert ein schlimmes Beispiel
Hallo Und was macht man (der TO) wenn man kein Layoutvorschlag vom Hersteller hat? Wie erkennt man ungewollte Antennen? Was ist genau (!) eine zentrale Masse (Massepunkt) wie erkenne ich eine, wie zentral ist zentral und wo ist zentral? Wahrscheinlich doch nicht dort, wo ich es nach meiner Laune festgelegt habe?! Was genau (!)ist diese "Sternförmige" Masserzuführung von der man manch mal lesen (alte NF Verstärker IC, aber auch Spannungsversorgung) kann? Und warum eigentlich sternförmig (wie funktioniert das, was verhindert es?) Bei mehrlagigen Platinen: Wohin, in welcher Lage und warum und wann (HF, NF, Digital,...)die Masse(n)? Getrennte "Digital" und "Analogmasse" wie soll das gehen - besteht letztendlich nicht immer eine Verbindung zwischen diesen Massen? Generell EMV (Empfindlichkeit der Platine und Schaltung) und Abstrahlung (Störungen anderer Produkte, Funkanwendungen): Keine Antennen erzeugen, aber was noch? Und vor allem wie erkenne und vermeide, man Probleme (z.B. unerwünschte Antenne, Kopplungen, Übersprechen, Abstrahlungen...) vorher? Nachahmen von Designs mag zwar eine praktische Lösung sein, ich möchte aber verstehen, warum ein gutes (Referenz) Design eben gut ist, und wie es selbst erkenne und im Hobbyumfeld designe, erkenne und verstehe (aber eben nicht, indem ich mir einfach nur das Vorgehen und Aussehen einpräge)
>kein Layoutvorschlag vom Hersteller eigene Expertise aufbauen/nutzen, andere fragen Der TO hat das erste schon richtig gemacht. Er weiss, das er noch nicht perfekt ist und hat um Hilfe gebeten. Und er will sich verbessern nehme ich an. >Wie erkennt man ungewollte Antennen? die Schaltung strahlt Energie ab obwohl man es nicht wollte. mit einer EMV Sonde findet man die Stelle auf der PCB https://www.batronix.com/versand/zubehoer/nf-probes.html Ein DxPatrol und ein paar selbst gewickelte Spulen sind der günstige Einstieg https://dxpatrol.pt/produto/dxpatrol-sdr/ Für Audio Signale sind diese Geräte aber nicht geeignet, da erst ab 100kHz der Meßbereich anfängt. >eine zentrale Masse (Massepunkt) der zentrale Massepunkt ist in unserem Sonnensystem die Sonne, da sie die mit abstand grßte Masse hat zurück zur Frage: es gibt keinen zentralen Punkt auf einer PCB auf der alle Spannungen sich beziehen. Macht man eine GND Plane, dann ist der Bezugspunkt eine Fläche. Es gibt leider eine allgemein gültige Antwort auf des Beszugspunkt aller Spannungen einer Schaltung. nicht leicht zu verdauen: https://www.youtube.com/live/ySuUZEjARPY?si=SigZ2JGlobZUdLQ3 aber die beste Erklärung die ich kenne. Alles kommt aus der Therorie (siehe Video) und selbst gemachten Erfahrungen. Leider sind Werkzeuge (teils teuer) und viel Zeit dazu nötig. >erkenne und vermeide, man Probleme vorher? alles aus dem Video auf die eigene Schaltung (Schaltplan/Platzierung/Layout) anwenden. Klingt schwierig, ist es auch. >Und warum eigentlich sternförmig das Layout sieht aus wie die Sternbilder der frühen Astronomen (einfach mal "Sternbild" googlen) >wie funktioniert das der DRC vom Layout sagt, "alles verbunden", also nur das absolute Minimum wurde erfüllt. >was verhindert es gutes PCB Design
Darius schrieb: > Was genau (!)ist diese "Sternförmige" Masserzuführung von der man manch > mal lesen Stell dir mal vor, an Pin 3 ist direkt ein 1 Ohm Widerstand. Nun liegen am Eingang 1V an. Der TDA verstärkt das jetzt, sagen wir um den Faktor 10 auf 10V. Über den 4 Ohm Lautsprecher fließen dann 2,5A - diese fließen auch über den 1 Ohm Widerstand. Dadurch "hebt" es das Massepotential des TDA um 2,5V - und er sieht am Eingang - 1,5V und schwingt.... Nun sind es natürlich keine 1Ohm Widerstände, trotzdem besteht eine durchgängige Massefläche aus einem sehr dichten Netz aus kleinen Widerständen. Und da kommt es zu solchen Potentialverschiebungen, die man durch geschicktes Layout verringern, bzw. vermeiden kann. Es hängt auch vom Schaltungsdesign ab, wo man einen vernünftigen Sternpunkt setzen kann.
Ein paar bemerkungen meinerseits: - Die Gelb markierten Leiterbahnen/Anbindungen sind aus fertigungstechnischer Sicht unschön - spitze Winkel nach möglichkeit vermeiden, hier besteht ein gewisses Risiko für Unterätzung - die Ätzlösung könnte hier mehr Kupfer entfernen als gewünscht. Je nach Ätzmittel und Belichtungsmaske könnte es sogar die Leiterbahnen und Pins "durchfressen". - Blau markiert habe ich das Layout des CLC-Filters an der Versorgungsspannung des Verstärkers. Hier dürfte die Wirkung eingeschränkt sein. Grundsätzlich sollte man versuchen den Kondensator direkt im Strompfad zu platzieren. Zudem "vermisse" ich noch den/die obligatorischen Abblockkondensator(en) (z.B. 100nF kerko, wie im Datenblatt) in unmittelbarer Nähe des ICs (zwischen V+ und Masse, so nahe wie möglich!) - Der TDA2003 liefert bis zu 3,5A. Hierfür sehen die Leiterbahnen der Spannungsversorgung und des Ausgangspfades etwas dünn aus. (Standard-Breite von Kicad, ergo 0,25mm?) - hier besteht die Gefahr dass diese zu heiß werden. Unabhängig davon ob du diese Leistung ausreizen möchtest, auf der Platine ist genügend Platz für angemessene Leiterbahnbreite. Kicad bringt dafür sogar einen Rechner mit um Leiterbahnbreite abhängig von Strom und Erwärmung zu berechnen.
Hallo, ich sehe einen GND Layer und extra noch GND Leiterbahnen. Das bitte aufräumen, dann ergeben sich bestimmt andere Optionen, weil man es besser sieht.
Vielen Dank, das war richtig viel Rückkopplung. Ich glaube, ich habe fast alles berücksichtigt: - Stichleitungen sind weg - Vias in isolierten Zonen - getrennte Masse für Eingang und Ausgang, Zentralpunkt ist Masse am TDA2003 - Dickere Leiterbahnen wo nötig - Bauformen der C's korrigiert Das war sehr lehrreich, ich habe jetzt auch verstanden, wie die Back-Annotation funktioniert (dadurch habe ich ein paar Mal meine Änderungen des Footprint im PCB verloren), und wie man Ausschlusszonen macht. Was ich nicht verstanden habe, ist die nachträgliche Änderung der Boardgrösse, ist aber nicht so wichtig. Auf den letzten Kommentar konnte ich nicht eingehen; habe keine Option gefunden, die GND-Leitungen, die ja später beim Füllen verschwinden, unsichtbar zu machen. Wollt Ihr nochmal kurz rüberschauen? Tim
Die Leiterbahnen sind zu dünn. Auf dieser Platinen kann man sie problemlos (mind.) doppelt so stark machen. Ich halte es für eine Unsitte, das GND überall zu fluten. Ich würde GND ganz normal (und noch breiter) normal routen. Das hat man früher niemals so gemacht (weil es ohne fortschrittliches CAD quasi auch nicht möglich war). Es bringt aber nix bei einfachen Platinen mit NF. Ausser Verwirrung wo denn die GND Ströme fließen sollen.
Klaus F. schrieb: > Ich halte es für eine Unsitte, das GND überall zu fluten. Das macht man, um Ätzmittel zu sparen.
Monk schrieb: > Das macht man, um Ätzmittel zu sparen. Und um die Umwelt nicht unnötig mit gesättigter Atzsäure zu belasten! Tim schrieb: > Wollt Ihr nochmal kurz rüberschauen? Die weißen Bereiche sind zu dünn und die grünen Bereiche müssen noch durchtrennt werden!
Monk schrieb: > Klaus F. schrieb: >> Ich halte es für eine Unsitte, das GND überall zu fluten. > > Das macht man, um Ätzmittel zu sparen. Ja,ok. Aber ich habe keine Ätzküche. Ich bestelle fertige Platinen. Da spare ich viele löchrige T-Shirts und Hosen. Das rechnet sich.
Klaus F. schrieb: > Da spare ich viele löchrige T-Shirts und Hosen. > Das rechnet sich. Ich habe mir grundsätzlich angewöhnt alle Platinen mit GND zu fluten. Das macht die Platine stabiler und induktivitätsärmer. Und die Platine sieht dadurch zu allem Überfluss sogar noch besser aus. Es gibt nur wenige Fälle, wo man das nicht machen darf.
Klaus F. schrieb: > Ja,ok. > Aber ich habe keine Ätzküche. > Ich bestelle fertige Platinen. Auch da lohnt es sich, Ätzmittel zu sparen. Der Umwelt zu liebe.
Klaus F. schrieb: > Ja,ok. > Aber ich habe keine Ätzküche. > Ich bestelle fertige Platinen. Die Brühe ist dadurch ja nicht weg, die kippt jetzt nur ein anderer in den Ausguss. 😅
Monk schrieb: > Klaus F. schrieb: >> Ja,ok. >> Aber ich habe keine Ätzküche. >> Ich bestelle fertige Platinen. > > Auch da lohnt es sich, Ätzmittel zu sparen. Der Umwelt zu liebe. Das Kupfer läuft dort im Kreislauf, und geätzt wird letztlich mit Sauerstoff.
Also gut - dann hätten wir hier die dritte Iteration, wahlweise mit und ohne gefüllte Massefläche. Die Platine ist eigentlich einseitig - würdet Ihr die untere Lage komplett als Masse realisieren oder weglassen? Dann würde ich die Vias entsprechend entfernen.
(siehe kritzelei im Anhang) L1 nach unten verschieben -> Strompfad der Versorgungsspannung über die Kondensatoren laufen lassen. Eingangsklemme -> L1 -> C9 -> C1 -> TPA2003 Sonst sind die Kondensatoren in ihrer Wirkung eingeschränkt.
Hallo, um eine Leiterbahn löschen muss diese nur markiert werden und die Löschtaste drücken. Um den Platinenumriss zu ändern wechselt man in den Edge.Cuts Layer und ändert den Rahmen. Entweder an den Ecken ziehen, ganze Seiten verschieben, Ecken einfügen, wie man möchte. Oder ganz löschen und mit Polygon neu anfangen wenn es besonders werden soll. Die Version ohne GND Layer sieht auch schwer nach unvollständigen Leiterbahnen aus. Einige gehen nicht auf die Pad-Mitte. C8 würde ich um 90° drehen um die Leiterbahnen anständig anzubinden. U1 und C4 würde ich auch so positionieren das man ohne Knick eine gerade Leiterbahn hinbekommt. Ansonsten ist das so wie gezeigt keine saubere Arbeit. Tut mir leid. DRC sollte eigentlich vieles beanstanden. Die Mini Vias sind auch zu störend so mitten im Nichts. Generell kann man die Bauteile dichter zusammenschieben.
Klaus F. schrieb: >> Das macht man, um Ätzmittel zu sparen. > > Ja,ok. > Aber ich habe keine Ätzküche. > Ich bestelle fertige Platinen. Die Fertiger sind dir trotzdem dankbar, wenn die Kupferdichte möglichst gleichmäßig verteilt ist. Dann funktioniert die Galvanik besser.
Tim schrieb: > Also gut - dann hätten wir hier die dritte Iteration Hauptsache der GND-Anschluss von C3 ist kein Thermalpad, der ist nicht belastbar genug. Es sei denn du verbreiterst die Massefläche in dieser Umgebung. Du kannst C3 inklusive die Plusleiterbahn zu C9 weiter nach rechts schieben, da ist noch genug Platz.
Enrico E. schrieb: > > Hauptsache der GND-Anschluss von C3 ist kein Thermalpad, der ist nicht > belastbar genug. Es sei denn du verbreiterst die Massefläche in dieser > Umgebung. Du kannst C3 inklusive die Plusleiterbahn zu C9 weiter nach > rechts schieben, da ist noch genug Platz. Sorry, nicht verstanden. C3 soll doch so nahe wie möglich am IC sein. Wenn ich C3 nach rechts schiebe (zusammen mit der Plusleiterbahn zu C9), dann muss ich mir doch die Masse für C3 von woanders holen?
Hallo Markus H. schrieb: .... > zurück zur Frage: es gibt keinen zentralen Punkt auf einer PCB auf der > alle Spannungen sich beziehen. Macht man eine GND Plane, dann ist der > Bezugspunkt eine Fläche. Es gibt leider eine allgemein gültige Antwort > auf des Beszugspunkt aller Spannungen einer Schaltung. > nicht leicht zu verdauen: > https://www.youtube.com/live/ySuUZEjARPY?si=SigZ2JGlobZUdLQ3 > aber die beste Erklärung die ich kenne. .... Roland P. schrieb: > Stell dir mal vor, an Pin 3 ist direkt ein 1 Ohm Widerstand. > > Nun liegen am Eingang 1V an. Der TDA verstärkt das jetzt, sagen wir um > den Faktor 10 auf 10V. Über den 4 Ohm Lautsprecher fließen dann 2,5A -... Vielen Dank für die Erklärungen und Links. Dass Markus H. mir bzw. allen, die sich auch die Fragen stellen, das mitteilt, was ich befürchtet habe (nicht einfach im Detail zu verstehen, weil halt schwierig, und dass es doch Erfahrung braucht) ist nicht seine Schuld. Nicht den Boten bestrafen... ;-) Aber nochmal: Danke, so mach "Forum" Spaß!
Darius schrieb: > Aber nochmal: > Danke, so mach "Forum" Spaß! ich würde dem NF IC trotzdem noch einen 100nF KerKo dicht zwischen 3 & 5 spendieren (geht auch oben als SMD) Der Elko ist zu weit weg und hat aufgerollt zu viel induktive Anteile.
Tim schrieb: > Sorry, nicht verstanden. C3 soll doch so nahe wie möglich am IC sein. Ganz genau! Bei deiner Schaltung ist das aber nicht der Fall. Hier die Korrektur. Dadurch kann die GND Fläche, die zu Pin 3 führt, breiter gemacht werden.
In diesem TDA2030 Datenblatt werden vom Hersteller Anwendungs- und Layout Hinweise gegeben. Also direkt vom Mund des Pferdes:-) (*): https://www.st.com/resource/en/datasheet/tda2030.pdf https://www.st.com/resource/en/datasheet/tda2030a.pdf *) https://en.wiktionary.org/wiki/straight_from_the_horse%27s_mouth Das mit den Antennen ist hier nicht von Bedeutung und würde hier auch keine Probleme verursachen. Man muss nicht immer alles mit durchgehender Masse machen. Durchdachtes und breitflächiges Layout, wo angesagt, unter Vermeidung von Masseschleifen, genügt hier vollkommen. Wie kommt es, dass die Japaner in der goldenen Zeit von Konsumer Elektronik unzählige einseitige Layouts auf Hartpapier serienreif machen konnten?
L1 um 90° drehen und zwei Bauformen größer wählen. Schau mal, was du dort verbauen möchtest und welcher Strom dort drüber fließen soll. Die Spule ist in real viel, viel größer.
Der C7 (Wert 680 pF) hat vermutlich falsches Footprint. Eher Raster 2,5 und eckig klein.
Axel R. schrieb: > L1 um 90° drehen und zwei Bauformen größer wählen. Schau mal, was du > dort verbauen möchtest und welcher Strom dort drüber fließen soll. Die > Spule ist in real viel, viel größer. Ja, habe ich auch gerade gesehen. Bei 3A wird das ein dickes Ding. Ich glaube, das LC-Glied ist für diese Leistung nicht realisierbar.
Klaus F. schrieb: > Der C7 (Wert 680 pF) hat vermutlich falsches Footprint. > Eher Raster 2,5 und eckig klein. Stimmt, vielen Dank!
Gerhard O. schrieb: > Wie kommt es, dass die Japaner in der goldenen Zeit von Konsumer > Elektronik unzählige einseitige Layouts auf Hartpapier serienreif machen > konnten? Da wurden auch oft meterlange Drahtbrücken verbaut oder Widerstände mit 3cm Rastermaß. ;-) Aber ich versteh schon, was du sagen willst. Ich habe damals auch viel mit Streifenlochraster gebaut. Und es war schon eine "Kunst" mit Bleistift und Radiergummi auf einem karierten Block die optimale Position der Bauteile zu finden. Als ich dann die Fädeltechnik entdeckt habe, wurde vieles leichter. Und seit ich Mikrocontroller programmieren konnte, brauch ich auch keine Gattergräber mehr bauen. An den OP: Gib nicht auf und bau auch mal deinen ersten Amp mit dem TDA2003. Du wirst viel Erfahrung mit solch alten Teilen machen als wenn du ein IC mit Differenzeingang etc verwendest, wo die Masseführung vielleicht nicht so kritisch ist.
da der TO bei einem kostenlosen CAD Tool die Chance vertan hat sein Design gezippt zu posten damit man nicht auf Gimp CAD zurückgreifen muss um ihm Tips zu geben habe ich mal Kicad installiert und den Schaltplan "rekonstruiert". Bei der Bauteilauswahl habe ich mir ein paar Freiheiten erlaubt, aber ich denke beim Platzieren und Routen ist noch viel Luft nach oben. Platzierung optimiert fürs Routing. GND Plane auf Bottom, Routing auf TOP. Der Effekt ist verblüffend. Ich hoffe die Hinweise sind hilfreich.
für alle die mitspielen wollen das Kicad 8.0.4 Design
C2 hat nur 10uF, die haben i.d.R. auch nur 2.5 footprint. Selbst bei C7 ist footprint fraglich. Teils sind Werte der Bauteile merkwürdig. Einen C6 mit 3000 uF, wo soll man den kaufen. Besser doch 3300 uF. Für die Elkos Spannungswerte im Schaltbild nachtragen. Hat ja Einfluß auf reale Bauteilegröße.
Man sollte noch in Erwägung ziehen, dem IC einen Kühlkörper zu gönnen, in Abhängigkeit der gewünschten Ausgangsleistung. Und ob dieser ggf. auf der Platine verschraubt werden soll, was mechanisch das IC entlasten würde (gegenüber den Fällen, wo Kühlkörper und Platine lediglich über den verschraubten IC-Flansch verbunden sind, was das IC bzw. desse Lötstellen mechanisch stresst).
Johannes Fe schrieb: > Man sollte noch in Erwägung ziehen, dem IC einen Kühlkörper zu gönnen, Da der TDA2003 bereits am Rand sitzt, würde es auch reichen rechts oben und unter jeweils eine Bohrung 3,2 mm zu setzen, dann kann man dort einen Befestigungswinkel anschrauben. Die Spule müsste dazu etwas mehr Richtung Platinenmitte wandern. Frage: Wenn das Design bestellbar fertig ist, ich wäre an 1-2 Platinen interessiert (z.B. JLCPCB ; 5 brauche ich selbst nicht). Wie schon gesagt Bauteile nochmals auf übliche bestellbare Größen prüfen.
Markus H. schrieb: > für alle die mitspielen wollen ein KerKo dicht zwischen 3 & 5 ist immer noch empfehlenswert.
Wie schon gesagt Bauteile nochmals auf übliche bestellbare Größen prüfen. ein KerKo dicht zwischen 3 & 5 ist immer noch empfehlenswert. @alle: Ladet die Änderungen doch bitte für alle hoch, nur so geht es vorwärts. Ich brauche diese PCB nicht, also erwartet nicht das ich diese Arbeit mache.
Da mich das Thema ebenfalls interessiert, habe ich mich auch an einen Entwurf gemacht. Ohne das LC-Filter, wer das braucht (bei Betrieb an Kfz-Bordnetz) müsste es noch ergänzen. Dafür mit einer Sicherung, wie sie auch im Datenblatt erwähnt wird. Ich habe versucht, das im Datenblatt vorgeschlagene Layout doppelseitig umzusetzen. Dazu habe ich GND im Bottom Layer geroutet, alles andere im Top Layer. Mich würde insbesondere interessieren, ob das GND-Routing so OK ist – bin auf Hinweise diesbezüglich gespannt.
Johannes Fe schrieb: > bin auf Hinweise diesbezüglich gespannt. Eine doppelseitige Platine lässt sich natürlich leicht routen. GND-mäßig also perfekt. 👍 Was mir auch gut gefällt ist, dass die Bauteile im Bereich des Kühlkörpers aus dem Weg geräumt wurden, so dass sich jeder seinen gewohnten Lieblingskühlkörper ins Layout einbinden kann. Die Platzierung der Bauteile lässt sich noch leicht verbessern. Da C1 ein THT-Bauteil ist, kann das Rastermaß ruhig auf 2,5mm vergrößert werden. Ein paar zu klein geratene Lötpads könnten dann auch noch etwas größer gestaltet werden.
Johannes Fe schrieb: > Mich würde insbesondere interessieren, ob das GND-Routing so OK ist – > bin auf Hinweise diesbezüglich gespannt. Mich würde interessieren, ob nicht simpel eine durchgehende komplette GND-Lage auf Top und dann das Routing auf Bottom – ganz ohne diesen Schlitz zwischen Ein- und Ausgangsseite – sich am Ende besser verhält als all die historische "musst du sauber trennen"-Philosophie. Die durchgehende Lage hat eine vergleichsweise geringe Gesamtimpedanz. Wenn man jetzt sowieso drei oder fünf Boards macht, könnte man sie ja so gestalten, dass es entweder eine durchgehende Lage gibt, die man anschließend mit einem Schlitz fräst oder anders herum, eine durchgehende Lage und im Bereich der Trennung den Lötstopp öffnen, sodass man den Schlitz später zulöten kann.
Das geht ja irre schnell hier! Ich bin sehr beeindruckt; meine Idee, einseitig zu routen, war offensichtlich blöd. Ich habe den kleinen Entwurf etwas verändert und Bohrlöcher und den Kerko am TDA zwischen Pin 3 und 5 eingefügt. An den Kühlkörper hatte ich gedacht und wollte den im Bild nehmen, ebenfalls aus der Bastelkiste. Dafür benötigt man auf der Platine keine Löcher. Ich bekomme beim DRC die Meldung "drilled holes colocated" für die LED, was habe ich da falsch gemacht? Die letzten beiden Kommentare und die Idee mit der Sicherung gefallen mir. Ihr seid so schnell, da kommt man gar nicht hinterher!
Jörg W. schrieb: > Mich würde interessieren, ob nicht simpel eine durchgehende komplette > GND-Lage auf Top und dann das Routing auf Bottom – ganz ohne diesen > Schlitz zwischen Ein- und Ausgangsseite – sich am Ende besser verhält > als all die historische "musst du sauber trennen"-Philosophie. Ja, das ist eine interessante Frage. Darüber habe ich auch schon nachgedacht. Im HF-Bereich macht man doch auch eher eine durchgehende Massefläche, oder? Warum sollte es dann bei NF anders sein. Vielleicht kommt diese „Stern-Masse“-Geschichte auch einfach nur aus der Zeit der einseitigen Platinen, wo man notgedrungen versuchen musste, die Masseverbindungen irgendwie zwischen anderen Signalen zu routen, ohne störende Kopplungen bzw. Brummschleifen. Kann mir gut vorstellen, dass das eigentlich bei einer durchgehenden Massefläche gar kein Problem mehr ist. Jörg W. schrieb: > Wenn man jetzt sowieso drei oder fünf Boards macht, könnte man sie ja so > gestalten, dass es entweder eine durchgehende Lage gibt, die man > anschließend mit einem Schlitz fräst oder anders herum, eine > durchgehende Lage und im Bereich der Trennung den Lötstopp öffnen, > sodass man den Schlitz später zulöten kann. Wenn man nun zwei solche Boards hätte, mit dem Unterschied einer gemeinsamen oder getrennten Massefläche, wie würde man die denn am besten messtechnisch vergleichen?
Tim schrieb: > meine Idee, > einseitig zu routen, war offensichtlich blöd. Naja, blöd würde ich nicht sagen, zum Selbstätzen wäre ein einseitiges Layout zu bevorzugen; falls man die Platine aber fertigen lassen will, kostet einseitig genau so viel wie doppelseitig (zumindest bei JLCPCB), sodass man gerne die besseren Eigenschaften eines doppelseitigen Layouts nutzt, ohne ökonomische Nachteile zu haben. Tim schrieb: > pcb3.png Die Leiterbahn von U1_Pin4 zu R3, zwischen den IC-Pins hindurch, finde ich sehr ungünstig – der Abstand zu U1_Pin2 ist sehr gering, was unnötig hohes Kurzschlusspotential mit sich bringt. Ich würde dir wirklich, wie auch schon andere schrieben, empfehlen, dich an dem Layout aus dem Datenblatt von STM zu orientieren. Die dortigen Ingenieure haben sich ja was dabei gedacht und es nicht umsonst im Datenblatt abgedruckt.
Johannes Fe schrieb: > Die Leiterbahn von U1_Pin4 zu R3, zwischen den IC-Pins hindurch, finde > ich sehr ungünstig – der Abstand zu U1_Pin2 ist sehr gering, was unnötig > hohes Kurzschlusspotential mit sich bringt. Ok, das lässt sich leicht beheben, siehe Anhang. > Ich würde dir wirklich, wie > auch schon andere schrieben, empfehlen, dich an dem Layout aus dem > Datenblatt von STM zu orientieren. Die dortigen Ingenieure haben sich ja > was dabei gedacht und es nicht umsonst im Datenblatt abgedruckt. Das ist sicher ein guter Rat. Allerdings bin ich verwirrt, weil die Meinungen hier doch etwas auseinander gehen - ist der gefüllte Masselayer (den man damals noch nicht machen konnte) eine gute Alternative oder sogar besser? Ich werde jetzt mal über die Idee mit dem optionalen Masse-Layer nachdenken. Und noch eine Sicherung einbauen.
Hallo, ich habe alle Bauteilbezeichnungen laut Datenblatt Vorschlag umbenannt und dann den zusätzlichen Rest. Wegen Abgleich mit dem Datenblatt finde ich das von Vorteil. Ein Klemmenanschluss ist geändert, wegen Layout. Led ist SMD, wegen Layout. Ansonsten nach Bauteilgrüppchen angeordnet und diese "zusammengeschoben". Footprints etc. habe ich nicht geprüft, dass muss der TO selber wissen.
Tim schrieb: > Ich werde jetzt mal über die Idee mit dem optionalen Masse-Layer > nachdenken. Setze den TDA2003 dichter an den Rand und mittiger, dann können für Stereobetrieb zwei Boards direkt mit nur einer Schraube an ein gemeinsames Kühlblech montiert werden. Natürlich mit Isonippel und Glimmer. Die Beschriftung an den Klemmenanschlüssen sollten ruhig noch größer und eindeutiger sein!
Tim schrieb: > Ok, das lässt sich leicht beheben, siehe Anhang. Die im Datenblatt gezeigte Anordnung ist trotzdem besser, ob mit oder ohne Massefläche. Tim schrieb: > An den Kühlkörper hatte ich gedacht und wollte den im > Bild nehmen, ebenfalls aus der Bastelkiste. Leider ist der aber ziemlich ungeeignet, weil er für die liegende/horizontale Montage eines dreibeinigen TO-220 gedacht ist. Wenn du den hinten an einen stehenden TO-220 schraubst, wird er nur durch letzteren gehalten; ohne zusätzliche mechanische Fixierung wäre das wackelig und mechanischer Stress für das IC, den ich diesem nicht zumuten wollte. Das wäre einfach Frickelei und keine ordentliche/solide Arbeit. Kaufe lieber einen Kühlkörper für stehende Halbleiter, den du auf die Platine schraubst, oder sehe alternativ Montagebohrungen vor, um die Platine am Kühlkörper zu befestigen, zur mechanischen Entlastung des ICs (was aber aufwendiger wäre, wegen der zusätzlich benötigten passenden Winkel und ggf. Distanzbolzen etc.). Ich persönlich würde lieber die Leiterplatte entsprechend größer machen, um den Kühlkörper mit drauf zu schrauben.
Enrico E. schrieb: > 20240818_170657.jpg Das (wohl ein Bausatz) ist ja mal ein Beispiel für ein (in mehrerer Hinsicht) ziemlich ungünstiges Layout. Zu dünne Leiterbahnen, unnötigerweise zwischen den IC-Beinchen durchgeführt, Masseverbindungen wohl auch nicht durchdacht. Zudem der große Elko direkt am (zu ergänzenden) Kühlblech/-körper, was dessen Lebensdauer nicht gerade verlängern dürfte. Da hat man mit allen Mitteln versucht, die Platine so klein wie (un-)möglich zu machen, und dafür Performance und Robustheit geopfert.
Kaum ist das Projekt "Open source" kommt man kaum mit bei den Verbesserungen. Der neue Ansatz von jofe bringt gute Ideen, besonders die Sicherung. Das Routing könnte für ein Lochraster Prototyp sehr nützlich sein. Die Layout Verbesserung von Tim ist auch sehr sinnvoll. Wenn die PCB bei jlcpcb bestellt werden soll, bei lcsc.com ist der tda2003 lieferbar PartNr# C2683155, gibt's auch liegend wenn der Heatsink als Plane gemacht werden soll. Dann kommt die PCB vielleicht schon bestückt aus China, die anderen Bauteile sollten ja auch verfügbar sein. SMD ist King bei der Bestückung. Nur weiter so!
Markus H. schrieb: > Kaum ist das Projekt "Open source" kommt man kaum mit bei den > Verbesserungen. Deswegen ist OSS oft besser.
Johannes Fe schrieb: > Wenn man nun zwei solche Boards hätte, mit dem Unterschied einer > gemeinsamen oder getrennten Massefläche, wie würde man die denn am > besten messtechnisch vergleichen? Naja, als erstes müsste man sehen, ob die Variante mit der durchgehenden Massefläche irgendwie Schwingneigung hat – das sollte ja die sternförmige Masse insbesondere verhindern. Dann könnte man noch über irgendwelche Klirrfaktormessungen oder sowas nachdenken.
Moin, Ich bin der Meinung, daß es für die Layout Gestaltung zielführend wäre sich zuerst Gedanken über den dynamischen Stromfluß zwischen Versorgung und Last Rückführung und zum Versorgungsmassepin zu machen. Zusätzlich sollte man die Eingangsbeschaltung und Rückkopplung zum Ausgang so zu bestimmen, daß dynamisch-lastabhängigen Stromänderungen Störspannungen durch die endlichen Verbindungswiderstände der Verdrahtung nicht zu schädlichen Stromschleifen führen. Man muß also das Design von den intrinsischen Details der jeweiligen Stromflußkreise ansetzen. Man sollte sich folglich überlegen, wie man die Versorgung und Lastbeschaltungs Stromkreise zweckmässig bestimmt. Dynamischer Arbeitstrom darf die eingangseitige Beschaltung nicht beeinflussen. Deshalb schlage ich vor, die gemeinsame Masseverbindung zum gemeinsamen GND Pin so zugestalten, daß Versorgung und Ausgangslaststrom direkt zum Massepin des TDA geführt werden. Man muß sich vor Augen halten, daß der NF positive und negative Laststrom hauptsächlich durch den Vcc/Gnd Elko fließt, bzw. geliefert wird. Der Stromkreis Masse, LS Rückführung und Versorgung sollte also sternförmig gestaltet werden, so daß alle Ströme am TDA Masepin zusammentreffen. Dann kann es keine Schleifen geben. Auch der Massebezug der Eingangs und Rückkopplung sollte dort zusammenführen. Eine durchgehende große Massefläche auf der LP ist nicht ohne weitere Maßnahmen unbedingt erfolgversprechend. Es ist wichtig, daß kein dynamischer Last und Versorgungsstrom die Eingangsbeschaltung in irgendeiner Weise beeinflussen darf. Der Massepin des TDA2003 ist sozusagen die Stadt Rom, wo alle Wege zusammenführen. Nur dort ist Ruhe. An allen weiter entfernten stromführenden Punkten sind stromabhängige Schleifen. Idealerweise sollte man dafür eine zweiseitige durchkontaktierte LP wählen. Dann kann man die getrennten Stromnoden in der Massefläche zweckmässig splitten, so daß alle beteiligten Stromflüsse am TDA Masse Pin zusammenkommen. Der lokale Vcc Elko ist am Energiefluß zwischen Last und Ausgangsstufe maßgeblich als integraler Bestandteil notwendig. Die Stromversorgung ersetzt nur die verbrauchte Energie. Dieser Elko wird NF mässig je nach NF Polarität dynamisch als Stromquelle und Stromsink abwechselnd beansprucht. Aus dieser Sicht muß also das Layout konzipiert werden. Man sollte vorteilhaft vor dem Layout mit Papier und Schreibstift sich diese Zusammenhänge bildlich ausarbeiten um das Layout aus dieser Sicht erst verstehen zu können. Man mag vielleicht über mich darüber lächeln, aber für mich bedeutete diese Vorgangsweise immer sofortiger Erfolg bei dieser Art Schaltungen. Ganz gleich, ob es sich um Schaltregler handelt, oder Brückenleistungsschaltungen oder NF Verstärker handelt. Auch können bei solchen Schaltungen THT Komponenten layout-technisch von Vorteil sein. Das Layout Vorgehen ist eigentlich nicht unähnlich der Layoutpraxis von Schaltreglern, wo ähnliche zirkulierende Ströme dynamisch vorkommen und man sich genauso dazu Gedanken machen muß. Der Querschnitt der Masse, Vcc und Last Verbindungen sollte so groß wie praktisch möglich werden, da dünne Verbindungen mehr Widerstand und Induktivität haben. Das gezeigte LC Filter ist übrigens nur bei KFZ Anwendungen zum Load Dump Schutz nötig. Daheim ist es eigentlich überflüssig. Duck und weg, Gerhard
Habe meinen Entwurf nach Gerhards Hinweisen noch verbessert und etwas aufgeräumt. Ich denke, mit der sternförmigen Masseführung ist man doch auf der sicheren Seite, ggü. der kompletten Massefläche. Eine Frage hätte ich: Stimmt meine Intuition, dass für Cx und C5 (STM-Datenblatt) Folienkondensatoren zu bevorzugen sind, oder würden dafür auch Keramikkondensatoren reichen?
Johannes Fe schrieb:
Jetzt machste noch ein schickes "geschnürtes" Masse Polygon, damit 
verschwindet auch der Dreizack. Am Ende schiebste die Bauteile noch 
dichter zusammen. Dafür hilft es sich alles immer wieder in 3D 
anzuschauen.
  Johannes Fe schrieb: > würden dafür auch Keramikkondensatoren reichen? Wegen des Mikrophonieeffektes sollte zumindest Cx ein Folienkondensator sein. Für C5 bietet sich Folie wegen der Baugröße regelrecht an. Johannes Fe schrieb: > Habe meinen Entwurf nach Gerhards Hinweisen noch verbessert und etwas > aufgeräumt. Die Beschriftung der Anschlussklemmen ist immer noch nicht eindeutig genug!
Ich hätte schon längst das original Layout von ST "abgemahlt" ohne große Diskussionen hier.
ich würde das Layout lieber abmalen, aber wozu: https://www.pollin.de/p/bausatz-nf-verstaerker-810193 für 4,45€ kann man es nicht selbst machen. Oder wollen wir nicht nur Konsumenten sein sondern auch etwas Verständnis oder Eigenleistung einbringen ? Das STmicro Layout ist nicht der Weisheit letzter Schluss. Genau so wie der Bausatz geprägt davon wie billig man eine Lösung auf Basis eines TDA2003 umsetzen kann. Und mögen wir es hier ein bisschen zu billig ?
Markus H. schrieb: > Und mögen wir es hier ein bisschen zu billig ? Gebe ich Dir recht, Hauptsache billig.Wir wollen alles möglichst billig. Dann bitte keine Beschwerde hier, dass das Ding brummt. Schmeiß weg .
Markus H. schrieb: > für 4,45€ kann man es nicht selbst machen. Wenn man schon das Layout selbst macht, dann aber gleich so, dass alle TDA20xx Varianten darauf bestückt werden können (TDA2002, TDA2003, TDA2030 und TDA2050). Für TDA2030 und TDA2050 muss noch der Eingangsspannungsteiler dazugeroutet werden, den man im Bedarfsfall zusätzlich bestücken können sollte. Dann macht der Aufwand und die Platinenbestellung auch Sinn. Ab 10 Boards gibt's meistens Rabatt.
..."Wenn man schon das Layout selbst macht, dann aber gleich so, dass alle TDA20xx Varianten darauf bestückt werden können (TDA2002, TDA2003, TDA2030 und TDA2050)."... Den LM1875 könnte man auch noch berücksichtigen, da er dasselbe Anschluß-Schema hat. Allen TDA2xxx ist übrigens gemeinsam, daß sie nicht mehr von ST gefertigt werden. Andrerseits dürften sie noch einige Zeit von anderen Quellen erhältlich sein.
Enrico E. schrieb: > Ab 10 Boards gibt's meistens Rabatt. Und was machst du dann mit 10 solchen Verstärkerplatinen? Für die Eröffnung eines Geschäfts ist es zu wenig, für die eigene Schublade zu viel …
Verschenken oder neue Diskussion starten, was ist gut und was ist schlecht. Abgeschlossen wird das Thema Layout eh nie.
Jörg W. schrieb: > Und was machst du dann mit 10 solchen Verstärkerplatinen? > > Für die Eröffnung eines Geschäfts ist es zu wenig, für die eigene > Schublade zu viel … BTW, wie ist es eigentlich, wenn ich mal überschüssige Platinen hier im Marktforum zum Selbstkostenpreis anbiete? Wäre dann schon RoHS relevant, müsste ich also extra deshalb bei JLCPCB den Aufpreis für "HASL lead-free" zahlen? Oder ist das bei solchen nicht-gewerblichen Kleinstmengen noch unerheblich? Bisher habe ich immer normales (also verbleites) HASL bestellt.
Johannes Fe schrieb: > Wäre dann schon RoHS relevant Genau genommen ist bereits der Import Deiner selbst genutzen Pb haltigen PCBs ein Verstoß gegen EU Recht. Genau genommen ist ein nicht unwesentlicher Teil der Angebote im Netz in irgendeiner Form fragwürdig bis klarer Rechtsbruch. Man findet immer etwas wenn man sucht. Sei nicht so ängstlich. Wenn Du mal ein paar PCBs für Peanuts verhökerst wird nicht gleich das SEK vor der Tür stehen.
Thomas K. schrieb: > Ich hätte schon längst das original Layout von ST "abgemahlt" ohne große > Diskussionen hier. Magisches Verstärkerpulver?
Johannes Fe schrieb: > Bisher habe ich immer normales (also verbleites) HASL bestellt. Weil du damit 10 Cent sparst, oder warum? Es gibt doch eigentlich gar keinen Grund dafür. Eine HASL-Reinzinn-Platine kannst du doch völlig problemlos auch mit bleihaltigem Lot löten. (Es würde mich nicht einmal wundern, wenn sie gar kein Blei drin haben. Hat das denn schon mal jemand analysiert?)
Jörg W. schrieb: > Weil du damit 10 Cent sparst, oder warum? Naja, es sind immerhin +1,18€ bei 1,81€ für fünf 100×100 mm²-Platinen; das entspricht Mehrkosten von 65 %. Bei einer Bestellung mag das noch unerheblich sein, auf Dauer mausert es sich aber.
Dafür bekommst du nicht einmal ein Ticket für den Nahverkehr, und gerade mal so einen Brief innerhalb des Landes versendet. Ich vermute ja nach wie vor, dass deren einziger Grund, die nicht-RoHS-Variante billiger anzubieten ist, dass Geschäftskunden diese nicht nehmen und sie damit die Hobbyisten-Version quer finanzieren. Wäre wirklich mal interessant zu wissen, ob sie tatsächlich den Aufwand spendieren, extra dafür ein HASL mit Bleianteil überhaupt zu installieren. Schließlich hat ja auch China sowas wie RoHS.
Johannes Fe schrieb: > auf Dauer mausert es sich aber. Was kümmern mich bleihaltige Abfälle, wenn ich ein paar Cent sparen kann? Luftfracht aus China statt, EU Fertigung? Gegen das dortige System, es aber selber füttern? Aber bitte doch! Scheiss auf alles, solange es mich nichts kostet. Solange man gendert und diffus gegen 'Rechts' ist, was auch immer das ganz genau bedeutet, ist man ja einer der Guten. In DE das Klima retten, koste es uns was immer es wolle, aber in China den Sondermüll herstellen lassen für den man China dann wieder die Umweltvernichtung ankreidet. Alles kann so einfach sein, wenn man nur weniger drüber nachdenkt. Nach mir die Ginflut.
Jörg W. schrieb: > Es würde mich nicht einmal wundern, wenn sie > gar kein Blei drin haben. Hat das denn schon mal jemand analysiert? Es gab schonmal einen Thread, wo es darum ging, wie man den Bleianteil von Lot ermitteln bzw. Blei von Zinn unterscheiden kann. Soweit ich mich erinnere, ist das sehr schwierig bzw. aufwendig, weil Blei und Zinn sehr ähnliche Eigenschaften haben … Jörg W. schrieb: > Ich vermute ja nach wie vor, dass deren einziger Grund, die > nicht-RoHS-Variante billiger anzubieten ist, dass Geschäftskunden diese > nicht nehmen und sie damit die Hobbyisten-Version quer finanzieren. Kann schon sein. Das spräche dann ja also erst recht dafür, als Hobbyist die Nicht-RoHS-Ausführung zu wählen, wenn man ein paar Euro sparen möchte. ;-)
Johannes Fe schrieb: > Soweit ich mich erinnere, ist das sehr schwierig bzw. aufwendig, weil > Blei und Zinn sehr ähnliche Eigenschaften haben Braucht ein Massenspektrometer. Juweliere haben sowas.
Jörg W. schrieb: > Johannes Fe schrieb: >> Soweit ich mich erinnere, ist das sehr schwierig bzw. aufwendig, weil >> Blei und Zinn sehr ähnliche Eigenschaften haben > > Braucht ein Massenspektrometer. Juweliere haben sowas. Du meinst wohl ein XRF. MS wäre etwas zu teuer...
Johannes Fe schrieb: > Es gab schonmal einen Thread, wo es darum ging, wie man den Bleianteil > von Lot ermitteln bzw. Blei von Zinn unterscheiden kann. Soweit ich mich > erinnere, ist das sehr schwierig bzw. aufwendig, weil Blei und Zinn sehr > ähnliche Eigenschaften haben … Qualitativ geht das ziemlich einfach: In wenig konzentrierter Salzsäure lösen, und beim verdünnen fällt dann das Blei(II)-chlorid aus.
OK, back to topic … Anbei der letzte Stand meines Entwurfs; nun mit GND-Flächen sowohl im Top als auch Bottom Layer (wegen Copper Balancing). Beschriftung der Schraubklemmen habe ich auch ergänzt.
Butter bei die Fische, wer kauft dem TO Tim eine Platine + Porto ab wenn er sie in China (JLCpcb + lcsc) bestellt, und kein Gelaber was letzte Preis. Die CAD Daten sind frei verfügbar, jeder kann sehen das der TO da nicht als Oligarch bei rausgeht ? Eier aus Stahl oder Mimimi ? Pollin ist bestimmt billiger, aber wider dem Kommerz darf auch was kosten!
Jörg W. schrieb: > H. H. schrieb: >> Du meinst wohl ein XRF. > > Ja, meine ich wohl. :-) Hallo, kannste "bei dir" in der Analytik machen lassen. :-)
Veit D. schrieb: > kannste "bei dir" in der Analytik machen lassen Hab ich noch keinen Draht hin. Auch fehhlt mir eine Testplatine.
Markus H. schrieb: > Butter bei die Fische, wer kauft dem TO Tim eine Platine + Porto ab wenn > er sie in China (JLCpcb + lcsc) bestellt, und kein Gelaber was letzte > Preis. Tim hat sich seit gestern 18.08.2024 17:13 nicht mehr gemeldet. Weiter ist unklar ob er bei seinem Layout bleibt (+ ausstehende Sicherung etc.) oder auf alternative neue Version umstellt. Falls Tim Platine fertigstellt, OHNE die Masseflutung welche bestellt, so nehme ich ihm zum Selbstkostenpreis incl. Porto 1-2 ab. Er sollte das dann hier "anbieten" und der melde ich mich bei ihm mit PN. Natürlich ist Pollin günstiger. Aber es geht hier um DIY.
Klaus F. schrieb: > Falls Tim Platine fertigstellt, OHNE die Masseflutung welche bestellt, > so nehme ich ihm zum Selbstkostenpreis incl. Porto 1-2 ab. Eventuell werde ich welche (5 Stück) bestellen und dann zum Selbstkostenpreis (<1 Euro plus Briefversand) ein paar davon anbieten. Zum Tragen käme dann natürlich mein eigenes Layout, s.o. Änderungswünsche dazu nehme ich entgegen, bleiben würde ich aber bei den aufgetrennten Masseflächen (→sternförmige Masse). Eine LED für die Betriebsspannung kann ich bei Bedarf noch einbauen, brauche sie selbst aber nicht.
Ich möchte die Platine nach wie vor in Auftrag geben, und gebe gerne welche zum Selbstkostenpreis ab. Mir gefällt die Idee, auch für andere TDAs optionale Bauteile vorzusehen; ich möchte das gerne am Wochenende weiter verfolgen. Ich fasse mal die bisherigen Erkenntnisse zusammen: - mein erster Entwurf zeigt ganz gut, was man alles falsch machen kann. Stichleitungen, falsche footprints, etc. - insofern ist dieser thread auch didaktisch wertvoll. - zwei Lagen kosten soviel wie eine, das sollte man zu seinem eigenen Vorteil nutzen. - bei Schaltungen mit hohen Strömen muss man sich die Stromschleifen ansehen, und dafür sorgen, dass Eingang und Ausgang entsprechend entkoppelt sind. Das geht nicht mit Masseflutung, deswegen ist der Entwurf von jofe zielführender. - das LC-Glied ist für Heimanwendungen unnötig Für mich ist es ok, wenn die Platine im September in Auftrag geht. Habt Ihr Geduld? Mir geht es auch und vor allem um den Lerneffekt - das ist mein Einstieg in Kikad. Einen Kommentar kann ich noch hinzufügen: Sowohl meine vor knapp 40 Jahren hingerubbelte Platine als auch mein Lochrasterentwurf funktionieren; ganz so kritisch wie es das Datenblatt schreibt, scheint die Schaltung nicht zu sein. Aber das ist natürlich kein Grund, hier schlampig zu werden. Gruss Tim (guter Thread!)
Tim schrieb: > das ist mein Einstieg in Kikad. Btw., das heißt KiCad – einfach, weil es von CAD kommt. Computer schreiben selbst die Deutschen nicht mit "K". ;-)
Na super - wenn man nicht mal den Namen des Layout-Programms, dessen Beherrschung man erlernen möchte, richtig schreiben kann, sind das natürlich beste Voraussetzungen für den erfolgreichen Verkauf der ersten Platine.
Tim schrieb: > Na super - wenn man nicht mal den Namen des Layout-Programms, dessen > Beherrschung man erlernen möchte, richtig schreiben kann, sind das > natürlich beste Voraussetzungen für den erfolgreichen Verkauf der ersten > Platine. Genau. Von dem C oder K hängt es ab, ob die Platine taugt oder nicht.
Tim schrieb: > Ich möchte die Platine nach wie vor in Auftrag geben Wollte jetzt mal nach dem Stand fragen: Ist das Layout entgültig fertig, werden reale Platinen bestellt?
Nein, leider nicht. Ich wollte die Idee, auch andere TDAs gleicher Bauform zu unterstützen, noch durchspielen. Das mache ich im Urlaub ab Monatsmitte.
Hi, Vorschlag: C6 noch etwas nach rechts schieben damit Du besser an die Schraube des TDA rankommst. Nicht nur vorne sondern auch hinten am Print Befestigungslöcher vorsehen. Die Sicherung weiter zum PCB-Rand damit Du im Servicefall leichter dran kommst. Auch eine LED incl. Vorwiderstand als Betriebsanzeige kommt gut. Besonders universell wird der Print wenn Du noch den Brückengleich-riecht-er vorsiehst, ggf incl. Lötpunkte für externen Ladeelko (über 2x1,5mm²) angeschlossen. Auf Zugentlasungsbohrungen achten. Gruß Ralf p.s. in einer Funkschau in den 80ern wurde das Thema Masseführung bei integrierten Audioverstärkern ausführlich beschrieben. Thema waren damals die 16kHz der Zeilenendstufe aber auch das Lichtmaschinenpfeiffen bei externen Audio-Amps von Autoradios. Ich habe damals einen Blaupunkt von TDA2002 nach TDA2003 Brückenschaltung upgegraded - oder war es TDA 2004/2005? - menno, schon so lange her.
Johannes Fe schrieb: > ob das GND-Routing so OK ist Ich würde den 2R2 Masseanschluss auf den C4 Masseanschluss routen. Aber es wird auch so funktionieren. Muss man so rin antikes Teil mit so vielen Elkos behmen ?
Weiter geht's! Ich habe mir angesehen, was nötig wäre, um eine Universalplatine für alle TDAs im Pentawattgehäuse zu machen, habe die Idee aber wieder verworfen. Das überfordert meine derzeitigen Kenntnisse. Anbei ein neuer Entwurf. Diesmal habe ich die Plazierung so gewählt, dass man den Stromrücklauf für den Eingangs- und Ausgangsteil trennen kann. Ich habe es nicht geschafft, eine Exklusions-Zone auf der Rückseite einzurichten, und habe stattdessen drei Füllzonen kombiniert. Geht das eleganter? Ich denke, links unten sollte ich noch ein optionales Poti hinzufügen. Genug Platz ist ja vorhanden. Und jetzt - Feuer frei für die Kritik! Tim
Hallo, halte etwas Abstand zum Platinenrand. Auffällig ist hierbei R4. Den rechten Teil kann man noch verdichten. Fertig bestückt würde es etwas leer aussehen. Warum GND Leiterbahnen wenn GND Polygone vorhanden sind? Was ist eine Exklusions-Zone? Man kann mehrere Polygone mit gleichen Signal erstellen. Kann man am Ende zusammenführen lassen, wird dann ein großes Polygon. Kommt auf die eigene Vorliebe an. Die doppelten Pads der Kondensatoren sollen bestimmt 2 Rastermaße abdecken. Gut Idee. Würde die Pads jedoch mit mehr Abstand versetzen. Die äußeren mehr CW verdreht, hat man auch eine gerade Verbindung untereinander und eine Wärmefalle weniger.
Veit D. schrieb: > Was ist eine Exklusions-Zone? Ich dachte, mit der Option könnte ich einen Bereich erstellen, der vom autofill ausgeschlossen wird. Aber mit mehreren Fill-Zonen geht's ja auch, so habe ich's gemacht. Der Tip mit R4 war gut, gemacht. Rechts konnte ich nochmal ein paar mm einsparen, stimmt. Ausserdem muss ich die Platine oben kürzen, damit der TDA2003 bündig mit dem Platinenrand ist, so dass man das Teil direkt an einen Kühlkörper schrauben kann. Die Doppelpads der grossen Elkos habe ich in der Footprint-Bibliothek gefunden. Deine Idee gefällt mir, aber dafür muss ich einen eigenen footprint erstellen. Das lerne ich als nächstes. Ich denke, man sollte auch solche Kombi-Footprints für gemischt SMD/THT haben. Sicher nützlich. Freigabe?
Hallo, eine Speerzone kann man mit "Regelbereich hinzufügen" erstellen. Das schraffierte Symbol neben dem Layer User.Drawing / User.Comments. Fläche wie ein Polygon anlegen, Eigenschaften aufrufen, Layer kontrollieren, Name vergeben, "Zonenfüllungen aussparen" auswählen. Rest je nach Bedarf. Dein blauer Layer ist doch Masse? Wofür die zusätzlichen Masseleiterbahnen? Ich habe diese entfernt und alle Massepolygone zusammengeführt Alle Polygone markieren > Aus Auswahl erzeugen > Zone aus Auswahl erzeugen > "Begrenzende Hülle erstellen" auswählen, restliche Einstellungen kontrollieren und am TDA die Massefläche in der Mitte nach unten ein Stück erweitert. Du solltest deine "roten" Leiterbahnen nochmal kontrollieren. Manche sind nicht richtig angebunden. Bspw. F1 Pin 1, Pin 2 zur Klemme. Es gibt auch tote Leiterbahnreststücke. Bspw. R2 Pin 1. Verbindung C4 zu R2 kann man schon optimieren durch Positionierung. Platinenumriss kann man wie Polygone durch hinzufügen von Ecken formen wie man lustig ist. Sprich, etwas Feinschliff kann es noch vertragen. Wenn man fertig ist, lässt man es noch paar Tage links liegen und schaut später nochmal drüber. Wenn dann nichts mehr auffällt, kann man die bestellen. Schau dir auch den Silkscreen nochmal alleine an, andere Layer ausblenden, ob man damit auch später noch klar kommt. Was wo angeklemmt wird usw. Alles wofür man nicht unbedingt in den Schaltplan gucken möchte.
Vielen Dank; ich habe die Fehler gefunden und auch den Bestückungsdruck systematischer gemacht. Das war tatsächlich etwas verworren. Heute Abend werde ich noch versuchen, die Ecken abzurunden, und dann das Ganze ein paar Tage sacken lassen, bevor ich die Bestellung mache. Ich brauche nur eine oder zwei Platinen und gebe die anderen gerne ab. Vielen Dank an das ganze Forum; mir ging es ja nicht nur um die Platine, sondern um das Erlernen des Umgangs mit Kicad. Für mich war das eine grosse Hürde, die jetzt dank Eurer Hilfe genommen ist. Ich habe daraufhin gleich noch ein zweites Projekt gemacht, für das ich einen anderen thread öffnen werde. Danach sollte ich alleine weiterkommen. Tim
Hab mal versucht, mitm Telefon (bin gerade unterwegs) die VCC und die Anbindung vom C7 ein wenig zurechzurücken. Also: nur als Vorschlag.
Axel R. schrieb: > Hab mal versucht, mitm Telefon (bin gerade unterwegs) die VCC und die > Anbindung vom C7 ein wenig zurechzurücken. Also: nur als Vorschlag. Hallo Axel, Du möchtest C7 näher an den TDA2003 bringen, und nimmst dafür eine Stichleitung in Kauf. Ich denke, das ist eine gute Idee. Man könnte C7 sogar noch etwas weiter nach oben schieben. Tim
Es ist n TDA2003. 🙃 War die „Stichleitung“ vorher nicht viel länger? Keine Ahnung, machs halt so, das es auch n bissl chic aussieht. Stichleitung hin oder her. Das spielt hier keine Rolle.
Axel, vorher gab's keine Stichleitung. Aber man kann sie leicht vermeiden, siehe V7 im Anhang. Tim
Tim schrieb: > Ich dachte ja was denn bei den Elkos mit je 4 Durchkontaktierungen mit Knick? würde mich echt interessieren! Ich würde ja verstehen wenn es sich um 2 Rastermaße handeln würde, aber wozu der Knick und warum die Ausrichtung im Druck, man kann Elkos auch leicht drehen um gerade Leiterbahnen ohne Knicke zu bekommen.
Joachim B. schrieb: > ja was denn bei den Elkos mit je 4 Durchkontaktierungen mit Knick? Die habe ich so in der Kicad-Bibliothek gefunden. Ich hätte das auch anders entworfen. Aber die werden sich schon was dabei gedacht haben, oder? Mehrere Bauformen zu unterstützen ist ja im Prinzip eine gute Sache, und bei mir im Lager sind tatsächlich beide Bauformen.
Da gibt es aber noch einiges zu optimieren: Die Stecker rechts auseinander, den R dazwischen und das Ganze näher nach links an den Kondensaor von oben an. Die Power-Versorgung könnte mehr Kupfer vertragen.
Dann kann man auch C7 und C9 (die beiden "dicken" Cs) in der Position tauschen. Dann hätte man den C7 sehr dicht am IC. Durch C7 hindurch dann den C9 kontaktieren. Leiterzüge so dick, wie möglich. Und darann denken, sich den Weg für den Schraubendreher nicht zu verbauen, um den IC später vernünftig montieren zu können.
Bitte erklären: - was ist mit "R dazwischen" gemeint - wenn ich C9 durch C7 oben kontaktiere, muss die Leiterbahn dicker sein. Das kollidiert mit der Aufforderung "mehr Kupfer". Also habe ich die unter Lage genommen. - verstehe die Verbesserung nicht. Gruss Tim (will lernen)
Warum routest du denn den Ausgang nicht auf top zwischen den Beinen des C7 hindurch? So hast du dir unten die masseanbindung für C7 begraben.
Axel R. schrieb: > Warum routest du denn den Ausgang nicht auf top zwischen den Beinen des > C7 hindurch? So hast du dir unten die masseanbindung für C7 begraben. Etwa so?
Warum schiebst du R3 nicht weiter nach rechts? So hast du den Via direkt auf der GND-Trennungslinie liegen. Damit das besser passt, kannst du C1 auch um 180° drehen.
Enrico E. schrieb: > Warum schiebst du R3 nicht weiter nach rechts? So hast du den Via direkt > auf der GND-Trennungslinie liegen. > > Damit das besser passt, kannst du C1 auch um 180° drehen. Stimmt, das lässt sich leicht vermeiden. Drehen von C1 war nicht nötig, ich habe die input-Leitung neu verlegt.
Tim schrieb: > Axel R. schrieb: >> Warum routest du denn den Ausgang nicht auf top zwischen den Beinen des >> C7 hindurch? So hast du dir unten die masseanbindung für C7 begraben. > > Etwa so? Wird ja langsam. Sehr gut 👍
Axel R. schrieb: > Wird ja langsam. Sehr gut 👍 Den Plusanschluss von C7 kann man noch um 45° abwinkeln, damit er nicht zu dicht an die andere Leiterbahn dran kommt.
Enrico E. schrieb: > Den Plusanschluss von C7 kann man noch um 45° abwinkeln, damit er nicht > zu dicht an die andere Leiterbahn dran kommt. Yes...und die Leiterbahn in der Mitte wirklich mittig zentrieren, um zu beiden Pins von C7 gleichen Abstand zu haben. Noch ein Gedanke: Das (optionale) Lautstärkepoti müsste ja logarithmisch sein, die gibt's aber viel häufiger in Stereo als in Mono. Sollte man besser ein Stereopoti vorsehen und die drei anderen Pins ungenutzt lassen? Genug Platz wäre wohl.
Tim schrieb: > ich habe ... den Bestückungsdruck systematischer gemacht Ich würde µ und Ω benutzen, wenn es geht.
Tim schrieb: > Enrico E. schrieb: >> Den Plusanschluss von C7 kann man noch um 45° abwinkeln, damit er nicht >> zu dicht an die andere Leiterbahn dran kommt. > > Yes...und die Leiterbahn in der Mitte wirklich mittig zentrieren, um zu > beiden Pins von C7 gleichen Abstand zu haben. > > Noch ein Gedanke: Das (optionale) Lautstärkepoti müsste ja logarithmisch > sein, die gibt's aber viel häufiger in Stereo als in Mono. Sollte man > besser ein Stereopoti vorsehen und die drei anderen Pins ungenutzt > lassen? Genug Platz wäre wohl. Kann es sein, dass man versucht mit R1 parallel zum Schleifer RV1 die Kennlinie des Potis entsprechend „ein wenig S-förmig“ zu „verbiegen“? Mir fiele kein weiterer Grund ein, diesen R1 bestücken zu wollen. Was sicher nur im Datenblatt drin und beim nachträglichen Einbau des Potis hat man versäumt, den wieder rauszuschmeissen. Die 56k sind sicher für den Gleichstrompfad nach GND zuständig. Daher würde ich zwischen Schleifer und dem R1 noch n kleinen Elko reinbauen, damit der Biasstrom, unabhängig der Potistellung, immer gleich bleibt.
Axel R. schrieb: > Mir fiele kein weiterer Grund ein, diesen R1 bestücken zu wollen. Gut beobachtet. Das Poti ist optional (ich werde es selbst nicht verwenden, aber in vielen Applikationsbeispielen ist es drin), und wenn man es weglässt, sorgt der R1 dafür, dass bei nicht angeschlossenem Eingang Ruhe ist. Baut man das Poti ein, kann/sollte man den R1 weglassen. Dann ist es sinnvoll, einen Elko zwischen Poti und Eingang zu legen. Baut man das Poti nicht ein, muss R1 rein, ausserdem eine Brücke für das Poti. Der zusätzliche Elko muss dann ebenfalls durch eine Brücke ersetzt werden. Ich habe diese Optionen jetzt im Schaltplan dokumentiert.
Bitte melde dich an um einen Beitrag zu schreiben. Anmeldung ist kostenlos und dauert nur eine Minute.
  
  Bestehender Account
  
  
  
  Schon ein Account bei Google/GoogleMail? Keine Anmeldung erforderlich!
Mit Google-Account einloggen
Mit Google-Account einloggen
  Noch kein Account? Hier anmelden.









































 Thread beobachten
 Thread beobachten Seitenaufteilung abschalten
 Seitenaufteilung abschalten