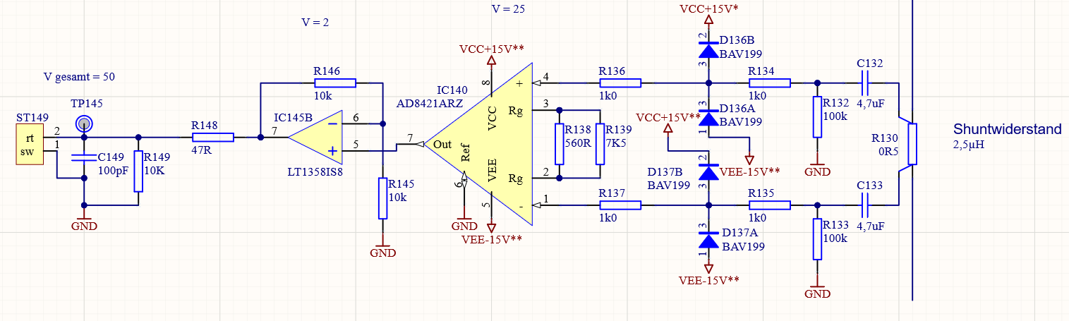
Hallo, die Schaltung läuft prima. LT1358 wird nicht warm. Aber ab und zu geht er in der Schaltung kaputt. Dann durch ein schnelles thermisches Ableben. Vermute die maximale "Differential Input Voltage" wird dabei überschritten. Im Datenblatt unter "maximum Ratings" steht: Differential Input Voltage (Transient Only) (Note 2)................................... ±10V Im Datenblatt Seite 10 unter "Input Considerations" steht mehr dazu. Wie kriegt man nun die Eingänge des LT1358 geschützt? Ohne Einbusen in der Bandbreite, ca. 400 kHz Ausgangspegel: ca. 5Vss Danke Gruß Mathias
Wenn wir schon dabei sind ... Hat jemand einen Verbesserungsvorschlag um die Eingänge des AD8421 besser zu schützen?
Mit welchen Speisespannungen wird der LT1358 denn betrieben? Ich habe da einen Verdacht ;-) Der Eingangsschutz des AD8451 sieht für mich erst mal ganz gut aus... und Du hast nicht in deinen ersten Post geschrieben, das schon je einer kaputt ging. Höhere Widerstände gehen immer, können aber auch langsamer machen, mehr Rauschen hinzufügen etc. Was gut geht, wie es ist - so lassen. Im Übrigen ist die Gain mit dem AD8451 nicht 25, wie drüber steht, sondern eher 19 - siehe Formel im Datenblatt Page 22 von 31. Für 25 benötigt man 412,5 Ohm.
:
Bearbeitet durch User
Mathias H. schrieb: > Differential Input Voltage > (Transient Only) (Note 2)................................... ±10V Mit Zenerdioden kleiner 10V (4,7...6,3V), wie in dem Bild skizziert, könntest Du die Eingangssignale auf unter 10V begrenzen. Dein Überspannungsschutz mit BAV199 begrenzt erst ab +/- 15,5V. Die Leistung wird dabei in die Versorgungsspannung abgegeben. Es gibt Fälle, da wurde diese dadurch deutlich angehoben. Für höhervoltige Transiente wirkt die Begrenzung wie ein zusätzliches Kondensatornetzteil das die Schaltung versorgt.
:
Bearbeitet durch User
Dein AD ist in der Lage mit seiner Geschwindigkeit den LT dahinter zu überfordern. Dh an Pin 6 kann die Spannung so schnell hochgehen, dass an Pin 5 die Spannung weit nachhinkt. Der Wert kann die B-E-Durchbruchspannung der Transistoren in der Eingangsstufe des LT übersteigen. Der AD kann dabei theoretisch bis zu 100mA in den Durchbruch im LT speisen. Weil dem so ist, benötigst Du schnelle Dioden (Schottky), wenn Du die einfachere Lösung mit den antiparallelen Dioden zwischen den Pins 5 und 6 des LT anwenden möchtest.
- Eine BAS70-4 ist vorgesehen. - Die Verstärkung vom AD8421 korrigiert. - der LT wird auch mit +/- 15V versorgt. Werde den Eingangsschutz des AD8421 erstmal lassen. Er hat laut Datenblatt einen recht guten Eingangsschutz. Das war auch ein Grund ihn zu nehmen. Werde trotzdem bei einer Revision die Z-Dioden Begrenzung vorsehen. Danke für die Tipps.
Allenfalls waere noch interessant, was der 2. Verstaerker mit Verstaerkung 2 soll. Der 1. ist ja nicht am Ende.
- 1kOhm wurde erfolglos probiert, das war der erste Versuch. Dann zusätzlich eine TVS-Diode PESD5V0U1UA am LT pin5 gegen GND. Hielt auch nicht, LT und TVS defekt. Nun kommt der dritter Versuch mit einer BAS70-4 und ohne 1kOhm. - Es wird noch andere Einstellungen mit der Verstärkung geben. Etwas Luft nach oben gelassen.
:
Bearbeitet durch User
Bitte melde dich an um einen Beitrag zu schreiben. Anmeldung ist kostenlos und dauert nur eine Minute.
Bestehender Account
Schon ein Account bei Google/GoogleMail? Keine Anmeldung erforderlich!
Mit Google-Account einloggen
Mit Google-Account einloggen
Noch kein Account? Hier anmelden.



