Ich habe mir diesen Verstärker gebaut, anhand einer Schaltung aus dem Internet, "Destroyer X". Er läuft soweit, jedoch ist starkes rauschen zu hören, aber nur wenn ich den PC als Quelle einstecke, ansonsten relativ still. Außerdem muss ich der Ruhestrom einstellen, der Amp hat aber keine Emitterwiderstände. Und was hat es mit TRIM2 auf sich?? Wäre nett wenn mir da jemand helfen könnte, bin da noch nicht so erfahren..
Leider helfen mir böse Kommentare nicht viel weiter.. Die Schaltung versorge ich mit +-35V Gleichspannung aus einem Travo usw.
Julian H. schrieb: > Und was hat es mit TRIM2 auf sich?? Man kann damit den Strom des Differenzverstarkers einstellen, theoretisch auf den Punkt des niedrigsten Rauschens. Nutzt nur was, wenn du solche Parameter auch messen kannst. Julian H. schrieb: > Außerdem muss ich der Ruhestrom einstellen, der Amp hat aber keine > Emitterwiderstände. Es gibt halt auch Scheiss-Schaltungen. Bei der Platine ist die Masseführung auch Zufall. Gute 2SC5200 hinter TIP41 zu werfen ist auch wie Perlen vor Säue. Destroyer, der Name ist Programm. Geht Trim1 kaputt, wird der Ruhestrom zum Kurzschlussstrom. Warum rauscht es, wenn du ihn an eine Quelle mit Schutzleiterverbindung anschliesst ? Nicht wegen Brummschleife über den Schutzleiter des Verstärkernetzteils, das wäre ja brummen. Kommt die Stromversorgung auch aus dem PC, dann wäre es das Rauschen der Prozessorstromaufnahme auf der Masseleitung im PC. Hat der Amp sein eigenes SELV Netzteil dann weil irgendwas anfängt zu schwingen. Da spielt vermutlich die Masseführung auf der Platine eine Rolle. Du solltest das Ausgangssignal per Oszilloskop >10MHz überprüfen Seriöse Verstärker: Douglas Self. Auch Nachbau kommerziell erfolgreicher Verstärker (Naim, Quad etc.). Aber Internetstars (Pass' Zen, SymAsym, ChuMoy) ist natürlich Schrott, ebenso viele Zeitschriftenamps overhyped wie Elektor. https://dse-faq.elektronik-kompendium.de/dse-faq.htm#F.30
:
Bearbeitet durch User
Okay, also neuen Amp bauen. Was haltet ihr davon? https://sound-au.com/project3a.htm und wie muss das mit der Masse laufen?
Julian H. schrieb: > der Amp hat aber > keine Emitterwiderstände. Und das ist nur die Spitze des Eisbergs. Der Amp hat auch keinerlei Schutzschaltungen, weder für sich selber, noch für den Lautsprecher. Ich interpretiere den Namen so, das er sich bei Bedarf selber zerstört und nebenbei auch noch die Lautsprecher in den Abgrund reisst. Vernünftige Designs findest du auch bei Elliot: https://sound-au.com/index.html Julian H. schrieb: > aus einem Travo Entweder schreibst du Transformator oder eben kurz Trafo. Travo ist die vermutlich die Kurzform von John Travolta :-) Julian H. schrieb: > Was haltet ihr davon? > https://sound-au.com/project3a.htm Schon mal besser. Wie o.a., Elliot erklärt auch gut. Allerdings würde ich mit etwas kleineren Kalibern anfangen. Warum nicht erstmal was mit 10W?
:
Bearbeitet durch User
Matthias S. schrieb: > Entweder schreibst du Transformator oder eben kurz Trafo. Travo ist die > vermutlich die Kurzform von John Travolta :-) Ups verschrieben :D Okay hat jemand Tipps was ich beim Platinenlayout beachten muss?
Julian H. schrieb: > Okay hat jemand Tipps was ich beim Platinenlayout beachten muss? Schau dir mal andere Projekte, z.B. auch bei Elliot an, bei denen er eine Platine dabei hat. Am wenigsten Probleme macht ein Design, bei dem die Masse von einem Punkt sternförmig ausgeht. Damit reduziert man Differenzströme auf der Masse.
Matthias S. schrieb: >> https://sound-au.com/project3a.htm > > Schon mal besser. Naja, ebenfalls keinerlei Schutzschaltung, und die zwei 100pF Kondensatoren in der Endstufe sind auch kein gutes Zeichen.
Ich würde gerne alle Teile bei Reichelt bestellen, aber keiner der Ausgangstransistoren ist dort verfügbar. Gibts da Alternativen die es auch bei Reichelt gibt??
Julian H. schrieb: > Was haltet ihr davon? Im Prinzip in Ordnung, hat viel Ähnlichkeit mit deiner Schaltung, eine etwas bessere Transistor Auswahl, die beiden Entstufentransistoren dürfen deine bleiben, vor allem das Bias-Poti ist genau so ungeschickt und die Bootstrap-Schaltung geht hier nach minus statt plus, sie begrenzt die untere Grenzfrequenz, aber der fehlende SOA Schutz wurde durch Feinsicherungen erreicht. Im Feedback-Zweig auch kein bipolarer Elko, beide bauen voll darauf dass aktuelle Elkos auch -2V aushalten. Relevant ist die bessere Platine, aber ich find kein Bild zum draufklicken. Eine Ergänzung um ein Lautsprecherschutzrelais ist sinnvoll, gibt über eBay jede Menge mit uPC1237, wenn da nicht gerade ein Songle Relais drauf ist sondern ein Omron.
Michael B. schrieb: > Eine Ergänzung um ein Lautsprecherschutzrelais ist sinnvoll, gibt über > eBay jede Menge mit uPC1237, wenn da nicht gerade ein Songle Relais > drauf ist sondern ein Omron. Ein Vorverstärker und Schutzrelais kommen am Ende auch noch rein, es geht mir erstmal nur um den rohen Verstärker
Julian H. schrieb: > Ich würde gerne alle Teile bei Reichelt bestellen, aber keiner der > Ausgangstransistoren ist dort verfügbar. Gibts da Alternativen die es > auch bei Reichelt gibt?? Es gibt Alternativen zu Reichelt, z.B. TME.
Also kann ich hier auch meine 2sc5200 und 2SA1943 nehmen?? Ansonsten werde ich mich mal an einem Design versuchen
Julian H. schrieb: > Also kann ich hier auch meine 2sc5200 und 2SA1943 nehmen?? Ja. > Ansonsten werde ich mich mal an einem Design versuchen Besser nicht, auch Elliot hat 3 Revisionen gebraucht. Das Platinenlauyout ist entscheidend damit ein Audioverstarker nicht zum Oszillator wird. Sternförmige Masse, auf keinen Fall darf ein Strom die Spannung an einem anderen Punkt beeinflussen, Trennung von Lautsprechermasse und Eingangsmasse. Selbst Entwickeln von Verstärkern macht nur Sinn, wenn man ihre Daten auch messen kann, also einen Audiomessplatz hat der besser ist als der Verstärker den man bauen will. Der klassische AB ist ausgeknautscht, zigtausende haben sich an ihm versucht, je einfacher je besser aber man will SOA Schutz und Konstantstromquellen um gute PSRR zu haben. Damit es gut wird, kommt es auf die Bauteilselektion an und die Platine, und die Stabilität/Schwingungsfreude der Schaltung reagiert auf das Netzteil, kurz und niederohmig angekoppelt. Lies erst https://dse-faq.elektronik-kompendium.de/dse-faq.htm#F.30 und Douglas Self Bücher (im Web).
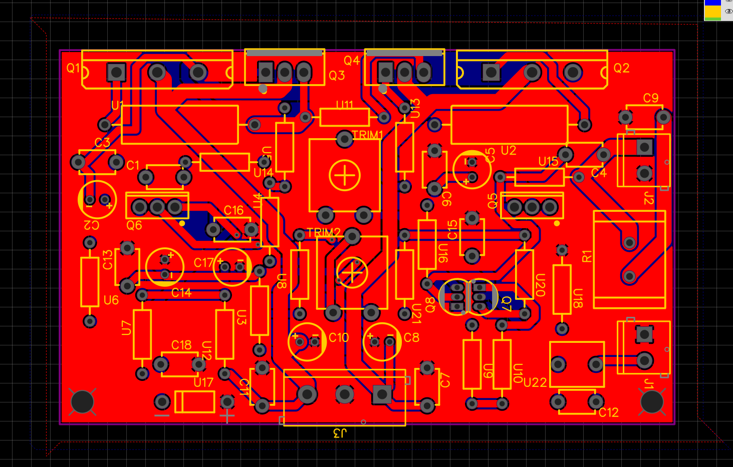
Julian H. schrieb: > Okay, also neuen Amp bauen. Was haltet ihr davon? > https://sound-au.com/project3a.htm Ist doch dasselbe wie deiner in grün. Da kannst du eigentlich auch bei deiner Schaltung (Destroyer X) bleiben und die "retten". Man könnte den U11 in 2 Widerstände aufteilen und den Mittelpunkt an den Ausgang legen. Dann stellt man den Ruhestrom mit TRIM1 auf etwa 300-400mV über den Teilwiderständen ein. Damit ist die Endstufe ruhestromfrei und thermisch stabil, die Treiber liefern die kleinen Ströme und die Endstufen übernehmen die größeren Ströme. Die Größe der 2 Widerstände bestimmt dann den Strom den die Treiber liefern sollen bevor die Endstufe übernimmt. TRIM2 bestimmt den Strom im Eingangs-Diff. Da aber die Spannung über U20 praktisch fest ist, und somit auch der Strom durch Q7 und U10, wird mit TRIM2 der Strom durch Q8 und U9 und damit die Eingangs-Diff-Offsetspannung eingestellt, die ihrerseits den Gleichspannungs-Nullpunkt am Ausgang eingestellt.
:
Bearbeitet durch User
Arno R. schrieb: > Man könnte den U11 in 2 Widerstände aufteilen und den Mittelpunkt an den > Ausgang legen. Dann stellt man den Ruhestrom mit TRIM1 auf etwa > 300-400mV über den Teilwiderständen ein. Damit ist die Endstufe > ruhestromfrei und thermisch stabil, die Treiber liefern die kleinen > Ströme und die Endstufen übernehmen die größeren Ströme. Die Größe der 2 > Widerstände bestimmt dann den Strom den die Treiber liefern sollen bevor > die Endstufe übernimmt. Okay das würde ich mal versuchen! Also den Spannungsabfall über die beiden Widerstände messen?
Julian H. schrieb: > Also den Spannungsabfall über die beiden Widerstände messen? Die angegebene Spannung soll über jeweils EINEM dieser Widerstände liegen. Dann leiten die Endstufentransitoren noch nicht merklich, aber die Treiber haben Ruhestrom. Bei der doppelten Spannung (~0,7V) über den Widerständen beginnen die Endstufentransistoren Strom zu übernehmen. Man bekommt so kleinere Übernahmeverzerrungen als in der Originalschaltung und thermische Stabilität.
Michael B. schrieb: > Seriöse Verstärker: Douglas Self. Auch Nachbau kommerziell erfolgreicher > Verstärker (Naim, Quad etc.). Aber Internetstars (Pass' Zen, SymAsym, > ChuMoy) ist natürlich Schrott, ebenso viele Zeitschriftenamps overhyped > wie Elektor. Full ack!
Julian H. schrieb: > das würde ich mal versuchen! Damit macht er eine Edwin-Endstufe draus. Die verzerrt deutlich, was mit weit höherer interner Verstärkung bekämpft werden muss als es diese Schaltung bringt. Einfacher wären echte Emitterwiderstände, so 0.3 Ohm. Dafur dürfte man die Basiswiderstände entfernen. Vermutlich versuchte er durch die Basiswiderstände die Emitterwiderstände zu umgehen, Rb=hFE*Re, ohne jedoch die Stromverstärkung deiner Transistorexemplare zu kennen. Aber dein Problem wird die Masseführung auf der Platine sein, und die behebst du nur mit einem Neuaufbau.
Michael B. schrieb: > Masseführung Hat er doch keine, nur je einen Eimer Kupfer auf Bestückungs- und Lötseite gekippt.
:
Bearbeitet durch User
H. H. schrieb: > Hat er doch keine, nur einen Eimer Kupfer auf die Lötseite gekippt. Lieber Herr hinz, die Kommentare kannst du dir in meinen Posts sparen, wenn du etwas relevantes beitragen willst gerne, aber soetwas ist einfach nur nervig, danke fürs Verständnis :D
Kann ich den Ruhestrom nicht grob auch über die Stromaufnahme der Schaltung erkennen?
Julian H. schrieb: > Kann ich den Ruhestrom nicht grob auch über die Stromaufnahme der > Schaltung erkennen? Nein, aber du kannst sie in einer Kollektorleitung messen mit dem Messgerät, muss man halt auftrennen. Ich hab mich übrigens vertan mit dem Ruhrstromtrimmpoti: Das ist bei beiden Schaltungen doch sinnvoll rum eingebaut, Ausfall = Ruhestrom 0.
Also die Platinen hier sehen anders aus https://www.diy-hifi-forum.eu/forum/showthread.php?22535-Der-kleine-Bruder-vom-L20-5-Destroyer-X und die Emitterwiderstände wurden auf Anraten eines Doctor Jan Dupont entfernt https://www.diyaudio.com/community/threads/destroyer-x-amplifier-dx-amp-my-amplifier.96237/ Man sollte halt nicht Jedem glauben.
Julian H. schrieb: > der Amp hat aber keine Emitterwiderstände. Michael B. schrieb: > Einfacher wären echte Emitterwiderstände, ... Früher war bei solchen Verstärkern der Leistungshalbleiter auf einem Kühlkörper und von dort aus an den Beinen kurze Kabel angelötet, deren anderes Ende auf den Platinen angelötet waren. Der Emitterwiderstand war außerhalb der Platine am Transistor. Alternativ waren so zwei Leistungstransistoren parallel verdrahtet. Julian H. schrieb: > jedoch ist starkes rauschen zu hören, aber nur wenn ich den PC als Quelle einstecke, Der Verstärker ist auch empfindlich auf hochfrequente Störungen im Eingangskreis verrät hier der PC als Qulle. Es gibt daher nicht nur ein Masseproblem bei dem Aufbau der Schaltung.
Gut gut, Ich gebs jetzt auf mit dem Verstärker, obwohl ich noch garnichts versucht hab :D
Julian H. schrieb: > Ich gebs jetzt auf mit dem Verstärker Probiere doch mal einen der kleineren von Elliots Sound Pages. Es muss doch nicht gleich ein 100W Modell sein.
Julian H. schrieb: > jedoch ist starkes rauschen zu hören, > aber nur wenn ich den PC als Quelle einstecke, Wenn der Verstärker nun mal da ist, dann bekommst Du damit das Rauschen mit PC als Quelle abgeblockt: Beitrag "Analoge Optokopplung" https://www.wallhaeusser.de/projects/opto-audio-interface_de/
Bitte melde dich an um einen Beitrag zu schreiben. Anmeldung ist kostenlos und dauert nur eine Minute.
Bestehender Account
Schon ein Account bei Google/GoogleMail? Keine Anmeldung erforderlich!
Mit Google-Account einloggen
Mit Google-Account einloggen
Noch kein Account? Hier anmelden.


