Hallo zusammen,
ich möchte demnächst SAQ auf 17,2 kHz CW empfangen und habe dazu ein
paar grundlegende Verständnisfragen, die in den vorhandenen Topics für
mich nicht schlüssig beantwortet werden.
Da ich während der Aussendung nicht viel Zeit habe, um verschiedene
Dinge auszuprobieren, habe ich mich entschlossen, zunächst einen kleinen
Testsender zu bauen.
Über eine handelsübliche Soundkarte erzeuge ich ein
17,2 kHz-Sinus-Testsignal. Der Aufbau besteht aus einem
Serienschwingkreis:
Soundkartenausgang → 100 Ω → Spule (1,23 mH, 2 Ω; alte DCF77-Antenne) →
69 nF (47 nF + 22 nF parallel, Polypropylen-Kondensatoren) → GND
Die Anordnung am Oszilloskop sieht so aus:
Audio-Signal ──┬── CH1 (X)
│
[100 Ω]
│
[Spule]
│
├── CH2 (Y)
│
[Kondensator]
│
GND
Am Oszilloskop erwarte ich eigentlich eine diagonale Linie (bei
Resonanz), sehe aber eine Ellipse.
Das Senden funktioniert über ein paar Zentimeter hinweg.
Ich möchte jedoch sicherstellen, dass ich mit meiner selbstgebauten
Bikeloop (28”, 99 m 0,6 mm Kupferlackdraht, 3,68 mH, 3 Ω, 22 nF
Kondensator parallel, 5 cm Lücke) das Maximum herausholen kann.
Frage: Sind die Schwingkreise beim Sender und Empfänger korrekt
aufgebaut?
Lg Christopher
von Christopher schrieb: >Frage: Sind die Schwingkreise beim Sender und Empfänger korrekt >aufgebaut? Die Faradfelge sollte aus Aluminium sein, nicht aus Eisen. >Am Oszilloskop erwarte ich eigentlich eine diagonale Linie (bei >Resonanz), sehe aber eine Ellipse. Stelle dein Oszilloskop so ein, daß er normale Schwingungen anzeigt und keine Lissajous-Figuren. Durchfahre ein Frequenzbereich, damit der Resonanzpunkt sichtbar wird.
Am wichtigsten ist eine elektromagnetisch ruhige Umgebung. Auf der grünen Wiese, ohne Störungen habe ich SAQ auch schon mit einem Ferritstab sehr gut empfangen (viele Windungen und entsprechnder Kondensator parallel). Ein Konverter mit NE602 und 10 MHZ Oszillator hat das ganze um 10 MHz hochgesetzt. Die Auskoppelwindungen (ca 20 WDG.) auf dem Ferrit, direkt an die Eingangspins des NE602. Empfänger: ICOM IC-R20 (Handscanner). Hängt aber auch vom Wohnort (Entfernung zu SAQ) ab. Hier, nahe Hannover kein Problem. Der nötige Antennenaufwand wird mitunter zu hoch eingeschätzt. So schwer ist SAQ nicht zu empfangen.
Vielen Dank für die schnellen Antworten. @Günter L Die Fahrradfelge ist auch Aluminium :) Anbei habe ich meine Schaltung mal hochgeladen. Nur um Missverständnisse meinerseits zu vermeiden. Wo greife ich CH1, CH2, GND mit dem Oszi genau ab? Wenn ich das Oszi wieder auf normal umstelle müssen im Resonazfall die Amplituden von CH1 und 2 gleich groß sein oder? @Stephan M Empfangsgebiet ist Mitteldeutschland. Ich habe mir 3 Empfänger bereit gestellt. 1x SDR Play V3 (im Direct Sampling Q-Branch) mit Donut WB Antenne 10kHz-180mHz. (Die Antenne sah aber im Nano VNA nicht viel versprechend aus). 1xMiniWhip mit MSI-SDR RSP1 10 kHz bis 2 GHz Panadapter 1xQuansheng UV-K5 mit Si4732 Mod, BX-082-B – LW-Empfangskonverter auf 10MHz und der noch abzustimmenden Bikeloop.
:
Bearbeitet durch User
von Christopher schrieb: >Wo greife ich CH1, CH2, GND mit dem Oszi genau ab? >Wenn ich das Oszi wieder auf normal umstelle müssen im Resonazfall die >Amplituden von CH1 und 2 gleich groß sein oder? Du brauchst nur ein Kanal am Oszillograf, die horizontale Ablenkung macht er doch automatisch. Die Ablenkung stellst du auf 50µs pro Karo ein, dann sind etwa 8 Schwingungen auf dem Bildschirm zu sehen. Die Spannung mißt du in deinem Fall zwischen Masse und Kondensator. Dann durchfährst du einen Frequenzbereich, vielleicht so 10kHz bis 30kHz. Im Resonanzpunkt steigt die Amplitude dann stark an. Die Felge mit Masse verbinden. Die Resonanzfrequenz könnte niedriger liegen als berechnet, weil es zwischen den Windungen eine parasitäre Kapazität gibt. Wenn der Resonanzpunkt nicht auf 17,2 kHz liegt, nimmst du Windungen runter oder fügst welche hinzu.
Ich habe die Frequenz mal von etwa 8-22kHz durchgefahren, einen deutliche Vergrößerung konnte ich nicht feststellen, ehr ein starken Einbruch ab ca. 18kHz. Ist die Resonanz so breit verteilt? https://youtube.com/shorts/Z1n8VaIWbDo?si=rmCg1ZFry6iWdZ6e
:
Bearbeitet durch User
von Christopher schrieb:
>Ist die Resonanz so breit verteilt?
Nein, es muß irgendwo einen scharfen Resonanzpunkt geben.
Entweder der Resonanzpunkt ist außerhalb von 8-22kHz,
oder der Schwingkreis hat eine sehr schlechte Betriebsgüte.
Vielleicht hat in deinen Aufbau die Quelle eine viel größere
Impedanz als 100 Ohm. Mach den Test doch mal als
Parallelschwingkreis. Koppel die Quelle mal mit einen
1nF Kondensator an den Parallelschwingkreis.
Oder mach mit deinen Schwingkreis mal eine Oszillatorschaltung,
dann kannst du mit einen Frequenzzähler die Frequenz
direkt ablesen.
In dem Viedeo ist ganz schwach eine Resonanz bei etwa 10kHz zu erkennen. Das bedeutet die Betriebsgüte ist sehr schlecht. Du kannst die Güte auch verbessern wenn du möglichst dicken Draht verwendest. Die parasitäre Kapazität wird dann etwas größer. Das kompensierst du wieder mit weniger Windungen. https://youtube.com/shorts/Z1n8VaIWbDo?si=rmCg1ZFry6iWdZ6e
Die Resonanzfrequenz lässt sich mit dem Oszi messen, indem man kurz eine Gleichspannung anlegt und wieder wegnimmt, zB 1.5V-Batterie. Sollte eine saubere abklingende Sinusschwingung ergeben. Wenn nicht, hat die Spule vielleicht einen Windungsschluss. Die Felge ist durchgesägt, oder?
Uwe schrieb: > Die Resonanzfrequenz lässt sich mit dem Oszi messen Alternativ mit einem Signalgenerator (o.ä.) ein Rechtecksignal mit niedriger Frequenz (z.B. 10 Hz) erzeugen und das Signal als Draht über die Spule der Antenne legen. Dann kann man mit dem Oszilloskop die Eigenresonanz und die Güte (=Abklingverhalten) bestimmen. Die Kapazität des 1:10 Tastkopfes verstimmt die Frequenz etwas, aber das kann man rausrechnen.
Jetzt seh ich's erst: Da sind 100 Ohm im Schwingkreis, das reduziert die Güte stark (gegenüber den 2 Ohm der Spule). Daher ist die Resonanzkurve seeeehr breit. Besser wäre, den Schwingkreis "allein zu lassen", also L und C und sonst nichts, und den Signalgenerator so lose wie möglich anzukoppeln (100k oder ein 1nF in Reihe zum Signalgenerator).
:
Bearbeitet durch User
Die oben gezeigte Messung habe ich erstmal nur bei meinem Testsender vorgenommen.(DCF77 Spule) Bei dieser Schaltung habe ich einen 100Ohm Widerstand zum Schutz meiner Soundkarte vorgeschalten. (Habe leider keinen Signalgenerator) Die eigentliche Bikeloop ist 5cm Breite zersägt und besitzt keinen Vorwiderstand. Nur L (3,68mH 3 Ohm) und C (22nF verbaut, 23,3nF berechnet). Hier habe ich aber noch keine Messung vorgenommen. Lg
von Christopher schrieb: >Bei dieser Schaltung habe ich einen 100Ohm Widerstand zum Schutz meiner >Soundkarte vorgeschalten. (Habe leider keinen Signalgenerator) Lass den Widerstand drinn und zusatzlich noch ein 1nF Kondensator in Reihe. Und mach aus dein Reihenschwingkreis ein Parallelschwingkreis. Und dann teste noch mal.
Christopher schrieb: > Die eigentliche Bikeloop ist 5cm Breite zersägt und besitzt keinen > Vorwiderstand. Auch keine Speichen mehr drin, die die Schleife kurzschliessen? Ich würde ohnehin lieber einen Holzrahmen verwendet, z.B. die Sitzfläche von einem alten Stuhl. Trockenes Holz ist bei der niedrigen Frequenz unverdächtig und bildet auch keine parasitäre Kapazität gegen die Wicklung. Und nimm den unsinnigen Widerstand aus dem Schwingkreis! Gleiche lieber die Empfangsantenne mit ein paar kleinen Kondensatoren, evtl. auch einem Drehko, auf die richtige Frequenz ab. Wie sieht die Eingangsstufe deines Emfängers aus? Vllt dämpft die schon zu stark. Die Leitung zum Empfänger verdient auch Beachtung. Manchmal bewirkt ein JFET (z.B. BF245) direkt am Schwingkreis wahre Wunder.
:
Bearbeitet durch User
Die Bikeloop ist ohne Speichen und besitzt auch wie geschrieben keinen Vorwiderstand, den habe ich nur bei dem Testsender verbaut. Testsender Reihenschwingkreis: Soundkartenausgang 17,2kHz Sinus→ 100 Ω → Spule (1,23 mH, 2Ω; alte DCF77-Antenne) → 69 nF (47 nF + 22 nF parallel, Polypropylen-Kondensatoren) → GND Testempfänger Bikeloop 28“ 99m 0,6mm Kupferlackdraht Parallelschwingkreis: Spule 3,68mH (3Ω)und 22nF (Polypropylen-Kondensator) Ich werde die Tips beherzigen. Zuerst besorge mir mal noch ein paar einstellbare Kondensatoren und einen vernünftigen Signalgeber. Vielen Dank für eure fachliche Unterstützung:)
Mein Tipp: Entmagnetisierungsspule eines Elektronenbeschleunigers zweckentfremden. Funktioniert bestens auch als SAQ-Antenne. Forumssuche hilft. Cu auf ein Bikerad zu wickeln ist möglich, aber sinnlos.
Stefan schrieb: > Entmagnetisierungsspule eines Elektronenbeschleunigers zweckentfremden. Farbfernseher mit Bildröhre werden aber immer seltener. Früher stand so etwas mal am Straßenrand, oder Bekannte haben einen ausgedienten abgegeben, aber heute landet alles auf dem Wertstoffhof und die geben selten etwas raus. Ich gebe dir aber Recht: Eine Spule auf einen Eisenrahmen zu wickeln ist Schwachsinn. Nicht nur wegen der hohen parasitären Kapazität, sondern vor allem wegen der hohen Verluste, die dieses Material hat. Das taugt vllt noch für 50Hz, aber sicher nicht mehr für 19kHz.
Vielen Dank für die Hinweise. Ich hatte viele Suchtreffer zum SAQ-Empfang in Verbindung mit einer Bikeloop-Antenne und bin daher davon ausgegangen, dass es damit gut funktionieren sollte. Vielleicht baue ich mir noch eine weitere Antenne, um dazuzulernen und vergleichen zu können. „Der Trend geht ja mittlerweile zum Zweit-SAQ-Empfänger“ xD
:
Bearbeitet durch User
Christopher schrieb: > Vielleicht baue ich mir noch eine weitere Antenne Am einfachsten ist wohl so etwas herzustellen: https://de.wikipedia.org/wiki/Rahmenantenne#/media/Datei:Corn_cob_pipe_catwhisker_radio_1922.png Einfach zwei gekreuzte Holzlatten und den Draht über die Enden gewickelt. In der Mitte muss man die Latten erst noch miteinander verschrauben, damit sie sich nicht gegeneinander verdrehen können. Sonst fällt der ganze Mist zusammen. Möglichst wenig Klebstoff an der Wicklung verwenden! Die gezeigte Konstruktion hat einen großen Abstand zwischen den Windungen *), was eine sehr geringe parasitäre Kapazität und eine hohe Eigenresonanzfrequenz irgendwo im Kurzwellenbereich ergibt. Das wirst du nicht brauchen, denn du willst ja extreme Langwelle empfangen. *) P.S: Das im Bild sind nicht einzelne Windungen, sondern Wicklungspakete von wohl je 20 Windungen. Auf diese Weise kann man auch die Eigenresonanzfrequenz gegenüber einer kompakten Wicklung erhöhen, aber nicht so weit, wie wenn die einzelnen Windungen großen Abstand haben.
:
Bearbeitet durch User
Uwe schrieb: > Besser wäre, den Schwingkreis "allein zu lassen", also L > und C und sonst nichts, und den Signalgenerator so lose wie möglich > anzukoppeln (100k oder ein 1nF in Reihe zum Signalgenerator). Ankopplung des Generators über 1nF wird noch zu stark sein, und ein Widerstand gehört da überhaupt nicht hin. 1nF hat bei 17,2 kHz nur noch 9kOhm und dann dämpft der reelle Ausgangswiderstand des Generators. Ich tendiere eher zu vllt 50pF oder noch weniger. Das Scope koppelt man mit einen 10:1 Tastkopf direkt an den Schwingkreis an. Für eine hohe Güte von Schwingkreisen strebt man ein hohes L/C-Verhältnis an. Da die Induktivität mit dem Quadrat der Windungszahl steigt, wickelt man im Bedarfsfall besser noch ein paar Windungen drauf, als den Schwingkreiskondensator nennenswert zu vergrössern.
Ich möchte noch einmal darauf hinweisen, dass die BikeLoop-Antenne selbst keinen zusätzlichen Widerstand besitzt. Den Vorwiderstand hatte ich lediglich beim Testsender eingefügt, um meine Soundkarte vor möglichen Schäden Aufgrund des niederohmigen Widerstandswertes zu schützen. Inzwischen habe ich zusätzlich einen Verstärker zwischen Generator und Antenne geschaltet, um die Resonanz besser bestimmen zu können.
:
Bearbeitet durch User
von Hp M. schrieb: >Für eine hohe Güte von Schwingkreisen strebt man ein hohes >L/C-Verhältnis an. Das L/C-Verhältnis bestimmt nicht die Güte eines Schwingkreises, die Verluste bestimmen die Güte des Schwingkreises. von Christopher schrieb: >Inzwischen habe ich zusätzlich einen Verstärker zwischen Generator und >Antenne geschaltet, um die Resonanz besser bestimmen zu können. Was für ein Verstärker? Zeige mal die Schaltung. Wie viele Windungen hast du auf die Felge gewickelt? Wie hast du nun die Resonanz bestimmt, mit Reihen- oder Parallelschwingkreis?
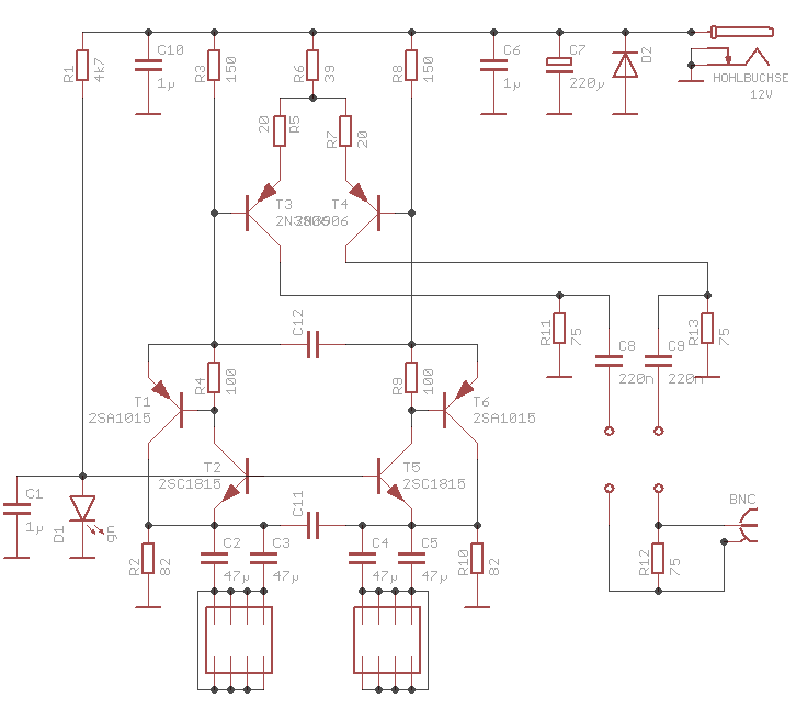
Mit einem „100 W Bluetooth-Verstärkermodul ZK-1001B (Monokanal)“ habe ich einen Sweep von 0–22 kHz durchgeführt (Signal über den Klinkeneingang eingespeist). An den Lautsprecherausgang (Speakers ±) habe ich die Bike-Loop direkt angeschlossen. Diese besitzt aktuell ca. 3,7 mH Induktivität (gewickelt aus 99 m 0,6 mm Kupferlackdraht). Parallel zu den Windungen sind zwei Kondensatoren mit einer Gesamtkapazität von ca. 23 nF verlötet (siehe Anhang). Mit einem Oszilloskop habe ich während des Sweeps beobachtet, bei welcher Frequenz die Amplitude am größten war. Ein Feintuning sollte sich vermutlich mit einem zusätzlichen Trimmkondensator realisieren lassen. Ich habe aber den Eindruck, dass die Resonanzfrequenz bereits ziemlich gut passt.
Günter L. schrieb: > Das L/C-Verhältnis bestimmt nicht die Güte eines Schwingkreises, > die Verluste bestimmen die Güte des Schwingkreises. Die ohmschen Verluste werden aber bei einem hohen L/C Verhältnis geringer.
Christopher schrieb: > Mit einem „100 W Bluetooth-Verstärkermodul ZK-1001B (Monokanal)“ habe > ich einen Sweep von 0–22 kHz durchgeführt (Signal über den > Klinkeneingang eingespeist). Erstaunlich, dass du bei dieser Schaltung überhaupt ein Maximum gefunden hast. Gewöhnlich ist der Innenwiderstand solcher Endstufen so gering, dass es ihnen egal ist, ob du sie mit 2 Ohm oder 200 Ohm belastest.
von Christopher schrieb: >An den Lautsprecherausgang (Speakers ±) habe ich die Bike-Loop direkt >angeschlossen. So geht das nicht. Die Kopplung ist viel zu fest. Die niedrige Impedanz des Verstärkers macht die Güte des Schwingkreises kaputt. Bitte schalte ein Koppelkondensator vom Verstärker zum Schwingkreis. Der sollte so etwa 1/20 bis 1/100 des Schwingkreiskondensators sein. von Hp M. schrieb: >Die ohmschen Verluste werden aber bei einem hohen L/C Verhältnis >geringer. Ja, wenn der Gesammtquerschnitt der Wicklung größer wird. Das kannst du aber auch bei beibehaltung des L/C Verhältnis erreichen, in dem du einfach dickere Drähte benutzt. Aber zum Beispiel wenn die Spule ein Ferritschalenkern ist, mußt du, wenn du da mehr Windungen drauf bringen willst, einen dünneren Draht verwenden, um sie auf den Wickelraum unterbringen zu können. Das Ergebnis ist, die Güte ist nicht größer geworden.
Christopher schrieb: > Ein Feintuning sollte sich vermutlich mit einem zusätzlichen > Trimmkondensator realisieren lassen. Bei mir liegen genau zu diesen Zwecken solche medium-wave-variable-capacitors herum, mit denen sich bis einige hundert Pikofarad überstreichen lassen. Damit ließe sich die richtige Resonanfrequenz vielleicht leichter einstellen. Und nur wenn die Rresonanzfrequenz hinreichend genau stimmt, wird der Empfänger empfindlich genug. Der engliche Ausdruck mußte sein, angesichts der deutsch-englich-Kauderwelsch-Ausdrücke im bisherigen Text weiter oben. mfg
Günter L. schrieb: > von Hp M. schrieb: >>Die ohmschen Verluste werden aber bei einem hohen L/C Verhältnis >>geringer. > > Ja, wenn der Gesammtquerschnitt der Wicklung größer wird. > Das kannst du aber auch bei beibehaltung des L/C Verhältnis > erreichen, in dem du einfach dickere Drähte benutzt. Du weisst aber schon, dass bei HF der Umfang des Leiters wichtiger ist als der Querschnitt, und dass der Leitwert eben nicht mehr proportional zum Querschnitt steigt? Bei der niedrigen Frequenz von nur 17,2 kHz und 0,6 mm CuL liegt sicherlich ein Grenzfall vor, wo der Skineffekt noch nicht die Leerlaufgüte dominiert, aber man sollte das im Auge behalten. Hinzu kommt, dass die Antennenfläche ja nur eine bestimmte HF-Leistung bereitstellen kann. Je höher die Blindwiderstände im Kreis sind (viel L wenig C), umso höher wird dadurch die Schwingkreisspannung im Leerlauf. Diesen Fall kann man aber nur ausnutzen, wenn der Eingang des Verstärkers extrem hochohmig ist (Elektronenröhre, FET). Christopher schrieb: > Mit einem „100 W Bluetooth-Verstärkermodul ZK-1001B (Monokanal)“ habe > ich einen Sweep von 0–22 kHz durchgeführt Oh je! 100 PMPO Watts, oder vllt ist 100 W der Name der Firma? Die aufgedruckten 30W für den Lautsprecher dürften der Wahrheit näher kommen. Ein Class-D Brückenverstärker, fast schon ein Netzteil. Das erklärt auch, weshalb der Innenwiderstand bei hohen Frequenzen so groß wird, und weshalb man Resonanzerscheinungen erlebt, wenn sich Verzerrungen des Eingangssignals mit der Schaltfrequenz überlagern.
@TO Solche Empfangsversuche mit einem Testsender habe ich auch gemacht, aber die Realität sah dann anders aus. Im häuslichen Umfeld sind einfach zu viele Störungen, so daß das Signal im Störnebel einfach unter geht. Zudem liegt die die Stadt wo ich wohne in einem Talkessel, was den Signalpegel zudem noch herunter setzt. Ich bin deshalb letztes Jahr zum Alexandersonday etwas auf Land gefahren. Als Standort habe ich eine kleine Anhöhe mit freier Sicht nach Norden gewählt. Ich hatte verschiedene Empfänger dabei - einen einfachen mit Ferritstab, einen etwas aufwändigeren mit VFO und Landrahtantenne und den Bausatzempfänger den ich mir letztes Jahr aus Grimeton mitgebracht habe. Erfolg hatte ich am Ende mit dem Empfänger aus Grimeton. Das PDF zum Bausatz habe ich hier mal mit angehangen. Der ist nicht spektakulär, aber funktioniert auch an meinem Standort im südlichen Mitteldeutschland. Ich habe mal den Bauplan und die Beschreibung des Empfängers angehangen. Falls Du Interesse hast kann ich Dir den Kontakt zur Bezugsquelle herstellen.
Die vielen Störungen im häuslichen Umfeld sind ein Problem, richtig. Ein einfaches Testsignal kann trotzdem nützlich sein.Bei der gezeigten Schaltung wird ein Ferritstab mit ca 10 cm Länge verwendet, die Spule sollte verschiebbar sein, um auf die SAQ-Frequenz zu kommen. Die Reichweite dürfte bei ca 2m ... 5m je nach Empfänger und Störungen sein. Zur Frequenz-Feineinstellung könnte in die Plusleitung ein Poti mit ca 5 kOhm gelegt werden.Damit sollte eine Frequenzänderung von mehr als 100 Hz möglich sein. Der SAQ-Empfang selbst ist eine Sache für sich, wenn die Antenne in einem Raum nur um einen Meter verschoben wird, kann es völlig anders sein. SAQ nur nachweisen, dazu reicht hier eine Spule mit Ferritantenne, kein Schwingkreis.Vorverstärker und PC.Guter Empfang sieht aber anders aus.
Hans schrieb: > Falls Du Interesse hast kann ich Dir den Kontakt zur Bezugsquelle > herstellen. Sehr gerne :)
Dieter P. schrieb: > SAQ nur nachweisen, dazu reicht hier eine Spule mit Ferritantenne, kein > Schwingkreis.Vorverstärker und PC.Guter Empfang sieht aber anders aus. So etwas Einfaches hatte ich bei meinen Empfangsversuchen im letzten Jahr auch mit genommen. Hat leider nicht funktioniert, ogwohl es im heimischen Versuchsaufbau mit "Testsender" ganz gut geklappt hat. Ich hatte auch noch einen selbst entworfenen Empfänger mit einer Röhre und einen Empfänger einen IC bestückten Empfänger (Prinzip wie der Bausatz bloß viel aufwändiger) dabei. Beide wurden mit einer Langdrahtantenne (ca. 30m) und Erdung versehen, der Erfolg war mäßig, eher null. Ich werde es dieses Jahr noch einmal mit beiden Empfängern versuchen, allerdings würde ich an Stelle der Langdrahtantenne es mal mit einer Rahmenantenne versuchen. Auch das Setup mit diesen beiden Empfängern hatte im heimischen Setup mit Testsender funktioniert.
Das Testsignal war hier empfangsmäßig ähnlich schwach wie SAQ in echt. Empfangsantenne war eine Spule mit Ferritantenne.Mit einer Drahtantenne am Empfänger siehts dann ganz anders aus, da habe ich keinerlei Erfahrung damit. Der aktuelle SAQ-Termin wurde auch schon veröffentlicht: SAQ to air at 100th anniversary on July 2nd 2025 SAQ transmission schedule: Test Transmissions There may be some test transmissions, preliminary on Dienstag July 1st between 13:00 – 16:00 CEST. First transmission: Mittwoch July 2nd 2025 10:20 CEST (08:20 UTC) Live YouTube broadcast begins. 10:30 CEST (08:30 UTC) Start-up of the Alternator. 11:00 CEST (09:00 UTC) Transmission of a message. Second transmission: Mittwoch July 2nd 2025 14:20 CEST (12:20 UTC) Live YouTube broadcast begins. 14:30 CEST (12:30 UTC) Start-up of the Alternator. 15:00 CEST (13:00 UTC) Transmission of a message. Ist halt nicht am Wochenende. Quelle: https://alexander.n.se/en/celebrate-100-years-with-saq-grimeton/ OT Lesenswert? alle Beiträge durchgehend mit -1 bewertet ignoriere ich einfach...
SAQ am 2.Juli war eigentlich wie immer. In der City ist -wie schon gesagt- nicht die Feldstärke das Problem, sondern der man made noise. Hier war der Störabstand etwas 20 dB an einer ca. 1,3-m²-Schleife unter Dach an einem Verstärker nach Sziklai (N7ZWY) mit sehr niederohmigem Eingang. Als Schleifenleiter diente q&d die Abschirmung von 5 m RG-58-Kabel. -- @OT: die Bewertungsfunktion wird von den "Minusverteilern" überbewertet, aber sie glauben halt daran.
:
Bearbeitet durch User
Hallo, ich möchte mich noch einmal zu Wort melden, nachdem ich bei der letzten Aussendung leider kein Glück hatte. Am 25.10.2025 gibt es wieder eine SAQ-Aussendung (Transmission Schedule): • 15:20 CEST (13:20 UTC): Beginn des Live-YouTube-Streams • 15:30 CEST (13:30 UTC): Anlauf des Alexanderson-Generators • 16:00 CEST (14:00 UTC): Übertragung der Botschaft Mittlerweile habe ich meine Bikeloop mit einem Drehkondensator etwas verändert (siehe Anhang). Die Koppelschleife entspricht 1/5 des Hauptdurchmessers und besteht aus einem RG58-Kabel, wobei der Schirm in der Mitte der Schleife unterbrochen ist und das Ende der Schleife mit dem Schirm des Anfangs verbunden wurde. Dennoch stellen sich mir ein paar Fragen: Ist eine Koppelschleife zwingend notwendig, oder kann ich auch direkt mit der Hauptwicklung auf einen SDR gehen? (Der MSi-SDR deckt diesen Frequenzbereich problemlos ab.) Ich wollte die Bikeloop außerdem einmal mit einem NanoVNA durchmessen (die neue Generation deckt 9 kHz bis 300 MHz ab). Allerdings befinden sich SWR und S11 LogMag nach wie vor jenseits von 800 MHz – im kHz-Bereich konnte ich keinerlei Auslenkung feststellen.
Martin O. schrieb: > Beim Sender SAQ ist als Termin der 24. Oktober angegeben. Genau, das ist nämlich der Tag der vereinten Nationen. Er erinnert an den 24. Oktober 1945, an dem die Charta der Vereinten Nationen in Kraft getreten ist. Und die Anlage in Grimeton zählt zum UN-Weltkulturerbe.
:
Bearbeitet durch User
Christopher schrieb: > Ist eine Koppelschleife zwingend notwendig, oder kann ich auch direkt > mit der Hauptwicklung auf einen SDR gehen? Letzteres, aber es ist eine Anpassung erforderlich, am besten mit einem Gamma-Match. http://w6si.com/MagLoop/MagLoop-002-HowDoesItWork.html
Christopher schrieb: > Allerdings befinden sich SWR und S11 LogMag nach wie vor jenseits von > 800 MHz – im kHz-Bereich konnte ich keinerlei Auslenkung feststellen. Die Güte der Loop ist im kHz-Bereich wegen des geringen X_l einfach zu niedrig. Daumenwert für die Induktivität eines "dünnen" (Länge >> Durchmesser) Leiters ist 1 nH/mm.
von Christopher schrieb: >Dennoch stellen sich mir ein paar Fragen: >Ist eine Koppelschleife zwingend notwendig, oder kann ich auch direkt >mit der Hauptwicklung auf einen SDR gehen? (Der MSi-SDR deckt diesen >Frequenzbereich problemlos ab.) Wieviel Windungen hat denn deine Loop? Hast du sie denn mit einen Kondensator auf Resonanz gebracht? Wenn der Empfängereingang hochohmig ist, zum Beispiel einen FET am Eingang hat, brauchst du keine Koppelwindung, da kannst du dann direkt drauf gehen. Ansonsten soll ja die Koppelwindung auf eine niedrige Eingangsimpedanz runter transformieren.
Mario M. schrieb: > Gamma-Match Ignoriert meinen Beitrag! Ich hatte vergessen, dass die Felge nur der Spulenkörper ist. 🤦♂️ Man könnte die Wicklung bei 10 Prozent der Windungszahl anzapfen oder die Parallel-Kapazität als kapazitiven Spannungsteiler aufbauen.
In der Wikipedia findet sich unter en.wikipedia.org/wiki/Sziklai_pair eine Schaltung, die in Basischaltung einen besonders niedrigen Innenwiderstand verspricht. Die Messung am VNWA bestätigte das. Ich trete diesmal mit einer symmetrischen Drahtloop mit etwa 1 m² an der anhängenden Schaltung an.
Mario M. schrieb: > Mario M. schrieb: >> Gamma-Match > Ich hatte vergessen, dass die Felge nur der > Spulenkörper ist. Aufpassen, dass das sich nicht zur Kurzschlusswindung entwickelt :-)
Da hat der TO wohl schon darauf geachtet. Christopher schrieb: > Die eigentliche Bikeloop ist 5cm Breite zersägt
von Günter R. schrieb: >Die Güte der Loop ist im kHz-Bereich wegen des geringen X_l einfach zu >niedrig. Er wird doch wohl nicht nur eine Windung haben? So 20 bis 30 Windungen sollten es schon sein. Hier kann man die Induktivität prima berechnen. Und dann mit der Thomsonschen Schwingungsformel den dazu gehörenden Kondensator berechnen. https://wetec.vrok.de/rechner/cspule.htm
Günter L. schrieb: > Er wird doch wohl nicht nur eine Windung haben? > So 20 bis 30 Windungen sollten es schon sein. Christopher schrieb: > Bikeloop (28”, 99 m 0,6 mm Kupferlackdraht, 3,68 mH, 3 Ω, 22 nF > Kondensator parallel, 5 cm Lücke) Da beim Fahrrad der Duchmesser der Räder mit Reifen gemessen wird, schätze ich den Wicklungsdurchmesser auf 600 mm. Das ergibt bei 99 m Draht dann ca. 50 Windungen.
Hallo, ja die Aussendung findet heute am 24.10. statt (kleiner Tipfehler) Bikeloop hat ca. 50Windungen. Alternativ könnte ich ja auch beim Nano VNA den Generatorausgang CW fest auf 17.2khZ stellen, mit einem oszi die Frequenz beobachten und solange am Drehkondensator drehen bis die Amplitude auf das maximale ansteigt? Tastkopf des Oszi auf x10? VNA mit Vorwiderstand oder koppelkondensator in Reihe um den Hauptschwingkreis nicht zu beeinflussen?
Günter R. schrieb: > Ich > trete diesmal mit einer symmetrischen Drahtloop mit etwa 1 m² an der > anhängenden Schaltung an. Wenn man schon klaut, dann wenigstens mit Quellenangabe: Beitrag "Re: Kleine aktive Magnetloop-Breitbandantenne" > In der Wikipedia findet sich unter en.wikipedia.org/wiki/Sziklai_pair > eine Schaltung, die in Basischaltung einen besonders niedrigen > Innenwiderstand verspricht. Die Messung am VNWA bestätigte das. In der Wikipedia steht nichts zum "Innenwiderstand". Wenn man schon klaut, dann wenigstens richtig. Es ist der Eingangswiderstand an dem Emitter des Komposit-Transistors.
korrekt, tumma leid, dieses hilfreiche Zitat fehlte. Danke für die Ergänzung.
Hallo, da hier Fragen nach Antennen für niedrige Frequenzen aufgekommen sind, hier kurz meine Empfehlung. Für Frequenzen von 0 bis ca. 1,5MHz hat sich bei mir folgende Antenne bewährt: Diese Youloop-Schaltung hier "Two Turns Loop" mit 70cm Durchmesser https://airspy.com/wp-content/uploads/2020/03/YouLoop-2T.png mit einem Übertrager FT37-77 und 6:12 Windungen verdrillt (also prim. 6Wdg. und sek. 2x 6wdg. in Reihe) an 50 Ohm (wobei die 50 Ohm je nach Frequenz eher ein Schätzwert sind, aber es funktioniert gut mit 2m 50-Ohm-Koax an 50-Ohm-Eingängen). Hat man keinen Ringkern FT37-77 zur Hand, geht vermutlich auch ein Ringkern aus einer alten Energiesparlampe. Für sehr tiefe Frequenzen könnte die "Four Turns Loop" mit größerem Durchmesser noch besser sein. https://airspy.com/wp-content/uploads/2020/03/YouLoop-4T.png (keine Ahnung, was man da als Kabel nimmt, eventuell dreipoliges abgeschirmtes Mikrofonkabel!?) Das einfach so in den Raum geworfen.
:
Bearbeitet durch User
Christopher schrieb: > ich möchte demnächst SAQ auf 17,2 kHz CW empfangen und habe dazu ein > paar grundlegende Verständnisfragen >..... > Mittlerweile habe ich meine Bikeloop mit einem Drehkondensator etwas > verändert (siehe Anhang). "Demnächst" war ja gestern, SAQ sendete zum UN-Tag am 24. Oktober. Und wie war der Empfang?
:
Bearbeitet durch User
Ich habe mir noch eine Rahmenantenne wie folgt aufgebaut: Kantenlänge: 90cm Drahtstärke: 0,8mm Windungen: ca. 56 (ca. 1-1,5mm Abstand zwischen jeder Wicklung) Induktivität der Spule: 6,31mH Widerstand der Wicklung: 7,2Ohm Festkapazität + Drehkondensator (parallel zur Spule): 12,5-13,8nF einstellbar. (rechnerisch müsste die Resonanz bei 13,569nF liegen) Die Koppelschleife entspricht 1/5 des Hauptdurchmessers und besteht aus einem RG58-Kabel, wobei der Schirm in der Mitte der Schleife unterbrochen ist und das Ende der Schleife mit dem Schirm des Anfangs verbunden wurde. (Abstand zur Hauptspule 3-5cm) Empfänger war ein MSi-SDR Stick direkt auf 17,2kHz geschaut (ja der kann so tief) und dann nochmal mit einen 10MHz Upconverter auf 10017,2 kHz. -Ausrichtung längs nach Grimeton. -Entfernung 760km -Höchsten Berg in der Pampa ausgesucht. Alles ohne Erfolg :(
von Christopher schrieb: >Alles ohne Erfolg :( Wie ist denn die Eingangsimpedanz deines Empfängers? >Die Koppelschleife entspricht 1/5 des Hauptdurchmessers und besteht aus >einem RG58-Kabel, Das wird zu wenig sein. Bestimme den Resonanzwiderstand deiner Loop, und transformiere dann runter auf 50 Ohm, wenn der Empfängereingang 50 Ohm hat, oder auf die Impedanz die dein Empfängereingang hat. Angenommen deine Loop hat 5000 Ohm Resonanzwiderstand und du willst auf 50 Ohm runtertransformieren, 5000 durch 50 = 100 Die Impedanztransformation der Wicklungen ist Quadratisch mit den Windungszahlen. Also mußt du noch die Wurzel aus 100 ziehen = 10. Deine Loop hat 56 Windungen, 56 durch 10 = 5,6. Also sollte deine Koppelwicklung etwa 5 Windungen haben, mit den vollen Durchmesser deiner Loop, und nicht 1/5 deiner Loop. > und dann nochmal mit einen 10MHz Upconverter auf 10017,2 kHz. Würde ich nicht machen. Einfach mal die 17,2 kHz direkt in den hörbaren Bereich mischen, und ein NF-Verstärker mit hoher Verstärkung nachschalten, Direktmischprinzip. Die 17,2kHz mit einen Oszillator 18kHz oder 16,4kHz mischen, ergibt dann einen schönen Ton von 800Hz.
Empfangsbericht vom 24.10.2024 aus Oberbayern Seit längerer Zeit hatte ich mich mit dem Empfang von SAQ Grimme beschäftigt. Mir war der dargestellte Aufwand mit super rauscharmen VV und Upconverter immer zu hoch. Meiner Meinung sollte es möglich sein, mit einfachstem Equipment den Sender empfangen zu können. Schließlich konnte man das vor 100 Jahren auch. Also bastelte ich das, was ich vor vielen Jahren gelernt hatte: 1. Antenne eine Loop mit ca. 90cm Durchmesser und einer Windung RG214, aufgewickelt auf einen Hula- Hopp- Reifen von Otto *https://www.otto.de/p/ramroxx-hula-hoop-reifen-fitness-reifen-8-teile-gepolstert-durchmesser-einstellbar-grau-gruen-S0E1N09W/#ech=29395572 ; Höhe über Grund ca. 4,0m; Abstand zum Empfänger = Laptop ca. 4,0m 2. einen Impedanzwandler, Eingang Impulsübertrager aus einer Energiesparlampe mit Windungsverhältnis 1:4 3. einen Impedanzwandler, 1- stufig, gain ca. 40 dB 4. als "Empfänger" die Soundkarte des Laptops Dell Precision M4800 5.dazu die Software "SAQrx", Bandbreite auf 300 Hz gestellt. Standort außerhalb des Dorfes, nächstes Haus mit PV >300m weg. 48° 6'27.07"N; 12°33'33.39"E Ergebnis: Der Empfang war die gesamte Zeit, von Beginn der Testsendung gegen 15:45 bis zum Ende der Aussendung gegen 16:08, bestens. SNR ca. 15 dB. Die Empfindlichkeit war so hoch, dass Bewegungen der Maus deutlich im Hintergrundgeräusch zu hören waren. Eine höhere Verstärkung des VV hätte nichts gebracht. Hörbeispiele, die Schaltung als Eagle und pdf- Datei und die KML-Datei des Standortes gibt es hier: *https://www.dropbox.com/scl/fo/s86s5d2t9hhbuapfnult1/AP_2A_7HHlSU7j6xcvFAIpQ?rlkey=lzzn49rhlb8zso9m5p81j78n1&dl=0
Klasse gemacht! Was ist der Unterschied der beiden Videos SAQ Sendung vs SAQ vorab? Nur eine Audio-Nachbearbeitung?
Wulf D. schrieb: > Unterschied der beiden Videos SAQ Sendung vs SAQ vorab SAQ vorab ist der Mitschnitt der Test-Sendung vor dem offiziellen Sendetermin 1600 SAQ Sendung ist der Mitschnitt der offiziellen Srndung ab 1600
Bitte melde dich an um einen Beitrag zu schreiben. Anmeldung ist kostenlos und dauert nur eine Minute.
Bestehender Account
Schon ein Account bei Google/GoogleMail? Keine Anmeldung erforderlich!
Mit Google-Account einloggen
Mit Google-Account einloggen
Noch kein Account? Hier anmelden.










