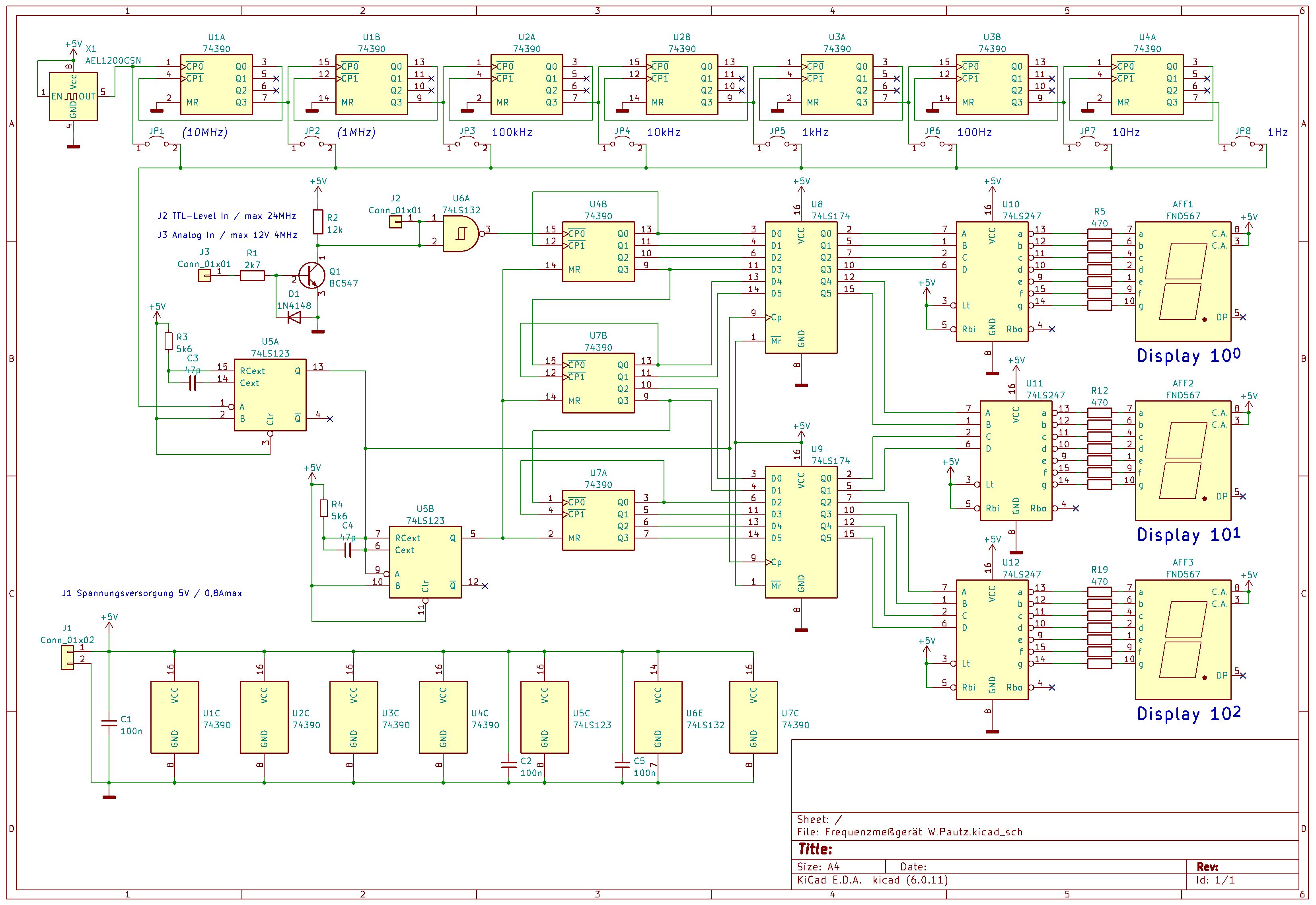
Diesen Frequenzzähler habe ich aus einem Nachlass bekommen und auch mal einen Schaltplan dazu erstellt. Ich bin mir nicht schlüssig wie ich damit weiter vor gehe, folgende Optionen fallen mir ein: - so lassen wie es ist - ein paar Optimierungen vornehmen - die Bauteile in Lagerkisten und Platine entsorgen - ...? Die gleiche Funktion kann man mit einem AVR (sicher sogar komfortabler und bestimmt umfangreicher) auch bekommen, bevor ich etwas unbedachtes mache stelle ich das Gerät hier vor und stelle das mal zur Diskussion.
Joachim S. schrieb: > Diesen Frequenzzähler habe ich aus einem Nachlass bekommen und > auch mal einen Schaltplan dazu erstellt. Fleißig👍 > Ich bin mir nicht schlüssig wie ich damit weiter vor gehe, folgende > Optionen fallen mir ein: Ehrlich..verschenke das Teil hier. Ein Frequenzzähler mit 3 Stellen ist nicht wirklich sinnvoll einzusetzen. Ein Anfänger kann aber an dem Teil messen.
Um einen selbst gebauten Wienbrücken-Sinusgenaerator mit Frequenzanzeige auszustatten, reicht er allemal. Man könnte daraus noch ein Kombigerät aufbauen, bei dem der Frequenzzähler seinen eigenen Eingang hätte, und womöglich noch schaltbare Vorteiler. Als Lern- und Anschauungsobjekt finde ich ihn erhaltenswert. Nicht jeder Zeitgenosse schafft es noch, sich in µC-Programmierung einzusarbeiten. mfg
Joachim S. schrieb: > Diesen Frequenzzähler habe ich aus einem Nachlass bekommen und auch mal > einen Schaltplan dazu erstellt. > Super ! Und endlich mal wieder ein Schaltplan, der seinen Namen wirklich verdient. Ohne hunderte von Labels, die Zusammenhänge und die Funktion sind hier sofort erkennbar. Zur Verwendung : Lieber als komplette Einheit aufheben, ausgeschlachtete Teile liegen ja doch nur jahrelang in irgendwelchen Kisten. Ich nutze solche "Basteleien" von früher immer, um meinen Auszubildenden praktisch vorzuführen, was früher notwendig war. Steffen
Joachim S. schrieb: > folgende Optionen Du wirst die Platine nie wieder brauchen, sie hat schon das falsche Formal für eine Anwendung, und auch die Bauteile darauf nicht. Zerstören bringt also nichts, du könntest sie komplett entsorgen, vielleicht bis auf den Quartzoszillator. Aber warum wegschmeissen wenn man Platz hat, man kann sie auch aufheben um zu zeigen wie ordentlich man damals gebaut hat. Und ja, wenn im Schrott noch ein XR2206 Funktionsgenerator ist kann man überlegen ihn damit in ein Gehäuse zu bauen, Teiler automatisch mit Frequenzwahlschalter umgeschaltet.
Joachim S. schrieb: > Frequenzmesser / TTL-Grab Als "TTL-Grab" würde ich diesen Frequenzmesser eher nicht bezeichnen. Das war wohl eher der Autokorrelator, mit dem ich mal gearbeitet habe. Der bestand aus ca. 10 Din A4 grossen Platinen mit je > 100 TTL-ICs.
Harald W. schrieb: > Joachim S. schrieb: > >> Frequenzmesser / TTL-Grab > > Als "TTL-Grab" würde ich diesen Frequenzmesser eher nicht bezeichnen. > Das war wohl eher der Autokorrelator, mit dem ich mal gearbeitet habe. > Der bestand aus ca. 10 Din A4 grossen Platinen mit je > 100 TTL-ICs. So ein Korrelationsmessgerät kenne ich auch. Das hatten die Ungarn gebaut. Der Einsatz im Wissenschaftsbereich der Universität gestaltete sich aber schwierig. Die Ungarn hatten in der wohl fälschlichen Annahme keine Messkabel mitgeliefert, und der mindestens promovierte Leerkörper sah sich ausserstande praktische Abhilfe zu schaffen. Ein 3 stelliger Zähler ist dagegen kein IC-Grab. Allenfalls eine lokale Zusammenrottung.
Nun, das war in den 70ern so üblich. Habe da noch so einige Platinen rumliegen, welche in einem NC-Drehautomaten verbaut waren. Jede Platine hatte eine eigene Spannungsregelung und viele 74er-ICs. Alles in Fädeltechnik verdrahtet
Ich habe versucht das Fädeltechnikbild noch in mein Posting reinzubekommen, aber ging irgendwie nicht, daher eben ein eues Posting
Thomas S. schrieb: > 20250531_150910_1_.jpg Photoqualität ging selbst in den 70ern schon besser, jedenfalls wenn die Bilder nicht live vom Mond kamen. Joachim S. schrieb: > Diesen Frequenzzähler habe ich aus einem Nachlass bekommen und auch mal > einen Schaltplan dazu erstellt. Die schöpferische Leistung hält sich in Grenzen, war damals aber sicher alleine schon vom Material nicht ganz geschenkt und weit weg davon, was man heute dafür ausgeben würde. Immerhin sind es schon 74LS-ICs, aber auch die wird man heute wohl nirgends mehr in einem neuen Projekt einsetzen ;-)
:
Bearbeitet durch User
Rainer W. schrieb: > Immerhin sind es schon 74LS-ICs, aber > auch die wird man heute wohl nirgends mehr in einem neuen Projekt > einsetzen ;-) Schau mal ins Datenblatt und staune, was so ein 74LS an seinen Eingängen so alles aushält. Mein erster Eingenbauzähler war noch vor LS, und die stattliche Anzahl von 74192, 7447, 7495, ... nuckelte 4 A aus einem 5 V Netzteil. Immerhin hatte er standesgemässe 8 Stellen.
Thomas S. schrieb: > Ich habe versucht das Fädeltechnikbild noch in mein Posting > reinzubekommen, aber ging irgendwie nicht, daher eben ein eues Posting Naja, da fehlte die Geduld beim anhängen des 2. Fotos. Jetzt haben wir es 3x. Weiterhin ist das keine "Fädeltechnik", sondern Wire-Wrap, auf deutsch https://de.m.wikipedia.org/wiki/Wickelverbindung
Schon in den frühen 70er Jahren gab es LSI Bausteine wie die 72xx Bausteine. ICM7208/16/26. Zeitbasis ICM7207. Mostek hatte da übrigensen einen wunderschönen Zeitbasis Controller, den MK5089 oder so ähnlich. Da konnte nan die Intervallszeitspanne kurz halten. Angenehm war auch die externe Gate Zeiteinstellungsmöglichkeit. Aber auch ich baute mir damals einen sehr kompakten TTL Zähler in Modulbauweise mit 7490/9368 Speicher und LED Ansteuerung. Anzeigen waren Fairchild FND357. Das teil war superklein. Vielleicht zwei 20er Zigarettenpackung. Die Zeitbasis war ähnlich aufgebaut. Die Stellen konnte nan beliebig erweitern. War damals echt stolz auf die in meinen Augen innovative Bauweise.
:
Bearbeitet durch User
Gerhard O. schrieb: > War damals echt stolz auf die in meinen > Augen innovative Bauweise. Mein Zähler hatte eine stellenabhängige Gatetime. Man konnte u.a. die höchstwertigen Digits mit 10 ms Gatetime, und die darauffolgenden mit 100 ms, 1 s und 10 s laufen lassen. Das war innovativ!
Cartman E. schrieb: > Mein Zähler hatte eine stellenabhängige Gatetime. Bei mir war das genau anders herum. Wenn Du für 50 Hz 8 Stellen eingestellt hattest, wie lange war dann die 'gatetime'? Mit einem Temperatur->Frequenz Wandler könnte die gezeigte Hardware als Thermometer dienen. Aber bitte nicht alles zusammen in ein Gehäuse packen!
Mi N. schrieb: > Bei mir war das genau anders herum. > Wenn Du für 50 Hz 8 Stellen eingestellt hattest, wie lange war dann die > 'gatetime'? Genau genommen gab es überhaupt keine Gatetime im eigentlichen Sinne. Die Werte wurden zum passenden Zeitpunkt gelatcht. Ein äquivalentes Messintervall von 10 s löst bei 50 Hz dann 0,1 Hz auf. Die "50" hat man aber schon nach einer Sekunde. Und die "5" natürlich noch schneller. Das Prinzip braucht aber etwas Mitdenken beim Messen. Das wäre vielen heute wohl nicht zuzumuten. Einen konventionellen Zählmodus gab es natürlich auch noch.
Mi N. schrieb: > Mit einem Temperatur->Frequenz Wandler könnte die gezeigte Hardware als > Thermometer dienen. > Aber bitte nicht alles zusammen in ein Gehäuse packen! Eine Uhr mit 6 Minutenteilung wäre bei 3 Stellen auch drin. 12:30 => 12.5 :-) Mit den Dezimalpunkten könnte man die Minuten noch besser ausdekodieren. Und würde mit Sicherheit mehr fragende Blicke erzeugen, wenn man sie an prominenter Stelle betreibt.
Cartman E. schrieb: > Mein erster Eingenbauzähler war noch vor LS, und die stattliche > Anzahl von 74192, 7447, 7495, ... nuckelte 4 A aus einem 5 V Netzteil. Meiner hat 2,5A gebraucht. Zähler: 8 * 74192 Mux: 8 * 7403 Latch: 4 * 7491 Decoder: 1 * 7447 Durch eine Verriegelungslogik konnte er gleichzeitig vor- und rückwärts zählen. Ich hab dann mal von einem MW-Radio die Oszillatorfrequenz und die ZF draufgegeben. Man konnte schön sehen, wie die Anzeige bei jedem Sender einrastete.
Klaus F. schrieb: > naja, eher 7475 Nee, 4 x 7491 für 8 Digits stimmt schon. Ist schon komisch, welche Exoten in der DDR nachgebaut wurden. Ich habe die 7491 (=D191) aus einer Platine vom Grabbeltisch. Nach dem Zählen werden die Digits über 7403 in die 7491 reingeschoben und dann für die Multiplexanzeige rotiert. Der 7447 (=P147) war im örtlichen Bastlerladen extrem teuer und Multiplexen spart auch viel Verdrahtungsaufwand.
Peter D. schrieb: > Klaus F. schrieb: >> naja, eher 7475 Ja, eher 7495. > Nee, 4 x 7491 für 8 Digits stimmt schon. Sehr kreativ. Mit je 3 x 7491 habe ich auch schon Signale um ca. 1 us verzögert, und mit 24 x 7491 einen 4 bit Speicher mit 48 bit gebaut. :-) > Der 7447 (=P147) war im > örtlichen Bastlerladen extrem teuer Bei der Helligkeit der verfügbaren Displays, war multiplexen aber auch nicht gerade angezeigt.
Die Tek TM500 Frequenzzähler ohne Mikrocontroller sind alle so gebaut, paar mehr TTL und paar mehr Stellen. Heute macht das jedes Multimeter, Oszi, Logikanalyzer etc auch, meistens sogar besser
:
Bearbeitet durch User
🍅🍅 🍅. schrieb: > Die Tek TM500 Frequenzzähler ohne Mikrocontroller sind alle so gebaut, > paar mehr TTL und paar mehr Stellen. > Heute macht das jedes Multimeter, Oszi, Logikanalyzer etc auch, meistens > sogar besser An die kann man auch eine externe Referenz anschliessen? Und haben 2 oder mehr Eingangskanäle für Relativ oder Start/Stop- Zeitmessungen? Von den Spezialisten von Stanford Instruments mal ganz abgesehen. Schon der Abgleich eines Uhrenquarzgenerators ist mit einem gut ausgestattem Zähler sehr einfach. Versuch das mal mit > Multimeter, Oszi, Logikanalyzer
Ich seh da kein Referenz-Eingang: https://w140.com/tekwiki/wiki/DC509 Zum Atomuhr ausmessen brauchts eher was wie HP 53132A Oder einfach die runtergeteilten 10MHz aufs Analog-Oszi und auf dem 2. Kanal der Phase beim driften zugucken. Die Allerwelts Gammel-Zähler sind überbewertet, HP 53132A ist schon ganz nett, geht aber meistens auch mit vielen anderen Methoden
🍅🍅 🍅. schrieb: > Ich seh da kein Referenz-Eingang: > https://w140.com/tekwiki/wiki/DC509 Das geht bei dem vermutlich mit Ratio B/A und Averaces genau so gut. Oder der Eingang sitzt hinten. :-) Auch nicht ganz unüblich. > Zum Atomuhr ausmessen brauchts eher was wie HP 53132A > Oder einfach die runtergeteilten 10MHz aufs Analog-Oszi und auf dem 2. > Kanal der Phase beim driften zugucken. Ja Alternativen gibt es oft, aber nicht für alles. Ein Lock-In-Counter in einem Spektrumanalyzer kann z.B. auch noch ohne Mühe sehr schwache Signale messen. > Die Allerwelts Gammel-Zähler sind überbewertet, HP 53132A ist schon ganz > nett, geht aber meistens auch mit vielen anderen Methoden Die Einfachstzähler sind tatsächlich einfach zu ersetzen. Die sind als dediziertes Gerät ja auch weitgehend vom Markt verschwunden. Wenn man einen guten Zähler hat, kann man den allerdings höchst einfach benutzen.
Moin, Da wir gerade über alte Frequenzzähler sprechen, möchte ich gerne auf den SD6053 Frequenzzähler hinweisen: In den frühen 1970er-Jahren brachte Systron Donner mit dem Modell 6053 einen bemerkenswerten Frequenzzähler auf den Markt, der bis 3 GHz messen konnte. Zwei Aspekte dieser Konstruktion stechen besonders hervor: Zum einen verfügte der 200 MHz-Kanal über eine diskret aufgebaute ECL-Dekade – damals schon eher ungewöhnlich. (Als diskret meine ich Flip-Flop Bausteine als schnelle Zähldekade beschaltet). Noch spannender aber war die Triggerstufe im Breitbandverstärker: eine Tunneldiodenschaltung, die für hervorragende Empfindlichkeit sorgte. Selbst bei sehr schwachen Eingangssignalen blieb die Anzeige erstaunlich stabil und zuverlässig. Der 3 GHz-Bereich basierte auf dem sogenannten ACTO-Prinzip (Automatic Computing Transfer Oscillator). Dabei wurde das Eingangssignal über zwei Mischer in ein Differenzsignal umgesetzt, dessen Frequenz ein Vielfaches einer Referenzfrequenz war – in diesem Fall 1 kHz. Das Besondere: Die Steuerlogik nutzte dieses abgeleitete Signal gleichzeitig zur automatischen Verlängerung des Gate-Intervalls. So erschien die Anzeige wie eine direkte Darstellung der tatsächlich eingespeisten Frequenz – ein damals sehr cleverer Ansatz, der in der Praxis erstaunlich gut funktionierte. Ein Mischer Ausgangssignal wurde dazu benutzt einen HF VCO mittels PLL anzubinden, die vom Zähler dann gemessen wurde. Ich besitze selbst eines dieser Geräte – und es läuft, trotz seines betagten Alters, nach wie vor zuverlässig. Besonders sehenswert ist auch der Dual Mischteil, der auf einem SRD-Sampling-Mischer Prinzip basiert. Wer sich für durchdachte HF-Schaltungen interessiert, dem sei ein Blick ins Service-Manual wärmstens empfohlen – ist problemlos online zu finden. Auch EIP und HP (z. B. der HP 5340A) setzten vergleichbare Konzepte um. Die Entwickler jener Zeit hatten oft erstaunlich elegante Lösungen parat – und der Systron Donner 6053 ist ein schönes Beispiel dafür, wie innovativ man mit den damaligen Mitteln arbeiten konnte. Mir imponiert der damalige Innovationsgeist immer noch gewaltig. Gerhard
:
Bearbeitet durch User
Bitte melde dich an um einen Beitrag zu schreiben. Anmeldung ist kostenlos und dauert nur eine Minute.
Bestehender Account
Schon ein Account bei Google/GoogleMail? Keine Anmeldung erforderlich!
Mit Google-Account einloggen
Mit Google-Account einloggen
Noch kein Account? Hier anmelden.





