Hallo, warum wird bei der Mini Whip Antenne von Fumkamateur für 10 kHz - 30 MHz in der Eingangsstufe ein MOSFET BF998 statt einem jFET verwendet (wobei beim MOSFET G1 und G2 zusammengeschaltet sind)? Und bringt die 10uH-Spule L2 wirklich etwas bei der Unterdrückung höherer Frequenzen? Hier der Link zum Schaltbild: https://www.box73.de/images/product_images/popup_images/4802_2.png Und hier der Link zum Produkt: https://www.box73.de/product_info.php?products_id=4802 Viele Grüße
Daniel schrieb: > warum wird bei der Mini Whip Antenne von Fumkamateur für 10 kHz - 30 MHz > in der Eingangsstufe ein MOSFET BF998 statt einem jFET verwendet (wobei > beim MOSFET G1 und G2 zusammengeschaltet sind)? Ich denke, das hängt damit zusammen, dass der J310 und der 2N5109 nicht mehr gebaut werden. Ich denke jede Ersatzbestückung mit nicht China nachbauten ist besser als die Fakes.
:
Bearbeitet durch User
Dann verwende die SMD-Version MMBFJ310. Die gibt es noch etliche 10.000 Mal z.B bei Mouser von Onsemi.
Zwei Source- bzw Emitterfolger hintereinander?! Vielleicht kennt jemand den Sinn dahinter.
Wenn man sich etwas mit den Grundlagen der Schaltungstechnik eines FET auskennt, wird der Sinn schnell klar. Die Spannungs-Verstärkung V eines FET Sourcefolgers (Drainschaltung) ist immer kleiner 1 und hängt von der Steilheit S des FET und dem Widerstand am Source (Sourcewiderstand // Lastwiderstand) ab. vereinfacht ermittelt sich die Verstärkung nach: V = S x Rs Wären am Source direkt 50 Ohm angeschlossen, würde das wegen des kleinen Rs eine negative Verstärkung (Dämpfung) von über 10 dB ergeben. Darum setzt man einen bipolaren Emitterfolger dahinter. Dessen hochohmiger Eingangswiderstand sorgt dafür, dass der Sourcewiderstand nicht belastet wird und die Dämpfung des FET nur noch bei wenigen dB liegt. Damit dieser Emitterfolger im A-Betrieb linear und intermodulationsarm arbeitet, braucht er zudem recht viel Ruhestrom. Üblich sind ca. 30...60 mA.
:
Bearbeitet durch User
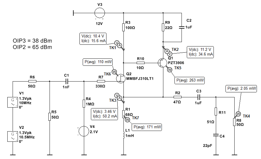
Einverstanden! Aaaber: Q1 wird hier ja sogar mit ca. 28 Ohm am Source abgeschlossen. Die Frage war eher, warum man den Q1 nicht direkt mit seiner Source das Antennenkabel und den Empfängereingang treiben lässt, sondern noch einen weiteren Emitterfolger spendiert inkl. schlechterer Anpassung mit 235 Ohm? Ich glaube, die "Minus-dB über alles" spielen hier eh keine große Rolle, weil die E-Feld-Sonde eh schon so einen schlechten Wirkungsgrad hat. Mich stürt R9 mit 30 Ohm viel mehr! Selbst bei einer 15 V-Versorgung werden an der Basis von Q2 keine 30 mV erreicht und dieser somit gar nicht aufgesteuert. Irgendwas ist das faul. Die originale Mini-Whip von PA0RDT hat z.B. zur Arbeitspunkteinstellung einen Basisteiler von 2k2 zu 10k und somit eine Vorspannung von ca. 10...12 V.
Marek N. schrieb: > Ich glaube, die "Minus-dB über alles" spielen hier eh keine große Rolle, > weil die E-Feld-Sonde eh schon so einen schlechten Wirkungsgrad hat. Das ist nicht richtig. Wirkungsgrad ist ein Leistungsverhältnis und spielt nur bei einer Sendeantenne eine Rolle. Bei einer aktiven Empfangsantenne ist es die die Rauschzahl, die eine maßgebliche Rolle spielt für die Empfindlichkeit. Und jedes dB Dämpfung ist eine Verschlechterung der Rauschzahl / Empfindlichkeit. Etwas Stoff zum Nachlesen über die Grundlagen und Praxis von E-Feldantennen: https://www.dl4zao.de/_downloads/Miniwhip-Kompendium_dl4zao.pdf
Wulf D. schrieb: > Zwei Source- bzw Emitterfolger hintereinander?! > Vielleicht kennt jemand den Sinn dahinter. Das frage ich mich auch. Die Schaltung hat keinerlei Spannungsverstärkung, nur eine Impedanzwandlung. Der FET sieht mit R9 eh schon 30R als Last, was soll der BJT noch dahinter? Ich hätte eher eine Anpassung an das Koaxkabel vorgesehen.
Peter D. schrieb: > Der FET sieht mit R9 eh schon 30R als Last, was soll der BJT noch > dahinter? Dann rechne mal mit der Steilheit des FET aus, was bei 30 Ohm Souce Last an Übertragungs-Dämpfung (S21) rauskommt. FET Grundlagen sollte man schon beherrschen, sonst käme die Frage erst gar nicht auf.
Helmut -. schrieb: > Dann verwende die SMD-Version MMBFJ310. Die gibt es noch etliche 10.000 > Mal z.B bei Mouser von Onsemi. So siehts aus. Peter D. schrieb: > Der FET sieht mit R9 eh schon 30R als Last, was soll der BJT noch > dahinter? Mein Verdacht ist, dass es sich bei R9 in Wahrheit um 30K handelt. Dann läge der Arbeitspunkt von Q2 auch deutlich besser. Al schrieb: > Dann rechne mal mit der Steilheit des FET aus, was bei 30 Ohm Souce Last > an Übertragungs-Dämpfung (S21) rauskommt. FET Grundlagen sollte man > schon beherrschen, sonst käme die Frage erst gar nicht auf. Rechne doch mal vor, um uns alle zu erhellen.
Daniel schrieb: > Hier der Link zum Schaltbild: > https://www.box73.de/images/product_images/popup_images/4802_2.png Ich könnte mir vorstellen dass R9 ein 30k Widerstand sein soll, nicht 30 Ohm.
Daniel schrieb: > Rechne doch mal vor, um uns alle zu erhellen. bitte, zu besseren Übersicht von LTSpice exakt aus den Daten des MMBFJ310 gerechnet die Spannungs-übertragungsdämpfung. Am 50 Ohm Ausgang (R5) über 12 dB Verlust. als Sourcewiderstand wirken die Parallelschaltung von R1 und der Last R5. oder als Überschlagsformel zur Abschätzung: Spannungsverstärkung V = S x R1//R5 die Steilheit S eines MMBFJ310 beträgt typisch zwischen 10 und 20 mS
:
Bearbeitet durch User
Daniel schrieb: > Mein Verdacht ist, dass es sich bei R9 in Wahrheit um 30K handelt. Dann > läge der Arbeitspunkt von Q2 auch deutlich besser. Herr schick Hirn. Bei so viel gedankenlos hingeplappertem Zeugs kann man sich nur noch am Kopf kratzen.
:
Bearbeitet durch User
Das ist ein Tipfehler, R9 sollte vermutlich 30 kOhm haben.
Außerdem kommt mir der R6 mit 330 Ohm ziemlich hoch vor,
da würden 33 Ohm auch besser passen.
>Herr schick Hirn. Bei so viel gedankenlos hingeplappertem Zeugs..
??? Immer noch Kopf kratz
B e r n d W. schrieb: > Das ist ein Tipfehler, R9 sollte vermutlich 30 kOhm haben. > Außerdem kommt mir der R6 mit 330 Ohm ziemlich hoch vor, > da würden 33 Ohm auch besser passen. Der R6 stört nicht mit den 330 Ohm, der Emitterfolger ist schon recht hochohmig. Mal wieder doof, wie sich einzelne mit dämlichen Sprüchen daneben benehmen. Hab die Schaltung von ganz oben in LT-Spice gepackt. Natürlich den Typo R9 auf 30k korrigiert. Das Ding war erst mal ein kräftiger Störsender auf knapp 40 MHz. Lag an L2 (10uH), also weggelassen. Lief dann ordentlich mit einer Verstärkung von -2,9dB an einem 50 Ohm Abschluß bei 1 MHz. Zum Vergleich einige Alternativen bezüglich Verstärkung getestet, mit den notwendigen Arbeitspunktanpassungen.
1 | BF998 + BJT : -2,9dB |
2 | nur BF998 : -7,0dB |
3 | nur SST310 : -8,0dB |
4 | nur BJT : -0,4dB |
Der SST310 ist ein J-FET. Der BJT performt allein am besten, um den Preis eines etwas geringeren Eingangswiderstands. So schlimm ist der Emitterfolger aber auch nicht, so etwa 4k. Keine Ahnung ob das die Feldsonde beeinflusst. Bei Bedarf hänge ich die LT-Spice hier rein, incl BF998-Modell von NXP. * Werte korrigiert
:
Bearbeitet durch User
Wulf D. schrieb: > Hab die Schaltung von ganz oben in LT-Spice gepackt. Prima! > Bei Bedarf hänge ich die LT-Spice hier rein, incl BF998-Modell von NXP. Ja, sehr gerne! > Das Ding war erst mal ein kräftiger Störsender > auf knapp 40 MHz. Lag an L2 (10uH), also weggelassen. Die Whip vom Uni Twente SDR benutzt da einen BN43-2402 mit 5 Windungen. Eventuell spielt das Kernmaterial für Schwingneigungsdämpfung eine Rolle. > Der R6 stört nicht mit den 330 Ohm, der Emitterfolger ist schon recht > hochohmig. Gibt es da keine Probleme mit der parasitären Eingangskapazität des Emitterfolgers an der Basis? Wulf D. schrieb: > BF998 + BJT : -1,4dB > nur BF998 : -7,0dB > nur SST310 : -8,0dB > nur BJT : -0,4dB Also 1. BF998 + BJT : -1,4dB -> jFET + Bipo 2. nur BF998 : -7,0dB -> nur jFET 3. nur SST310 : -8,0dB -> nur jFET 4. nur BJT : -0,4dB -> nur Bipo ? Ist bei 4. dann die Eingangsimpedanz ausreichend hoch zum Betrieb mit so einer kleinen e-Feld-Sonde? Ich kann mir das gar nicht vorstellen. Wie hast du die e-Feld-Sonde simuliert?
Wulf D. schrieb: > So schlimm ist der > Emitterfolger aber auch nicht, so etwa 4k. > Keine Ahnung ob das die Feldsonde beeinflusst. Eine E-Feld-Sonde mit 10 pF Kapazität hätte bei 100 kHz eine Impedanz von 160 kOhm. Mit 4 kOhm belastet bleibt vom Signal nicht viel übrig.
Daniel schrieb: > 2. nur BF998 : -7,0dB -> nur jFET Der BF998 ist ein MOSFET, kein Sperrschicht-FET. Sonst ist das richtig wiedergegeben, nur hatte ich die Werte nochmal etwas korrigiert. > Ist bei 4. dann die Eingangsimpedanz ausreichend hoch zum Betrieb mit so > einer kleinen e-Feld-Sonde? Ich kann mir das gar nicht vorstellen. > Wie hast du die e-Feld-Sonde simuliert? Mario M. schrieb: > Eine E-Feld-Sonde mit 10 pF Kapazität hätte bei 100 kHz eine Impedanz > von 160 kOhm. Mit 4 kOhm belastet bleibt vom Signal nicht viel übrig. Ok, die Frage wäre damit beantwortet. Geht nicht ohne FET. Ob MOSFET oder J-FET besser ist, könnte man noch in der Simulation herausfinden. Ich hatte zur Abschätzung des Eingangswiderstands einfach R5 so weit hochgefahren, bis die Verstärkung um 6dB abgefallen war. Habe übrigens beim Anbieter von Feldsonden die Übertragungsfunktion über der Frequenz gefunden. Also wirklich, da kommt es auf die 4dB, die der BJT zusätzlich bringt, nicht mehr an. In den Simulationen ist Transientenanalyse voreingestellt. Damit fand ich die unbeabsichtigte Schwingneigung. Mit angepasster Spice-Direktive bei Bedarf auf AC-Simu umstellen. Vorher den BF998 in den Ordnern /LTspiceXVII/lib bzw /lib/sym kopieren. Bei den "nur xyz" ist noch quick&dirty die zweite Transistorstufe z.T. noch leer drin, bei Bedarf löschen.
Das Verhalten von Source- und Emitterfolger ist deutlich komplizierter als man denkt. Aber dafür gibt es ja genügend Literatur im Internet (inclusive mögliches wildes Schwingen dieser Schaltungen). Bei einem BF982 mit einer Steilheit von ca. 15mA/V (--> Ri~65 Ohm) habe ich bei einer Belastung mit 50 Ohm eine "Verstärkung" von -9db gemessen. Selbst bei der höheren Steilheit von ca. 20-25mA/V des BF998 dürften das dann immer noch so um -7db sein. Mit einem Eingangswiderstand des Emitterfolgers von ca. 10kOhm liegt die Verstärkung eher bei -2db. Die Ausgangsimpedanz eines Emitterfolgers liegt bei wenigen Ohm (meist <5 Ohm). Für eine Ausgangsimpedanz von 50 Ohm wird daher meistens ein Serienwiderstand von 43-47 Ohm eingefügt. Ist aber hier überflüssig, da es nur weitere db an Verlust bedeutet. Die 30 Ohm sind, wie schon oben erwähnt, auf jeden Fall falsch. Ich tippe auch auf 30kOhm. Edit: Ups, da war einer schneller... Die wilden Schwingungen können durch die unvermeidbaren Kapazitäten des FET/Transistors plus Streukapazitäten entstehen, die dann einen schönen Colpitts-Oszillator ergeben.
Horst S. schrieb: > Die 30 Ohm sind, wie schon oben erwähnt, auf jeden Fall falsch. Ja klar, die sind falsch. Das ist der Basisspannungsteiler für den A-Betrieb Ruhestrom des Emitterfolgers. Das fällt sofort ins Auge, dass 30 Ohm da nicht passen können. Ohne lange Diskussion. Abgesehen davon ist der Ruhestrom der Ausgangsstufe für ein ausreichendes Großsignalverhalten etwas gering bemessen. Statt eines J310 oder MMBFJ310 bietet sich der CPH3910 als FET für eine E-Feld Sonde an. Den gibts seit kurzem auch bei Reichelt. Er hat eine Steilheit von 40 mS, geringes Rauschen und nur eine geringfügig ca. 1 pF höhere Eingangskapazität als ein MMBFJ310. https://www.onsemi.com/download/data-sheet/pdf/cph3910-d.pdf
:
Bearbeitet durch User
Al schrieb: > Statt eines J310 oder MMBFJ310 bietet sich der CPH3910 als FET für eine > E-Feld Sonde an. Gut zu wissen! Wulf D. schrieb: > In den Simulationen [...] Danke für die LTspice-Files! Das klingt unter dem Strich so, als könnte eine Mini Whip auch ohne den Emitterfolger auskommen, wenn man ein paar dB Einbruch in der Signalstärke hinnimmt?! Wie stark wird der Rauschpegel durch den Emitterfolger angehoben? Am Ende hat man bei einer Version nur mit jFET zwar 5dB weniger, dafür aber eine besseres SN-Ratio und kommt mit viel weniger Strom aus, was auch Batteriebetrieb oder Solarbetrieb leicht möglich machen würde???
Daniel schrieb: > Das klingt unter dem Strich so, als könnte eine Mini Whip auch ohne den > Emitterfolger auskommen, wenn man ein paar dB Einbruch in der > Signalstärke hinnimmt?! Das ist ein Nachteil, der zu verschmerzen wäre. Leider gibt es noch einen weiteren gravierenden Nachteil. Die Linearität eines Sourcefolgers bei niedrigem Sourcewiderstand von < 50 Ohm wird wegen des dabei verursachten ausgeprägten aussteuerungsabhängigen Offset zwischen Ein- und Ausgangsspannung beeinträchtig. Die dadurch hervorgerufenen unlinearen Verzerrungen verursachen Intermodulation, der IP3 wird schlechter. Und der ist ein Schlüsselparameter für eine aktive E-Feldantenne. Professionelle E-Feld Aktivantennen arbeiten daher auf eine Konstantstromquelle als Sourceimpedanz und haben vor der Gegentakt- Emitterfolger Ausgangsstufe sogar noch eine Pufferstufe. Es gab in den 90ern mal eine teuere Aktivantenne, die DX-One von RF-Systems. Die arbeitete mit 24 V und einem Hochstrom FET direkt auf 50 Ohm Last. Dennoch war ihr Großsignalverhalten nur mittelmäßig. > Wie stark wird der Rauschpegel durch den Emitterfolger angehoben? Das Rauschen des Emitterfolgers ist unwesentlich gegenüber dem Spannungsrauschen des FET Eingangs. Die hochohmigen Widerstände für die FET Vorspannung tragen mit ihrem thermischen Johnson-Nyquist Rauschen überwiegend zum Gesamtrauschen bei. Dazu kommt die von der Steilheit und der Sourceimpedanz abhängige und unvermeidliche negative Verstärkung des Sourcefolgers, die sich in dB als zusätzliche Verschlechterung der Rauschzahl auswirkt. Und dann noch die Dämpfung des Emitterfolgers und dessen Eigenrauschen, das auch noch einige dB beiträgt. Addiert man das alles, so kommt so eine einfache Miniwhip Schaltung mit FET und Emitterfolger auf überschlägig >15 dB Rauschzahl. Bei tiefen Frequenzen ist das nicht wesentlich, da das externe Rauschen höher liegt. Aber oberhalb von 10 MHz macht sich das Eigenrauschen zunehmend im SNR bemerkbar. > Am Ende hat man bei einer Version nur mit jFET zwar 5dB weniger, dafür > aber eine besseres SN-Ratio und kommt mit viel weniger Strom aus, was > auch Batteriebetrieb oder Solarbetrieb leicht möglich machen würde??? Das ist aus den vorstehend genannten Gründen leider ein Trugschluss. Wäre dem so, wären sicher schon andere vorher auch draufgekommen.
:
Bearbeitet durch User
Danke Al für die ausführliche Erklärung! Al schrieb: > Das ist ein Nachteil, der zu verschmerzen wäre. Leider gibt es noch > einen weiteren gravierenden Nachteil. Die Linearität eines Sourcefolgers > bei niedrigem Sourcewiderstand von < 50 Ohm wird wegen des dabei > verursachten ausgeprägten aussteuerungsabhängigen Offset zwischen Ein- > und Ausgangsspannung beeinträchtig. Die dadurch hervorgerufenen > unlinearen Verzerrungen verursachen Intermodulation, der IP3 wird > schlechter. Ok, alles klar, das hatte ich nicht bedacht. Dann wird auch verständlich, warum der große "Heizaufwand" am Emitterfolger betrieben wird. Eventuell fällt R6 deswegen auch relativ groß aus (330R), um solche Effekte weiter zu vermindern. https://www.box73.de/images/product_images/popup_images/4802_2.png > Professionelle E-Feld Aktivantennen arbeiten daher auf > eine Konstantstromquelle als Sourceimpedanz Solche Schaltbilder waren mir auch schon aufgefallen, jetzt wird klar, warum (z.B. bei der "Blue-Whip"). > Die hochohmigen Widerstände für die > FET Vorspannung tragen mit ihrem thermischen Johnson-Nyquist Rauschen > überwiegend zum Gesamtrauschen bei. Ist es dann überhaupt empfehlenswert, dort mit Widerständen um 10M zu hantieren? Dann wären doch die Versionen mit 1M am Gate vom Rauschen her besser!?
Dann hätte ich noch eine Frage zu der Schaltung im Anhang, "Verbesserte Mini-Whip – verwendet am Web-SDR T". Bringt der bipolare Transistor hier eine echte Spannungsverstärkung, oder ist es auch ein reiner Impedanzwandler? (ist das eigentlich eine Kaskode?)
Daniel schrieb: > Bringt der bipolare Transistor hier eine echte Spannungsverstärkung, > oder ist es auch ein reiner Impedanzwandler? Der bipolare Emitterfolger hat nur die Aufgabe dem FET Sourcefolger einen hohen Eingangswiderstand von ca. 2 ... 10 KOhm anzubieten, damit er im linearen Bereich arbeiten kann. Der Emitterfolger hat die Aufgabe, die Leistung zu verstärken, so dass 50 Ohm Last getrieben werden können. Der Emitterfolger macht zwar eine Spannungsverstärkung von etwas kleiner als 1 aber dafür eine hohe Leistungsverstärkung. Eine Kaskode ist wieder was Anderes. Das sind meist zwei FET (früher waren es Röhren), die in Serie geschaltet sind, um die Miller Kapazität zu eliminieren und die Bandbreite dadurch zu erhöhen. Ein Dual-Gate Fet ist zum Beispiel eine Art von integrierter Kaskodenschaltung.
:
Bearbeitet durch User
Eine Kaskode ist das nicht, das wäre eine Kombination aus Emitter (Source-) und Basisschaltung. Das hier ist eine Kombination aus einer stark gegengekoppelten Source- und Kollektorschaltung. Ob die in Deiner Anwendung mehr bringt als Drain- und Kollektorschaltung wie oben ausführlich diskutiert kann ich nicht sagen. Versuchs doch auch mal mit Simulation!
Daniel schrieb: > Dann hätte ich noch eine Frage zu der Schaltung im Anhang, "Verbesserte > Mini-Whip – verwendet am Web-SDR T". Hab mal etwas gestöbert: Diese Schaltung ist quasi ein kleiner Einfach Operationsverstärker. So wie sie in deinem weiter oben zitierten Bild gezeichnet ist, macht sie keine Verstärkung, da 100 % Gegenkopplung. Fügt man zwischen Kollektor und Source einen Widerstand ein, ergibt das mit dem 100 Ohm Widerstand gegen Masse einen Spannungsteiler für die Gegenkopplung. Werden z.B. nur noch 50 % Spannung gegengekoppelt, macht die Schaltung eine Verstärkung von 2. Mehr zu dieser Schaltung findet sich auf Seite 8 in der alten National Semiconductor (heute TI) Application Note als "High Impedance Low Capacitance Wideband Buffer": https://www.ti.com/lit/an/snoa620/snoa620.pdf?ts=1757000828402 Auszug daraus im angehängten Bild: links mit 100% Gegenkopplung, rechts mit geteilter Gegenkopplung und der Formel für die Spannungsverstärkung
:
Bearbeitet durch User
Wulf D. schrieb: > Versuchs doch auch mal mit Simulation! Danke für die Infos! Das zu Simulieren ist eine gute Idee und ich habe mir die .asc-Files, die du weiter oben netterweise gepostet hast, auch schon in LTspice angeschaut. Mir fehlt jedoch leider das Wissen, wie man dort die Intercept Points ermitteln oder anzeigen lassen kann. Ist das kompliziert? Al schrieb: > Hab mal etwas gestöbert: Diese Schaltung ist quasi ein kleiner Einfach > Operationsverstärker. So wie sie in deinem weiter oben zitierten Bild > gezeichnet ist, macht sie keine Verstärkung, da 100 % Gegenkopplung. Danke für die Schaltbilder und die gute Erklärung dazu. Mit dem Rückkopplungswiderstand R2 im rechten Schaldbild wird die Funktion deutlich. Al schrieb: > https://www.ti.com/lit/an/snoa620/snoa620.pdf?ts=1757000828402 Coole App-Note, da finden sich auch noch andere interessante FET-Schaltungen.
Ach so, eine Frage habe ich noch zu dieser Schaltung. Warum wird dort am Ausgang explizit ein Folienkondensator verlangt? (in dem Bild links neben dem Schaltplan sieht man auch einen roten Klotz, wahrscheinlich ein MKT-Folienkondensator) So ein Folien-C mit 470nF hat doch bestimmt schon eine ziemlich hohe parasitäre Induktivität?! Normalerweise findet man an der Stelle irgendwelche Kerkos.
Daniel schrieb: > Mir fehlt jedoch leider das Wissen, wie man dort die Intercept Points > ermitteln oder anzeigen lassen kann. Ist das kompliziert? > https://www.gunthard-kraus.de/LTSwitcherCAD/LTSpice%20XVII%20_Tutorial_korr.pdf Mal Kapitel 7.3.2. durcharbeiten: das Zusammenbauen des BF998-Modells kannst du überfliegen, hatte ich schon beigelegt. Am Ende des Kapitels geht's um die Verzerrungen.
Daniel schrieb: > Ach so, eine Frage habe ich noch zu dieser Schaltung. Warum wird dort am > Ausgang explizit ein Folienkondensator verlangt? Keramikkondensatoren der Klassen 2 und 3 weisen mehr oder weniger eine aussteuerungsabhängige Unlinearität und Verluste auf. Klasse 2 Material X7R ist diesbezüglich noch am besten. Die Materialien Klasse 3 mit hoher Dielektrizitätszahl sind schlechter. Einzig Klasse 1 Keramikkondensatoren (NP0, C0G) haben diesen Nachteil nicht, die gibt es aber wegen der kleinen Dielektrizitätszahl nur für kleine Kapazitätswerte, selten über 10 nF. Verlustarme Folienkondensatoren haben diesen Nachteil nicht. Ich vermute mal, man wollte in Twente jede mögliche Quelle von Intermodulation ausschließen. Die parasitäre Kapazität eines Folienkondensators lässt sich verschmerzen, wenn die dadurch hervorgerufene Selbstresonanz oberhalb des angestrebten Nutzfrequenzbereiches liegt. Damit die nutzbare Frequenz der Aktivantenne bis runter in den kHz Bereich reicht ohne im Pegel zu sehr abzufallen, darf der kapazitive Blindwiderstand nicht zu groß sein, da der Ausgangskoppelkondensator mit der Last von 50 Ohm einen Hochpass bildet. Man braucht einen hohen Kapazitätswert, wie hier 470 nF.
:
Bearbeitet durch User
Daniel schrieb: > Das zu Simulieren ist eine gute Idee und ich habe > mir die .asc-Files, die du weiter oben netterweise gepostet hast, auch > schon in LTspice angeschaut. > Mir fehlt jedoch leider das Wissen, wie man dort die Intercept Points > ermitteln oder anzeigen lassen kann. Ist das kompliziert? Nur beim ersten mal scheint es kompliziert, man sollte allerdings die Grundlagen zum Thema IM kennen. Man muss eine zweite Signalquelle für das Zweitonsignal einfügen. Dann macht man eine Transientenanalyse des Ausgangssignals. Rechtsklick in das grafische Ergebnisfeld, es öffnet sich ein Kontextmenü. Auswählen: "View" > "FFT" Der angehängte Screenshot zeigt die FFT des Ausgangssignals bei zwei 100 mV Eingangssignalen von 5 und 7 MHz. Man sieht darin die beiden Anregungssignalen 5 und 7 MHz und in der Frequenz links und rechts daneben die durch Intermodulation entstandenen Produkte. Aus den bekannten und im Web veröffentlichten Formeln zur Umrechnung von Signalpegel und Intermodulationsabstand lässt sich der IP3 errechnen. Zum Verständnis von Intermodulation und zur Berechnng des Interceptpunkts: https://dc4ku.darc.de/Inband_Intermodulation.pdf
:
Bearbeitet durch User
Hallo, Danke! Wulf D. schrieb: > Mal Kapitel 7.3.2. durcharbeiten: das Zusammenbauen des BF998-Modells > kannst du überfliegen, hatte ich schon beigelegt. Am Ende des Kapitels > geht's um die Verzerrungen. Sicher, dass es 7.3.2 ist. Dort steht "7.3.2. Die Krönung: Erstellung eines kompletten neuen Symbols mit *.subckt als Modellbeschreibung" Meine LTspice-Version ist 24.1.9, hoffe, das Tutorial ist noch kompatibel. https://www.gunthard-kraus.de/LTSwitcherCAD/LTSpice%20XVII%20_Tutorial_korr.pdf Al schrieb: > Verlustarme Folienkondensatoren haben diesen Nachteil nicht. Ich vermute > mal, man wollte in Twente jede mögliche Quelle von Intermodulation > ausschließen. Danke für die Erklärung zu den Kondensatoren! Ich wette, die in Twente haben ganz einfach verschiedene Kondensator-Arten durchgetestet und beim Messen gesehen, dass der Folien-C die besten Ergebnisse liefert. > Der angehängte Screenshot zeigt die FFT des Ausgangssignals bei zwei 100 > mV Eingangssignalen von 5 und 7 MHz. > > Man sieht darin die beiden Anregungssignalen 5 und 7 MHz und in der > Frequenz links und rechts daneben die durch Intermodulation entstandenen > Produkte. Sehr cool, vielen Dank für das .asc-File und die Simulation!!! > Zum Verständnis von Intermodulation und zur Berechnng des > Interceptpunkts: > https://dc4ku.darc.de/Inband_Intermodulation.pdf Und Danke für den Link zum PDF. Bei Youtube gibt es auch ein paar gute Videos zum Thema. > Dann macht man eine Transientenanalyse des > Ausgangssignals. Rechtsklick in das grafische Ergebnisfeld, es öffnet > sich ein Kontextmenü. Auswählen: "View" > "FFT" Prima!
Da geht fast jeder medium Power PNP Transistor mit fT >200 MHz. Wie z. B. 2N2905, 2N2907, PZT2907, PXT2907. Es muss kein GHZ HF-Transistor sein.
:
Bearbeitet durch User
Daniel schrieb: > Hallo, Danke! > > Wulf D. schrieb: >> Mal Kapitel 7.3.2. durcharbeiten: das Zusammenbauen des BF998-Modells >> kannst du überfliegen, hatte ich schon beigelegt. Am Ende des Kapitels >> geht's um die Verzerrungen. > > Sicher, dass es 7.3.2 ist. Dort steht "7.3.2. Die Krönung: Erstellung > eines kompletten neuen Symbols mit *.subckt > als Modellbeschreibung" Doch schon: wie gesagt, am Ende des Kapitels. Musst halt nur zwei etwa gleich starke Signale ähnlicher Frequenz einspeisen, nicht nur eins. Aber da hat jetzt Almond schon eine Vorlage geliefert. Man kann das Ergebnis der FFT (die Peaks) sogar in LT-Spice automatisch verrechnen lassen, aber das habe ich jetzt nicht mehr parat. Braucht man zu selten. Daniel schrieb: > Einen BFQ149 oder einen 2N5583 aufzutreiben könnte interessant werden. Eine ähnliche Diskussion gab es schon mal hier, da werden weitere Ersatztypen genannt: Beitrag "BFG31 EOL, Ersatz?"
Wulf D. schrieb: > Eine ähnliche Diskussion gab es schon mal hier, da werden weitere > Ersatztypen genannt: > Beitrag "BFG31 EOL, Ersatz?" Der Verweis auf einen 8 Jahr alten Thread ist bei der Kurzlebigkeit des Halbleitermarktes nicht zielführend, der einzige in diesem Alt-Thread genannte Ersatztyp wäre der BFT93, der ist mittlerweile abgekündigt und auch von der Leistung her für die Anwendung als A-Betrieb Treiber für 50 Ohm nicht optimal. Daneben gibt es noch den Kleinsignal MPSH81 in TO92 und SOT23. Bitter, aber es gibt aus aktueller Fertigung fast keine diskreten HF-PNP Transistoren mit ft > 300 MHz mehr. Nur die Industriestandards wie xx2905, xx2907 xx3906 und ihre Derivate in verschiedenen Gehäusen sind noch sehr verbreitet. Das sind zwar keine dedizierten HF-Transistoren, aber für den KW-Bereich noch gut geeignet, da sie robust sind und sehr linear arbeiten. Wegen ihrer relativ hohen Eingangskapazität verlangen sie allerdings nach einer relativ niederohmigen Quelle.
:
Bearbeitet durch User
Al schrieb: > Der Verweis auf einen 8 Jahr alten Thread ist bei der Kurzlebigkeit des > Halbleitermarktes nicht zielführend, ... Entspann dich mal, für die Anwendung tut's auch 20 Jahre altes Material. Es geht um einen Si-BJT! Glaube kaum, dass sich da in den letzten 10 Jahren noch viel getan hat.
Wulf D. schrieb: > Glaube kaum, dass sich da in den letzten 10 Jahren noch viel getan hat. Da hat sich viel getan - diskrete PNP HF Transistoren sind ausgestorben; ohne Nachfolger. Es gibt keinen Markt mehr dafür.
:
Bearbeitet durch User
Wulf D. schrieb: > Doch schon: wie gesagt, am Ende des Kapitels. Musst halt nur zwei etwa > gleich starke Signale ähnlicher Frequenz einspeisen, nicht nur eins. Da war ich wegen der Überschrift etwas verwirrt, jetzt habe ich es, Danke. Al schrieb: > Da hat sich viel getan - diskrete PNP HF Transistoren sind ausgestorben; > ohne Nachfolger. Es gibt keinen Markt mehr dafür. Die Preise sagen alles, wenn man mal bei Ebay und Co guckt. > Da geht fast jeder medium Power PNP Transistor mit fT >200 MHz. Im Bastelschrank habe ich noch ein paar Exemplare BF451 gefunden. BF451: 300mW 25mA 40V 350MHz Der BFQ149 vom Twente SDR hat eine Ptot von 1W. Da liegt sozusagen der Faktor 3,3 dazwischen. Der weiter oben vorgeschlagene BFT93 hat aber auch nur 300mW. Eventuell wäre der BF451 einen Versuch wert, was sagt ihr?
Wie oben schon vorgeschlagen: PXT2207 (SOT223, 2W) oder PZT2207 (SOT89, 1,5 W)
Für PXT2207 und PZT2207 finde ich keine Bezugsquelle und 2N2905, 2N2907 haben etwas große Eingangskapazitäten, wobei das ja wie oben gesagt nicht unbedingt eine Rolle spielen muss. Ich überlege mal, was ich da mache. Vielen Dank für eure Hilfe!
Daniel schrieb: > Im Bastelschrank habe ich noch ein paar Exemplare BF451 gefunden. > BF451: 300mW 25mA 40V 350MHz > Der BFQ149 vom Twente SDR hat eine Ptot von 1W. > … > Eventuell wäre der BF451 einen Versuch wert, was sagt ihr? Mit nur 25mA wird es am 50 Ohm Abschluss eng. Den würde ich nicht nehmen. Gibt noch uralt-Kleinleistungsransistoren wie BD140 mit einer Transitfrequenz von 160 MHz. Die sind noch überall für wenige ct erhältlich. Aber auch das würde ich eher nicht verbauen. Dann schon eher einen P-Kanal FET, ohne dir jetzt einen Typ ad hoc nennen zu können.
Wenn du jetzt unbedingt diese Schaltung aus gegengekoppelter Source- und einer Kollektorschaltung verwenden willst, und die alternativen PNP-HF-Treibertransistoren nicht mehr auftreiben kannst, geht auch ein NPN-Transistor für die Kollektorschaltung. Ist nicht so elegant wie mit der direkten DC-Kopplung, aber dann nimm halt zwei Widerstände mehr für den Basisspannungsteiler und einen Kondensator für die Kopplung. Ist praktisch das gleiche in grün.
Wulf D. schrieb: > Wenn du jetzt unbedingt diese Schaltung aus gegengekoppelter > Source- und > einer Kollektorschaltung verwenden willst, und die alternativen > PNP-HF-Treibertransistoren nicht mehr auftreiben kannst, geht auch ein > NPN-Transistor für die Kollektorschaltung. > Ist praktisch das gleiche in grün. Das Gleiche in Grün könntest du uns am praktischen Beispiel zeigen, wie das aussehen soll. Am besten als LT-Spice Sim gezeichnet, du bist ja offenbar damit vertraut. Damit könnte man bequem nachprüfen, ob es sich auch gleich verhält. Daniel schrieb: > Ich überlege mal, was ich da mache. Die Schaltung hat gerade mal zwei Handvoll Bauelemente. In der Zeit in der du mal überlegst, könntest du sie schon lange mit Standard Typen aus der Bastelkiste im Manhattan-Style oder auf dem Steckbrett aufgebaut und ausprobiert haben. Genug Information hast du ja mittlerweile bekommen.
:
Bearbeitet durch User
Al schrieb: > Das Gleiche in Grün könntest du uns am praktischen Beispiel zeigen, wie > das aussehen soll. Das würde mich jetzt auch interessieren. Landet man dann nicht automatisch bei der (mehr oder weniger) Urversion der Mini Whip? https://www.dl4zao.de/_downloads/Miniwhip_reloaded.pdf Al schrieb: > Die Schaltung hat gerade mal zwei Handvoll Bauelemente. In der Zeit in > der du mal überlegst, könntest du sie schon lange mit Standard Typen aus > der Bastelkiste im Manhattan-Style oder auf dem Steckbrett aufgebaut und > ausprobiert haben. Genug Information hast du ja mittlerweile bekommen. Sorry, dass ich nicht direkt mit Ergebnissen aufwarten kann. Die Platine selber ist im Manhattan-Style sicher schnell aufgebaut. Die Ferrite sind aber noch nicht eingetroffen und der Leistungstransistor ist noch nicht klar. Für einen Kurztest kann man die Whip wahrscheinlich (hoffentlich) einfach an einem Stock aus dem Fenster halten (eventuell plus Mantelwellensperre am Empfängereingang), der geerdete Mastaufbau nimmt wahrscheinlich die meiste Zeit in Anspruch. Diese drei PNP-Leistungstypen habe ich noch im Regal gefunden: 1. BD140-16 (ST) - C(be) = 128pF 2. KF517B (Tesla) - C(be) = 41pF 3. SF117A (RFT) - C(be) = 20pF (Die Kapazitäten von Hand mit C-Meter ermittelt) Die werden dann einfach in der Praxis durch Umlöten durchgetestet, so der Plan. (auch könnte man versuchen, zwei selektierte und parallel geschaltete BF451 zu testen)
:
Bearbeitet durch User
Daniel schrieb: > Al schrieb: >> Das Gleiche in Grün könntest du uns am praktischen Beispiel zeigen, wie >> das aussehen soll. > > Das würde mich jetzt auch interessieren. Landet man dann nicht > automatisch bei der (mehr oder weniger) Urversion der Mini Whip? So ähnlich, allerdings bei einer Source- und nicht Drain-Schaltung beim ersten Transistor. Man muss sorgfältiger dimensionieren, sonst fängt man sich unerwünscht viele Mischprodukte ein. Die obige Schaltung mit FET und PNP ist da völlig unkritisch, der Arbeitspunkt stellt sich optimal ein. Zumindest in der Version im Bild hat die aber auch nur Dämpfung und keine Verstärkung. Ist die Frage, was Du eigentlich suchst? Möchtest Du einen Sondenverstärker mit Spannungsverstärkung? Oder nur einen möglichst einfachen Impedanzwandler mit möglichst geringen Oberwellenprodukten? Nehme an letzteres: da könnte ich die FFTs bei Speisung mit zwei gleich starken Quellen ähnlicher Frequenz der hier diskutierten Schaltungen zeigen, falls gewünscht.
Wulf D. schrieb: > Oder nur einen möglichst einfachen Impedanzwandler mit möglichst > geringen Oberwellenprodukten? Ganz kurz, genau, einfacher, zuverlässiger Impedanzwandler mit wenig Oberwellenprodukten. Wulf D. schrieb: > Nehme an letzteres: da könnte ich die FFTs bei Speisung mit zwei gleich > starken Quellen ähnlicher Frequenz der hier diskutierten Schaltungen > zeigen, falls gewünscht. Das wäre natürlich super! Könntest du das eventuell direkt mit einem BD140-16 simulieren (ich vermute, dass das Ergebnis auch andere HF-Bastler interessieren würde - sind die 130pF Cbe noch akzeptabel oder nicht)?
Al schrieb: > Einzig Klasse 1 Keramikkondensatoren (NP0, C0G) haben diesen Nachteil > nicht, die gibt es aber wegen der kleinen Dielektrizitätszahl nur für > kleine Kapazitätswerte, selten über 10 nF. Naja, kann man schon auch bekommen, sind halt dann nicht ganz so winzig: https://pim.murata.com/en-global/pim/details/?productCategoryId=ceramicCapacitorSMD&partNum=GRM31C5C1E474GE01%23 (Hatte mich jetzt selbst mal interessiert.)
> Wulf D. schrieb: >> Wenn du jetzt unbedingt diese Schaltung aus gegengekoppelter >> Source- und >> einer Kollektorschaltung verwenden willst, und die alternativen >> PNP-HF-Treibertransistoren nicht mehr auftreiben kannst, geht auch ein >> NPN-Transistor für die Kollektorschaltung. > >> Ist praktisch das gleiche in grün. Al schrieb: > Das Gleiche in Grün könntest du uns am praktischen Beispiel zeigen, wie > das aussehen soll. Am besten als LT-Spice Sim gezeichnet, du bist ja > offenbar damit vertraut. Dachte ich mir, dass da nichts Konkretes rumkommt. War mal wieder nur heiße Luft. Macht mal weiter Jungs.
:
Bearbeitet durch User
Al schrieb: >> Wulf D. schrieb: >>> Wenn du jetzt unbedingt diese Schaltung aus gegengekoppelter >>> Source- und >>> einer Kollektorschaltung verwenden willst, und die alternativen >>> PNP-HF-Treibertransistoren nicht mehr auftreiben kannst, geht auch ein >>> NPN-Transistor für die Kollektorschaltung. >> >>> Ist praktisch das gleiche in grün. > > Al schrieb: >> Das Gleiche in Grün könntest du uns am praktischen Beispiel zeigen, wie >> das aussehen soll. Am besten als LT-Spice Sim gezeichnet, du bist ja >> offenbar damit vertraut. > > > Dachte ich mir, dass da nichts Konkretes rumkommt. War mal wieder nur > heiße Luft. > > Macht mal weiter Jungs. Bist schon ein echter Schwätzer. Der Kollege interessiert sich nicht für den Spannungsverstärker.
An die Arbeit. Der "Kollege" wartet auf deine Simulation.
Geht klar, soweit ich Modelle fand. Leider keine vom KF517B und SF117A. Den 2N2905 liefert LT-Spice frei Haus, den BD140 gibts im Netz. Vielleicht auch die beiden oben genannten bei intensiverer Suche. Wenn's jemand findet, her damit oder selbst einbauen. Bei der "Twente-Schaltung" hatte ich erst nicht richtig hingesehen und einen Emitterfolger gesehen. Ist tatsächlich eine Emitterschaltung und so ist die Verstärkung über alles ziemlich genau 1. Also etwas mehr Pegel als die genannte im Eröffnungspost. Zu den Simulationen: - links die Schaltung der Eröffnung - Mitte Twente mit 2N2905A - rechts Twente mit BD140 Oben die FFT mit Anregung 1MHz + 1,1MHz, unten der Frequenzgang 0,1-30MHz. Seitens Mischprodukte geben sich die Schaltungen kaum etwas, sind alle sehr, sehr ordentlich. Beim Frequenzgang sieht man, dass der BD140 hier keinen Sinn macht. -6db im Frequenzgang ergeben sich aus dem jeweils 1k Innenwiderstand der Generatoren, also ein 1:1 Spannungsteiler. Ich hatte die aus Bequemlichkeit bei der AC-Analyse drin gelassen, stören sonst nicht. War auch so schon ein ziemlicher Aufwand.
Fast vergessen: die Variante mit gegengekoppelter Drainschaltung und NPN-Emitterfolger. Obwohl die in dieser Dimensionierung rund 3dB Spannungsverstärkung hat, würde ich die aus den schon oben genannten Gründen nicht verwenden. Die Dimensionierung ist etwas kritisch und so noch nicht optimiert.
Keine Äpfel mit Birnen vergeleichen. Das ist nicht die Twente Schaltung. Man kann nicht einfach einen PNP Transistor in Emitterschaltung durch einen NPN Emitterfolger ersetzen und glauben, das wäre das Gleiche. Da darf man sich nicht wundern, wenn das nicht richtig geht. Die FFT zeigt zudem einen sehr schlechten IP3 von um die 0 dBm. Die Simulation ist suboptimal, denn man sollte nicht einfach zwei Spannungsquellen mit einem künstlichen Innenwiderstand von 1 K Ohm parallel schalten, um ein Zweitonsignal zu simulieren. Der Ri der zweiten Quelle belasttt die erste Quelle. Eine Spannungsquelle in Spice hat 0 Ohm Inenwiderstand, die kann man in übereinander in Serie schalten. Bei LTSpice gilt: Garbage in - Garbage out. Das mit dem Intermodulation simulieren üben wir noch.
:
Bearbeitet durch User
Da kommt exakt das gleiche raus. Da fehlen wohl ein paar theoretische Grundlagen der Elektrotechnik. Aber egal, da liegt wohl noch was anderes bei dir im Argen.
Wulf D. schrieb: > Da kommt exakt das gleiche raus. Da fehlen wohl ein paar theoretische > Grundlagen der Elektrotechnik. Macht nichts, die bringst du uns bei.
Könntet ihr bitte eure gegenseitigen Belehrungen offline durchführen? Die gehören nicht in den Thread.
Hallo Leute! Erst mal großen Dank an Wulf für die Mühe mit den vielen Simulationen! Jörg W. schrieb: > Könntet ihr bitte eure gegenseitigen Belehrungen offline durchführen? > Die gehören nicht in den Thread. Ansonsten schließe ich mich Jörg an. Ich wundere mich ein bisschen, dass es überhaupt dazu gekommen ist. Das hier ist ja ein Forum für den Austausch über Elektronikthemen und Artverwandtes. Da kann jeder erst mal seine Ansichten zum Elektronik-Thema posten und dann kann das kontrovers diskutiert werden. Manchmal kommt man zu einem Konsens, manchmal nicht, manchmal werden suboptimale Lösungen als beste Lösungen präsentiert, kann alles sein und manchmal muss man das wider besseren Wissens aushalten. Aber letztlich geht es doch darum, Horizonte zu erweitern und das braucht seine Zeit und manchmal auch verschlungene Pfade. Zu den Kondensatoren: Jörg W. schrieb: > Naja, kann man schon auch bekommen, sind halt dann nicht ganz so winzig: > > https://pim.murata.com/en-global/pim/details/?productCategoryId=ceramicCapacitorSMD&partNum=GRM31C5C1E474GE01%23 Das geht ja fast noch von der Größe her. Zu der Twente-Whip ist mir noch aufgefallen, dass es mit dem einen Folien-C an der Whip selber nicht getan ist. Man braucht ja noch einen weiteren Folien-C zum Auskoppeln der 12V am Empfängereingang. Und dann ist die nächste Frage, was für Kondensatoren im HF-Signalweg des Empfängers sitzen. Man kann das noch weiter spinnen: ich habe hier nur recht große, rote 0,22uF 400V MKP Kondensatoren, soll ich da nun jeweils zwei von parallelschalten? Oder lieber im Vergleich dazu winzigkleine Folien-Cs nehmen mit 470nF und 100V? (beim Testaufbau nehme ich erst mal die roten 220nF einzeln) Ein bisschen steht nun auch die Frage im Raum, ob X7R-Cs bessere Übertragungseigenschaften haben, wenn man sie vorspannt (erinnert ein wenig an diverse ElKo-Diskussionen).
Daniel schrieb: > Oder lieber im Vergleich dazu winzigkleine Folien-Cs nehmen mit 470nF > und 100V? Kleinere dürften weniger Eigeninduktivität haben. Die MKPs sind ja für ganz andere Dinge gut.
Noch mal Danke für die Simulationen, das glaube ich gerne, dass das viel Arbeit war! Wulf D. schrieb: > Oben die FFT mit Anregung 1MHz + 1,1MHz, unten der Frequenzgang > 0,1-30MHz. > Seitens Mischprodukte geben sich die Schaltungen kaum etwas, sind alle > sehr, sehr ordentlich. > > Beim Frequenzgang sieht man, dass der BD140 hier keinen Sinn macht. Habe mir das auch noch mal genauer angeschaut. Der BD140 läuft ja eigentlich super, aber nur bis 10MHz. In einer Tabelle von 1990 habe ich gesehen, dass der BD140 dort eine fT von 60MHz hat (leider ist dort keine Cbe vermerkt). Eventuell haben die neueren Exemplare wie meins eine deutlich höhere fT (beim Googlen findet man Angaben bis zu 160MHz). Weißt Du zufällig, welcher Kapazitätswert für Cbe im verwendeten Modell für den BD140 angegeben ist? (bei meinem sind es gemessen ca. 130pF) Die nächste Frage ist, ob man so eine Mini Whip nicht auch einfach mit einem Nano-VNA durchmessen kann?!
Daniel schrieb: > Die nächste Frage ist, ob man so eine Mini Whip nicht auch einfach mit > einem Nano-VNA durchmessen kann?! Man kann.
:
Bearbeitet durch User
Wulf D. schrieb: > Fast vergessen: die Variante mit gegengekoppelter Drainschaltung und > NPN-Emitterfolger. Obwohl die in dieser Dimensionierung rund 3dB > Spannungsverstärkung hat, würde ich die aus den schon oben genannten > Gründen nicht verwenden. Das ist auf jeden Fall ein interessanter Ansatz! Man könnte mit einem zusätzlichen T auch über einen White-Folger nachdenken. Erinnert ein bisschen an Pseudo-Gegentakt-Endstufen. Die haben allerdings etwas mehr "Klirr". > Die Dimensionierung ist etwas kritisch und so noch nicht optimiert. Da könnte man sicher noch was rausholen. Die Hauptfrage ist wahrscheinlich, ob der T als "Kollektorfolger" nun noch in der Lage ist, 50 Ohm sicher zu treiben. Gibt es eigentlich brauchbare p-jFETs? Wenn ja, könnte man die Twente-Whip-Schaltung auch einfach umpolen und die Halbleiter tauschen: n-jFET -> p-jFET PNP -> NPN Das führt aber noch weiter weg und p-jFET sind wahrscheinlich ein schwieriges Thema...
Al schrieb: >> Die nächste Frage ist, ob man so eine Mini Whip nicht auch einfach mit >> einem Nano-VNA durchmessen kann?! > > Man kann. Hättest du das früher gesagt, dann hätte ich direkt mit Löten anfangen können ;) Ausgang anschließen ist klar, aber wie verschaltet man zweckmäßigerweise dabei den Eingang? Einfach über 50-Ohm-Abschluss und 10pF ins Gate einkoppeln?
Al schrieb: > Die FFT zeigt zudem einen sehr schlechten IP3 von um die 0 dBm. Kannst du mal zeigen, woran man das sehen soll bzw. sieht?
Daniel schrieb: > Kannst du mal zeigen, woran man das sehen soll bzw. sieht? Das errechnet sich aus dem weiter oben vom Spezialisten geposteten LT-Spice FFT Diagramm.
:
Bearbeitet durch User
Daniel schrieb: > Weißt Du zufällig, welcher Kapazitätswert für Cbe im verwendeten Modell > für den BD140 angegeben ist? > (bei meinem sind es gemessen ca. 130pF) > Stecke nicht so in den Spice-Modellen drin, aber die Sperrschichtkapazität CJE=1e-11 Deute das als 10pF. Nehme aber an, dass die Diffusionskapazität mit TF=1e-9 = 1nF relevanter ist. Daniel schrieb: > Da könnte man sicher noch was rausholen. Die Hauptfrage ist > wahrscheinlich, ob der T als "Kollektorfolger" nun noch in der Lage ist, > 50 Ohm sicher zu treiben. Ist ein Emitterfolger und der treibt die 50 Ohm. Wurde in der Simulation auch so verwendet. Wie gesagt, wegen mehr "Gras" und empfindlicherer Dimensionierung würde ich die Schaltung nur verwenden, wenn du mit geeignetem Messgerät gegenprüfen kannst.
Wulf D. schrieb: > Stecke nicht so in den Spice-Modellen drin, aber die > Sperrschichtkapazität CJE=1e-11 > Deute das als 10pF. Nehme aber an, dass die Diffusionskapazität mit > TF=1e-9 = 1nF relevanter ist. Danke! CJE hätte ich jetzt auch gesagt. Bei Tf muss ich passen. Wenn du recht hast, könnten die neueren BD140 mit ihrer geringeren Kapazität tatsächlich funktionieren. Wenn alles klappt, versuche ich mich gleich an einem Testaufbau, dann wird man sehen. > Ist ein Emitterfolger und der treibt die 50 Ohm. Wurde in der Simulation > auch so verwendet. Wie gesagt, wegen mehr "Gras" und empfindlicherer > Dimensionierung würde ich die Schaltung nur verwenden, wenn du mit > geeignetem Messgerät gegenprüfen kannst. Da hast du völlig recht, mein Fehler. Um das zu überprüfen, benötigt man wahrscheinlich einen entsprechenden SA. Ich teste erst mal die Twenteschaltung mit den mittlerweile eingetroffenen Ferriten (also "Originalspulen").
Hallo Leute, habe die Schaltung mittlerweile aufgebaut und vermessen. Der Schaltplan ist im Anhang zu sehen, alle Bauteile genau beschrieben wie bei dem Testaufbau verwendet. Der BD140-16 von ST scheint hier gut zu funktionieren. Er wird übrigens bei 12V nur wenig warm. Die Stromaufnahme liegt bei etwa 75mA. Schwingen tut nichts. Eventuell kann man die 100R am Gate deutlich verkleinern und die Ferritperle über der Basis probeweise weglassen. Diagramme folgen gleich.
Hier ist L eine Spule von etwa 1,5uH (22 Wdg. auf T37-6). Man sieht deutlich die Überhöhung im unteren Frequenzbereich.
Hier ist L auf eine Anhebung bei 30MHz optimiert (5 Wdg. auf T37-6). Die Überhöhung im unteren Frequenzbereich ist verschwunden.
Dass der Frequenzgang ab etwa 10MHz abfällt, scheint normal zu sein, zumindest ist das bei der Twente-SDR-Whip auch so beschrieben. Dort wird als L eine Spule mit ca. 22 Wdg. auf einem T37-6-Kern (o.ä., so genau kann man das auf dem Foto dort nicht erkennen) eingesetzt, was bei ca. 30MHz zu einer guten Anhebung führen soll. Das hat so bei meinem Aufbau keine guten Ergebnisse gebracht, s. hier: https://www.mikrocontroller.net/attachment/679796/Twente_SDR_L_22wdg.png Noch eine Sache fällt auf: Am Ausgang habe ich einen R von 51 Ohm angebracht. Die Dämpfung durch diesen R beträgt aber nur ca. 1,5dB. D.h., der Ausgangs-R der Schaltung ist deutlich kleiner als 50 Ohm, sonst hätte die Dämpfung größer ausfallen müssen (bei 50 Ohm 6dB). Die 39pF am Eingang habe ich einfach geschätzt. Ob der Frequenzgang ohne die Ferritperle weniger steil nach unten gehen würde, wäre eine Überlegung wert. Ansonsten war die Spule (5 Wdg. auf BN43-2402) direkt am Eingang (also zwischen Probe und Gate) bei diesen Tests noch nicht eingeschliffen. Sie soll ja f > 30MHz noch extra dämpfen. https://www.mikrocontroller.net/attachment/677885/pic.png
Daniel schrieb: > Dass der Frequenzgang ab etwa 10MHz abfällt, scheint normal zu sein, Na ja, 10 dB Abfall bei 30 MHz hat die Simulation mit dem BD140 auch ergeben, in so fern keine Überraschung. Die Gegenkopplung über die Spule bringt in deinen Messungen 2dB. Wesentlich mehr brächte ein anderer Transistor, also der 2N2905A statt BD140.
Wulf D. schrieb: > Wesentlich mehr brächte ein anderer > Transistor, also der 2N2905A statt BD140. Werde ich testen.
Daniel schrieb: > Der BD140-16 von ST scheint hier gut zu funktionieren. Er wird übrigens > bei 12V nur wenig warm. Die Stromaufnahme liegt bei etwa 75mA. Der BD140 hat eine recht hohe Eingangskapazität, die mit dem 100 Ohm Drainwiderstand einen schönen Tiefpass bildet und die Bandbreite einengt. Dem BD140 würde vielleicht eine DC Gegenkopplung gut tun, damit vernünftigere Arbeitspunkte für beide Transistoren eingestellt werden können. Aktuell müssen beide Transistoren, bei einer Stromaufnahme von 75mA, mit bzw. weniger als 4,5V auskommen. Weil das hier im Thread mehrere Male beschrieben und gezeigt wurde, der PNP lässt sich hier nicht ohne Weiteres mit einem NPN ersetzen. Daniel schrieb: > Schwingen tut nichts. Eventuell kann man die 100R am Gate deutlich > verkleinern und die Ferritperle über der Basis probeweise weglassen. Der streckenweise negative Eingangswiderstand, der auch noch mitten in den Nutzbereich fällt, lässt sich nicht wirklich vermeiden. 100 Ohm als Gatewiderstand reichen wahrscheinlich aus um diesen zu kompensieren. Sobald die Last einen kapazitiven Anteil bekommt, könnte durchaus ein höherer Wert notwendig sein. Daniel schrieb: > Die 39pF am Eingang habe ich einfach geschätzt. Ein dicker, 1m langer Antennenstab wird üblicherweise mit 25 Ohm + 10 pF modelliert.
> Ein dicker, 1m langer Antennenstab wird üblicherweise mit 25 Ohm + 10 pF > modelliert. Bei tiefen Frequenzen wie Lang und Mittelwelle eher 25 Milliohm in Serie zu 10 pF. Der Strahlungswiderstand eines Monopols ist frequenzabhängig und wird sehr klein, wenn die mechanische Länge klein gegen die Wellenlänge ist. Berechnung Impedanz eines kurzen Strahlers L<<Lambda: https://www.leobaumann.de/antennenimpedanz.htm#Roshd
Al schrieb: > Bei tiefen Frequenzen wie Lang und Mittelwelle eher 25 Milliohm in Serie > zu 10 pF. Es ist unerheblich ob es 25 Ohm oder 25 mOhm sind. Die Impedanz des 1m Antennenstabes wird von den 10pF bestimmt. Zum Testen des Verstärkers ist ein 25 Ohm Realanteil praktisch da sehr einfach zu realisieren.
Stimmt, zum Testen ist der Realteil unerheblich, da das jXC bei Weitem dominiert. Darum sind auch die 25 Ohm nicht zwingend. Man misst die Übertragung genausogut mit normalem Ri = 50 Ohm Equipment aber in jedem Fall mit einem 10 pF Kondensator in Serie als Antennennachbildung. Ohne das, erhält man geschönte Ergebnisse. Die Reaktanz des Antennenstabes ergibt nämlich mit der Eingangskapizät des FET Verstärkers einen kapazitiven Spannungsteiler, der zu berücksichtigen ist. Nur das gibt eine realistische Aussage über den Frequenzgang. Und es beantwortet auch die Eingangsfrage, warum JFET und nicht MOSFET am Eingang. Weil die Gate Kapazität eines MOSFET höher ist und einen höheren Spannungsverlust durch die kapazitive Spannungsteilung verursacht, der die Grenzempfindlichkeit aka Rauschzahl verschlechtert.
:
Bearbeitet durch User
Die Kapazität des Strahlers einer kurzen Antenne ergibt zusammen mit der Eingangskapazität und dem Eingangswiderstand der Verstärkerschaltung einen Spannungsteiler, der die Verstärkung reduziert. Dies muss man auch bei der Messung eines hochohmigen MiniWhip Verstärkers auf dem Labortisch berücksichtigen, in dem man den VNA oder Tracking Generator mit 50 Ohm belastet und eine Ersatzkimpedanz in Höhe der Stahlerkapazität in Serie dazu einfügt. Ohne diese Maßnahme ergeben sich unrealistische, geschönte Ergebnisse, die nicht dem tatsächlichen Verhalten der Aktivantenne entsprechen.
:
Bearbeitet durch User
Danke für die Antworten! Al schrieb: > Man misst die > Übertragung genausogut mit normalem Ri = 50 Ohm Equipment aber in jedem > Fall mit einem 10 pF Kondensator in Serie als Antennennachbildung. Ohne > das, erhält man geschönte Ergebnisse. Also im Grunde wie bei meinem alten Aufbau, nur mit 10pF statt 39pF. https://www.mikrocontroller.net/attachment/679794/uni_twente_whip_im_testaufbau.png > Und es beantwortet auch die Eingangsfrage, warum JFET und nicht MOSFET > am Eingang. Weil die Gate Kapazität eines MOSFET höher ist und einen > höheren Spannungsverlust durch die kapazitive Spannungsteilung > verursacht, der die Grenzempfindlichkeit aka Rauschzahl verschlechtert. Lach, die Frage war genau umgekehrt, "Warum MOSFET statt jFET?" Dann war im Umkehrschluss anscheinend die Frage falsch rum gestellt. Robert M. schrieb: > Dem BD140 würde vielleicht eine DC Gegenkopplung gut tun, damit > vernünftigere Arbeitspunkte für beide Transistoren eingestellt werden > können. Aktuell müssen beide Transistoren, bei einer Stromaufnahme von > 75mA, mit bzw. weniger als 4,5V auskommen. Kannst du mal skizzieren, wie du das meinst bzw. wie das in der Praxis aussehen müsste? https://www.mikrocontroller.net/attachment/680106/kurzer_Strahler_Ersatzimpedanz.png Danke für das Bild! So ist es auch aufgebaut, allerdings mit 51 Ohm und die 39p werden noch gegen 10p getauscht. Morgen kommt wahrscheinlich der 2N2905A und mit ihm kommt die Stunde der Wahrheit :)
:
Bearbeitet durch User
Daniel schrieb: > Kannst du mal skizzieren, wie du das meinst bzw. wie das in der Praxis > aussehen müsste? > Weiss nicht, was Robert vorschwebt, aber ich würde einfach mal den 100 Ohm Source-Widerstand auf 220 Ohm erhöhen. Das ändert nichts am DC-Arbeitspunkt, aber dann sparst du schon mal mehr als die Hälfte der Energie :-) Am Frequenzgang ändert das praktisch nichts.
Daniel schrieb: > Lach, die Frage war genau umgekehrt, "Warum MOSFET statt jFET?" > Dann war im Umkehrschluss anscheinend die Frage falsch rum gestellt. Es handelt sich ja nicht um einen schnöden MOSFET sondern um einen Dual-Gate MOSFET dessen Eingangskapazität unterhalb der eines JFET angesiedelt ist. Daniel schrieb: > Kannst du mal skizzieren, wie du das meinst bzw. wie das in der Praxis > aussehen müsste? Siehe Anhang. Einmal mit zusätzlicher DC + AC Gegenkopplung für den PNP und ein zweites Mal nur mit DC Gegenkopplung und verminderter Leistungsaufnahme bei nur geringen IM-Einbußen. Die Gatevorspannung für den JFET wurde angepasst. Der Ausgangswiderstand beträgt jeweils 50 Ohm. Spannungsverstärkung liegt bei 0,5 im gesamten HF-Bereich. IP-Werte gelten für 2 x 0 dBm am Ausgang.
Robert M. schrieb: > Es handelt sich ja nicht um einen schnöden MOSFET sondern um einen > Dual-Gate MOSFET dessen Eingangskapazität unterhalb der eines JFET > angesiedelt ist. Da aber beide Gates in der im Eingangspost verlinkten Schaltung in unüblicher Weise parallelgeschaltet sind, erhöht sich die Kapazität und ist nicht besser als ein guter HF-JFET. Wahrscheinlich hat der fernöstliche Produzent des hier über den "Funkamateur Shop" vertriebenen China-Teiles massenhaft Fake-BF998 rumliegen und suchte eine Verwendung, um sie unter die Leute zu bringen. Man kann das Teil auch für den halben Preis direkt von Dschunke 7 beziehen: https://de.aliexpress.com/item/1005006517655575.html Einen tieferen Sinn, gerade einen Dual-Gate MOSFET mit zusammengeschalteten Gates als Impedanzwandler zu verwenden, und ihn damit zu einem Single-Gate MOSFET zu degradieren, erkenne ich jedenfalls nicht. Und schon gar keinen Vorteil. Bis auf diese Besonderheit ist es die Standard-MiniWhip Schaltung aus FET-Impedanzwandler und Emitterfolger-Treiberstufe, wie sie zehntausendfach nachgebaut wurde und wird.
:
Bearbeitet durch User
Robert M. schrieb: > Siehe Anhang. Einmal mit zusätzlicher DC + AC Gegenkopplung für den PNP > und ein zweites Mal nur mit DC Gegenkopplung und verminderter > Leistungsaufnahme bei nur geringen IM-Einbußen. Die Gatevorspannung für > den JFET wurde angepasst. Der Ausgangswiderstand beträgt jeweils 50 Ohm. > Spannungsverstärkung liegt bei 0,5 im gesamten HF-Bereich. IP-Werte > gelten für 2 x 0 dBm am Ausgang. Schön ausbalancierte Schaltung, sehr glatter Frequenzgang. Mit welchem Tool hast du die berechnet, wie z.B. den IP3? Nehme an, R2 dient nur dem sauberen 50 Ohm Abschluss: kostet dann leider 6dB.
Wäre denn als PNP ein 2N5109 einsetzbar? https://cdn.shopify.com/s/files/1/0719/7156/9954/t/7/assets/2n5109-motorola.pdf Davon habe ich, (glaube ich jedenfalls) noch ein, zwei Stück liegen.
Axel R. schrieb: > Wäre denn als PNP ein 2N5109 einsetzbar? der 2N5109 ist ein NPN-Transistors, kein PNP. GHZ HF-PNP Transistoren werden fast nicht mehr aktiv gefertigt. Man findet vereinzelt noch Bestände des BFQ149 https://www.mouser.de/datasheet/3/118/1/BFQ149_N.pdf von den bewährten Industriestandards 2N2907 gibt es noch medium Power SMD varianten, die bis KW absolut ausreichend sind: PXT2907 (SOT89) https://www.nexperia.com/product/PXT2907A PZT2907A (SOT223) https://www.onsemi.com/download/data-sheet/pdf/pzt2907at1-d.pdf
:
Bearbeitet durch User
Kennt jemand den Grund, warum bei PNP Transistoren die "Storage Time" besser ist? PZT2222AT1: 225ns PZT2907AT1: 80ns
B e r n d W. schrieb: > Kennt jemand den Grund, warum bei PNP Transistoren > die "Storage Time" besser ist? > > PZT2222AT1: 225ns > PZT2907AT1: 80ns PNP haben einen deutlich kleineren Basisbahnwiderstand als die NPN, daher kann die gespeicherte Ladung über die Basis schneller ausgeräumt werden.
Ohje; ihr habt alle Recht. Ich griff in den falschen Apotheker-Schub: 2N5160 liegen links, 2N5109 liegen rechts. Mein Fehler! Dann wiederhole ich meine Frage bezugnehmend auf einen 2N5160. (Is ja schwierig, ein ordenliches Datenblatt zu finden) 2.5pF maximal 4pF sind in einem der unleserlichen Datenblatt-Kopien als C-cb angegeben. https://datasheet4u.com/pdf-down/2/N/5/2N5160_MotorolaSemiconductor.pdf
Wulf D. schrieb: > Na ja, 10 dB Abfall bei 30 MHz hat die Simulation mit dem BD140 auch > ergeben, in so fern keine Überraschung. Die Gegenkopplung über die Spule > bringt in deinen Messungen 2dB. Wesentlich mehr brächte ein anderer > Transistor, also der 2N2905A statt BD140. Hallo, ganz kurz, der 2N2905A ist heute gekommen. Habe mit dem alten Testaufbau hier eine Testreihe gefahren. https://www.mikrocontroller.net/attachment/679794/uni_twente_whip_im_testaufbau.png Die Bilder im Anhang sind ohne Ferritperle. Mit Ferritperle bekommt man in allen Fällen (so gut wie) identische Ergebnisse. Die Spule L ist einfach ein Kurzschluss. Die getesteten Transistortypen sind aus dem Dateinamen ersichtlich. Die Ergebnisse muten für mich etwas merkwürdig an. Vielleicht mag das jemand interpretieren!? Danke Robert M. für die beiden Schaltpläne weiter oben! Mich würde auch interessieren, mit welcher Software du da gearbeitet hast.
Daniel schrieb: > Die Ergebnisse muten für mich etwas merkwürdig an. Vielleicht mag das > jemand interpretieren!? Einfach in einer bestehenden Schaltung verschiedene Transistoren ausprobieren wird nicht viel helfen. Da wird man wohl jeweils angepasste Arbeitspunkte brauchen.
Zumindest ist der Frequenzgang mit dem 2N2905A ohne nennenswerten Abfall zu höheren Frequenzen. Nehme an, du überlastest den Transistor gleichstrommäßig. Der BD140 kann den hohen Strom als Leistungstransistor ab. Ohne jetzt in DB gesehen zu haben, stimme ich hier Wastl zu. Es gibt doch gar keine Notwendigkeit für derart hohe Ströme. Robert hatte das mit einer niedrigeren Gatespannung am FET & Emitter-Gegenkopplung am BJT gelöst. Um schnell mal was zu messen, könntest du auch die Betriebsspannung um ein paar Volt senken. Oder den Souce-Widerstand erhöhen. So wie der DC-Arbeitspunkt eingestellt ist, fallen da immer um 8 Volt ab. Oder vorm Löten und Messen einfach mal simulieren :-)
Axel R. schrieb: > Wäre denn als PNP ein 2N5109 einsetzbar? > Davon habe ich, (glaube ich jedenfalls) noch ein, zwei Stück liegen. Jein. Ein direkter Ersatz ist ein NPN Transistor nicht aber der Verstärker ließe sich durchaus, mit etwas Aufwand, auf NPN umstricken. Axel R. schrieb: > Dann wiederhole ich meine Frage bezugnehmend auf einen 2N5160. Ja, wäre geeignet. Wulf D. schrieb: > Mit welchem Tool hast du die berechnet, wie z.B. den IP3? NI Multisim. Für die IM-Produkte muss, wie bei jedem anderen Spice Werkzeug auch, eine Fourier Analyse herhalten. Wenn man ein paar Kleinigkeiten beachtet, klappt das sehr gut. Siehe Anhang. Die 0dB Linie entspricht 1Vs. Für 2 x 0dBm am Ausgang des Verstärkers lassen sich die Intercept-Punkte 2. und 3. Ordnung sehr einfach bestimmen. Wulf D. schrieb: > Nehme an, R2 dient nur dem sauberen 50 Ohm Abschluss: kostet dann leider > 6dB. R9 hebt den Ausgangswiderstand indirekt schon etwas an und R2 legt diesen dann auf 50 Ohm fest. Die Verstärkung beträgt dementsprechend etwa -6dB. Das Rauschmaß liegt übrigens bei 12,5dB. Daniel schrieb: > Die Ergebnisse muten für mich etwas merkwürdig an. Vielleicht mag das > jemand interpretieren!? Arbeitspunkte beider Transistoren kontrolliert? Sieht zumindest so aus als ob nur der JFET arbeitet? In Sourceschaltung und mit weniger als 50 Ohm Last, ergibt eine Verstärkung von um die -15dB durchaus Sinn. Problematisch beim 2N2905A sind die beträchtlichen, parasitären Kapazitäten. Die perfekte Zutat für einen Colpitts Oszillator. Der negative Eingangswiderstand des Verstärkers fällt mit bis zu -1,5kOhm enstprechend hoch aus.
Aus deiner Simulation und den IM Abstand 3. Ordnung errechne ich einen IP3 von IP3 = -10 dBm - (-95,58 dB / 2) = 35,58 dBm. das wäre ganz anständig.
Al schrieb: > IP3 = -10 dBm - (-95,58 dB / 2) = 35,58 dBm. Die zwei Ausgangstöne haben jeweils 0dBm. Die Fourier Analyse gibt keine dBm aus sondern ist auf 1Vs (= 0dB Linie) bezogen.
Das ist irrelevant für die Berechnung, denn die Bildungsformel nimmt nur Bezug auf das Verhältnis zwischen dem Signalpegel der zwei Signale und dem IM-Abstand dritter Ordnung. Da der IP3 der Schnittpunkt zweier extrapolierter Geraden ist, ist es egal, bei welchem Pegel sie ermittelt werden. https://dc4ku.darc.de/HF-Zweitongenerator.pdf und hier ein Online Rechner, für diejenigen, die nicht von Hand rechnen wollen: https://markimicrowave.com/technical-resources/tools/ip3-intermodulation-calculator/
:
Bearbeitet durch User
Beitrag #7951664 wurde vom Autor gelöscht.
Al schrieb: > IP3 = -10 dBm - (-95,58 dB / 2) = 35,58 dBm. 1. Ergebnis stimmt nicht. 2. IM3 Produkte liegen bei -85,6 dBm und das Zweitonsignal bei 0 dBm.
Deine Sim zeigt -10 dBm am Ausgang. Was am Eingang liegt ist für den Output IP3 irrelevant. Dafür zählen nur das Verhältnis von Nutzsignal und IM3 Produkten am Ausgang.
Al schrieb: > Deine Sim zeigt -10 dBm am Ausgang. Auf der y-Achse steht ganz klar "Spannung (dB)". Das sind nicht -10 dBm sondern 10 dB weniger als 1Vs, aka 0dBm @ 50 Ohm.
Robert M. schrieb: > Auf der y-Achse steht ganz klar "Spannung (dB)". Das sind nicht -10 dBm > sondern 10 dB weniger als 1Vs, aka 0dBm @ 50 Ohm. Stimmt.
:
Bearbeitet durch User
Bitte melde dich an um einen Beitrag zu schreiben. Anmeldung ist kostenlos und dauert nur eine Minute.
Bestehender Account
Schon ein Account bei Google/GoogleMail? Keine Anmeldung erforderlich!
Mit Google-Account einloggen
Mit Google-Account einloggen
Noch kein Account? Hier anmelden.






















