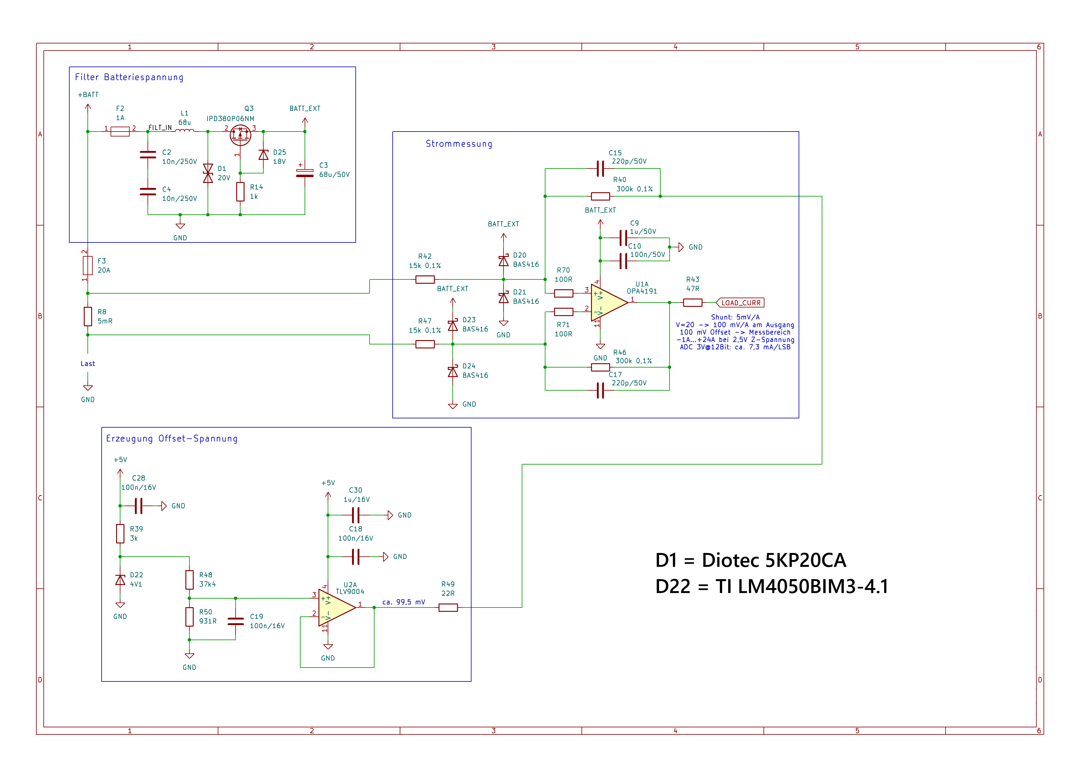
Hallo zusammen, ich habe die angehängte Schaltung "Schaltplan_Ausschnitt_Strommessung.png" entworfen, um eine Strommessung in einem KFZ durchzuführen. Das Fahrzeug verfügt zusätzlich zur Starterbatterie über eine Zusatzbatterie, die unter dem Fahrersitz eingebaut ist. Bei laufendem Motor wird ein Relais geschaltet, welches die Zusatzbatterie mit der Starterbatterie/Lichtmaschine verbindet. So wird die Zusatzbatterie während der Fahrt geladen und kann bei abgeschaltetem Motor zur Versorgung von Verbrauchern verwendet werden. Um einen Überblick zu haben, wie stark die Zusatzbatterie durch die Verbraucher belastet wird, möchte ich mit der o.g. Schaltung den Strom messen. Auf einer separaten Platine sitzt ein Mikrocontroller, welcher die Daten auswertet und auf einem Display anzeigt. Zu der Schaltung habe ich ein Board geroutet und dieses bei JLCPCB bestellt. Nach der Ankunft habe ich voller Vorfreude alles bestückt und angefangen zu testen. Grundsätzlich funktioniert alles und die Schaltung arbeitet erfreulich genau, juhu :) ... jedenfalls, solange ich sie bei konstanter Temperatur betreibe :(. Da es im KFZ doch auch mal wärmer oder kälter als 25 °C sein kann, habe ich mit einer kleinen SMD-Heizplatte die Platine aufgeheizt (0A Strom durch R8). Dabei konnte ich zusehen, wie mir die Spannung an LOAD_CURR weggedriftet ist - von 25 °C auf 55 °C ist die Spannung um ca. 20 mV gesunken. Nach ein paar Versuchen war klar, dass die Schutzdioden BAT46WJ an den OPV-Eingängen das Problem sind. Entferne ich diese, habe ich im gleichen Temperaturbereich nur noch ca. 100 µV Drift, was für mich absolut akzeptabel ist. Der Leckstrom der Dioden bei höheren Temperaturen scheint in Verbindung mit den hochohmigen Widerständen (15k/300k) den Fehler zu verursachen. Nun die spannende Frage: Welche Diode sollte ich alternativ einsetzen? Die BAT46WJ habe ich damals aus folgenden Gründen ausgesucht: 1. Entsprechend "Automotive_Surges_Power_rail.png" können an den Eingängen bis zu 220V oder 25 kV ESD auftreten. Mit den 15kOhm Vorwiderständen führt dies zu einem Strom von ca. 14 mA bzw. ca. 1,7 A (bei 12V OPV-Versorgung). Laut dem Datenblatt des OPV (siehe "OPAx191_Absolute_Maximum_Ratings.png") vertragen die Eingänge (=interne Schutzdioden) max. +-10mA. Es werden also auf jeden Fall externe Dioden benötigt, die robuster sind. 2. Im Datenblatt des OPA4191 ist vermerkt, dass an den Eingängen max. (V-)-0,5 V und (V+)+0,5 V erlaubt sind. Ab dann könnten also die internen Dioden leitfähig werden. Die externen Dioden müssen demnach in jedem Fall eine Vorwärtsspannung unter 0,5V haben, damit der Strom nicht doch in die internen Dioden fließt. 3. Nach langer Recherche kam ich auf die BAT46WJ, weil diese nur eine sehr geringe Vorwärtsspannung haben und laut LTSpice-Simulation im gesamten Temperaturbereich von -40...100 °C eine Vorwärtsspannung unterhalb von 0,5V haben. Mit einem Spitzenstrom von 2,5A (<10 ms) und einem Dauerstrom von 250 mA sollten sie die Ströme problemlos verkraften können. Der Wermutstropfen scheint somit nur der Leckstrom zu sein, welcher z.B. bei VR=10V und T=60 °C max. 20 µA beträgt. Ich suche also eine neue Diode mit VF<0,5V, einem geringen Leckstrom (max. 500 nA) und einem Vorwärtsstrom von mind. 30 mA (Spitze 1,8 A) für etwas Puffer. Ideal wäre es, wenn die Diode im SOD323F (SC-90) Package verfügbar ist, dann kann ich die Platinen, die ich bestellt habe, weiterverwenden. Wenn es aber nichts passendes gibt, kann ich notfalls auch die Platinen ändern oder evtl. ein anderes Package hineinfrickeln. Ich habe nun schon eine Weile recherchiert und nichts passendes gefunden. Die BAV199 hat einen sehr niedrigen Leckstrom, aber die Vorwärtsspannung ist zu hoch. SD101AWS, NSR02100HT1G und MMDL770T1G haben auch relativ niedrige Leckströme, aber ebenfalls höhere Vorwärtsspannungen. Hat jemand einen passenden Tipp für mich, welche Diode infrage kommen könnte? Ich habe gelesen, dass Kollektor-Basis Dioden von Standard-Transistoren auch infrage kommen könnten, da der Leckstrom sehr niedrig ist: https://www.elektronik-kompendium.de/public/schaerer/ovprot.htm Oder wäre ein passender Kondensator bzw. die Vergrößerung von C15/C17 am Ende die bessere Lösung? Ich brauche keine hohe Bandbreite, im aktuellen Messaufbau erfasst der Mikrocontroller alle 250ms den Strom... Danke im Voraus für alle Antworten und einen schönen Sonntag. :)
Nimm für die Messeingänge halt die gleiche Filterschaltung wie bei der Stromversorgung, also Kondensatoren, Spule und Transil-Diode, dann sollte dahinter nichts mehr über bleiben, was dem OPV angesichts der 15k in den Eingangsleitungen noch gefährlich werden kann.
M. B. schrieb: > Nach ein paar Versuchen war klar, dass die Schutzdioden BAT46WJ an den > OPV-Eingängen das Problem sind. Bei Schottky-Dioden bekommst du mit steigender Temperatur recht hohe Leckströme, die dir in die Suppe spucken. In Fig. 4. 'Reverse current as a function of reverse voltage' im Datenblatt von Nexperia ist das deutlich dargestellt. https://assets.nexperia.com/documents/data-sheet/BAT46WJ.pdf > 2. Im Datenblatt des OPA4191 ist vermerkt, dass an den Eingängen max. > (V-)-0,5 V und (V+)+0,5 V erlaubt sind. Ab dann könnten also die > internen Dioden leitfähig werden. Lass sie doch. Der Strom wird in deiner Schaltung durch die 15kΩ begrenzt. Du könntest die 15kΩ auch in zwei Widerstände aufteilen und eine Diode mit einem PN-Übergang in der Mitte als Spannungsbegrenzung einfügen. Dann bist du mit den 0,5V auf der sicheren Seite. Oder du nimmst einen INA240. Der kann -4 bis +80V.
:
Bearbeitet durch User
Der TO sollte sich doch mal die Teile von ALLEGRO, wie von hhinz vorgeschlagen, anschauen. Norbert
Norbert schrieb: > Der TO sollte sich doch mal die Teile von ALLEGRO, wie von hhinz > vorgeschlagen, anschauen. Sag ihm das doch selbst ;-)
Norbert schrieb: > Der TO sollte sich doch mal die Teile von ALLEGRO, wie von hhinz > vorgeschlagen, anschauen. Aus China gibts auch fertige Platinchen mit den ACS77x.
Mir ist völlig rätselhaft wofür man im Kfz Ströme im nA-Bereich messen sollte.
:
Bearbeitet durch User
Mark S. schrieb: > Mir ist völlig rätselhaft wofür man im Kfz Ströme im nA-Bereich messen > sollte. Wer will das?
Danke für die Antworten! Rainer W. schrieb: > Du könntest die 15kΩ auch in zwei Widerstände aufteilen und eine Diode > mit einem PN-Übergang in der Mitte als Spannungsbegrenzung einfügen. > Dann bist du mit den 0,5V auf der sicheren Seite. Die Idee gefällt mir gut, ich denke, das werde ich so umsetzen. Dann wäre ich bei der Auswahl der Diode flexibler, weil die Anforderung an die Vorwärtsspannung wegfällt. Ralf D. schrieb: > Nimm für die Messeingänge halt die gleiche Filterschaltung wie bei der > Stromversorgung, also Kondensatoren, Spule und Transil-Diode Das ist auch eine gute Idee, aber hierfür müsste ich definitiv das Layout anpassen und neue Platinen bestellen. Wäre bei den günstigen Preisen nicht unbedingt ein Beinbruch, aber die Lösung von Rainer sollte ich in die vorhandenen Platinen hineinfrickeln können, wenn ich ein paar Leiterbahnen kappe :). H. H. schrieb: > ACS773 nehmen. Mit diesen Hall-Effekt Sensoren stehe ich ein wenig auf Kriegsfuß... Vor ein paar Jahren hatte ich einen solchen Sensor von TI, dessen Ausgangssignal dermaßen verrauscht war, dass ich ein RC-Glied mit 15 Hz Grenzfrequenz an den Ausgang schalten und zusätzlich noch in der Software mitteln musste. Danach hatte ich ein einigermaßen ruhiges Signal, aber die Genauigkeit ließ stark zu wünschen übrig... ich hatte mehrere Platinen mit den Sensoren aufgebaut und die Messwerte hatten Abweichungen in der Größenordnung einiger 100 mA. Ein Wechsel zu einem Sensor von Acceina brachte keine Besserung. Vielleicht habe ich etwas falsch gemacht oder die Sensoren von Allegro sind besser als die Sensoren, die ich verwendet habe. Vielleicht bestelle ich einfach mal eine kleine Platine aus China zum testen, denn die Messtechnik bietet natürlich klare Vorteile im Vergleich zu meinem Aufbau mit Shunt. Mark S. schrieb: > Mir ist völlig rätselhaft wofür man im Kfz Ströme im nA-Bereich messen > sollte. Mir auch, aber das habe ich auch nicht vor :D. Wenn ich eine Messauflösung von 10 mA mit einer Genauigkeit von 30-40 mA hinbekomme, dann reicht mir das völlig aus. Bei stabiler Temperatur scheint das bisher auch schon ganz gut zu funktionieren. Ich werde mir die nächsten Tage überlegen, welche Diode ich bestelle und dann versuchen, die Lösung von Rainer umzusetzen. Mal schauen, ob ich damit das Problem in den Griff bekomme. Ich gebe Bescheid.
M. B. schrieb: > Mit diesen Hall-Effekt Sensoren stehe ich ein wenig auf Kriegsfuß... Vor > ein paar Jahren hatte ich einen solchen Sensor von TI, dessen > Ausgangssignal dermaßen verrauscht war, dass ich ein RC-Glied mit 15 Hz > Grenzfrequenz an den Ausgang schalten und zusätzlich noch in der > Software mitteln musste. > Danach hatte ich ein einigermaßen ruhiges Signal, aber die Genauigkeit > ließ stark zu wünschen übrig... ich hatte mehrere Platinen mit den > Sensoren aufgebaut und die Messwerte hatten Abweichungen in der > Größenordnung einiger 100 mA. > Ein Wechsel zu einem Sensor von Acceina brachte keine Besserung. Ach so, du brauchst eine Höchstpräzisionsmessung in Goldohrenqualität. Dann kann ich dir den IN 100-S von LEM empfehlen, ist ziemlich preiswert.
Welche Bandbreite ist denn nötig? Falls die schnellen hohen Peaks bei der Split-R Methode mit kleineren R den Diodenpeakstrom überschreiten, dann helfen Drosseln und Kondensatoren das abzumilden. Allerdings auf Kosten der Bandbreite.
M. B. schrieb: > H. H. schrieb: >> ACS773 nehmen. > > Mit diesen Hall-Effekt Sensoren stehe ich ein wenig auf Kriegsfuß... Vor > ein paar Jahren hatte ich einen solchen Sensor von TI, dessen > Ausgangssignal dermaßen verrauscht war, dass ich ein RC-Glied mit 15 Hz > Grenzfrequenz an den Ausgang schalten und zusätzlich noch in der > Software mitteln musste. > Danach hatte ich ein einigermaßen ruhiges Signal, aber die Genauigkeit > ließ stark zu wünschen übrig... ich hatte mehrere Platinen mit den > Sensoren aufgebaut und die Messwerte hatten Abweichungen in der > Größenordnung einiger 100 mA. Du musst Dir mal klar werden, was Du wirklich brauchst. Diese ACSxxx sind keine Hochpräzisionsmeßgeräte, aber für viele Anwendungen hinreichend genau. Der Vorteil ist, dass sie eine galvanische Trennung vom Stromkreis ergeben. Eine Messung per Software von Störungen zu befreien ist absolut unzumutbar, in welcher Welt bist Du denn unterwegs? H. H. schrieb: > Ach so, du brauchst eine Höchstpräzisionsmessung in Goldohrenqualität. > Dann kann ich dir den IN 100-S von LEM empfehlen, ist ziemlich > preiswert. Abseits dieser gibt es von dem Hersteller etliche Hall-basierte Sensoren, mit etwas Glück in der Pförringer Resterampe anzutreffen.
M. B. schrieb: > Ab dann könnten also die > internen Dioden leitfähig werden. Die externen Dioden müssen demnach in > jedem Fall eine Vorwärtsspannung unter 0,5V haben, damit der Strom nicht > doch in die internen Dioden fließt. Das "Muss" kann man leicht durhc klügeres Design umgehen. Weil man kaum Diodne findet, die alle Deien Wünsche erfüllen, landet man bei der (recht preiswerten) BAV199, schon wegen deren geringem Sperrstrom. Üblicherweise legt man deshalb den Eingsnschutz so aus, das man die altbewährte BAV199 nimmt,und damit die (überhöhte) Eingangsspannung clampt. z.B. auf max. 1V . Da braucht es dann vermutlich schon eine Längswiderstand - wir kennen Deine Schaltung ja nicht. Dann folgt im Pfad nach der BAV199 ein weiterer Widerstand, der dafür sorgt beim Verstärker nie mehr als 10mA reinkommen. Im obigen Beispiel also 1V - 0.5V = 0,5V, bei max. 10mA also 50 Ohm für den weiteren Widerstand. Um etwas Reserve zu haben, würde man wohl 68...82 Ohm wählen. Es ist kaum sinnvoll, die Maximalwerte des Verstärker auzureizen.
Ich habe die Schaltung nun entsprechend dem Vorschlag von Rainer und den Ergänzungen von Andrew angepasst. Als Diode habe ich mich für die BAS416 entschieden, weil diese dasselbe Package wie die BAT46WJ hat und ich somit die vorhandenen Platinen weiterverwenden kann. Die maximale Vorwärtsspannung ist mit 1,25V etwas höher als die BAV199, deshalb habe ich 100 Ohm zwischen OPV und Diode eingefügt (siehe Schaltplan im Anhang). H. H. schrieb: > Ach so, du brauchst eine Höchstpräzisionsmessung in Goldohrenqualität. Offensichtlich ja ;). H. H. schrieb: > Dann kann ich dir den IN 100-S von LEM empfehlen, ist ziemlich > preiswert. Als ich "ziemlich preiswert" gelesen habe, musste ich schon grinsen :D. Nicht schlecht, Herr Specht... Rauschen und Offset im einstelligen PPM Bereich ist schon eine Ansage, der Preis aber natürlich auch. Die Schweizer haben es drauf. Wolf17 schrieb: > Welche Bandbreite ist denn nötig? Manfred P. schrieb: > Du musst Dir mal klar werden, was Du wirklich brauchst. Wunschvorstellung wäre folgendes: - Messbereich 0...20 A - Messung im KFZ, d.h. Nominalspannung im Bereich 11-14 V, aber eben mit den Störungen vom KFZ-Bordnetz - Auflösung 10 mA - Genauigkeit im Bereich +-30...+-40 mA - Bandbreite 30 Hz reicht vollkommen aus, aktuell messe ich mit 4 Hz Mit dem aktuellen Aufbau scheint das auch ganz gut zu funktionieren, wenn man die Temperaturabhängigkeit außer acht lässt. Wenn ich nun noch mit den neuen Dioden die Temperaturdift größtenteils eliminiert bekomme, bin ich zufrieden. Manfred P. schrieb: > Der Vorteil ist, dass sie eine galvanische Trennung > vom Stromkreis ergeben. Volle Zustimmung. Andrew T. schrieb: > Üblicherweise legt man deshalb den Eingsnschutz so aus, das man die > altbewährte BAV199 nimmt,und damit die (überhöhte) Eingangsspannung > clampt. z.B. auf max. 1V . Da braucht es dann vermutlich schon eine > Längswiderstand - wir kennen Deine Schaltung ja nicht. > Dann folgt im Pfad nach der BAV199 ein weiterer Widerstand, der dafür > sorgt beim Verstärker nie mehr als 10mA reinkommen. Danke für die Ausführungen! Genau so habe ich es nun umgesetzt, nur wie oben erwähnt mit der BAS416. Den neuen Schaltplan habe ich angehängt, da ist die Schaltung mit den neuen Dioden dargestellt. Sobald die neuen Dioden angekommen und eingelötet sind, gebe ich nochmal Bescheid, ob jetzt alles läuft.
:
Bearbeitet durch User
Ich kann nicht glauben, dass man mit 25kV ESD Pulsen auf einer niederohmigen Akku-Plus Leitung rechnen muss. Sollte das aber doch auftreten können, werden die 15k SMD? Vorwiderstände der Schwachpunkt sein.
Anstelle teurer picoamperiger Dioden als Überspannungsschutz so zu verwenden https://www.elektronik-kompendium.de/public/schaerer/ovprot.htm gibt es noch die Variante im nA-Bereich mit JFET als Zwischenlösung. Hier ist der Teil mit JFET nur für die Diode nach Vcc im ersten Schaltbild: https://electronics.stackexchange.com/questions/549757/why-do-op-amps-need-input-protection-when-the-input-impedance-is-very-high
M. B. schrieb: > Entsprechend "Automotive_Surges_Power_rail.png" können an den Eingängen > bis zu 220V oder 25 kV ESD auftreten. Mit den 15kOhm Vorwiderständen > führt dies zu einem Strom von ca. 14 mA bzw. ca. 1,7 A (bei 12V > OPV-Versorgung). Rein rechnerisch... denn: zeig mir mal den Widerstand, der 25kV ohne Überschlag aushält. Also gilt: gegen ESD hilft kein Widerstand, sondern eine Spule, die diesen kurzen steilen Spannungsspike gar nicht erst in einen nennenswerten Stom umwandelt. M. B. schrieb: > Mit einem Spitzenstrom von 2,5A (<10 ms) und einem Dauerstrom von 250 > mA sollten sie die Ströme problemlos verkraften können. Und was sagt die Versorgungschiene, auf die du diese Energie einleiten willst? Bekommst du sie so niederimpedant hin, dass nicht trotzdem eine Spitze auftritt? M. B. schrieb: > Mit diesen Hall-Effekt Sensoren stehe ich ein wenig auf Kriegsfuß... Vor > ein paar Jahren ... > Vielleicht habe ich etwas falsch gemacht Hast du mal den zuständigen FAE gefragt? Dieter D. schrieb: > Anstelle teurer picoamperiger Dioden Einfach nach Low-Leakage Dioden suchen. Da gibt es auch recht billige wie die https://www.nexperia.com/product/BAS716 Aber auch ich würde hier die potentialgetrennten Stromwandler von Allegro nehmen.
M. B. schrieb: > - Bandbreite 30 Hz reicht vollkommen aus, aktuell messe ich mit 4 Hz M. B. schrieb: > bis zu 220V oder 25 kV ESD auftreten. Bei der Messfrequenz kannst Du Dir einen Kondensator parallel zu den Dioden erlauben, der den ESD-Puls aufnimmt. Deinen 15k Widerstand müßtest Du Dir aus fünf Widerständen in Reihe bilden. https://www.rhopointcomponents.de/produkte/elektronikbauteile/widerstande/mch-1206-von-exxelia-ohmcraft/ Spannungsfestigkeit von 150 V bis 5 kV Die Allegro Stromsensoren erreichen folgende Werte: Spannungsfestigkeit = 4800 VRMS (getestet für 60 Sekunden); Basisisolierung = 1550 VPEAK;
Ich hätte mir den ganzen Kram gespart und gleich einen IBS genommen, z.B. 6PK 358 158-001 von Hella. Mit einem bißchen Suchen findet man auch Unterlagen dazu im Netz. Das Zeug ist ausdrücklich für Kfz entwickelt und somit spart man sich einen Haufen Kopfstände. Just my 2 Cents Gruß Elux
Dioden und Widerstände habe ich gestern bestellt, wie erwähnt habe ich mich für die BAS416 entschieden. Mit etwas Glück kommen die Teile schon zum Wochenende, dann kann ich testen. Wolf17 schrieb: > Ich kann nicht glauben, dass man mit 25kV ESD Pulsen auf einer > niederohmigen Akku-Plus Leitung rechnen muss. > Sollte das aber doch auftreten können, werden die 15k SMD? > Vorwiderstände der Schwachpunkt sein. Das ist natürlich richtig, ich sehe das auch eher etwas lockerer... ich denke, die Dioden bieten einen ausreichenden Schutz und falls nicht, werde ich das schon zu spüren bekommen ;). Aber in der Theroie können diese natürlich auftreten, die Grafik im ersten Beitrag habe ich aus einer AppNote von ST. Dieter D. schrieb: > Anstelle teurer picoamperiger Dioden Ich habe knapp 9 ct pro Diode bezahlt, bei vier Dioden macht das 36 ct. Das kann ich verkraften, ich baue ja keine 1000 Stück davon :D. Lothar M. schrieb: > Rein rechnerisch... denn: zeig mir mal den Widerstand, der 25kV ohne > Überschlag aushält. Also gilt: gegen ESD hilft kein Widerstand, sondern > eine Spule, die diesen kurzen steilen Spannungsspike gar nicht erst in > einen nennenswerten Stom umwandelt. Das ist natürlich richtig. Ich habe zwar mit 1206 zwar eine "große" Bauform verwendet, aber bei 25 kV brauchen wir nicht diskutieren, das wird der Widerstand nicht aushalten. Aber wie schon oben erwähnt, ich habe zwar theoretisch mit den 25 kV gerechnet, sehe das aber etwas lockerer. Ich hoffe bzw. denke, dass hier nichts passiert. Die Platine wird zudem in ein Gehäuse gebaut, eine direkte Berührung ist damit ausgeschlossen. Lothar M. schrieb: > Und was sagt die Versorgungschiene, auf die du diese Energie einleiten > willst? Bekommst du sie so niederimpedant hin, dass nicht trotzdem eine > Spitze auftritt? Ich tue mir schwer, das aus dem Bauch zu beurteilen, dafür fehlt mir das Wissen. Ich habe einen Ausschnitt vom Layout angehängt, hier sieht man die relativ großen Kupferflächen (beidseitig, verbunden über mehrere Vias). Die Messleitungen vom Shunt zum OPV sind natürlich deutlich dünner. Lothar M. schrieb: > Hast du mal den zuständigen FAE gefragt? Nein, ich denke aber auch nicht, dass sich ein FAE für meine Hobbybasteleien mit einstelligen Stückzahlen interessiert ;). Ich hatte damals aber einen Beitrag im TI Forum gefunden, wo jemand exakt dasselbe Problem hatte und ein TI-Mitarbeiter hatte darauf geantwortet, dass dies normal sei und TI zusätzliches Filtern in der Software empfiehlt. Ich suche mal ein wenig, evtl. finde ich den Beitrag wieder. Dieter D. schrieb: > Bei der Messfrequenz kannst Du Dir einen Kondensator parallel zu den > Dioden erlauben, der den ESD-Puls aufnimmt. Das wäre auch eine Idee, da werde ich drüber nachdenken. Reiner O. schrieb: > Ich hätte mir den ganzen Kram gespart und gleich einen IBS genommen Das ist sicherlich auch eine gute Lösung, genau so wie die Allegro Stromsensoren.
Tipps zu dem 15 bzw 25 kV esd Puls: man (Bosch) legt die Platine so aus, das man unmittelbar am eingangspin des Steuergeräte PCB eine minimale Abstand von ca. 1mm zu gnd (kl. 31) hat. Dann wird schon ein bezraecher Teil der esd Energie abgeleitet. Klingt nun relativ einfach, erfordert aber doch a bisserl Erfahrung und esd Messung an den PCB. Lohnt halt bei den Millionen Stück die die Automotive Zulieferer fertigen. Ob du dir die Mühe für deine 2...3 Exemplare machen möchtest, ist letztlich deine Entscheidung.
Keine Spannung über den Dioden = kein Strom durch sie hindurch. Edit: 1.) Die Schaltung wird 2x benötigt. 2.) R? kann viel kleiner und benötigt auch keine geringe Toleranz. 3.) +BATT bei mir ist BATT_EXT bei Dir. Gruß Jobst
:
Bearbeitet durch User
So, etwas verspätet, aber nun doch die Rückmeldung: Die neuen Dioden (BAS416) haben das Problem gelöst. Die Änderung der Spannung über den getesteten Temperaturbereich (25...55 °C) beträgt jetzt nur noch ca. 600 µV. Mit 100 mV/A entspricht dies somit einer Schwankung von 0,6 mA, was für mich vollkommen akzeptabel ist. Das Problem ist somit gelöst. Andrew T. schrieb: > Tipps zu dem 15 bzw 25 kV esd Puls: man (Bosch) legt die Platine so aus, > das man unmittelbar am eingangspin des Steuergeräte PCB eine minimale > Abstand von ca. 1mm zu gnd (kl. 31) hat. > Dann wird schon ein bezraecher Teil der esd Energie abgeleitet. Das hört sich nach einem guten Trick an. Ich habe mir gerade mein Layout nochmal angeschaut, ich habe einen Flachstecker, an welchen die + Leitung von der Batterie angeschlossen wird. Der Flachstecker ist mit einer Kupferfläche auf Top und Bottom verbunden. Auf der unteren Ebene befindet sich direkt daneben eine GND-Fläche mit einem Abstand von ca. 0,5 mm (siehe Bild). Vielleicht hilft das auch schon ein wenig, den ESD-Puls abzuleiten. Jobst M. schrieb: > Keine Spannung über den Dioden = kein Strom durch sie hindurch. Die Schaltung ist ebenfalls trickreich, werde ich mir auch merken :). Danke für den Vorschlag! Der Hardwareaufwand ist natürlich etwas größer (zwei zusätzliche OPVs), die Auswahl der Dioden ist dafür unkritisch. Weil die Lösung mit den BAS416 ganz gut funktioniert werde ich das ebenfalls nicht mehr umsetzen, aber vielleicht greife ich in der Zukunft mal darauf zurück. Danke an alle, die mitgedacht und mitgewirkt haben!
Bitte melde dich an um einen Beitrag zu schreiben. Anmeldung ist kostenlos und dauert nur eine Minute.
Bestehender Account
Schon ein Account bei Google/GoogleMail? Keine Anmeldung erforderlich!
Mit Google-Account einloggen
Mit Google-Account einloggen
Noch kein Account? Hier anmelden.






