Schönen gute Tag zusammen Mein Name is Andi ich bin CNC Fräser und baue in meiner Freizeit gern übergroße Modelmotoren. Ich hab ein Problem bei dem ich hoffe das ihr mir weiterhelfen könnt!? Ich baue Modelmotoren in größer Ausführung die mit ganz normalem Super Plus Benzin betrieben werden und nicht wie üblich Glühzünder sind. Dafür benötige ich auch eine ganz normale Zündung wie beim Auto auch üblich. Nun habe ich mir dafür mehrere Bausätze der Whadda Transistorzündung K2543 gekauft und dieses für 12V Motorradbatterien mit Hallsensor aufgebaut. Im großen und ganzen funktioniert das ganze auch. Leider setzt die Funktion des Hallsensors aus wenn ich ca. 10-20 Mal mit einem Magneten vorbeigefahren bin aus. Ich muss diesen dann tauschen und das gleich geht wieder genau so lang. Ich vermute mal das ich einen Fehler mache bei dem ganzen. Nur durch meine Unkenntnis im Bereich Elektronik finde ich diesen nicht. Vielleicht hat ja einer von euch ne Idee was ich Falsch gemacht habe und würde mir helfen. Mit freundlichen Grüßen Andi
Andreas F. schrieb: > Leider > setzt die Funktion des Hallsensors aus wenn ich ca. 10-20 Mal mit einem > Magneten vorbeigefahren bin aus. Ich muss diesen dann tauschen und das > gleich geht wieder genau so lang. Eventuell wird der interne Magnet vom Hall-Sensor "überschrieben" und die Funktion setzt aus. Für diesen Sensor reicht ein Schlitzblech (Bild).
Versteh ich das richtig das der Magnet den ich hernehme zu stark ist!? Ich verwende einen TLE4905 der ja das Signal von einem Magneten bekommen soll.
Andreas F. schrieb: > der Magnet den ich hernehme zu stark ist!? Könnte sein, probiere es mit einem Stück Blech / Schraubendreher etc.
B. schrieb: > Eventuell wird der interne Magnet vom Hall-Sensor "überschrieben" Ich sehe hier keinerlei internen Magneten: https://www.infineon.com/assets/row/public/documents/24/49/infineon-tle49x5l-datasheet-en.pdf Die Schaltung hat ja keinerlei Entstörungskomponenten für den Hall-Sensor. https://www.mikrocontroller.net/attachment/680084/Screenshot_2025-10-07_065940.jpg Ich würde mal eher vermuten der Sensor stirbt an Spannungsspitzen aus der Zündspule. Aber bei Analog-Entstörung bin ich kein Experte und möchte lieber kein Halbwissen verbreiten.
Hab ich die Möglichkeit die Spannungsspitzen aus der Zündspule zu entfernen?
B. schrieb: > Für diesen Sensor reicht ein Schlitzblech Zur Ergänzung: Gegenüber dem Sensor soll ein entsprechend gepolter Magnet sitzen, der durch das Schlitzblech geschirmt ist (Bild).
Hab ich vielleicht einen Möglichkeit die Spannungsspitzen mit einem Bauteil oder einer Baugruppe zu entfernen. Was ich dazwischen löte und das alles begrenzt.
Andreas F. schrieb: > Hab ich die Möglichkeit die Spannungsspitzen aus der Zündspule zu > entfernen? Hier hat schon mal jemand einen TLE4905 eingesetzt: Beitrag "Re: Vollprogrammierbare Zündanlage für 1Zylinder 2 und 4 Takt Motoren" Und noch eine im Bild. Die Kollegen dort haben am Sensor jeweils einen Widerstand davor und einen Pull-Up-Widerstand und eine Diode am Ausgang zur Entstörung benutzt.
Welche Z-Spule wird verwendet? Primär / Sekundär => Ohm ? Prim Induktivität => mH ?
Andreas F. schrieb: > Ich baue Modelmotoren in größer Ausführung Von welchen Drehzahlen sprechen wir? Evtl. ist eine DC-CDI (Fertigware inkl. PickUp und Spule) bei hochdrehenden Motoren besser.
Thomas F. schrieb: > Ich würde mal eher vermuten der Sensor stirbt an Spannungsspitzen aus > der Zündspule. Der stirbt durch gnadenlose Überlastung. Vellemanns K2643 zieht 87mA, der TLE4905 hat ein absolute maximum rating von 100mA aber nominal nur 40mA, bei 87mA an 0.8V entstehen schon 125mW in diesem kleinen Gehäuse. Vor die Vellemann-Schaltung müsste ein Stromverstärker, z.B.
1 | +12V----+------------ 1 |
2 | | | |
3 | | 470 Ohm +--- 2 |
4 | | | | |
5 | TLE4905--+-------|I BS170 |
6 | | |S |
7 | Masse Masse 4 |
Die invertiert auch gleich noch das Signal, so dass der BS170 offen ist wenn der vorbeifliegende Magnet den TLE4905 einschaltet, wie es wohl richtigerweise der Fall ist, da braucht man kein geschlitztes Blech. Thomas F. schrieb: > Hier hat schon mal jemand einen TLE4905 eingesetzt Völlig andere Schaltung.
Der Motor wird ca.1000-2500 Umdrehungen machen. Es ist ein Neun Zylinder Umlauf Sternmotor mit zwei Zündkerzen. Für jeden Zylinder habe ich zwei Zündanlagen gebaut. Die Daten der Zündspule finde ich leider nicht. Es ist eine 12V 8352 1/2 Zündkerzen sind auch Mini Modellbau Zündkerze 1/4-32
Hallo Michael Also versteh ich das richtig das der auf gut deutsch durchbrennt? Könntest du mir vielleicht leicht verständlich aufzeichnen bzw. erklären was ich wo genau für Bauteile einlöten muss das ich das durchbrennen vermeiden kann. Gruß Andi
Andreas F. schrieb: > Der Motor wird ca.1000-2500 Umdrehungen machen. Es ist ein Neun Zylinder Ohaaa, mit einer TCI und normalen Z-Spulen kaum zu schaffen (Spulen-Ladezeit). Die großen Ori-Motore haben eine Magnet-Zdg (redundant). Deswegen eine DC-CDI, die kann viele Funken / Zeiteinheit.
Hast du ganz sicher TLE4905? Die anderen funktionieren anders.
1 | Functional Description Bipolar Type TLE4935/45/45-2 (Figure 5 and 6) |
2 | When a positive magnetic field is applied in the indicated direction (Figure 5) and the turn-on |
3 | magnetic induction BOP is exceeded, the output of the Hall-effect IC will conduct (Operate Point). |
4 | The output state does not change unless a reverse magnetic field exceeding the turn-off magnetic |
5 | iinduction BRP is exceeded. In this case the output will turn off (Release Point; Figure 6). |
Ich könnte mir vorstellen, dass das der Grund sein könnte.
:
Bearbeitet durch User
Hallo Frank Ja da bin ich mir ganz sicher das ich den TLE 4905 habe da ich diesen ja nun schon zwei mal 10 Stück bestellt habe.
würdest du trotzdem mal das Magnetfeld nach dem Fehler in die andere Richtung ändern?
Wie meinst du das mit dem Ändern des Magnetfeldes in die Andere Richtung!? Wenn ich den Magneten umdrehe geht es Gar nicht. Oder Meinst du die Richtung von wo nach wo der Magnet an den Hallsensor vorbeiläuft. Das kann ich leider nicht ändern da da es ja von der Drehrichtung des Motors abhängig ist. Was mich nenn bissel wundert ist halt das es ca. 10-20 mal funkt und dann vorbei ist. Das bei beiden Zündungen unabhängig voneinander. Das mit den Spannungsspitzten klingt für mich verständlich. Da ja bei einem Auto oder auch Motorrad wo solche Zündungen eigentlich verwendet werden sicher Bauteile dabei sind die solche Spitzen rausnehmen
Andreas F. schrieb: > Wie meinst du das mit dem Ändern des Magnetfeldes in die Andere > Richtung!? Frank O. schrieb: > Die anderen funktionieren anders.Functional Description Bipolar Type > TLE4935/45/45-2 (Figure 5 and 6) > When a positive magnetic field is applied in the indicated direction > (Figure 5) and the turn-on > magnetic induction BOP is exceeded, the output of the Hall-effect IC > will conduct (Operate Point). > The output state does not change unless a reverse magnetic field > exceeding the turn-off magnetic > iinduction BRP is exceeded. In this case the output will turn off > (Release Point; Figure 6). Diese "verriegeln" und müssen erst den anderen Teil des Magneten sehen. Sogenommen rückwärts drehen.
:
Bearbeitet durch User
Ähm das geht ja von der Bauform her leider nicht. Ich müsste ja dann einen zweiten Magneten einbauen der das dann macht. Was ich nicht ganz verstehe warum ich das machen muss. Es funktioniert ja. Nur leider nicht so lang.
Ich hab mal nenn Bild von dem Motor hochgeladen das ihr seht worum es geht es ist der linke Motor
Wastl schrieb: > IMG_2417_1280.jpg > > 270 KB Stern-Motor! Da ziehe ich mal ganz tief den Hut! Respekt!
Andreas F. schrieb: > Ich hab mal nenn Bild von dem Motor hochgeladen Wie halten es die Kipphebel und Stossstangen-Gelenke (und Nockenwellen-Stössel) ohne Schmierung aus?
Andreas F. schrieb: > UPS Sorry Kein Ding! Aber üblicherweise laufen Stern-Motoren mit Magnetzündung. Ich bin Fluggerätemechaniker (oder zumindest habe ich das auch gelernt) und habe auf dem Stern-Motor meine Prüfung gemacht.
Nun gut das sind ja Modelmotoren die nicht 1 zu 1 wie die großen gebaut werden. Sehr cool das du das gelernt hast und vor allem auf Sternmotoren :-) Ich habe bis jetzt die Motoren mit CDI Zündungen aus dem Model Bereich betrieben. Leider halten die nicht so und da der Funken auch noch an den Rotierenden Motor übertragen wird gibt es da einige Probleme auf Dauer. Vom Preis mal ganz abgesehen. Drum hat mir das ja mit der Transistorzündung so gut gefallen. Ich glaub auch das es nur ein kleiner Fehler ist im Aufbau den man sicher leicht beheben kann Drum bin ich hier und bitte ja um euer Hilfe da ich mich mit dem Elektronischen außer ein wenig Löten kaum auskenne
Andreas F. schrieb: > Es ist eine 12V 8352 1/2 Das sind die Std-Spulen für Ost-Mopeds (SIMSOn,MZ...). Die haben 4...5 Ohm prim. Ab ~5000 rpm werden die Funken schwach! => Deswegen: DC-CDI Ist der PickUp an der KuWe oder NoWe?
Also bei dem Linken Motor auf dem Bild is eine Verlustschmierung mit einer Pumpe eingebaut. An dem Rechten was ein 18 Zylinder Doppelsternmotor ist eine Pumpe mit Trockensumpf drin wo ein Ölkreislauf über die Kurbelwelle stattfindet. und Die Stößel oben am Ventiel werden hier und da gefettet und geölt
Andreas F. schrieb: > da ich diesen ja nun schon zwei mal 10 Stück bestellt habe. Bei Amazon... Du solltest, bei eingeschalteter Zundung und langsamem Drehen, halt auch mal messen, welche Spannung am TLE4905 Ausgang und damit Zundmoduleingang vorliegt, ob 'Unterbrecher öffnet' auch mit 'Spannung hoch (ca. 6V) zusammenpasst und der Zündwinkel passt.
:
Bearbeitet durch User
Der is nenn nach eine Übersetzung auf der Welle womit auch die Ölpumpe angetrieben wird
Zündwinkel und Übergabe passen. Die Funktion is auch da. Ich werde mal Messen was da alles an Spannung rauskommt am Sensor.
Andreas F. schrieb: > Ich werde mal Messen was da alles an Spannung rauskommt am Sensor. Und vor allem, ob die auch zurücksetzen oder offen bleiben. Für mich sieht das nämlich genau so aus. Ich spreche aus Erfahrung. Schwubs, da hatte ich den falschen in der Hand und habe wirklich eine Weile gesucht. Alles war in Ordnung, nur der falsche Sensor, der aber richtig gearbeitet hat. Tückisch, dass das nicht sofort aufgetreten war.
:
Bearbeitet durch User
Also das mit dem Zurücksetzen und offen bleiben versteh ich nich ganz. Ich kann ja ca. 10-20 Funken erzeugen mit dieser Schaltung. Danach funktioniert der Hallsensor nicht mehr. Drum denk ich das da was durchbrennt. Wenn man was zurücksetzen muss oder was in der Schaltung offen bleibt dann würde es ja nur maximal einen Funken geben und dann wäre vorbei
Andreas F. schrieb: > Wenn man was zurücksetzen muss oder was in der Schaltung offen bleibt > dann würde es ja nur maximal einen Funken geben und dann wäre vorbei Grundsätzlich ja, aber ich habe das halt anders erlebt. Mag sein, dass es am Abstand lag, zu schnell war oder sonst was, dass der nicht verriegelt hatte. Aber deine Sache, du hast gefragt.
Hey Frank das solltest du nicht falsch verstehen Sorry, ich bin auch für die Hilfe sehr dankbar. Ich werde es mit dem zurücksetzen ausprobieren. Und den Rest auch. Mal schauen was dabei rauskommt. Wenn nicht muss ich das ganze doch auf Unterbrecher umbauen wenn der Hallsensor so anfällig ist. Oder ich bekomme noch raus wie ich die Spannungsspitzen oder Überlastung weg bekomme
Zum Thema hab ich leider nichts zu sagen, was nicht schon gesagt wurde, wollte dir aber trotzdem meine Hochachtung aussprechen. Echt schöne Motoren sind dir da gelungen. Sowas würd ich auch gern bauen, aber die "metaligste" Maschine in meinem Bastelkeller ist ne klapperige Scheppach-Standbohrmaschine....
J. T. schrieb: > Zum Thema hab ich leider nichts zu sagen, was nicht schon gesagt > wurde, > wollte dir aber trotzdem meine Hochachtung aussprechen. Echt schöne > Motoren sind dir da gelungen. > > Sowas würd ich auch gern bauen, aber die "metaligste" Maschine in meinem > Bastelkeller ist ne klapperige Scheppach-Standbohrmaschine.... DANKE :-) Ich hab das Glück das ich auf Arbeit die Maschinen nutzen kann. Es war ein langer Weg bis ich zu diesen Motoren gekommen bin. Wenn ich mir vorstelle das es Modelbauer gibt die das Daheim im Keller bauen. Sie sind auch schon gelaufen. :-) Nur das mit der Zündung macht mir grad ein wenig Probleme :-(
Michael B. schrieb: > Der stirbt durch gnadenlose Überlastung. > > Vellemanns K2643 zieht 87mA, der TLE4905 hat ein absolute maximum rating > von 100mA aber nominal nur 40mA, bei 87mA an 0.8V entstehen schon 125mW > in diesem kleinen Gehäuse. > > Vor die Vellemann-Schaltung müsste ein Stromverstärker, z.B. Der "Velleman" ist für einen anderen Zweck gedacht worden (Unterbrecher strommäßig entlasten). Auch der Umbau auf Unterbrecher hilft Dir nicht weiter, weil für 9 Zylis eine (1) TCI-Spule keine ausreichende Ladezeit hat (mein Bild oben). Das gilt einen PickUp an der KuWe oder NoWe.
Andreas F. schrieb: > Ich habe bis jetzt die Motoren mit CDI Zündungen aus dem Model Bereich > betrieben. Leider halten die nicht so und da der Funken auch noch an den > Rotierenden Motor übertragen wird gibt es da einige Probleme auf Dauer. Eine gut genährte CDI schafft an der frischen Luft locker 15...20 mm Funken. Eine gute Vorfunkenstrecke zur Zündkerze.
B. schrieb: > Michael B. schrieb: >> Der stirbt durch gnadenlose Überlastung. >> >> Vellemanns K2643 zieht 87mA, der TLE4905 hat ein absolute maximum rating >> von 100mA aber nominal nur 40mA, bei 87mA an 0.8V entstehen schon 125mW >> in diesem kleinen Gehäuse. >> >> Vor die Vellemann-Schaltung müsste ein Stromverstärker, z.B. > > Der "Velleman" ist für einen anderen Zweck gedacht worden (Unterbrecher > strommäßig entlasten). > > Auch der Umbau auf Unterbrecher hilft Dir nicht weiter, weil für 9 Zylis > eine (1) TCI-Spule keine ausreichende Ladezeit hat (mein Bild oben). > Das gilt einen PickUp an der KuWe oder NoWe. Gut das mag ich verstehen das es so vielleicht nich klappen wird. Aber die Grundfunktion muss ja gehen. Die Frage is nur warum der Hallsensor aufgibt. Beim testen wenn ich den Magneten ein paar Mal am Sensor vorbeiführe. Gehen wir mal davon aus das es nicht 9 Zylinder sind sondern nur einer. Dann sollte man das doch trotzdem zum laufen bekommen
Andreas F. schrieb: >Oder ich bekomme noch raus wie ich die >Spannungsspitzen oder Überlastung weg bekomme. 1. Im Datenblatt wird gezeigt, dass ein 4,7nF Kondensator direkt am Sensor empfohlen wird. (von + zu GND) 2. Die Leitungen zum Sensor würde ich jedenfalls verdrillen (Zopf flechten) und keinesfalls in der Nähe zu den anderen Kabeln verlegen. 3. Zusätzlich kann versucht werden, die Versorgungsspannung des Sensors zu filtern. (z.B. 47 ohm in die Plusleitung und danach einen Elko 100µ 35V nach Gnd. Eine ZD ca. 20V parallel zum Elko könnte auch helfen.) 3. Die hohe Strombelastung des Sensors könnte man versuchsweise verringern. (z.B. einen der beiden 330R versuchsweise entfernen; od. 2 St. 390R verwenden)
B. schrieb: > Andreas F. schrieb: >> Ich habe bis jetzt die Motoren mit CDI Zündungen aus dem Model Bereich >> betrieben. Leider halten die nicht so und da der Funken auch noch an den >> Rotierenden Motor übertragen wird gibt es da einige Probleme auf Dauer. > > Eine gut genährte CDI schafft an der frischen Luft locker 15...20 mm > Funken. > Eine gute Vorfunkenstrecke zur Zündkerze. Hm aber das selber bauen !? Gibt es für sowas Bausätze?
Andreas F. schrieb: > Hm aber das selber bauen !? Gibt´s schon fertig. Such mal nach "DC-CDI". Meist bei Rollerläden, dazu eine passende CDI-Spule und PickUp.
B. schrieb: > aus dem Zubehörladen. Jau, gerade gesehen. Braucht man natürlich nicht, aber wenn man eh was bestellt ...
Hans schrieb: > Andreas F. schrieb: >>Oder ich bekomme noch raus wie ich die >>Spannungsspitzen oder Überlastung weg bekomme. > > 1. Im Datenblatt wird gezeigt, dass ein 4,7nF Kondensator direkt am > Sensor empfohlen wird. (von + zu GND) > 2. Die Leitungen zum Sensor würde ich jedenfalls verdrillen (Zopf > flechten) > und keinesfalls in der Nähe zu den anderen Kabeln verlegen. > 3. Zusätzlich kann versucht werden, die Versorgungsspannung des Sensors > zu filtern. (z.B. 47 ohm in die Plusleitung und danach einen Elko 100µ > 35V nach Gnd. Eine ZD ca. 20V parallel zum Elko könnte auch helfen.) > 3. Die hohe Strombelastung des Sensors könnte man versuchsweise > verringern. > (z.B. einen der beiden 330R versuchsweise entfernen; od. 2 St. 390R > verwenden) Danke für die Tipp! Das mit den Wiederständen kann ich gleich mal umsetzen und das mit dem Kondensator und das verdrillen der Leitungen auch. mit dem Verlegen der Leitungen von den anderen weg muss ich mir was einfallen lassen. Kannst du mir das mit dem Filtern des Sensors ein wenig genauer erklären? Am besten was ich wo wie dann einlöten muss Danke
Andreas F. schrieb: > Kannst du mir das mit dem Filtern des Sensors ein > wenig genauer erklären? Am besten was ich wo wie dann einlöten muss > Danke Der RC-Filter für die Versorgung wirkt besser, wenn er nahe oder direkt am Sensor verbaut wird. z.B. 47 Ohm in die + Leitung und den Elko parallel zu dem im Datenblatt vorgeschlagenen 4,7nF; Alles möglichst nahe am Sensor. Wenn dort die Montage schwierig ist (Platz; Vibrationen dann eben näher an der Stromquelle (Akku) -dann ist aber verdrillen (ev. auch zusätzlich eine geschirmte Leitung und Abstand von anderen Leitungen besonders wichtig. (Nahe an den Leitungen von +Batt. über Zündspule, über den Transistor und zurück nach GND - soll keine der Leitungen zum Sensor liegen.) So würde ich das einmal probieren. -wenn man nicht messen kann. -Ist kein grosser Aufwand. Wenn's nicht ausreicht noch eine Zenerdiode parallel zum Elko.
Nachtrag: Alle Leitungen so kurz wie möglich halten. Auch die Motormasse kurz und mit ausreichend dickem bzw. breitem Leiter. (z.B. Masseband -das wirkt wie eine parallelschaltung mehrerer Leitungsinduktivitäten - also geringere Induktivität=geringer Wechselstromwiderstand)
Vielen Dank für die Tipps Die werde ich mal umsetzten und hoffe das es dann klappt und ich nicht alles auf eine Dc Cdi Zündung umbauen muss Gruß Andi
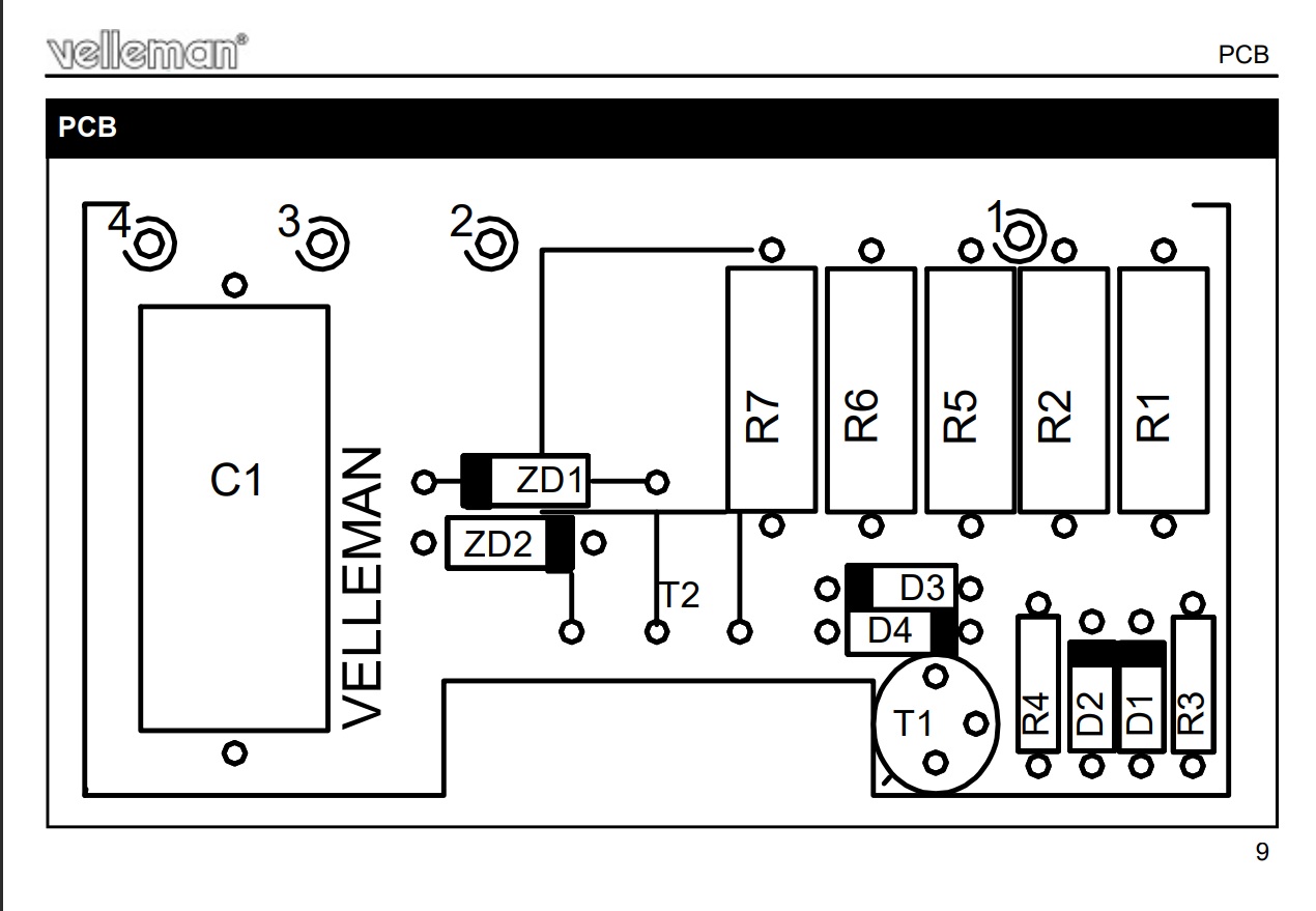
Andreas F. schrieb: > Schönen gute Tag zusammen > Mein Name is Andi ich bin CNC Fräser und baue in meiner Freizeit gern > übergroße Modelmotoren. > > Ich hab ein Problem bei dem ich hoffe das ihr mir weiterhelfen könnt!? > Ich baue Modelmotoren in größer Ausführung die mit ganz normalem Super > Plus Benzin betrieben werden und nicht wie üblich Glühzünder sind. Dafür > benötige ich auch eine ganz normale Zündung wie beim Auto auch üblich. > Nun habe ich mir dafür mehrere Bausätze der Whadda Transistorzündung > K2543 gekauft und dieses für 12V Motorradbatterien mit Hallsensor > aufgebaut. Im großen und ganzen funktioniert das ganze auch. Leider > setzt die Funktion des Hallsensors aus wenn ich ca. 10-20 Mal mit einem > Magneten vorbeigefahren bin aus. Ich muss diesen dann tauschen und das > gleich geht wieder genau so lang. > Ich vermute mal das ich einen Fehler mache bei dem ganzen. Nur durch > meine Unkenntnis im Bereich Elektronik finde ich diesen nicht. > Vielleicht hat ja einer von euch ne Idee was ich Falsch gemacht habe und > würde mir helfen. > > Mit freundlichen Grüßen Andi Hallo Andi, ich finde es schon bemerkenswert, dass Du dich auch an die Elektronik traust. Leider sind mir an der Platine einige sehr schlechte (kalte) Lötstellen aufgefallen (eine besonders schlechte an Anschluss 2), diese können auch zu einem Ausfall führen. Die sollten vor weiteren Tests auf jeden Fall behoben werden. Gruß Harald
Servus und Guten Morgen Harald Danke für den Tipp dann werde ich das mal nacharbeiten. Naja das ich mich in den Bereich Elektronik traue ist eher das Resultat aus Sparsamkeit, den Spaß am basteln und natürlich auch das Wissen was man bei solchen Sachen mitnimmt. Noch habe ich Null Plan aber um so mehr man selber macht und beim Fragen Antworten bekommt, um so mehr versteht man das. Am Anfang habe ich die CDI Zündungen aus dem Modellbau genommen. Aber leider sind die für die Größe der Motoren ungeeignet. Drum der Weg jetzt sowas selber zu bauen. Das Ziel soll dann am Ende sein das ich die Zwei Zündungen die ich benötige sauber auf ein Platine bringe mir diese dann herstellen lasse um sie dann bestückt in meinen kleinen Steuerungskasten einzubauen. Ich mag einfach die Motoren aus dem Regal nehmen, eine Batterie anklemmen und das soll problemlos funktionieren. Auch wenn es über die vielen Jahre des bastelns meistens so ist das wenn die Motoren fertig sind sie dann im Regal verstauben. Und das nächste Projekt gestartet wird. Mal schauen was noch so kommt und ob ich das mit der Zündung hinbekomme :-) Gruß Andi
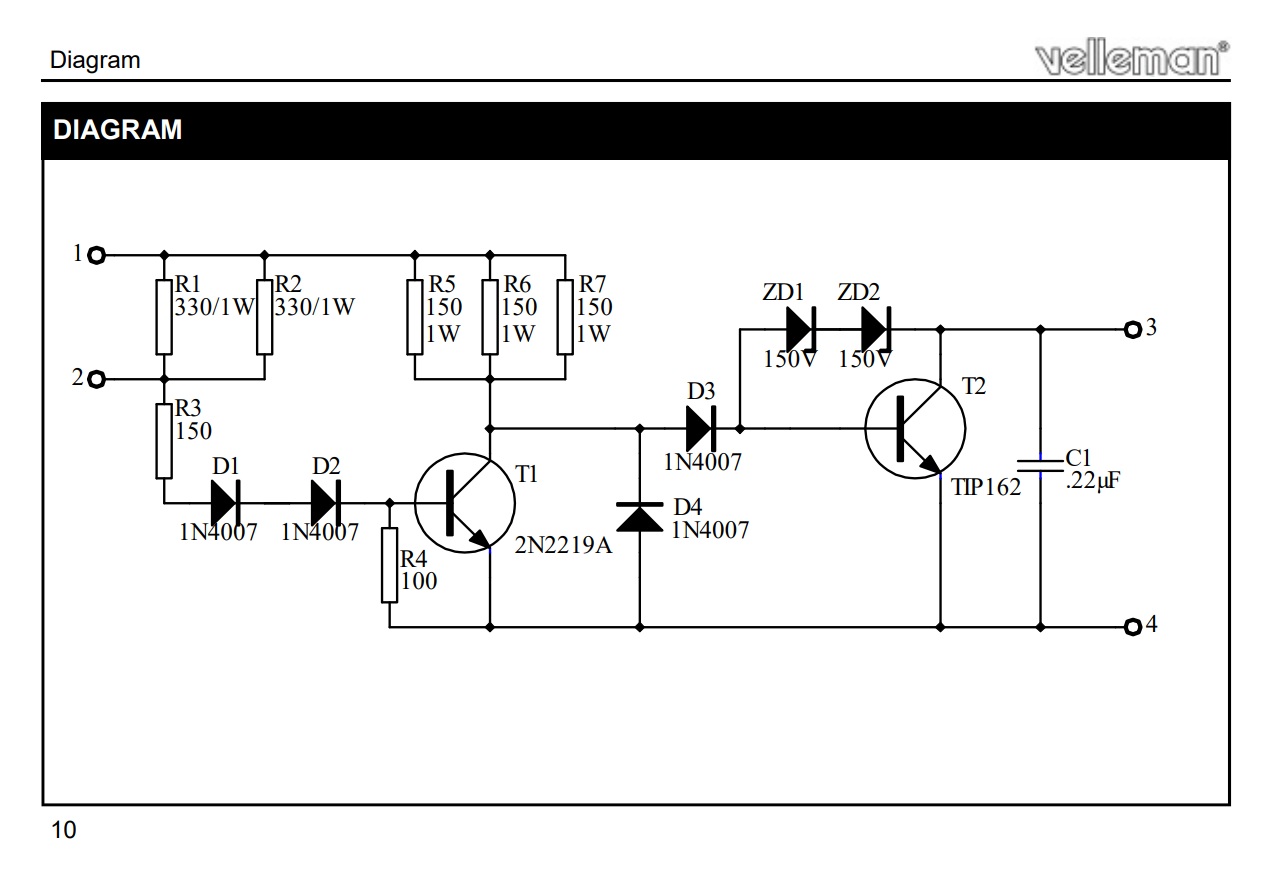
Ist diese Transistorzündung dafür ausgelegt, dass sie von einem mechanischen Unterbrecher gesteuert wird? -Der Schaltplan sieht so aus. Mit der Einstellung eines Unterbrecherkontaktes wird auch der Schließwinkel festgelegt. -Also das Verhältnis zwischen ON-Zeit und OFF-Zeit der Zündspule. Bei einem 4-Zyl.-Motor ist das Verhältnis etwa 50%. Wie ist das mit dem Magnet und dem Hallsensor? Zu hohe ON-Zeit könnte die Spule und den Transistor möglicherweise überhitzen. Zu kurze OFF-Zeit ist wahrscheinlich auch nicht gut. (Vergleich: Brennzeit eines Zündfunkens ist angeblich etwa 1 ms.) Wenn einer der 330-Ohm Widerstände entfernt wird sollte man überprüfen ob die Transistoren noch voll durchschalten (Restspannung über dem Transistor) - sonst wird der Transistor zu warm! (Das ist natürlich auch vom Innenwiderstand der Zündspule abhängig.) Wurde diese Problematik bereits durchdacht? An der Stromversorgung (Akku) würde ich Sicherungen einsetzen. (Kleiner Wert für die Sensorversorgung mit den dünnen Kabeln.)
Hm da muss ich fast passen. Ich weiß nur eins das die Zündung für bis zu 8 Zylinder ausgelegt ist und scheinbar bei alten Autos gern verbaut wird. Da mein Motor nicht so hoch dreht denk ich mir das dit klappen sollte. Der Umbau auf den Hallsensor wird sich zeigen ob das so klappt mit der Haltbarkeit. Sollte es nicht klappen kann ich noch immer auf den Unterbrecher umbauen. Das wäre nicht das Problem. Für mich aber nicht die so schöne Lösung. Wenn es überhaupt nicht klappt dann muss ich auf eine DC CDI Zündung umbauen die ich so ja schon aus dem Modellbau eingesetzt habe. Was mich da aber interessieren würde ob es da eine Möglichkeit gibt diese auch mit einem Hallsensor anzusteuern anstatt de PickUp
Andreas F. schrieb: > ... das die Zündung für bis zu > 8 Zylinder ausgelegt ist ... > muss ich auf eine DC CDI Zündung > umbauen die ich so ja schon aus dem Modellbau eingesetzt habe. > ... > diese auch mit einem Hallsensor anzusteuern anstatt de PickUp Beim V8 4T-Motor wird der Zündverteiler von der NoWe angetrieben (= halbe KuWe-Drehzahl). Du hast mir noch nicht geantwortet, wie Deine Zdg angetrieben wird. Was war eigentlich das Problem bei Deinen CDI´s im Modellbau? Ein induktiver PU ist simpel und funktioniert sofort mit einer CDI auch ohne Magnetstreifen. Im Gegensatz zum Hallsensor, der dazu eine Schutzbeschaltung braucht. Bei der jetzigen Z-Spule (TCI) und KuWe-Antrieb dürfte bei ~700 rpm Schluss mit den Funken sein. Evtl. reicht das für eine Demo des Umlaufmotors. Mit der Länge des Magnetstreifens wird auch der Schließwinkel passend zur Z-Spule eingestellt (nicht zuviel und nicht zu wenig!).
Die Winkel könnte man recht einfach messen: Voltmeter am Ausgang des Hallsensors. Motor langsam durchdrehen und die Winkel an der Kurbelwelle messen bzw. abschätzen. (Vorsicht, dass der Motor dabei nicht auf die Finger klopft.)
B. schrieb: > Andreas F. schrieb: >> ... das die Zündung für bis zu >> 8 Zylinder ausgelegt ist > ... >> muss ich auf eine DC CDI Zündung >> umbauen die ich so ja schon aus dem Modellbau eingesetzt habe. >> ... >> diese auch mit einem Hallsensor anzusteuern anstatt de PickUp > > Beim V8 4T-Motor wird der Zündverteiler von der NoWe angetrieben (= > halbe KuWe-Drehzahl). Du hast mir noch nicht geantwortet, wie Deine Zdg > angetrieben wird. > > Was war eigentlich das Problem bei Deinen CDI´s im Modellbau? > > Ein induktiver PU ist simpel und funktioniert sofort mit einer CDI auch > ohne Magnetstreifen. Im Gegensatz zum Hallsensor, der dazu eine > Schutzbeschaltung braucht. > > Bei der jetzigen Z-Spule (TCI) und KuWe-Antrieb dürfte bei ~700 rpm > Schluss mit den Funken sein. > Evtl. reicht das für eine Demo des Umlaufmotors. > Mit der Länge des Magnetstreifens wird auch der Schließwinkel passend > zur Z-Spule eingestellt (nicht zuviel und nicht zu wenig!). Also mal schauen ob ich das einigermaßen erklären kann wie das ganze angetrieben wird. Bei einem Umlaufmotor steht die Kurbelwelle fest. Und die Zylinder die auf dem Kurbelgehäuse geschraubt sind rotieren um diese. Auf diesen Kurbelgehäuse ist ein Verteilergehäuse für das Kraftstoff Luft Gemisch was Über die Kurbelwelle und dem Kurbelgehäuse den Kraftstoff ansaugt und diesen dann auf die Zylinder verteilt. an dem ist wiederum ein Zahnrad angeflanscht was dann ein größeres Zahnrad am Motorhalter antreibt. Mit diesem Zahnrad wird ein Mal die Ölpumpe angetrieben und ein mal die Scheibe auf der 9 Magneten sitzen. Die dann das Signal für den Zündzeitpunkt an den Hallsensor geben. Ich hab mal ne Zeichnung mit drangehängt Die Zündungen aus dem Modellbau sind einfach durchgebrannt nach einer gewissen Zeit. Ich vermute mal das es vielleicht nenn bissel viel war. Was mich allerdings wundert is, die Transistorzündung schafft laut Angabe 500kHz wenn ich mal so rechne außer ich hab mich komplett vertan dann brauche ich bei 2000 Umdrehungen ca. 13,5 kHz das sollte das Teil doch dann locker schaffen
Andreas F. schrieb: > Bei einem Umlaufmotor steht die Kurbelwelle fest. wtf - wieso macht man das? Was wäre man bedient sich bei einer VAPE Zündung für eine Schwalbe? Klaus.
:
Bearbeitet durch User
Klaus R. schrieb: > Andreas F. schrieb: >> Bei einem Umlaufmotor steht die Kurbelwelle fest. > > wtf - wieso macht man das? Um lustige Moppeds zu bauen :-) https://de.wikipedia.org/wiki/Megola
"Weniger bequem ist die Megola allerdings im Stadtverkehr: Sie hat weder Schaltgetriebe noch Kupplung, also muss die Megola nach jedem Halt angeschoben oder aufgebockt und das Vorderrad „angetreten“ werden." ...ohne Worte. Mal abgesehen von der ungefederten Masse. Aber gut, den mir vorliegenden Informationen nach hat sich das ja auch nicht durchgesetzt ;) Klaus.
Andreas F. schrieb: > an dem ist wiederum ein > Zahnrad angeflanscht was dann ein größeres Zahnrad am Motorhalter > antreibt. Mit diesem Zahnrad wird ein Mal die Ölpumpe angetrieben und > ein mal die Scheibe auf der 9 Magneten sitzen. Yep, KuWe-Drehzahl ist beim Umlaufmotor halt die Kurbelhaus-DZ, ich wollte das nicht weiter komplizieren. Die Zahnräder haben wohl das Verhältnis 1:2 zueinander, damit der Funke nur im Arbeitstakt und nicht auch noch im Leertakt kommt (also NoWe). Ich frage mich, was bei einer CDI durchbrennen soll ... AC- oder DC-CDI? Im kHz-Bereich gibt´s keine Funken. Gibt es ein Bild von den Magneten (Abmaße?) auf der Welle?
Klaus R. schrieb: > "Weniger bequem ist die Megola allerdings im Stadtverkehr: Sie hat weder > Schaltgetriebe noch Kupplung, also muss die Megola nach jedem Halt > angeschoben oder aufgebockt und das Vorderrad „angetreten“ werden." > > ...ohne Worte. Mal abgesehen von der ungefederten Masse. Aber gut, den > mir vorliegenden Informationen nach hat sich das ja auch nicht > durchgesetzt ;) Naja, heute mit E-Starter und dieser riesigen Spurtreue wäre das doch für Fahranfänger und Senioren ideal.
Michael B. schrieb: > Andreas F. schrieb: >> die Transistorzündung schafft laut Angabe 500kHz > > Unsinn. Da steht es zumindest so
Andreas F. schrieb: > Michael B. schrieb: >> Andreas F. schrieb: >>> die Transistorzündung schafft laut Angabe 500kHz >> >> Unsinn. > > Da steht es zumindest so Da steht auch 2ms Funkendauer.
Harald G. schrieb: > Leider sind mir an der Platine einige sehr schlechte (kalte) > Lötstellen aufgefallen So siehts aus wenn einer gut schweißen kann...
H. H. schrieb: > Da steht auch 2ms Funkendauer. Das ist ein typischer Wert für eine TCI. Aber dazu gehört auch die Spulenladezeit (2...3 tau), siehe Bild.
B. schrieb: > H. H. schrieb: >> Da steht auch 2ms Funkendauer. > > Das ist ein typischer Wert für eine TCI. > Aber dazu gehört auch die Spulenladezeit (2...3 tau), siehe Bild. Völlig klar. Man kommt eben nur auf wenige 100Hz.
Andreas F. schrieb: > Da steht es zumindest so Sollen wohl 500Hz sein. 2000us = 2ms Funkendauer wären Dauerfunken ab 500Hz. Realistischer ist also 250Hz damit noch eine Pause zwischen den Funken besteht. Wobei 2000us Funkendauer reichlich ist, realistischer sind 200us.
Andreas F. schrieb: > Bei einem Umlaufmotor steht die Kurbelwelle fest. Interessant! Habe ich noch nie gehört.
Michael B. schrieb: > Wobei 2000us Funkendauer reichlich ist, realistischer sind 200us. Merkmale 2er verschiedener Systeme: TCI: 1...2ms Funken CDI: 50...100µs Funken
Andreas, sind unterhalb der Pumpe auf dem roten Zahnrad (2x) auch die Timing-Magnete?
Ja genau :-) Da is die Scheibe mit den neun Magneten angeordent im gleichen Winkel Davor is dann nochmal eine Aufnahme in der die beinen Hallsensoren eingebaut sind. Diese sind versetzt um zwei um 80 Grad So geben sie für jeden Zündkreislauf gleichzeitig das Signal
Naja das is ein Nachbau eines Motors den Bentley vor dem ersten Weltkrieg gebaut hat. Im Netz gibt es einige Videos Bentley BR 2 heißt der Motor
H. H. schrieb: > Harald G. schrieb: >> Leider sind mir an der Platine einige sehr schlechte (kalte) >> Lötstellen aufgefallen > > So siehts aus wenn einer gut schweißen kann... Naja für den ersten Versuch Man lernt immer dazu Aber nur wenn man sich traut mal was Neues zu machen Dafür kann ich anderes Sachen besser
Ja den kenn ich! Schöner Motor und ne tolle Arbeit :-) Meiner is gut doppelt so groß wie der und anders gebaut Wie der das gemacht müsste man mal nachfragen Aber ich denke der hat fertige Cdi Zündungen gekauft und verbaut. Die hatte ich auch Bei meinem zweiten großen Motor den 18 Zylinder Doppelstern sind die auch verbaut Da laufen sie gut
Eine TCI geht auch, wenn die Spulenladezeit entsprechend der Zyli-Zahl und Drehzahl gering ist. In meinem Oszi-Bild oben hat die Spule ~3 Ohm und 8mH was eine Ladezeit von 6ms (@ 2tau) ergibt ... braucht aber mehr Strom. Eine einfache DC-CDI ist da anspruchslos.
Ich hab erstmal die Teile bestellt wie mir oben geraten wurde mal schauen ob der Hallsenor dann hält Und dann seh ich ja bei welcher Drehzahl die Zündung aussteigt Dann kann ich mir noch immer überlegen ob ich das ganze umbaue. Ob nun auf Kontaktschalter oder wieder auf eineCDI Zündung wie ich es schon mal hatte Aber dann eine Variante aus dem Motorrad Bereich
Wir hatten damals bei der EBZA ( Elektronische Batterie-Zündanlage ) Lichtschranken mit Unterbrecherscheibe als Sensorik konzipiert. Waren drei Lichtschranken, 1x Strombersorgung hierfür, drei Leistungsschaltstufen und dann drei Zündspulen für den Wartburg als Konsumprodukt entwickelt "gehabt getan". Daher frag ich mal, ob "Lichtschranke" nicht auch ne Option wäre? https://www.mos-electronic-shop.de/fototransistor-p-4747.html Da gabs dann logisch noch passende LEDs, auch in diesem koaxialen Gehäuse. Da weiss ich aber nicht mehr, wie die hiessen. Hach; da hat doch tatsächlich jemand ne Seite zu dem Ding gemacht. :stolz: http://www.wartburgpeter.de/tez_ebza.htm Ich weiss noch, was ich gelabert hab und wir am Ende zwei SU177 als Darlington nehmen "mussten", hihi. Ach, und die LED hiess VQ120.(steht auf der Seite) Auch waren die Kondensatoren mit Nylon-Faden festgezurrt und alles nachher lackiert, als es ausm Klimaschrank kam. Nur FR4 durften wir nicht nehmen, sondern mussten und mit Pertinax begnügen.
Andreas F. schrieb: > Naja für den ersten Versuch > Man lernt immer dazu > Aber nur wenn man sich traut mal was Neues zu machen > Dafür kann ich anderes Sachen besser Das war auch nicht als Kritik gemeint, wir haben alle mal klein angefangen. Das sollte keiner vergessen, wir lernen alle immer noch dazu.
Axel R. schrieb: > Wir hatten damals bei der EBZA ( Elektronische Batterie-Zündanlage ) > Lichtschranken mit Unterbrecherscheibe Lichtschranken sind einer Alterung unterworfen und über Umgebungstemperaturen im Motorbereich auch nicht sonderlich erfreut. Eine kontaktlose Abtastung in z.B. einem frühen VW-Golf oder der BMW K100 wurde über den Halleffekt gemacht, Siemens HKZ101 Magnetgabelschranke. Mechanisch einer Gabellichtschranke vergleichbar, aber eben mit einer drehenden Glocke aus Eisen.
Andreas F. schrieb: > Und dann seh ich ja bei welcher Drehzahl die Zündung aussteigt Hier ein Rechenexempel mit Spulentabelle:
Der Plan schaut erstmal so aus das was ich habe überarbeiten werde. So das der Hallsensor das ganze überlebt. Und dann schau ich mal weiter. Sollte das ganze bei höheren Drehzahlen aussteigen dann bau ich das ganze um auf eine CDI Zündung. Vielleicht findet sich ja noch die Möglichkeit das ich das auf einen Hallsensor Umbaue da es für mich von dem Platzangebot am einfachsten wäre und ich müsste den ganzen unteren Bereich in auf dieses Pick Up umbauen. Der Rest wird sich zeigen :-) Wenn alle Stricke reißen nehme ich wieder die CDI Zündungen aus dem Modellbau. Die wären ja mit Hallsensor :-)
Aber ich muss wirklich danke sagen für das Interesse und die ganzen Tipps :-)
Andreas F. schrieb: >danke sagen Aber gerne! Da hast Du doch schon alles liegen... Die Firma hätte auch noch was fertig für 9 Zylis: https://www.rcexl.com/19xx-nine-cylinder-radial-engine-ignition-series/
Das sind ja die schon kaputt sind :-) Und das was die Firma da in ihrem Portfolio hat funktioniert leider nicht bei einem Umlaufmotor. Da man nicht direkt zum Zylinder und der Zündkerze kann sondern man ja über einen Schleifring eine Übergabe an das rotierende Kurbelgehäuse mit den Zylindern und Zündkerzen macht. So is das ganze wie ein Einzylinder Motor zu betrachten also Zündungstechnisch
Andreas F. schrieb: > funktioniert leider > nicht bei einem Umlaufmotor. Richtig. Welchen Akku haste zum Betreiben der CDI verwendet? Evtl. ist der Gehäuseaufdruck (14,4V) fehlerhaft und es gilt der Wert in der Spec (max 12V).
ich habe eine 6,4v Akku mit glaub 1500mA verwendet davor hatte ich einen Strombegrenzer. frag mich nich wie das Teil genau heißt. Den gleichen Aufbau habe ich bei dem 18 Zylinder Doppelstern verwendet. da läuft es ohne Probleme.
Andreas F. schrieb: > 6,4v Akku mit glaub 1500mA verwendet davor hatte ich einen > Strombegrenzer. 2S vom LiPo oder LiFe? Warum Strombegrenzung? Da ist die Minimal-Spg (6V) der CDI schnell erreicht.
@Andreas F. Coole Motoren es würde ja schon auf die Musterbeschaltung im Datenblatt hingewiesen. Du solltest drauf achten das die Versorgungsspannung des Hallgebers sauber ist bzw. sauber bleibt. Also ein kleiner Filter mit einem Überspannungsschutz und gut. Wichtig ist das du den den Pullup reinmachst, so liegt dann am Transistor des Hallgeber die Spannung an welcher er dann gegen Masse zieht. Durch den 1,2kOhm Widerstand ist der Strom begrenzt so das der Transistor nicht durchbrennt. Du wertest das nur hochohmig aus, belastet sollte das nicht werden. Da du auch mit einer höheren Spannung für die Zündspule arbeiten kannst du die Ladezeiten für die 12V Zündspulen wesentlich verkürzen. Habe auf die schnelle kein Datenblatt gefunden, gabs früher z.B. bei Bosch Motorsport Zündspulen, da gab es im Datenblatt jeder Zundspule die zugehörigen Ladezeiten abhängig zur Batteriespannung. Das übertrug man in die Kennfelder so das wenn der Anlasser die Bordspannung runterzieht, die Zündspule früher und dadurch länger geladen wurde. Man kann die möglichen Ladezeiten auch ermitteln in dem man sich mit dem Oszi den Stromverlauf anschaut (2 Kanäle im Differenzmodus über einen Shunt). Der Strom steigt durch die Induktivität der Spule erst "langsam" an wenn diese gesättigt ist geht der induktive Widerstand gegen null und dann wirkt nur noch der ohmsche Widerstand wodurch der Strom sehr schnell ansteigt. Bei einer 12V Spule mit einem Primärwiderstand von 0,3 Ohm z.B. bis auf 40A. Man muss also schauen wie lange es dauert bis die Stromaufnahme plötzlich sehr stark ansteigt und dann bleibt man immer unterhalb dieser Zeit. Meist liegt die Ladezeit um die 2-3mSek und das ist dann wie gesagt noch spannungsabhängig. Bei Hallgebern sollte man mit Schlitzscheiben arbeiten, da das Magnetfeld dann abrupt unterbrochen wird. Ohne Schlitzscheibe regt der optimal starke Magnet selbst wenn er ein paar Millimeter am Hallsensor vorbei ist diesen immer noch an, eine bewegende Schlitzscheibe zwischen dem Magnet und Hallgeber unterbinden das.
Bitte melde dich an um einen Beitrag zu schreiben. Anmeldung ist kostenlos und dauert nur eine Minute.
Bestehender Account
Schon ein Account bei Google/GoogleMail? Keine Anmeldung erforderlich!
Mit Google-Account einloggen
Mit Google-Account einloggen
Noch kein Account? Hier anmelden.

































