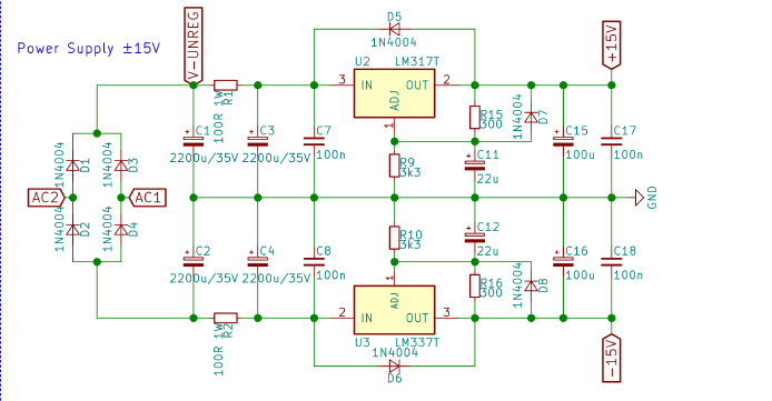
Ein einfaches +-15V Netzteil mit Sternmasse..? Wird das so gehen und was kann man verbessern? Links kommt ein 2x 18V Ringkern und das soll z.B für einen Vorverstärker dienen
Das sollte so funktionieren. Für audio-Schaltungen mit den heute üblichen OPVs mit sehr hoher Versorgungsspannungsunterdrückung kann man durchaus auf die Regelung verzichten. D.h. jede weitere Optimierung in Richtung noch weniger Brummen und Rauschen erscheint eher akademisch. Möglicherweise bist Du mit einem 2x15Vac Trafo hinsichtlich der Längsverluste besser bedient.
Alles klar, und das mit der Sternmasse ist so richtig gelöst? War mein erster Versuch, deswegen wollte ich mal nachfragen..
> Wird das so gehen und was kann man verbessern? Sicher. Du koenntest z.B mal erwaehnen was Low Noise fuer dich bedeutet. So daher gesagt ist es nur heisse Luft. Ansonsten duerfte es heute viel bessere Spannungsregler geben wie die ollen 78er. Ich glaube z.b der LM317 ist schon besser. Von einigen modernen LDOs garnicht zu reden. Aber der Einwand das es bei modernen OPs vermutlich scheissegal ist, ist sicher auch berechtigt. Aber die 7815 lassen natuerlich den Verdacht aufkommen deine restliche Schaltung besteht aus TL074. :-D Vanye
Hallo, Schaltungstechnisch sieht das erstmal okay aus. Wobei die Kombination 470 uF + 10 uF + 100 nF zu überdenken wäre. Die 10 uF würde ich weg lassen und die 100 nF gegen 1 uF Kerko tauschen. Die Störunterdrückung wird besser sein und Du sparst 4 Elkos ein. Das wird dann aber definitiv ein SMD-Kerko werden. Nun zum Layout: Gruselig! ;) Sternmasse ist ja schön und gut, aber Deine Masseleitungen in Spinnenform haben viel zu viel Induktivität! Da die Bottom-Seite sowieso nur GND ist, würde ich ein Polygon mit Namen GND um die Platine ziehen und die Ratsnest-Funktion benutzen, um das Polygon zu füllen und so eine durchgehende Massefläche zu erzeugen, die wesentlich weniger Widerstand und Induktivität als Deine Leiterzüge hat. Soll GND vom Gehäuse isoliert sein, um kapazitive Einflüsse über das Gehäuse zu vermeiden, sollten Deine Bohrungen von der Massefläche isoliert sein. Du tust auch gut daran, eine mehrpolige Schraubklemme oder Verbinder am Ausgang zu benutzen. Du wirst den GND und auch die Spannungen auch in anderen Schaltungsteilen brauchen, also solltest Du wenigstens 2 Klemmen pro Leitung vorsehen, eher mehr. Ansonsten haben moderne OPVs ein PSRR > 110 db, manchmal auch 120 db. Da ist Deine Stromversorgung nahezu egal. Mein Hifi-Vorverstärker arbeitet mit einem Schaltnetzteil 12 V mit 15 W und die symmetrische Versorgungsspannung erzeuge ich mit einem DC/DC-Wandler von Traco Power mit nachfolgender (vermutlich nicht benötigter) Filterung über Gleich- und Gegentaktdrosseln und Entstörkapazitäten. - Der zusätzliche Noise durch die Stromversorgung im Audiosignal ist mit meinen nicht gerade schlechten Messmitteln nicht messbar, auch nicht die direkten Schaltfrequenzen oder deren Oberwellen durch das hohe PSRR. Viele Grüße! Sven
> Sternmasse ist ja schön und gut, aber Deine Masseleitungen in > Spinnenform haben viel zu viel Induktivität! https://www.youtube.com/watch?v=EEb_0dja8tE :-) Vanye
Moin, Vielleicht auch mal ein bisschen auf die "Thermik" achten. Es koennte ja Bauteile geben, die im Betrieb etwas warm werden und andere Bauteile, die bei warmen Nachbarbauteilen nicht so ganz gluecklich sind... Gruss WK
Vanye R. schrieb: > https://www.youtube.com/watch?v=EEb_0dja8tE :-) Genau das Video habe ich auch gesehen, war aber zu faul es zu verlinken... ;) Die Videos von Hans Rosenberg sind alle auf sehr hohem Niveau! Sven
Wenn es auf die Spitze getrieben werden soll, kenne ich das noch so, das man zu jeder Diode im Gleichrichter noch 10n parallel schaltet, um deren Rauschen kurzzuschließen. Aber das ist dann vermutlich Goldohrenstandard ;-)
Nicht nur das Rauschen, sondern auch Gleichrichtung von Hochfrequenz, die dann als demodulierte Spannung in der Schaltung herum vagabundiert. Viele Grüße! Sven
Julian H. schrieb: > Wird das so gehen Es sollten Verpolschutzdioden an den Ausgang Ein positiver Reglercrauscht weniger als ein negativer, ein LM317 weniger als ein 7815 daher
1 | o--+ +-----+--|>|--+--|LM317|----+-- + |
2 | | | | | +--+--+ | |
3 | | | | | | | |
4 | | | +--(--|>|--+ +--R1---+ |
5 | S:S | | | | | |
6 | S:S | | C1 R2 | |
7 | S:S | | | | | |
8 | S:| | +--|<|--+ +--|>|--+ (1N4001) |
9 | S:| | | | | |
10 | S:| | | | C3 |
11 | S:| | | | | |
12 | S:+--+-----|<|--+-----+-------+ |
13 | S: +-----+ +-- GND |
14 | S:+-----+--|>|--+--|LM317|----+ |
15 | S:| | | +--+--+ | |
16 | S:| | | | | |
17 | S:| +--(--|>|--+ +--R3---+ |
18 | S:S | | | | | |
19 | S:S | | C2 R4 | |
20 | S:S | | | | | |
21 | | | | +--|<|--+ +--|>|--+ (1N4001) |
22 | | | | | | | |
23 | | | | | | C4 |
24 | | | | | | | |
25 | o--+ +--+-----|<|--+-----+-------+--- - |
http://www.tnt-audio.com/clinica/regulators_noise2_e.html und TPS7A94 nutzen (wenn der reicht). mehr in https://dse-faq.elektronik-kompendium.de/dse-faq.htm#F.9
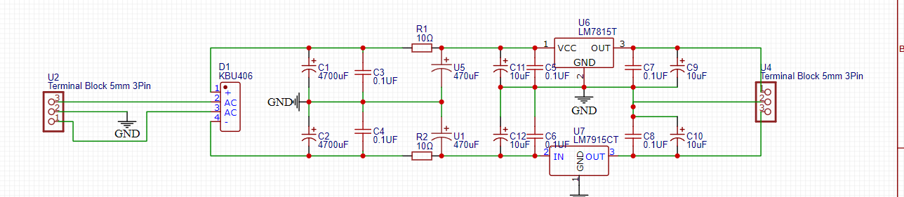
Julian H. schrieb: > Links kommt ein 2x 18V Ringkern Die 10 Ohm Widerstände könnten evt. direkt hinter den Trafo, vor die 4700uF, quasi eine PFC für arme Leute ;) Ja, die Verlustleistung wird etwas höher. Nebenbei: kennt jemand einen Lieferanten für Ringkerntrafos mit Schirmwicklung? Für Einzelstücke und für privat?
Sven L. schrieb: > Die Videos von Hans Rosenberg sind alle auf sehr hohem Niveau! Bei der Betrachtung zur Kapazität zwischen den beiden Leiterbahnen (06:39) hat er allerdings sehr vereinfacht. Die wird nicht einfach durch die Dicke der Leiterbahn und die Dielektrizitätskonstante der Luft bestimmt. Diese Betrachtung gilt für einen Plattenkondensator, bei dem der Rest der Welt (Kanteneffekte und Außenwelt) vernachlässigt werden. Bei den Leiterbahnen muss man die gesamte Geometrie des Feldes zwischen den beiden betrachten, bspw. läuft es teilweise auch durch das FR4. Qualitativ ändert sich dadurch allerdings nichts an der Gesamtüberlegung.
:
Bearbeitet durch User
Julian H. schrieb: > Ein einfaches +-15V Netzteil mit Sternmasse..? Wird das so gehen und was > kann man verbessern? Deine Sternmasse ist so schon OK. Wenn es um die Brummunterdrückung geht, dann schau Dir mal diesen Artikel an. Dabei werden nicht nur die niederfrequenten Frequenzen stark gedämpft. https://www.elektronik-kompendium.de/public/schaerer/lnpowsup.htm mfg Klaus
Bauform B. schrieb: > Julian H. schrieb: >> Links kommt ein 2x 18V Ringkern > > Die 10 Ohm Widerstände könnten evt. direkt hinter den Trafo, vor die > 4700uF, quasi eine PFC für arme Leute ;) Ja, die Verlustleistung wird > etwas höher. > > Die bilden einen RC Filter mit den 470uF also würde das keinen Sinn machen oder doch?
Rainer W. schrieb: > Bei den Leiterbahnen muss man die gesamte Geometrie des Feldes zwischen > den beiden betrachten, bspw. läuft es teilweise auch durch das FR4. > Qualitativ ändert sich dadurch allerdings nichts an der > Gesamtüberlegung. Ich würde sagen, das könnte man ggf. deutlich über 100 kHz in Erwägung ziehen. Rechne mal die Wellenlänge aus. mfg Klaus
Hallo, schau Dir mal mein Netzteil für einen Phonoverstärker an. Mir genügte die Brummunterdrückung eines LM317 nicht und habe deshalb noch eine weitere Stufe nachgeschaltet. Der Ripple betrug danach nur noch 1,9 µVss. Eigentlich wollte ich danach noch jeden Kanal mit einer eigenen symmetrischen Spannung versorgen. Aber das war unnötig. Da die Platine fertig war habe ich eben Teile nicht bestückt. Mit der elektronischen Siebung hatte ich schon vor zig Jahren etwas gemacht. Damals gab es noch kein LTspice. Sonst hätte ich dieser Technik mehr Aufmerksamkeit gewidmet. Es sind locker bis zu 40 dB und mehr bis weit über 20 kHz Dämpfung möglich. mfg Klaus
Du kannst die komplette Unterseite der Platine induktivitätsarm mit Kupfer Fluten, auf der Oberseite kannst du die Automasse mit einer Aura von ca. 1 mm einsetzen. Die Lötpads von U7 kannst du aus Stabilitätsgründen genauso in die Länge ziehen wie die Lötpads von U6. Wenn du die beiden 15 Volt Festspannungsregler liegend einzeichnest, dann könntest du die Automasse auf der Oberseite noch zur Kühlung mit heranziehen (2 Stück 2,5mm Bohrungen für selbstschneidende Blechschrauben nicht vergessen)! Die Lötpads vom Gleichrichter und von den beiden 4700 uF Elkos kannst du ebenfalls noch im Durchmesser vergrößern, denn das sind hohe Bauteile mit einer mechanischen Hebelwirkung! C11 und C12 kannst du weglassen.
Ohne jetzt alles genau durchgelesen zu haben hier einige Bemerkungen meinerseits: 1. Wenn etwas (bei NF) stört, sind die Ursachen meist die Ströme und nicht Spannungen und Kapazität Kopplungen. Demnach: Ströme immer den gleichen Weg zurückfliessen lassen wie hin. Beim Layout des TO werden schön grosse Loops aufgespannt, welche induktiv Störungen einfangen. 2. Ströme des positiven Zweigs nicht über Massefläche des negativen Zweigs zurückfliessen lassen (hier nicht der Fall, gilt aber generell) 2. Spannungsregler kaskadieren, kombiniert mit gutem Layout kann die Rauschleistung eines Switchers (LT3580) vor dem ersten Linearregler um >100dB drücken. Wir erreichten —115dBm pro kHz Nutzband und -135dBm bei 1Hz Nutzband in einer zweistufigen Schaltung mit sehr schnellem Op-Amp. Es kamen ebenfalls LM317/337 zum Einsatz, wobei die positiv-Regler immer 10-20dB bessere Unterdrückungswerte haben.
Marcel V. schrieb: > Du kannst die komplette Unterseite der Platine induktivitätsarm mit > Kupfer Fluten, auf der Oberseite kannst du die Automasse mit einer Aura > von ca. 1 mm einsetzen. Ich nehme an mit Automasse meinst du um die Leiterbahnen rum eine GND Plane?
Christoph Z. schrieb: > Ohne jetzt alles genau durchgelesen zu haben hier einige Bemerkungen > meinerseits: > 1. Wenn etwas (bei NF) stört, sind die Ursachen meist die Ströme und > nicht Spannungen und Kapazität Kopplungen. Demnach: Ströme immer den > gleichen Weg zurückfliessen lassen wie hin. Beim Layout des TO werden > schön grosse Loops aufgespannt, welche induktiv Störungen Aber da führt doch nirgendwo eine Massebahn im Kreis? Alle gehen auf direktem Weg zum Stern...
Marcel V. schrieb: > Du kannst die komplette Unterseite der Platine induktivitätsarm mit > Kupfer Fluten Warum macht man das bei Audioschaltungen gerade NICHT sondern trennt auch in direkt parallel führende Leitungen zum Sternpunkt auf ?
Michael B. schrieb: > Marcel V. schrieb: >> Du kannst die komplette Unterseite der Platine induktivitätsarm mit >> Kupfer Fluten > > Warum macht man das bei Audioschaltungen gerade NICHT sondern trennt > auch in direkt parallel führende Leitungen zum Sternpunkt auf ? Hatte ich jetzt auch gedacht eigentlich..
Klaus R. schrieb: > Ich würde sagen, das könnte man ggf. deutlich über 100 kHz in Erwägung > ziehen. Rechne mal die Wellenlänge aus. Es ging um die Einflussfaktoren auf die Kapazität zwischen den beiden Leiterbahnen im Top-Layer. Die Kapazität ist auch bei DC nicht viel anders. Der Filtereffekt im Video mit Notch bei 4 GHz entsteht durch den Schlitz/Umweg in der Massefläche. Was willst du da mit 100 kHz und Wellenlänge? Filtereffekte im 100 kHz-Bereich machst du nicht mit Leiterbahngeometrie, selbst bei einer um einen Faktor 100 höheren Frequenz nicht.
:
Bearbeitet durch User
Was noch nciht erwähnt wurde: Die Verbindung Gleichrichter -- LAdeelko -- Spannungsregler. Das wäre der richtige Weg, wenn man unnötigen Ripple am Eingang des Spannugnsregler vermeiden will. So wiw es im eingangspost gelöst ist, ist es jedoch von der Leiterbahnführung Gleichrichter -- Spannungsregler-- LAdeelko . D.h. konkret der Regler sieht am seinem eingang die steilen LAdestrompulse. Auf dem Layout unten rechts wird das deutlicher.
Andrew T. schrieb: > Was noch nciht erwähnt wurde: Die Verbindung Gleichrichter -- LAdeelko > -- Spannungsregler. > > Das wäre der richtige Weg, wenn man unnötigen Ripple am Eingang des > Spannugnsregler vermeiden will. > So wiw es im eingangspost gelöst ist, ist es jedoch von der > Leiterbahnführung > Gleichrichter -- Spannungsregler-- LAdeelko . > D.h. konkret der Regler sieht am seinem eingang die steilen > LAdestrompulse. Auf dem Layout unten rechts wird das deutlicher. Wieso das, Der Gleichrichter geht doch direkt auf die Ladeeloks und dann auf die Regler? Die Elkos sind im Layout über die beiden Lastwiederstände mit den Reglern verbunden.
Julian H. schrieb: >> 1. Wenn etwas (bei NF) stört, sind die Ursachen meist die Ströme und >> nicht Spannungen und Kapazität Kopplungen. Demnach: Ströme immer den >> gleichen Weg zurückfliessen lassen wie hin. Beim Layout des TO werden >> schön grosse Loops aufgespannt, welche induktiv Störungen > > Aber da führt doch nirgendwo eine Massebahn im Kreis? Alle gehen auf > direktem Weg zum Stern... Vor dem Regler wird über R1 ein grosser Loop aufgemacht und vom Ausgang des Reglers zur Klemme und dann zurück nach Masse ist auch eine offene Fläche. Besser wäre, die Plus- und Minusspannungen getrennt aber über die Massefläche zur Klemme zu führen. Ob man bei Audio so etwas hört? Weiss nicht, messtechnisch lässt sich der Unterschied aber sehr wohl nachweisen!
Wieviel Stom sollen den die beiden Zweige maximal liefern? Die Spannungsregler müssen jeweils ca. 10V abzüglich dem Spannungsabfall an dem Widerstand verbraten. Rechne mal deren Verlustleistungen aus und denke über Kühlkörper nach. Ist unter jeder möglichen Betriebsbedingung jederzeit sichergestellt, daß die Eingangspannung der Spannungsregler nicht früher abfällt als deren Ausgangsspannung? Wenn nicht brauchst du noch antiparallele Schutzdioden über den Spannungsreglern.
Nicht viel, ein paar Hundert Milliampere, aber ich werde warscheinlich doch einen 2x15V AC Ringkern nehmen..
Julian H. schrieb: > Nicht viel, ein paar Hundert Milliampere, aber ich werde warscheinlich > doch einen 2x15V AC Ringkern nehmen.. Dann dürfen aber an den Widerständen ab nicht deutlich mehr als 3V abfallen. Sonst wir die Eingangsspannung für die Spannungsregler zu gering. Für welche Verlustleistung wilst du die beiden Widerstände auslegen?
Julian H. schrieb: > Nicht viel, ein paar Hundert Milliampere, aber ich werde > warscheinlich > doch einen 2x15V AC Ringkern nehmen.. Zu knapp um unter allen Bedingungen Regelreserve zu haben. 7815/7913 mind 3Volt, und das in der Talsohle der 100Hz Rohspannung .-)
> > Für welche Verlustleistung wilst du die beiden Widerstände auslegen? 5W sollten reichen nach meiner Rechnung Ansonsten hab ich jetzt nach euren Tipps die Platine nochmal entworfen und versucht die Bahnen kürzer zu halten. Außerdem hab ich die beiden 10uF mit 100nf Keramik ersetzt.
Hallo Leute, darf ich hier noch kurz etwas zum Thema "klingeln" (ringing) sagen: generell ist es so, dass wenn die Gleichrichterdioden aufmachen, ein relativ steiler Stromanstieg entsteht, der in Kombination mit Induktivitäten einen Schwingkreis bilden. Das Phänomen ist umso stärker zu beobachten, je kleiner Ri der Trafowicklungen ist. Aus diesem Grund werden manchmal Cs über die Gleichrichterdioden gelegt (wie im Thread bereits erwähnt). Um allerdings die Schwingung stark zu dämpfen, schaltet man in Reihe zu den Cs noch Widerstände. Das nennt man "Snubber", wie sie auch in der Triac- und Thyristorbeschaltung üblich sind. Noch was zum Thema Verstärkereingänge, wenn wir schon bei Audio sind: an den Eingang des Verstärkers gehört immer ein TP, um hochfrequente Einstreuungen zu unterdrücken. ciao Marci
Sven L. schrieb: > Sternmasse ist ja schön und gut, aber Deine Masseleitungen in > Spinnenform haben viel zu viel Induktivität! > > Da die Bottom-Seite sowieso nur GND ist, würde ich ein Polygon mit Namen > GND um die Platine ziehen und die Ratsnest-Funktion benutzen, um das > Polygon zu füllen und so eine durchgehende Massefläche zu erzeugen, die > wesentlich weniger Widerstand und Induktivität als Deine Leiterzüge hat. Genau das meinte ich mit "akademisch". Wir haben es hier mit vergleichsweise langsamen, lineran Reglern und nicht mit Schaltreglern zu tun. Die paar nH Leitungsinduktivität sind hier völlig belanglos, weil nennenswerte Stromraten dI/dt garnicht auftreten, mithin auch keine nennenswerten Induktionsspannungen zustande kommen können. Persönlich würde ich auch immer die durchgehende Massefläche präferieren, es wird bei dieser Applikation aber keinen nennenswerten Unterschied machen ob nun Stern- oder Flächen Gnd. Wohlgemerkt, bei dieser Applikation - solche Sätze haben natürlich keine Allgemeingültigkeit.
Hallo Julian, C5-C8 sollten beidseitig auf möglichst kurzem Weg an die Pins der Regler gehen. ciao Marci
In welchen Applikationen macht denn ein Flächen GND und wann ein Stern GND Sinn? Bin da halt neu, aber würde das gerne lernen..
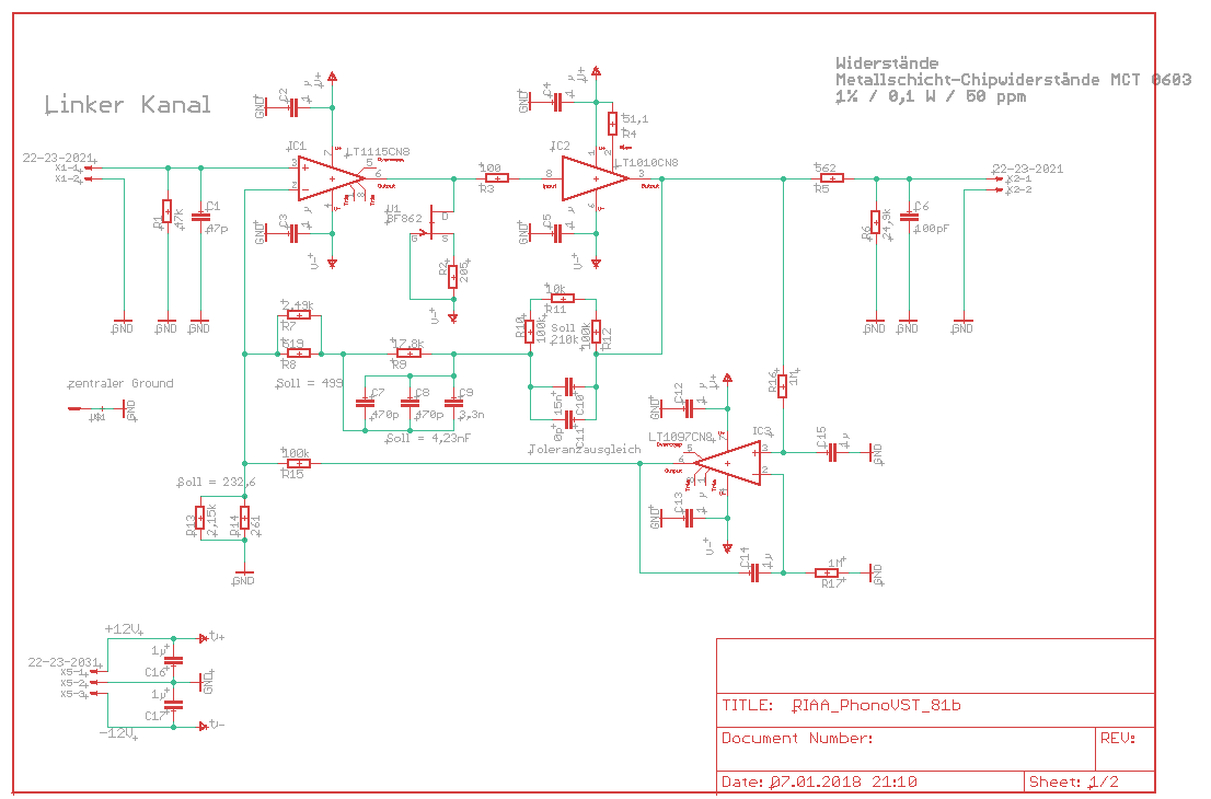
Beispielsweise dieses Netzteil zum Supra-Nachbau mit Glimmerkondensatoren könnte man nachbauen: (RIAA Phono Vorverstärker Hans Borngräber) http://www.roehrenkramladen.de/Phono-Pre/Phono-Pre-txt.html https://www.elektormagazine.com/labs/supra-20-high-end-preamp-for-record-player-150616-i mfg
:
Bearbeitet durch User
Moin, Julian H. schrieb: > In welchen Applikationen macht denn ein Flächen GND und wann ein Stern > GND Sinn? Ich wuerd' mal sagen: Groundplane ist besser/noetig wenn du HF-maessig unterwegs bist, also Multi-MHz bis GHz, wo auch definerte Wellenwiderstaende eine gute Sache sind; Stern eher wenn in den sich daraus ergebenden Strompfaden sehr unterschiedlich hohe Stroeme fliessen. Also z.b. bei einer Endstufe gibts Lautsprecherleitungen, in denen ein paar A fliessen koennen und Eingangs"strom"kreise, mit nA..µA. Da waere der Spannungsabfall durch die A bei den nA..µA Strompfaden stoerend. Ich fuercht' nur bei solchen Geschichten wie hier, dass man sich an einer Stelle komplett verausgabt, um vermeintlich das letzte Quentchen Qualitaet rauszuholen, waehrend man an anderen Stellen halt nicht so aufpasst oder sonst grobe Boecke schiesst, die dann viel mehr kaputtmachen. Gruss WK
> Ich wuerd' mal sagen: Groundplane ist besser/noetig wenn du HF-maessig > unterwegs bist, also Multi-MHz bis GHz, wo auch definerte > Wellenwiderstaende eine gute Sache sind; Stern eher wenn in den sich > daraus ergebenden Strompfaden sehr unterschiedlich hohe Stroeme > fliessen. Also z.b. bei einer Endstufe gibts Lautsprecherleitungen, in > denen ein paar A fliessen koennen und Eingangs"strom"kreise, mit nA..µA. > Da waere der Spannungsabfall durch die A bei den nA..µA Strompfaden > stoerend. Vielen Dank, das erklärt viel !
Julian H. schrieb: > In welchen Applikationen macht denn ein Flächen GND und wann ein Stern > GND Sinn? Bei deinem Netzteil mit 78xx Linear Reglern ist das egal...
> Bei deinem Netzteil mit 78xx Linear Reglern ist das egal...
Das war nicht meine Frage, ich versuche zu lernen und dies ist nur ein
Beispiel... :)
Christian S. schrieb: > http://www.roehrenkramladen.de/Phono-Pre/Phono-Pre-txt.html > > https://www.elektormagazine.com/labs/supra-20-high-end-preamp-for-record-player-150616-i Elektor, na ja. Der Phono-Pre Verstärker nutzt nach den Spannungsreglern auch eine Stufe mit elektronischer Siebung, jedoch ziemlich rudimentär. Das geht besser. Das Problem mit den parallelgeschalteten Transistoren ist die Streuung. Die Transistoren sollten schon ausgemessen werden. Mein Phono-Pre basiert auf einer Vorlage von Linear Technology, heute Analog Devices. https://www.analog.com/en/products/lt1115.html Ich wollte allerdings in den Rückkopplungszweig keinen 2200 µF Elko platzieren, sondern ich habe einen Servo verwendet. Ich meine, Elkos haben da nichts zu suchen. mfg Klaus
:
Bearbeitet durch User
Ich habe mir das jetzt mal näher angeschaut, deine Masseführung hat ja doch eine künstlerische Qualität (Octopus...) Aber: Warum heißen deine Elkos mal C und mal U? Die Leitungsführung von U5 zu C11 und C5 ist Murks! Diese Leitungen sollten nicht als Sternmasse ausgeführt werden, sondern mit breiten Strompfaden hintereinander liegen. Masse würde ich bei den drei wirklich niederimpedant legen (gerne Fläche) und die Plus-Leitung wie gesagt von U5 zu C11 und C5 (breit) führen zum Linearregler. Dein zweiter Entwurf ist da nicht viel besser. C5 sollte auf dem Strompfad zum Linearregler (nah dran!) sein, nicht mit einer Abzweigung irgendwo anders. Vor den Linearreglern ist m.E. die Sternmasse eher kontraproduktiv (in Bezug auf die Abblockkondensatoren!) Aber wie gesagt, das ist wohl bei deinem 78xx egal, aber du willst ja was lernen.
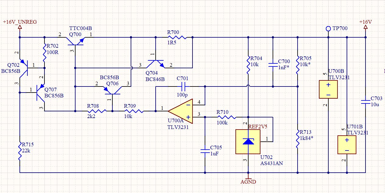
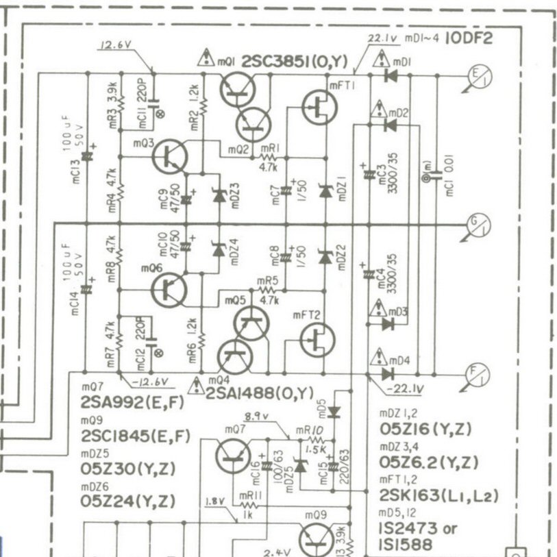
Anbei ein recht einfaches Design mit exzellenten Messwerten, stammt aus einem Sansui CDX-701i. Reicht für zwei Hände voll Opamp.
Julian H. schrieb: > Außerdem hab ich die beiden 10uF mit 100nf Keramik ersetzt. Der zweite 10uF sollte bleiben und je nach Regler eher 47-470uF gross sein. Damit ist das Regler Rauschen besser, mit nur 100nF hast du je nach Regler einen ordentlichen Peak. Wenn du LM317 verwendest, kannst du das Rauschen um 15 dB verbessern mit einem 47uF Filterkondensator über dem Einstellwiderstand für die Ausgangsspannung (siehe Datenblatt). Den 100nF kannst weglassen, wenn du sowieso einen 470uF daneben hast. Der 100 nF parallel zum 4.7mF ist nur ein Angstkondensator. Der Tiefpassfilter 10R/470uF tut nicht viel (fg=33Hz). Wenn du den Aufwand machst, nimm besser einen 1-2mF Kondensator. Die Rippleunterdrückung vom 78xx liegt bei ca. 70 dB. Am Ausgang vom Regler hast du damit ohne den R-C Filter ca. 0.3 mV. Typische OPV haben zumindest 70 dB PSRR, damit kommt du auf unter 100nV Ripple. Den R-C Filter brauchst du also nur wenn du diskrete Schaltungen mit sehr schlechter PSRR verwendest. Aber auch da hilft ein R-C Tiefpass nach dem Regler mehr, da der auch das Rauschen vom Regler filtert. Über dem Brückengleichrichter sollte noch 10-100nF Kondensatoren wegen Reverse Recovery Time der Dioden (je nach Trafo und Dioden). Die Filtern dir auch EMV Störungen deiner Schaltung etwas weg und reichen für analoge Schaltungen aus. Wenn da ein uC werkelt kann ein Gleichtaktfilter an 230V für EMV notwendig sein. Das Layout ist unkritisch, da brauchst du dir keine Gedanken machen. Die Leiterbahnen kannst du auch noch breiter machen. Die zusätzlichen Induktivität durch etwas grössere Leiterbahn-Schleifen kann auch nützlich sein, weil das ein gratis HF Filter ist. Für Audio ist nur wichtig, dass du einen Sternpunkt (Gemeinsamer Bezugspunkt für GND) hast. Der Sternpunkt liegt bei einfachen Verstärkerschaltungen oft am Eingangsstecker. Ein Sternpunkt für den 78xx Regler ist eigentlich nicht notwendig. Der Sternpunkt muss nur mit den GND vom 78xx verbunden werden, und die Verbindung soll nicht über Leitungen gehen wo 100 Hz Rippleströme drüberfliessen. Eine Groundfläche brauchst du nur bei schnellen digitalen Signalen, da muss die Induktivität möglichst gering sein. Wenn du etwa 0.1 A mit einer Anstiegszeit von 10 ns mit einem Mosfet schaltest, dann hast du an 5 cm Leiterbahn mit ca. 50 nH einen Spannungsabfall von 0.5 Volt (dU=L*di/dt). Das ist schon arg knapp dran an der 0.8 Volt Schwelle für Logikgatter (Stichwort Ground Bounce). Bei empfindlichen analogen Signalen hast du mit einer Groundplane das Problem, dass kleine Signalströme (µA) und 100 Hz Rippleströme im Amperebereich sich die Groundplane teilen, und damit koppelt der 100 Hz Ripple auf den Ausgang über den kleinen Widerstand der gemeinsamen Groundverbindung. Wünsche dir gutes Gelingen, Udo
Vielen Dank Udo, im Gegensatz zu anderen in diesem Thread lieferst du mir tatsächlich hilfreiche Infos :)
Max I. schrieb: > Reicht für zwei Hände voll Opamp. Vorausgesetzt, dahinter tritt kein Kurzschluss auf, oder eine Überlastung.
Julian H. schrieb: > Vielen Dank Udo, im Gegensatz zu anderen in diesem Thread lieferst > du > mir tatsächlich hilfreiche Infos :) Solche, die du hören willst.
Hallo, Julian H. schrieb: > Vielen Dank Udo, im Gegensatz zu anderen in diesem Thread lieferst du > mir tatsächlich hilfreiche Infos :) Du solltest lernen zwischen den Zeilen lesen. rhf
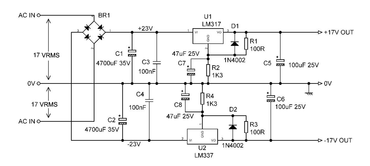
Eure Meinung zu diesem Design? Ist das so gut nutzbar oder gibt es noch was daran "auszusetzen"? :D
Julian H. schrieb: > Eure Meinung zu diesem Design? 100R in der Zuleitung ? Schon bei geringem Strom bekommt der Regler nicht mehr genug Eingangsspannung. Mittenabgriff des Trafos muss an GND.
:
Bearbeitet durch User
Julian H. schrieb: > Eure Meinung zu diesem Design? > Ist das so gut nutzbar oder gibt es noch was daran "auszusetzen"? :D Kompletter Müll.
:
Bearbeitet durch User
Okay, kann mir wer einen Schaltplan für ein gutes relativ simpel gehaltenes Netzteil am besten mit Lm3xx geben?
Julian H. schrieb: > Eure Meinung zu diesem Design? > Ist das so gut nutzbar oder gibt es noch was daran "auszusetzen"? :D Hmm, C11 (und respektive C12) sollte man nicht zu groß auslegen. Der C reduziert zwar einiges an "Noise", aber liegt direkt im Regelbereich. Je größer der C, desto "langsamer" kann der Spannungsregler auf Spitzen und schnelle Schwankungen reagieren bzw. nachregulieren. Das betrifft ebenso deine Ausgangs-Elkos C15 (resp. C16). Je größer, desto langsamer kann der Regler in bestimmten Situationen 'regeln'. Ich würde hier statt 100µF eher im Bereich 22-47µF ansetzen. Und auch kein super-duper Low-ESR-Elko ist da nötig - im Gegenteil - Low-ESR kann es ggf. schlechter machen. Michael B. schrieb: > Julian H. schrieb: >> Eure Meinung zu diesem Design? > > 100R in der Zuleitung ? > > Schon bei geringem Strom bekommt der Regler nicht mehr genug > Eingangsspannung. > > Mittenabgriff des Trafos muss an GND. Da stimme ich teilweise zu. Ich würde eher eine kleine Induktivität (so um die 1µH - 10µH (geschätzt*) empfehlen - mit möglichst kleinem DC-Widerstand. Also weit unter 1 Ohm oder so. *Hab grad keine Lust, das alles nachzurechnen, darum Ball-Park. Damit hast du direkt einen Tiefpass 2. Ordnung ohne viel Aufwand - statt nur einen billigen RC-Tiefpass der ersten Ordnung. ... und der Regler kommt damit besser klar. ... und 'Noise'-Level oder Brummen reduzierst du damit sehr effektiv, je besser du den Filter dimensionierst. Musst halt rumprobieren/rechnen.
Julian H. schrieb: > Okay, kann mir wer einen Schaltplan für ein gutes relativ simpel > gehaltenes Netzteil am besten mit Lm3xx geben? Du hast doch einen Link auf eine solche Sammlung bekommen, nicht gelesen ?
Michael B. schrieb: > Christopher H. schrieb: >> um die 1µH - 10µH (geschätzt*) > > Eher 1mH. Stimmt wohl. Ich arbeite anscheinend zu lange und zu weit oben in den Schaltfrequenzen...
Julian H. schrieb: > Okay, kann mir wer einen Schaltplan für ein gutes relativ simpel > gehaltenes Netzteil am besten mit Lm3xx geben? Ich kann das von MFOS empfehlen: https://musicfromouterspace.com/index.php?PROJARG=POWERSUPPLY2009%2FPOWERSUPPLY2009.php&MAINTAB=SYNTHDIY&SYNTHDIYSTATUS=CONTENT
Christopher H. schrieb: > statt 100µF eher im Bereich 22-47µF ist doch piepegal, ob 47uF oder 100uF. Christopher H. schrieb: > mit möglichst kleinem > DC-Widerstand. warum? Ich würde weder R noch L einbauen, und auch nur einen Siebelko nach dem GR. Es fehlt im Schaltplan auch komplett der Massebezug vom Trafo! Außerdem verstehe ich nicht, warum man nicht einfach mal einen Blick ins Datenblatt wirft? Da wird ausführlich besprochen, welche Kondensatoren etc. man verwenden sollte etc. Wäre mir zu blöde, da zu experimentieren oder zu raten. OK, LM317 ist schon recht gutmütig! Bei aktuellen LDOs sollte man hingegen das DB sehr genau lesen, vor allem Leiterführung, Cs (Typen, ESR etc.). Sonst ist das reines rumprobieren und Glück, wenn es dann mal funktionieren sollte. Außerdem gibt es häufig recht interessante App Notes... Lineare Netzteile sind keine Raketenwissenschaft! ciao Marci
Julian L. schrieb: > Ich kann das von MFOS empfehlen: schon besser, aber warum 20.000 uF? Ist a bissle übertrieben, auch bei 1,5A. Max I. schrieb: > Anbei ein recht einfaches Design mit exzellenten Messwerten, stammt aus > einem Sansui CDX-701i. Reicht für zwei Hände voll Opamp. Warum sollte man sich das heutzutage noch antun? Spannungsregler-ICs mit hervorragenden Daten sind erfunden. Transistorgräber waren gestern... ciao Marci
Marci W. schrieb: > Transistorgräber waren gestern.. Vor allem wenn diese nicht mal kurzschlussfest sind.
Julian H. schrieb: > Eure Meinung zu diesem Design? Ich würde es so bauen, damit kannst Du Deine Erfahrungen sammeln. Noch ein Lesetipp: https://www.elektronik-kompendium.de/public/schaerer/ureg3pin.htm H. H. schrieb: > Kompletter Müll. Das ist leider kein hilfreicher Kommentar.
Rick schrieb: > H. H. schrieb: >> Kompletter Müll. > > Das ist leider kein hilfreicher Kommentar Ich würde es auch genauso bauen und die 1mH Drossel würde ich schon deshalb weglassen, weil sie eine zu hohe Baugröße hat, wenn sie gleichzeitig auch noch einen niedrigen Innenwiderstand haben soll! Also verbinde GND einfach direkt mit der Mittelanzapfung des Trafos und fertig. An den beiden 100 Ohm Widerständen fallen bei einem Strom von 100 mA schon mal vorm Zug 10 Volt ab! Deshalb sollten die Widerstände auf höchstens 10 Ohm reduziert werden. Oder die Trafospannung erhöhen. Die Elkos C15, C16, C11, C12 würde ich alle einheitlich auf 10 uF machen.
Rick schrieb: > Julian H. schrieb: >> Eure Meinung zu diesem Design? > Ich würde es so bauen, damit kannst Du Deine Erfahrungen sammeln. Sadist. > Noch ein Lesetipp: > https://www.elektronik-kompendium.de/public/schaerer/ureg3pin.htm Insbesondere: https://www.elektronik-kompendium.de/public/schaerer/bilder/u3p_07.gif > H. H. schrieb: >> Kompletter Müll. > Das ist leider kein hilfreicher Kommentar. Trugschluss.
Julian H. schrieb: > Okay, kann mir wer einen Schaltplan für ein gutes relativ simpel > gehaltenes Netzteil am besten mit Lm3xx geben? Schau dir mal Servicemanuals von Geräten an, die in etwa das machen was du willst. Da findest du immer wieder Inspirationen. Die gezeigte Schaltung ist aus Small Signal Audio Design von Douglas Self. Im Tabelle 25.3 gibt er den gemessenen Ripple+Noise für verschiedene Konfigurationen an. Die Spalte "7815 + transistor" ist ein 7815 bei dem die Spannung mit einer Transisor Diode auf 17 Volt erhöht wurde. Douglas Self hat gerne 17 Volt als Versorgung.
H. H. schrieb: > Wundert mich nicht. Ey, weisse was, dann sag du doch auch mal ein paar gescheite Takte dazu!
Udo K. schrieb: > Die gezeigte Schaltung ist aus Small Signal Audio Design von Douglas > Self. Auch der hat wesentliches vergessen.
H. H. schrieb: > Auch der hat wesentliches vergessen. Gleich schlägt's nicht nur 13 sondern sogar 14! Ja was denn? Was hat er denn nun vergessen? Du hast alle Bauteile die es jemals auf der Welt gab, gibt und geben wird schön brav auswendig gelernt. Dafür beneidet man dich, ich übrigens eingeschlossen, aber wenn es darum geht sich nur einmal mit einem Satz zu äußern wie man es besser machen kann, um jemandem zu helfen, da hältst du damit krampfhaft hinterm Berg. Das kostet dich doch nur ein müdes Arschrunzeln, deine Wortkargheit mal für ein paar Sekunden auszuschalten. Und ganz nebenbei bemerkt glaube ich auch nicht, dass man an dieser Schaltung noch irgendetwas besser machen kann, wenn sie relativ einfach gehalten werden soll!
Dieter D. schrieb: > Es fehlen schon mal die Schutzdioden für die Linearregler. Selbst die fehlen nicht!
H. H. schrieb: > Einfach die Klappe halten. ICH HAB'S GRWUSST! Ich könnte jetzt alle Fäkalwörter die ich in meinem Leben auswendig gelernt habe hier der Reihe nach aufzählen, nur das würde gar nichts bringen, die würden sowieso alle wieder gelöscht werden. Deswegen hol ich mir zur Beruhigung jetzt erst mal einen ordentlichen Kaffee!
Marcel V. schrieb: > Das kostet dich doch nur ein müdes Arschrunzeln, deine Wortkargheit mal > für ein paar Sekunden auszuschalten. Ohne irgendwas zu vermuten oder zu unterstellen: ich habe mal beobachtet, wie jemand mit einer Spezialtastatur und "Druckluft" aus dem Mund getippt hat...
Julian H. schrieb: > Eure Meinung zu diesem Design? > Ist das so gut nutzbar oder gibt es noch was daran "auszusetzen"? :D Das Schaltbild meine ich: Beitrag "Re: Low Noise Netzteil?" Wie kommst Du auf 300 Ohm (R15/16)am LM317? Die Vorgabe ist doch 240 Ohm. https://www.ti.com/lit/ds/symlink/lm317.pdf Und der Elko (C11/12) ist doch nur da, um bei verstellbarer Ausgangsspannung das "Kratzen am Poti" zu überspielen. Ein 100nF Kondensator täte es auch. Die anderen Punkte haben die Leute oben schon erwähnt. Die "Verpolschutz"-Dioden am Ausgang fehlen noch. ciao gustav
:
Bearbeitet durch User
Rick schrieb: > Noch ein Lesetipp: > https://www.elektronik-kompendium.de/public/schaerer/ureg3pin.htm Boh, daher kommt der Stuss mit der Angstdiode vom Ausgang zum Eingang auch unter 6V und auch ohne offizielle Möglichkeit vor dem Eingang Strom abzuziehen. Es könnte also der Elko kaputt gehen mit Kurzschluss und dann einen eventuell noch geladenen Ausgangselko entladen und dann eventuell auch den Spannungsregler zerstören (oberhalb 6V) oder ganz schlimm die Ausgangsspannung schneller absinken lassen (unter 6V). Kein Wunder, dass diese Angstdiode so oft zu sehen ist. Oje, mir schlottern die Beine. Wenn der Elko sich tatsächlich mit Kurzschluss verabschiedet darf meiner Meinung nach auch der Regler kaputt gehen. Der Gleichrichter wird dann ja sowieso mit zerstört, der Trafo eventuell (wenn man es lang genug dran lasst, ob mit oder ohne Thermosicherung, zumindest wenn er halbwegs Leistung hat) auch. Das Netzteil ist dann einfach kaputt. Was übrigens auch bei Überlastung passiert, denn die reale Strombegrenzung des Linearreglers wird hoher als die Dauerbelastbarkeit des Trafos sein. Also das Stussszenario ist schon mal total deutsches Bedenkenträgertum. Und wäre sowieso nur oberhalb 6V ein Problem. Darunter fliesst zwar Strom vom Ausgang zum Eingang (das Datenblatt behauptet auch nicht das Gegenteil, 'isolated output' steht da nicht drin), aber nicht zerstörerisch, die Netzteilspannung sinkt nur etwas schneller ab beim Ausschalten. Blöd wenn man einen Akku lädt und der nach Stromausfall leer ist (PB137) aber ansonsten egal. Aber ich hab jetzt so viel Angst, ich bau gleich 3 Dioden ein.
Karl B. schrieb: > Die Vorgabe ist doch 240 Ohm. Selbst die können zu viel sein. > https://www.ti.com/lit/ds/symlink/lm317.pdf "Minimum load current (VIN − VOUT) = 40V Over full operating temperature range typ 3.5mA max 10mA"
Michael B. schrieb: > Boh, daher kommt der Stuss mit der Angstdiode vom Ausgang zum Eingang > auch unter 6V und auch ohne offizielle Möglichkeit vor dem Eingang Strom > abzuziehen. Die Angstdiode brauchst du auch bei 15 Volt nicht, wenn davor ein Elko mit Brückengleichrichter ist. Da kann die Eingangsspannung nie schneller als die Ausgangsspannung abfallen. Aber selbst wenn die Eingangsspannung plötzlich runter hält das der LM317 aus sofern der Ausgangselko nicht exzessiv hoch ist.
https://www.ti.com/lit/ds/symlink/lm317.pdf Laut diesem Datenblatt gibt es beim LM317 einen legacy chip und einen new chip. Was ein legacy chip? Bei TO220 steht Bauform KSC KCT dann ein Komma, dann legacy chip. Gibt es da drei Versionen (wie erkennen?), oder ist TO220 immer der legacy chip? Laut Fig 6-12 wird die Ripple Rejection beim legacy chip mit 10µF am Adj Pin schlechter. Bei ST, ON, Linear und UTC wird die Rejection mit 10µF immer besser, legacy gibt es da nicht: https://www.st.com/resource/en/datasheet/lm217.pdf https://www.onsemi.com/download/data-sheet/pdf/lm317-d.pdf https://www.analog.com/media/en/technical-documentation/data-sheets/lt0117.pdf https://www.unisonic.com.tw/uploadfiles/836/part_no_pdf/LM317.pdf
:
Bearbeitet durch User
Okay, danke für eure Tipps, ich denke das MFOS Netzteil (oben erwähnt) könnte vielleicht gut sein, es hat Angstdioden und die Beschaltung der Regler ist due selbe wie im Datenblatt. Vielleicht kann man die Kapazität der Elkos noch etwas reduzieren. Habt ihr sonst noch Empfehlungen?
H. H. schrieb: > Julian H. schrieb: >> es hat Angstdioden > > Aber die wirklich wichtigen nicht. Lieber Herr Hinz, dann Teile uns doch bitte dein Wissen und erkläre uns welche du mit "wirklich wichtig" meinst, weil weiterbringen werden deine Kommentare uns nicht. Und zu deinem Ansehen beitragen vielleicht schon, aber das finde ich sehr traurig.
Julian H. schrieb: > erkläre uns > welche du mit "wirklich wichtig" meinst Habe ich bereits getan. Beitrag "Re: Low Noise Netzteil?" Michael und Gustav ebenso.
:
Bearbeitet durch User
H. H. schrieb: >> es hat Angstdioden > Aber die wirklich wichtigen nicht. Er meint sicher, dass hier Beitrag "Re: Low Noise Netzteil?" die Rückwärtsdioden D1 und D2 (aus folgender Schaltung) als Schutz gegen einen Eingangskurzschluss fehlen (der meiner Meinung nach in einem Vorverstärkernetzteil unwahrscheinlich ist) https://www.elektronik-kompendium.de/public/schaerer/bilder/u3p_07.gif Bitte bei Kommentaren immer die betroffene Schaltung angeben, das vermeidet Missverständnisse.
:
Bearbeitet durch User
Beitrag #7956552 wurde von einem Moderator gelöscht.
Udo K. schrieb: > Michael B. schrieb: >> Boh, daher kommt der Stuss mit der Angstdiode vom Ausgang zum Eingang >> auch unter 6V und auch ohne offizielle Möglichkeit vor dem Eingang Strom >> abzuziehen. > > Die Angstdiode brauchst du auch bei 15 Volt nicht, wenn davor ein Elko > mit Brückengleichrichter ist. Da kann die Eingangsspannung nie > schneller als die Ausgangsspannung abfallen. Aber selbst wenn die > Eingangsspannung plötzlich runter hält das der LM317 aus sofern der > Ausgangselko nicht exzessiv hoch ist. Es wäre besser, nicht solchen Müll zu verbreiten. Wenn die Ausgangsspannung auch nur einen Tick größer ist als die Eingangsspannung + 1 Diodendrop, dann wird die Diffusionswanne für die Trennung der Bauteile leitend und das ganze Innenleben des Chips wird ein undurchschaubarer Klumpen. Wenn die Eingangsspannung dann wiederkommt, hat man beste Chancen für ein LatchUp. Und zum Füttern von ein paar OpAmps braucht man keine ultra- rauscharmen Versorgungsspannungen. Ordentlich sauber reicht. Den Rest macht die PSSR der OpAmps. Genauso ist es egal, ob der DC-Wert jetzt 12 oder 15V ist wenn man nicht gerade rail2rail I/O braucht. Gerhard
H. H. schrieb: >> die Rückwärtsdioden D1 und D2 > Nein. Stimmt dann wenigstend, dass sich fehlende Dioden Beitrag "Re: Low Noise Netzteil?" auf das Bild hier bezieht? https://www.mikrocontroller.net/attachment/681383/LN1.jpg Falls hier D5 und d6 gemeint sind https://www.elektronik-kompendium.de/public/schaerer/bilder/u3p_07.gif
:
Bearbeitet durch User
H. H. schrieb: >> die Rückwärtsdioden D1 und D2 > > Nein. Hinz meint wohl die Dioden am Ausgang... so gesehen fehlt da auch noch die Crowbar :-) Hier ein Vorschlag für eine wirklich audiophile Spannungsversorgung. Rippleunterdrückung >120 dB und Breitbandrauschen < 10µV bei passendem OPV. Stabil mit Keramischen Kondensatoren >= 10 µF. Es wartet noch auf einen tapferen Jediritter, der es zum Leben erweckt.
:
Bearbeitet durch User
Fortsetzung...Falls D5 und D6 hier gemeint sind https://www.elektronik-kompendium.de/public/schaerer/bilder/u3p_07.gif welcher Fehlerfall in einem Vorverstärker macht die sinnvoll?
:
Bearbeitet durch User
Gerhard H. schrieb: > wäre besser, nicht solchen Müll zu verbreiten. > Wenn die Ausgangsspannung auch nur einen Tick größer ist als die > Eingangsspannung + 1 Diodendrop, dann wird die Diffusionswanne > für die Trennung der Bauteile leitend und das ganze Innenleben > des Chips wird ein undurchschaubarer Klumpen Was für ein hanebüchener Stuss. So verblöded war nicht mal der Artikel des Elko
Udo K. schrieb: > Hinz meint wohl die Dioden am Ausgang... Ja. > so gesehen fehlt da auch noch > die Crowbar :-) Nein. Du hast wohl die Funktion der Dioden nicht verstanden.
Wolf17 schrieb: > welcher Fehlerfall in einem Vorverstärker macht die sinnvoll? Keiner. Das Problem hat das Netzteil schon ganz alleine, und kann durch ganz normale Last verstärkt werden.
Julian H. schrieb: > es hat Angstdioden Die fehlen auch noch, aber das kommt erst später. Wenn ein TO noch nicht so weit ist, sollte nicht zu viel auf einmal, sondern Schritt für Schritt die Details abgearbeitet werden.
H. H. schrieb: > Nein. > Du hast wohl die Funktion der Dioden nicht verstanden. https://www.elektronik-kompendium.de/public/schaerer/ureg3pin.htm D5 und D6: " Diese Dioden dienen einer weiteren Schutzfunktion. Angenommen es gibt einen Kurzschluss zwischen +Ub und -Ub, dann wird der Stromfluss auf den Wert des Spannungsreglers mit dem etwas niedrigeren Begrenzungsstrom limitiert. Es gilt das Prinzip des schwächeren Gliedes einer Kette und dies bedeutet, dass der stärkere Spannungsregler seine noch immer voll anliegende Ausgangsspannung dem schwächeren Spannungsregler "aufdrängt" und dieser verabschiedet sich mit grosser Wahrscheinlichkeit in die ewigen Elektronenjagdgründe. Getreu dem Grundsatz, dem Schwächeren beizustehen, sind diese beiden Dioden D5 und D6 eingebaut. Dass dies ebenfalls keine Kleinsignaldioden sein dürfen, versteht sich von selbst!"
:
Bearbeitet durch User
Michael B. schrieb: > Max I. schrieb: >> Reicht für zwei Hände voll Opamp. > > Vorausgesetzt, dahinter tritt kein Kurzschluss auf, oder eine > Überlastung. Das ist kein Bastel- oder Leistungsnetzteil, das Risiko ist überschaubar. Marci W. schrieb: > Warum sollte man sich das heutzutage noch antun? Um mal ein paar Basics zu lernen. Könnte auch gerade dir nicht schaden. > Spannungsregler-ICs mit > hervorragenden Daten sind erfunden. Nein, Regler mit guten bis sehr guten Daten sind erfunden, das mag für viele Zwecke ausreichen. Die gezeigt Schaltung ist jedoch noch mal eine ganze Ecke rauschärmer und über einen weiten Frequenzbereich niederimpedant und nahezu rückwirkungsfrei. Stattdessen wird hier auf Krampf an Allerweltsreglern auf teils grauenvollen Layouts herumlaboriert. Juhu. > Transistorgräber waren gestern... Ja, ganze vier Transitoren pro Rail, was für ein unfassbares Transistorgrab. Nuhr.
laberkopp laberte im Beitrag #7956563: (Der Name ist Programm) > Gerhard H. schrieb: >> wäre besser, nicht solchen Müll zu verbreiten. >> Wenn die Ausgangsspannung auch nur einen Tick größer ist als die >> Eingangsspannung + 1 Diodendrop, dann wird die Diffusionswanne >> für die Trennung der Bauteile leitend und das ganze Innenleben >> des Chips wird ein undurchschaubarer Klumpen > > Was für ein hanebüchener Stuss. Haste schon mal selber Analog-Chips designed? Ich schon. > So verblöded war nicht mal der Artikel des Elko Dem Schärer würde ich wegen seiner usenet-Vergangenheit in de.sci.electronics schon mal einen ziemlichen Vertrauens- vorschuss gewähren, ohne dass ich Lust habe, mich jetzt da durchzuarbeiten. Und ja, die beiden Dioden D5 & D6 machen hier nichts Sinnvolles. Und, Laberkopp, haste schon mal die Rauschdichte am Ausgang von diversen Reglern gemessen? Biste auch exakt bei den 2 nV/rtHz rausgekommen, die das LT3042/3045-Datenblatt verspricht? Gerhard
Die erste Frage bezieht sich auf: Julian H. schrieb: > 2x 18V Ringkern Ist das ein Trafo mit zwei unabhängigen Wicklungen für 18V (4Pins sekundär) oder zweimal 18V mit Mittenabgriff (3Pins)?
Wolf17 schrieb: > H. H. schrieb: >> Nein. >> Du hast wohl die Funktion der Dioden nicht verstanden. > > https://www.elektronik-kompendium.de/public/schaerer/ureg3pin.htm > D5 und D6: > " Diese Dioden dienen einer weiteren Schutzfunktion. Angenommen es gibt > einen Kurzschluss zwischen +Ub und -Ub, Der Schaerer wohl auch nicht.
Gerhard H. schrieb: > ja, die beiden Dioden D5 & D6 machen hier nichts Sinnvolles Na, dann sind wir uns ja einig. Nur hinz schlottern noch die Hosen. Aber dagegen gibt es ja Angstdioden. Gerhard H. schrieb: > Haste schon mal selber Analog-Chips designed? Nein, nur digital. Wolf17 schrieb: > sind diese beiden Dioden D5 und D6 eingebaut. Nein, dafür gehören Verpolschutzdioden an den Ausgang, wichtig wenn einer der Regler zuerst mit der Spannung hochkommt, der andere womöglich foldback-Strombegrenzungscharacteristik hat, und die nachfolgende Schaltung keine Verpolung verträgt bzw. die Regler auch so an ihrer Spannungsgrenze arbeiten.
Wolf17 schrieb: > D5 und D6: > " Diese Dioden dienen einer weiteren Schutzfunktion. Das hat Schaerer schon richtig beschrieben. Der Fall kann eintreten. Der Fall ist übrigens sehr ähnlich dem Kurzschlussfall von Solarpanelen.
Julian H. schrieb: > Okay, kann mir wer einen Schaltplan für ein gutes relativ simpel > gehaltenes Netzteil am besten mit Lm3xx geben? https://www.youtube.com/watch?v=fkBYy1YQjqM
Wolf17 schrieb: > Fortsetzung...Falls D5 und D6 hier gemeint sind > https://www.elektronik-kompendium.de/public/schaerer/bilder/u3p_07.gif > welcher Fehlerfall in einem Vorverstärker macht die sinnvoll? Die Anordung D5 D6 stammt (seit Urzeiten) aus Schaltungen mit 78xx/79xx dual Netzteilen -- hier führte das unterschiedliche Hochlaufen der positiven und negativne Ausgangsspannung in seltenne Fällen zu PRoblemen. Merkt man als Hobyist kaum, aber wenn man tausende von Geräten baut die dann in der Serie bei 3% der Kunden Probleme zeigene--- will man als Hersteller nicht erleben. Ich kann mal schauen, ob ich die (recht alte) Applikatiosnschrift noch habe, in der das Phänomen intensiv diskutiert ist.
Michael B. schrieb: > ein, dafür gehören Verpolschutzdioden an den Ausgang, wichtig wenn > einer der Regler zuerst mit der Spannung hochkommt, der andere womöglich > foldback-Strombegrenzungscharacteristik hat, und die nachfolgende > Schaltung keine Verpolung verträgt bzw. die Regler auch so an ihrer > Spannungsgrenze arbeiten. Laber-Quatsch.
Michael B. schrieb: >> sind diese beiden Dioden D5 und D6 eingebaut. > > Nein, dafür gehören Verpolschutzdioden an den Ausgang, Das sind genau D5 und D6. > Nur hinz schlottern noch die Hosen. In deinen Wahnvorstellungen.
Ist schon atemberaubend wie sich einige Forenteilnehmer hier über ein derart abgefrühstücktes Thema in die Flicken kriegen können.
H. H. schrieb: > Michael B. schrieb: >>> sind diese beiden Dioden D5 und D6 eingebaut. >> >> Nein, dafür gehören Verpolschutzdioden an den Ausgang, > > Das sind genau D5 und D6 Nicht hier https://www.mikrocontroller.net/attachment/681370/Screenshot_2025-10-24_213043.png Hier sind Ausgangsverpolschutzdioden drin: Beitrag "Re: Low Noise Netzteil?" Andrew T. schrieb: > Laber-Quatsch. Spinner.
Michael B. schrieb: > H. H. schrieb: >> Michael B. schrieb: >>>> sind diese beiden Dioden D5 und D6 eingebaut. >>> >>> Nein, dafür gehören Verpolschutzdioden an den Ausgang, >> >> Das sind genau D5 und D6 > > Nicht hier > https://www.mikrocontroller.net/attachment/681370/Screenshot_2025-10-24_213043.png Du warst eben auf dem Holzweg.
Wenn ich schon dabei bin, auch noch das Rauschen einiger Spannungsreferenzen. Die schlimmste ist die LM399, was das Rauschen angeht. Bezgl. Stabilität war sie lange Zeit das nonplusultra, mit eigenem Chip-Ofen um die Temperatur stabil zu halten. Aber BandGaps haben eben das Handicap dass sie kleine Spannungsdifferenzen verstärken müssen und das liefert schlimme Resultate beim Rauschen. Die LT6655 ist für Bandgap-Verhältnisse richtig gut. Zeners für <= 3V3 sind auch überraschend ordentlich; erst so bei 5V, wenn der Zenerdurchbruch nach Avalanche umschlägt entwickeln sie sich zum Rauschgenerator. Für die extra audiophile Schaltung erwarte ich wegen der Bandgap mit einem einzigen popeligen Filterpol kein wirklich niedriges Rauschen, zumal da noch eine Verstärkung von 2.5 auf 16V vorhanden ist. Auf diyaudio.com gibt es einen Megathread über LM317 + Rauschverbesserer mit teilweise recht barocken Lösungen und dem üblichen Rumgehacke. Bin jetzt aber zu faul zum Suchen. OK, < https://www.diyaudio.com/community/threads/d-noizator-a-magic-active-noise-canceller-to-retrofit-upgrade-any-317-based-vreg.331491/ > Geht mittlerweile über 169 Seiten. Gerhard sorry, für die Farbgebung bei gnuplot kann ich nix.
:
Bearbeitet durch User
Niemand* liest 169 Seiten, aber wenn das Stichwort Audio auftaucht ist es ja immer so. *: Vielleicht mag die AI ja das tun. War das hier nicht ursprünglich ein "engagierter Anfänger" Projekt??
Gerhard H. schrieb: > Die schlimmste ist die LM399, was das > Rauschen angeht. Bezgl. Stabilität war sie lange Zeit das > nonplusultra, mit eigenem Chip-Ofen um die Temperatur > stabil zu halten. Aber BandGaps haben eben das Handicap > dass sie kleine Spannungsdifferenzen verstärken müssen > und das liefert schlimme Resultate beim Rauschen. Käse. Du hast das Datenblatt gelesen? LM399 ist keine BandGap-Referenz, sondern buried Zener. https://www.richis-lab.de/REF02.htm
Beitrag #7956835 wurde vom Autor gelöscht.
Ooohps, ja, da hast Du recht.. Klar hab ich's gelesen, aber fast 10 Jahre her. :-(
Sven L. schrieb: > Ansonsten haben moderne OPVs ein PSRR > 110 db, manchmal auch 120 db. Da > ist Deine Stromversorgung nahezu egal. oder auch 160 dB wie hier im Thread erwähnt. Wer das hören kann ist der Audiophiele Supergott. Wer das messen möchte braucht schon Meßtechnik die teurer sind als ein Mittelklasseauto. Wer die 160dB schafft ohne in das thermische Rauschen zu kommen bitte melden ;-) Für Audio, gute Masse , kurze Wege, und Trennung zu AC Versorgung. Die Zuleitung zum Verstärker bringen mehr Störungen wie das Layout....
Chris K. schrieb: > Wer die 160dB schafft ohne in das thermische Rauschen zu kommen bitte > melden ;-) Muss man halt gut kühlen...
Chris K. schrieb: > Sven L. schrieb: >> Ansonsten haben moderne OPVs ein PSRR > 110 db, manchmal auch 120 db. Da >> ist Deine Stromversorgung nahezu egal. > > oder auch 160 dB Na ja, bei 100Hz. Bei 10kHz Rauschen der Stromversorgung sieht das schon ganz anders aus. Aber Rauschen stabiler Spannungen kann man immer durch Filterung dämpfen.
Michael B. schrieb: > Chris K. schrieb: >> Sven L. schrieb: >>> Ansonsten haben moderne OPVs ein PSRR > 110 db, manchmal auch 120 db. Da >>> ist Deine Stromversorgung nahezu egal. >> >> oder auch 160 dB > > Na ja, bei 100Hz. Bei 10kHz Rauschen der Stromversorgung sieht das schon > ganz anders aus. > > Aber Rauschen stabiler Spannungen kann man immer durch Filterung > dämpfen. Bei 10kHz viel einfacher als bei 100Hz.
Max I. schrieb: > Könnte auch gerade dir nicht schaden. Ach?! Dann zitiere doch mal, wo ich (fachlichen) Blödsinn geschrieben habe! Im Gegensatz zu anderen hier schreibe ich nämlich im allgemeinen nur dann, wenn ich auch Ahnung vom Thema habe! Mir ist es so langsam zu blöd, dass Leute dauernd solchen dummfrechen Scheiß schreiben müssen! Das kotzt mich echt an. Wenn Du beschissen drauf bist oder dich nicht benehmen kannst, dann lass es bitte an anderen aus! Im übrigen: was habe ich DIR getan? So, die Idioten hier dürfen mir jetzt gerne Minuspunkte geben.
:
Bearbeitet durch User
H. H. schrieb: > Bei 10kHz viel einfacher als bei 100Hz. Korrekt, aber 100Hz-Rauschen ist jetzt nicht soooo das Problem im Audio-Bereich. :-) Oder meinst Du "Brumm"? ciao Marci
Beitrag #7956884 wurde vom Autor gelöscht.
Marci W. schrieb: > H. H. schrieb: >> Bei 10kHz viel einfacher als bei 100Hz. > > Korrekt, aber 100Hz-Rauschen ist jetzt nicht soooo das Problem im > Audio-Bereich. :-) Oder meinst Du "Brumm"? Wird das jetzt die Story vom Bär?
Andrew T. schrieb: > https://www.youtube.com/watch?v=fkBYy1YQjqM youtube, genau das richtige Format für Zeichnungen und beschreibende Texte. :-) <SCNR>
Die Bewertungen auf Trustpilot zu diesem Forum sind berechtigt, und das ist so ziemlich das einzige, was ich hier gelernt hab...
H. H. schrieb: > Wird das jetzt die Story vom Bär? Wieso ist Rauschen im 100Hz-Bereich ein Problem? ciao Marci
Hallo, Julian H. schrieb: > ...und das ist so ziemlich das einzige, was ich hier gelernt hab... Das hat man gemerkt. rhf
Julian H. schrieb: > Die Bewertungen auf Trustpilot zu diesem Forum sind berechtigt, > und das > ist so ziemlich das einzige, was ich hier gelernt hab... Psychologie ist auch nicht dein Ding.
Marci W. schrieb: > Max I. schrieb: >> Könnte auch gerade dir nicht schaden. > > Ach?! Dann zitiere doch mal, wo ich (fachlichen) > Blödsinn geschrieben habe! [...] Alte Weisheit aus dem UseNet: "Diskutiere nie mit einem Idioten! Er zieht Dich erst auf sein Niveau herab und schlägt Dich dann mit seiner Erfahrung." Wer mich höflich anspricht, dem antworte ich höflich, und wer mich unhöflich anspricht, dem antworte ich gar nicht.
Julian H. schrieb: > und das ist so ziemlich das einzige, was ich hier > gelernt hab... Daran solltest Du arbeiten.
Gerhard H. schrieb: > Aber BandGaps haben eben das Handicap > dass sie kleine Spannungsdifferenzen verstärken müssen Dagegen gibt es auch Lösungen, wie z.B. mehrere BandGaps in Reihe für höhere Spannungen. In den IEEE Measurement & Control waren auch vor längerer Zeit einige Artikel zu ultra low noise stabilised power sources. Wobei diese Arbeiten im Zusammenhang standen mit Messungen des Phasenrauschens von Oszillatoren. Für Audio-Anwendungen ist das aber alles vollkommen übertrieben.
Hippelhaxe schrieb: > Alte Weisheit aus dem UseNet: Auf wen Du den Spruch auch immer beziehst: ich kannte ihn nicht und finde ihn gut. ;-) Hippelhaxe schrieb: > Marci W. schrieb: > >> Max I. schrieb: >>> Könnte auch gerade dir nicht schaden. >> >> Ach?! Dann zitiere doch mal, wo ich (fachlichen) >> Blödsinn geschrieben habe! [...] Bezogen auf meine obige Aussage werde ich nicht schlau. Da stehe ich glaube ich auf meiner Leitung... ciao Marci
Hippelhaxe schrieb: > Alte Weisheit aus dem UseNet: Ich stimme inhaltlich zu, aber der Spruch ist älter als das Usenet.
Marci W. schrieb: > Korrekt, aber 100Hz-Rauschen ist jetzt nicht soooo das Problem im > Audio-Bereich. :-) Oder meinst Du "Brumm"? > > ciao Marci W. schrieb: > Wieso ist Rauschen im 100Hz-Bereich ein Problem? OK, anhand gefallen einigen Leuten hier meine Fragen und Beiträge nicht. Aber es interessiert mich dennoch, wieso Rauschen im Bereich von 100Hz im Audio-Bereich ein Problem sein sollte. Ich gehe mal davon aus, dass das Audio-Signal irgend wann mal ein Ohr erreicht. Und das ist für 100Hz deutlich unempfindlicher als z.B. für 2kHz. ciao Marci
Marci W. schrieb: > Aber es interessiert mich dennoch, wieso Rauschen im Bereich von 100Hz > im Audio-Bereich ein Problem sein sollte. Nach dem Brückengleichrichter gibt es immer Rippel von 100Hz. Es wird nur soviel "Filteraufwand" betrieben, dass diese nicht aus dem Rauschen heraus zu hören sind oder besser noch unter der Wahrnehmungsschwelle bleiben. Kommt noch eine Rauschquelle von 100Hz hinzu, kann es sein, dass nun sporadisch die Signalstärke in den Bereich über die Wahrnehmungsschwelle rutscht. Edit: Angemerkt sei noch, das dadurch wahrzunehmende Gerät kann auch ein anderes Gerät sein, das nichts mit der Rauschquelle zu tun hat.
:
Bearbeitet durch User
Bitte melde dich an um einen Beitrag zu schreiben. Anmeldung ist kostenlos und dauert nur eine Minute.
Bestehender Account
Schon ein Account bei Google/GoogleMail? Keine Anmeldung erforderlich!
Mit Google-Account einloggen
Mit Google-Account einloggen
Noch kein Account? Hier anmelden.













