Hi ich habe mir für ein (dienstliches) Projekt einen Schaltkreis ausgedacht (Initial main switch). siehe Anlage Was das für ein Projekt ist, kann/darf ich leider nicht sagen. Anbei die Schematic... Kleine Erklärung: Das Gerät wird durch 2 Batterien versorgt, eine ist ein Akku 3.7V 3000mAh (der über eine Solarzelle geladen wird) und einen Batterie Pack aus 9 Zellen ER14505) mit 3.6V und 24300mAh. Diese werden über einen PowerMuxer geregelt, je nach welcher die höhere Spannung hat und ist dann VBAT_MUX. Dieser hat ein Spannungsbereich von ~ 3.2V bis 4.2V Das Gerät hat keinen aus und ein Schalter und ist versiegelt. Also man kommt nicht an die Elektronik ran. Wenn die Batterien (in der Prodution) angeschlossen werden würde das Gerät sofort starten. Um die Spannungsversorgung erst beim Kunden zu aktivieren, habe ich mir folgenden initial main switch ausgedacht. Wenn der Reedkontakt durch einen Magneten geschlossen wird, entsteht am FlipFlop IC13 Pin 2 Clk eine Positive Flanke (vorher LOW PullDown), der Pin 1 D ist bereits auf High (PullUp), sodass Pin 3 Q auf HIGH gesetzt wird und den Q3 NMOS auf leitend stellt und den Q2 PMOS somit aktiviert. Erneutes betätigen des Reedkontaktes ändert dann nichts mehr. Die Spannung VBAT_MUX wird dann zu VBAT_MUX_SW an die LDOs (Screenshot) geschalten und bleibt dann immer an und soll auch immer an bleiben. Ich hoffe es ist verständlich und bitte um Euer Feedback?! Danke marco_m659
:
Bearbeitet durch User
NC heisst normalerweise, dass man den Pin nicht anschließen soll. Was ist denn U1 konkret für ein IC?
Nemopuk schrieb: > NC heisst normalerweise, dass man den Pin nicht anschließen soll. Dann stände da "don't connect", weil der Pin zwar am Chip angeschlossen ist, aber im normalen Betrieb floaten soll. "NC" heißt "not connected", d.h. der Pin hängt intern in der Luft (nicht gebondet) und aus Gründen der EMV kann es durchaus sinnvoll sein, den an Gnd zu legen. Aus der detailierten Pin-Beschreibung im Datenblatt sollte klar hervor gehen, was gemeint ist.
:
Bearbeitet durch User
Ich würde am CLK-Input noch 100 nF nach GND spendieren. Sonst aktiviert dir irgendwann ungewollt eine statische Entladung oder RF die Batterie...
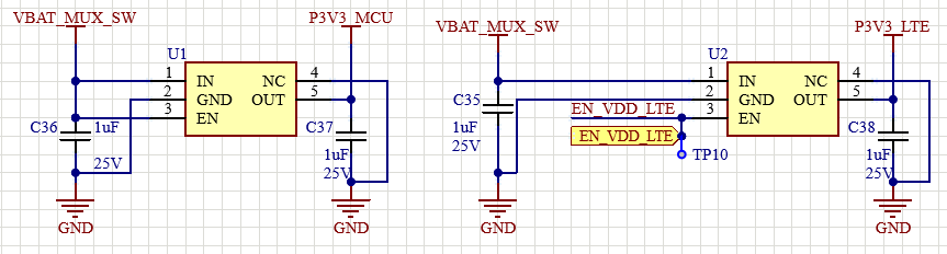
Die LDOs sind TLV702 und bei den NC Pin steht, dass dieser an GND angeschlossen werden kann. (No connection. This pin can be tied to ground to improve thermal dissipation.) 100nF habe ich für CLK eingefügt...Danke für den Hinweis. Leider kann ich als neuer User nur alle 30min antworten. marco_m659
Marco M. schrieb: > Die LDOs sind TLV702 Dann nimm doch einfach das Schaltplansymbol aus dem Datenblatt, wo der GND nach unten herausgeht. Und dann kannst du den NC auch nach unten herausführen und dort mit GND verbinden. Sowas liest sich um Welten flüssiger als solche 12345-Pinreihenfolgen. Beim TP2121 gilt das selbe, denn da taugt nicht mal die von dir umgesetzte Pinreihenfolge, weil das Gehäuse die Pins ganz anders angeorndet hat. Oder kurz: im Schaltplan wird möglichst leserlich die Funktion eines Bausteins dargestellt. Ich würde erwarten: Vcc oben, GND unten, Energie- und Signalfluss von links nach rechts. Erst im Layout kommt dann das tatsächliche Gehäuse und dessen Bauform ins Spiel.
:
Bearbeitet durch Moderator
Hallo Lothar... sorry, ich hatte nicht gefragt wie die Schaltsymbole auszusehen haben oder die Pinreihenfolge ist, sondern ob der mir dargestellte Main Switch Schaltkreis so funktioniert, wie ich mir das ausgedacht habe. marco_m659
Marco M. schrieb: > ich hatte nicht gefragt wie die Schaltsymbole auszusehen haben > oder die Pinreihenfolge ist, sondern ob der mir dargestellte Main > Switch Schaltkreis so funktioniert, wie ich mir das ausgedacht habe. [Lebenshilfe EIN] Man hat dir erklärt, dass du Personen, die dir kostenlos helfen sollen, es nicht durch unprofessionelle Fragestellung unnötig schwierig machen solltest.[Lebenshilfe AUS] Wenn du nur lesen möchtest, was deinen zarten Gefühlchen gefällt, bist du – nicht nur hier – falsch. "Du kannst aber schön malen, Jan Torben. Was ist es denn? -- Ach, es ist deine Mutter. Aber hat die wirklich drei Ohren?"
:
Bearbeitet durch User
Ich kann im Datenblatt des SN74LVC1G79 keinen Hinweis darauf finden, dass Q=low nach Einschalten der Versorgung (also Anklemmen der ersten Batterie bei der Fertigung) garantiert sei. Und einen "Reset-Pin" gibt es da ja nicht... Die Kippstufe vielleicht besser diskret aufbauen?
Marco M. schrieb: > sorry, ich hatte nicht gefragt wie die Schaltsymbole auszusehen haben > oder die Pinreihenfolge ist, sondern ob der mir dargestellte Main > Switch Schaltkreis so funktioniert, wie ich mir das ausgedacht habe. Bei deiner einzigen Frage ging es um Verständlichkeit (z.B. durch vernünftige Symbole) und allgemein um Feedback ;-) Marco M. schrieb: > Ich hoffe es ist verständlich und bitte um Euer Feedback?!
> Die Kippstufe vielleicht besser diskret aufbauen?
Wie würdest du es dann machen?
Danke
marco_m659
:
Bearbeitet durch User
moin, chinesische Methode: weglassen was nix bringt! Meine Version: Reed parallel zum PMOS. Drain vom PMOS auf Gate von NMOS. R31 >= 100K R36..reicht da nicht die angeschlossene Schaltung? und hat die nicht auch ein paar Kondensatoren auf der Betriebsspannung? Dann hat die Einschalteinheit 4 Bauteile. Als "Schlafstrom" bleibt der Leckstrom vom PMOS. Zeichnen muste aber selber.
Marco M. schrieb: >> Die Kippstufe vielleicht besser diskret aufbauen? > > Wie würdest du es dann machen? So in etwa?
Zwei Gatepulls die spätestens ab Aktivierung immer an sind fressen 800µA, die 24Ah-Batterie ist also auch im Standby ohne weitere Technik nach ~4 Jahren leer. Fände ich für nicht austauschbare Batterien (und damit arschteurer Vollgerätetausch, natürlich außerhalb der Garantie) eine Frechheit, als dein Kunde.
So ein vergossener Reed-Kontakt kostet Geld. Das tut weh, wenn der nur einmal im gesamten Produktlebenszyklus verwendet wird. Gibt es keinen sowieso vorhandenen Taster, Funkmodul, Photodiode (oder LED) um den Baustein einzuschalten? Auch die Solarzelle könnte man als behelfsmäßigen Sensor verwenden. Da Geld vermutlich keine Rolle spielt, würde ich einen Reset-Controller vorschlagen, statt dem SN74 und den zwei Mosfets. Wenn sowieso ein extra Bauteil eingebaut wird, wäre statt Reed-Kontakt auch ein TouchSensor möglich, also kapazitiven Taster. Die gibt es mit einem Ruhestrom von 10 bis 20 µA. Wenn man das nicht selbst programmieren will (QTouch Library), gibt es das auch als fertigen Chip: TTP233C, TTP223, QT220B, 2021K, siehe Beitrag "Re: IC Identifizierung Kapazitiver Touch gesucht" Oder von Infineon unter dem Namen CAPSENSE: https://www.infineon.com/products/microcontroller/sensing-controller/capsense-controllers
:
Bearbeitet durch User
Marco M. schrieb: > sorry, ich hatte nicht gefragt wie die Schaltsymbole auszusehen haben > oder die Pinreihenfolge ist, sondern ob der mir dargestellte Main > Switch Schaltkreis so funktioniert, wie ich mir das ausgedacht habe. Ich weiß das, ich kann ja lesen: Marco M. schrieb: > bitte um Euer Feedback?! Und da dachte ich mir, dass du auch für andere sinnvolle Vorschläge offen bist. Offenbar nicht. Seis drum, habe schon mal beim "auf den Bus warten" anderweitig Zeit vergeudet. Ein Tipp aus der Praxis: arbeite an deiner Kritiktoleranz! Unbedingt. Und viel Erfolg in deinem Leben weiterhin.
:
Bearbeitet durch Moderator
Chris V. schrieb: > Marco M. schrieb: >>> Die Kippstufe vielleicht besser diskret aufbauen? >> >> Wie würdest du es dann machen? > > So in etwa? So meinst Du?
Alexander S. schrieb: > So ein vergossener Reed-Kontakt kostet Geld. Das tut weh, wenn der nur > einmal im gesamten Produktlebenszyklus verwendet wird. Gibt es keinen > sowieso vorhandenen Taster, Funkmodul, Photodiode (oder LED) um den > Baustein einzuschalten? Es ist ein geschlossenes System, da geht nichts mit Touch, Photodiode etc. Die Elektronik ist in einen IP67 Gehäuse inkl. Batterien und soll dann beim ausgeben an den Kunden aktiviert werden, deswegen ist mir der Reed Kontakt eingefallen und kostet mich 0,40€. > Auch die Solarzelle könnte man als behelfsmäßigen Sensor verwenden. Wäre auch eine Idee, vorher abgedunkelt durch einen Klebestreifen. > Da Geld vermutlich keine Rolle spielt, würde ich einen Reset-Controller > vorschlagen, statt dem SN74 und den zwei Mosfets. Wieso soll Geld keine Rolle spielen? Wo man einsparen kann klar. Das war aber meine einzige Idee, deswegen muss ich dies erst einmal nutzen. Wenn es andere Möglichkeiten, gibt gerne. Ich kann leider kein Kunststoffblättchen aus dem Batteriekontakt ziehen, um die Spannung zu aktivieren.
:
Bearbeitet durch User
moin, anbei mein Schaltungsvorschlag. Die FETs waren in LTC vorhanden. C1+R4 bilden die angeschlossene Schaltung. SW1 soll der Reedkontakt sein. Mit R1 wird der Haltestrom halbiert. Habe fertig.
Chris V. schrieb: > So in etwa? Gute Idee, Selbsthaltung. Wollte ich grad auch vorschlagen. Funktioniert zuverlässig und ist einfach im Aufbau. ciao Marci
Jens M. schrieb: > 800µA, Wie kommst Du auf 800uA? Man kann den PD ja recht groß machen, z.B. 1M. Dann sind es weniger als 1uA. Und wenn der Akku über Solarzellen geladen werden soll, dann ist das ne Lampe oder so für den Garten. Da ist der Akku dann sowieso ständig gefordert. Vergossen mag zwar dicht sein, wenn man es richtig macht. Finde ich allerdings nicht nachhaltig und auch nicht kundenfreundlich. Ach ja, vernünftiges BMS nicht vergessen! ciao Marci
Peter L. schrieb: > anbei mein Schaltungsvorschlag. nicht so toll. Widerstände viel zu niederohmig. In der Schaltung schaltest Du kurzzeitig den Laststrom mit dem Reed-Kontakt. Mach es doch genau so wie von Chris vorgeschlagen. Warum hast Du das jetzt komplett anders realisiert? Und noch eine Frage: was passiert, wenn der Akku mal komplett entladen wird und dadurch die Selbsthaltung ausfällt? Das solltest Du auch berücksichtigen, auch bei der Dimensionierung der Rs. Ich würde wahrscheinlich auch einen "Angstmagneten" beipacken. ;-) Vermutlich würde ich sowieso aus dem Magneten und Reed-Kontakt einen Schalter "bauen". Ist halt absolut wetterfest... ciao Marci
Das System ist nicht vergossen, sondern mit Deckel und Dichtung, aber gesichert mit Blombe und Sicherungsschrauben gegen Manipulation und soll außerhalb ohne mechanischen Tastern/Schaltern sein. Wenn der Akku oder Batterie mal ganz leer sein soll, wird das übermittelt (LTE Modul), da für jede Batterie ein FuelGauge drin ist, die das überwachen.
:
Bearbeitet durch User
Und die Solarzelle soll den Akku laden? Ach so: du hattest ja Batterie UND Akku. Sorry, hatte ich vergessen... ciao Marci
:
Bearbeitet durch User
moin, die Solarlösung ist besser! Abgeklebt wird die Solarzelle in der Produktion. Natürlich nur zum Schutz der Oberfläche. Der neugierige Kunde zieht die Folie ab...und schaltet das Gerät ein. Braucht man nicht mal zu erklären. >>Reed Kontakt eingefallen und kostet mich 0,40€. Und was kostet der Magnet!??? Zur Schaltung: V2 ist die Solarzelle, > 3V. R2+D2 begrenzen die Gatespannung von M3. D1+R5 koppeln die angeschlossene Schaltung ab. Diese 4 Bauteile kosten weniger als 0,40€+Magnet. >>Widerstände viel zu niederohmig. Sorry, mal ins DB gesehen? Für den AO34xx sind bis zu 5µA Leckstrom angegeben!
Sorry, konnte obigen Beitrag nicht mehr ändern: Also dient die Batterie als Notversorgung, falls der Akku schlapp macht wegen keine Sonne. Dann würde ich erst auf die Batterie umschalten, wenn die Akkuspannung soweit fällt, dass die Schaltung nicht mehr aus dem Akku versorgt werden kann. Sonst ist Deine Batterie evtl. relativ schnell leer. Achte bei der Solarzelle darauf, dass Du eine verwitterungsfeste Abdeckung hast. Bei Billig-Consumerteilen wird diese Fläche, weil einfacher Kunststoff, recht schnell trüb. ciao Marci
Marci W. schrieb: > Wie kommst Du auf 800uA? Ich lese die Vorgben des OP. Und verstehe sie. Und nein, es ist keine Gartenlampe, denn die sind nicht wasserdicht vergossen, haben 24Ah Einmalbatterien plus Akku und Solar an Board und werden vom TS auxh nicht entwickelt. Es wundert mich nur, das nch niemand gekräht hat weil wir hier kostenlos Entwicklungshilfe geben für ein nicht nur kommerzielles sondern sogar geheimes Produkt, da reagieren doch sonst alle hier allergisch drauf wenn es Paul Müller zu peinlich ist über seine dämliche Idee zu sprechen und er nix erzählen mag.
Marco M. schrieb: > Die Elektronik ist in einen IP67 Gehäuse Marco M. schrieb: > Ich kann leider kein > Kunststoffblättchen aus dem Batteriekontakt ziehen, um die Spannung zu > aktivieren. Bei nur IP67 sollte das gehen. Oliver
Bitte melde dich an um einen Beitrag zu schreiben. Anmeldung ist kostenlos und dauert nur eine Minute.
Bestehender Account
Schon ein Account bei Google/GoogleMail? Keine Anmeldung erforderlich!
Mit Google-Account einloggen
Mit Google-Account einloggen
Noch kein Account? Hier anmelden.









