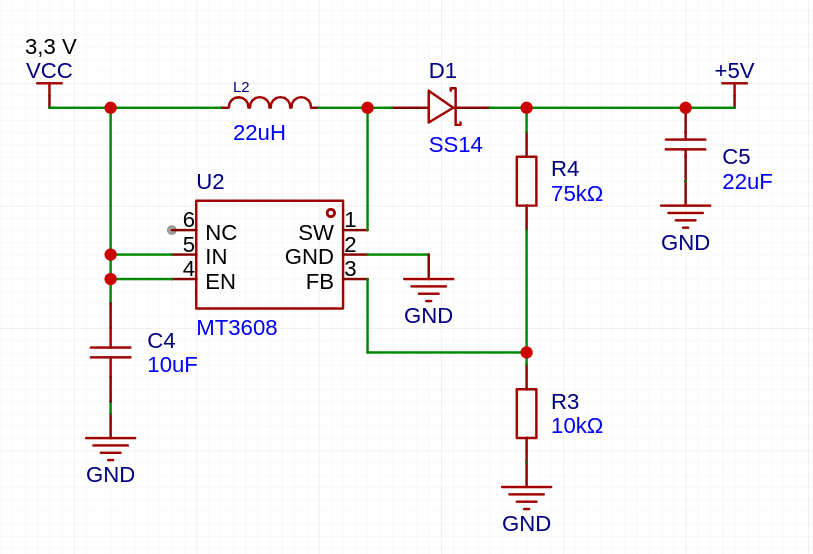
Hallo zusammen, ich baue gerade meinen ersten kleinen Step-Up-Wandler mit dem MT3608, um von 3,3 V auf 5 V zu boosten. Da ich noch Anfänger bin, möchte ich freundlich um eine kurze Einschätzung bitten, ob meine Verdrahtung und die ausgewählten Bauteile so korrekt sind. Kurzbeschreibung meines Aufbaus: IC: MT3608 Eingang: 3,3 V Induktivität: 22 µH (≥1 A Sättigungsstrom) Diode: SS14 (1 A, SMA) Eingangskondensator: 10 µF Ausgangskondensator: 22 µF Feedback-Teiler: R1 = 75 kΩ (1 %, 0402) R2 = 10 kΩ (1 %, 0402) Berechnete Ausgangsspannung: ca. 5,1 V Die Schaltung entspricht dem typischen MT3608-Referenzdesign, aber ich möchte gern sicherstellen, dass die Bauteilwerte und die Grundverschaltung wirklich passen, bevor ich die Platine bestelle. Wäre super, wenn jemand kurz drüberschauen könnte. Vielen Dank im Voraus!
Moin, Milan B. schrieb: > bevor ich die Platine bestelle. Da waer's wichtiger, wenn du dein Layout hier zeigst. Am Layout kann man spaeter weniger aendern als an falschen Bauteilwerten. Und ich wuerde so ausm Bauch raus auf der Eingangsseite auch noch immer irgendwas daempfendes, serielles vorsehen. Also z.b. eine Ferritebead oder sonst irgend ne schlechte Drossel oder 'n kleinen Widerstand. Ja, ich weiss, bei Boost-converten ist der Eingangsstrom nicht so fies wie bei Buck-c. Trotzdem. Gruss WK
Moin WK, danke dir für den Hinweis! Mir geht’s im Moment tatsächlich nur um den Schaltplan. Das PCB-Layout habe ich noch nicht gemacht, weil auf die Platine später noch ein paar weitere Bauteile kommen. Sobald alles zusammensteht, mache ich das Layout und stell’s natürlich auch hier ein – da gebe ich dir vollkommen recht, das ist am Ende der entscheidendere Teil. Den Tipp mit der Ferrite-Bead bzw. einem kleinen Serienwiderstand am Eingang merke ich mir. Das baue ich dann im Layoutstadium ein. Grüße Milan
Milan B. schrieb: > IC: MT3608 Oha, ein kleines MHz-Biest. Da ist ein gutes Layout das wichtigste Bauteil des Schaltreglers. Leider gibt es im DB keinen Layoutvorschlag, sodern nur berechtigte, wenn auch allgemeine Layoutvorschläge. Deshalb wäre es nicht schlecht, wenn du das Layout vor dem Beauftragen der Leiterplatten hier mal zeigen würdest. Ein Tipp: das Layout der üblichen Boards (wie z.B. das https://openelab.io/de/products/mt3608-dc-dc-power) ist eher ungünstig. Ansonsten die Betrachtungen zum Schaltreglerlayout dort: - http://www.lothar-miller.de/s9y/archives/46-EMV-Optimiertes-Schaltreglerlayout.html Bei dir ist Laden=gelb, Freilauf=orange und Recovery=blau. Der Switchnode ist hier der Knotenpunkt D1, L2, U2. Diese Fläche muss möglichst klein sein und der Feedback-Spannungsteiler darf nicht in dessen Nähe platziert werden. > Induktivität: 22 µH (≥1 A Sättigungsstrom) Welche? Milan B. schrieb: > Den Tipp mit der Ferrite-Bead bzw. einem kleinen Serienwiderstand am > Eingang merke ich mir. So ein zusätzliches "schwingfähiges Element" kann abhängig vom Layout durchaus auch unerwünschte Folgen mit sich bringen.
:
Bearbeitet durch Moderator
Was für eine Last ist angedacht? Von den 22µF am Ausgang bleibt bei 5V oft nicht mehr viel übrig, evtl. wird das dann knapp. Stichwort DC-Bias von Keramikkondensatoren. Vorschlag daher: nimm einen Kondensator in 0402. Den, der die größte Restkapazität bei 5V hat. Z.B. CL05A106MQ5NUNC. Den packst Du ganz nah ran, siehe Post von Lothar oben. Dann die 22µF (oder 2 davon) z.B. in 0603 oder 0805 etwas weiter weg. Was den Kondensator am Eingang angeht, möglichst auch 0402 nehmen damit Du nah an den Wandler und die Spule rankommst.
:
Bearbeitet durch User
Lothar M. schrieb: > Leider gibt es im DB keinen Layoutvorschlag, Es gibt ein Demo-Board vom Hersteller https://aerosemi.com/data/attachment/forum/202311/30/153223iappvvf99smpbpnp.jpg
Danke erstmal für die ganzen Rückmeldungen! Die Last kann ich inzwischen recht klar beziffern: geplant sind 12 RGB-LEDs plus das RFID-Modul, das im Peak ca. 50 mA zieht. Insgesamt rechne ich also mit grob max. ~300 mA an 5 V. Versorgt wird das Ganze von einem ESP32-Board von Olimex, das einen integrierten LiPo-Ladecontroller hat. Ich würde diese Ladefunktion gern nutzen, aber im Akkubetrieb liegt die nutzbare Spannung dafür nur auf der 3,3-V-Schiene des ESP an – daher muss ich von dort aus auf 5 V boosten. Vom Verbrauch her liege ich noch im Rahmen dessen, was das Board an 3,3 V liefern kann, ich bin mir nur bei der Auslegung der Komponenten (v.a. Kondensatoren/Größen) und den Layout-Details noch unsicher.
Hannes J. schrieb: > Es gibt ein Demo-Board vom Hersteller Dessen Layout sieht schon mal besser aus als das der China-Boards. Und mit https://www.google.com/search?q=aerosemi+MT3608+evalboard findet man dann auch ein Datenblatt, in dem das Layout nochmal explizit dargestellt wird: - https://ullisroboterseite.de/undsonst-boards/MT3608-AEROSEMI.pdf Dort sieht man dann auch, dass die Vout für den Feedbackspannungsteiler direkt am Ausgangskondensator abgegriffen werden muss.
:
Bearbeitet durch Moderator
Ich habe hier vor eon paar Jahren als Weihnachtsbastelei eine Schneeflocke mit 18x WS2812 und eben dem MT3608 vorgestellt. Beitrag "Re: Zeigt her eure Kunstwerke (2017)" Das kommt deinem Projekt, zumindest von der Spannungsversorgung sehr nahe. Ich hab das Schaltreglerlayout vielleicht nicht ganz optimal gelöst, dafür aber recht kompakt, auf kleiner Fläche - und, es ist erprobt. Ich würde zumindest den 22µ KerKo in 1206 ausführen. X7R 10 oder 16V. Die größeren Versionen sind vom DC-Derating nicht ganz so brutal betroffen. Ist einfacher und vom Platzbedarf her auch nicht größer, als da mit 2 oder 3 Cs in 402 rumzuhampeln :-)
Bitte melde dich an um einen Beitrag zu schreiben. Anmeldung ist kostenlos und dauert nur eine Minute.
Bestehender Account
Schon ein Account bei Google/GoogleMail? Keine Anmeldung erforderlich!
Mit Google-Account einloggen
Mit Google-Account einloggen
Noch kein Account? Hier anmelden.

