Hallo zusammen, ich arbeite aktuell an einem ArtNet-DMX-Node, der 2 galvanisch getrennte DMX-Ausgänge und 1 galvanisch getrennten DMX-Eingang besitzt. Das Ganze basiert auf einem von mir gerne genutzten WT32-ETH01 (ESP32 + Ethernet), soll aber von der Hardware her tourtauglich, störunempfindlich und elektrisch sauber getrennt aufgebaut sein. 1. Funktionales Ziel: - ArtNet per Ethernet empfangen - 1 DMX-Universum einlesen - 2 DMX-Universen ausgeben - Alle drei DMX-Ports vollständig galvanisch voneinander getrennt - Robuste Stromversorgung für 9–24 V - RDM-fähig 2. Technische Umsetzung - WT32-ETH01 als Logik - DMX-IN: MAX3082 + 6N137 + DC/DC 5→5 V - DMX-OUT1/OUT2: je eigener MAX3082 + 6N137 + DC/DC - Komplett isolierte Domänen: LOGIK, DMX-IN, DMX-OUT1, DMX-OUT2 3. Sicherheit & Schutzkonzept Eingangsseitig: - Barrel-Jack + Schraubklemme - PTC-Fuse - TVS-Diode - P-MOSFET Reverse-Polarity-Schutz - LC-Filter - Step-Down-Modul (R-78B-5.0 oder TSR-1-2450) → +5V_A - Drei isolierte DC/DC-Module → +5V_B / +5V_C1 / +5V_C2 RS485: jeweils PTC, TVS, CMC, Snubber. Optokoppler-Trennung mit 6N137. 6 mm Abstand / Isolationsschlitze zwischen den Domänen 4. BOM (gekürzt) - WT32-ETH01 - 3× DC/DC 5→5 V (NME0505SC o. ä.) - Step-Down TSR-1 / R-78B - 3× MAX3082 / SN75176 - 3× 6N137 - PTC, TVS, CMC, 120 Ω, 10 nF - Barrel-Jack + Schraubklemme - Hammond 1590D / geschirmtes Polycase DIN-Rail - Display 1,3" I²C OLED, SH1106/SSD1306-kompatibel, 128×64, 3,3 V - Drehencoder (z. B. Bourns PEC11 / „KY-040“-kompatibel) - LEDs, Taster, Kleinteile 5. Platinenlayout - 160×100 mm - Links DMX-IN, rechts DMX-OUT1/2, Mitte Versorgung/Logic - DMX-Zonen strikt getrennt, je eigene 5-V-Insel - Isolation-Slots zwischen den Domänen - Differentialführung für DMX - CHASSIS getrennt von Logic GND Nun habe ich gestern den ganzen Abend mit KiCad verbracht und das Ergebnis war zum Heulen. Also würde ich, bevor ich mich mit Leiterbahnen verkünstel, erstmal die Profis fragen ob ich denn irgendwas komplett übersehen habe und/oder ob ich mir hier unnötige Mühe mache. Meine Frage an die Community: Gibt es ähnliche Projekte, von denen ihr wisst? Vielleicht sogar fertige Platinenlayouts oder Teilprojekte, die man vergleichen kann? Oder jemand, der schon einmal 2× isolierte DMX-Out + 1× isolierte DMX-In gebaut hat? Falls jemand eine ähnliche Platine „übrig“ hat, würde ich mich freuen.
Artnet-DMX-Node mit 2× DMX Out + 1× DMX In, komplett galvanisch getrennt - gibt es ähnliche Projekte
:
Bearbeitet durch User
Re: Artnet-DMX-Node mit 2× DMX Out + 1× DMX In, komplett galvanisch getrennt - gibt es ähnliche Proj
Ja, gibt es. Habe ich vor vielen Jahren basierend auf diesen beiden Projekten gebaut. https://shop.ulrichradig.de/Light-Control-DMX/AVR-Node-Bausatz.html http://www.digital-enlightenment.de/usbdmx.htm Sehr cool, dass es die Seiten dazu auch nach Ewigkeiten noch gibt. Meine neuste Version basiert auch auf einem ESP32, aber ohne galvanische Trennung
:
Bearbeitet durch User
Re: Artnet-DMX-Node mit 2× DMX Out + 1× DMX In, komplett galvanisch getrennt - gibt es ähnliche Proj
Moin, Stefan schrieb: > Nun habe ich gestern den ganzen Abend mit KiCad verbracht und das > Ergebnis war zum Heulen. Also würde ich, bevor ich mich mit Leiterbahnen > verkünstel, erstmal die Profis fragen ob ich denn irgendwas komplett > übersehen habe und/oder ob ich mir hier unnötige Mühe mache. Ich wuerde so vorgehen: 1.) Schaltplan malen, so dass auch Andere den ungefaehr nachvollziehen koennen, wenn sie keine Amoebe sind und der ERC von KiCad zufrieden ist. 2.) Schaltplan hier zeigen 3.) Unqualifizierte Reaktionen auf den Schaltplan ignorieren, berechtigtes Genoergel verarbeiten 4.) Erst dann mit dem Layout anfangen. Ob's da schon was von Anderen gibt? Keine Ahnung, wahrscheinlich schon, denn im www gibt's eigentlich fast alles - nur ob's genau das ist, was du willst... ;-) Gruss WK
Re: Artnet-DMX-Node mit 2× DMX Out + 1× DMX In, komplett galvanisch getrennt - gibt es ähnliche Proj
Ich hab schon mehrere ArtNet-Nodes gebaut, mit dem ESP8266 und gerade bastel ich an einer 4-Kanal-Version mit einem RP2040 und PoE. Die kleinste Node (Bilder) ist nicht größer als ein Neutrik-XLR-Stecker und passt in die kleinen Neutrik-Adaptergehäuse. Die Firmware für den ESP8266 basiert größtenteils hier drauf: https://github.com/mtongnz/ESP8266_ArtNetNode_v2 Was ich dir als kleine Starthilfe vielleicht mitgeben kann: Ich habe für meine "große" Node mit vier Kanälen ein Modul gebastelt, das sich um das isolierte DMX kümmert: https://github.com/SebiR/Isolated_DMX_Module Der Schaltplan ist nicht hübsch, aber vielleicht hilft er dir (im Output-Ordner als PDF). Und ich finde den Modulgedanken ganz nett, dass man im Projekt einfach nur noch das Modul einplanen muss und es dann hinterher auch einfach austauschen kann, sollte es defekt sein. Die Idee mit dem Modul hatte ich vom showtec net-2/5, da sind ähnliche DMX-Module drin verbaut.
:
Bearbeitet durch User
Re: Artnet-DMX-Node mit 2× DMX Out + 1× DMX In, komplett galvanisch getrennt - gibt es ähnliche Proj
Stefan schrieb: > - 3× MAX3082 / SN75176 Du machst Dir Mühe mit komplett galvanisch getrennten Kanälen und das Konzept sieht mir nicht aus als würdest Du jeden Cent an Bauteilen 3x umdrehen. Da würde ich vorschlagen robustere RS485-Treiber zu verwenden die höhere Störspannungen vertragen und auch mit einem höheren Common-Mode-Bereich umgehen können. Also der SN75176 ist da schon mal komplett raus, der ist Stand der 80er. Wie wäre es z.B. mit dem THVD2410? Geschützt bis +- 70V DC, +- 25V Common Mode, Schutz gegen Open, Short, Idle. > Nun habe ich gestern den ganzen Abend mit KiCad verbracht und das > Ergebnis war zum Heulen. Schaltplan oder Layout? Bring erst den Schaltplan auf einen guten Stand, Schlaf nochmal drüber, polier den Schaltplan weiter, durchdenke verschiedene mögliche Fehlerzustände und wie die Schaltung damit umgeht. Erst wenn Du mit dem Schaltplan wirklich glücklich bist fängst Du mit dem Layout an. Ja, einen guten Schaltplan zu zeichnen ist Übungssache. Kannst den gerne hier posten für Kritik. Ja, es gibt ein paar Spinner hier die Unsinn absondern und manchmal braucht man ein dickeres Fell um damit umzugehen. Wenn man das hat gibt es aber auch gute konstruktive Kritik.
Re: Artnet-DMX-Node mit 2× DMX Out + 1× DMX In, komplett galvanisch getrennt - gibt es ähnliche Proj
Vielen Dank erstmal für das gute Feedback. Ich bin schon dabei, alles verlinkte und geschriebene zu verarbeiten. Und ja, es soll durchaus die roadtaugliche Stabilversion sein - worst case wäre es, wenn mir aus dem DMX-Netz etwas ins IP-Netz durchschlägt. Daher sind alle Empfehlungen zu besseren Komponenten immer gerne gesehen. Ich muss leider wirklich alles absichern, was absicherbar ist, es ist zwar ein durchgehendes PCB aber auch von den Anschlüssen her strikt in die Zonen getrennt. Weil der THVD2410 schon einiges integriert, würde ich: - PTC auf der DMX-Leitung beibehalten (gegen hartes Fremd-24 V oder versehentlich 48 V über Stage-Kabel). - CMC / Gleichtaktdrossel beibehalten (gegen HF-Müll auf langen Leitungen). - TVS verkleinern und als „freundliche“ TVS mit etwas höherer Klemmspannung drin lassen – als Entlastung für den internen Schutz. - Snubber (120 Ω + 10 nF) würde ich drinlassen? Also Danke für den Hinweis, es entledigt mich der Pflicht die externe Schutzbeschaltung bis aufs Blut zu optimieren – der THVD2410 (ohne V) fängt viel ab. Hat jemand dieses http://www.digital-enlightenment.de/usbdmx.htm hier verlinkte Teil tatsächlich im Einsatz? Die Beschreibung ist hochinteressant, denn es beinhaltet wahrscheinlich genau das, was mich initial zu diesem Eigenbau bewogen hat, nämlich die per Kommando umschaltbare DMX-Weiterleitung oder eben ArtNet-Einspeisung, d.h. A) Kanal 1 = 0 dann leite DMX-Kanäle 11-25 weiter B) Kanal 1 = 255 dann speise DMX-Kanäle 11-25 aus ArtNet In KiCad habe ich zunächst versucht einen Schaltplan zu bauen und klar, das werde ich weitermachen, ich bin ja wegen "Peer Review" da und dafür braucht man Material. Nur wäre es schade, wenn ich meine Anfängerfehler erst im letzten Schritt bemerke und dann jemand zurecht sagt: "Hättest Du mal früher gefragt". Dann fräse ich mich mal durch alles Lesematerial durch und versuche es nochmal mit KiCad.
:
Bearbeitet durch User
Re: Artnet-DMX-Node mit 2× DMX Out + 1× DMX In, komplett galvanisch getrennt - gibt es ähnliche Proj
Stefan schrieb: > nämlich die per Kommando > umschaltbare DMX-Weiterleitung oder eben ArtNet-Einspeisung, d.h. > A) Kanal 1 = 0 dann leite DMX-Kanäle 11-25 weiter > B) Kanal 1 = 255 dann speise DMX-Kanäle 11-25 aus ArtNet Das Ding kann aber selber kein Artnet, das geht nur über eine PC-Software als Gateway zwischen Netzwerk und USB. Ist nicht gerade die modernste Lösung. Mit "echtem" Artnet über eigenen LAN-Anschluss gäbe es noch das hier: https://wiki-de.dmxcontrol-projects.org/index.php?title=Art-Net-Node_f%C3%BCr_25_Euro Basiert auf der Pollin NetIO (die ich auch mal nachgebaut habe https://github.com/SebiR/Pollin_NetIO_Clone) und da ist sogar auch ein zweites Universum mit bei. War meine allererste Node, die ich vor über 10 Jahren (nach)gebaut habe. Hab leider nur noch die beiden alten Bilder dazu gefunden.
Re: Artnet-DMX-Node mit 2× DMX Out + 1× DMX In, komplett galvanisch getrennt - gibt es ähnliche Proj
Das digital Enlightment Interface hat mir viele Jahre gute Dienste geleistet und funktioniert immer noch. Nur einen Pufferkondensator musste ich letztes Jahr mal tauschen, da er dicke Backen gemacht hat. Ich nutzt das Teil als Brücke zwischen DMX und ArtNet und es macht seinen Job echt klaglos.
Re: Artnet-DMX-Node mit 2× DMX Out + 1× DMX In, komplett galvanisch getrennt - gibt es ähnliche Proj
Stephan schrieb: > Das digital Enlightment Interface hat mir viele Jahre gute Dienste > geleistet und funktioniert immer noch. Nur einen Pufferkondensator > musste ich letztes Jahr mal tauschen, da er dicke Backen gemacht hat. > > Ich nutzt das Teil als Brücke zwischen DMX und ArtNet und es macht > seinen Job echt klaglos. Super - kann man damit sowohl per IP als auch per DMX hart den Quellenwechsel (DMX-forward vs. ArtNet-forward) erzwingen? Es ist mir wichtig, an dieser Stelle schnell&flexibel (also ohne Umstecken) zwischen beiden Quellen umschalten zu können, insbesondere muss ich DMX als Fallback haben falls ArtNet amokläuft. Dann muss ich in der Lichtsteuerung den "DMX-Override" Kanal hochziehen können und sagen: Ab jetzt macht das der Onkel mechanisch am Pult. Und da ich hier höchst unterschiedliche Netze zusammenschalte, ist die Absicherung einfach unabdingbar. Wenn ein DMX-Gerät die Grätsche macht, ist es natürlich hässlich - aber wenn ich dem Schaden im IP-Netz habe, ist es ein Desaster.
Re: Artnet-DMX-Node mit 2× DMX Out + 1× DMX In, komplett galvanisch getrennt - gibt es ähnliche Proj
Was meinst du mit ArtNet Forward, DMX Forward? Das digital Enlightment ist ein ArtNet <> DMX Converter. DMX rein und ArtNet raus oder eben ArtNet rein, DMX raus. Umschalten zwischen den Modi geht stumpf der Schalter. Klingt mir aber so, als wolltest du ein DMX Mischpult bauen?
Re: Artnet-DMX-Node mit 2× DMX Out + 1× DMX In, komplett galvanisch getrennt - gibt es ähnliche Proj
Stephan schrieb: > Was meinst du mit ArtNet Forward, DMX Forward? > Das digital Enlightment ist ein ArtNet <> DMX Converter. DMX rein und > ArtNet raus oder eben ArtNet rein, DMX raus. Umschalten zwischen den > Modi geht stumpf der Schalter. > Klingt mir aber so, als wolltest du ein DMX Mischpult bauen? Das ist eine der Anforderungen. Die Movingheads werden per ArtNet gesteuert aber müssen - dann, wenn sie nicht als Tracker unterwegs sind sondern als Elemente der normalen Lichtshow oder - dann, wenn der Steuercomputer amokläuft per DMX gesteuert werden. Also habe ich einen DMX-Override-Kanal der vom DMX-IN ausgewertet wird und die Logik weiß: Wenn A) Der Override-Kanal auf 0 ist, gebe ich die Kanäle 11-25 von ArtNet auf DMX aus. Was auf DMX 11-25 kommt, ist egal. B) Der Override-Kanal auf 255 ist, gebe ich die Kanäle 11-25 von DMX auf DMX aus. Was auf ArtNet kommt, ist egal. Das kommt vielleicht 0mal, vielleicht 10mal, vielleicht 100mal pro Abend. Aber ich brauche die schnelle Umschaltmöglichkeit.
:
Bearbeitet durch User
Re: Artnet-DMX-Node mit 2× DMX Out + 1× DMX In, komplett galvanisch getrennt - gibt es ähnliche Proj
Stefan schrieb: > Das kommt vielleicht 0mal, vielleicht 10mal, vielleicht 100mal pro > Abend. Aber ich brauche die schnelle Umschaltmöglichkeit. Verzeih' mir meinen Zynismus, aber ich glaube, was du wirklich brauchst, ist ein Lichtpult, dem du vertrauen kannst... Ansonsten von der Stange: Den Movings eigenes DMX spendieren und mit einem DMX-Merger/Switcher, der LTP-Umschaltung hat, das Backup-Pult und das Hauptpult zusammenbringen. Dann sind die Movings aufm Hauptpult, solange das Backup-Pult keine Werte ändert. Und sobald das Backup-Pult geänderte Werte schickt, schaltet der Merger die Movings auf das DMX vom Backup-Pult. Dass es nicht zurück zum Hauptpult geht, lässt sich bei einigen Geräten auch einstellen. Bei uns im Theater haben wir das für's Saallicht. Hauptpult und zwei kleine Nebenpulte können so das Saallicht steuern und das Pult mit der letzten Werteänderung gewinnt
:
Bearbeitet durch User
Re: Artnet-DMX-Node mit 2× DMX Out + 1× DMX In, komplett galvanisch getrennt - gibt es ähnliche Proj
Das klingt mir alles sehr nach Angst frisst Seele auf. Hast du auch zwei getrennte DJ Controller, zwei Endstufen und zwei PA Systeme dabei. Oder ist deine Artnet Software der einzige Single point of failure? Sonst Bau dir einfach mit nem Schalter und einem Relais einen Umschalter zwischen deinem DMX Controller und dem Artnet PC.
Re: Artnet-DMX-Node mit 2× DMX Out + 1× DMX In, komplett galvanisch getrennt - gibt es ähnliche Proj
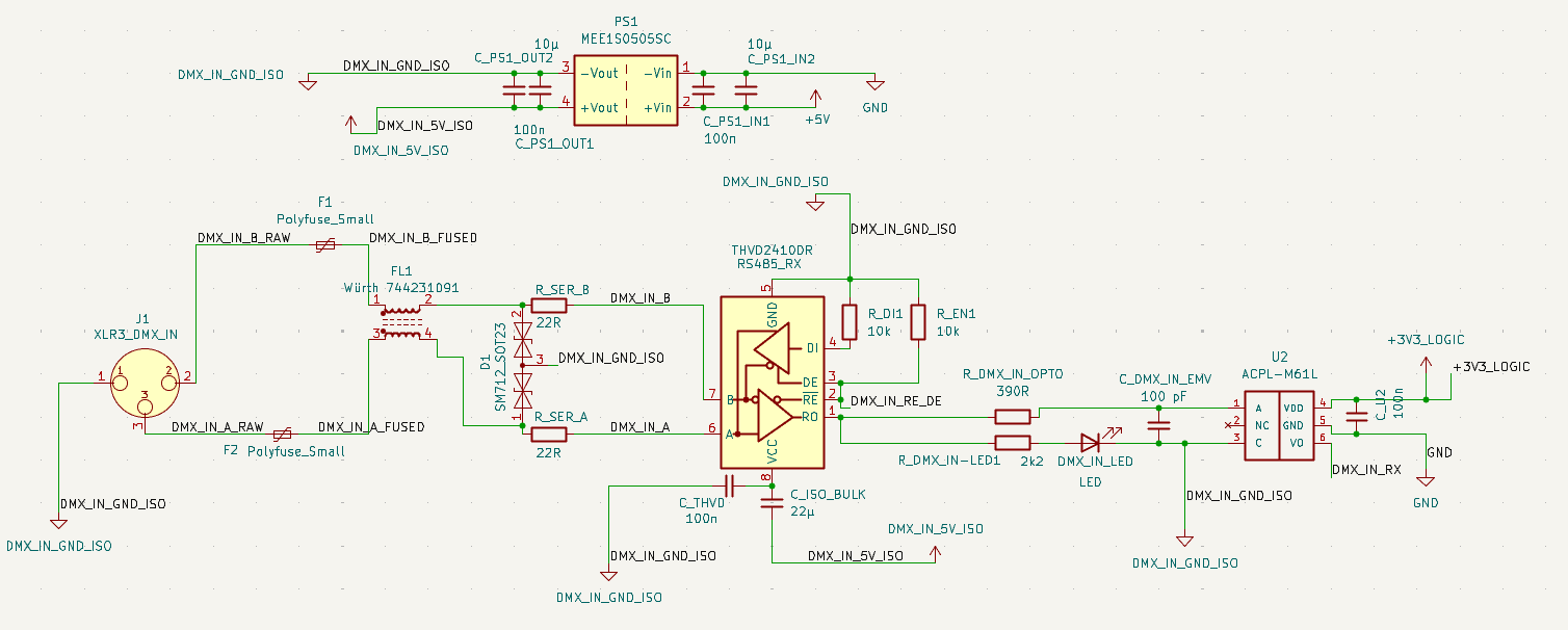
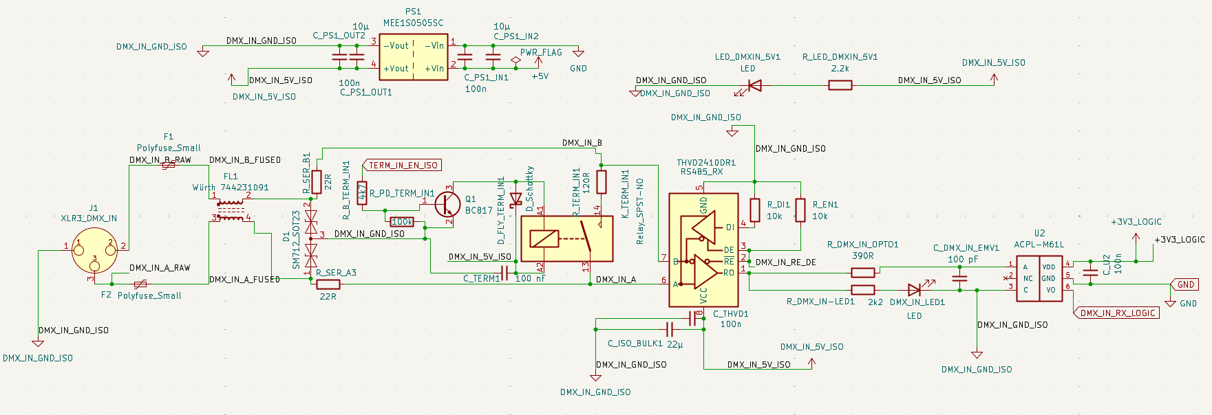
Bevor ich das Layout beginne, möchte ich gerne den Schaltplan der DMX-IN-Domäne von euch reviewen lassen. Was hier entworfen wird. Es handelt sich von den obigen Domänen (Logik, DMX-In, DMX-Out1, DMX-Out2) um die komplette DMX-IN-Signal- und Schutzstrecke, bestehend aus: XLR-Eingang mit PTC-Schutz (je Leitung) Common-mode choke 120-Ω Abschlusswiderstand TVS-Dioden pro Leitung gegen ISO-GND isoliertem RS485-Transceiver THVD2410DR Signal-Optokoppler 6N137 (Ausgangsseite → Logik-5-V-Domäne) galvanischer Trennung über Murata MEE1S0505SC vollständiger Abblock- und Bulk-Kondensator-Beschaltung sauber getrennten Massen: DMX_IN_GND_ISO (isolierte RX-Domäne) GND (Logik-/MCU-Seite) Die übrigen Baugruppen (MCU, OLED, Routing-Logik, DMX-OUT-Stufen, PSU etc.) sind in anderen Sheets und gehören nicht zu diesem Review. Um welchen Review ich bitte Ich möchte von euch gerne folgende Punkte überprüfen lassen: 1. Schutzbeschaltung DMX-Eingang PTC richtig dimensioniert / richtig platziert? Common-Mode-Choke korrekt in Serie? TVS-Dioden sinnvoll so platziert? 120-Ω-Terminierung korrekt eingebaut? 2. THVD2410DR Beschaltung Pin-Belegung korrekt? Pull-Downs für DI / DE+RE ok? Ist die Abblockung ausreichend? Passt der Bulk-Elko an 5V_ISO hier? Gibt es bessere Werte oder Positionen? 3. DC/DC-Wandler MEE1S0505SC Richtig beschaltet (Ein-/Ausgang)? Anzahl/Auswahl der Ein-/Ausgangskondensatoren sinnvoll? Potentialtrennung korrekt umgesetzt? 4. 6N137-Ausgangsstufe Richtige Ansteuerung des Optokopplers? Pull-Up sinnvoll dimensioniert (10k)? Entkopplung an Vcc ausreichend? 5. GND-Handling Trennung DMX-GND_ISO vs. LOGIC-GND korrekt? TVS gegen richtige Masse geschaltet? Optionaler RC-Link zwischen den Massen empfehlenswert? 6. Allgemeine Robustheit Gibt es offensichtliche Fehler im Signalfluss? Verbesserungsvorschläge zur EMV-Festigkeit? Sonstige „Fallstricke“ bei DMX-Inputs?
Re: Artnet-DMX-Node mit 2× DMX Out + 1× DMX In, komplett galvanisch getrennt - gibt es ähnliche Proj
Bekanntes Zitat: "Katastrophe" Stromlaufpläne sollen lesbar sein. Bei dir laufen Leitungen quer durch GND und Vcc Symbole. Wenn du Pech hast, macht dir Kicad daraus eine Verbindung und schon hast du einen Fehler in der Platine. Das isolierte Ground muss auch nicht Kreuz und quer über den Plan. Kicad hat mehr als nur ein GND Symbol. Damit kann man verschiedene Ground Potentiale wunderbar im Schaltplan abbilden.
Re: Artnet-DMX-Node mit 2× DMX Out + 1× DMX In, komplett galvanisch getrennt - gibt es ähnliche Proj
Man lernt jeden Tag dazu. Anbei die dahingehend korrigierte Version mit der Bitte um Review.
Re: Artnet-DMX-Node mit 2× DMX Out + 1× DMX In, komplett galvanisch getrennt - gibt es ähnliche Proj
Herzlichen Glückwunsch, wenn der Optokoppler durchschaltet, schließt du deine 5V kurz. Stefan schrieb: > XLR-Eingang mit PTC-Schutz (je Leitung) Unnötig. Stefan schrieb: > Common-mode choke Unnötig. Stefan schrieb: > TVS-Dioden pro Leitung gegen ISO-GND Wenn du lustig bist, kannst du eine SM712 nehmen, da sind zwei bidirektionale TVS-Dioden drin und die ist genau für RS485 gedacht. Ansonsten sind zwei einzelne Dioden natürlich auch okay. Stefan schrieb: > isoliertem RS485-Transceiver THVD2410DR Der ist zwar nicht isoliert, aber definitiv robust genug, als dass du dir die Stroko und die PTCs schenken kannst. Was man noch machen kann, sind jeweils ein Serien-Widerstand von ~47R in die Datenleitung und B einen Pulldown und A einen Pullup spendieren, damit es bei nicht angeschlossenem Signal einen definierten Buszustand gibt. Stefan schrieb: > 1. Schutzbeschaltung DMX-Eingang > PTC richtig dimensioniert / richtig platziert? > Common-Mode-Choke korrekt in Serie? > TVS-Dioden sinnvoll so platziert? > 120-Ω-Terminierung korrekt eingebaut? Ich denke, niemand wird hier all deine Fragen beantworten. Denk ganz scharf selber nach und schau in ein paar Tagen noch einmal drauf und versuche zu verstehen, was du dir bei den jeweiligen Bauteilen gedacht hast. Und: Fehler sind normal. Irgendwann wirst du Leiterplatten bestellen und bei der Inbetriebnahme selber lernen, was du falsch gemacht hast. Das prägt mehr und ist hilfreicher, als wenn wir dir alles vorkauen. Ich habe dir noch einmal einen Screenshot von einem meiner aktuellen Projekte angehängt. In der Praxis habe ich mit der "Schutzbeschaltung" gute Erfahrungen gemacht und auch andere, kommerzielle Produkte machen nicht wirklich mehr.
:
Bearbeitet durch User
Re: Artnet-DMX-Node mit 2× DMX Out + 1× DMX In, komplett galvanisch getrennt - gibt es ähnliche Proj
Vielen Dank für den Hinweis zum Optokoppler, sollte so korrigiert sein?
Re: Artnet-DMX-Node mit 2× DMX Out + 1× DMX In, komplett galvanisch getrennt - gibt es ähnliche Proj
Stefan schrieb: > sollte so korrigiert sein? Ja, dafür hast du ihn jetzt dauerhaft disabled. Ist das Schaltplansymbol original für einen 6N137? Denn der Enable-Eingang ist eigentlich nicht negiert und damit in deinem Symbol falsch.
:
Bearbeitet durch User
Re: Artnet-DMX-Node mit 2× DMX Out + 1× DMX In, komplett galvanisch getrennt - gibt es ähnliche Proj
Und Danke für den Hinweis zum SM712, ist eingebaut.
Re: Artnet-DMX-Node mit 2× DMX Out + 1× DMX In, komplett galvanisch getrennt - gibt es ähnliche Proj
Wofür oder wogegen soll D3 gut sein? Auf jeden Fall ist sie verpolt.
Re: Artnet-DMX-Node mit 2× DMX Out + 1× DMX In, komplett galvanisch getrennt - gibt es ähnliche Proj
Oh, ja richtig - weiß nicht wo der Negierungsfehler lag aber dein Datenblatt stimmt natürlich - ich habe es auf nicht-negiert umgebaut.
Re: Artnet-DMX-Node mit 2× DMX Out + 1× DMX In, komplett galvanisch getrennt - gibt es ähnliche Proj
Tu dir einen gefallen, und drehe/spiegle die Symbole so, dass GND nach Möglichkeit nach unten und VCC nach oben zeigt. Zudem nach Möglichkeit mit Versorungsleitungen nicht quer über den Schaltplan fahren, sondern die passenden Symbole an jedem Pin platzieren. Ich bin außerdem ein Fan davon die getrennten Massen im Schaltplan mit einem Rechteck einzukreisen und den Massebezug als Text zu markieren.
Re: Artnet-DMX-Node mit 2× DMX Out + 1× DMX In, komplett galvanisch getrennt - gibt es ähnliche Proj
Zweck von D3: Der 6N137 hat intern einen Open-Collector/Emitter Ausgang (Typ Darlington). Das bedeutet: Er kann stark nach LOW ziehen. Aber er kann nur langsam loslassen, weil der Pull-Up-Widerstand allein den Kollektor-Übergang und die parasitären Kapazitäten umladen muss. Problem ohne Diode: Der 6N137 liefert eine schöne, schnelle fallende Flanke, aber eine relativ langsame steigende Flanke. → Das verlangsamt das DMX-Signal unnötig. → Der Duty Cycle wird unsauberer. → Die Signalform wird schlechter. Beim Übergang HIGH → LOW (LED an im Optokoppler): VO wird aktiv low gezogen Die an DMX_IN_RX hängende Kapazität muss entladen werden D3 ist in Sperrichtung → nicht beteiligt → Der 6N137 zieht schnell herunter. Beim Übergang LOW → HIGH (LED aus) VO ist hochohmig R_PU1 zieht langsam gegen +5 V → das wäre die langsame Flanke ABER: D3 leitet kurzzeitig, wenn DMX_IN_RX deutlich unter der Kathodenspannung (+5 V) liegt. Das sorgt dafür, dass der Knoten schneller in Richtung HIGH geladen wird. D3 bildet also eine Art bypass-Kanal, der die parasitären Kapazitäten wesentlich schneller auflädt als R_PU1 allein. Ergebnis: steilere steigende Flanke symmetrischere Signalform weniger Jitter saubereres DMX-Signal
Re: Artnet-DMX-Node mit 2× DMX Out + 1× DMX In, komplett galvanisch getrennt - gibt es ähnliche Proj
Stefan schrieb: > Zweck von D3 Ist das ein KI-Text? Du hast einen 1k-Pullup, also 5mA zum Umladen. Du beschreibst ein Problem, das in der Realität nicht existiert. Sogar mit 10k ist die Flanke steil genug, um sauber erkannt zu werden. Guck dir andere Schaltungen mit dem 6N137 für DMX an. Diese Diode ist nicht notwendig.
Re: Artnet-DMX-Node mit 2× DMX Out + 1× DMX In, komplett galvanisch getrennt - gibt es ähnliche Proj
Sebastian R. schrieb: > B einen Pulldown und A einen Pullup spendieren, > damit es bei nicht angeschlossenem Signal einen definierten Buszustand > gibt. Sehr guter Punkt, habe ich dank des Hinweises auf den besseren 485 endgültig rausgelassen, weil der THVD2410 integriertes Fail-Safe hat und DMX ausdrücklich kein Mehrfach-Biasing erlaubt.
Re: Artnet-DMX-Node mit 2× DMX Out + 1× DMX In, komplett galvanisch getrennt - gibt es ähnliche Proj
Sebastian R. schrieb: > Stefan schrieb: >> Zweck von D3 > > Ist das ein KI-Text? > > Du hast einen 1k-Pullup, also 5mA zum Umladen. Du beschreibst ein > Problem, das in der Realität nicht existiert. Sogar mit 10k ist die > Flanke steil genug, um sauber erkannt zu werden. > > Guck dir andere Schaltungen mit dem 6N137 für DMX an. Diese Diode ist > nicht notwendig. Das Ziel der Diode habe ich mir recherchieren lassen, ja. Auf alle Fälle: Dein Punkt ist 100% richtig, Diode ist raus.
Re: Artnet-DMX-Node mit 2× DMX Out + 1× DMX In, komplett galvanisch getrennt - gibt es ähnliche Proj
Gut. Wenn es nur darum geht, die Fehler von ChatGPT zu finden und du selber nicht weißt, warum du ein Bauteil eingefügt hast, bin ich an dieser Stelle raus. Dabei lernst du nichts und ich kann mir die Mühe sparen.
:
Bearbeitet durch User
Re: Artnet-DMX-Node mit 2× DMX Out + 1× DMX In, komplett galvanisch getrennt - gibt es ähnliche Proj
Auweia, jetzt kommen zu den fakenews noch die KI-Phantasien dazu - schöne neue Welt!
Re: Artnet-DMX-Node mit 2× DMX Out + 1× DMX In, komplett galvanisch getrennt - gibt es ähnliche Proj
Du machst dir um die Flankensteilheit des Optokopplers gedanken, baust dann aber eine Stromkompensierte Drossel auf der DMX Seite ein. Wo ist da die Logik? Das sieht mir alles sehr nach "ich kopier mir mal einfach was zusammen" aus. Da hier an der Stelle schon so viele fragwürde Punkte und Designfehler sind, möchte ich eigentlich nicht wissen, wie der Rest der Schaltung aussieht.
Re: Artnet-DMX-Node mit 2× DMX Out + 1× DMX In, komplett galvanisch getrennt - gibt es ähnliche Proj
Stephan schrieb: > Du machst dir um die Flankensteilheit des Optokopplers gedanken, baust > dann aber eine Stromkompensierte Drossel auf der DMX Seite ein. Wo ist > da die Logik? Wenn du konkrete Bedenken zur gewählten CMC (Typ/Wertebereich) hast, freue ich mich über eine Empfehlung – ganz ohne CMC + nur TVS/Ferrit ist natürlich auch eine Option.
Re: Artnet-DMX-Node mit 2× DMX Out + 1× DMX In, komplett galvanisch getrennt - gibt es ähnliche Proj
Stefan schrieb: > gewählten CMC (Typ/Wertebereich) Fun Fact: Du hast keine konkrete Drossel angegeben. "FerriteCore_1234" werde ich wohl bei keinem Distributor finden können.
Re: Artnet-DMX-Node mit 2× DMX Out + 1× DMX In, komplett galvanisch getrennt - gibt es ähnliche Proj
Sebastian R. schrieb: > Stefan schrieb: >> gewählten CMC (Typ/Wertebereich) > > Fun Fact: Du hast keine konkrete Drossel angegeben. "FerriteCore_1234" > werde ich wohl bei keinem Distributor finden können. Shit, da habe ich tatsächlich den Namen nicht reingeschrieben. Das ist nur der pinkompatible Platzhalter für den Würth 744231091. Alternativen TDK ACM2012D-900-2P oder Bourns SRF0905-090. Ich lerne durchaus, an allen Fronten gleichzeitig, vor allem bei KiCad.
:
Bearbeitet durch User
Re: Artnet-DMX-Node mit 2× DMX Out + 1× DMX In, komplett galvanisch getrennt - gibt es ähnliche Proj
Sind 47 Ohm Serienwiderstand bei den RS485-Busleitungen nicht ein wenig viel des Guten? Ich weiß, DMX ist jetzt nicht übermäßig schnell, aber das erscheint mir dennoch ein wenig viel. Es kommen ja noch die etwa 5 Ohm der beiden Polyfuses dazu und dann Kabel- und Kontaktwiderstände etc. Die Polyfuses sind schon gut da, die sollten so dimensioniert sein dass sie vor allem den 120 Ohm Terminierungswiderstand schützen wenn man z.B. 24V DC anschließt. Das dürfte also die unterste Stromkategorie sein die Du kriegen kannst.
:
Bearbeitet durch User
Re: Artnet-DMX-Node mit 2× DMX Out + 1× DMX In, komplett galvanisch getrennt - gibt es ähnliche Proj
Gerd E. schrieb: > Sind 47 Ohm Serienwiderstand bei den RS485-Busleitungen nicht ein wenig > viel des Guten? > > Ich weiß, DMX ist jetzt nicht übermäßig schnell, aber das erscheint mir > dennoch ein wenig viel. Es kommen ja noch die etwa 5 Ohm der beiden > Polyfuses dazu und dann Kabel- und Kontaktwiderstände etc. > > Die Polyfuses sind schon gut da, die sollten so dimensioniert sein dass > sie vor allem den 120 Ohm Terminierungswiderstand schützen wenn man z.B. > 24V DC anschließt. Das dürfte also die unterste Stromkategorie sein die > Du kriegen kannst. Danke, und ja, ich werde da auf 22 Ohm runtergehen. Ich bin zwar kein THRU sondern ein Endpunkt, dennoch sind 22 wahrscheinlich der bessere Kompromiss und konservativer in Richtung Bus. Aktuell behebe ich gleichzeitig Fehler an der DMX-IN Stufe und mache die erste DMX-Out-Stufe, nehme aber wirklich jede Rückmeldung auf was man im nächsten Stand auch sehen wird.
Re: Artnet-DMX-Node mit 2× DMX Out + 1× DMX In, komplett galvanisch getrennt - gibt es ähnliche Proj
Jetzt die erste Ausgangsstufe, wie mir gesagt wurde von links nach rechts und die Isolierten Spannungen nur als Netlabels, nicht als KiCad-Symbol, damit es nicht beim Layout auf Regulär-GND geht, ich mach ja brav alles was mir gesagt wird. Damit es besser lesbar ist, sowohl als Übersicht und dann die Einzelblöche. Von oben nach unten: U1 = TX-Optokoppler (Logik → DMX-ISO-Side) U3 = EN-Optokoppler (Logik → DMX-ISO-Side) U4 = RX-Optokoppler (DMX-ISO-Side → Logik) Hier die Dateierklärungen, hoffentlich macht es die Ansicht einfacher: a: Ausgangsseite b: DC/DC c: Oben TX, drunter EN d: Links oben EN, links unten RX, rechts der 485-Chip e: Gesamtüberblick (teils etwas klein, daher vorher die Details) Hoffentlich habe ich alle Punkte umgesetzt, nochmal Danke dafür
Re: Artnet-DMX-Node mit 2× DMX Out + 1× DMX In, komplett galvanisch getrennt - gibt es ähnliche Proj
Hier die überarbeitete Eingangsdomäne, Detail und Übersicht. Auch hier sind die irreführenden Power-Symbole entfernt und die Widerstände korrigiert.
Re: Artnet-DMX-Node mit 2× DMX Out + 1× DMX In, komplett galvanisch getrennt - gibt es ähnliche Proj
Stefan schrieb: > Gerd E. schrieb: >> Sind 47 Ohm Serienwiderstand bei den RS485-Busleitungen nicht ein wenig >> viel des Guten? > > Danke, und ja, ich werde da auf 22 Ohm runtergehen. Ich bin zwar kein > THRU sondern ein Endpunkt Wird denn der THVD jemals senden? Die Eingänge DI und DE sehen nicht danach aus. Dann wären die beiden Widerstände doch ziemlich nutzlos? Der 120 Ohm Abschlusswiderstand sollte evt. abschaltbar sein; wer weiß schon, wie DMX morgen verkabelt wird... Stefan schrieb: > 3. DC/DC-Wandler MEE1S0505SC > Potentialtrennung korrekt umgesetzt? Da sehe ich einen Widerspruch zu "Schlitze fräsen" und "6mm Abstand". Beim MEE ist der Abstand ca. 1mm und die Prüfspannung 1kVDC. Damit kann er eine Brummschleife auftrennen, aber mehr auch nicht. Das betrifft auch den 6N137: den gibt es in "normal" oder mit mehr als 6mm Abstand oder in einer extremen Variante mit 1mm(!) interner Isolation (normal sind 0.08mm). Egal, welchen man nimmt, der MEE ist mit(ohne) Abstand die schwächste Stelle. DC/DC-Wandler mit echter Isolation sind viel größer; wie viel man wirklich braucht, sollte man zuerst entscheiden und die restlichen Teile und Abstände entsprechend wählen. Ich würde auch alle 4 Spannungen direkt aus 24 Volt mit 4 gleichen Wandlern erzeugen. DC/DC-Wandler sollten eine definierte Unterspannungsabschaltung haben, entweder intern oder per Enable-Eingang (da reicht dann eine für 4 gleiche Wandler). Bei zu kleiner Eingangsspannung passieren sonst alle möglichen seltsamen Dinge, bis hin zu zu hoher Ausgangsspannung. Außerdem ist dann die Logik von den 24V isoliert. Zum Pull-Up und D3 oder nicht: es gibt Optokoppler mit Logik-Ausgang. Die liefern ohne Pull-Up symmetrische Signale (z.B. ACPL-M61L, ACPL-W21L).
Re: Artnet-DMX-Node mit 2× DMX Out + 1× DMX In, komplett galvanisch getrennt - gibt es ähnliche Proj
Du hast recht, in meiner aktuellen Verschaltung wird der THVD niemals senden, d. h. die Widerstände liegen tatsächlich nur in der Empfangsrichtung. Im Verbund mit den anderen Maßnahmen erhoffe ich mir von denen einen zusätzlichen Schutz bei ESD-Impulsen und eine Verteilung der Verlustleistung. Das ist definitiv ein Teil, der aktuell noch etwas wackelt - danke für den Hinweis. Das mit den Abständen habe ich vielleicht missverständlich geschrieben: Alle Domänen sind strikt getrennt und haben (auch wenn sie auf dem gleichen PCB sitzen) voneinander 6mm ABstand. Deshalb hat auch jedes System seine eigene DC/DC - die aber keine EIngangsstufe ist sondern auf stabile 5V angewiesen ist. Klassiker sind eigentlich Weitbereichseingänge damit man jedes 12-24V Netzteil nehmen kann was gerade da ist. Dennoch: physikalisch 6mm Abstand und dann nur die einfachen DC/DC ist irgendwie inkosequent. Also ja, entweder die großen DCDC nehmen oder auf die breiten ABstände verzichten. Momentan sind die 6 mm-Schlitze nur zur Reduktion kapazitiver Kopplung + Reserve, aber nicht als „Hochspannungszertifikat“ Lötbrücke oder ein Schalter für den Terminator ist eine sinnvolle Option. Gute Idee! Auf alle Fälle ist es so leicht widersinnig bzw. schränkt die Verkabelung ein. Ich tendiere jetzt tatsächlich eher zu "DMX In" und "DMX Out" Buchse und einem manuell aufgesteckten Terminator, dann weiß jeder auf 20m was Sache ist.
:
Bearbeitet durch User
Re: Artnet-DMX-Node mit 2× DMX Out + 1× DMX In, komplett galvanisch getrennt - gibt es ähnliche Proj
Ok, definitiv geändert wird die Vorgabe mit den 6mm Slots. Das ist widersinnig. Was bleibt ist ein Slot zwischen Domäne A (Stronversorgung, MCU, Display,…) und Domäne B (DMX-IN). Der ist dann 4mm statt 6mm. Zwischen den anderen Domänen gibts nen 3-4mm unbestückten Bereich aber keine Show-Veranstaltungen.
Re: Artnet-DMX-Node mit 2× DMX Out + 1× DMX In, komplett galvanisch getrennt - gibt es ähnliche Proj
Stefan schrieb: > Lötbrücke oder ein Schalter für den Terminator ist eine sinnvolle > Option. Gute Idee! Auf alle Fälle ist es so leicht widersinnig bzw. > schränkt die Verkabelung ein. Ich tendiere jetzt tatsächlich eher zu > "DMX In" und "DMX Out" Buchse und einem manuell aufgesteckten > Terminator, dann weiß jeder auf 20m was Sache ist. Und wie machst Du das dann beim Sender? Auf der Seite muss natürlich auch terminiert werden. Aber eine Beschriftung "DMX In" ist dort glaube ich nicht ganz angebracht... Schiebeschalter mit der Beschriftung Terminierung An / Aus sind da glaube ich die bessere Lösung. Denn im Gegensatz zum externen Terminator kann man die nicht so leicht verlieren. Und weniger Platz als ne extra Buchse nehmen sie auch weg.
Re: Artnet-DMX-Node mit 2× DMX Out + 1× DMX In, komplett galvanisch getrennt - gibt es ähnliche Proj
Hui, richtig, im echten DMX_OUT sind auch noch 47er drin. Das werden definitiv 22er. Die Kennzeichnung muss ich definitiv ordentlich machen - denn ich habe jetzt zwei verschiedene DMX-OUT-Buchsen - einmal die, die tatsächlich senden und einmal die, die nur durchgeschleift vom Empfang (dem echten DMX-IN) ist. Die zweite Buchse brauche ich aber definitiv, da ich das Teil nicht immer nur am Ende der Kette haben werde.
Re: Artnet-DMX-Node mit 2× DMX Out + 1× DMX In, komplett galvanisch getrennt - gibt es ähnliche Proj
Bauform B. schrieb: > Zum Pull-Up und D3 oder nicht: es gibt Optokoppler mit Logik-Ausgang. > Die liefern ohne Pull-Up symmetrische Signale (z.B. ACPL-M61L, > ACPL-W21L). Das hat mir keine Ruhe gelassen - und obwohl ich satte 7 Optos in der Kiste sitzen habe, sind ACPL-M61L wohl konsequenter.
Re: Artnet-DMX-Node mit 2× DMX Out + 1× DMX In, komplett galvanisch getrennt - gibt es ähnliche Proj
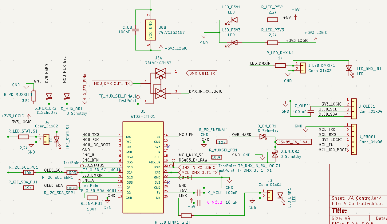
Und damit es komplett ist, hier noch die Domäne A, also Stromgedöns und MCU. The boring stuff.
Re: Artnet-DMX-Node mit 2× DMX Out + 1× DMX In, komplett galvanisch getrennt - gibt es ähnliche Proj
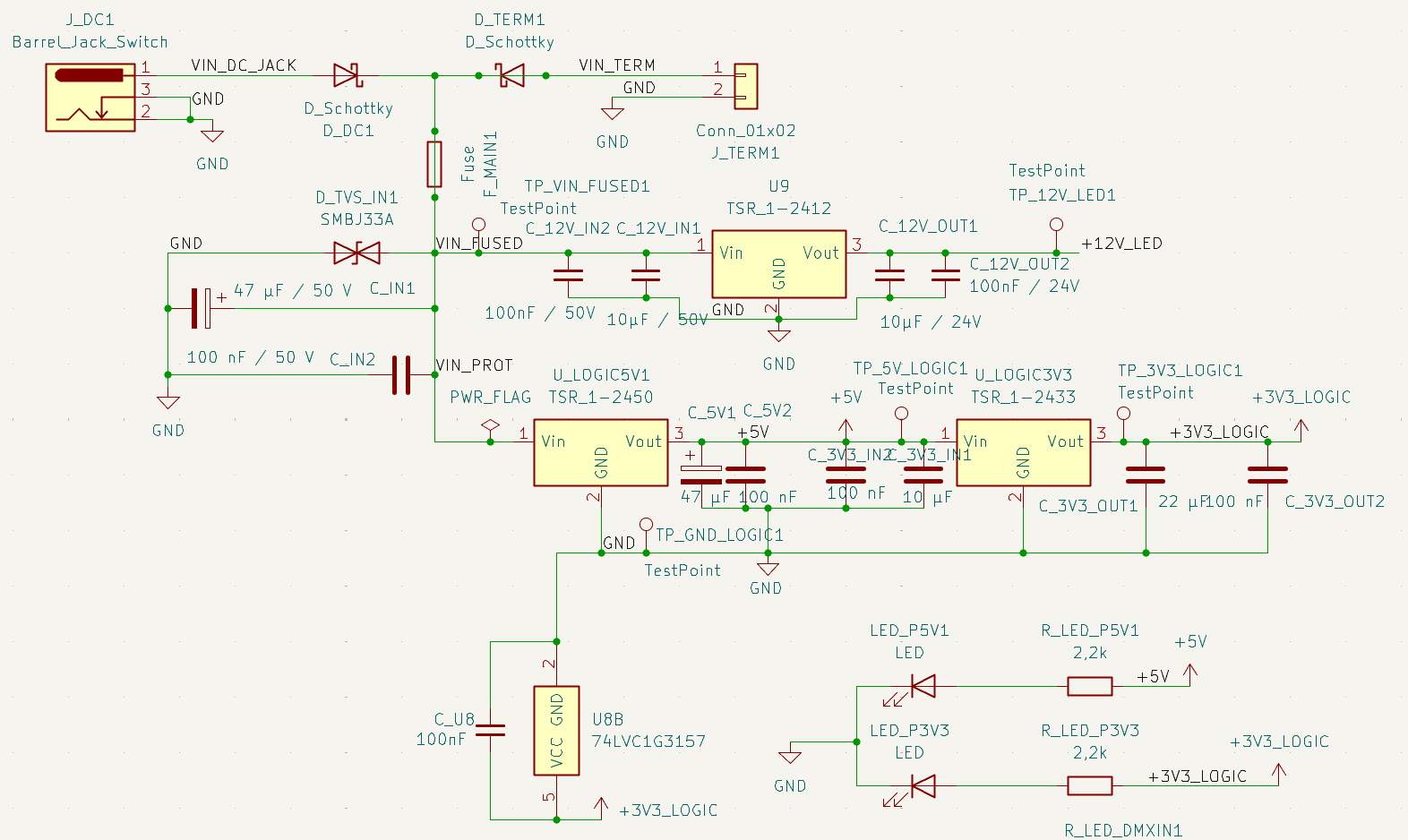
Stefan schrieb: > Und damit es komplett ist, hier noch die Domäne A, also Stromgedöns und > MCU. The boring stuff. Ich finde die verschiedenen Netznamen auf der linken Seite verwirrend. Ich würde da vom DC-Jack bis zum Spannungsregler einen Block grafisch malen, dann sieht man sofort wie das verbunden ist und kann das Schutzkonzept nachvollziehen. So muss man das sich mühsam zusammensuchen / -denken. Aber jeder wie er mag.
Re: Artnet-DMX-Node mit 2× DMX Out + 1× DMX In, komplett galvanisch getrennt - gibt es ähnliche Proj
disconerd,ich glaube du übertreibst es ein wenig...
:
Bearbeitet durch User
Re: Artnet-DMX-Node mit 2× DMX Out + 1× DMX In, komplett galvanisch getrennt - gibt es ähnliche Proj
Gerd E. schrieb: > Stefan schrieb: >> Und damit es komplett ist, hier noch die Domäne A, also Stromgedöns und >> MCU. The boring stuff. > > Ich finde die verschiedenen Netznamen auf der linken Seite verwirrend. > > Ich würde da vom DC-Jack bis zum Spannungsregler einen Block grafisch > malen, dann sieht man sofort wie das verbunden ist und kann das > Schutzkonzept nachvollziehen. So muss man das sich mühsam zusammensuchen > / -denken. > > Aber jeder wie er mag. Ich habe jetzt genau das gemacht, finde den Vorschlag super, gefällt mir selbst viel besser, was war daran denn jetzt schon wieder falsch?
:
Bearbeitet durch User
Re: Artnet-DMX-Node mit 2× DMX Out + 1× DMX In, komplett galvanisch getrennt - gibt es ähnliche Proj
Wie schon gesagt, ein Stromlaufplan sollte einfach zu lesen sein. Warum schreibt du üebrall GND als Netznamen dran, wenn es dafür extra ein eigenes Symbol gibt? Alles nur durch Netznamen zu verbinden ist extrem anstrengend zu verstehen. Der Programmierer hat die "Wires" gegeben, nutzte sie klug. Das Sybol vom Stecker ESP ist auch nicht schön, warum nicht breiter und mit den richtigen Pin Bezeichnern drin? Hier mal ein Beispiel, wie man einen Schaltplan trotz Netznamen gut leserlich gestalten kann. https://www.electronicwings.com/storage/PlatformSection/TopicContent/309/description/NODEMCU_DEVKIT_SCH.png Alles in allem ein schönes Bespiel wie man es nicht machen sollte. Werde ich den Stundentan mal vorlegen. Mit dem Hinweiß, wer das macht wird mit dem unaussprechlichen Fluch "Exmatrikulatio totalum" belegt.
:
Bearbeitet durch User
Re: Artnet-DMX-Node mit 2× DMX Out + 1× DMX In, komplett galvanisch getrennt - gibt es ähnliche Proj
Oh, ja, richtig, hier macht natürlich das GND Symbol Sinn, ich hatte es mir wegen dem ISO GND abgewöhnt aber hier sollte es sein. Kommt rein. Vom WT32 gab es schlicht kein passendes Symbol aber inzwischen habe ich mir auch das selbst gezeichnet.
:
Bearbeitet durch User
Re: Artnet-DMX-Node mit 2× DMX Out + 1× DMX In, komplett galvanisch getrennt - gibt es ähnliche Proj
Wie gesagt, KiCad kennt mehr als nur ein GND Symbol. Auch dein ISO GND kannst du anstelle von Text mit einem anderen Symbol kennzeichnen.
Re: Artnet-DMX-Node mit 2× DMX Out + 1× DMX In, komplett galvanisch getrennt - gibt es ähnliche Proj
Danke für alle Rückmeldungen - ich habe den Plan mit Symbolen versehen zur besseren Lesbarkeit. Nur dort wo einfach kein Platz war, habe ich sie rausgelassen. Vor allem aber habe ich auf die hier empfohlenen (Danke!) Optos gewechselt.
Re: Artnet-DMX-Node mit 2× DMX Out + 1× DMX In, komplett galvanisch getrennt - gibt es ähnliche Proj
Auch den WT32-ETH01 habe ich ordentlich integriert und die Natur der Pins in ihrer Belegung respektiert.
Re: Artnet-DMX-Node mit 2× DMX Out + 1× DMX In, komplett galvanisch getrennt - gibt es ähnliche Proj
Ich weiß ja, dass ich mich eigentlich raushalten wollte... aber... Wie genau soll dein Transceiver mit Spannung versorgt werden?
Re: Artnet-DMX-Node mit 2× DMX Out + 1× DMX In, komplett galvanisch getrennt - gibt es ähnliche Proj
Mal ausgehend von der Würth-Drossel sieht es so aus, als ob Du doch relativ kompakt bauen möchtest. Ein Riesenbrummer in Deiner Schaltung ist ja der 5V DCDC, da gibt es allerdings auch neuere Versionen, die um ein Vielfaches kleiner sind (bei ausreichender Leistung für diesen Zweck) https://www.monolithicpower.com/en/mie1w0505bglvh.html Und anstelle eines Optokopplers kann man auch einen Digital-Isolator nehmen, standardmäßig in SO-8 (spart kein Platz) https://www.lcsc.com/product-detail/C471590.html aber auch in DFN8 (spart Platz aber auch exotischer) https://www.lcsc.com/product-detail/C2928229.html Die Digital Isolators gibt es Pin- und funktionskompatibel von vielen Herstellern, hier 2Pai referenziert da in SO8 unschlagbar günstig.
:
Bearbeitet durch User
Re: Artnet-DMX-Node mit 2× DMX Out + 1× DMX In, komplett galvanisch getrennt - gibt es ähnliche Proj
Jede Domäne hat nen eigenen DCDC, oben im Bild - du hast unten den Ausschnitt gepostet, was habe ich falsch gemacht? Kondensatoren falsch gesetzt?
Re: Artnet-DMX-Node mit 2× DMX Out + 1× DMX In, komplett galvanisch getrennt - gibt es ähnliche Proj
Stefan schrieb: > Jede Domäne hat nen eigenen DCDC, oben im Bild - du hast unten den > Ausschnitt gepostet, was habe ich falsch gemacht? Kondensatoren falsch > gesetzt? So, wie Du es gezeichnet hast, kannst Du den Transceiver nur mit AC versorgen. Mit anderen Worten, der Kondensator sitzt falsch.
Re: Artnet-DMX-Node mit 2× DMX Out + 1× DMX In, komplett galvanisch getrennt - gibt es ähnliche Proj
Harald A. schrieb: > Mal ausgehend von der Würth-Drossel sieht es so aus, als ob Du doch > relativ kompakt bauen möchtest. Ein Riesenbrummer in Deiner Schaltung > ist ja der 5V DCDC, da gibt es allerdings auch neuere Versionen, die um > ein Vielfaches kleiner sind (bei ausreichender Leistung für diesen > Zweck) > https://www.monolithicpower.com/en/mie1w0505bglvh.html > > Und anstelle eines Optokopplers kann man auch einen Digital-Isolator > nehmen, standardmäßig in SO-8 (spart kein Platz) > https://www.lcsc.com/product-detail/C471590.html > > aber auch in DFN8 (spart Platz aber auch exotischer) > https://www.lcsc.com/product-detail/C2928229.html > > Die Digital Isolators gibt es Pin- und funktionskompatibel von vielen > Herstellern, hier 2Pai referenziert da in SO8 unschlagbar günstig. Danke für den Hinweis und die konkreten Links. Klare Sache, DC/DC deutlich kleiner und Digital-Isolatoren statt Optokoppler sind heute absolut gängig. In meinem Fall ist Platz nicht Prio – die Baugröße wird durch die Schutzbeschaltung/Stecker/Trennzonen bestimmt, ich optimiere primär auf robuste, „DMX-Wildwest“-taugliche EMV und eine insgesamt stimmige Isolation, sprich: Keine optisch großen Trennungen, wenn das schwächste Isolationsglied sie ohnehin nicht hergibt. Das war oben ein seht guter Punkt. Deshalb tendiere ich aktuell dazu, bei den eher gutmütigen, layout-unkritischen Lösungen (isolierter DC/DC als Modul + Optokoppler) zu bleiben. RDM gehe ich trotzdem nochmal an. Wenn jemand Erfahrung hat, welche isolierten DC/DC-Module in der Praxis bei RS485/DMX unkritisch in EMV und Ausfallverhalten sind freue ich mich über konkrete Empfehlungen.
Re: Artnet-DMX-Node mit 2× DMX Out + 1× DMX In, komplett galvanisch getrennt - gibt es ähnliche Proj
Harald A. schrieb: > Stefan schrieb: >> Jede Domäne hat nen eigenen DCDC, oben im Bild - du hast unten den >> Ausschnitt gepostet, was habe ich falsch gemacht? Kondensatoren falsch >> gesetzt? > > So, wie Du es gezeichnet hast, kannst Du den Transceiver nur mit AC > versorgen. > Mit anderen Worten, der Kondensator sitzt falsch. Danke, kapiert, ich bin wieder runter von der Leitung. Arrrrgh. Ändere ich natürlich sofort.
Re: Artnet-DMX-Node mit 2× DMX Out + 1× DMX In, komplett galvanisch getrennt - gibt es ähnliche Proj
Danke, ist korrigiert. Da stand ich echt auf dem Schlauch.
Re: Artnet-DMX-Node mit 2× DMX Out + 1× DMX In, komplett galvanisch getrennt - gibt es ähnliche Proj
Moin, Stefan schrieb: > Danke, ist korrigiert. Da stand ich echt auf dem Schlauch. Dagegen und noch gegen viel mehr hilft insbesondere das: Dergute W. schrieb: > und der ERC von KiCad zufrieden ist. Gruss WK
Re: Artnet-DMX-Node mit 2× DMX Out + 1× DMX In, komplett galvanisch getrennt - gibt es ähnliche Proj
Sebastian R. schrieb: > https://github.com/SebiR/Isolated_DMX_Module > > Der Schaltplan ist nicht hübsch, aber vielleicht hilft er dir (im > Output-Ordner als PDF). Ich kann die beiden PDFs nicht öffnen.
Re: Artnet-DMX-Node mit 2× DMX Out + 1× DMX In, komplett galvanisch getrennt - gibt es ähnliche Proj
Alexander S. schrieb: > Ich kann die beiden PDFs nicht öffnen. Nicht versuchen, die direkt im Browser zu öffnen. Erst runterladen, dann lokal öffnen.
Re: Artnet-DMX-Node mit 2× DMX Out + 1× DMX In, komplett galvanisch getrennt - gibt es ähnliche Proj
Was ich an diesem Board übrigens absolut spitze finde und auch selbst durch den Hinweis verstärkt beherzigt habe: - sehr feine DMX-Isolation - sauber, übersichtlich - kein unnötiger Schnickschnack - ideal als Referenz oder OEM-Modul Also das Board war schon der Auslöser für manche Änderungen. Die ERC von Kicad habe ich schon genutzt, offensichtlich falsch. Ich arbeite dran, aktuell mache ich noch die Umstellung auf die besseren Optos in der Out-Stufe und sobald das durch ist, klemme ich mich da nochmal ran.
Re: Artnet-DMX-Node mit 2× DMX Out + 1× DMX In, komplett galvanisch getrennt - gibt es ähnliche Proj
Was meinst Du denn mit „sehr feine Isolation“?
Re: Artnet-DMX-Node mit 2× DMX Out + 1× DMX In, komplett galvanisch getrennt - gibt es ähnliche Proj
Harald A. schrieb: > Was meinst Du denn mit „sehr feine Isolation“? Nicht nur Optos sondern DCDC mit eigener Masse. DIR/DE/RE separiert. TVS. DMX-OUT-Fehler (24 V, 48 V, Phantomspeisung) bleiben lokal. Nebelmaschinen / Moving-Head-Defekte töten nicht den ganzen Node.
Re: Artnet-DMX-Node mit 2× DMX Out + 1× DMX In, komplett galvanisch getrennt - gibt es ähnliche Proj
Ich hab den Schaltplan im Repo noch einmal aktualisiert und aufgeräumt (und angehängt). Er ist sicherlich nicht perfekt, aber gibt vielleicht auch ein paar gute Hinweise darauf, wie man einen Schaltplan lesbar und informativ gestalten kann. - Supply-Symbole für GND zeigen immer nach unten (es gibt aber Ausnahmen) - Symbole für positive Potentiale zeigen nach oben - Symbole gleichen Potentials nach Möglichkeit auf die gleiche Höhe (nicht zu streng nehmen, sonst sieht es wieder unübersichtlich aus) - Alles so ordentlich wie möglich anordnen, überflüssige Knicke vermeiden - Ich habe gerne immer eine "ein Raster lange" Verbindung zu den Bauteilpins (siehe die Kondensatoren am DC/DC, die sind nicht direkt quer verbunden) - Ich mag es, Dinge wie Rechenwege, technische Daten und Hinweise zur Bestückung teilweise mit in den Schaltplan zu schreiben, dann kann man besser nachvollziehen, wie ich z.B. auf Widerstandswerte bei Schaltreglern gekommen bin. - Einfache Designatoren! Es reicht, wenn deine Kondensatoren "C1", "C2", "Cn" heißen. Du musst die Funktion nicht in den Bauteilnamen schreiben, das wird nur unübersichtlich und die BOM sieht hinterher furchtbar aus. Wenn du die Bauteile sinnvoll und logisch anordnest, wird ihre Funktion aus ihrer Position klar. Bei mir sieht man (hoffentlich) welche Kondensatoren zum Transceiver und welche zum DC/DC gehören - Labels/Netzmarker nur nutzen, wenn es unbedingt erforderlich ist. So viel wie möglich mit direkten Drähten verbinden - Eine Leserichtung von Links "Eingang" nach rechts "Ausgang" macht auch vieles einfacher zu verstehen Ich nutze zwar KiCAD nicht, aber die Regeln sollten universell funktionieren und helfen, eine gut verständliche Dokumentation zu bilden. Für die, die deine Arbeit überprüfen sollen und auch für dich. Du willst das in einem Jahr ja auch noch verstehen.
Re: Artnet-DMX-Node mit 2× DMX Out + 1× DMX In, komplett galvanisch getrennt - gibt es ähnliche Proj
Erstmal vielen Dank für jedes Feedback. Ich reflektiere das alles sehr ernsthaft und lasse alles, mal sichtbar, mal unsichtbar, einfließen. Da ich gerade einiges wieder korrigiert habe (dank Feedback hier) habe ich mich mal zurückgelehnt und für mich selbst einiges klargestellt: Ich baue einen ArtNet/DMX-Node, der eine automatische Lichtsteuerung (z. B. über KI/Kameras) ermöglicht, aber jederzeit eine saubere manuelle Übernahme durch ein klassisches DMX-Pult erlaubt. Mir ist wichtig, dass kein intelligentes System den DMX-Bus blockieren kann, wenn es abstürzt, hängt oder sich falsch verhält. Deshalb hat der Node einen echten Hardware-Not-Aus: Er schaltet die DMX-Ausgänge elektrisch stumm - unabhängig von Software, MCU, Netzwerk oder Firmware. Ich will, dass das DMX-Pult direkt und störungsfrei übernehmen kann. Während dieser Not-Aus aktiv ist, gibt es bewusst kein RDM – Diagnose ist dann egal, Show-Sicherheit geht vor. Nach Freigabe des Not-Aus funktioniert wieder alles normal, inklusive RDM. Kurz gesagt: Automatik darf helfen – aber sie darf niemals verhindern, dass das Pult die Kontrolle übernimmt. Bis das eingearbeitet ist, habe ich noch eine Menge zu tun, aber ich wollte damit schon mal dokumentieren, dass die Hinweise alle ankommen und verarbeitet werden.
Re: Artnet-DMX-Node mit 2× DMX Out + 1× DMX In, komplett galvanisch getrennt - gibt es ähnliche Proj
Ich bin noch einmal kurz zynisch: Klingt so, als seien all deine Probleme mit einem Kippschalter für 2€ gelöst... (Ich würde sehr gerne einen kritischen Kommentar zu dem Nutzen von KI-Lichtshows verfassen, entscheide mich aber gerade bewusst dagegen)
Re: Artnet-DMX-Node mit 2× DMX Out + 1× DMX In, komplett galvanisch getrennt - gibt es ähnliche Proj
Vorab schon mal Entschuldigung für das „Optokopplergrab“ – das sieht auf den ersten Blick sicher nach Overkill aus 🙂 Der Hintergrund ist weniger akademisch als praktisch: Das Board soll auch dann noch definiert reagieren, wenn etwas schiefgeht (MCU hängt, Firmware spinnt, falsche Verkabelung, externe Spannung auf der DMX-Leitung etc.). Deshalb sind die Funktionen bewusst getrennt: – ein Opto für die eigentlichen DMX-Daten – ein Opto für Enable – ein eigener für einen harten, hardwareseitigen Kill/Not-Aus – einer für RX/Monitoring So kann z. B. ein Not-Aus den Treiber garantiert stilllegen, selbst wenn die MCU oder die Logik gerade Unsinn macht, und umgekehrt bleibt DMX-IN immer funktionsfähig. Das ist sicher nicht minimalistisch, aber dafür vorhersehbar und fehlertolerant. Mir ist klar, dass man das auch mit weniger Bauteilen lösen kann – ich wollte hier bewusst Robustheit und saubere Trennung priorisieren, nicht Bauteilminimierung. Wenn jemand konstruktive Hinweise hat, wie man das mit gleicher Fehlersicherheit eleganter lösen kann, bin ich sehr offen dafür. Ansonsten hebt die ERC nur noch die mahnenden Finger wegen Kleinigkeiten die mir bewusst sind wie bekanntermaßen nicht verbundenen Anschlüssen und den noch nicht überall ganz richtig sitzenden Power-Flags. Angehängt ist nur eine der beiden AUsgangsstufen, der Rest ist fast unverändert. Von diesen Ausgangsstufen gibt es zwei, dazu eine EIngangsstufe und eine Logikstufe.
:
Bearbeitet durch User
Re: Artnet-DMX-Node mit 2× DMX Out + 1× DMX In, komplett galvanisch getrennt - gibt es ähnliche Proj
Inzwischen habe ich vieles nochmal durch die Use-Cases durchgespielt, die genannten Punkte hoffentlich alle korrigiert, Labels geradegezogen und unendlich viele ERC-Runden gedreht. Der Override ist jetzt sauber ausdifferenziert zwischen Soft Override (von der MCU gesteuert) und Hard Override (Schalter). Dank der Hinweise hier habe ich auch die MCU inzwischen wirklich Pin-für-Pin durchgearbeitet und beschlossen, dass ich mich erstmal auf eine Ausgangsstufe beschränke. Was mir sehr helfen würde, wären insbesondere: - RDM-Abfolgen, was läuft wie, habe ich alle typischen Abfolgen beachtet - Sind die Logikgatter dafür richtig Vielen Dank im Voraus!
:
Bearbeitet durch User
Bitte melde dich an um einen Beitrag zu schreiben. Anmeldung ist kostenlos und dauert nur eine Minute.
Bestehender Account
Schon ein Account bei Google/GoogleMail? Keine Anmeldung erforderlich!
Mit Google-Account einloggen
Mit Google-Account einloggen
Noch kein Account? Hier anmelden.











































