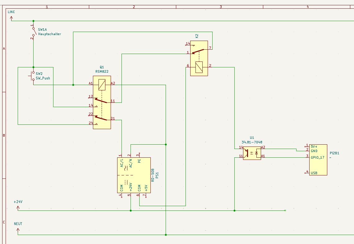
Hallo Zusammen, Mein Raspberry sitzt in einem Schaltschrank verbaut für Sensorik mit RS-485. Hatte bereits zu dem RS-485-Thema einen Beitrag: Beitrag "RS485 Terminierung und Verdrahtung 3 Geräte" Raspberry und Sensoren werden durch ein Mean Well RD35B Schaltnetzteil mit 24V und 5V Ausgang versorgt. Hier gehts es mir jetzt um das Zuschalten und trennen des Netzstroms. Der geplante Aufbau ist wie folgt: 1. Hauptschalter: Trennt den Schaltschrank vollständig vom Netz. 2. Einschalt-Taster: Kurzer Druck bringt das Schütz Q1 in Selbsthaltung per NO-Hilfskontakt und versorgt das Netzteil mit Strom. 3. Abschaltung: Soll per Shutdown-hook des Raspberry ausgelöst werden. Dabei soll ein GPIO ein Koppel-Relais (NC, 24V-> 220V) öffnen dass die Selbsthaltung des Schütz Q1 unterbricht und damit das Netzteil von der Netzspannung trennt. Nun zu meiner Frage: Das ganze soll im Schaltschrank mit möglichst DIN-Schienen-Komponenten passieren. Ich würde gerne auf die üblichen Relaisboards die es für Raspberry gibt verzichten, einfach weil ich sauber auf DIN-Schiene montieren und verdrahten möchte. 220V Schütz und 24V-Relais sind da natürlich kein Problem passende zu finden. Einzig beim dem Optokoppler-Relais das mit 3.3V als Eingang vom Raspberry arbeiten kann finde ich so gut wie nichts im Netz von den üblichen verdächtigen (Phoenix, Eaton, Schneider, etc.) Hier werde ich lediglich bei Amazon fündig und das scheint zu bieten was ich benötige. https://shorturl.at/NBewd Hat jemand Erfahrung damit, oder eine Alternative? Von den elektrischen Daten scheint es zu passen. 100mA max. sollten auch für zum beispiel dieses Relais von Finder ausreichend sein: https://www.reichelt.de/de/de/shop/produkt/installationsrelais_1x_nc_1x_no_250v_25a_24_v_ac_dc-391066?PROVID=2788&gad_source=1&gad_campaignid=1622074784&gclid=CjwKCAiA9aPKBhBhEiwAyz82Jyjcmk2uM848uCzOFCaf92NoL0JDSJw2sEcagnTDkHjiPkE7fycajBoCJvQQAvD_BwE
:
Verschoben durch Moderator
Zoni B. schrieb: > Der geplante Aufbau ist wie folgt Dazu zwei Impulse: - Überdenk doch nochmal die Idee, den COM-Anschluss des Netzteils nicht zu verwenden und stattdessen die 24V auf den N zu beziehen. - Hält der K2 den Strom aus, der über den Hauptschalter in die Anlage fließt? Wieso unterbrichst du nicht einfach nur den (geringen) Spulenstrom vom Schütz Q1?
:
Bearbeitet durch Moderator
Lothar M. schrieb: > Dazu zwei Impulse: > - Überdenk doch nochmal die Idee, den COM-Anschluss des Netzteils > nicht zu verwenden und stattdessen die 24V auf den N zu beziehen. Das war in der Tat nicht die Idee, sondern ein Fehler im meinem Schaltbild. Habe es korrigiert. > - Hält der K2 den Strom aus, der über den Hauptschalter in die Anlage > fließt? Wieso unterbrichst du nicht einfach nur den (geringen) > Spulenstrom vom Schütz Q1? Guter Punkt, auch das habe ich im Schaltbild angepasst, über den Unterbrecher muss natürlich nicht der gesamte Anlagenstrom fließen.
Zoni B. schrieb: > Hier werde ich lediglich bei Amazon fündig und das scheint zu bieten was > ich benötige. > https://shorturl.at/NBewd Da ist etwas faul. Der aufgedruckte zeigt drei Dioden in Reihe: Gleichrichterdiode: 0,5V IR-LED: 1,2V Bunte LED: 1,6V Macht zusammen 3,3V (mindestens). Darüber hinaus brauchst du Spannung für den Vorwiderstand. Das Gebilde wird mit "nur" 3,3V nicht zuverlässig funktionieren. Aber: Du kannst es zwischen GPIO (Ausgang) und 5V klemmen. Dann schaltet es bei Low Pegel ein. Vorwiderstand nicht vergessen! Die meisten anderen SSR mit Optokoppler-Eingang für 5V kannst du ebenso am Raspi verwenden. Falls sie nie aus gehen, schaltest du zusätzlich eine Gleichrichterdiode in Reihe, so wie bei dem Amazon Teil.
Das Relais am Optokoppler Ausgang braucht eine Freilaufdiode. Ich fürchte allerdings, dass der Optokoppler nicht genug Strom fließen lässt. Denn mit 6mA Steuerstrom kommt kein normaler Optokoppler auf 100mA Laststrom.
:
Bearbeitet durch User
Nemopuk schrieb: > Denn mit 6mA Steuerstrom kommt kein normaler Optokoppler auf 100mA > Laststrom. Das wäre mit einem Emitterfolger leicht zu fixen. Upps, Freilaufdiode über dem Relais vergessen :-( Besser also das zweite Bildchen...
:
Bearbeitet durch User
Nemopuk schrieb: > Das Relais am Optokoppler Ausgang braucht eine Freilaufdiode. Ich > fürchte allerdings, dass der Optokoppler nicht genug Strom fließen > lässt. > > Denn mit 6mA Steuerstrom kommt kein normaler Optokoppler auf 100mA > Laststrom. Danke für deinen Input. Wäre dann nicht die Plug&Play-Lösung ein Relais-HAT für den Raspberry zu verwenden, z.Bsp: https://www.waveshare.com/wiki/RPi_Relay_Board ? Das sollte noch in das Tragschienen-Gehäuse für meinen Raspberry reinpassen und dann könnte ich von dem HAT aus an mein 24V-Unterbrecher-Relais?
Zoni B. schrieb: > Wäre dann nicht die Plug&Play-Lösung ein Relais-HAT für den Raspberry zu > verwenden Das hast du ja ausgeschlossen: Zoni B. schrieb: > Ich würde gerne auf die üblichen Relaisboards die es für > Raspberry gibt verzichten, einfach weil ich sauber auf DIN-Schiene > montieren und verdrahten möchte. Wie wäre es denn mit einer SPS basierend auf dem Raspberry Pi?
:
Bearbeitet durch User
Nemopuk schrieb: > Zoni B. schrieb: >> Wäre dann nicht die Plug&Play-Lösung ein Relais-HAT für den Raspberry zu >> verwenden > > Das hast du ja ausgeschlossen: > > Zoni B. schrieb: >> Ich würde gerne auf die üblichen Relaisboards die es für >> Raspberry gibt verzichten, einfach weil ich sauber auf DIN-Schiene >> montieren und verdrahten möchte. > Da hatte ich an solche "externen" module gedacht bei denen ich mich noch um Unterbringung/ Befestigung hätte kümmern müssen. Sowas zum Beispiel: https://eckstein-shop.de/DFRobot-Gravity-Digital-10A-Relay-Module-for-Arduino-Raspberry-Pi?ws_oss_lieferland=CH&gad_source=1&gad_campaignid=22872305505&gclid=CjwKCAiA9aPKBhBhEiwAyz82J8kL3vgHOiCACNmQxGUjRpym_qPa0SkI6H6N4k-5Fvd3LkakriJK_BoC_aUQAvD_BwE Mir war vorher nicht bewusst, dass es auch HATs gibt die direkt aufgesteckt werden können, habe ich jetzt erst nach weiterer Suche festgestellt. Da muss ich blind gewesen sein. > Wie wäre es denn mit einer SPS basierend auf dem Raspberry Pi? Du meinst ein SPS-Controller der Einschalt-Taster signal und ausschaltsignal vom Raspberry verarbeitet?
Nemopuk schrieb: > Aber: Du kannst es zwischen GPIO (Ausgang) und 5V klemmen. Dann schaltet > es bei Low Pegel ein. Vorwiderstand nicht vergessen! Diese Idee, kombiniert mit diesem "Optokoppler", scheint mir ziemlich Plug&Play zu sein (eigentlich sogar 100%, weil der Vorwiderstand 0 Ohm haben sollte) https://www.reichelt.de/de/de/shop/produkt/halbleiterrelais_1_no_5_-_48_v_dc_5_v_dc_0_5_a-257753 Und kombiniert mit dieser Idee sollte auch der kleinere "Optokoppler" reichen Lothar M. schrieb: > - Hält der K2 den Strom aus, der über den Hauptschalter in die Anlage > fließt? Wieso unterbrichst du nicht einfach nur den (geringen) > Spulenstrom vom Schütz Q1? https://www.reichelt.de/de/de/shop/produkt/halbleiterrelais_1_no_5_-_48_v_dc_5_v_dc_0_1_a-257743
Zoni B. schrieb: > Du meinst ein SPS-Controller der Einschalt-Taster signal und > ausschaltsignal vom Raspberry verarbeitet? Nein, das wäre ja Overkill. Ich meine eine SPS basierend auf einem Raspberry Pi, um den bisher eingeplanten Raspi zu ersetzen.
Nemopuk schrieb: > Da ist etwas faul. Der aufgedruckte zeigt drei Dioden in Reihe: Es ist bei solchen Hutschienenmodulen üblich, dass nur ein lockeres Funktionsmodell aufgedruckt ist. Das ist auch bei den Weidmüller-HL-Relais der Fall, von denen Bauform B. schrieb: > kombiniert mit diesem "Optokoppler" Und auch bei dem, das 4..32V am Eingang abkann: - https://www.amazon.de/dp/B07RLPN6PW Und sogar bei dem, das eingangsseitig 230Vac verträgt: - https://www.amazon.de/dp/B082923HTD Insofern gebe ich dem im ersten Post erwähnten Relais, das eingangsseitig mit 3,3V+-10% spezifiziert ist, gute Chancen auf Funktion. Zoni B. schrieb: > Sowas zum Beispiel: > https://eckstein-shop.de/DFRobot-Gravity-Digital-10A-Relay-Module-for-Arduino-Raspberry-Pi Wie üblich: das aus der Arduino-Welt bekannte Relais auf diesem Ding ist ungeeignet für die sichere Trennung zwischen 230V und Schutzkleinspannung, weil die Isolationsabstände auf der Leiterplatte zu klein sind. Und ausserdem willst du sicher keine 230V direkt bei der 3V3-Ecke offen und nicht fingersicher(!!) auf einem Steckmodul geführt haben.
:
Bearbeitet durch Moderator
Lothar M. schrieb: > Insofern gebe ich dem im ersten Post erwähnten Relais, das > eingangsseitig mit 3,3V+-10% spezifiziert ist, gute Chancen auf > Funktion. > Ich werde das Teil einmal bestellen, testen und berichten. > Zoni B. schrieb: >> Sowas zum Beispiel: >> > https://eckstein-shop.de/DFRobot-Gravity-Digital-10A-Relay-Module-for-Arduino-Raspberry-Pi > Wie üblich: das aus der Arduino-Welt bekannte Relais auf diesem Ding ist > ungeeignet für die sichere Trennung zwischen 230V und > Schutzkleinspannung, weil die Isolationsabstände auf der Leiterplatte zu > klein sind. Und ausserdem willst du sicher keine 230V direkt bei der > 3V3-Ecke offen und nicht fingersicher(!!) auf einem Steckmodul geführt > haben. Der Raspberry und das Relais-Hat wären in einem Gehäuse, also Berührungssicher. Aber ich gebe dir recht, alles viel zu nah am Raspberry dran, auch wenn ich in dort nur 24V schalten werde.
Bitte melde dich an um einen Beitrag zu schreiben. Anmeldung ist kostenlos und dauert nur eine Minute.
Bestehender Account
Schon ein Account bei Google/GoogleMail? Keine Anmeldung erforderlich!
Mit Google-Account einloggen
Mit Google-Account einloggen
Noch kein Account? Hier anmelden.




