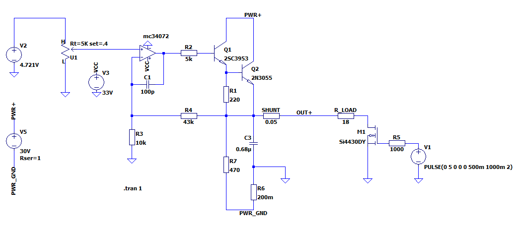
Hallo, es geht um die Netzteilschaltung aus diesem Beitrag: Beitrag "Re: Labornetzgerät - Fragen zum Schaltplan". Ich habe sie auf einem Breadboard aufgebaut, die Ausgangsspannung lässt sich von 0–25 V einstellen und funktioniert grundsätzlich. Beim Ein- und Ausschalten der Last treten jedoch deutliche Überschwingungen auf, während die Simulation nahezu ideal ist. Zwei Oszilloskopbilder (Ein/Aus) habe ich angehängt. Ausgangsspannung war 10V. Woran liegt das? Ist das ein Effekt des Breadboard-Aufbaus? Würde eine sauber geroutete Platine das verbessern? Und was müsste man in der Simulation ergänzen, um dieses Verhalten nachzubilden? Danke!
Kolja schrieb: > es geht um die Netzteilschaltung aus diesem Beitrag: > Beitrag "Re: Labornetzgerät - Fragen zum Schaltplan". > Ich habe sie auf einem Breadboard aufgebaut, die Ausgangsspannung lässt > sich von 0–25 V einstellen und funktioniert grundsätzlich. > Beim Ein- und Ausschalten der Last treten jedoch deutliche > Überschwingungen auf, während die Simulation nahezu ideal ist. Zwei > Oszilloskopbilder (Ein/Aus) habe ich angehängt. Ausgangsspannung war > 10V. > Woran liegt das? > Ist das ein Effekt des Breadboard-Aufbaus? Zum Teil mit Sicherheit, z.B. die vielen Übergangswiderstände.
Kolja schrieb: > Ist das ein Effekt des Breadboard-Aufbaus? Ja, durchaus. Strom über Masse erzeugt Spannungsabfall, OpAmp regelt nach. Und Strom von Plus erzeugt Spannungsabfall auf Zuleitung, Stützkondensator sehe ich nicht. Aber auch ein Aufbau auf Platine kann schwingen. Layout soll Massestern und Abblockkondensatoen besitzen, denke an Schwingen in Audioschaltungen. Die 100pF musst du anpassen. Und der Sägezahn entsteht weil raufregeln niederohmiger ist als runterregeln, es fehlt die Konstantstromsenke. Die 5k wurde ich kleiner machen, so 100 Ohm. Fraglich sind die 50mOhm hinter dem Spannungsteilerabgriff. Im Prinzip ist das aber die stabile Spannungsfolgerschaltung https://dse-faq.elektronik-kompendium.de/dse-faq.htm#F.9.1
.MODEL 2SC3953 NPN ( IS=5.80f BF=120 NF=0.98 VAF=23.0 IKF=4 ISE=70.0f NE=1.70 BR=1.40 NR=1.00 VAR=38.0 IKR=20 ISC=10f NC=1.50 RB=360m IRB=1 RBM=80m RE=60m RC=180.0m XTB=0 XTI=3 EG=1.11 NK=0.68 CJC=6.7p FC=0.5 MJC=0.33 VJC=0.75 MJE=0.33 VJE=0.75 CJE=15p TF=400p ITF=1 XTF=10 VTF=20 MFG=SANYO) Ich weiss nicht ob das reicht. Ich habe nicht daran gedacht dass nicht jeder Bordodynovs Kollektion hat.
Kolja schrieb: > Ich habe sie auf einem Breadboard aufgebaut Dann musst Du mit diversen Erscheinungen leben bis Du eine sinnvolle Leiterplatte erstellt hast...
Michael B. schrieb: > Fraglich sind die 50mOhm hinter dem Spannungsteilerabgriff. Da messe ich mit INA226 Strom Michael B. schrieb: > Stützkondensator sehe > ich nicht. Ist natürlich auf dem Breadboard vorhanden Michael B. schrieb: > Die 100pF musst du anpassen Die macht den opamp doch langsamer? Der schafft ja im Moment die steigende Spannung nicht schnell genug runterregeln. Michael B. schrieb: > Die 5k wurde ich kleiner machen, so 100 Ohm Meinst du R2? Dort soll nachher die Diode für Stromregelung hin. Mit kleineren Widerständen hatte ich Probleme mit Kurzschluss am Ausgang. Ich habe testweise parallel zu R2 330pF Kondensator angeschlossen, ist besser geworden aber mit der Simulation kein Vergleich. Morgen mache ich weitere Messungen und gucke mir Masseverbindungen an.
Mani W. schrieb: > Kolja schrieb: >> Ich habe sie auf einem Breadboard aufgebaut > > Dann musst Du mit diversen Erscheinungen leben bis > Du eine sinnvolle Leiterplatte erstellt hast... Mir geht es darum ob die Schaltung so vollständig ist(ja Abblockkondensator muss noch rein:)). Bauteilwerte kann ich ja auf der Platine anpassen. Auf dem Breadboard ist nur opamp und zugehörige Bauteile, da wo wirklich Strom fließt ist verlötet.
Wo hast Du die Bauteile her? Also insb. Opamp und Transistoren. Wenn Amazon, Ebay, Aliexpress etc.: es ist nicht unwahrscheinlich dass es sich dann um Fälschungen handelt die komplett andere Werte als in Datenblatt und Simulation haben.
Kolja schrieb: > Michael B. schrieb: >> Die 100pF musst du anpassen > Die macht den opamp doch langsamer? Der schafft ja im Moment die > steigende Spannung nicht schnell genug runterregeln. Mach mal 220p rein. Michael B. schrieb: > Die 5k wurde ich kleiner machen, so 100 Ohm. Und auch da stimme ich zu.
:
Bearbeitet durch User
Kolja schrieb: > Ist das ein Effekt des Breadboard-Aufbaus? > Würde eine sauber geroutete Platine das verbessern? ja.
Michael B. schrieb: > Die 100pF musst du anpassen. Und evtl. mal einen C parallel zu R4 ausprobieren. Der sollte deutlich besser wirken als die 100pF nur am OpAmp.
Gerd E. schrieb: > Wo hast Du die Bauteile her? Also insb. Opamp und Transistoren. Alle Bauteile stammen von Sperrmüll, ausser einiger Widerstände. 2N3055 scheint sehr langsam zu sein wenn er Strom abregeln soll. Ich habe den testweise durch 2SC2577 ersetzt: sieht deutlich besser aus.
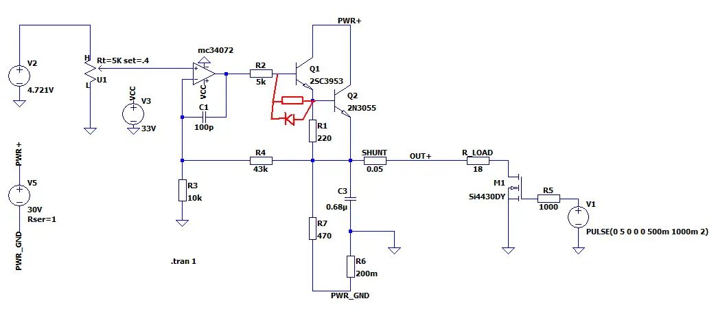
Kolja schrieb: > 2N3055 scheint sehr langsam zu sein wenn er Strom abregeln soll. Ich > habe den testweise durch 2SC2577 ersetzt: sieht deutlich besser aus. Lies mal nach wie man die Darlingtonschaltung schneller macht.
Kolja schrieb: > 2N3055 scheint sehr langsam zu sein wenn er Strom abregeln soll. Ich > habe den testweise durch 2SC2577 ersetzt: sieht deutlich besser aus Na ja, du siehst am Anfang, wie weit sich die Spannung verändert, wenn sich der Ausgangsstrom schlagartig ändert und der OpAmp noch nicht reagiert hat. Das hat was mit steigender/fallender UBE zu tun an einem stärker/schwächer belasteten OpAmp Ausgang der noch einen Basiswiderstand überwinden muss bei verändertem Basisstrom. Die dann abfallende Kurve ist das durch 100p gebremste Nachregeln des OpAmps. Steht alles in https://dse-faq.elektronik-kompendium.de/dse-faq.htm#F.9.1
Wenn im real life beim Abschalten die OP AMP Versorgung eher verschwindet, oder vielleicht auch nur eine der beiden Spannungen, kann alles Mögliche passieren, u.a. deine beobachteten Schmutzeffekte. Eine solide Crowbar (Z-Diode & Kurzschlussthyristor) können Ungemach an der vom NT versorgten Elektronik fernhalten.
Gerald B. schrieb: > Wenn im real life beim Abschalten die OP AMP Versorgung eher > verschwindet, oder vielleicht auch nur eine der beiden Spannungen, kann > alles Mögliche passieren Nein, bei dieser Schaltung, Enitterfolger, sinkt einfach nur die Ausgangsspannung
Michael B. schrieb: > Gerald B. schrieb: >> Wenn im real life beim Abschalten die OP AMP Versorgung eher >> verschwindet, oder vielleicht auch nur eine der beiden Spannungen, kann >> alles Mögliche passieren > > Nein, bei dieser Schaltung, Enitterfolger, sinkt einfach nur die > Ausgangsspannung In der Simulation: ja. In der realen Schaltung: nein. Weil da die Transistoren nicht idealisierte Elemente sind.
Andrew T. schrieb: > In der Simulation: ja. > In der realen Schaltung: nein. Weil da die Transistoren nicht > idealisierte Elemente sind. Unsinn.
H. H. schrieb: > Lies mal nach wie man die Darlingtonschaltung schneller macht. Wo kann ich darüber nachlesen? Außer R1 noch kleiner zu machen und parallel zu R2 Kondensator habe ich nichts gefunden. Gerald B. schrieb: > Wenn im real life beim Abschalten die OP AMP Versorgung eher > verschwindet, oder vielleicht auch nur eine der beiden Spannungen, kann > alles Mögliche passieren, u.a. deine beobachteten Schmutzeffekte. Eine > solide Crowbar (Z-Diode & Kurzschlussthyristor) können Ungemach an der > vom NT versorgten Elektronik fernhalten. Es geht erstmal um Lastausregelung. Wenn die nicht ordentlich funktioniert dann braucht man den Rest auch nicht. Michael B. schrieb: > Na ja, du siehst am Anfang, wie weit sich die Spannung verändert, wenn > sich der Ausgangsstrom schlagartig ändert und der OpAmp noch nicht > reagiert hat. Das hat was mit steigender/fallender UBE zu tun an einem > stärker/schwächer belasteten OpAmp Ausgang der noch einen > Basiswiderstand überwinden muss bei verändertem Basisstrom. > > Die dann abfallende Kurve ist das durch 100p gebremste Nachregeln des > OpAmps. > > Steht alles in > > https://dse-faq.elektronik-kompendium.de/dse-faq.htm#F.9.1 ja, gut, aber was kann man dagegen machen?
Kolja schrieb: > H. H. schrieb: >> Lies mal nach wie man die Darlingtonschaltung schneller macht. > > Wo kann ich darüber nachlesen? Außer R1 noch kleiner zu machen und > parallel zu R2 Kondensator habe ich nichts gefunden. Siehe Datenblatt des MJ3000. Und dann kann man noch eine Ausräumdiode verwenden.
H. H. schrieb: > Siehe Datenblatt des MJ3000. > > Und dann kann man noch eine Ausräumdiode verwenden. Meinst du so?
Gab es schon mal die Idee, den Ausgangs-C deutlich zu vergrößern?
:
Bearbeitet durch User
Jens G. schrieb: > Gab es schon mal die Idee, den Ausgangs-C deutlich zu vergrößern? Der ist eh schon groß.
Kolja schrieb: > H. H. schrieb: >> Siehe Datenblatt des MJ3000. >> >> Und dann kann man noch eine Ausräumdiode verwenden. > > Meinst du so? Ja.
Kolja schrieb: > aber was kann man dagegen machen? Niedrohmigere Auslegung zwischen dem OpAmp Ausgang und dem Nerzteilausgang. Denn so lange es um die Zeit geht, in der der OpAmp noch nicht auf Belastungsänderungen reagiert, sind diese Widerstände alles, was die Ausgangsspannung bei Stromänderung beeinflusst. Es wird ja der sich ergebende Fehler noch nicht ausgeregelt.
:
Bearbeitet durch User
Ich habe meine 6 2N3055 alle getestet, hier die zwei Extreme. Es lohnt sich evtl. doch schnellere Transistoren zu verwenden.
:
Bearbeitet durch User
So hat es auf dem Steckbord zufriedenstellend funktioniert. Auf der Platine muss man die Kapazitätswerte evtl. wieder anpassen. Opamp mc34072, D2 unbekannte Schottky Diode.
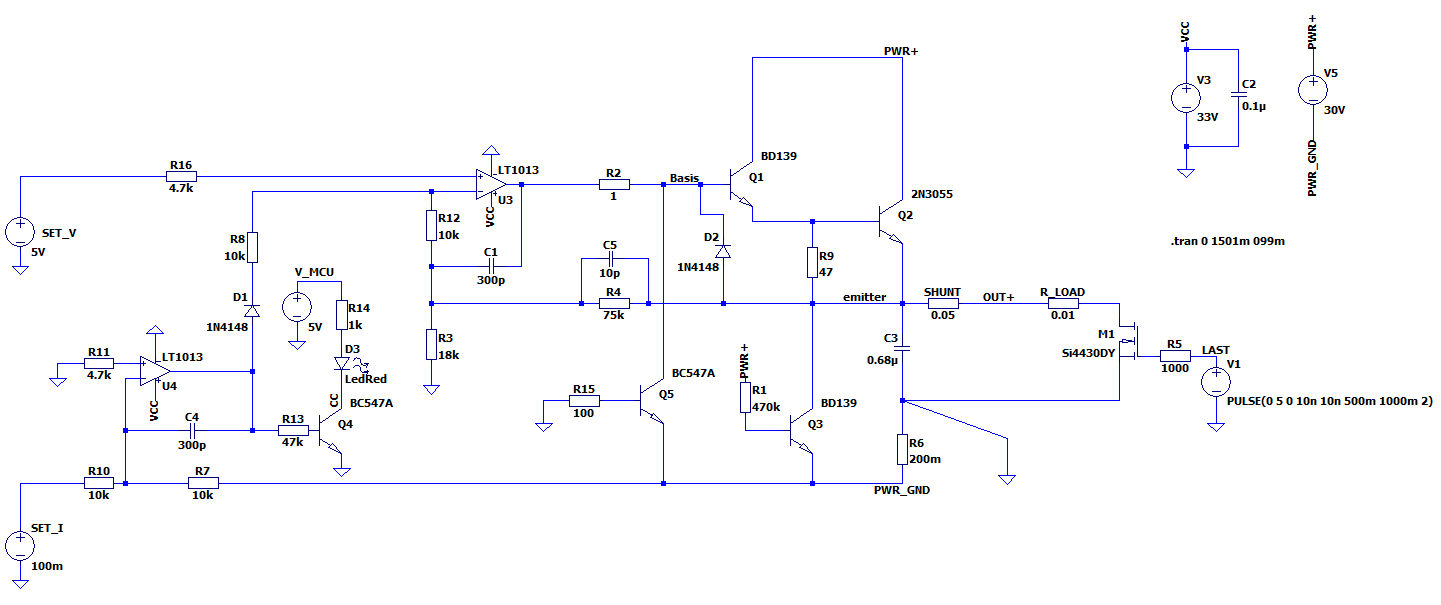
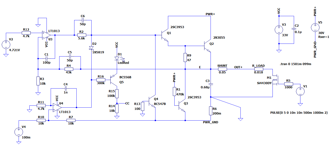
Bei der obigen Schaltung (netzteil_komplett) fand ich nicht schön dass bei Stromregelung die opamps sich gegenseitig bekämpfen. So muss man den Strom begrenzen und Michael B. schrieb: > Niedrohmigere Auslegung zwischen dem OpAmp Ausgang und dem > Nerzteilausgang. klappt nicht so richtig. Ich habe andere Schaltung aus https://dse-faq.elektronik-kompendium.de/dse-faq.htm#F.9.1 etwas umgebastelt, so dass die von MC gesteuert werden kann. Die Schaltung scheint sogar zu funktionieren. Wäre schön wenn jemand die angucken würde.
:
Bearbeitet durch User
Kolja schrieb: > etwas umgebastelt, so dass die von MC gesteuert werden kann. Die > Schaltung scheint sogar zu funktionieren. Wäre schön wenn jemand die > angucken würde. Na ja, R2 auf 1 Ohm und Q5 soll dagegen arbeiten ist heftig. Der OpAmp der nicht am Ausgang des anderen eingreift sondern vor ihm bewirkt natürlich doppelt so langsame Stromregelung.
Die Schaltung scheint gut zu sein, wurde zumindest nicht gleich zerrissen:). Was ich nicht verstehe: was wollte der Autor mit 1R Widerstand erreichen? und warum ist der Strombegrenzungstransistor zwischen opamp und Widerstand angeschlossen und nicht zwischen Widerstand und Basis von Treibertransistor? Gut, bei 1 Ohm ist es wahrscheinlich egal.
Bitte melde dich an um einen Beitrag zu schreiben. Anmeldung ist kostenlos und dauert nur eine Minute.
Bestehender Account
Schon ein Account bei Google/GoogleMail? Keine Anmeldung erforderlich!
Mit Google-Account einloggen
Mit Google-Account einloggen
Noch kein Account? Hier anmelden.


















