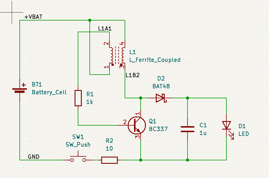
Hallo zusammen Vor einigen Tagen hatte ich wiedermal Zeit, um mich dem Elektronikhobby zu widmen. Dabei habe ich an eine frühere Schaltung gedacht welche ich vor vielen Jahren bereits mehrmals erfolgreich aufgebaut habe. Diese wollte ich nochmals aufbauen aber diesesmal mit einer selbst gefrästen Leiterplatte. Das Original ist von hier: https://www.bigclive.com/joule.htm Ich habe die Schaltung jedoch geringfügig angepasst um die Effizienz noch etwas zu steigern. Die Simulation mit LT-Spice durfte natürlich auch nicht fehlen. Die tatsächliche Messung am fertigen Objekt bestätigte die Signalformen aus der Simulation fast perfekt. Auch Frequenz wie auch Stromaufnahme stimmen perfekt überein. Die Effizienz beträgt je nach Arbeitspunkt (Batteriespannung) ca. 60-75%. Dabei ist es unkritisch, ob die Induktivität 150uH oder 1mH hat. Lediglich die Arbeitsfrequenz verschiebt sich. Natürlich vorausgesetzt, der Ferrit kommt nicht in die Sättigung. Wobei dies bei den hier auftretenden Strömen eher nicht der Fall ist. Vielleich inspiriert es ja jemanden, die Schaltung auch nachzubauen. Viel Spass.
Mit einem Schaltregler wie in den billigen Solarleuchten wäre der Wirkungsgrad besser.
Falls jemand keinen Ringkern selber wickeln möchte, es gibt noch eine Version nur mit zwei einzelnen Induktivitäten: https://www.elektronik-labor.de/Notizen/LEDwandler.html Anmerkung: Die Schaltung funktioniert nur in Simulatoren, die den nichtliearen Verlauf, d.h. die Sättigung, der Drossel berücksichtigen.
Dieter D. schrieb: > Falls jemand keinen Ringkern selber wickeln möchte, es gibt noch eine > Version nur mit zwei einzelnen Induktivitäten: Falls jemand keine zwei einzelne Induktivitäten haben möchte, es gibt noch eine Version nur mit einer Induktivität, aber dafür leider mit zwei Transistoren. Anmerkung: Die Schaltung ist von hier Beitrag "Re: Schlechter Kontakt bei LED-Taschenlampen aus geschraubten Alu-Segmenten"
:
Bearbeitet durch User
Vielen Dank für die weiteren Schaltungsbeispiele. Es gibt wirklich sehr vielen 1.5V LED-Schaltungen. Hier auch noch eine weitere als Ergänzung: https://www.b-kainka.de/bastel36.htm Sehr ähnlich zum vorherigen aber nicht ganz identisch.
C. H. schrieb: > Sehr ähnlich zum vorherigen aber nicht ganz identisch. Wobei mir bei der Schaltung mit einem L und zwei Transistoren die Variante mit pnp und npn am besten gefällt: https://electronics.stackexchange.com/questions/439255/understanding-a-pnp-npn-led-schematic
C. H. schrieb: > diesesmal mit einer selbst gefrästen Leiterplatte. Gefällt mir! H. H. schrieb: > Mit einem Schaltregler wie in den billigen Solarleuchten wäre der > Wirkungsgrad besser. Ich glaube, dass für den C. H. die Realisierung per Fräse im Vordergrund stand und die Funktion an die zweite Stelle rückt.
Fred R. (Firma: www.ramser-elektro.at/shop) schrieb: > Könnte man mit Germaniumtransistoren pimpen. Hast du denn passende im Angebot? Im Vergleich mit (1,8 V-)Logiclevel-FETs, sehen aber auch Germaniumtransistoren recht alt aus. Manchem Schaltregler, reicht auch eine Leitbahnspirale auf der Platine. Da muss Mann dann gar nichts mehr wickeln. ☻
:
Bearbeitet durch User
HI. Ich hab bei mir auch so ne 3018 stehen, hatte bisher aber Probleme einen guten Workflow zu erreichen. Kannst du mir mal verraten mit welchen Tools du arbeitest um so eine Platine zu fertigen? Mein Versuche waren in Flatcam
Carsten R. schrieb: > Ich hab bei mir auch so ne 3018 stehen Ich eine 3080: Gerber-Flatcam-Candle. Und dann etwas (viel?) Frustrationstoleranz...
Bitte melde dich an um einen Beitrag zu schreiben. Anmeldung ist kostenlos und dauert nur eine Minute.
Bestehender Account
Schon ein Account bei Google/GoogleMail? Keine Anmeldung erforderlich!
Mit Google-Account einloggen
Mit Google-Account einloggen
Noch kein Account? Hier anmelden.











