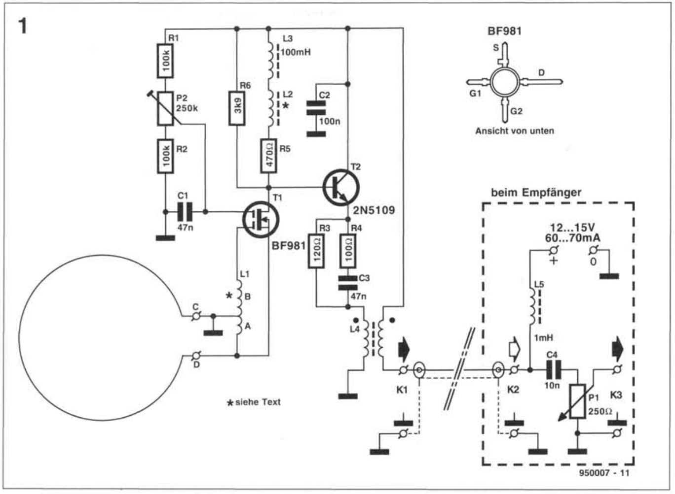
Moin zusammen. Ich bin im Elektor 3/95 auf diesen HF Verstärker für LW-KW gestoßen und versuche nun diesen im Detail zu verstehen. Die Funktion des Übertragers L4 ist mir nicht ganz klar. Augenscheinlich wird die Impedanz Primärseitig auf die Sekundärseite transformiert. Aber was nützt mir das? Könnte ich das Signal nicht ebenso an R4 kapazitiv auskoppeln? Oder wird dadurch versucht eine Masseschleife (die ich noch nicht sehe) aufzulösen. Viele Grüße
Ole W. schrieb: > Oder wird dadurch versucht eine Masseschleife (die ich noch nicht sehe) > aufzulösen. Es wird keine Masseschleife aufgelöst, sondern es wird die komplette Versorgungsspannung über das Koaxkabel übertragen, deswegen der Aufwand mit dem Übertrager. Ole W. schrieb: > Könnte ich das Signal nicht ebenso an R4 kapazitiv auskoppeln? Wenn der Verstärker eine eigenständige Versorgungsspannung hat, dann geht das, aber dann solltest du für L4 wenigstens eine Drossel vorsehen.
L4 wirkt hier als Gleichtaktdrossel, entkoppelt den Kabelmantel vom E-Feld der Schleife. Eine Drossel alleine unterbände den HF-Transport
:
Bearbeitet durch User
Ole W. schrieb: > Augenscheinlich wird die Impedanz Primärseitig auf die Sekundärseite > transformiert. Aber was nützt mir das? Was er genau macht, erschließt sich erst, wenn man auch die Wickeldaten dazu sieht. Generell: du willst Leistung verstärken. Wenn man diese zwischen verschiedenen Impedanzen anpassen will, dann geht das zwar prinzipiell auch mit Widerstandsnetzwerken, aber diese verheizen ja wieder Leistung – die du gerade mühevoll verstärkt hast. (Die anderen Argumente passen natürlich auch, galvanische Trennung etc.)
Vielen Dank schon einmal für die Erklärungen! Der Trafo wird wie folgt gewickelt: 4 + 4 Wdg. mit 0,3 mm CuL, Bfilar gewickelt auf Ringkern G2-3FT16 Zum Ringekern gibt es leider keine große Infos zur Permeabilität und dem AL-Wert.
Dann ist es in der Tat nur ein Trenntrafo, keine Impedanz-Anpassung. Da passen die Argumente meiner Vorredner.
von Ole W. schrieb: >Die Funktion des Übertragers >L4 ist mir nicht ganz klar. Über das Koax-Kabel wird ja die HF und die Gleichspannung für die Versorgung des Verstärkers übertragen. Das muß ja beim Verstärker irgendwie wieder getrennt werden. Manchmal wird mit den Übertrager auch eine Impedanz transformiert, ist aber in diesen Fall eine 1:1 Übertragung.
Ole W. schrieb: > Zum Ringekern gibt es leider keine große Infos zur Permeabilität und dem > AL-Wert. Ein bisschen was wurde kürzlich hier auf µC gepostet. Aus der Diskussion erscheint folgendes wahrscheinlich: Stephan schrieb: >> - Hersteller: Micrometals >> - Permeabilität: 4300 >> - Al-Wert: 3280 - 5500 >> - Frequenzbereich: 0,1 - 50 MHz >> >> Die Größe, falls von Interesse, habe ich eben mal nachgemessen: >> >> - Außendurchmesser: 17 mm >> - Innendurchmesser: 9 mm >> - Höhe: 7 mm
:
Bearbeitet durch User
Nöö. Man beachte die Punkte an L4, die den Wicklungssinn anzeigen und kann erkennen, dass es hier für die Signalspannung keine transformatorische Wirkung gibt. Differentiell wird sie nur durchgereicht. In der angelsächsischen Lesart bezeichnet man das gerne als Balun, der den Übergang vom symmetrischen zum unsymmetrischen Schaltungsteil ermöglicht. Die Schaltungsteile sind dann durch die Längsinduktivität der L4 entkoppelt, wobei die frequenzabhängigen Eigenschaften des Ferrits eine erhebliche Rolle spielen
:
Bearbeitet durch User
Super! Das erklärt schonmal das meiste. Danke dafür. Die eigentliche Verstärkung des Antennensignals wird ja durch den FET realisiert. Wobei mir diese Art von FET'S mit zwei Gates neu sind. Welchen Zweck hat denn noch der Tranistor T2? Eine Kollektorschaltung hat ja eine Verstärkung von nahezu 1? Was übersehe ich hier? Ich plane den Sender DDH47 bei 147,3 kHz zu empfangen. Gruß
Ole W. schrieb: > Die eigentliche Verstärkung des Antennensignals wird ja durch den FET > realisiert. Wobei mir diese Art von FET'S mit zwei Gates neu sind. Dualgate-FETs gibt es schon lange. Werden/wurden gern auch in Mischern eingesetzt. Hier nutzt man sich die Verstärkungseinstellmöglichkeit über das zweite Gate aus. > Welchen Zweck hat denn noch der Tranistor T2? Eine Kollektorschaltung > hat ja eine Verstärkung von nahezu 1? Was übersehe ich hier? Sie hat eine *Spannungs*-Verstärkung von 1. Leistung verstärkt sie trotzdem. Ganz konkret übernimmt sie hier die Impedanzwandlung, die man für das Kabel braucht.
Diese Schaltung mit der transformatorischen Mitkopplung im Eingang ist besonders im VHF-Bereich üblich und gilt als rauscharm, ist aber in Bezug auf Selbsterregung nicht unkritisch; das nur vorab zur Warnung. Auch sind die Dual-Gate-Fets erst im >100-MHz-Bereich sehr rauscharm; bei niedrigen Frequenzen im kHz-Bereich schwindet der Vorteil. Deren Steilheit ist nun so gering, dass sich mit der Kabelimpedanz als Last kaum Gain ergäbe, so dass man an R6 || (R5 + Drosseln) erst einmal Gain erreicht, um dann mit T2 als Emitterfolger - Innenwiderstand bei dem Strom wenige Ohm - die Anpassung ans Kabel (wahrscheinlich 50 bis 75 Ω) 'erzwingt', indem man zu den wenigen Ω in Reihe AC-mäßig R3 || R4 schaltet (der DC-Arbeitspunkt von T2 wird durch R3 allein definiert). Das Signal halbiert sich dadurch zwar, aber die Teilung ist praktisch frequenzunabhängig linear und das Kabel (halbwegs) reflektionsfrei angepasst. Durch die Arbeitswiderstände im Drain von T1 nimmt das aus dem Feld ausgekoppelte Signal mit steigender Frequenz zu. Da aber die 'Schleife durch den Teil A von L1, zu dem der T1-Eingangswiderstand von ca. 1/S parallel liegt, praktisch kurzgeschlossen ist - der Innenwiderstand der Schleife ist induktiv, ca. 1 nH/mm bei dünnen Leitern - bedeutet das bei z.B. 1 m Schleifenumfang ca. 1 µH und somit Abfall des induzierten Signals, was die Drosselkombination im Drain von T1 kompensieren soll. ---- Als Referenz wäre auch ein Artikel von DB1NV aus den 90ern empfehlenswert, erschienen im cqDL3/97, S.201 ff.
:
Bearbeitet durch User
Es gibt eine Firma micrometals https://www.micrometals.com/ Micrometals, Inc. 5615 E. La Palma Ave., Anaheim CA 92807 USA (© 2023 Micrometals, Inc.) "The company began more than 65 years ago by Dick Barden and he and his family still continue to oversee operations today." Vor 65 Jahren wäre (auf 2023 bezogen) 1958. Ein gesegnetes Alter. Aus Elektor war ich 1995 schon "drausgewachsen", habe das Abo gekündigt und nur noch sporadisch Einzelhefte gekauft. 3/95 ist nicht darunter. Die Elektorhefte gibt es kostenlos hier auf Holländisch als pdf: https://www.elektormagazine.nl/magazine-archive/1995 aber bisher habe ich den Artikel nicht entdeckt. Die Bildersuche hat noch Fundstellen ergeben: https://www.radiocollectie.nl/Schema%27s.htm https://www.jogis-roehrenbude.de/Leserbriefe/Ludger-Kreuz-Loop-Antenne/Loop.htm https://www.radiomuseum.org/forum/richtige_ferritkerne_fuer_loop_antennenverstaerker.html?language_id=1 https://www.elektroda.pl/rtvforum/topic3490038.html daraus die polnische Ausgabe Elektor 4/95: https://archive.org/details/EE1095OCR/EE_04_95_OCR/page/n17/mode/2up
:
Bearbeitet durch User
Im ersten Link ist auch eine Abbildung der Platine mit Wickeldaten: https://www.radiocollectie.nl/images/antennefoto2blad3.jpg Und der Schaltplan wie oben https://www.radiocollectie.nl/images/antennefoto1blad2.jpg
Vielen Dank für die ausführlichen Informationen. Leider habe ich garkein Gefühl dafür, welche Eingangspegel an T1 ich zu erwarten habe. Meine Annahme läge irgendwo in den micro-Volts. Die Recherche hat gezeigt, dass die Loop Antenne eine Induktivität von 1-5uH mit sich bringt. Das ist ja eine nicht zu vernachlässigende Impedanz bei etwas höherer Frequenz, welche den Pegel noch weiter dämpfen würde. Kann das irgendwie kompensiert werden? Gruß
Ole W. schrieb: > Ich bin im Elektor 3/95 auf diesen HF Verstärker für LW-KW gestoßen Interessante Schaltung, Danke fürs Thema-Erstellen! Christoph db1uq K. schrieb: > Die Elektorhefte gibt es kostenlos hier auf Holländisch als pdf: > https://www.elektormagazine.nl/magazine-archive/1995 > aber bisher habe ich den Artikel nicht entdeckt. In der niederländischen Ausgabe ist die Schaltung im Heft 02-1995 auf Seite 38 unter "aktieve antenne voor 100 kHz ... 50 MHz" zu finden: https://www.elektormagazine.nl/magazine/elektor-199502
Ole W. schrieb: > Vielen Dank für die ausführlichen Informationen. > > Leider habe ich garkein Gefühl dafür, welche Eingangspegel an T1 ich zu > erwarten habe. Meine Annahme läge irgendwo in den micro-Volts. Die > Recherche hat gezeigt, dass die Loop Antenne eine Induktivität von 1-5uH > mit sich bringt. Das ist ja eine nicht zu vernachlässigende Impedanz bei > etwas höherer Frequenz, welche den Pegel noch weiter dämpfen würde. Kann > das irgendwie kompensiert werden? > > Gruß µV ist schon die richtige Größenordnung. Teilweise Kompensation findet durch Anheben des Frequenzganges mit L2 und L3 statt (s.o. 05.01.2026 17:16, 3. Absatz)
:
Bearbeitet durch User
Ich tue mich noch etwas schwer mit dem Dual Gate Mosfet. Für mich sieht das aus wie eine Mischung aus Basisschaltung/Common-Gate da das Gate DC mäßig kurzgeschlossen ist und einer Sourceschaltung aus. Welchen Sinn erreiche ich denn durch das einseitige Vorspannen von Gate 1?
Ole W. schrieb: > Welchen Sinn erreiche ich denn durch das einseitige Vorspannen von Gate > 1? In diesem Falle offenbar eine Verstärkungseinstellung.
von Ole W. schrieb >Welchen Zweck hat denn noch der Tranistor T2? Eine Kollektorschaltung >hat ja eine Verstärkung von nahezu 1? Was übersehe ich hier? Impedanzwandlung, Anpassung an das Koaxialkabel 50 Ohm.
Ole W. schrieb: > Ich tue mich noch etwas schwer mit dem Dual Gate Mosfet. Für mich sieht > das aus wie eine Mischung aus Basisschaltung/Common-Gate da das Gate DC > mäßig kurzgeschlossen ist und einer Sourceschaltung aus. Das hat mich auch schon gewundert. Auch, dass die Masse an der Anzapfung angeschlossen ist. Ole W. schrieb: > Die Funktion des Übertragers > L4 ist mir nicht ganz klar. Die Miniwhip Antenne nutzt den gleichen bipolaren Transistor, aber ohne Übertrager: https://www.dl4zao.de/_downloads/Miniwhip_reloaded.pdf Vielleicht würde das hier auch funktionieren?!
Günter L. schrieb: >>Welchen Zweck hat denn noch der Tranistor T2? Eine Kollektorschaltung >>hat ja eine Verstärkung von nahezu 1? Was übersehe ich hier? Ich vermute, dass der recht starke Transistor die 50 Ohm sauber treiben soll. Ohne ihn würde nicht nur die Signalspannung einbrechen, sondern auch ungewünschte Intermodulationsprodukte entstehen. Siehe "Intercept Point" https://de.wikipedia.org/wiki/Intercept_Point Auf Youtube gibt es auch ein paar gute Videos aus der Praxis dazu.
Der Eingangsübertrager bildet eine Norton*-Feedback-Anordnung, dadurch ist der Ground-Anschluss festgelegt. Ansonsten ist L4 kein Übertrager, sondern eine Mantelwellensperre (Wicklungssinn...). Auf deren ggf. zusätzliche Notwendigkeit verweist der im vorletzen Post zitierte Artikel am Ende seines Textes. Da hier eine unabgestimmte im Kurzschluss betriebene Schleife vorliegt, ist der E-Feld-Einfluss relativ gering. Trotzdem ist es vorteilhaft, den E-Antenneneffekt gegen den Kablmantel so abzuschwächen. Beim Peilrahmen wird zum Ausschluss des E-Feldes die Schleife daher zusätzlich abgeschirmt. * s.a. Peter Nortons Erläuterungen zu 'noiseless transformer feedback' an div. Stellen im Netz
:
Bearbeitet durch User
Ole W. schrieb: > Ich tue mich noch etwas schwer mit dem Dual Gate Mosfet. Für mich sieht > das aus wie eine Mischung aus Basisschaltung/Common-Gate da das Gate DC > mäßig kurzgeschlossen ist und einer Sourceschaltung aus. Welchen Sinn > erreiche ich denn durch das einseitige Vorspannen von Gate 1? -> Kaskode-Schaltung. Erreicht höhere Grenzfrequenzen, weil D bzw C des unteren T am S bzw. E des oberen T spannungsmäßig "festgeklemmt" ist. Daher kaum Spannungshub dort, daher kaum Rückwirkung über die Miller-Kapazität Cdg bzw. Ccb zum Eingang. Und man kann rel. einfach die Verstärkung einstellen (zumindest bei FET-Kaskode).
Wulf D. schrieb: > Das ist keine Kaskode. Ich sehe auch keine. Das G2 dient nur der Arbeitspunkt- und Verstärkungseinstellung; somit auch der Arbeitspunkt des T2 festgelegt wird.
Schorsch M. schrieb: > Jens G. schrieb: >> Was sonst? > > Du weißt scheinbar garnicht was eine Kaskode ist! Na dann erkläre mal ... Selbst das hier rundum beliebte Wiki betrachtet den BF981 als Kaskode ...
:
Bearbeitet durch User
Jens G. schrieb: > Selbst das hier rundum beliebte Wiki betrachtet den BF981 als Kaskode Ein Verstärker (Transistor, Röhre) macht noch lange keine Kaskode, sondern die besondere Beschaltung zweier Verstärker macht eine. Der T2 ist hier zwar ein gleichstrom-gekoppelter Emitterfolger, was noch lange keine Kaskode darstellt.
https://de.wikipedia.org/wiki/Kaskode "Darstellung eines Dual-Gate-MOSFET BF981, der eine integrierte Kaskodenschaltung aus zwei MOSFETs ist."
Ok, Jens bezieht sich nur auf T1, den BF981. Der allein wird manchmal in dieser Beschaltung, Gate 1 Signal in, Gate 2 wechselspannungsmäßig auf Masse, als Kaskode in einem Kanal bezeichnet.
Jörg W. schrieb: > "Darstellung eines Dual-Gate-MOSFET BF981, der eine integrierte > Kaskodenschaltung aus zwei MOSFETs ist." Der Transistor mag als Kaskode bezeichnet werden, wird es aber erst durch eine besondere diesbezügliche Beschaltung, welche hier nicht vorgegeben ist.
Schorsch M. schrieb: > wird es aber erst > durch eine besondere diesbezügliche Beschaltung, Na dann zeige die doch mal ...
Nurso nebenbei: Es gab mal in den 60er Jahren einen bei Funkamateuren beliebten Röhrenempfänger für das 2m-Band, den Nogoton, alias Norddeutscher Rauschgenerator. Der hatte im Eingang eine klassische Kaskodenschaltung mit der Doppeltriode E88CC. Seither weiß ich, wie Kaskoden funktionieren :-)
Schorsch M. schrieb: > Nurso nebenbei: Es gab mal in den 60er Jahren einen bei > Funkamateuren > beliebten Röhrenempfänger für das 2m-Band, den Nogoton, alias > Norddeutscher Rauschgenerator. Der hatte im Eingang eine klassische > Kaskodenschaltung mit der Doppeltriode E88CC. > > Seither weiß ich, wie Kaskoden funktionieren :-) Schön. Nun zeigs mal, und zeige die wesentlichen Unterschiede zum BF981 ...
Wulf D. schrieb: > Ok, Jens bezieht sich nur auf T1, den BF981. Na eigentlich beziehe ich mich auf das, was Ole W. in Bezug auf einen DualGateMosfet meinte. War das falsch?
:
Bearbeitet durch User
Günter R. schrieb: > Der Eingangsübertrager bildet eine Norton*-Feedback-Anordnung, dadurch > ist der Ground-Anschluss festgelegt. Ansonsten ist L4 kein Übertrager, > sondern eine Mantelwellensperre (Wicklungssinn...). Auf deren ggf. > zusätzliche Notwendigkeit verweist der im vorletzen Post zitierte > Artikel am Ende seines Textes. Es handelt sich um eine Zwischenbasischaltung nach Cantz, ein Mittelding aus einer Gate- und einer Sourceschaltung. L4 arbeitet als ganz normaler, unsymmetrischer, invertierender 1:1 Übertrager. Um eventuelle Störungen/Mantelwellen vom Verstärker bzw. Empfänger fernzuhalten, müsste am Ausgang ein zusätzlicher Strombalun vorgesehen werden. Jens G. schrieb: > Na eigentlich beziehe ich mich auf das, was Ole W. in Bezug auf einen > DualGateMosfet meinte. War das falsch? Nein, ist nicht falsch.
Robert M. schrieb: > Günter R. schrieb: >> Der Eingangsübertrager bildet eine Norton*-Feedback-Anordnung, dadurch >> ist der Ground-Anschluss festgelegt. Ansonsten ist L4 kein Übertrager, >> sondern eine Mantelwellensperre (Wicklungssinn...). Auf deren ggf. >> zusätzliche Notwendigkeit verweist der im vorletzen Post zitierte >> Artikel am Ende seines Textes. > > Es handelt sich um eine Zwischenbasischaltung nach Cantz, ein Mittelding > aus einer Gate- und einer Sourceschaltung. Tatsächlich, danke für den interessanten Hinweis. Die Zwischenbasisschaltung kennt man zwar als alter Röhrenadept, aber ich habe sie nie mit Cantz im Zusammenhang gebracht (die Transistoren wurden interessanter) Ich werde mal suchen, ob in den Peter-Norton-Arbeiten sich ein Verweis darauf finden lässt. Bei ihm ging es primär um noise. > > L4 arbeitet als ganz normaler, unsymmetrischer, invertierender 1:1 > Übertrager. Um eventuelle Störungen/Mantelwellen vom Verstärker bzw. > Empfänger fernzuhalten, müsste am Ausgang ein zusätzlicher Strombalun > vorgesehen werden. DA bin ich nicht einverstanden: auf Grund des angegebenen Wickelsinnes ist es doch m.M.n. bereits ein sog. Strombalun... ich sehe da keinen Transformator für das differentielle Signal zwischen Innenleiter und Schirm. Aber Frage andersherum: Wie sähe denn ein solcher zusätzlicher Strom-Balun hier aus im Vergleich zu einer vulgo Mantelwellensperre?
:
Bearbeitet durch User
Günter R. schrieb: > DA bin ich nicht einverstanden: auf Grund des angegebenen Wickelsinnes > ist es doch bereits ein sog. Strombalun... Ich sehe L4 als Spannungsunun. Die Schleife ist einseitig geerdet und, genau wie die Verstärkermasse auch, direkt mit dem Schirm des Koaxialkabels verbunden. Eventuelle Störungen/Mantelwellen auf der Außenseite des Schirms gelangen ungehindert in den Verstärker und letztendlich zum Empfänger.
Nun entspricht die Schaltung aber sehr direkt der Arbeit von Guanella im Bild (Quelle Brown-Boveri-Mitteilungen Sept. 1944, S.327). Ich finde es nur unglücklich, von Transformation zu reden, weil die hier bezüglich des Signalflusses nicht stattfindet. Eine Polaritätsumkehr gibt es auch nicht. Anderseits gebe ich zu, dass der Begriff der Mantelwellensperre, so wie ich ihn verwende, genaugenommen auch falsch verstanden werden kann, weil funktional eine Gleichtaktdrossel das ganz oder zum Teil miterledigt. Funktional ist nebenbei jeder Faraday-Transformator der klassische Un-Un. I rest my case mit etwas OT: Zitat von DB1NV im Weinheimer Tagungsbericht von 2015/16 im Vortrag 'Breitbandtrafos und ihre Frequenzkompensation': "Transformatoren gelten unter Studenten als höchst suspekte Bauteile. Dabei ist die Sache garnicht kompliziert, wenn man es anwendungsbezogen betrachtet."
:
Bearbeitet durch User
Ich antworte mir jetzt mal selbst, mea maxima culpa, ich habe die ganze Zeit offenbar nicht das Original des TE, sondern einen fast identischen Stromlauf aus der Zeit, aber einer anderen Zeitung betrachtet, in dem der Trafo eine andere Funktion hat. Wer lesen kann ist im Vorteil. Zu viel Papier auf dem Tisch, tumma leid und seht es mir bitte nach, dass ich soviel OT-Bandbreite erzeugt habe.
Jens G. schrieb: >> Seither weiß ich, wie Kaskoden funktionieren :-) > > Schön. Nun zeigs mal, und zeige die wesentlichen Unterschiede zum BF981 Bitteschöön..
Karl B. schrieb: > Bitteschöön.. Ahh, eine typische Gustav-Schaltung. Q1 arbeitet als Source-Schaltung mit einer "Verstärkung" von etwa -10dB, also als Dämpfungsglied. Besser wäre es, R3 wegzulassen und das Signal an Source auszukoppeln, man hätte dann nur eine Dämpfung von ca. 3dB und einen kleineren Ausgangswiderstand (wie gezeigt ist es etwa 1k), wodurch man den Emitterfolger Q2 und R6...R8 einsparen könnte.
Günter R. schrieb: > Nun entspricht die Schaltung aber sehr direkt der Arbeit von Guanella im > Bild (Quelle Brown-Boveri-Mitteilungen Sept. 1944, S.327). Auf den ersten Blick erscheint es so als ob L4 aus der Elektor-Schaltung u.a. auch die Funktion einer Gleichtaktdrossel erfüllt, was jedoch nicht der Fall ist. Anbei ein Bsp. einer solchen Drossel die bei Bedarf eingeschleift werden kann.
Danke und ja, s.o., da hatte ich mir selbst ein Bein gestellt. Im Gegensatz zu den Sendeantennen mit E-Feld ist KW-Empfang in der City "dank PLC, ChinaElectronics und Schaltnetzteilen" eigentlich nur noch mit H-Feld-Sonden möglich und sinnvoll. Im meinem Sammelordner gibt es eine verblüffend ähnliche, aber eben nur ähnliche Schaltung aus einer alten australischen Elektronikzeitung. Mist passiert, bekanntes Kommunikations-Problem zwischen dem zwischen den Ohren und der Tastatur... Ich verwende meist die Aktivantenne von DB1NV, die enthält die entsprechende Vorkehrung.
:
Bearbeitet durch User
Arno R. schrieb: > Ahh, eine typische Gustav-Schaltung. Normalerweise diskutiere ich mit solchen Rotz-Kommentaren absondernden Usern nicht mehr. Da aber auch andere Forenteilnehmer vielleicht gerne wüssten, was es mit der Schaltung auf sich hat: Es ging um den Begriff "Kaskodenschaltung", alles andere davor ist nur "Zugabe". Also Hauptaugenmerk auf die "Reihenschaltung" von Q2, Q3, Q4. Wenn das keine Kaskodenschaltung ist, will ich Müller heißen. Dass diese Schaltung "rauscht", nicht unbedingt ideal ist, habe ich selber herausgefunden. Und, die Schaltung stammt von: Copyright © Valve Electronics 2015 - 2026 ciao gustav
Karl B. schrieb: > Also Hauptaugenmerk auf die "Reihenschaltung" von Q2, Q3, Q4. Q2 kannste in der Aufzählung weglassen - der tut nix zur Sache. > Wenn das keine Kaskodenschaltung ist, will ich Müller heißen. Hat auch keiner was anderes behauptet. Jetzt musst Du nur noch erklären, was der große Unterschied zu einem Dual-Gate-Mosfet sein soll (abgesehen von uni-/bipolar), bzw. warum der keine Kaskode darstellen soll.
:
Bearbeitet durch User
Günter R. schrieb: > Ich verwende meist die Aktivantenne von DB1NV, die enthält die > entsprechende Vorkehrung. Die umschaltbare E/H-Aktivantenne nach DB1NV/DJ3VY mit der Kreuzloop? Günter R. schrieb: > Im meinem Sammelordner gibt es > eine verblüffend ähnliche, aber eben nur ähnliche Schaltung aus einer > alten australischen Elektronikzeitung. Hört sich interessant an. Ist Erscheinungsmonat, Jahrgang und Name der Zeitschrift zufällig bekannt?
Nein, leider uralt und nur von mir abgezeichnet, damals (vllt. Anfang 80?) hat man (also ich) auf sowas wie Dokumentation natürlich weniger Wert gelegt, weil Hobby. Steht in Zusammenhang mit 80-m-Peilung und Verzicht auf Abschirmung des (natürlich abgestimmten) Peilrahmens und dazu dem Patent von Potter mit der als Drossel gewickelten Speiseleitung. In unserem Ortsverband des Clubs war Fuchsjagd auch eine beliebte Aktivität, da damals Berlin-West noch relativ eingekesselt war in dem Sinne, dass man nicht mal eben 30 km in den Wald fahren konnte und auch die unlizensierten Newcomer mitmachen konnten. Mangelndes MINT-Interesse kannte man nicht. Peiler mit Ferritantennen waren unempfindlich und es kam die Idee auf, mit dem richtigen großen Drahtpeilrahmen zu arbeiten, der unabgeschirmt dann wegen E-Felds unzuverlässig war und so wurde die Speiseleleitung zum Empfänger dann eben um den Ferritstab als Gleichtaktdrossel 'gezwungen'.
sri, Stromlauf vergessen... Die Sperrwirkung der Speisedrossel konnt man nach dem Patent von Potter auch mit einem parallelschalteten C noch verbessern. Gurgels Bildersuche brachte leider auch nichts.
:
Bearbeitet durch User
nee, wieder mal lokaler time lag zwischen meinen Ohren ;-)
:
Bearbeitet durch User
Wulf D. schrieb: > Ok, Jens bezieht sich nur auf T1, den BF981. > Der allein wird manchmal in dieser Beschaltung, > Gate 1 Signal in, > Gate 2 wechselspannungsmäßig auf Masse, > als Kaskode in einem Kanal bezeichnet. Im allerweitesten Sinne ist das auch in der Röhrentechnik bei der Einführung des Schirmgitters passiert. Später kamen dann die Hexoden.
:
Bearbeitet durch User
Günter R. schrieb: > Später kamen dann die Hexoden. Und noch später kamen die HEXFET. Im allerweitesten Sinne. Wie doch die Zeit vergeht.
:
Bearbeitet durch User
Falls das von Interesse ist, von Elektor gibt es auch eine Breitbandloop ohne Übertrager in zwei Versionen: https://www.mikrocontroller.net/attachment/552758/elektor.png (ich glaube, die Schaltung findet man auch in dem Buch "300 Schaltungen") Und leicht abgeändert als Artikel aus Elektor 7/1981 (engl. Ausg.?): https://www.elektormagazine.com/magazine/elektor-198099/44669 Soll von 100kHz bis 30MHz arbeiten.
:
Bearbeitet durch User
Elektor war schon immer groß darin, unerprobte und dysfunktionale Schaltungen zu veröffentlichen. Oft vollkommen befreit und losgelöst von der zu Grunde liegenden Antennenphysik. Eine Loop, die nur dann als magnetic Loop mit Richtwirkung wirkt, wenn sie möglichst Erd-symmetrisch angekoppelt ist ohne Symmetrieübertrager an eine unsymmetrische Verstärkerstufe anzuschließen ist einfach Murks. Immerhin hat die letzverlinkte Schaltung einen niederohmigen Eingang als Basisschaltung, die als Strom-Spannungswandler wirkt. Nur so wird eine Loop breitbandig mit flachem Frequenzgang. Die seltsame FET Schaltung vom Eingangsthread taugt jedenfalls noch weniger.
:
Bearbeitet durch User
Al schrieb: > Nur so wird eine > Loop breitbandig mit flachem Frequenzgang. Die seltsame FET Schaltung > vom Eingangsthread taugt jedenfalls noch weniger. Da muss ich tatsächlich widersprechen. In diesem Artikel: https://www.radiomuseum.org/forum/richtige_ferritkerne_fuer_loop_antennenverstaerker.html?language_id=1 hat der Herr Bauer die Transformation der Eingangsimpedanz ausführlich aufgearbeitet. Definitiv lesenswert.
Bauer führt darin einige der Gründe auf, warum die Elektor Schaltung untauglich oder zumindest suboptimal ist. Eine gute Orientierung zum Sachverhalt "aktive magnetic Loop Antennen" bietet eine aktuelle Publikationen von Jörg Logeman, dem Entwickler von militärischen Aktivantennen von ehemals Telefunken/EADS in Ulm. Der kennt die Theorie und kennt die Praxis und erklärt die zum Verständnis der Funktion notwendigen Zusammenhänge. https://www.darc.de/fileadmin/filemounts/distrikte/p/Distrikt_P/Dokumente/RTS2024_Aktive_Antennen_E_und_H_Feld_EMV_Referat.pdf Theorie und Praxis von aktiven Loops ab Folie 40 Auch empfehlenswert die Dokumente von LZ1AQ und seiner Aktivloop. Das sind fundierte mit Messungen unterlegte Informationen. https://active-antenna.eu/tech-docs/1_ActiveAA_DandS_11.pdf Die LZ1AQ Schaltung ist sehr ähnlich und lehnt sich an die weiter oben von Robert erwähnte Aktivloop von Jirmann DB1NV/ Lass DJ3VY. Ein symmetrischer Gegentakt Transimpedanz-Verstärker in Basisschaltung, mit einer Eingangsimpedanz von wenigen Ohm, was eine Voraussetzung ist, damit eine Loop als "small magnetic loop" breitbandig mit flachem Frequenzgang empfängt. Publikation: Dr. Jochen Jirmann, Michael Lass, „Aktiv empfangen mit neuen Ideen “, CQ-DL 2/1997
:
Bearbeitet durch User
Ole W. schrieb: > Ich plane den Sender DDH47 bei 147,3 kHz zu empfangen. Der Ausgangs Übertrager sollte nach einer Faustregel etwa vier mal soviel XL auf der niedrigsten Rx Frequenz besitzen wie die Antenne Impendanz zb. 50 Ohm hat. Wären XL 200 Ohm. Der Mini - Ringkern Rechner macht dir das.
Bitte melde dich an um einen Beitrag zu schreiben. Anmeldung ist kostenlos und dauert nur eine Minute.
Bestehender Account
Schon ein Account bei Google/GoogleMail? Keine Anmeldung erforderlich!
Mit Google-Account einloggen
Mit Google-Account einloggen
Noch kein Account? Hier anmelden.




