Hallo, zunächst einmal noch allen ein Gutes Neues Jahr. Zu meinem Problem: In einem Mehrfamilienhaus hat ein Mieter das Problem, dass der -ziemlich leise- Türsummer nicht gehört wird, wenn jemand in einem entfernten Raum Musik hört oder telefoniert. Der Summer ist in der Türsprechanlage eingebaut. Nun gibt es zwar jede Menge Erweiterungen/Weiterleitungen, bei denen ein Sender parallel zu einem Summer in der Sprechanlage geklemmt wird. Genau dies ist hier jedoch nicht möglich. Der Vermieter hat in einer Anlage zum Mietvertrag jeglichen Eingriff in die Türsprechanlage verboten, weil es in der Vergangenheit zu Schäden/Ausfall gekommen sei. Erweiterungen dürfen nur durch den Elektroinstallationsbetrieb des Vermieters vorgenommen werden. Nun verfolge ich zwei Ansätze, beiden gemein ist, dass ich den Summer (175Hz) mit einem Sensor detektieren möchte. Zwei Ansätze sind denkbar: Entweder die deutlich zu fühlende Vibration erkennen, oder aber die Audiofrequenz aufzunehmen. Sobald ich den Summer erkenne, habe ich zwei Ideen: - Eine der eingangs genannten handelsüblichen Klingelweiterleiter zu verwenden, der nun jedoch nicht an die Sprechanlage, sondern an meinen Sensor angeschlossen wird. - Das Signal mit einem 433MHz Sender an einen im Haushalt verfügbaren Raspberry (Medienserver) zu senden, der dann auf vielfältige Weise das erkannte Signal weiterleiten kann, ggf. auch über einen direkt angeschlossenen Summer. Mein Problem liegt nun hauptsächlich in der Erkennung des Summers: Gibt es hierzu eventuell schon fertige Projekte/Module? Zudem: Wie bekomme ich das Erkennen und Signalisieren möglichst energiesparend hin, da das Modul batteriebetrieben werden muss, weil keine Steckdose in der Nähe vorhanden ist. Ich bin für alle Ideen und Hinweis dankbar.
Ich würde mal versuchen, ob man den Summer nicht mit einem "Tonabnehmer" magnetisch erfassen kann. Mit ein bissel Glück induziert der genug, das man damit eine Schaltung aufwecken kann. ELV hatte vor vielen Jahren sowas: ein Batteriesender mit einem Saugnapf-"Mikrofon" und der Empfänger war eine nicht schaltende Schaltsteckdose aus dem FS20-Programm. Also mehr oder weniger deren Standardkomponenten, nur der Sender war mit Abnehmer statt Taster, der Empfänger mit Tüdelü statt Relais.
Jens M. schrieb: > eine nicht schaltende Schaltsteckdose Wie darf man sich sowas denn vorstellen? Jens M. schrieb: > Saugnapf-"Mikrofon" Gibt's die Dinger noch? Die waren doch zu Zeiten aktuell, als Telefone noch eine Wählscheibe (und eine elektromagnetisches Läutewerk) hatten. Nick schrieb: > mit einem Sensor detektieren möchte. Der nächste "Klatschschalter"... Vielleicht funktioniert das mit einem ausgedienten Kopfhörer-Schallgeber. Der liefert einen Strom, wenn seine Membran bewegt wird.
Jens M. schrieb: > Ich würde mal versuchen, ob man den Summer nicht mit einem "Tonabnehmer" > magnetisch erfassen kann. > Mit ein bissel Glück induziert der genug, das man damit eine Schaltung > aufwecken kann. > Danke für die Idee, hab mir das mal angesehen, siehe Bild anbei. Da ich vermeiden möchte mit irgendetwas ins Gehäuse zu gehen sieht das suboptimal aus. Der Summer liegt unter dem Mikrofon des Hörers, so dass ich nur seitlich rechts oder links drankomme. Da die Feldlinien der Spule jedoch senkrecht in den Raum, sprich in den aufgelegten Hörer gehen, halte ich das für schwer umsetzbar.
Vielleicht gibt es vom Sprechanlagenhersteller einen Zusatz für Gehörlose, der offiziell eingebaut werden kann. Ich finde reichlich Schalldetektoren mit LM324, da liegt aber der Ruhestrom über 1mA. Hier was mit 9V 0,5mA, statt den LEDs kann man einen Optokoppler, Relais oder Sendemodul anschließen.: https://www.luedeke-elektronic.de/Schalldetektor-LED-Lichtorgel-9V-Bausatz-Velleman-MK103.html Das sollte auch mit 6V funktionieren. Mit 6 Monozellen (18Ah) sollte es einige Jahre laufen. Eine Lösung mit Bandpass wird es nicht fertig geben, aber man kann die Schaltung, wenn nötig, ja entsprechend modifizieren. Zuerst würde ich es mit einem Tiefpass probieren, da reicht ein RC Glied nach C2. https://www.luedeke-elektronic.de/shop/vellemann/mk103.pdf
Wie wäre es mit einem Glasbruchmelder, der reagiert auf Erschütterung, z.B. https://www.fensterversand.com/zubehoer/fenster-tuersicherung/glasbruchmelder.php
An dem vorgeschlagenem Schalldetektor kann man statt dem Elektretmikrofon sicher auch eine Aufnehmerspule für den magnetischen Summer anschließen. Dann kann man R1 weglassen und spart den Ruhestrom vom Elektretmikrofon.
:
Bearbeitet durch User
Bekannte von mir nutzen ein Babyphon, um die Klingel auch im Keller zu hören.
Nick schrieb: > Wie bekomme ich das Erkennen und Signalisieren möglichst > energiesparend hin, da das Modul batteriebetrieben werden muss, weil > keine Steckdose in der Nähe vorhanden ist. der Summer ist doch sicher so laut, dass er an der nächsten Steckdose gut mit einem Mikrofon zu erkennen ist. Es ist dann eine Frage der Filtertechnik, wie man den Summer von anderen Geräuschen unterscheiden kann.
von Nick schrieb:
>hab mir das mal angesehen, siehe Bild anbei.
Wenn das unten der Summer ist, mach einfach eine
einzige Windung um die Spule, also ein Draht einmal
durch fädeln. Damit hast du dann ein Wechselspannungssignal.
Es gibt dadurch ja keine elektrische Verbundung zu dem
Gerät. Das brauchst du dann nur mit einem NF-Verstärker
verstärken und gleichrichten. Du hast dann ein Schaltsignal,
mit dem du dann beliebige Sachen schalten kannst, Relais
oder Sonstwas.
:
Bearbeitet durch User
Wolf17 schrieb: > Das sollte auch mit 6V funktionieren. Mit 6 Monozellen (18Ah) sollte es > einige Jahre laufen. Das würde ja größer als die Sprechstelle. Ich dachte eher an 1-3 AAA oder einen 9V Block. Einmal im Halbjahr wechseln wäre sicher kein Problem, allerdings müsste man dann eine LED o.ä. vorsehen, die beim fälligen Batteriewechsel so alle 5 Sekunden kurz aufleuchtet. Da komme ich dann doch wieder gedanklich auf die Idee, das ganze induktiv zu erkennen. Wenn man eine flache Spule, etwas größer im Durchmesser als der Summer, mit einer weissen Klebefolie auf das Gehäuse über dem Summer klebt, so dass der Hörer nach wie vor aufgelegt werden kann, könnte diese mit ein wenig Hühnerfutter einen schlafenden µC wecken, der dann den Rest besorgt. Ein Ad-Hoc Experiment hat gezeigt, dass auf der unteren Position des Hörers bis zu 10mm Abstand sein können und der Hörer noch sauber aufliegt und nicht runterfällt.
Rahul D. schrieb: > Wie darf man sich sowas denn vorstellen? ELV hat eine Schaltsteckdose von denen benutzt, und die Elektronik leicht verändert. Statt des Relais das die im Schukosteckergehäuse ebenfalls befindliche Steckdose schaltet wird ein Pieper aktiviert, und die Steckdose ist unter Dauerstrom und geht so nicht verloren wie bei einem Steckernetzteil. Äußerlich bis auf den Aufdruck aber identisch mit eben einer "Funkschaltsteckdose". Rahul D. schrieb: > Gibt's die Dinger noch? Die waren doch zu Zeiten aktuell, als Telefone > noch eine Wählscheibe Joah, das Ding hatte ich bei jemandem verbaut, und da hatten wir noch keine Angst vor dem Jahr-2000-Problem. ;) Dürfte so '95 oder '98 gewesen sein. Rahul D. schrieb: > Vielleicht funktioniert das mit einem ausgedienten > Kopfhörer-Schallgeber. Ich würde das eben per Spule machen, nicht mechanisch, also das Wechselfeld und nicht den Krach erkennen. Vorteil hier auch, das der Ruhestrom der Spule 0 ist und der Pegel u.U. reicht, an einem µC einen Wakeup auszulösen. Nick schrieb: > Da die Feldlinien der > Spule jedoch senkrecht in den Raum, sprich in den aufgelegten Hörer > gehen, halte ich das für schwer umsetzbar. Mit einer flachen Spule würde ich das dennoch probieren. Dünnes CuL und eben auf großen Durchmesser statt große Länge gewickelt. Quasi wie ein Qi-Ladepad oder ein Induktionskochfeld. Oder: den Summer umsetzen. Das wäre dann ja kein elektrischer Eingriff... ;)
:
Bearbeitet durch User
J. R. schrieb: > Bekannte von mir nutzen ein Babyphon, um die Klingel auch im Keller zu > hören. Da hat man dann den Effekt, dass der Raum permanent abgehört wird. Der Frequenzbereich, bei dem ein Babyphone auslöst, liegt meiner Erfahrung auch deutlich über den 175 Hz. Zudem kann das dann immer nur eine Person in dem Raum mit dem Babyphone-Empänger hören, meine Lösung sollte das so verstärken, dass in allen vier Räumen der Wohnung das Signal zu hören ist. R. L. schrieb: > der Summer ist doch sicher so laut, dass er an der nächsten Steckdose > gut mit einem Mikrofon zu erkennen ist. Es ist dann eine Frage der > Filtertechnik, wie man den Summer von anderen Geräuschen unterscheiden > kann. Siehe Babyphone. Wird aus meine Sicht dann zu aufwendig, da viele Hintergrundgeräusche ausgefiltert werden müssen. Wenn man nah genug am Erzeuger ist, kann die Empfindlichkeit so gering sein, dass andere Geräusche in der Wohnung gar nicht erkannt werden. Günter L. schrieb: > Wenn das unten der Summer ist, mach einfach eine > einzige Windung um die Spule, also ein Draht einmal > durch fädeln. Damit hast du dann ein Wechselspannungssignal. > Es gibt dadurch ja keine elektrische Verbundung zu dem > Gerät. Das brauchst du dann nur mit einem NF-Verstärker > verstärken und gleichrichten. Du hast dann ein Schaltsignal, > mit dem du dann beliebige Sachen schalten kannst, Relais > oder Sonstwas. Dann gehe ich wieder das Problem ein, ins Gehäuse einzugreifen. Ich möchte hier jeglicher Diskussion aus dem Weg gehen, wenn der/die Falsche Kabel ins Gehäuse gehen sieht. Daher meine abgewandelte Idee zuvor, die Spule aussen auf das Gehäuse zu kleben, dann ist erkennbar, dass man nicht ins Gehäuse geht. Ich werde dazu mal ein paar Tests machen, muss mir dazu nur ein Oszi leihen. Danke für die lebhafte Diskussion bisher!
Wolf17 schrieb: > Vielleicht gibt es vom Sprechanlagenhersteller einen Zusatz für > Gehörlose, der offiziell eingebaut werden kann. Nützt wenig, wenn es ohne Elektriker gemacht werden soll. Ansonsten z. B. dieses: https://www.str-elektronik.de/fileadmin/user_upload/Downloads_allgemein/Beide/Pool_Datenbl%C3%A4tter_Anleitungen_Schaltpl%C3%A4ne/alte_Bustechnik/STR_AM300.pdf Das sind primitive Module: Das Summersignal wird stumpf gleichgerichtet und es gibt eine Potentialtrennung per Trafo oder Optokoppler.
Jens M. schrieb: > Statt des Relais das die im Schukosteckergehäuse ebenfalls befindliche > Steckdose schaltet wird ein Pieper aktiviert, und die Steckdose ist > unter Dauerstrom und geht so nicht verloren wie bei einem > Steckernetzteil. > Äußerlich bis auf den Aufdruck aber identisch mit eben einer > "Funkschaltsteckdose". Ach, ne Durchgangssteckdose.("Nicht schaltende Schaltsteckdose" klingt doch etwas verwirrend ;)) Sowas habe ich auch als Gehäuse noch rumfliegen und eine Steckdosenleiste nach dem Prinzip inzwischen auch. Jens M. schrieb: > Dürfte so '95 oder '98 gewesen sein. Das ist inzwischen doch auch 30 Jahre her... Die Dinger sind aber verhältnismäßig groß. Da könnte man über eine Piezo-Scheibe nachdenken.
Jens M. schrieb: [...] > > Ich würde das eben per Spule machen, nicht mechanisch, also das > Wechselfeld und nicht den Krach erkennen. > Vorteil hier auch, das der Ruhestrom der Spule 0 ist und der Pegel u.U. > reicht, an einem µC einen Wakeup auszulösen. > [...] > > Mit einer flachen Spule würde ich das dennoch probieren. Dünnes CuL und > eben auf großen Durchmesser statt große Länge gewickelt. Quasi wie ein > Qi-Ladepad oder ein Induktionskochfeld. > Oder: den Summer umsetzen. Das wäre dann ja kein elektrischer > Eingriff... ;) Ok, das bedeutet, dass die Spule auf Gehäusebreite erweitern kann, und damit mehr Empfindlichkeit bekomme? Werde hierzu ein paar Versuche machen, wenn ich ein Oszi zur Hand habe. Passt zu meiner Idee mit möglichst wenig Aufwand einen µC zu wecken. Da muss man im Zweifel ein bischen Schutz vor zu hohen Spannungen vorsehen und die Spule könnte ggf. komplett passiv den µC wecken.
Rahul D. schrieb: > Ach, ne Durchgangssteckdose.("Nicht schaltende Schaltsteckdose" klingt > doch etwas verwirrend ;)) Nuja, es war eben eine FS20-Funksteckdose, die nur am Typenschild als eben genau keine Funksteckdose sondern Türklingelverlängerung erkennbar war. Das typische Stecker/Steckdosengehäuse eben. Rahul D. schrieb: > Da könnte man über eine Piezo-Scheibe nachdenken. Der Saugnapfmöppel war kein Mikrofon, nur eine Spule. Wenn das funktioniert dürfte es wesentliche Vorteile ggü. eines Mikrofons haben. Gedacht war das Gerät eigentlich für Telefone (noch mit echtem mechanischem Wecker), funktionierte aber auch an einer Rittal-Türsprechstelle mit ähnlichem Schnarrer wie die hier gefragte.
Nick schrieb: > enn man eine flache Spule, etwas größer im > Durchmesser als der Summer, mit einer weissen Klebefolie auf das Gehäuse > über dem Summer klebt, so dass der Hörer nach wie vor aufgelegt werden > kann, Das wäre auch mein erster Versuch. ggf. die Spule zwischen Wand und Telefon klemmen. Dazu muss man nur die Befestigungsschrauben vorübergehend etwas lockern.
Nick schrieb: > Ok, das bedeutet, dass die Spule auf Gehäusebreite erweitern kann, und > damit mehr Empfindlichkeit bekomme? Ich würde sagen wesentlich mehr Durchmesser wie das Original bringts nicht mehr. Ich wollte eher drauf hinaus das übliche Relaisspulen ja einen langen Nagel haben und wenig Durchmesser, und du brauchst eine flache Scheibe, also "viel" Durchmesser und wenig Länge weil dein Aufkleber unter dem Hörer ja nur 1 oder 2 Millimeter dick sein kann. Mit dünnem Draht sollte das aber gehen, Leistung brauchts ja nicht. Und ich würde sogar sagen ein Multimeter reicht zum testen, wenn genug Spannung kommt evtl. sogar eine LED. Bloß das Wickeln so einer Spule könnte nervig sein. Aber evtl. geht's schon mit einer Transponderspule, z.B. https://www.ebay.de/itm/187894762828 Oder ähnlichem Zeug für RFID-Transponder.
Jens M. schrieb: > Gedacht war das Gerät eigentlich für Telefone (noch mit echtem > mechanischem Wecker), funktionierte aber auch an einer > Rittal-Türsprechstelle mit ähnlichem Schnarrer wie die hier gefragte. und Wählscheibe... so jung bin ich auch nicht mehr. Jens M. schrieb: > Saugnapfmöppel Wie geschrieben: Die Dinger sind och ganz schön klobig (passend zum Wählscheibentelefon). Die Piezo-Scheibe war auch nur so eine Idee - sie liefert ja eine Spannung bei mechanischer Belastung...
Rahul D. schrieb: > Die Piezo-Scheibe war auch nur so eine Idee - sie liefert ja eine > Spannung bei mechanischer Belastung... Ja, aber man muss sie biegen. Einfach so auf's Gehäuse pappen macht gar nichts. Und selbst als Mikrofon (dann ja eher Seismometer) geht's nur wenn eine gewisse Massenträgheit vorhanden ist: Mutter auf die Membran kleben und Piezosummergehäuse auf's Telefon. Die Vibration des Telefon&Summergehäuses ggü. der trägen Masse ergibt erstaunliche Spannungen... Warnung: niemals eine Piezoscheibe zwischen den Fingern halten und dagegen schnipsen! Rahul D. schrieb: > Die Dinger sind och ganz schön klobig (passend zum > Wählscheibentelefon). Die Idee war: "Kucken se ma', dat is da nur draufgeschnupselt! Keine Klebe, keine Bohrung, nix". Schön ist anders, aber ehrlich: wer von uns würde nicht einfach eben die beiden Strippen anzapfen, und sei es nur für ein kleines Relais...
:
Bearbeitet durch User
Jens M. schrieb: > aber ehrlich: wer von uns würde nicht einfach eben die > beiden Strippen anzapfen Ich kann das schon verstehen. Ich habe allerdings inzwischen auch keine Probleme mehr mit irgendwelchen Vermietern...
Welches Fabrikat ist die Sprechanlage? Da kann es hübsche Überraschungen geben. Gerade in "Hochhäusern". Einige Beispiele: Der Türdrücker kann nur so lange betätigt werden, bis überhaupt einmal "geklingelt" wurde, und die Sprechanlage ist nicht beliebig lange aufgeschaltet. Da hat auch oft nicht jede Wohnung eine eigene Verkabelung, sondern ist an einem Bussystem angeschlossen. Da was rumzufummeln, würde ich nicht machen. Und Summer ist nicht gleich Summer. Oft irgendein Signalgeber Piezo etc. pp. ciao gustav
Mit dem Summer vibriert auch das Gehäuse. Wenn Du das mit dem Finger spüren kannst, dann mach ein simples Körperschallmikro dran. Einfach eine Piezscheibe mit einem Streifen Tesafilm ankleben. https://www.elektronik-labor.de/Notizen/Koerperschall.html https://www.elektronik-labor.de/Labortagebuch/Tagebuch1225.html#mic
Karl B. schrieb: > Da was > rumzufummeln, würde ich nicht machen. > > Und Summer ist nicht gleich Summer. Oft irgendein Signalgeber Piezo etc. > pp. Du hast das Bild aber schon gesehen? Simpelste Technik, der Summer ist ein Schnarrer, kein Bus, keine Elektronik im Telefon. Der Mithörschutz besteht vmtl. nur aus dem Gabelschalter usw. usf. Billigstes Zeug. Gerade daher wundert mich das sich der Vermieter so anstellt. Das Ding kann bald nicht kaputt gehen weil nix drin ist.
Nick schrieb: > Spule aussen auf das Gehäuse zu kleben... Ich werde > dazu mal ein paar Tests machen, muss mir dazu nur ein Oszi leihen. Oszi ist unnötig, ein DVM mit ACV Bereich reicht. Wie ist der Meßwert? Notfalls mit einem CMOS Invertergatter verstärken.
:
Bearbeitet durch User
Udo S. schrieb: > > Das wäre auch mein erster Versuch. > ggf. die Spule zwischen Wand und Telefon klemmen. Dazu muss man nur die > Befestigungsschrauben vorübergehend etwas lockern. Danke, die Idee ist natürlich noch weit besser! Und unter dem gehäuse bin ich ja auch noch näher an der Spule! Jens M. schrieb: > Ich würde sagen wesentlich mehr Durchmesser wie das Original bringts > nicht mehr. [...] > Mit dünnem Draht sollte das aber gehen, Leistung brauchts ja nicht. > Und ich würde sogar sagen ein Multimeter reicht zum testen, wenn genug > Spannung kommt evtl. sogar eine LED. > Bloß das Wickeln so einer Spule könnte nervig sein. > Aber evtl. geht's schon mit einer Transponderspule, z.B. > https://www.ebay.de/itm/187894762828 > Oder ähnlichem Zeug für RFID-Transponder. Ich hab jetzt mal auf die Schnelle 100 Wicklungen um eine Kaugummidose gewickelt. Vorher zwei O-Ringe draufgestülpt, dass der Bereich in dem man wickelt nicht verrutscht. Ging erstaunlich gut. Damit bekomme ich laut Multimeter 40mV, werde das ganze jetzt noch wie von Udo S. vorgeschlagen unter das Gehäuse packen. Vermutlich brauche ich aber deutlich mehr Wicklungen, da hat mein Drahtvorrat nicht gereicht. Sieht im Multimeter jedoch prima aus: 0,00V im Stillstand und sofort 40 mV wenn der Summer ertönt.
Nick schrieb: > und sofort 40 mV wenn der Summer ertönt. Wenn du jetzt noch einen kleinen Kondensator parallel zur Spule schaltest, dann hast du einen Parallelschwingkreis der im Resonanzfall bei 175 Hz sogar die Spannung noch deutlich erhöht. Es ist halt nur fummelig den richtigen Kondensatorwert zu ermitteln, um den Parallelschwingkreis in Resonanz zu bringen.
Nick schrieb: > Sieht im Multimeter jedoch prima aus: 0,00V > im Stillstand und sofort 40 mV wenn der Summer ertönt. Simple Verstärkerschaltung mit zwei Transistoren und schon kann der Krach mit einer Endstufe richtig loslegen.
Enrico E. schrieb: > Wenn du jetzt noch einen kleinen Kondensator parallel zur Spule > schaltest, dann hast du einen Parallelschwingkreis der im Resonanzfall > bei 175 Hz sogar die Spannung noch deutlich erhöht. Gute Idee, wenn da die Physik nicht wäre. Eine Spule n100 D50mm hat rund 1mH. Für 175Hz Resonanz braucht man einen 827µF Kondensator... https://elektro.turanis.de/html/tools/calc_lc_resonance.html
Wolf17 schrieb: > Für 175Hz Resonanz braucht man einen 827µF Kondensator... Naja, 4700µF sind doch leicht zu bekommen. Dummerweise sind das Elkos und keine Bipolaren Kondensatoren. Mit zwei Ekos in Reihe und einem Schaltungstrick, wäre das hinzubekommen.
Zuerst die Genauigkeit/Bandbreite der 175Hz messen, z.B. mit Soundeingang vom Laptop und Spektrum Software. Und dann eine Trägererkennung mit PLL wie z.B. NE567 oder 74HC4046 bauen.
Nick schrieb: > Nun gibt es zwar jede Menge Erweiterungen/Weiterleitungen, bei denen ein > Sender parallel zu einem Summer in der Sprechanlage geklemmt wird. Genau > dies ist hier jedoch nicht möglich. Der Vermieter hat in einer Anlage > zum Mietvertrag jeglichen Eingriff in die Türsprechanlage verboten, weil > es in der Vergangenheit zu Schäden/Ausfall gekommen sei. Erweiterungen > dürfen nur durch den Elektroinstallationsbetrieb des Vermieters > vorgenommen werden. Das hier ist kein Fall für einen Elektroniker, sondern für einen Rechtsanwalt. Auch schwer Hörgeschädigte oder taube Menschen haben einen Anspruch auf eine Klingel, die muß nicht zwangsläufig akustisch sein, eine Klingel könnte auch optisch sein oder per USB an ein Cochlear Implantat. Eine Ex-Angestellte von mir hatte Rauchmelder mit optischen Alarm auf Kosten des Vermieters. HolgerR
Holger R. schrieb: > Das hier ist kein Fall für einen Elektroniker, sondern für einen > Rechtsanwalt. Auch schwer Hörgeschädigte oder taube Menschen haben einen > Anspruch auf eine Klingel, aber sie haben keinen Rechtsanspruch darauf, etwas selbstgebasteltes an die Klingel anzuschließen. Nick schrieb: > Erweiterungen > dürfen nur durch den Elektroinstallationsbetrieb des Vermieters > vorgenommen werden. wenn es der Fachmann macht, ist es für den Vermieter ja kein Problem
Nick schrieb: > Der Summer liegt unter dem Mikrofon des Hörers, so dass > ich nur seitlich rechts oder links drankomme. Eine Flache Spule zwischen Gehäuse und Wand würde doch gehen, oder?
Es ist erstaunlich, welcher Aufwand hier getrieben wird, um dem Vermieter das Beheben eines offensichtlichen Mangels an der Mietsache (zu leise Türklingel/Gegensprechanlage) zu ersparen.
Harald K. schrieb: > Es ist erstaunlich, welcher Aufwand hier getrieben wird, um dem > Vermieter das Beheben eines offensichtlichen Mangels an der Mietsache > (zu leise Türklingel/Gegensprechanlage) zu ersparen. Feine Sache, wenn sämtliche Hausbewohner aufgeschreckt werden, wenn jemand bei der schwerhörigen Person sturmklingelt, nur diese selber dennoch nichts hört. Soll dann der Vermieter einen Hausvibrator oder Erdbebensimulator einbauen?
Harald K. schrieb: > Es ist erstaunlich, welcher Aufwand hier getrieben wird, um dem > Vermieter das Beheben eines offensichtlichen Mangels an der Mietsache > (zu leise Türklingel/Gegensprechanlage) zu ersparen. So ein Blödsinn. Der Vermieter will sich nur davor schützen dass irgendwelche Idioten an der Klingel rumpfuschen und Kurzschlüsse verursachen die ggf. die ganze Hausanlage lahmlegt. Lese einfach den ersten Post bevor du so einen Unsinn behauptest: Nick schrieb: > Der Vermieter hat in einer Anlage > zum Mietvertrag jeglichen Eingriff in die Türsprechanlage verboten, weil > es in der Vergangenheit zu Schäden/Ausfall gekommen sei. Erweiterungen > dürfen nur durch den Elektroinstallationsbetrieb des Vermieters > vorgenommen werden.
Udo S. schrieb: > So ein Blödsinn. Der Vermieter will sich nur davor schützen dass > irgendwelche Idioten an der Klingel rumpfuschen und Kurzschlüsse > verursachen die ggf. die ganze Hausanlage lahmlegt. Kein Blödsinn. Mit keinem Wort habe ich was davon geschrieben, daß man selbst an der Anlage rumfummeln soll -- der Vermieter hat dafür zu sorgen, daß die Anlage funktioniert. Das tut sie aber nicht: Nick schrieb: > In einem Mehrfamilienhaus hat ein Mieter das > Problem, dass der -ziemlich leise- Türsummer nicht gehört wird, wenn > jemand in einem entfernten Raum Musik hört oder telefoniert. Der Türsummer ist "ziemlich leise". Und damit erfüllt er seine bestimmungsgemäßt Aufgabe nicht. Hier ist also der Vermieter dafür zuständig, dafür zu sorgen, daß eine Lautstärke erreicht wird, die von nicht über das Normalmaß hinausgehend hörbeeinträchtigten Menschen in der gesamten Wohnung wahrgenommen werden kann. Ralf X. schrieb: > Feine Sache, wenn sämtliche Hausbewohner aufgeschreckt werden, wenn > jemand bei der schwerhörigen Person sturmklingelt, nur diese selber > dennoch nichts hört. Von schwerhörig war hier keine Rede. Das hast Du erfunden. Und wenn es schwerhörige Bewohner gibt, dann hat der Vermieter die Möglichkeiten zu schaffen, daß auch diese selbstbestimmt in der Wohnung leben dürfen. Und das, ohne anderen Bewohnern zur Last zu werden. Andernfalls müsste er hörbeeinträchtigte Mieter per Klausel im Mietvertrag von der Nutzung der Wohnung ausschließen. Das übrigens bedeutet nicht, daß das Problem mit noch mehr Lautstärke gelöst werden muss; es gibt auch optische Signalisierungen. Wie auch immer: Der Threadstarter hat NICHTS von Schwerhörigkeit geschrieben.
https://www.smarter-home.shop/zigbee-vibrationssensor ZIgbee Virbationssendersensor und schon geht die Post ab. Kopplung über eine Zentrale oder anderweitig mit eim Blinklicht. Sonser gibts beim Aliexpress natürlich günstiger!
:
Bearbeitet durch User
Wenn Du sowieso einen Raspberry Pi für die Weiterleitung und
Verarbeitung des Signals per 433MHz-Modul verwenden möchtest, so
könntest Du auch eine Non-invasive Lösung probieren:
- Raspi mit Mikrofon ausstatten, das auf die Klingel lauscht
- Den Audiostream vom Mikro einlesen (pyaudio)
(ggf. noch einen Software-Bandpassfilter für 175Hz einbauen)
- Den Stream per Machine Learning auswerten lassen
(numpy, scipy, librosa)
- Im Falle von Matching Dein 433MHz-Modul ansteuern.
... so die Theorie. Habe selbst aber keine Erfahrung in diesem Gebiet.
Es gibt hier aber bestimmt einige Forenmitglieder, die Dir dabei helfen
könnten.
Ich gebe zu: das ist ziemlich mit Kanonen auf Spatzen geschossen, hat
aber den Vorteil, dass Du keinerlei Drähte zu Deinem Telefon führen
musst.
Viele Grüße
Igel1
PS: stelle fest, dass ich nicht der erste Mensch auf der Welt mit dieser
Idee bin, guckst Du z.B. hier:
- https://isl.iar.kit.edu/english/4074.php
- https://github.com/benjaminchodroff/alarmBeepDetect
PPS: oder einfach mal nach "door bell detection" googlen - dazu gibt es
schon eine Menge Ideen im Netz
:
Bearbeitet durch User
Harald K. schrieb: > Nick schrieb: >> In einem Mehrfamilienhaus hat ein Mieter das >> Problem, dass der -ziemlich leise- Türsummer nicht gehört wird, wenn >> jemand in einem entfernten Raum Musik hört oder telefoniert. > > Der Türsummer ist "ziemlich leise". Und damit erfüllt er seine > bestimmungsgemäßt Aufgabe nicht. sagt wer? ist hier ein Richter anwesend oder hat jemand Grundsatzurteile zu Klingelpegel?
Joachim B. schrieb: > Grundsatzurteile zu Klingelpegel? Da GOOGLE neuerdings "KI" Antworten gibt, braucht man nur zu fragen : gibt es eine vorschrift zur lautstärke einer türklingel Das kann jeder selbst machen des es interessiert, daher brauche ich die durchaus vernünftige Antwort hier nicht reinkopieren.
Danke für weiter eingehende Vorschläge. Ich habe mittlerweile meine Spule testweise zwischen Wand und Sprechstellengehäuse geklemmt, die Spannungswerte waren dort gleich, wie bei der Spule auf dem Gehäuse. Für den nächsten Versuch plane ich die Spule auch mal im Gehäuse auf Mitte des Summers zu positionieren. Auch will ich es mit einem kleineren Radius versuchen. Wolf17 schrieb: > Enrico E. schrieb: >> Wenn du jetzt noch einen kleinen Kondensator parallel zur Spule >> schaltest, dann hast du einen Parallelschwingkreis der im Resonanzfall >> bei 175 Hz sogar die Spannung noch deutlich erhöht. > Gute Idee, wenn da die Physik nicht wäre. Eine Spule n100 D50mm hat rund > 1mH. > Für 175Hz Resonanz braucht man einen 827µF Kondensator... > https://elektro.turanis.de/html/tools/calc_lc_resonance.html Danke für den Hinweis, da fehlen mir die Grundlagen. Kannst Du mir ggf. auch eine Formel nennen, wie ich von Anzahl Wicklungen und Durchmesser auf die Induktivität komme? Ich will auf jeden Fall noch einen Versuch starten, bei dem die Spule enger um die Summerachse liegt. Abdul K. schrieb: > Zuerst die Genauigkeit/Bandbreite der 175Hz messen, z.B. mit > Soundeingang vom Laptop und Spektrum Software. Und dann eine > Trägererkennung mit PLL wie z.B. NE567 oder 74HC4046 bauen. Das habe ich bereits mit Spectroid gemessen. Es ist wirkliche ein Peak zwischen 170Hz und 180Hz der bei 175Hz nochmals 40% weiter ausschlägt. Sinnvollerweise sollte ich im Analogtechnik-Forum einen Thread aufmachen, bei dem es nur um die Erkennung/Aufbereitung des Signals geht, so dass ich einen noch zu bestimmenden µC wecken kann. Das hat in diesem Forum wohl nichts mehr verloren. Ich werde dies tun, sobald ich mit weiteren Spulen mehr Ergebnisse habe, muss aber warten bis bestellter Kuperlackdraht eintrifft. Zm Thema akkustische Wahrnehmung des Summers nochmal der Hinweis: Mehrere Bewohner unterschiedlichen Alters in der recht großen Wohnung haben Probleme den Ton wahrzunehmen, wenn diese zwei Türen hinter der Sprechstelle telefonieren/Musik hören/etc. Das liegt u.A. sicher an der ungünstigen Frequenz. Das soll aber nicht Thema dieses Thread sein, hier geht es einfach darum, eine technische Lösung zu finden.
Stell doch bitte mal ein paar Audio-Samples der Türklingel hier ein - dann können wir weitersehen. Ach ja: hast Du einen Raspberry Pi. Wenn ja: welchen? Viele Grüße Igel1
:
Bearbeitet durch User
Andreas S. schrieb: > Stell doch bitte mal ein paar Audio-Samples der Türklingel hier ein - > dann können wir weitersehen. > > Ach ja: hast Du einen Raspberry Pi. Wenn ja: welchen? > > Viele Grüße > > Igel1 Hallo, ein Raspi ist Overkill und passt auch nicht zum Ziel, das Ganze mit Batterie auf lange Zeit laufenzulassen. Wenn ich Audio detektieren/filtern will braucht das enorm viel Energie, bei 1-5 mal Klingeln am Tag. Die momentane Idee ist es, möglichst energiesparend das Summersignal zu erkennen und einen µC aufzuwecken, der dann entweder selber gleich eine lautere Klingel steuert, oder aber einen in der Wohnung vorhandenen (nur weit von der Spechstelle entfernten) Raspi 4 (Mediaserver) per Funksignal (433MHz, BLE, ...) triggert. Wobei ich das KISS-Prinzip einhalten will, also vermutlich den µC gleich eine Klingel anzusteuern. Vermutlich werde ich eine handelsübliche Funkklingel wie z.B. https://www.amazon.de/dp/B08TWFVWX9 oder auch https://www.amazon.de/dp/B0C4KYJDNX so modifizieren, dass der µC einfach den Taster übernimmt. Die zweite verlinkte Lösung würde ja sofort funktionieren dürfte man das selber anschliessen. Also muss nur ein Zwischenmodul rein, welches das Signal erkennt, ohne elektrisch an die Sprechanlage angeschlossen zu sein.
Ich hab nicht alle Beiträge gelesen, aber die gleiche Situation hatte ich bei der Wohnung meiner Mutter, ist >15 Jahre her. Solche akustisch neben der vorhandenen Klingel batteriebetriebenen Sender und beliebig in der Wohnung platzierte Empfänger mit lauter akustischer und/ oder optischer Klingelbenachrichtigung gibt es immer noch, zB. https://www.amazon.de/BELL-219-TX-Geräusch-aktiver-Funk-Sender-Erweiterung/dp/B0DMQLJV2K/ref=asc_df_B0BNBXSDP7
Was genau ist eigentlich daran so Schwierig neben der Türklingel / Summer ein Mikrofon zu plazieren und dessen Signal verstärkt in einem anderen Raum wiederzugeben? Ja, man muss dazu wohl Leitungen legen. Aber das sollte es doch Wert sein.
Harald K. schrieb: > Joachim B. schrieb: >> sagt wer? > > Welche Aufgabe könnte eine Türklingel haben? > > Komm, Du schaffst das! Sie muss gut klingen, an der Tür.
Solche Summer haben ein erhebliches magnetisches Streufeld. Es gab mal Mithörverstärker für alte Analogtelefone, mit Saugnapfspule...
Björn W. schrieb: > Was genau ist eigentlich daran so Schwierig neben der Türklingel / > Summer ein Mikrofon zu plazieren und dessen Signal verstärkt in einem > anderen Raum wiederzugeben? > Ja, man muss dazu wohl Leitungen legen. Aber das sollte es doch Wert > sein. Hatte ich beim Thema Babyphone schon beantwortet: Stell Dir doch bitte mal vor, alle Geräusche/Gespräche aus einem Raum werden 24h in andere Räume verstärkt übertragen? Und dann auch noch über Kabel? Durch mehrere Wände? Bitte nicht!
Nick schrieb: > Formel nennen, wie ich von Anzahl Wicklungen und Durchmesser > auf die Induktivität komme Google? https://wetec.vrok.de/rechner/cspule.htm 250Wdg 0,1mm werden 100mV liefern. Danach Verstärkerstufen aus Invertern (wie 74C04, CD4049, <1µA). Mit zwei Stufen je 3 Inverter (Bild 6) sollte der Spulenpegel zum MCU triggern reichen. https://shrubbery.net/~heas/willem/PDF/NSC/AN/AN-88.pdf Am besten wären ungepufferte Inverter.
:
Bearbeitet durch User
Es gibt stromsparende (<1µA) Operationsverstärker und Komparatoren. Z.B.: https://ww1.microchip.com/downloads/aemDocuments/documents/APID/ProductDocuments/DataSheets/20001668E.pdf https://ww1.microchip.com/downloads/aemDocuments/documents/MSLD/ProductDocuments/DataSheets/MCP6541-Output-Sub-Microamp-Comparators-DS20001696.pdf
Nick schrieb: > ein Raspi ist Overkill und passt auch nicht zum Ziel, das Ganze mit > Batterie auf lange Zeit laufenzulassen. Und eben dieses Ziel muss man einfach hinterfragen. Mag ja sein, dass direkt neben der Klingel keine Steckdose verfügbar ist. Aber GARANTIERT ist im gleichen Raum mindestens eine Steckdose verfügbar und keine 5m entfernt. Und so weit trägt der Schall der Klingel garantiert problemlos. D.h.: dar ganze Aufwand für den Batteriebetrieb ist am Ende nur eins: sinnloses Rumgewichse. Egal, wie sparsam eine Batterielösung auch ausfallen mag: sie kommt auf Dauer teuerer als Netzbetrieb. Nebenbei: Ja, ein ausgewachsener RasPi wäre natürlich Hardware-Overkill, das geht sehr viel sparsamer. Auch Hardware und Netz-Strom kosten schließlich Geld. Der RasPi hätte aber den Charme, dass man kaum was programmieren muß, um die Sache zum Laufen zu bekommen. Da stellt sich die Frage, ob außer keine Ahnung von Hardware auch keine Ahnung vom Programmieren hast. Dann wäre diese Lösung für dich wirklich empfehlenswert...
Nick schrieb: > Ich habe mittlerweile meine > Spule testweise zwischen Wand und Sprechstellengehäuse geklemmt, die > Spannungswerte waren dort gleich, wie bei der Spule auf dem Gehäuse. Du schriebst "laut Multimeter 40mV". Das ist mehr, als ein dynamisches Mikrofon liefert und lässt sich problemlos verstärken. Für die Weiterverarbeitung käme dann z.B. ein LM567 (Tonedecoder) in Betracht. Nick schrieb: >> Für 175Hz Resonanz braucht man einen 827µF Kondensator... >> https://elektro.turanis.de/html/tools/calc_lc_resonance.html > Danke für den Hinweis, da fehlen mir die Grundlagen. Kannst Du mir ggf. > auch eine Formel nennen, wie ich von Anzahl Wicklungen und Durchmesser > auf die Induktivität komme? Vergiss das, mit Deiner kleinen Spule und dem gigantisch großen Kondensator ergibt sich niemals ein funktionsfähiger Schwingkreis.
Nick schrieb: > Vermutlich brauche ich aber deutlich mehr Wicklungen, da hat mein > Drahtvorrat nicht gereicht. Lass dir eine 50x50mm 8-Lagen-Platine als Spule anfertigen. Fünf Stück kosten keine 5€, incl Porto.
Björn W. schrieb: > Was genau ist eigentlich daran so Schwierig neben der Türklingel / > Summer ein Mikrofon zu plazieren und dessen Signal verstärkt in einem > anderen Raum wiederzugeben? Das Provisorium läuft schon 6 Jahre bei mir. Nur Mikro,Verstärker, Ansteuerung Funkklingel Die normale Klingelanlage welche in den Wohnblöcken zu Tausenden installiert ist hat eben nur geringe Lautstärke. Ich hatte diese mal direkt verstärkt damit ich sie in allen Räumen höre, auch wenn die Türen geschlossen sind. Nach einigen Tagen wieder abgebaut da alle im Blockeingang mithören musten. MfG ein 81 Jähriger P.S. Wenn die Standardmäßig eingebaute Klingelanlage nicht ausreicht darf der Mieter vom Fachpersonal auf eigene Kosten dies anpassen. Für jeden Wunsch ist der Vermieter nicht finanziell zuständig, wie hier einige denken.
Harald K. schrieb: > Joachim B. schrieb: >> sagt wer? > > Welche Aufgabe könnte eine Türklingel haben? muß ich dir deine eigene unsinnige Antwort erklären? Alle Anderen haben es verstanden und du "Du reitest auf Mietmangel rum" Harald K. schrieb: > Der Türsummer ist "ziemlich leise". Und damit erfüllt er seine > bestimmungsgemäßt Aufgabe nicht. > > Hier ist also der Vermieter dafür zuständig, dafür zu sorgen, daß eine > Lautstärke erreicht wird, die von nicht über das Normalmaß hinausgehend > hörbeeinträchtigten Menschen in der gesamten Wohnung wahrgenommen werden > kann. und kannst nicht mal belastbare Daten oder ein Grundsatzurteil nennen!
Joachim B. schrieb: > und kannst nicht mal belastbare Daten oder ein Grundsatzurteil nennen! Warum sollte ich ein Grundsatzurteil für etwas nennen, was eine Selbstverständlichkeit ist? Lässt Du Dir von Deinem Vermieter alles bieten, und blechst brav auch noch Geld dafür? Wenn die Klingel so leise ist, daß man sie in Teilen der Wohnung nicht hören kann, dann ist sie kaputt. Dazu braucht es keine Urteile, sondern einfach ein bisschen Verstand. Denn --nochmal:-- Welche Aufgabe hat eine Türklingel? Menschen, die noch des Denkens fähig sind, kommen von selbst drauf: Die ist dafür da, damit Besucher und andere um Einlass bitten können. Und damit das funktioniert, muss die in der Wohnung anwesende Person hören können, daß die Klingel betätigt wird. Da explizit NICHT von einem Hörschaden ausgegangen wird (der Threadstarter hat nichts dazu geschrieben), ist also die vorhandene Klingel MANGELHAFT, KAPUTT oder einfach minderwertiger Müll. Und für das Beheben dieses Misstandes ist der Vermieter zuständig. Das muss man nicht selbst machen - ja, im vorliegenden Fall wird das ja sogar explizit verboten. Du scheinst eine sehr merkwürdige Gesinnung und/oder Realitätsauffassung zu haben.
:
Bearbeitet durch User
H. H. schrieb: > Nick schrieb: >> Vermutlich brauche ich aber deutlich mehr Wicklungen, da hat mein >> Drahtvorrat nicht gereicht. > > Lass dir eine 50x50mm 8-Lagen-Platine als Spule anfertigen. Fünf Stück > kosten keine 5€, incl Porto. Das klingt interessant, aber ich wüsste nicht, wie und wo ich so etwas anfertigen lassen könnte. Könntest Du dazu noch ein paar Worte verlieren? (also bitte das Vorgehen skizzieren ... nur so interessehalber) Viele Grüße Igel1
Harald K. schrieb: > Warum sollte ich ein Grundsatzurteil für etwas nennen, was eine > Selbstverständlichkeit ist? sorry wieso sollte Klingel hören unter allen Unständen immer selbstverständlich sein? selbst im Alter von 19 Jahren habe ich die Klingel nicht im Wohnzimmer hören können wenn meine Lautsprecher gerade ALLES gaben was sie können. Mein jetziger Nachbar ist schwerhörig und eine Klingel die er IMMER hört wäre für Andere ein Mietmangel. Harald K. schrieb: > Menschen, die noch des Denkens fähig sind, kommen von selbst drauf: Die > ist dafür da, damit Besucher und andere um Einlass bitten können. Menschen die zu mir wollen können auch anrufen wenn ich ihre Klingelei nicht höre.
:
Bearbeitet durch User
Harald K. schrieb: > Lässt Du Dir von Deinem Vermieter alles bieten, und blechst brav auch > noch Geld dafür? Und du verlangst von jedem Vermieter ein technisches Gutachten, das bestätigt, dass die Klingel in der Wohnung laut genug ist? Laut genug wofür? Hast du mal eine DIN oder ISO Norm oder was ähnliches das wenigstens eine Richtung vorgibt was genau laut genug sein soll? Eins weiß ich, wenn du mein potentieller Mieter wärst, dann würde ich ziemlich sicher jemanden finden der für die Wohnung geeigneter wäre :-) Diese Diskussion ist so abstrus dass sie lustig ist.
:
Bearbeitet durch User
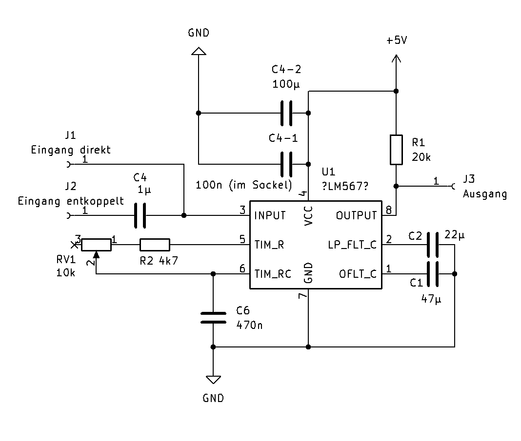
Manfred P. schrieb: > Du schriebst "laut Multimeter 40mV". Das ist mehr, als ein dynamisches > Mikrofon liefert und lässt sich problemlos verstärken. Für die > Weiterverarbeitung käme dann z.B. ein LM567 (Tonedecoder) in Betracht. > Vielen Dank für diesen Tip! Das würde bedeuten, dass meine Spule hinter dem Gehäuse schon mal vollkommen ausreicht und ich hier nicht weiter experimentieren muss. Schön das es so was gleich als Baustein gibt! OK, nach dem Überfliegen des Datenblattes (https://www.ti.com/lit/ds/snosbq4d/snosbq4d.pdf) ist meine Freude ein wenig getrübt. Der LM567 benötigt wohl mindestens 4,75V, da reichen auch drei AAA Zellen nicht. Weiterhin genehmigt er sich einen Ruhestrom von 10mA, was wohl zu seiner Entwicklungszeit in den 70ern super war, aber wenig für eine Batterie/Akku-Lösung taugt.
Ich hab das einfacher gelöst. Einfach einen Röhrengong angeschlossen, da wo vorher die Klingel bzw. Schnarre war. Der Essensdienst meinte, er hätte geklingelt. Ich hatte es aber nicht gehört. Hinterher stellte es sich raus, dass der Klingelknopf am Tableau mal Kontakt hatte, mal nicht. Also garkein Strom floss, der die Klingel hätte betätigen können. Je nachem wie schräg der Knopf gedrückt wurde. Offensichtlich muss man manchen Leuten noch eine Extralektion erteilen, wie man einen Klingelknopf richtig drückt. Das ist der technologische Standard in DE heute. Da kann man zum Mars fliegen, aber einen Klingelknopf betätigen, das gibt schier unlösbare technische Probleme. Aber hier sind Sprechanlage und Signal-/ Türöffnerkontakt-Einheit zusammengefasst. Woher wüsste ich, ob der Klingeltrafo davor tatsächlich die für den Röhrengong nötigen 12V / 1A bringt? Ich würde mir bei einem Bekannten, der einen Röhrengong hat, selbigen zu Testzwecken ausleihen. Zum Test Summer abklemmen und Röhrengäng anschließen. Wenn's nicht klappt, bekommt der Bekannte seinen Gong dankend zurück. ciao gustav P.S.:Jetzt ist ein Klingelknopf mit LED-Hinterleuchtungsring dran. Die LED erlischt, wenn Kontakt "richtig" betätigt wurde.
:
Bearbeitet durch User
Andreas S. schrieb: > H. H. schrieb: >> Nick schrieb: >>> Vermutlich brauche ich aber deutlich mehr Wicklungen, da hat mein >>> Drahtvorrat nicht gereicht. >> >> Lass dir eine 50x50mm 8-Lagen-Platine als Spule anfertigen. Fünf Stück >> kosten keine 5€, incl Porto. > > Das klingt interessant, aber ich wüsste nicht, wie und wo ich so etwas > anfertigen lassen könnte. z.B. bei JLCPCB. Andere verlangen dafür erheblich mehr. > Könntest Du dazu noch ein paar Worte > verlieren? (also bitte das Vorgehen skizzieren ... nur so > interessehalber) Man zeichnet das mit einem eCAD Programm, und schickt die Produktionsdaten dann per Upload zum Leiterplattenhersteller. Die Platine kann man dann einfach hinter das Telefon klemmen.
H. H. schrieb: > Die Platine kann man dann einfach hinter das Telefon klemmen. Anbei mal einlagig als Beispiel, ca. 100 Windungen.
H. H. schrieb: > Anbei mal einlagig als Beispiel, ca. 100 Windungen. Ui, das mal 4, 6 oder 8 könnte es bringen. Wie hast du das gemacht? Gibt's da nen Assistenten?
Klaus F. schrieb: > Jens M. schrieb: >> Gibt's da nen Assistenten? > > GOOGLE fragen ! > generate coil ring pcb layout "Kicad" Kann eigentlich jedes einigermaßen aktuelle eCAD. Ich habs mit Eagle 7.7 gemacht, passendes ULP hatte ich mir mal besorgt.
Nick schrieb: > Weiterhin genehmigt er sich einen Ruhestrom von 10mA, Der betagte OPV TL061 braucht 200µA. Wenn dieser am Ausgang nur jeweils bei einer positiven Halbwelle einen Leistungstransistor durchschaltet, macht das ausreichend Krach. Der Klirrfaktor ist zwar dann enorm hoch, aber für diese Anwendung ist das egal. Es gib moderne noch sparsamere OPV auch noch. Zum Beispiel MP8102 mit 8µA.
Im S-Bahn-Zimmer ist wieder die Hölle los.
H. H. schrieb: > Ich habs mit Eagle 7.7 > gemacht, passendes ULP hatte ich mir mal besorgt. Ah, danke, Eagle passt. Dieter D. schrieb: > Zum Beispiel MP8102 mit > 8µA. MCP6042 Unter 1µA und 1,5-6V Rail to Rail. Aber nur 14kHz GBW, aber irgendwas ist ja immer.
Jens M. schrieb: > MCP6042 > Unter 1µA und 1,5-6V Rail to Rail. Aber nur 14kHz GBW, aber irgendwas > ist ja immer. Es geht ja nur um wirkliche Niederfrequenz. Der Summer wird bestimmt mit 50Hz erregt, Eigenfrequenz muss natürlich höher sein.
Ich würde erstmal mit einem kleinen Mikrofonmodul, dass direkt an dass Gehäuse der Klingel geklebt ist und einem günstigen 433MHZ Sendemodul oder ESP (für WLAN oder Bluetooth) testen. Empfindlichkeit so einstellen, dass das Klingeln zuverlässig erkannt wird und dann Krach machen (Staubsaugen oder Brüllen) testen, ob es dann zu Fehlauslösungen kommt. Wenn das läuft Optimierung auf low Power.
Jens M. schrieb: > MCP6042 > Unter 1µA und 1,5-6V Rail to Rail. Aber nur 14kHz GBW, aber irgendwas > ist ja immer. Wobei der TO sicherlich auch Unterstützung benötigen wird um die Schaltung mit einem OP zu entwerfen und zu dimensionieren. Sonst hat man den sparsamsten OPV und trotzdem noch über 1mA Stromverbrauch. Oder Nick, liege ich da verkehrt? Für eine Verstärkung mit einem OPV wären die erreichten 40mV mit Signal und unter 5mV ohne Signal bereits ausreichend, soll hier schon mal erwähnt werden.
Der Dödel-Dieter aus der Psychiatrie halt wieder.
H. H. schrieb: > Der Dödel-Dieter aus der Psychiatrie halt wieder. Du kennst dich also bestens aus. MfG ein 81 Jähriger P.S. Da wird ein Vorschlag für ein Beleuchtetes Modellauto in der Vergangenheit angemacht, wenn hier das Klingeln noch nicht mal Klar wird.
Karl B. schrieb: > Aber hier sind Sprechanlage und Signal-/ Türöffnerkontakt-Einheit > zusammengefasst. > Woher wüsste ich, ob der Klingeltrafo davor tatsächlich die für den > Röhrengong nötigen 12V / 1A bringt? > Ich würde mir bei einem Bekannten, der einen Röhrengong hat, selbigen zu > Testzwecken ausleihen. Zum Test Summer abklemmen und Röhrengäng > anschließen. Wenn's nicht klappt, bekommt der Bekannte seinen Gong > dankend zurück. Damit zeigst Du bestens auf, warum der Vermieter/Verwalter es absolut untersagt, dass fremde Hornochsen an der Klingelanlage rumfummeln. Auch wenn sie sich selber (irrtümlich) für tolle Elektroniker halten.
H. H. schrieb: > Andreas S. schrieb: >> H. H. schrieb: > Man zeichnet das mit einem eCAD Programm, und schickt die > Produktionsdaten dann per Upload zum Leiterplattenhersteller. > > Die Platine kann man dann einfach hinter das Telefon klemmen. Danke recht herzlich! Und wie sähe das Platinenlayout aus? Auf jeder Lage eine "Schnecke" mit z.B. 10 Leiterbahn-Umdrehungen aufbringen? Und das innere und äußere Ende der Schnecke dann jeweils mit dem inneren / äußeren Ende der Schnecke auf der nächsten Lage verbinden? (ausgenommen Top-/Bottom-Layer) wobei sich der Drehsinn der Schnecke von Lage zu Lage umkehrt, damit der Gesamt-Drehsinn der Spule gleich bleibt? Viele Grüße Igel1
Andreas S. schrieb: > Auf jeder Lage eine "Schnecke" mit z.B. 10 Leiterbahn-Umdrehungen > aufbringen? Ein paar mehr auf jeden Fall. > Und das innere und äußere Ende der Schnecke dann jeweils mit dem inneren > / äußeren Ende der Schnecke auf der nächsten Lage verbinden? > (ausgenommen Top-/Bottom-Layer) wobei sich der Drehsinn der Schnecke von > Lage zu Lage umkehrt, damit der Gesamt-Drehsinn der Spule gleich bleibt? So kann man das machen.
Nick schrieb: > OK, nach dem Überfliegen des Datenblattes > (https://www.ti.com/lit/ds/snosbq4d/snosbq4d.pdf) ist meine Freude ein > wenig getrübt. Der LM567 benötigt wohl mindestens 4,75V, da reichen > auch drei AAA Zellen nicht. Weiterhin genehmigt er sich einen Ruhestrom > von 10mA, was wohl zu seiner Entwicklungszeit in den 70ern super war, > aber wenig für eine Batterie/Akku-Lösung taugt. OK, ich helfe dir nochmal: Addiere einfach 20J dazu und du bist beim LMC567 mit 2V und 300uA. Mit dem Stichwort Tondekoder findet sich bestimmt eine Liste von 30 passablen ICs. Einen fetten Eingangsschwingkreis brauch man hier auch nicht!
Abdul K. schrieb: > OK, ich helfe dir nochmal: > Addiere einfach 20J dazu und du bist beim LMC567 mit 2V und 300uA. > > Mit dem Stichwort Tondekoder findet sich bestimmt eine Liste von 30 > passablen ICs. > > Einen fetten Eingangsschwingkreis brauch man hier auch nicht! Danke Dir, das sollte es sein. Dann geht es mal ans Bestellen und ausprobieren!
H. H. schrieb: > Andreas S. schrieb: >> Auf jeder Lage eine "Schnecke" mit z.B. 10 Leiterbahn-Umdrehungen >> aufbringen? > > Ein paar mehr auf jeden Fall. > >> Und das innere und äußere Ende der Schnecke dann jeweils mit dem inneren >> / äußeren Ende der Schnecke auf der nächsten Lage verbinden? >> (ausgenommen Top-/Bottom-Layer) wobei sich der Drehsinn der Schnecke von >> Lage zu Lage umkehrt, damit der Gesamt-Drehsinn der Spule gleich bleibt? > > So kann man das machen. Danke für Deine Einschätzung, H.H. Viele Grüße Igel1
Nick schrieb: > Danke Dir, das sollte es sein. Dann geht es mal ans Bestellen und > ausprobieren! Hälst Du uns auf dem Laufenden über Deine Fortschritte? Würde mich interessieren ... Welche IC's hast Du jetzt letztendlich bestellt? Viele Grüße Igel1
Hallo, die LMC567CN sind mittlerweile hier eingetroffen. Um nicht andernorts an der Türklingel zu experimentieren, habe ich einen ESP32 als Signalgenerator programmiert (https://github.com/vdeschwb/esp32-signal-generator), damit kann ich ein 175Hz Sinussignal erzeugen. Über ein Poti als Spannungsteiler kann ich die 3,3V dann auch auf die 40-60mV reduzieren, die die obige Spule liefert. Unter https://www.homemade-circuits.com/lm567-tone-decoder-ic-features-and/ habe ich eine Webseite zu dem IC gefunden, die hierzu gute Erklärungen liefert. Mit dem dort enthaltenen Kalkulator (https://www.homemade-circuits.com/lm567-ic-calculator-tool/) habe ich mich für die anhängende Beschaltung entschieden. Anstelle des 2N2907 habe ich einen BC557 genommen, der die LED auch schaltet. Nun habe ich aber das Problem, das auch ohne angeschlossenes Sinussignal die LED dunkel leuchtet. Das Eingangssignal auf 0V oder 5V zu legen bringt auch keine Besserung. Ich habe mir daher nun ein Oszi besorgt, und konnte feststellen, dass auf dem Ausgang das anhängende Signal ausgegeben wird. Immer ein kurzer Sägezahnimpuls. Ich bin momentan ratlos, an was das liegen kann. Die Beschaltung des LMC256 wird von den 5V der Eingangsspannung des ESP versorgt. Auch der Versuch, die Schaltung ohne den ESP über ein eigenes 5V Netzteil zu versorgen brachte das gleiche Ergebnis. Ich bin um Anregungen dankbar. Edit: Typo
:
Bearbeitet durch User
Ralf X. schrieb: > Feine Sache, wenn sämtliche Hausbewohner aufgeschreckt werden, wenn > jemand bei der schwerhörigen Person sturmklingelt, nur diese selber > dennoch nichts hört. Das lässt sich vermeiden, indem die longitudinalen Dichteschwankungen in elektromagnetische Wellen im Bereich um 550 THz umgesetzt werden. Das würde die anderen Hausbewohner schonen.
Danke für den Tip. Ich habe mir jetzt einmal das Datenblatt von TI (https://www.ti.com/lit/gpn/LMC567) heruntergeladen und mir insbesondere zwei Dinge angesehen: - Die Beispielschaltung auf Seite 7 - Den Hinweis auf Seite 9: > The LMC567 low power tone decoder can be operated at supply voltages of > 2V to 9 V and at input frequencies ranging from 1 Hz up to 500 kHz. >The LMC567 can be directly substituted in most LM567 applications with the >following provisions: >1. Oscillator timing capacitor Ct must be halved to double the oscillator >frequency relative to the input frequency (see Oscillator). >2. Filter capacitors C1 and C2 must be reduced by a factor of 8 to > maintain the same filter time constants. >3. The output current demanded of pin 8 must be limited to the specified >capability of the LMC567. Ich habe hier nun einige Verständnisschwierigkeiten. Zunächst fallen mir die Symbole für Kondensatoren auf. Die bestehen aus einem Strich und einem Bogen also so: --)|-- Sind das dann Elkos oder normale Kondensatoren. Für Elkos wären die Kapazitäten der Beispielschaltung recht gering. Wenn ich die Beispielschaltung mit den Hinweisen auf meine Schaltung ansehe, stimmen hier die Werte nicht. Die beiden Kondensatoren an Pin 1 und Pin 2 solllen auf 1/8 reduziert werden. In der Beispielschaltung sind diese jedoch 1/22 im Falle Pin 1 und 1/1000 im Falle Pin 2 Vermutlich sollte ich mich dann eher an der Beispielschaltung orientieren und für den Oszillator 100kΩ und 0,2µF anlegen. Das wären die Werte, die Formel 5 auf Seite 8 des Datenblattes ergeben. Jetzt muss ich nur noch herausbekommen, ob ich Elkos oder normale Kerkos verwenden muss. Wie gesagt, das Symbol mit dem Bogen kannte ich bislang nicht. Edit: Kommentarzeichen ergänzt. Die Vorschau ist leider abweichend vom veröffentlichten Beitrag
:
Bearbeitet durch User
Nick schrieb: > ob ich Elkos oder normale Kerkos > verwenden muss. Folie oder Keramik-NP0. Bei so kleinen Kapazitäten sind Elkos sinnlos.
Der Kondensatotor mit der gebogenen Elektrode soll einen Elko darstellen, wobei die gebogenen Elektrode der Minuspol ist. Allerdings dürfte es in der Schaltung völlig wurscht sein, was für einen Kondensatortyp Du dort einsetzt. Ein ungepolter Keramik oder auch Kunstfolienkondensator wird genauso gut funktionieren. Ansonsten ist das was Du suchst, früher unter der Rubrik Klatschschalter gelaufen, also ein Schalter der auf Geräusche reagiert. In Deinem Fall würde ich den auf die genannten 175Hz selektiv auslegen.
Nick schrieb: > Die Beschaltung des LMC256 Zwischen Pin 4 und Pin 7 fehlt schon mal ein Kondensator.
Nick schrieb: > Das Eingangssignal auf 0V oder 5V zu legen > bringt auch keine Besserung. Das ist auch keine Überraschung. Wenn ich Eingangssignal kommend vom Raspi auf die 0V oder 5V höre ich auch nichts.
So, ich habe nun die Schaltung mit den Werten aus dem Datenblatt des LMC567 und den von mir errechneten Werten für das Eingangssignal (20nF für C1 an Pin 6) und nach wie vor dem 100k-Poti mit 47k Vorwiderstand (Regelbereich dann 47k-147k) auf Lochraster anstelle des bisherigen Steckbrettes aufgebaut. Nun wird die Eingangsfrequenz erkannt, wenn ich einen 3.3V Pegel auf den 0,01µF Eingangskondensator gebe. Gehe ich unter 2V, wird das Signal nicht mehr erkannt. Gebe ich aber das auf 40mV reduzierte Signal (entsprechend dem zu erwartenden Wert aus der späteren Koppelspule) direkt auf den Eingang, ohne einen Koppelkondensator, funktioniert die Erkennung auch wie gewünscht. Ich sollte meine Spule später auch ohne Koppelkondensator auf den Eingang legen können. Im Datenblatt steht dazu auf Seite 9: >The input pin 3 is internally ground-referenced with a nominal 40-kΩ resistor. >Signals which are already centered on 0 V may be directly coupled to pin 3; >however, any DC potential must be isolated through a coupling capacitor. Die Spule unter dem Summer fängt ja keine Gleichspannung ein, oder sehe ich das falsch? Ich habe nun die Schaltung auch mit 3,3V betrieben, da dies den späteren Batteriebetrieb deutlich erleichtern wird, funktioniert auch. Daher war der Hinweis auf diesen Chip von Abdul K. sehr hilfreich, nochmals danke für den Tip. Jetzt steht ein Test mit Spule an der Türsprechanlage aus.
Nick schrieb: > Die Spule unter dem Summer fängt ja keine Gleichspannung ein, oder sehe > ich das falsch? Passt schon.
Der Chip sollte aber mit einem ca. 35mVrms Signal zufrieden sein. Mit steigendem Pegel erweitert sich die Erkennungsbandbreite. Ich denke daher, du hast noch Probleme in deinem Aufbau! Poste mal ein Foto. Die Aussage interne 0V am Eingang bereitet mir Kopfzerbrechen. Vielleicht ist diese Angabe im Datenblatt auch falsch. Ich habe aber keinen solchen Chip physisch zum Nachmessen da. Erwarten würde man eher halbe Versorgungsspannung oder 2-3 Vbe eines Referenztransistors. Das DB schweigt sich leider zum exakten internen Aufbau ziemlich aus. Für den LM567 kann ich eine LTspice Simulation posten. Das Modell ist nicht von mir, scheint aber plausibel zu funktionieren. Die Umdimensionierung von LM auf LMC ist ja bekannt.
Abdul K. schrieb: > Der Chip sollte aber mit einem ca. 35mVrms Signal zufrieden sein. Ist er ja, wenn ich es direkt an den Eingang anlege. Ggf. sind für so niedrige Pegel die 0,01µ für den Entkoppelkondensator nicht passend. Hier schweigt sich das Datenblatt -zumindest für meine Kenntnisse. auch aus, wie dieser Wert ggf. angepasst werden soll. Da ich aber meine Spule direkt auf den Eingang legen kann, weil ich keinen Gleichstromanteil habe, passt das für mich. Jetzt werde ich in den nächsten Tagen einen Vor-Ort Test mit Spule durchführen, wenn das dort auch so wie mit dem Signalgenerator klappt, geht es an die Anbindung der Funkklingel.
Nick schrieb: > Ggf. sind für so niedrige Pegel die 0,01µ für den Entkoppelkondensator > nicht passend. Für so niedrige Frequenzen? Kannst ja mal einen 1..10µF verwenden.
Am Eingang hast du einen normalen Hochpass bestehend aus dem Eingangswiderstand von 40kOhm und dem Koppelkondensator 10nF. 100nF wären passender. Schlauerweise nimmt man, wenn möglich, überall die gleichen Werte... Weniger Lagerhaltungsaufwand, weniger Fehlermöglichkeiten, billigerer Einkauf. Also Normierung auf wenige Standardwerte. Hier wohl einfach die Krabbelkiste.
Falls du Gefallen an möglichen Verbesserungen suchst: Die CMOS-Varianten des 555 ziehen noch weniger Strom. Das bräuchte dann am Eingang ein paar mehr Windungen, damit der umschalten will. Ist nicht so frequenzselektiv. 2V 50uA: https://www.aldinc.com/ald_anatimers.php 0,9V 87uA: ZSCT1555 (als abgekündigter Restposten) Das wäre dann Solarzellen-Betriebsniveau. Viel Spaß, Idee schwirrte mir gerade so durch den Kopf!
Hallo, jetzt muss ich mich doch nochmal zum Thema Funktion melden. Nachdem die auf Lochraster aufgebaute Schaltung bei mir funktioniert hat, habe ich sie beiseitegelegt, bis ich diese vor Ort testen wollte. Habe davor nochmal getestet, und das Ding spinnt schon wieder. Sobald ich einen Sinus mit 175HZ anlege, springt das Ausgangssignal in ungleichmäßigen Rechteckimpulsen hin und her. Dies bei einem Sinus > 70Hz und dann deutlich über die 175Hz hinaus. Habe bis zu 1kHz getestet. Unter 70 Hz bleibt der Ausgang High. Ich habe in der Schaltung nun auch noch den Widerstand zwischen Pin 5 und Pin 6 wie in der anhängenden Skizze durch eine Kombination zweier Festwerte mit dem Poti geändert, so dass ich über den gesamten Bereich des Potis einen Gesamtwiderstand von 89kΩ bis 117kΩ bekomme, um im rechnerischen Bereich von 100kΩ sauber justieren zu können. Nur: Das bringt gar nichts, egal was ich einstelle, der Ausgang flattert. Ich habe auf der Lochrasterplatine auch die Leiterbahnen gekürzt, um auszuschliessen, dass sich dort parasitäre Kapazitäten bilden. Allerdings sollte der Effekt wirklich zu vernachlässigen sein. Die Platine habe ich bewusst größer gewählt, da dort dann die Schaltfunktion der Klingel und ggf. Spannungsregler etc. untergebracht werden können. Vorerst im Laborbetrieb teste ich mit 5V für den LMC567 und 40mV-3,3V für das Sinussignal. Ich lege das Signal entweder über den Koppelkondensator oder direkt an. Wie gewünscht hänge ich auch Bilder meines Aufbaus an.
Bei mir waren es 99,99 % Lötfehler, wenn etwas partout nicht funktionieren wollte. Oder so ganz gemeine, fast mikroskopisch kleine Tinwhiskers zwischen den Leiterbahnen. Dafür gibt es ein Extra-Kratzwerkzeug. ciao gustav
von Nick schrieb: > Nur: Das >bringt gar nichts, egal was ich einstelle, der Ausgang flattert. Der Tondecoder erwartet warscheinlich eine saubere stabile Frequenz. Der soll selektiv eine ganz bestimmte Frequenz detektieren. Wenn der Summer nach dem Prinzip des Wagnerschen-Hammer arbeitet, liefert der ein wildes Frequenzgemisch. Der Aufwand mit dem Tondecoder ist viel zu groß, ist wie mit Kanonen auf Spatzen zu schießen. Einfach wäre es, die Spannung, die die Aufnahmespule liefert unselektiv zu verstärken und gleichzurichten, und dann damit ein Relais zu schalten. https://de.wikipedia.org/wiki/Wagnerscher_Hammer
Günter L. schrieb: > Der Tondecoder erwartet warscheinlich eine saubere stabile > Frequenz. Der soll selektiv eine ganz bestimmte Frequenz > detektieren. Ich bin momentan -wie beschrieben- in der Testphase. Die Eingangsfrequenz ist sauber, da vom Signalgenerator erzeugt. ich hänge nochmals ein Bild an, das Eingang und Ausgang über zwei Kanäle zeigt. Der Decoder macht momentan nicht, was er nach Datenblatt soll. Wie das mit dem echten Signal dann tut, werde ich sehen. Zunächst macht es aber keinen Sinn, produktiv zu testen, wenn das unter Idealbedingungen schon mal nicht tut. Ich habe jetzt nochmals alle Trennstege der Platine saubergekratzt und mit Isopropanol die Flussmittelrückstände weggewaschen, um Gustavs Hinweis auszuschliessen.
Du hast die absolute maximum ratings für "input voltage" überschritten.
:
Bearbeitet durch User
C2 und C3 nicht einfach aus der AppNote übernehmen, sondern für deinen Fall berechnen!
Nemopuk schrieb: > Du hast die absolute maximum ratings für "input voltage" überschritten. Ergänzung: versuche es mal mit 0,1 V statt 3 V.
1) C4 10nF ergibt mit Ri 40k ein Tau=RC von 400µs. Das dämpft die 175Hz (5,7ms) unnötig. Schon hhinz hat min 1µF empfohlen. Nach der Versuchsphase ganz weglassen. https://www.ti.com/product/de-de/LMC567 2) mit C2 1nF ergibt sich nach Fig.4 14% Bandbreite. Gemäß Fig.2 ist dann min 100mVrms Vi nötig. Mit C2 10µF könnte man das dritteln. 30mV Spulensignal sind zu wenig für eine sichere Funktion. Entweder die Windungszahl der Empfängerspule erhöhen, oder einen Vorverstärker oder einen Eingangsübertrager verwenden. C1 würde ich auf 220nF erhöhen, Tau 9ms stören die Funktion nicht, verbessern aber die Störfestigkeit. Bitte mal den Schaltplan mit den aktuellen Werten versehen, da steht immer noch Ct 200pF.
:
Bearbeitet durch User
Wow, jede Menge produktiver Input! Danke Nepomuk, hhinz und Wolf17. Da ist Raum für weitere Versuche. Insbesondere die Diagramm 2 und 4 verstehe ich nach wie vor nicht, da muss ich eine Nacht drüber schlafen. Ich werde auf jeden Fall ein paar weitere Versuche mit den vorgeschlagenen Änderungen machen. Ich halte Euch auf dem Laufenden. Nochmals Danke!
Wolf17 schrieb: > Bitte mal den Schaltplan mit den aktuellen Werten versehen, da steht > immer noch Ct 200pF. Vielen Dank für den Hinweis, Schaltung gerade kontrolliert, der richtige 20n ist drin. Da habe ich vergessen den Schaltplan nachzuziehen.
Sind das wirklich 3Vpp am Eingang? Variiere mal den Pegel mit einem Poti am Eingang über einen weiten Bereich, damit du siehst wo die optimale Eingangsspannung liegt. Und wie stabil sind diese 175Hz? Du kannst auch messen, ob der Chip die richtige Vergleichsfrequenz erzeugt. Dazu darf am Eingang (außer Breitbandrauschen) nichts anliegen! An PIN 5 müssten dann 2*175Hz zu messen sein, als Rechteck.
:
Bearbeitet durch User
Nick schrieb: > Insbesondere die Diagramm 2 und 4 verstehe ich nach wie vor nicht Für gegebene Fosz und C2 in Fig.4 links 350 x 0,001 = 0,35 suchen, nach rechts zur Kurve gehen, dort runter und unten Bandbreite 14% ablesen, ergibt 350 x 14% = 49Hz, also 175Hz +-25Hz Fig.2 unten die ermittelte Bandbreite suchen, nach oben zur Kurve gehen, links die Empfindlichkeit ablesen.
Die Störunempfindlichkeit wird meistens besser, wenn vor dem Eingang ein Bandpass für den erwarteten Frequenzbereich gehängt würde. Hier ein Beispiel einer Schaltung mit einem Transistor: https://scienceprog.com/diy-simple-band-pass-filter/ Diese wäre auf Deine Frequenz auszulegen. Damit die Schaltung Deinen niedrigen Stromverbrauch nicht ruiniert, müßte alles viel hochohmiger ausgelegt werden. Aber vielleicht genügt ein passives Bandpassfilter: https://www.electronics-tutorials.ws/de/filtern/passiver-bandpassfilter.html Dort ist auch ein Berechnungsbeispiel auf der verlinkten Seite.
Dieser 567 arbeitet bereits als 2-poliges Filter in Form einer PLL.
Abdul K. schrieb: > Du kannst auch messen, ob der Chip die richtige Vergleichsfrequenz > erzeugt. Dazu darf am Eingang (außer Breitbandrauschen) nichts anliegen! > An PIN 5 müssten dann 2*175Hz zu messen sein, als Rechteck. Danke für diesen Hinweis, der deutet tatsächlich schon mal auf ein Problem hin. Bei exakt eingestellten 100k Widerstand messe ich hier 490Hz. Wenn ich nun mein Poti auf Null drehe, meine Brücke also 89k hat, komme ich nur runter auf 415Hz, nicht auf die zu erwartenden 350Hz. Ich habe die umgestellte Formel 5 aus dem Datenblatt verwendet, um den Timing-Kondensator zu berechnen:
und einen 20nF [203] verwendet. Kann es sein, daß der Kondensator so stark abweicht? Nach der obigen Formel hätte der Kondensator gerade mal 14,5nF. Nach Aufdruck aber eindeutig 203. Nochmals ausgelötet und mit einem Klon des Mikrocontroller-Transistortesters vermessen, der sagt: 20,4 nF. Ich habe- wie von Wolf17 weiter oben vorgeschlagen- C1 mittlerweile auf 220nF und C2 auf 10µF geändert.
Noch eine andere Idee. Mein Chip ist der Markierung nach sicher nicht von TI. Hier eine Detailaufnahme. Wenn mir jemand den Hersteller nennen kann, vielleicht gibt es da ja Abweichungen im Datenblatt?
Nick schrieb: > Noch eine andere Idee. Mein Chip ist der Markierung nach sicher > nicht > von TI. Hier eine Detailaufnahme. Wenn mir jemand den Hersteller nennen > kann, vielleicht gibt es da ja Abweichungen im Datenblatt? National Semiconductor wurde 2011 von TI übernommen. Auf vielen aktuell hergestellten Chips wird noch immer das NS Logo verwendet.
Nick schrieb: > Ich habe- wie von Wolf17 weiter oben vorgeschlagen- C1 mittlerweile auf > 220nF und C2 auf 10µF geändert. Kann leider nicht mehr korrigieren. Wolf17 hat tatsächlich vorgeschlagen C1 auf 220nF zu setzen, ich habe allerdings C3 (an Pin1) auf 220nF erhöht, weil ich das aus dem Kontext seines Kommentars so verstanden habe. Eine Änderung von C1, dem frequenzbestimmenden Kondensator, kann ja nur erfolgen, wenn auch der Widerstandswert mit geändert wird. Wolf17: Kannst Du hier bitte nochmals was dazu sagen? Meintest Du den C1 oder den Kondensator an Pin1? In einem Datenblatt zum NE567/der aber nur kompatible zum LM567 ist) fand ich folgenden Hinweis, der vermutlich ähnlich auch für den LMC567 gilt: > The value of C3 is generally non-critical. C3 sets the band edge > of a low-pass filter which attenuates frequencies outside the > detection band to eliminate spurious outputs. If C3 is too small, > frequencies just outside the detection band will switch the output > stage on and off at the beat frequency, or the output may pulse > on and off during the turn-on transient. If C3 is too large, turn-on > and turn-off of the output stage will be delayed until the voltage > on C3 passes the threshold voltage. > (Such delay may be desirable to avoid spurious outputs due to transient > frequencies.) A typical minimum value for C3 is 2C2. Das bedeutet, das die beiden Kondensatoren C2 und C3 für die Rechteck-Puls Ausgabe, die ich beobachte, verantwortlich sein können. Da mein Chip die Kennzeichnung von National Semiconductor enthält, ist er wohl 1:1 mit dem TI kompatibel. Danke an Wolf17 und hhinz. Das Datenblatt von NS ist ja noch mal viel dünner, als das von TI. Die fraglichen Formeln zur Bestimmung des Schwingkreises sind aber dieselben, also Sackgasse mit der Idee. Ich bin also weiter am Suchen, warum bei mir die Oszillatorfrequenz so stark vom erwarteten Wert abweicht. Edit: Typo
:
Bearbeitet durch User
Nick schrieb: > Da mein Chip die Kennzeichnung von National Semiconductor enthält, ist > er wohl 1:1 mit dem TI kompatibel. Völlig identisch.
Ja komisch, habe aber auch keinen zum Nachmessen da. Aber erstmal egal, sorge eben dafür das der Oszillator langsamer läuft. Oder erhöhe am Eingang die Frequenz bis es paßt, zum Testen. Ich finde diese grünen Kondis etwas suspekt. So, dann schauen wir mal ob du einen IC-Sockel verwendet hast. Ah nein, dumm gelaufen. Jetzt hättest du den IC raushebeln können und einfach zwischen Pin 5 und 6 den effektiven Rt messen können. Nächstes mal bist du schlauer. Warum nicht einfach einen zweiten 20,4nF parallel löten, dann sollte es doch wie gewünscht laufen. Könnte natürlich auch ein Fehler im DB sein, aber dann würde man sicherlich mehr Hilfeschreie im Netz finden. hm (Wenn die PLL als Quadratur-Mischer mit digitalem Oszillatorsignal läuft, hätte man die typische :4 Teilung für die 4 Phasen. Die :2 Teilung hat man wohl gegenüber dem bipolaren LM567 ergänzt, damit man keinen Offset am Mischerausgang hat bei nicht genau 1:1 Taktsignal. Reine Vermutung)
:
Bearbeitet durch User
Nick schrieb: > Wolf17: Kannst Du hier bitte nochmals was dazu sagen? Meintest Du den C1 > oder den Kondensator an Pin1? Mein Fehler. Ich meinte den Kondensator an Pin 1 (Ich bezog mich auf das LMC567 Datenblatt, da ist C1 an Pin 1) > Das bedeutet, das die beiden Kondensatoren C2 und C3 für die > Rechteck-Puls Ausgabe, die ich beobachte, verantwortlich sein können. Wenn die Eingangsspannung >1,5mV unter den Empfindlichkeitsschwellwert schwankt, könnten eigenartige Effekte auftreten. Also immer über dem Schwellwert oder deutlich darunter bleiben. > Ich bin also weiter am Suchen, warum bei mir die Oszillatorfrequenz so > stark vom erwarteten Wert abweicht. Ist der Timingkondensator keramisch? Dann besser einen 22nF Folientyp verwenden.
Abdul K. schrieb: > So, dann schauen wir mal ob du einen IC-Sockel verwendet hast. Ah nein, > dumm gelaufen. Jetzt hättest du den IC raushebeln können und einfach > zwischen Pin 5 und 6 den effektiven Rt messen können. Nächstes mal bist > du schlauer. Ja, man lernt immer dazu. Ich war zunächst überzeugt, es mit einem Verwandten des 555er zu tun zu haben, den man einfach einlötet und tut. Attinys werden immer gesockelt, weil ich die zum Programmieren rausnehmen muss. Da ich nun auch den Chip im Verdacht hatte, ggf. einen meiner Versuche mit Fehlverhalten zu bestrafen, habe ich ihn nun doch ausgelötet und einen Sockel eingelötet. Im Sockel messe ich nun 88,4kΩ-118,3kΩ, also nahe meinem rechnerischen Wert. Hab nun einen der vier Brüder des Chips eingesteckt, das Verhalten bleibt gleich. Auch der ausgelötete benimmt sich im Sockel gleich. Ja, ich verspreche: Nächstes mal werden unbekannte ICs im ersten Board immer gesockelt. Nun weiss ich eines: Sowohl der Widerstand als auch der Kondensator entsprechen den Werten aus der Rechnung, aber der Schwingkreis kümmert sich nicht darum. Ich bekomme keinen zweiten Kondensator parallel eingelötet, war schon schwierig den Sockel zwischen die Kondensatore zu bringen. Ich hatte mich halt soweit an das Datenblatt gehalten, dass ich diese möglichst nahe an die Pins gebracht habe. Ich werden nun für den nächsten Versuch die Widerstände ändern, um einen größeren Einstellbereich, vor allem weiter nach unten, zu bekommen.
Wolf17 schrieb: > Ist der Timingkondensator keramisch? Dann besser einen 22nF Folientyp > verwenden. Das ist einer von den grünen Folienkondensatoren. Da hab ich vor längerer Zeit mal ein Sortiment erstanden.
Nick schrieb: > Ich bekomme keinen zweiten Kondensator parallel eingelötet, war schon > schwierig den Sockel zwischen die Kondensatore zu bringen. Ich hatte > mich halt soweit an das Datenblatt gehalten, dass ich diese möglichst > nahe an die Pins gebracht habe. Ich werden nun für den nächsten Versuch > die Widerstände ändern, um einen größeren Einstellbereich, vor allem > weiter nach unten, zu bekommen. Für einen schnellen Test kannst du doch den Kondensator von unten parallel löten.
Nick schrieb: > Abdul K. schrieb: >> Der Chip sollte aber mit einem ca. 35mVrms Signal zufrieden sein. > > Ist er ja, wenn ich es direkt an den Eingang anlege. Mit ein bisschen Glück ist er das. Im Datenblatt ist bei 5V Versorgung für das Eingangssignal eine Schwelle zwischen 17 und 45 mVrms, typisch 30 mVrms angegeben, kann also klappen, wenn dein Chipexemplar nicht zu sehr vom typischen Wert nach oben abweicht und die Temperatur dir keinen Streich spielt.
:
Bearbeitet durch User
So, mittlerweile noch einige Versuche unternommen. Mit meiner originalen Widerstandschaltung, 47k +100k Poti in Reihe, konnte ich den Schwingkreis auf 350Hz einstellen. Jedoch nach wie vor die Rechteck-Pulse am Ausgang, sobald mehr als 65-70Hz am Eingang anliegen. Diese ändern sich etwas im Tastverhältnis, wenn die Frequenz nach oben geht. Jetzt habe ich mich mal nur auf den Schwingkreis konzentriert und das Ganze nochmal auf dem Steckbrett zusammengebaut. Ohne Eingangssignal auch hier 490Hz, wenn zuvor der Widerstand auf 100k eingestellt wurde. Wenn ich die beiden Kondensatoren an Pin1 und Pin2 weglasse, schwingt das Ganze mit 550HZ. War nur mal ein Versuch, inwieweit diese auf den Oszillatorschwingkreis wirken. Jedoch, egal ob ich meine initialen 0,001µ für Pin2 und 0,01µ für Pin2 oder aber die Vorschläge 10µ an Pin2 und 220n an Pin1, oder auch 1µ and Pin2 bleibt der Oszillator bei 490Hz. Jetzt ist mir, was die Kapazitäten betrifft, nur noch unklar, wie genau ich den Kondensator an Pin1 bestimmen kann. Der an Pin 2 lässt sich, wie mir schön von Wolf17 erklärt, über die Diagramme 4 und 2 eingrenzen. Für den Kondensator an Pin1 wird nur die Funktion in Kapitel 9.3.4 erklärt, sowie die Tatsache, dass Pin 1 zusätzlich über einen Widerstand nach GND oder Vcc verbunden werden kann, umd die Eingangsempfindlichkeit zu erhöhen oder zu reduzieren. Ein Hinweis aus dem Datenblatt zum NE567 (https://www.uni-ulm.de/fileadmin/website_uni_ulm/wwe/Datenblaetter/IC-mixed/NE567_tone_decoder.pdf) lässt mich hier noch an den Werten zweifeln. Dort wird, wie bereits zuvor zitiert, Folgendes beschrieben (C3 ist Pin 1, C2 ist Pin2): > The value of C3 is generally non-critical. C3 sets the band edge > of a low-pass filter which attenuates frequencies outside the > detection band to eliminate spurious outputs. If C3 is too small, > frequencies just outside the detection band will switch the output > stage on and off at the beat frequency, or the output may pulse > on and off during the turn-on transient. If C3 is too large, turn-on > and turn-off of the output stage will be delayed until the voltage > on C3 passes the threshold voltage. > (Such delay may be desirable to avoid spurious outputs due to transient > frequencies.) A typical minimum value for C3 is 2C2. Der letzte Satz empfiehlt an Pin1 die doppelte Kapazität wie an Pin2 zu verwenden. Da in zahlreichen Artikeln über den Ersatz des LM567/NE567 durch einen LMC567 einfach nur Faktoren auf die Werte empfohlen werden, stelle ich mir hier die Frage, ob diese Regel dann nicht auch beim LMC gilt? Ich bin jetzt allerdings mit meinem Latein ziemlich am Ende. Wenn jemand Lust hat, würde ich einen der Brüder meines Chips durchaus auch an einen Interessierten verschicken, wenn jemand sich das näher ansehen will.
Finde ich schon seltsam, vielleicht hilft wirklich ein frischer Blick auf die Sache. Du kannst mir ein Exemplar zusenden und ich schau's mir an. email findest du auf meiner Benutzerseite hier.
Nick schrieb: > Ich bin jetzt allerdings mit meinem Latein ziemlich am Ende. Hmm, ja. Den Chip gibt es ja schon "länger" (siehe Anhang). Der sollte ja schon irgendwie funktionieren.
Klaus F. schrieb: > Den Chip gibt es ja schon "länger" (siehe Anhang). > Der sollte ja schon irgendwie funktionieren. Tut er auch. Ich habe damit einen FM Empfänger für einen Infrarot-Kopfhörer gebaut.
Danke für den Artikel. Der behandelt allerdings den hier im Thread auch mehrfach erwähnten Vorläufer, den LM567, der mit 9V läuft. Der LMC, der allerdings wohl auch schon seit vor der Jahrtausendwende existiert, läuft mit 2-9V. Allerdings beziehen sich die allermeisten Seiten im Netz tatsächlich nur auf den LM567, der auch als NE567, SE567 und KA567 bekannt ist. Da habe ich nun auch schon etliches gelesen, leider passen die Werte der Schaltungen nicht auf den LMC.
Hast du inzwischen die Eingangsspannung erheblich reduziert oder bist du immer noch bei 3Vpp?
Nemopuk schrieb: > Hast du inzwischen die Eingangsspannung erheblich reduziert oder bist du > immer noch bei 3Vpp? Ich bin momentan nur dabei, zu verstehen, warum der Schwingkreis sich nicht mit den Werten aus dem Datenblatt einstellen will. Spannung , wenn ich den Ausgang untersuche, momentan 40mV, weil das der zu erwartende Wert für die eigentliche Anwendung ist. Ich habe Abdul nun ein Exempalr geschickt, hoffentlich ist er schlauer!
Nick schrieb: > Ich bin momentan nur dabei Du hast meine Frage unklar beantwortet. Wo sind 40 mV? Am Ausgang?
:
Bearbeitet durch User
Die 40mV sind die Spulenspannung. Der LM567 wurde 1972 von Hans Camenzind für Signetics entwickelt. Wenn man in sein Buch reinschaut, sieht man wie der Baustein mit dem 555 verwandt ist, auch wenn sein Bauelementname dort seltsamerweise nicht erwähnt wird. Das Buch kann man noch free downloaden, Hans ist tot. Signetics ging später in National über und von dort ging es zu TI. TI scheint die Chips nur noch im Lager vorzuhalten, jedenfalls gibt es keinen vernünftigen Support mehr für den. Nach Simulationsmodellen braucht man gar nicht fragen. Der verbesserte Nachfolger in LinCMOS LMC567 gegenüber original bipolar kam ca. 1998 von National nach. Support gleiches Spiel. Nachfolger gibt es keinen, alles schwenkt zu digital und DSP um. Spice-Modell gibt es handgedengelt in der LTspice-Group. Der KA567 soll gegenüber dem LM567 abweichende externe Werte haben! Viel mehr weiß ich dazu nicht.
:
Bearbeitet durch User
Nemopuk schrieb: > Wo sind 40 mV? Nick schrieb: > habe ich einen ESP32 als > Signalgenerator programmiert, damit kann ich ein > 175Hz Sinussignal erzeugen. Über ein Poti als Spannungsteiler kann ich > die 3,3V dann auch auf die 40-60mV reduzieren, die die obige Spule liefert. Wobei mangels aktuellem Schaltplan unklar ist, welche Kondensatoren aktuell drin sind, also wo aktuell der Schwellwert gemäß LMC567 Datenblatt Fig.2 liegt. Auch ist unklar, ob das Eingangssignal, das der ESP32 liefert, DC frei ist oder ob ein Koppelkondensator dämpft. Vorschlag: mit Cpin1 220nF und Cpin2 10µF (Bandbreite 14Hz) 1) Interne Oszillatorfrequenz auf 350Hz einstellen, gemessen an Pin 5 ÜBER EINEN 1:10 Tastkopf (selbst der wird mit seinen 10MΩ/13pF die Frequenz verfälschen. Ohne hochohmigen Tastkopf ist der Frequenzfehler zu groß) 2) 175Hz Sinussignal vom ESP-Generator ÜBER KOPPELKONDENSATOR an Pin 3 einspeisen, Pegel und Frequenz DIREKT am Pin 3 mit Oszikanal 1 messen und auf 1Vss (=0,35Vrms) einstellen (das liegt sicher über dem Schwellwert) 3) Ausgang Pin 8 mit Oszikanal 2 überwachen, der sollte nur DC Pegel haben. 4) 175Hz Generatorfrequenz in 1Hz Stufen erhöhen, bis der Ausgang abschaltet. 5) Generatorsignal Ein/Ausschalten, reagiert der Ausgang Pin 8 entsprechend? Jetzt weiß man, ob die Schaltung grundsätzlich funktioniert, wenn nicht, den Fehler suchen! DANN ERST das Eingangssignal verringern, um den Schwellwert zu ermitteln, über dem das Spulensignal liegen muss.
:
Bearbeitet durch User
Der Hersteller wurde oben einmal genannt, hier eine Anleitung: https://www.str-elektronik.de/fileadmin/user_upload/Downloads_allgemein/Beide/Pool_Datenbl%C3%A4tter_Anleitungen_Schaltpl%C3%A4ne/analoge_Gegensprechanlagen/STR_NH908_LZ.pdf https://www.str-elektronik.de/downloads/schaltplaene-und-fehlersuche-mehrdrahtanlagen Die Sprechstelle wird im Web noch öfters gezeigt: https://preview.redd.it/gegensprechanlage-ersetzen-v0-zrbxtlwd8eqd1.jpg?width=1080&crop=smart&auto=webp&s=0ad3162a45563e8f31b234301ec85e147accd2b4 https://www.elektrikforen.de/threads/sprechanlage-defekt.25170/ https://www.gutefrage.net/frage/klingel-im-mehrfamilienhaus--abstellen https://www.elt24.de/shop/STR-10652-Haustelefon-HT-2001-2-mit-Summer So einen Saugnapf-Tonabnehmer habe ich auch noch irgendwo, aber die brauchen eigentlich einen Trafo im Telefonapparat, dessen magnetisches Wechselfeld sie aufnehmen können. Der Summer dürfte etwas weniger Streufeld haben, aber es könnte funktionieren. Ich meine der war von Monacor, der hier? https://www.dynatech.de/monacor-ac-71-3-5mm-telefonadapter Hier eine Seite aus dem Katalog von Radio-Rim München, 1977. So ein Adapter ohne amtliche Postzulassung und fachlich genehmigter Einbau war natürlich allerstrengstens verboten!
:
Bearbeitet durch User
Nick schrieb: > Ich bin also weiter am Suchen, warum bei mir die Oszillatorfrequenz so > stark vom erwarteten Wert abweicht. Es könnte am Kondensator liegen: https://www.rutronik.com/de/article/keramikvielschicht-chipkondensatoren-kapazitaetsverlust-durch-dc-bias-bei-mlccs "DC-Bias-Effekt Am besten lässt sich der DC-Bias-Effekt im Labor demonstrieren. TDK nutzte für die Tests einen 3216 X7R 1µF Kondensator mit einer Nennspannung von 25V und verband ihn mit einem LCR-Meter. Das zeigte bei 0V 1µF an. Legte man 25V an, war ein Kapazitätsabfall von über 40 Prozent gegenüber den Nennkapazitätswerten zu erkennen."
Nick schrieb: > Kann es sein, daß der Kondensator so stark abweicht? Moeglich, Quelle hatte ich dort: Dieter D. schrieb: > Es könnte Kleiner Kondensator bedeutet auch, dass sich Leckstroeme der Halbleiter staerker auswirken koennen.
:
Bearbeitet durch User
Wolf17 schrieb: > > Wobei mangels aktuellem Schaltplan unklar ist, welche Kondensatoren > aktuell drin sind, also wo aktuell der Schwellwert gemäß LMC567 > Datenblatt Fig.2 liegt. Auch ist unklar, ob das Eingangssignal, das der > ESP32 liefert, DC frei ist oder ob ein Koppelkondensator dämpft. Ich habe die letzten Versuche allesamt mit Deinem Vorschlag 10µ an Pin2 und 220n and Pin1 unternommen. > > Vorschlag: mit Cpin1 220nF und Cpin2 10µF (Bandbreite 14Hz) > 1) Interne Oszillatorfrequenz auf 350Hz einstellen, gemessen an Pin 5 > ÜBER EINEN 1:10 Tastkopf (selbst der wird mit seinen 10MΩ/13pF die > Frequenz verfälschen. Ohne hochohmigen Tastkopf ist der Frequenzfehler > zu groß) Den Hinweis fand ich schlüssig, insbesondere da ich die Frequenzen auch mit dem DMM gemessen habe. Nach Studium des Handbuches zum (geliehenen) Oszi, stellte ich fest. dass dieses auf Kanal 1 auch die Signalfrequenz messe kann, so dass man diese nicht aus dem Signal errechnen muss. Klappt allerdings nur, wenn das Signal keinerlei Störimpulse hat. Wird später noch relevant. Die gute Nachricht: Der Tastkopf hat keine Auswirkungen, die Frequenz bleibt bei 1:1 und 1:10 stabil, das DMM zeigt den identischen Wert an. Habe zwei Oszi-Bilder dazu angehangen. Die Frequenz des Oszillators läuft hier wie gewünscht mit 350Hz. Allerdings beträgt der Widerstand 148kΩ beträgt. Der Faktor in Gleichung 5 wäre somit also 0,965 und nicht 2,8. Dieses Rätsel bleibt also. > 2) 175Hz Sinussignal vom ESP-Generator ÜBER KOPPELKONDENSATOR an Pin 3 > einspeisen, Pegel und Frequenz DIREKT am Pin 3 mit Oszikanal 1 messen > und auf 1Vss (=0,35Vrms) einstellen (das liegt sicher über dem > Schwellwert) Meine ersten Versuche habe ich auf dem Steckbrett gemacht, eine sehr schlechte Idee. Siehe dazu die Bilder 1 und 2. Jede Menge Störungen, wenn man mit der Hand in die Nähe kommt, geht gar nichts mehr. Also an die Lochstreifenplatine gegangen, da sind die Elemente weit direkter am Chip, keine Patchkabel. Aber auch hier sind die Signale nicht ganz sauber. Bild 3 zeigt das Ausgangssignal ohne Signal oder Oszi am Eingang. Allerdings kann ich mit der Hand nahe an die Platine gehen, die Platine -nicht die Bauteile- berühren, und die Signale verschlechtern sich nicht weiter. Sobald ich nun das Oszi an Pin3 hänge, produziert der Ausgang Rechtecke. Immer noch kein Eingangssignal angeschlossen. Siehe Bild 4. Bild 5 zeigt dann den Ausgang, wenn ich das Eingangssignal an den Koppelkondensator anlege. Das Signal greife ich hier vor dem Koppelkondensator ab. Die Rechteckfrequenz am Ausgang nimmt zu. Bild 6 zeigt schliesslich das Signal, wie es nach dem Koppelkondensator an Pin3 ankommt, auch mit deutlichen Störungen überlagert. Ich kann hier aufgrund der beschriebenen Probleme leider nicht mit den weiteren Schritten weitermachen, da der Ausgang so unstabil ist. Kann es sein, dass ich hier eine Fälschung aufgesessen bin? Werden auch solch primitive Chips gefälscht? Der Lieferant der die Dinger bei der Bestellung über einen großen amerikanischen Webshop geliefert hat, kommt aus China ... Ich werde jetzt mal warten, bis Abdul meinen Chip bekommt. Vielleicht ist das Problem ja doch aus der Gattung pebcak.
Meß mal die Eigenstromaufnahme der Schaltung ohne Last am Ausgang.
Nick schrieb: > Kann es sein, dass ich hier eine Fälschung aufgesessen bin? Werden auch > solch primitive Chips gefälscht? Der Lieferant der die Dinger bei der > Bestellung über einen großen amerikanischen Webshop geliefert hat, kommt > aus China ... Oh weh! Zeig mal einen der Chips.
H. H. schrieb: > Werden auch solch primitive Chips gefälscht? Es wurde bereits mehrfach der Verdacht geäußert, dass manche Händler beliebige Bezeichnungen auf Chips und Transistoren drucken - was immer der Kunde gerade bestellt hat.
H. H. schrieb: > Oh weh! Zeig mal einen der Chips. Beitrag "Re: Türklinger verstärken ohne elektrischen Eingriff in Hausanlage"
Abdul K. schrieb: > Meß mal die Eigenstromaufnahme der Schaltung ohne Last am Ausgang. stabil 6,97mA
Nick schrieb: > H. H. schrieb: >> Oh weh! Zeig mal einen der Chips. > > Beitrag "Re: Türklinger verstärken ohne elektrischen Eingriff in > Hausanlage" Untaugliches Foto.
Nick schrieb: > Abdul K. schrieb: >> Meß mal die Eigenstromaufnahme der Schaltung ohne Last am Ausgang. > > stabil 6,97mA Viel zu viel für einen LMC567.
Und was folgerst du draus? Davon abgesehen, sollte es nach Justage der Oszillatorfrequenz funktionieren. Also ist irgendwo noch ein Fehler oder der Chip ist totaler Crap (gestörtes Chinahinterhofneudesign).
Nick schrieb: >> Zeig mal einen der Chips. > Beitrag "Re: Türklinger verstärken ohne elektrischen Eingriff in > Hausanlage" Da erkennt man doch kaum was.
>>>> Meß mal die Eigenstromaufnahme der Schaltung ohne Last am Ausgang. >>> stabil 6,97mA >> Viel zu viel für einen LMC567. Abdul K. schrieb: > Und was folgerst du draus? Dass der Chip fake ist. Oder kaputt, weil Nick vorher eine Eingangsspannung weit über den "absolute maximum ratings" angelegt hatte. Nick schrieb: > Beide-Signale.bmp Nemopuk schrieb: > Du hast die absolute maximum ratings für "input voltage" überschritten.
:
Bearbeitet durch User
input resistance: LM567 20k LMC567 40k Könnte nur sein, daß man es ohne Versorgungsspannung nicht messen kann. Probier's halt! (unter Diodendurchflussspannung bleiben) Toleranz würde ich +-30% erwarten.
Nemopuk schrieb: > > Dass der Chip fake ist. Oder kaputt, weil Nick vorher eine > Eingangsspannung weit über den "absolute maximum ratings" angelegt > hatte. > Wie weiter oben geschrieben, habe ich reine Oszillatorversuche mit zuvor noch nicht benutzten Chips gemacht, bei denen kein Eingangssignal angelegt wurde. Da die Oszillatorfrequenz sich nicht nach der Formel des Datenblattes verhält, waren (und sind) Tests des Einganges aktuell auch nicht mehr weiter im Programm. An Abdul ist auch ein noch unbeschalteter Chip rausgegangen.
Der Abdul beschaltet den als LM567, nicht als LMC567. Und Nick bestellt am besten gleich aus einer halbwegs vertrauensvollen Quelle LMC567. z.B. digikey Sammelbestellung hier.
Abdul K. schrieb: > Der Abdul ... ... wird es auch schaffen ein besseres Bild von dem Chip zu machen, so dass eine optische Begutachtung möglich werden wird.
Nick schrieb: > Ich kann hier aufgrund der beschriebenen Probleme leider nicht mit den > weiteren Schritten weitermachen, da der Ausgang so unstabil ist. Ohne vorherige Filterung kann ein PLL-Kreis auch auf einer Oberwelle einrasten und diese mit verfolgen. Das würde auch eine höhere Stromaufnahme nach sich ziehen.
Ja da hast du recht. Steht aber auch im DB.
Nick schrieb: > Bild 6 zeigt schliesslich das Signal, wie es nach dem Koppelkondensator > an Pin3 ankommt, auch mit deutlichen Störungen überlagert. Ich sehe da 100mVss, gefordert hatte ich 1000mVss, also den Pegel erhöhen, damit er zum Probieren SICHER über dem Schwellwert liegt! 10nF Koppelkondensator? Auf mindestens 100nF erhöhen! 10nF mit Ri40k ist ein 400Hz Hochpass, der 175Hz unnötig dämpft. Mir ist unklar, ob das Rauschen in Bild 6 nicht durch den Aufbau eingekoppelt wird (Oszi, Netzteil, Masseführung). Wird es besser, wenn nach den 100nF noch 10nF nach Masse geschalten werden? Wolf17 schrieb: > 2) 175Hz Sinussignal vom ESP-Generator ÜBER KOPPELKONDENSATOR an Pin 3 > einspeisen, Pegel und Frequenz DIREKT am Pin 3 mit Oszikanal 1 messen > und auf 1Vss (=0,35Vrms) einstellen (das liegt sicher über dem > Schwellwert)
Nick schrieb: > Die Frequenz des Oszillators läuft hier wie gewünscht mit 350Hz. > Allerdings beträgt der Widerstand 148kΩ beträgt. Der Faktor in Gleichung > 5 wäre somit also 0,965 und nicht 2,8. Dieses Rätsel bleibt also. Da habe ich einen Verdacht! Im Datenblatt wird ein Rt Trim verlangt. Es handelt sich aber um einen VCO, der abhängig von der Spannung an Pin2 schwingt. Wie ist denn die Frequenz an Pin 5, wenn Pin 3 auf Masse gelegt wird? Passt dann die Formel? Die Stromquelle nach dem Phasendetektor sollte dann Null liefern, die Spannung an Pin 2 müsste konstant bei 2/3 Vs liegen. Zum Abgleich schlage ich alternativ vor: Anfangs Rt und Ct genau nach der Formel für 350Hz auswählen. Wegen der Toleranzen liegen jetzt die obere und untere Bandbreitenfrequenzgrenze noch etwas asymmetrisch. Zum Abgleich legt man 175Hz ausreichender Amplitude an den Eingang, überwacht den Ausgang und sucht mit Rt die beiden Einstellfrequenzgrenzen für Detektion. Dann auf die Mitte einstellen, damit die Grenzen symmetrisch liegen.
:
Bearbeitet durch User
Ich denke, da muß dann Pos. 0 gewählt werden! Der VCO sollte dann genau auf der Mittenfrequenz laufen. Nick schrieb: > Ich habe die letzten Versuche allesamt mit Deinem Vorschlag 10µ an Pin2 > und 220n and Pin1 unternommen. An Pin 2 sind das wohl 10n und keine 10u ! > Die Frequenz des Oszillators läuft hier wie gewünscht mit 350Hz. > Allerdings beträgt der Widerstand 148kΩ beträgt. Der Faktor in Gleichung > 5 wäre somit also 0,965 und nicht 2,8. Dieses Rätsel bleibt also. Wenn ich deine Bauelementewerte in die Formeln für die Chips einsetze: LM567 (und NE567) 1,1 : 614Hz LMC567 1,4 : 483Hz KA567 1,0 : 676Hz Nichts paßt!
Abdul K. schrieb: > Wenn ich deine Bauelementewerte in die Formeln für die Chips einsetze: > > LM567 (und NE567) 1,1 : 614Hz > LMC567 1,4 : 483Hz > KA567 1,0 : 676Hz > > Nichts paßt! Ich habe gestern abend noch länger recherchiert. Mir kamen dann noch unter: Ein NJM567, hier ist der Multiplikator im Divisor der Formel 1,07 siehe: https://www.mouser.com/datasheet/2/294/NJM567_E-49691.pdf Ein BA1604, hier ist der Multiplikator eine 1. siehe: https://www.mouser.com/datasheet/2/348/rohm_semiconductor_rohms30247-1-1692455.pdf
Wolf17 schrieb: > Da habe ich einen Verdacht! Im Datenblatt wird ein Rt Trim verlangt. > Es handelt sich aber um einen VCO, der abhängig von der Spannung an Pin2 > schwingt. > > Wie ist denn die Frequenz an Pin 5, wenn Pin 3 auf Masse gelegt wird? > Passt dann die Formel? Die Stromquelle nach dem Phasendetektor sollte > dann Null liefern, die Spannung an Pin 2 müsste konstant bei 2/3 Vs > liegen. Hallo Wolf17, da liegst Du richtig mit Deiner Vermutung, Pin3 auf Masse hat einen Einfluss auf die Frequenz. Jedoch leider auch zu wenig. Pin 3 auf Masse, dann schwingt der Oszillator mit 350HZ, bei einem Widerstandswert von 140,2k. Pin 3 dann wieder offen, die Frequenz geht auf 371Hz, R muss wieder auf 148k reduziert werden, um auf 350Hz zu kommen. Das ist allerdings ein Hinweis, der meine Ansicht nach in ein Datenblatt gehört. Das Ergebnis aus der Messung mit Pin 3 auf Masse, ergibt eine Oszillatorformel, bei der die Frequenz lediglich der Kehrwert des Produktes von Widerstand und Kapazität ist. Dies wird in dem von mir oben entdeckten Datenblatt des BA1604 so angegeben. Der läuft tatsächlich mit 4.75 bis 9V, sollte also mit meinen 5V laufen. Nun habe ich meine Schaltung mit 3,3V versorgt, und nach ganz kurzem Anschwingen bleibt der Oszillator stehen. Das ist für mich nun ein weiteres starkes Indiz für einen Fake-Chip, da der LMC ja ab 2V laufen sollte! Beide von mir gestern Abend entdeckte Chips (NJM567 und BA1604) laufen mit 4,75-9V. Gggf. existieren noch ein paar andere Chips, die infrage kommen könnten.
Probier die Schaltung doch einfach abgeglichen auf 175Hz am Oszillator und 5V-Versorgung aus. Und bestell gleich echte LMC567 für deine "Serie".
Abdul K. schrieb: > Probier die Schaltung doch einfach abgeglichen auf 175Hz am Oszillator > und 5V-Versorgung aus. Und bestell gleich echte LMC567 für deine > "Serie". Ich bin am Recherchieren, wo ich echte LMC herbekomme. Habe bereits den User Schorsch angeschrieben, der wohl regelmäßig digikey Sammelbestellungen organisiert, ob dort eine nächste Bestellung ansteht. Ich kämpfe mich momentan durch die folgenden Datenblätter LM567, NE567, BA1604, XR-567 und NJM567. Mein Eindruck ist, dass keines der Datenblätter vollständig ist, teilweise sind diese widersprüchlich. Jedes hat etwas andere Schwerpunkte, trotz angeblicher Kompatibilität, weichen die Formeln für die Oszillatorfrequenz z.B. voneinander ab. Ich muss nur überlegen, ob es für mich sinnvoll ist, heruaszubekommen, was in meinem Chip steckt. Da er nicht mit weniger als 5V läuft und einen doch hohen Stromverbrauch hat, kommt er für das Ziel eines batteriebetriebenen Klingelerkenners nicht infrage. Für einen nächsten Versuch muss ich die bestimmenden Komponenten ohnehin neu berechnen. Für den Oszillatorwiderstand z.B. empfehlen mehrere der Datenblätter nicht mehr als 20k. Der Hinweis, dass der Kondensator an Pin 1 mindestens doppelt so groß sein soll, wie der an Pins findet sich auch mehrfach. Vermutlich werde ich nochmals eine eigene Platine aufbauen, werde mich aber zuvor noch mehr mit der Materie beschäftigen und versuchen herauszubekommen, durch welche Messungen ich ggf. herausbekommen kann, was genau ich da vor mir habe.
Mach ein gutes Bild von der Oberseite und eines von der Unterseite dazu. Hinz kennt sich mit Fälschungen aus. Richard kann dir den Chip auch dekappen, mußt ihn nur überzeugen den zeitnah ranzunehmen. Er hat viel zu tun. Andererseits wird es einfach eine chinesische Kopie eines schnöden LM567 mit falschen Branding sein. Ob der Faktor nun 1 oder 1,3 ist, ist doch eher egal. Poti rein, justieren, ferrrrtich. Dein Ziel heißt aber LMC567 aus sicherer Quelle! Vielleicht möchtet du verraten, wer dich betrogen hat?!
Kann leider nicht mehr bearbeiten. Daher: Letzter Satz im vorletzten Absatz: statt Pins sollte dort Pin 2 stehen.
Abdul K. schrieb: > Mach ein gutes Bild von der Oberseite und eines von der Unterseite dazu. > Hinz kennt sich mit Fälschungen aus. Richard kann dir den Chip auch > dekappen, mußt ihn nur überzeugen den zeitnah ranzunehmen. Er hat viel > zu tun. Hab jetzt doch mal die große Kamera mit Distanzring unterm Objektiv rangelassen. Ist schon besser, als die Kamera vom Tablet.
Nick schrieb: > Ist schon besser, als die Kamera vom Tablet. Um Welten besser. Jedenfalls sieht der Chip anders aus, als im Datenblatt dargestellt https://media.digikey.com/pdf/Data%20Sheets/National%20Semiconductor%20PDFs/LMC567.pdf Die Ausbuchtung zwischen Pin 1 und 8 entspricht der "Option 2". Aber ich vermisse den Punkt an Pin 1. Ich habe mal nach Fotos gegoogelt und bin auf 6 andere Bilder gestoßen - alles chinesische Händler. Jedes Bild stellt das Firmenlogo und den Font deutlich anders dar. Original gibt es sie offenbar nur noch von TI, aber die haben ein völlig anderes Logo.
Nemopuk schrieb: > Ich habe mal nach Fotos gegoogelt und bin auf 6 andere Bilder gestoßen - > alles chinesische Händler. Jedes Bild stellt das Firmenlogo und den Font > deutlich anders dar. Mich stört vor allem, dass die Oberfläche von der Struktur deutlich anders aussieht, als die Unterseite. Ich habe extra zwei Chips in einer Aufnahme kombiniert, und den Umgedrehten auf zwei Geldstücken plus Papierunterlage auf die gleiche Höhe, wie den stehenden genommen. So sind die Lichtverhältnisse und die Schärfentiefe identisch. Die Oberfläche könnte in irgendeiner Art und Weise abgetragen worden sein.
Nick schrieb: > Die Oberfläche könnte in irgendeiner Art und > Weise abgetragen worden sein. So ist es.
Da steht extra hinter der Typangabe noch ein CN für China Noname.
chinese nonfunctional vielleicht.
Hallo, da in diesem Thread relativ viel Fachwissen zu den LM/LMC567 Bausteinen zusammengekommen ist, habe ich begonnen einen Artikel im Wiki zu schreiben, in dem ich all diese Dinge zusammenfassen möchte. Hier der Link: https://www.mikrocontroller.net/articles/Tondecoder_567 Ich werde am Montag noch ein paar Kondensatoren kaufen, da mir einige Werte fehlen, meinen Fake-Chip nach anderen Datenblättern, als dem LMC567 zu betreiben. Sobald ich einen echten LMC567 in die Finger bekomme, werden ich natürlich auch die Resultate in den Artikel einarbeiten. Wer weitere Hinweise/Ergänzungen hat, bitte gerne in den Artikel einbringen.
Im Datenblatt steht zum Beispiel: 11 Power Supply Recommendations The LM567C is designed to operate with a power supply up to 9 V. It is recommended to have a well regulated power supply. Wegen dieser Angabe kann angenommen werden, dass die Frequenz des VCO durch die Versorgungsspannung beeinflusst wird. Die unterschiedlichen Schätzformeln für die Frequenz könnten damit zusammenhängen. As the operating frequency of the device could be very high for some applications, the decoupling of power supply becomes critical, so is required to place a proper decoupling capacitor as close as possible to VCC pin. Hoch ist die Frequenz bei Dir nicht, aber schädlich dürfte der ergänzte Kondensator eigentlich nicht sein.
:
Bearbeitet durch User
Kann man mal ausprobieren, von Pin 4 nach 7 direkt einen Kondi auf der Unterseite drauflöten. Bei HF-Schaltungen mach ich das gerne.
Abdul K. schrieb: > Kann man mal ausprobieren, von Pin 4 nach 7 direkt einen Kondi auf der > Unterseite drauflöten. Bei HF-Schaltungen mach ich das gerne. Habe seit dem Sockel einen 100n Kerko im Sockel genau über die beiden Pins. Mache ich sonst bei den Attinys.
Tach, vielleicht rastet die PLL auf 150Hz ein? (3.OW Netzbrumm)
Axel R. schrieb: > Tach, > vielleicht rastet die PLL auf 150Hz ein? (3.OW Netzbrumm) Aktueller Status: Alles was ich bislang versucht habe, bezog sich auf das Datenblatt des LMC567. Wie ich aber in der Zwischenzeit erkannt habe, handelt es sich bei meinem Chip um eine Fälschung. Vermutlich ein LM567 kompatibler, der neu beschriftet wurde. Also sind alle beschriebenen Probleme darauf zurückzuführen, dass der Chip komplett falsch beschaltet wurde. Ich muss nun für weitere Tests die Beschaltung gemäß Datenblatt des LM567 ändern, erst dann sind weitere Messungen aussagekräftig. Der Hauptunterschied in der Oszillatorfrequenz liegt darin, dass beim LM der Widerstand zwischen 2k und 20k liegen soll, während beim LMC der Wert bis in den MΩ Bereich gehen darf, vorausgesetzt der Kondensator bleibt über 100pF. Weiterhin schwingt beim LM der Oszillator mit der Eingangsfrequenz, während dieser beim LMC mit der doppelten Frequenz schwingt. Ich bin noch dabei, mir passende Kondensatoren zu besorgen, dann gibt es auch hier Updates.
Nick schrieb: > Also sind alle beschriebenen Probleme darauf zurückzuführen, dass der > Chip komplett falsch beschaltet wurde. > Ich muss nun für weitere Tests die Beschaltung gemäß Datenblatt des > LM567 ändern, erst dann sind weitere Messungen aussagekräftig. > Der Hauptunterschied in der Oszillatorfrequenz liegt darin, dass beim LM > der Widerstand zwischen 2k und 20k liegen soll, während beim LMC der > Wert bis in den MΩ Bereich gehen darf, vorausgesetzt der Kondensator > bleibt über 100pF. > Weiterhin schwingt beim LM der Oszillator mit der Eingangsfrequenz, > während dieser beim LMC mit der doppelten Frequenz schwingt. > > Ich bin noch dabei, mir passende Kondensatoren zu besorgen, dann gibt es > auch hier Updates. Ja - weiss ich. Ich lese ja mit. Bin schon gespannt
Axel R. schrieb: > Tach, > vielleicht rastet die PLL auf 150Hz ein? (3.OW Netzbrumm) Könnte man mal ne Batterieversorgung probieren.
So, jetzt den Oszillatorschwingkreis mit einem 462,3nF Kondensator an Pin 6 und einem 10k-Poti mit 4,7k Reihenwiderstand bestückt. Den Eingang, Pin3, aus Masse gelegt, dann schwingt der Oszillator stabil mit 175 Hz, wenn der Gesamtwiderstand zwischen Pin 5 und Pin 6 13,12kΩ beträgt. Mit offenem Eingang schwingt der Oszillator bei unveränderten Werten mit 182.2Hz. Wenn ich mit den Werten nun rückrechne, komme ich auf einen Faktor von 0,94 im Falle von 175 Hz, bzw auf 0,9 im Falle von 182,2Hz. Da passt leider keines der gefundenen Datenblätter. Jetzt mal weitermachen, es geht um die beiden anderen Kondensatoren. Hier habe ich mich an der angehangenen Grafik, die es so in mehreren der Datenblätter gibt, gehalten. Im Datenblatt des LM567 ist es das Diagramm 7.7. Rückgerechnet ergeben sich dann rechnerisch für den Wert 3333 19µF und für 6666 dann 38µF. Also einen 22µ und einen 47µ bestückt. Test mit 100mV Pegel auf einen 1µ Koppelkondensator, funktioniert wunderbar. Pegel auf 50mV heruntergedreht, das Signal wird dabei unsauber, das Oszi kann keine Frequenz mehr messen, aber der Chip regiert nach wie vor sauber, indem der Ausgang low geht, und sauber low bleibt, egal ob man mir der Hand drüber geht. Also genau das, was ich will. Leider will ich das mit weniger als 5V :-(. Aber man lernt ja dabei. So nun geht es in den Datenblättern weiter. Beim LM567 und bei einigen der Derivaten, gibt es das Diagramm 7.5. Wenn ich hier bei 10% Bandbreite einsteige, komme ich auf die im Anhang hier rot markierten Kurve, die den Wert 80 repräsentiert. Hier zurückgerechnet komme ich auf 457 nF, also 1/40 des zuvor ermittelten Wertes. Warum? In Kapitel 9.4.1 findet sich eine weitere Formel, die einen Bezug zwischen Bandbreite, Eingangsspannung, Frequenz und Kapazität herstellt
Umgestellt gibt das:
Die Prozentzahl muss hier tatsächlich als 10 und nicht als 0,1 eingegeben werden, da sonst der Wert ins astronomische steigt. Mach ich hier etwas falsch? Ich bin ja zufrieden, dass ich mit den zunächst ermittelten Werten eine stabile Schaltung bekommen habe. Aber warum weichen die anderen Werte so stark ab? Ein weitere Punkt, der mir beim Durchsehen der Datenblätter auffällt: In den Datenblättern zum LMC567 gibt es eigentlich keine saubere Angabe, wie der Kondensator an Pin 1 (meist C3 genannt) dimensioniert werden soll. Es gibt nur die Hinweise, wie eine LM567-Schaltung auf den LMC angepasst werden soll: > 1. Oscillator timing capacitor Ct must be halved to double the oscillator > frequency relative to the input frequency Das ist auch nur sehr grob, da die LM-Varianten Faktoren von 1,1 auf den Divisor anwenden, der LMC jedoch den Faktor 1,4 (respektive 2,8, wenn verdoppelt) > Filter capacitors C1 and C2 must be reduced by a factor of 8 > to maintain the same filter time constants. Daraus lässt sich in jedem Fall ableiten, dass der Kondensator an Pin1 mindestens doppelt so groß, als derjenige an Pin 2 sein soll. Das ist ja die Bemessung bei den LM-Varianten. Kann hier jemand noch ein wenig Licht in die Sache bringen, ich würde den Artikel über die LM/LMC Bausteine gerne mit Fakten und nicht mit Vermutungen erweitern. Edit: Formel korrigiert
:
Bearbeitet durch User
Zur Vollständigkeit hier der aktualisierte Schaltplan, wie die Schaltung mit unbekanntem Chip funktioniert. Habe nun alle Kondensatoren nach dem jeweiligen Pin benannt!
:
Bearbeitet durch User
Der Eingang Pin 3 hat zumindest beim bipolaren LM567 intern eine Biasspannung, der muß über einen Kondensator angesteuert werden! C2 ist Teil eines Ausgangsfilters, dem ein Komparator mit fest eingestellter Referenzspannung folgt. C2 muß daher nach der "Tastfrequenz ein/aus" (Amplitudenmodulation) ausgelegt werden. Umso größer der Kondi ist, umso störunempfindlicher ist die Erkennung, aber umso langsamer muß der Postbote klingeln. Also länger drücken bzw. die Pause dazwischen größer sein. Hier ist halt ein Kompromiß zu machen.
Wie ich sehe/lese habt Ihr Euch auf die Trägerfrequenzerkennung mit dem LMC567 eingeschossen. Trotzdem wollte ich mich denjenigen anschließen, die da fragten, warum so viel Aufwand betrieben wird, wenn die Spule eine ziemlich heftige 40mV Wechselspannung mit ca. 175Hz liefert, wenn der Summer summt und 0V wenn der Summer nicht summt. Warum die 40mV nicht schlicht um den Faktor 50 verstärken, gleichrichten und dann mit den verstärkten (Halbwellen) einen MC aufwecken lassen? Stromsparende Verstärkerschaltungen gibt es ja viele - die o.g. 3-fach Verstärkung mit dem CMOS-Inverter ging ja bereits in diese Richtung. Mit OpAmps sollte das auch möglich sein - siehe z.B. hier: https://www.ti.com/lit/ta/sszt196/sszt196.pdf?ts=1772509577032 Ich würde sogar kühn annehmen, dass auch eine 1-2 Transistor-Schaltung das im sub-mA-Bereich hinbekommt. Viele Grüße Igel1
Andreas S. schrieb: > Warum die 40mV nicht schlicht um den Faktor 50 verstärken, gleichrichten > und dann mit den verstärkten (Halbwellen) einen MC aufwecken lassen? Angeregt durch diesen Vorschlag habe ich was auf Komparatorbasis gezeichnet. Der Vorschlag kommt mit einfacher Versorgung aus und braucht typ. 5V 0,11mA. Den MCP6001 im SOT23 (1mm Raster) kann man auch mit dünnen Drähten auf einen DIP8 Sockel löten. Notfalls nimmt man den zweifachen MCP6002 im DIP8 (+0,1mA). Gibt es mit der 1N5817 alles zusammen für <1€ bei Reichelt. Im Ruhezustand ist der OP mit 18mV vorgespannt, der OP Ausgang ist 0V (OP Offset <5mV). Wird die Spulenspannung höher positiv, geht der OP Ausgang auf V+. Durch die Schwelle ist einiges an Netzbrummen nicht störend. Über die Schottkydiode lädt der Ausgangskondensator in <1ms auf fast V+. Der 1k entkoppelt den OP vom 100nF. Nach Ausbleiben der 175Hz Pulse wird mit τ100ms entladen. Die Spulenspannung wird mit τ1ms von Störpeaks gereinigt. Mit 220k statt 390k funktioniert es auch mit V+ 3,3V. Mit einem MCP6042 (Reichelt 1,35) kann man theoretisch was mit 2µA Ruhestrom bauen, aber hochohmiges ist empfindlich. Am Ausgang ggf.: 10k 10nF 10M, 5V Spannungsteiler mit 0,4µA: 10M 470k 2M7. Prinzipiell könnte man die Spule auch an Masse legen, so funktioniert es aber auch mit einem OP ohne Rail to Rail Input und ohne phase reversal free.
Andreas S. schrieb: > Wie ich sehe/lese habt Ihr Euch auf die Trägerfrequenzerkennung mit dem > LMC567 eingeschossen. [...] > Viele Grüße > > Igel1 Hallo Igel1, Hallo Wolf17, klar, gibt es auch andere Möglichkeiten, vielleicht gehe ich auch später einen solchen Weg. Allerdings will ich jetzt zunächst mal den Baustein und die Datenblätter der Verwandschaft verstehen. Ich hab da jetzt etliches an Zeit reingesteckt, und möchte da einen vernünftigen Abschluss hinbekommen. Seit mir klar ist, dass ich auf eine Fälschung reingefallen bin und ich im Bereich der LM567 kompatiblen probiere, geht es ja jetzt auch voran. Wenn ich in absehbarer Zeit keinen LMC bekomme, werde ich mich vermutlich auch mit den Alternativen beschäftigen, daher auch immer her mit Ideen. Gruß Gogol
:
Bearbeitet durch User
Wolf17 schrieb: > Andreas S. schrieb: >> Warum die 40mV nicht schlicht um den Faktor 50 verstärken, gleichrichten >> und dann mit den verstärkten (Halbwellen) einen MC aufwecken lassen? > Angeregt durch diesen Vorschlag habe ich was auf Komparatorbasis > gezeichnet. > Der Vorschlag kommt mit einfacher Versorgung aus und braucht typ. 5V > 0,11mA. Hallo Wolf17, so schnell hört/sieht man sich wieder :-) (mein Waschtrockner läuft übrigens immer noch problemlos, da hattest Du mir ja mit so vielen Tipps geholfen). Zu Deiner Schaltung: die finde ich klasse - genau das mit der nachgeschalteten Diode + Kondensator hatte ich auch genau so im Sinn gehabt - witzig. Sehr elegant auch, die Spule eben nicht gegen Massen zu schalten, sondern "vorzuspannen" und damit das rail-to-rail Problem zu umgehen. Eigentlich sollte die Schaltung fast mit jedem beliebigen OpAmp funktionieren - braucht dann halt nur etwas mehr Strom, je nach OpAmp. In der aktuellen Version schlägt sie den LMC567 etwa um den Faktor 5 in Sachen Stromverbrauch und müsste mehr als 2 Jahre mit 3 Mignon-Batterien laufen. Mein einziger Verbesserungsvorschlag wäre, den 18k und den 100k Widerstand im Eingangsteiler durch einen 100k Trimmer zu ersetzen, dessen Mittelanzapfung zur Spule geht - damit kann man dann die Schaltung in Sachen "Empfindlichkeit" einjustieren. Viele Grüße Igel1
Andreas S. schrieb: > den 18k und den 100k > Widerstand im Eingangsteiler durch einen 100k Trimmer zu ersetzen, > dessen Mittelanzapfung zur Spule geht - damit kann man dann die > Schaltung in Sachen "Empfindlichkeit" einjustieren. Oder nur den 18k durch 10k fix +25k Trimmer ersetzen, dann bleibt man auch ohne rail to rail sicher von Masse weg. Am Ausgang kann man einen low level N-Fet betreiben und damit die Masse des an V+ liegenden Funkmoduls schalten. Möchte man unbedingt V+ zum Modul schalten, müsste es gehen, wenn man die Schaltung umkehrt und einen P-Fet für -3V Ug findet. Welche Betriebsspannung braucht denn das Funkmodul?
:
Bearbeitet durch User
Anbei ein Simulationsversuch von wolf17's Schaltung für LTspice. Die Spule habe ich durch eine 40mV Sinusquelle ersetzt - wusste mir nicht anders zu helfen - auch wenn das die Spule nicht richtig simuliert. Wolf's 18k Widerstand musste ich auf 2k reduzieren, damit die 40mV detektiert werden - 18k waren etwas zu viel des Guten. Hoffe, ich habe um diese Zeit keine Fehler gemacht - ich sollte eigentlich schlafen statt simulieren :-) Viele Grüße Igel1
Andreas S. schrieb: > Wolf's 18k Widerstand musste ich auf 2k reduzieren Sorry, der soll 1k8 nicht 18k sein. (Zum MCP6042 muss es heißen: 10M 47k 2M2) Über den Spannungsripple am Ausgangskondensator bin ich überrascht. Die Simulation scheint bei der 1N5817 mit 50µA Ir zu rechnen, vermessen hatte ich ein Exemplar mit 5µA bei 5V. Bitte mal mit BAT42, 1N4148 und 1N4001 simulieren, womit das Minimum am höchsten ist. Oder mit 470nF und 470k das Minimum erhöhen.
Wolf17 schrieb: > Andreas S. schrieb: >> Wolf's 18k Widerstand musste ich auf 2k reduzieren > Sorry, der soll 1k8 nicht 18k sein. Alles gut - ich kann ja mitdenken :-) > (Zum MCP6042 muss es heißen: 10M 47k > 2M2) Hmmm - verstehe nicht genau, was Du mit diesen 3 Widerstandswerten meinst. Welche Widerstände sollten diese Werte annehmen? > Über den Spannungsripple am Ausgangskondensator bin ich überrascht. Die > Simulation scheint bei der 1N5817 mit 50µA Ir zu rechnen, vermessen > hatte ich ein Exemplar mit 5µA bei 5V. Bitte mal mit BAT42, 1N4148 und > 1N4001 simulieren, womit das Minimum am höchsten ist. Oder mit 470nF und > 470k das Minimum erhöhen. In der Tat - es war der hohe Sperrstrom, der 1N5817, der in der Simulation den Ripple erzeugte. Mit einer 1N4148 (die anderen Typen sind im Standard-LTspice nicht enthalten), ist der Ripple deutlich verkleinert (siehe Bild im Anhang). Ja, ja - so ist das immer: Simulation und Wirklichkeit differieren halt oftmals. Ach ja und noch eins wollte ich eigentlich schon im vorigen Beitrag geschrieben haben, damit sich niemand wundert: in der Simulation lasse ich die 40mV Sinusspannung erst mit 10ms Verzögerung starten, damit man den Unterschied zwischen nicht-erregter und erregter Spule auch gut sieht (Erinnerung: V1 = 40mV simuliert ja die Spulenspannung). Viele Grüße Igel1
:
Bearbeitet durch User
Andreas S. schrieb: > Hmmm - verstehe nicht genau, was Du mit diesen 3 Widerstandswerten > meinst. Welche Widerstände sollten diese Werte annehmen? Der Teiler 390k 1k8 100k zieht bei 5V 10µA. Wenn man unbedingt mit eimem MCP6042 auf 2µA Gesamtaufnahme kommen möchte, muss der Teiler hochohmiger werden. Da 10M noch gut erhältlich ist, habe ich 10M 47k 2M2 für 0,4µA Teilerstrom vorgeschlagen. Schade, dass kein BAT42 Modell greifbar ist. Bei einer eigentlich schlechteren BAT46 habe ich gerade 0,05µA/5V gemessen. Aber auch mit der 1N4148 sollte es bei V+ 3,3V noch mit einem low level N-FET reichen das Funkmodul einzuschalten. Leider meldet der TO nicht welche Betriebsspannung das vorgesehene Funkmodul hat.
So, eine 5V-Lösung funktioniert! Wie eingangs schon erwähnt, habe ich als Remote-Klingel sowas besorgt: https://www.amazon.de/dp/B08TWFVWX9. Ich dachte erst, der batterielose Taster sei irgendwas piezomäßiges, aber nein: Es handelt sich um einen kleinen Generator bei dem gegen eine kräftige Feder ein Magnet in eine Spule gedrückt wird, und durch die Feder wieder in die Ausgangslage zurückgedrückt wird. Die Spannung der Spule geht auf eine Platine mit abgeschliffenem Chip. Am Oszi ist zu sehen, dass beim Drücken ein positive Puls von ca. 5msec und einem Peak von 3,9V, beim Loslassen dann der negative Peak erscheint . Der Sender funktioniert nur bei der positiven Flanke. Wenn man den Taster drückt und gedrückt hält, um nach 5 sec oder länger loszulassen, löst die negative Flanke nichts aus. Hab dann ein wenig mit einem Attiny85 probiert und festgestellt, dass auch nichts ausgelöst wird, wenn der Puls länger als 15msec ansteht. Sicher ausgelöst wird die Klingel, wenn bei 5V ein Puls von 4msec Länge und bei 3V ein Puls von 6msec abgesetzt wird. Der Empfänger reagiert aber erst nach ca. 700msec auf den nächsten Puls. Also ein kleines Programm geschrieben, dass auf dem Attiny läuft. Der Standardzustand ist schlafen, wenn er vom LMC geweckt wird, wacht er auf und bleibt wach, solange innerhalb von 3 sec weitere Tastendrücke folgen. Die Tastendrücke werden bis maximal 8 gezählt und zeitverzögert wiedergegeben, so dass der Empfänger auf auch Mehrfachläuten reagiert. Da muss noch ein wenig Feintuning betrieben werden, aber die Sache tut. Am Taster muss ein Spuleneingang von der Elektronik abgelötet werden, der gleichzeitige Betrieb vom Attiny getriggert mit Spule klappt nicht, da die Induktivität den Puls schluckt, ggf. auch den Attiny-Pin überlastet. So, jetzt muss noch vor Ort getestet werden. Sollte ich vor Ort die Spule unter dem Buzzer der Sprechstelle mit ca. 10m Klingeldraht verlängern kann, könnte die 5V-Lösung dauerhaft werden. Der Klingeldraht kann unter Fußleisten und um eine Türzarge herum gelegt werden, so daß die Elektronik dann in Steckdosennähe deponiert werden kann, ohne dickere Kabel verlegen zu müssen. Im Laborversuch mit Signalgenerator tut es. Das Signal ist allerdings etwas mehr verrauscht. Habe nun aber noch eine Spule mit ca. dreifacher Windungszahl gewickelt, damit müsste ich noch einen höheren Pegel bekommen. Anbei aktueller Schaltplan mit Attiny85 sowie das darauf laufende Programm. Wurde mit https://github.com/damellis/attiny als Board programmiert, und läuft mit internen 1MHz.
Wolf17 schrieb: > Angeregt durch diesen Vorschlag habe ich was auf Komparatorbasis > gezeichnet. Das ist übrigens der Fall, in dem externe Komponenten doch benötigt werden. Der Analogkomparator gehört zwar zur Standardausstattung von Mikrocontrollern, sein Stromverbrauch ist jedoch recht hoch. https://www.mikrocontroller.net/attachment/599575/AVR_ATtiny402_Peripherals_Power_Consumption.png Zum Vergleich: TLV7031 • supply voltage: 1.6V to 6.5V • quiescent supply current: 0.35µA • propagation delay: 3µs • rail-to-rail common-mode input voltage • internal hysteresis • push-pull output D.h., der Batteriestromverbrauch durch die Widerstände drumherum ist höher als durch den Komparator selbst.
LTC-Boutiqueteil würde Jörg sagen. Mouser will dafür lockere €5,50 . Bei der Komparator-Lösung ist es die Frage, ob Fehlalarme auftreten. Da könnte der Tiny etwas filternd helfen.
Nemopuk schrieb: > Du hast die absolute maximum ratings für "input voltage" überschritten. Hallo Nepomuk, kannst Du mir bitte eine Quelle nennen, wonach ich beim LMC nicht auch Spannungen bis zur Betriebsspannung an den Eingang anlegen kann? Ich habe hier nämlich nichts im Datenblatt gefunden. Das Kapitel 7.1 "Absolute Maximum Ratings" nennt z.B. einen Minimum-Wert von 2V, aber keinen Maximalwert. Dem widerspricht dann das Diagramm 2, welches Bandbreite vs. Input Signal Level zeigt, bei dem die Eingangsspannung ab ca. 30mV erkannt wird, und bei 14% Bandbreite nach oben offen ist. Das Diagramm geht bis 300mV, es gibt aber keinen Hinweis, dass das nicht auch bis zu 5V oder mehr gehen könnte. Das wird durch Kapitel 9.4.1 "Operation as LM567" gestützt, in dem auf die Werte eingegangen wird, die verändert werden müssen, wenn man einen LMC anstelle eines LM einsetzt. Hätte der LMC eine strikte Begrenzung der Spannung beim Eingangssignal, müsste dies ja hier auch erwähnt werden. Aber wie gesagt, bin nicht vom Fach, lese mich nur ein und habe jetzt einen Wiki-Artikel erstellt.
Da muß man in den DBn von TI suchen: LM567: 0V < Vin < Vcc+0.5V LMC: -10V < Vin < Vcc+0.5V Dagegen steht da noch unter maximum rating "min. 2Vpp" . Ich denke, da müßte "max." stehen. Generell: Diese 0.5V sind die sichere Grenze für ein noch Sperren beider Schutzdioden gegen GND und Vcc, die die allermeisten IC-Pins inne haben. Außer es ist anders für einzelne spezielle Pins beschrieben. ---- Diese -10V, was soll man daraus folgern wenn sie als Arbeitspunkt dann zusätzlich 0V beschreiben? Am Eingang ein JFET oder depletion-MOSFET?
Bitte melde dich an um einen Beitrag zu schreiben. Anmeldung ist kostenlos und dauert nur eine Minute.
Bestehender Account
Schon ein Account bei Google/GoogleMail? Keine Anmeldung erforderlich!
Mit Google-Account einloggen
Mit Google-Account einloggen
Noch kein Account? Hier anmelden.






































