Hallo, Bei meinem aktuellen Projekt für meine Modelleisenbahn ist das mein Entwurf eines Spannungsreglers von 12-24V auf 5V. Es existiert auch schon eine Platine, welche hervorragend funktioniert. Ich möchte aber noch einen eleganteren Verpolungsschutz realisieren, welcher den Tausch der Sicherung nach Verpolung der Eingangsspannung erspart. Der Verbrauch liegt Eingangsseitig bei maximal 12mA bei 24V (22mA bei 12V). Ich habe drei Varianten recheriert und favorisiert: 1. Shottky Diode in Serie zu Vin (Spannungsabfall relevant?) 2. Mosfet als Verpolschutz (Zu viel Aufwand?) 3. Brückengleichtrichter (ebenfalls relevanter Spannungsabfall?) Meine Anforderungen sind: -Möglichst einfach in der Umsetzung -Stromverbrauch weiterhin gering halten (Wärmeentwicklung) Was sind eure Ideen und Lösungsvorschläge?
:
Bearbeitet durch User
Nico schrieb: > Bei meinem aktuellen Projekt für meine Modelleisenbahn ist das mein > Entwurf eines Spannungsreglers von 12-24V auf 5V. 0815 Diode in Serie und gut is... Solange der Regler seine min. Drob hat, ist doch alles gut.
Wenn dir die ideale Diode (MOSFET) zu aufwändig ist, dann nimm halt eine Schottkydiode. Bei nur 500mA ist der Spannungsabfall an einer einigermaßen dicken Schottkydiode ja gering.
Bei max. 22 mA würde ich ne Schottky-Diode nehmen, alles andere ist mehr Aufwand und lohnt bei der wenigen Energie nicht wirklich. Der Spannungsabfall ist nicht relevant weil Du ja den Spannungsregler auf 5V dahinter hast, da ist es egal ob ein paar hundert Millivolt fehlen oder nicht.
Eine Shottky-Diode "schluckt" ein paar Zehntel Volt. Damit hat der Regler immer noch genug Reserve zum Arbeiten um die 5V stabil zu halten. Die Verlustleistung an der Diode kannst du vergessen. Damit ist deine Lösung 1 die Beste für deine Anwendung.
Gerd E. schrieb: > Bei max. 22 mA würde ich ne Schottky-Diode nehmen, Da war ich auf den 500mA Regler fixiert. Bei so wenig Strom reicht eine einfache 1N4148 oder 1N400x.
Nico schrieb: > Shottky Diode in Serie zu Vin (Spannungsabfall relevant?) Walter hieß Schottky. Und ob du von 11,5V oder von 12V auf 5V herunter regelt, juckt den Spannungsregler nicht. Der freut sich sogar, weil ein wenig Verlustleistung schon in der Diode anfällt.
:
Bearbeitet durch Moderator
Ich wüsste jetzt nicht warum, aber du kannst auch einen Regler wie den NCV4276 nehmen. Der verträgt bis -42V am Eingang wenn verpolt. Dabei würde ich von Elkos wie deinem C6 am Eingang abraten. Der NCV4276 würde den nämlich nicht schützen.
Lothar M. schrieb: > Und ob du von 11,5V oder von 12V auf 5V herunter > regelt, juckt den Spannungsregler nicht. Der freut sich sogar, weil ein > wenig Verlustleistung schon in der Diode anfällt. Das ist ein Schaltregler, dem ist das recht egal.
Lothar M. schrieb: > Und ob du von 11,5V oder von 12V auf 5V herunter > regelt, juckt den Spannungsregler nicht. Der freut sich sogar, weil ein > wenig Verlustleistung schon in der Diode anfällt. Nö, K7805-500 wird ein Schaltregler sein. Aber egal, der Verlust ist zu vernachlässigen: Nico schrieb: > Der Verbrauch liegt Eingangsseitig bei maximal 12mA bei 24V (22mA bei > 12V). Hannes J. schrieb: > Ich wüsste jetzt nicht warum, aber du kannst auch einen Regler wie den > NCV4276 nehmen. Man kann auch mit dem Sattelzug Brötchen holen fahren, wo ein Tretroller locker genügen würde.
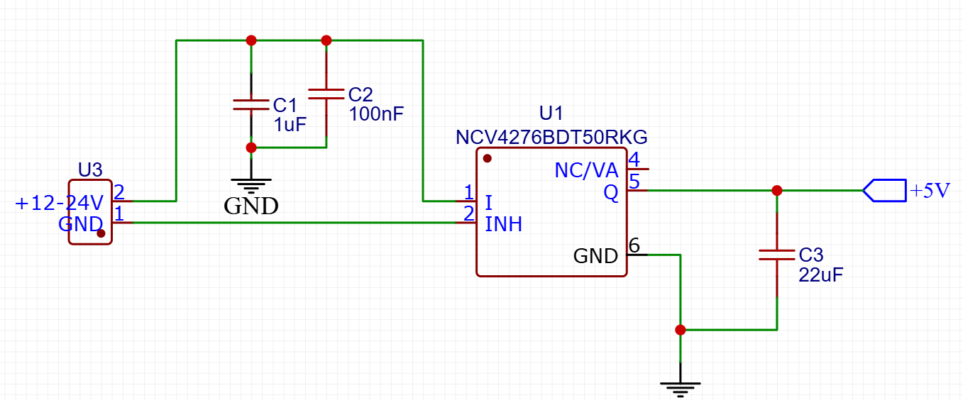
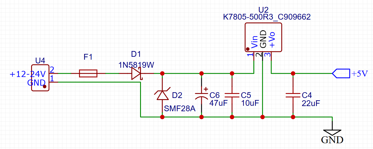
Danke für euren zahlreichen Antworten. Ich habe aufgrund des geringeren Spannungsabfalls die 1N5819W verwendet. Schaltplan modifiziert siehe 003.png. F1 springt bei 500mA. Manfred P. schrieb: > Man kann auch mit dem Sattelzug Brötchen holen fahren, wo ein Tretroller > locker genügen würde. Danke auch für das Kommentar. Ich denke, das bezieht sich auf meinen Schaltregler als Sattelzug. Nachgemessen wären es maximal 40mA Stromverbrauch bei 5V. Das Datenblatt des NCV4276B habe ich durchgelesen und ich muss sagen, er gefällt mir recht gut. Anbei (004.png) mal ein schnell gezeichneter Schaltplan. Hat sonst noch jemand Empfehlungen für "Tretroller" (also Alternativen zum Spannungsregler)?
:
Bearbeitet durch User
Nico schrieb: > Nachgemessen wären es maximal 40mA Stromverbrauch bei 5V. Ein Linearregler müsste also 760mW an Wärmeleistung loswerden können. Viel kleiner als DPAK wird das also nicht, selbst wenn der eigentliche IC kleiner wäre.
H. H. schrieb: > Nico schrieb: >> Nachgemessen wären es maximal 40mA Stromverbrauch bei 5V. > > Ein Linearregler müsste also 760mW an Wärmeleistung loswerden können. Ja. Ein Schaltregler macht bei 24V schon Sinn. Nur muss man es mit dem Verpolungsschutz nicht übertreiben, da tut es die Diode wunderbar.
H. H. schrieb: > Das ist ein Schaltregler Jetzt, auf den zweiten Blick... Nico schrieb: > Ich habe aufgrund des geringeren Spannungsabfalls die 1N5819W verwendet. Du verbeißt dich da in ein unnötiges Detail. In dieser Anwendung ist der Spannungsabfall an der Diode völlig nebensächlich. > Nachgemessen wären es maximal 40mA Stromverbrauch bei 5V. Wie oft und wie lange tritt dieser maximale Verbrauch auf? Was ist der mittlere Bedarf?
Nico schrieb: > Hat sonst noch jemand Empfehlungen? Nimm eine normale Siliziumdiode 1N4007. Die hat wenigstens keinen Leckstrom! Da du sowieso noch üppige 7 Volt Dropspannung zur Verfügung hast, kannst du davon noch 3 Volt für eine elektronische Strombegrenzung nutzen, dadurch entfällt dann die Schmelzsicherung.
:
Bearbeitet durch User
Nico schrieb: > Das Datenblatt des NCV4276B habe ich durchgelesen und ich muss sagen, er > gefällt mir recht gut. Anbei (004.png) mal ein schnell gezeichneter > Schaltplan. Bist du sicher, dass der Schaltplan so passt? Ohne das Datenblatt/Pinout zu kennen, ist Pin 2 der Bezeichnung nach eher INHibit (disable-/Abschaltpin). Bevor du damit eine Platine machst, bitte nochmal prüfen. Vielleicht muss GND auf beiden Seiten verbunden und am gemeinsamen Pin angeschlossen werden. Ansonsten nimm die größte und billigste Silizium-Diode, die du im verfügbaren Platz unterbringst. Alles, was an der Diode an Spannung verloren geht, muss der Liniearregler schon nicht in Wärme umsetzen. Du verteilst die Verlustleistung damit auf mehrere Bauteile und erhöhst so bei beiden die Lebensdauer (durch geringere Temperatur).
Marcel V. schrieb: > Die hat wenigstens keinen Leckstrom! Auch das ist hier dank der D2 irrelevant. Es funktioniert hier einfach jede halbwegs übliche "Universaldiode" ab 100mA. Die bereits vorgeschlagene 1N4148 wäre hier meine Wahl. Und noch ein Wort zur D2: die hat im eine Klemmspannung von bis zu 45V, da ist der Spannungregler mit seinen maximal 36V am Eingang schon lange durch.
:
Bearbeitet durch Moderator
Hatte vor Jahren mal ähnlichen Anwendungsfall bei 3V(Batterie) Holz-Eisenbahn. Sehr anregend war diese Millerseite> http://www.lothar-miller.de/s9y/archives/45-Verpolschutz.html Hatte mich für die P-FET Variante entschieden, aufgrund der niedrigen Spannung in Kombi mit LL-FET. Verwende die Schaltung seither bei allen möglichen Aufgaben. Wenn man schon rumlötet darfs etwas mehr sein, die kleinen Bauteile schärfen außerdem die Feinmotorik. Hatte den IRLTS 2242 verwendet, der geht aber nur bis 20V> besser wäre hier der BSP171P. Würde im konkreten Fall auch irgendeine 1N400x nehmen die grad rumliegt.
Lothar M. schrieb: > Wie oft und wie lange tritt dieser maximale Verbrauch auf? Was ist der > mittlere Bedarf? 40mA sind der durchschnittliche Verbrauch. Spitze liegt bei 50mA. Lothar M. schrieb: > Auch das ist hier dank der D2 irrelevant. Es funktioniert hier einfach > jede halbwegs übliche "Universaldiode" ab 100mA. Die bereits > vorgeschlagene 1N4148 wäre hier meine Wahl. > > Und noch ein Wort zur D2: die hat im eine Klemmspannung von bis zu 45V, > da ist der Spannungregler mit seinen maximal 36V am Eingang schon lange > durch. Danke ich werde einfach eine 1n4148 (https://www.lcsc.com/product-detail/C917030.html) in die schaltung einbauen. Mit D2 hast du Recht. Eine besser geeignete Diode als https://www.lcsc.com/product-detail/C918842.html in kleiner Bauform finde ich aber leider nicht. Aktualisierte Schaltung findet sich unter 005.png Da ich die Idee mit dem LDO aber nicht verwerfen möchte, will ich auch ihm eine Platine spendieren um ihn für meine Anwendungen zu testen und villeicht in Zukünftigen Projekten verwenden. Der Anschlussplan des Herstellers und mein Schaltplan findet sich im Anhang unter 006.png und 004.png
Nico schrieb: > Da ich die Idee mit dem LDO aber nicht verwerfen möchte Wo kommt das den plötzlich her? ... Vergiss es! Das sind kleine Zicken, die du nicht brauchst. Was heist LDO und wie Low ist dein Drop?!
Teo D. schrieb: > Wo kommt das den plötzlich her? ... Vergiss es! Das sind kleine Zicken, > die du nicht brauchst. Was heist LDO und wie Low ist dein Drop?! Hannes J. schrieb: > Ich wüsste jetzt nicht warum, aber du kannst auch einen Regler wie den > NCV4276 nehmen Mit LDO ist der NCV4276 gemeint.
Nico schrieb: > Mit LDO ist der NCV4276 gemeint. Du brauchst aber gar keinen LDO, sondern einen einfachen Linearregler, z.B. 78M05. Die sind viel pflegeleichter, neigen nicht dazu sich als Oszillator zu betätigen.
:
Bearbeitet durch User
H. H. schrieb: > neigen nicht dazu sich als Oszillator zu > betätigen. Alles schon passiert,und manchmal schwer zu selektieren. MfG ein 81 Jähriger
Nico schrieb: > Danke auch für das Kommentar. Ich denke, das bezieht sich auf meinen > Schaltregler als Sattelzug. Nein, Deine Wahl eines Schaltreglers finde ich passend. Ich halte den Vorschlag NCV4276 für sinnlos. Nico schrieb: > Da ich die Idee mit dem LDO aber nicht verwerfen möchte, will ich auch > ihm eine Platine spendieren um ihn für meine Anwendungen zu testen und > villeicht in Zukünftigen Projekten verwenden. Aber nicht bei knapp 20 Volt Differenz! > mein Schaltplan findet sich im Anhang unter 004.png So nicht, wurde schon gesagt - es fehlt die Verbindung Eingang zu GND. H. H. schrieb: > Du brauchst aber gar keinen LDO, sondern einen einfachen Linearregler, > z.B. 78M05. Aber dann als TO-220 mit Kühlkörperchen, bei seinen bis zu 50mA muss knapp 1 Watt Wärme weg. > Die sind viel pflegeleichter, neigen nicht dazu sich als > Oszillator zu betätigen. Sage das nicht, ich habe schon schwingende 78xx erlebt und achte streng darauf, zwei Kondensatoren dicht dran zu haben.
Manfred P. schrieb: > So nicht, wurde schon gesagt - es fehlt die Verbindung Eingang zu GND. Laut 006.png ist aber laut Hersteller keine Verbindung zu GND vorgesehen. Manfred P. schrieb: > Aber dann als TO-220 mit Kühlkörperchen, bei seinen bis zu 50mA muss > knapp 1 Watt Wärme weg. Ich werde einfach bei meinem Schaltregler vorerst bleiben und den NCV4276 aufgrund der geringeren Baugröße und der SMD Bauform trotzdem testen.
Nico schrieb: > Manfred P. schrieb: >> So nicht, wurde schon gesagt - es fehlt die Verbindung Eingang zu GND. > > Laut 006.png ist aber laut Hersteller keine Verbindung zu GND > vorgesehen. Ist das Galvanisch getrennt? NEIN! Da hats also nur EIN GEMEINSAMEN GND!!! Ich würde dringendst empfehlen, nicht nur die Bildchen im Dabla zu betrachten, sonder auch INTENSIV den Text drum rum zu studieren!²³ EVTL. erfährt man da ja auch, was INH bedeutet und wozu der zugehörige Pin dienen könnte.
Nico schrieb: > Laut 006.png ist aber laut Hersteller keine Verbindung zu GND > vorgesehen. Wo willst du den eingangsseitigen Gnd denn sonst anschließen, wenn nicht an GND?
Teo D. schrieb: > Ist das Galvanisch getrennt? NEIN! > Da hats also nur EIN GEMEINSAMEN GND!!! > > Ich würde dringendst empfehlen, nicht nur die Bildchen im Dabla zu > betrachten, sonder auch INTENSIV den Text drum rum zu studieren!²³ > EVTL. erfährt man da ja auch, was INH bedeutet und wozu der zugehörige > Pin dienen könnte. Danke Teo. Datenblatt studiert. Dabei ist mir aufgefallen, dass INH wenn über 2.8V den Regler einschaltet. Also keine Verbindung zu GND, sonst wird nicht viel passieren, laut meiner Schlussvolgerung.
> Ich würde dringendst empfehlen, nicht nur die Bildchen im Dabla zu > betrachten, sonder auch INTENSIV den Text drum rum zu studieren!²³ > EVTL. erfährt man da ja auch, was INH bedeutet und wozu der zugehörige > Pin dienen könnte. Nico schrieb: > Laut 006.png ist aber laut Hersteller keine Verbindung zu GND > vorgesehen. ... viel Spaß. > aufgrund der geringeren Baugröße und der SMD Bauform ... nochmal viel Spaß.
Manfred P. schrieb: > ... viel Spaß. > >> aufgrund der geringeren Baugröße und der SMD Bauform > > ... nochmal viel Spaß. Danke. Sorry :) Den Schaltplan habe ich schon korrigiert, aber leider vergessen anzufügen.
Bitte melde dich an um einen Beitrag zu schreiben. Anmeldung ist kostenlos und dauert nur eine Minute.
Bestehender Account
Schon ein Account bei Google/GoogleMail? Keine Anmeldung erforderlich!
Mit Google-Account einloggen
Mit Google-Account einloggen
Noch kein Account? Hier anmelden.








