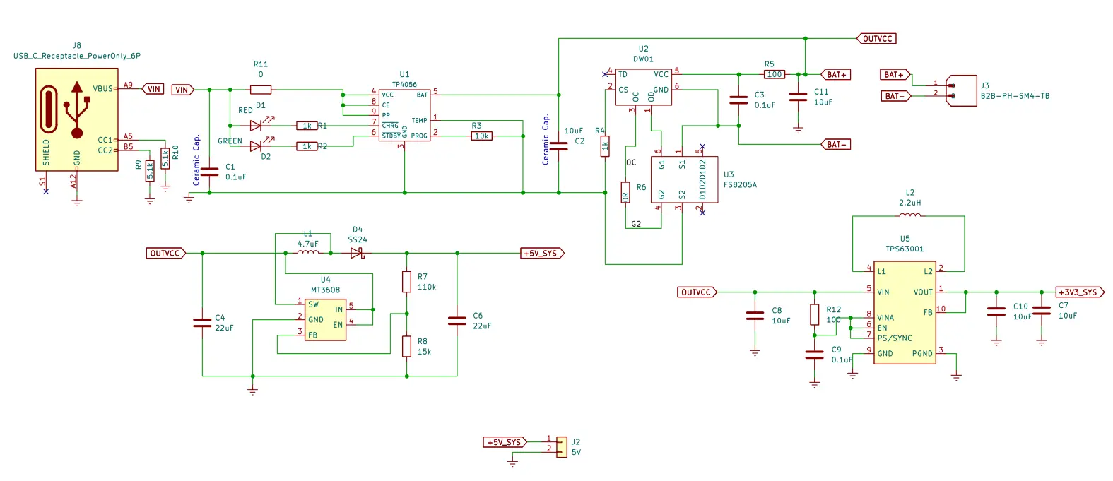
Hallo zusammen,ich plane derzeit eine Stromversorgung für ein Mikrocontroller-Projekt (ESP32C3 super Mini lipo Versorgung)und würde mich über einen kurzen Blick auf den Schaltplan freuen.Eckdaten:Versorgung über USB-C (CC-Pins sind mit 5.1k abgeschlossen).Akku-Ladung via TP4056, Schutzschaltung über DW01.Systemspannungen: 5V (MT3608) und 3.3V (LD1117).Meine Fragen:LDO Stabilität: Der LD1117 ist ja bekannt dafür, bei Keramikkondensatoren am Ausgang zum Schwingen zu neigen. Reicht hier ein kleiner Serienwiderstand oder sollte ich besser auf Tantal/Elektrolyt setzen?Ladestrom: Aktuell ist der TP4056 auf ca. 130mA konfiguriert (R_{prog} = 10k). Erscheint das sinnvoll oder ist die thermische Last bei 1A (1.2k) auf einem 2-Layer Board erfahrungsgemäß unproblematisch?MT3608: Die Feedback-Widerstände sind für 5.0V berechnet. Gibt es hier Anmerkungen zum Layout des Boost-Konverters bezüglich EMV?Den Schaltplan habe ich als PDF/Bild angehängt. Vielen Dank vorab für konstruktive Kritik!
Martin L. schrieb: > Der LD1117 ist ja bekannt dafür, bei Keramikkondensatoren am > Ausgang zum Schwingen zu neigen. Reicht hier ein kleiner > Serienwiderstand Ja. ST empfiehlt 0,5...2 Ohm.
Nimm doch LiFePO4 statt LiPo, dann hast Du gleich 3,3 Volt und sparst Dir den 1117, der hat auch einen recht grossen Ruhestrom. Wenn das zum Outdoor-Betrieb gedacht ist, sind LiFePO4-Akkus auch nicht so kälteempfindlich wie LiPo
Stabilisiere die 3,3V mit einem zusätzlichen Elektrolyt Kondensator von 220 uF, möglichst nahe am ESP Chip. Sonst läuft du Gefahr, dass die Versorgungsspannung des ESP beim Senden einbricht, weil der Spannungswandler nicht schnell genug "hoch" regelt.
:
Bearbeitet durch User
Martin L. schrieb: > Habe besseren ldo genommen Und trotzdem würde deine Schaltung 6 bis 8 mal auf die verwendete Bildgröße passen :(
Martin L. schrieb: > Habe besseren ldo genommen Habe besseren Bildausschnitt erstellt. Ist’s dir selbst egal, dass du es Leuten, die dich unterstützen möchten, unnötig schwer machst, deine Sachen anzuschauen?
Jack V. schrieb: > Martin L. schrieb: >> Habe besseren ldo genommen > > Habe besseren Bildausschnitt erstellt. > > Ist’s dir selbst egal, dass du es Leuten, die dich unterstützen möchten, > unnötig schwer machst, deine Sachen anzuschauen? Es tut mir wirklich leid, dass ich es euch unnötig schwer mache, meine Sachen anzuschauen. Das war nicht meine Absicht
Wieso kannst du nicht in deinem alten Thread weitermachen? Beitrag "Schaltungs-Review: Li-Ion Laderegler & Step-Up (TP4056 / MT3608)"
Bitte melde dich an um einen Beitrag zu schreiben. Anmeldung ist kostenlos und dauert nur eine Minute.
Bestehender Account
Schon ein Account bei Google/GoogleMail? Keine Anmeldung erforderlich!
Mit Google-Account einloggen
Mit Google-Account einloggen
Noch kein Account? Hier anmelden.



