Servus, die Schaltung/en von Arno bzgl. LM385 und TL431 nachgebaut. Bei dem TL431 ist kein Panel zu verwenden, da der Minus in der Schaltung nicht der Direkte ist. Im Gegensatz zum LM385 funktioniert das top! Ein paar Bilder vom LM385 mit LED grün 22mA und LED rot 2mA im Test. Nochmals merci an alle, die mitgewirkt, um mein "Gedankenspiel" bzgl. LED Tester doch noch umsetzen zu können. MfG Eppelein
Ne Menge quatschiger Bilder aber weit und breit, nicht ein Schaltplänchen...
Teo D. schrieb: > weit und breit, nicht ein Schaltplänchen... Beitrag "Re: LED Tester Nachbau" Und weiter unten der andere.
Teo D. schrieb: > Ne Menge quatschiger Bilder aber weit und breit, nicht ein > Schaltplänchen... Wer suchet, der findet Beitrag "LED Tester Nachbau" Hätte ich keine Bilder eingestellt, so wäre eine Anfrage diesbzgl. nur eine Frage der Zeit gewesen.
Eppelein V. schrieb: > Ein paar Bilder vom LM385 Bin auch gerade dabei eine ähnliche Kiste zu bauen, aber mit etwas anderen Werten. Vorgesehen sind max. ~20V Ausgangsspannung und feste Ströme im Bereich von 10µ...400mA, geschaltet mit einem 24-stufigen Schalter und logaritmischer E5-Stufung. Das ist wie bei den Sicherungen (10, 16, 25, 40, 63 usw.). Stromanzeige werde ich nicht machen, sondern nur Skalierung am Drehschalter, da die Schaltung ja immer den eingeschalteten Strom erzwingt, solange die Spannung am Testobjekt nicht zu groß wird. Spannungsanzeige mit einem DVM230W, 19,99V, 10mV Auflösung. Wird aber noch etwas dauern, da der Schalter aus China kommt und andere Dinge eh immer wichtiger sind. Immerhin ist die Platine bestellt, Gehäuse ist da und auch schon auf Länge gebracht (110x100x50).
Arno R. schrieb: > Eppelein V. schrieb: >> Ein paar Bilder vom LM385 > > Bin auch gerade dabei eine ähnliche Kiste zu bauen, aber mit etwas > anderen Werten. Vorgesehen sind max. ~20V Ausgangsspannung und feste > Ströme im Bereich von 10µ...400mA, geschaltet mit einem 24-stufigen > Schalter und logaritmischer E5-Stufung. Das ist wie bei den Sicherungen > (10, 16, 25, 40, 63 usw.). Stromanzeige werde ich nicht machen, sondern 6 - 10 - 16 - 20 - 25 - 35 - 50 - 63 .... > nur Skalierung am Drehschalter, da die Schaltung ja immer den > eingeschalteten Strom erzwingt, solange die Spannung am Testobjekt nicht > zu groß wird. Spannungsanzeige mit einem DVM230W, 19,99V, 10mV > Auflösung. > > Wird aber noch etwas dauern, da der Schalter aus China kommt und andere > Dinge eh immer wichtiger sind. Immerhin ist die Platine bestellt, > Gehäuse ist da und auch schon auf Länge gebracht (110x100x50). Servus Arno, interessantes Projekt, daß Du umsetzt! Gruß Eppelein
Martin schrieb: > Wofür benötigt man sowas? Auch für sowas: Beitrag "Re: Suche Ersatz für TSL260R-LF Lichtsensor"
Arno R. schrieb: > Für sowas z.B.: Beitrag "Re: LED Tester Nachbau" Eine wirklich sinnvolle Anwendung erkenne ich immer noch nicht. Um viele LEDs sinnvoll selektieren und vergleichen zu können fehlt die Temperaturerfassung und eine stabile und sinnvolle Aufnahme für die Prüflinge. Wenn ich viele tausend Geräte mit jeweils gleichhellen LEDs bauen möchte, gibt es sinnvollere und einfachere Möglichkeiten das zu erreichen. Wenn ich nur eine Schaltung mit LEDs dimensionieren möchte, wäre es besser, die Zeit zum Aneignen von Grundlagen zu investieren.
Martin schrieb: > Eine wirklich sinnvolle Anwendung erkenne ich immer noch nicht. .... Ich denke, du hast dir das Bild hinter meinem Link gar nicht angesehen. Ich mache nichts in dem von dir beschriebenen Sinne...
Eppelein V. schrieb: > Hätte ich keine Bilder eingestellt, so wäre eine Anfrage diesbzgl. nur > eine Frage der Zeit gewesen. Kannst du vielleicht ein paar Worte verlieren, was bspw. der inhaltliche Unterschied von 20260121_095811_resized.jpg und 20260121_095830_resized.jpg ist, außer dass sich die Zahlenwerte auf der rote und der blauen Anzeige unterscheiden?
:
Bearbeitet durch User
Georg M. mit seinem hochwichtigen und dringenden Beitrag war schneller. p.s. So kommentarlos sehen die Bilder (bis auf die Schärfe) alle mehr oder weniger gleich aus. Eine Graphik mit den Werten wäre wahrscheinlich aussagekräftiger.
Rainer W. schrieb: > Georg M. mit seinem hochwichtigen und dringenden Beitrag war schneller. Aber nein, überhaupt nicht hochwichtig: nur genauso wichtig wie alle anderen.
Rainer W. schrieb: > Georg M. mit seinem hochwichtigen und dringenden Beitrag war schneller. > > p.s. > So kommentarlos sehen die Bilder (bis auf die Schärfe) alle mehr oder > weniger gleich aus. Eine Graphik mit den Werten wäre wahrscheinlich > aussagekräftiger. Vorschlag, um Dein seelisches Gleichgewicht nicht aus dem Ruder laufen zu lassen - ignoriere meinen Eintrag und widme Dich für Deinen Intellekt entsprechende Themengebiete.
Wie weiter oben angekündigt, habe ich nun meine Stromquelle auch fertig gebaut und liefere daher noch etwas "bla bla bla". Das Gerät hat 24 Stromstufen 10µ 16µ 25µ 40µ 63µ 100µ ... 400mA, der Stromfehler in allen Stufen ist <1%, die max. Ausgangsspannung etwa 20V und der differentielle Ausgangswiderstand ist 20MOhm (das ist etwa 1000-mal größer als bei normalen Labornetzteilen). Der Ausgang ist abschaltbar, um empfindliche Teile wie z.B. Laserdioden zu schützen. Das Gerät lässt sich u.a. auch zum Messen der Sättigungsströme von Drosseln oder Trafos benutzen. Im Test mit verschiedenen Drosseln an einem UT612 zeigte sich bei allen Messfrequenzen (100Hz...100kHz) keine Verfälschung der Induktivitätsmessung durch die parallele Stromquelle.
Servus Arno, wieder hochinteressant, für mich zumindest. Darf man Deine Schaltungsunterlagen einsehen, würde mich freuen. MfG Eppelein
Besonders erfreut mich das Rudel Widerstände am Drehschalter: Die Metallfilm BR207 habe ich seinerzeit gegurtet und verpackt. Ich verwende die auch noch heute.
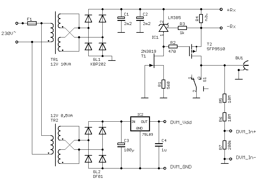
Eppelein V. schrieb: > Darf man Deine Schaltungsunterlagen einsehen, würde mich freuen. Schaltplan im Anhang. Der JFet sorgt für eine hohe Betriebsspannungsunterdrückung und trägt zum hohen Ausgangswiderstand bei. Der Strom durch den 2N3819 ist etwa 3,5mA. R2 und R3 sind Schutzwiderstände für den LM385, um bei Anschluß einer Last an den leerlaufenden Ausgang die Belastung des LM385 mit Umladeströmen im Mosfet im zulässigen Bereich zu halten. R4 ist nicht bestückt, weil ich feststellen musste, daß der Umschalter kurzschließend ist. Deswegen musste ich von der Parallelschaltung der strombestimmenden Widerstände auf die Reihenschaltung umbauen. Anderenfalls hätte man beim Umschalten immer die Summe der benachbarten Schalterstellungen gehabt. Ganz oben wären das dann 650mA anstelle der eigentlich richtigen 400mA gewesen. S1 schaltet den Ausgang ab (Kurzschluß) und R5-R7 sind der Teiler für das Digitalvoltmeter. Dieser Teiler bestimmt den Ausgangswiderstand, denn der eigentliche differentielle Ausgangswiderstand der Schaltung ist noch viel größer als 20MOhm. BU1 ist eine Chinch-Buchse, die nehme ich immer für solche Sachen. IC2 versorgt das Digitalvoltmeter mit potentialfreier Betriebsspannung.
Volker A. schrieb: > Besonders erfreut mich das Rudel Widerstände am Drehschalter: Die > Metallfilm BR207 habe ich seinerzeit gegurtet und verpackt. > Ich verwende die auch noch heute. Ich habe davon die E24 und einige Zwischenwerte von 1Ohm bis einige MOhm mit jeweils 500Stück (1 VPE) bei einer Betriebsauflösung kurz nach der Wende abtragen können. Das sollte bis zu meinem Ende reichen. Allerdings ist mir ein Fehler bei der Bedruckung mal schwer auf die Füße gefallen: die Widerstände mit Aufdruck 4k64 haben tatsächlich 4R64.
:
Bearbeitet durch User
Nochwas: Die Trafos haben nur eine Sekundärwicklung, gezeichnet und im Layout sind es zwei parallele. Das ist aber egal, weil die Pinbelegung der Trafos so ist, daß man beide Varianten einbauen kann. Da brauche ich dann auch nur ein Device in Eagle für alle möglichen Varianten.
Marek N. schrieb: > Hat ein Metallgehäuse ohne Schutzkontakt. Ja, genau wie z.B. Heimelektronik, wenn die Isolation und die Kriechstrecken ausreichend sind.
Und genau Arno R. schrieb: > die Isolation ist bei dir nicht vorhanden für SK2. Die Leitungen am Schalter sind nicht gesichert und können das Gehäuse berühren.
:
Bearbeitet durch User
Der gesamte Bereich Seitenwand und Deckel (bis hin zum Kühlkörper links) sind mit einer einteiligen Polyesterfolien-Schutzhaube abgedeckt. Zum Fotografieren hatte ich die abgenommen, sonst sieht man ja nichts.
:
Bearbeitet durch User
Arno R. schrieb: > Wie weiter oben angekündigt, habe ich nun meine Stromquelle auch fertig > gebaut und liefere daher noch etwas "bla bla bla". Gefällt mir, dass Du das fertige Werk zeigst. Dein Aufbau ist vorzeigewürdig, sehr ordentlich gemacht. Arno R. schrieb: > IC2 versorgt das Digitalvoltmeter mit > potentialfreier Betriebsspannung. Das Drama der klassischen 7106. Ein Chinamodul für ein paar Euro hätte den zweiten Trafo erspart. > S1 schaltet den Ausgang ab (Kurzschluß) Erweitere ihn durch einen Schalter mit Mittelstellung und einer Z-Diode 6V2. In einem anderen Thread wurde diskutiert, dass LEDs durch eine zu hohe Spannung in Sperrichtung geschädigt wurden. Ich teste oftmals, weil ich nicht sicher bin, wie herum die LED ist, kurzes oder langes Bein an Plus. Arno R. schrieb: >> Metallfilm BR207 habe ich seinerzeit gegurtet und verpackt. > > Ich habe davon die E24 und einige Zwischenwerte von 1Ohm bis einige MOhm > mit jeweils 500Stück (1 VPE) bei einer Betriebsauflösung kurz nach der > Wende abtragen können. Da werde ich ja fast neidisch. Ich habe auch eine komplette E24-Reihe, aber mit geringeren Stückzahlen und musste schon ein paar nachkaufen. "Abtragen" klingt nach Ost-Dialekt, sind die BR207 DDR-Ware?
Ja, aus dem "CvO" in Teltow am Südrand Berlins, ich habe die Produktionsanlagen selbst gesehen. Da kamen auch mal Fehlbeschriftungen vor, ich habe auch schon welche gefunden. Der Genosse WU hatte damals schon dazu aufgefordert, aus unseren Betrieben viel mehr herauszuholen :-) Ausschuss, Überbestände, es gab da auch eine riesige Abfallkiste, ich war fassungslos was die da wegschmissen... Dioden teste ich mit dem Multimeter vor (3,5V, nur Doppelchip-LED (kenne ich aus LED-Leuchtobst) leuchten da nicht). Die zuschaltbare 6v2 ist eine super Idee. Schönes Teil, finde auch ich. Schade, dass ich es nicht brauche (genauso wenig wie einen Duspol o.ä. - dank Multimeter mit Auto-Z zur Elimierung von Phantomspannungen ("Lügenstift") - und dennoch sind sie für Elis unverzichtbares Werkzeug.).
Arno R. schrieb: > Schaltplan im Anhang. > > Der JFet sorgt für eine hohe Betriebsspannungsunterdrückung und trägt > zum hohen Ausgangswiderstand bei. Der Strom durch den 2N3819 ist etwa > 3,5mA. R2 und R3 sind Schutzwiderstände für den LM385, um bei Anschluß > einer Last an den leerlaufenden Ausgang die Belastung des LM385 mit > Umladeströmen im Mosfet im zulässigen Bereich zu halten. > > R4 ist nicht bestückt, weil ich feststellen musste, daß der Umschalter > kurzschließend ist. Deswegen musste ich von der Parallelschaltung der > strombestimmenden Widerstände auf die Reihenschaltung umbauen. > Anderenfalls hätte man beim Umschalten immer die Summe der benachbarten > Schalterstellungen gehabt. Ganz oben wären das dann 650mA anstelle der > eigentlich richtigen 400mA gewesen. > > S1 schaltet den Ausgang ab (Kurzschluß) und R5-R7 sind der Teiler für > das Digitalvoltmeter. Dieser Teiler bestimmt den Ausgangswiderstand, > denn der eigentliche differentielle Ausgangswiderstand der Schaltung ist > noch viel größer als 20MOhm. BU1 ist eine Chinch-Buchse, die nehme ich > immer für solche Sachen. IC2 versorgt das Digitalvoltmeter mit > potentialfreier Betriebsspannung. Servus Arno, merci für Deinen Plan wie Beschreibung der Schaltung. Mein nächstes Projekt ist gesichert. MfG Eppelein
Manfred P. schrieb: > Gefällt mir, dass Du das fertige Werk zeigst. Dein Aufbau ist > vorzeigewürdig, sehr ordentlich gemacht. Danke, jedoch war die Kiste noch nicht wirklich fertig, es fehlte die Beschriftung des Drehschalters. Nach einigen unbefriedigenden Versuchen mit aufgeklebten Skalen, die ich mit dem Laserdrucker gemacht hatte, habe ich eine neue Frontplatte mit ausgelegter Gravur herstellen lassen. Das war auch nicht so einfach, denn insgesamt sind 4 Schriftarten verarbeitet, nur für den Drehschalter! Mal gab es in dem Font kein "µ", oder die Nullen waren durchgestrichen, oder die "4" war unglaublich hässlich. Jetzt ist es fertig und es gefällt mir so.
Arno R. schrieb: > Schaltplan im Anhang. > > Der JFet sorgt für eine hohe Betriebsspannungsunterdrückung und trägt > zum hohen Ausgangswiderstand bei. Der Strom durch den 2N3819 ist etwa > 3,5mA. R2 und R3 sind Schutzwiderstände für den LM385, um bei Anschluß > einer Last an den leerlaufenden Ausgang die Belastung des LM385 mit > Umladeströmen im Mosfet im zulässigen Bereich zu halten. > > R4 ist nicht bestückt, weil ich feststellen musste, daß der Umschalter > kurzschließend ist. Deswegen musste ich von der Parallelschaltung der > strombestimmenden Widerstände auf die Reihenschaltung umbauen. > Anderenfalls hätte man beim Umschalten immer die Summe der benachbarten > Schalterstellungen gehabt. Ganz oben wären das dann 650mA anstelle der > eigentlich richtigen 400mA gewesen. > > S1 schaltet den Ausgang ab (Kurzschluß) und R5-R7 sind der Teiler für > das Digitalvoltmeter. Dieser Teiler bestimmt den Ausgangswiderstand, > denn der eigentliche differentielle Ausgangswiderstand der Schaltung ist > noch viel größer als 20MOhm. BU1 ist eine Chinch-Buchse, die nehme ich > immer für solche Sachen. IC2 versorgt das Digitalvoltmeter mit > potentialfreier Betriebsspannung. Betr.: Strombestimmende Widerstände ohne R4 Können besagte Widerstände wie in der Schaltung Beitrag "LED Tester Nachbau" LED Tester mit LM385 von Arno beschaltet werden?
:
Bearbeitet durch User
Eppelein V. schrieb: > Betr.: Strombestimmende Widerstände ohne R4 > > Können besagte Widerstände wie in der Schaltung > Beitrag "LED Tester Nachbau" > LED Tester mit LM385 von Arno > beschaltet werden? Das hängt vom Schalter ab. Wenn der unterbrechend schaltet, dann geht das so. Wenn der kurzschließend schaltet, dann hat man beim Umschalten kurzzeitig die beiden Widerstände an der Schaltposition parallel und deswegen einen zu großen Strom. Dann muss man die Widerstände alle in Reihe schalten und die Anzapfungen (Verbindungsstellen) umschalten.
Servus Arno, Besten Dank. Jetzt steigen ich durch. Was ich nicht verstehe ist, Daß ich zwischen den Rx- und Rx+ permanent 19,52V messe, ohne wie mit Last. Gruß Eppelein
Eppelein V. schrieb: > Was ich nicht verstehe ist, > Daß ich zwischen den Rx- und Rx+ permanent 19,52V messe, ohne wie mit > Last. Verstehe ich auch nicht, dort sollten mit Last am Ausgang etwa 1,24V liegen, nämlich die Referenzspannung des LM385, und ohne Last am Ausgang liegen über RX 0V.
Merci. Habe alles x-Male überprüft, Bauteile ok. Bei dem 2N3819 erkennt mein Meßgerät Sourze und Drain nicht. Den 3919 ausgelötet, 19,52V bestehen, auch wenn R2 vom G des 9510 abgetötet ist. LM385 paßt und ist ok. Layout auch ok. Seltsam in der Tat. Die paar Bauteile und so ein Drama. Schaue und messe weiter.
Eppelein V. schrieb: > Seltsam in der Tat. > Die paar Bauteile und so ein Drama. Gut erkennbare Bild(er) von Aufbau zeigen!
Eppelein V. schrieb: > Bei dem 2N3819 erkennt mein Meßgerät Sourze und Drain nicht. Sind idR vertauschbar, also egal. Es geht auch praktisch jeder andere JFET mit Idss>~3mA. Eppelein V. schrieb: > 19,52V bestehen, auch wenn R2 vom G des 9510 abgetötet ist. Mosfet mit offenem Gate führt zu undefiniertem Zustand.
:
Bearbeitet durch User
Hallo, Eppelein V. schrieb: > ...auch wenn R2 vom G des 9510 abgetötet ist. Wie gehst du denn mit deinen Bauteilen um? :-))) rhf
Wie geschrieben, ein paar Impressionen. Hierbei handelt es sich nur um einen Prototyp!
Eppelein V. schrieb: > ein paar Impressionen Auf die Schnelle: die Last muss an Drain des Mosfet und Rx an Source, bei deinem letzten Bild sind Drain <-> Source vertauscht.
Um dir die Sache zu erleichtern, habe ich mal die dimensionierte Widerstandskette angehängt. Die Schaltung ist für kurzschließenden Schalter 24-pol. Die Widerstandswerte sind die aufgedruckten Nennwerte. Ich habe die Kette von links (400mA, 3R1) beginnend aufgebaut. Dazu jeweils die Position eingeschaltet und die Widerstände aus meinem Vorrat so ausgewählt, das der Strom bestmöglich passte. Glücklicherweise habe ich meist 2%-Widerstände... Edit: der 7,5 rechts im Bild soll 7k5 sein
:
Bearbeitet durch User
Servus Arno, Ich weiß gar nicht wie ich Dir danken kann! Eine große Hilfe wieder für einen Elektromann, der sich für Elektronik interessiert. Gruß Eppelein
Eppelein V. schrieb: > Eine große Hilfe wieder für einen Elektromann, https://www.elektronik-labor.de/Lernpakete/Elektromann.html
Arno R. schrieb: > Auf die Schnelle: die Last muss an Drain des Mosfet und Rx an Source, > bei deinem letzten Bild sind Drain <-> Source vertauscht. Beim Mosfet Source und Drain tatsächlich vertauscht im Plan angedeutet. Jetzt funktioniert alles vom Feinsten! Merci nochmal für Deine Mühen! Gruß Eppelein
Bitte melde dich an um einen Beitrag zu schreiben. Anmeldung ist kostenlos und dauert nur eine Minute.
Bestehender Account
Schon ein Account bei Google/GoogleMail? Keine Anmeldung erforderlich!
Mit Google-Account einloggen
Mit Google-Account einloggen
Noch kein Account? Hier anmelden.





















