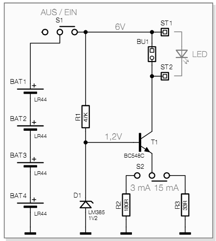
Servus geneigter Leser, aus dem Netz diesen LED-Tester https://www.elektronikpage.net/led-tester/ nachgebaut. Verdrahtung wie Anschlüsse der Bauteile mehrmals überprüft. Der Rv vom LM385-1.2 ist mit 3,3K angegeben. Hier wird eine Spannung von 3,16V diekt am LM385 gemessen. FB vom LM385 wurde schon auf Masse gelegt, ohne Ergebnis. Wird der Rv auf 22,3K erhöht, mißt man eine Spannung von 1,234V Meßwiderstände wurden mit den gewünschten Ausgangs-Meßströmen neu berechnet (annähernd gleiche Ergebnisse) und verbaut. Ausgangsströme bei unterschiedlichen LED`s (rot, blau...) 2-20mA wie folgt gemessen: Einige Beispiele der Meßströme: 0,5mA --> gemessen 2,3mA 2,0mA --> gemessen 8,7mA 10,0mA --> gemesen 38,0mA Vorgesehene Meßpunkte für 0,5-1-2-2,5 5-10-15-17-20-25-30-40 mA. Könnte man da bitte einmal drüberschauen. Den Ersteller des Schaltplanes schon angeschrieben. Herr Hintze hat bis dato nicht geantwortet, wie auch auf seiner Seite angegeben, daß er keine Zeit wie Motivation diesbzgl. hat. Im Voraus vielen Dank. MfG Eppelein
:
Bearbeitet durch User
Würde ich KEINESFALLS so bauen. Das Problem ist, dass im Verpolungsfall 9V an der LED anliegen. Das liegt weit über der erlaubten maximalen Rückwärtsspannung vieler LEDs. Das süffisante Problem ist, dass die LED dadurch "nur" vorgeschädigt werden kann, ggf. nur ein paar Betriebsstunden Lebenszeit beschieden sind. D.h. direkt nach dem Test merkt man es nicht (gibt aber auch LEDs, insbesondere Power-LEDs, die sind sofort hinüber) Ich kenne einen konkreten Fall, wo ein solcher LED-Tester eingesetzt wurde und reihenweise LEDs nach Wochen ausgefallen sind (beim Kunden) Problemlösung: Spannung auf ca. 4V begrenzen, das ist mit den meisten LEDs konform.
:
Bearbeitet durch User
Die Eingangsspannungen die der LM358 verarbeiten soll, sollten nicht so dicht an den Rails liegen, besser in der nähe der halben Betriebsspannung. Probiere das mal aus und berichte.
Eppelein V. schrieb: > aus dem Netz diesen LED-Tester > https://www.elektronikpage.net/led-tester/ > nachgebaut. Völlig dämliche Schaltung. 20mA schafft ein LM358 direkt, der braucht keinen BS170 dafür, zudem wurde die zusätzliche Verstärkung die der MOSFET bringt nicht kompensiert, deine abweichenden Messwerte könnten also durch Schwingung der Regelung verursacht werden, miss den Strom per Oszilloskop. Zudem stellt sich die Frage, warum man LED mit einem so genauen Konstantstrom 'testen' solle, es reicht doch wohl ein geht/geht nicht per Vorwiderstand denn die Helligkeit misst sowieso niemand. Harald A. schrieb: > Das Problem ist, dass im Verpolungsfall 9V an der LED anliegen Das kommt dazu. Und ohne LED reisst der LM358 voll auf, dann schliesst man die LED an und bis der LM358 reagiert hat man erst mal nur 61 Ohm als Strombegrenzung, also z.B. 2.1V LED bekommt 110mA ab. Eine 5V Quelle mit einem 1k5 und einem 150 Ohm Widerstand sollte zum LED Teat doch reichen.
Eppelein V. schrieb: > Könnte man da bitte einmal drüberschauen. Kannst du da einfach mal den Link zum Original posten? Oder wenigstens 30k für das JPG aufbringen? Und: zeig doch mal deinen Aufbau. > Hier wird eine Spannung von 3,16V diekt am LM385 gemessen. Von wo nach wo wird da gemessen? Falls gegen GND: ist der richtig eingebaut? Günter L. schrieb: > Die Eingangsspannungen die der LM358 verarbeiten soll Der kann am Eingang bis an die negative Versorgung hin.
:
Bearbeitet durch Moderator
Wie müßte ein Led-Tester aussehen, der auch Led-Arrays (mehrere in Reihe geschaltete Leds) testen könnte und dabei das Problem der zu hohen Rückwärtsspannung an der Led umgeht?
Peter N. schrieb: > Wie müßte ein Led-Tester aussehen, der auch Led-Arrays (mehrere in Reihe > geschaltete Leds) testen könnte und dabei das Problem der zu hohen > Rückwärtsspannung an der Led umgeht? Dazu müsste der Tester zunächst erkennen können, ob jetzt eine Led verpolt an den Messklemmen hängt, oder 10 Leds in Reihe richtig gepolt. Wenn du das Problem gelöst hast, dann kann man mit der Info die Prüfspannung/Strom per Transistor durchschalten. Lösungsansatz: Kleine µC Schaltung, die ein strombegrenztes Rechtecksignal variabler Spannung an die Led anlegt und falls in beide Richtungen kein Strom fließt, die Spannung erhöht bis Strom fließt. Anzeige welche Seite die Anode ist, und welche Durchlassspannung die Led(s) hat/haben. Start der Messung manuell über separaten Start Taster, damit beim Anklemmen der Led(s) keine unzulässig hohe Spannung an den Anschlüssen anliegt.
:
Bearbeitet durch User
Lothar M. schrieb: > Kannst du da einfach mal den Link zum Original posten? Oder wenigstens > 30k für das JPG aufbringen? Und: zeig doch mal deinen Aufbau. > Der Link hierzu ist im Eingangspost mit angehängt. Das Layout der Schaltung vergrößert, dann unleserlich. >> Hier wird eine Spannung von 3,16V diekt am LM385 gemessen. > Von wo nach wo wird da gemessen? Falls gegen GND: ist der richtig > eingebaut? > Gegen GND gemessen. Einbau passt.
Eppelein V. schrieb: > Gegen GND gemessen. Einbau passt. Dann löte mal den Pin 3 des LM358 ab. Wenn danach immer noch mehr als 1,2V über dem korrekt eingebauten LM358-1.2 abfallen, dann ist der kaputt. Und wenn dann die zu erwartenden 1,2V an ihm abfallen, dann ist der LM358 kaputt oder falsch angeschlossen.
:
Bearbeitet durch Moderator
Lothar M. schrieb: > Eppelein V. schrieb: >> Gegen GND gemessen. Einbau passt. > Dann löte mal den Pin 3 des LM358 ab. Wenn danach immer noch mehr als > 1,2V über dem korrekt eingebauten LM358-1.2 abfallen, dann ist der > kaputt. > > Und wenn dann die zu erwartenden 1,2V an ihm abfallen, dann ist der > LM358 kaputt oder falsch angeschlossen. LM 358 eben getauscht, keine Änderung
Udo S. schrieb: > > Lösungsansatz: Kleine µC Schaltung, die ein strombegrenztes > Rechtecksignal variabler Spannung an die Led anlegt und falls in beide > Richtungen kein Strom fließt, die Spannung erhöht bis Strom fließt. > Anzeige welche Seite die Anode ist, und welche Durchlassspannung die > Led(s) hat/haben. Zweiter Treffer bei Mouser: https://download.luminus.com/datasheets/Luminus_MP5050_810E_Datasheet.pdf Forward Voltage: 20-23V Absolute Maximum Ratings, Reverse Voltage: 5V
Gerät entspricht der Niederspannungsverordnung? Wo ist die Zugentlastung der Netzzuleitung. Warum keine Sicherung auf der Primärseite? Mit Klebeband kommt das so nicht durch die CE-Prüfung. Derf a bisserl mehr sei. ciao gustav
:
Bearbeitet durch User
Michael B. schrieb: > Völlig dämliche Schaltung. > > 20mA schafft ein LM358 direkt, der braucht keinen BS170 dafür, zudem > wurde die zusätzliche Verstärkung die der MOSFET bringt nicht > kompensiert, deine abweichenden Messwerte könnten also durch Schwingung > der Regelung verursacht werden, miss den Strom per Oszilloskop. > > Zudem stellt sich die Frage, warum man LED mit einem so genauen > Konstantstrom 'testen' solle, es reicht doch wohl ein geht/geht nicht > per Vorwiderstand denn die Helligkeit misst sowieso niemand. > Die Überlegung war die, daß ein Freund von mir jede Menge LED der unterschiedlichsten Typen in einer Kiste hat und diese mittels Rv`s in Verbindung mit einem Instrument selbst durch- überprüfen möchte. Für mich war das eine kleine Bastelei, die anscheinend in die Hose ging. Falls diese Schaltung zum Leben erweckt werden kann, hätte ich für mich ein zweites Gerätchen gebaut. Es geht mir rein um Beschäftigung und Spaß an der Sache.
Karl B. schrieb: > Gerät entspricht der Niederspannungsverordnung? > Wo ist die Zugentlastung der Netzzuleitung. Warum keine Sicherung auf > der Primärseite? > Mit Klebeband kommt das so nicht durch die CE-Prüfung. > Derf a bisserl mehr sei. > > ciao > gustav Richtig Gustav, der Einbau ist in einem metallischem Gehäuse geplant. Durchführung der Netzzultg. incl. Zugentlastung erfolgt auf der Rückseite, wo sich auch der Sicherungshalter für die 230V Seite befindet. Um nicht auch hier eine gewischt zu bekommen (berufl. genug davon kosten dürfen), wurde für den Test, der sich auszuarten scheint, ein Isolierband als Abdeckung in Betracht gezogen. Falls der Tester sich als Totgeburt erweist, hat sich das dann eh erledigt. Trotz alledem, merci für deinen Hinweis.
Karl B. schrieb: > Gerät entspricht der Niederspannungsverordnung? Ich würde lieber einen Adapter nehmen.
Pin1 des BS170 ist Drain, und ist auf deinem Board mit Pin2 des OPs verbunden. Pin2 sollte aber laut Schaltplan mit Source verbunden sein.
Loco M. schrieb: > Pin1 des BS170 ist Drain, und ist auf deinem Board mit Pin2 des OPs > verbunden. Pin2 sollte aber laut Schaltplan mit Source verbunden sein. Da hat sich der Schaltungsentwickler eine mords Gaudi ausgedacht, als er die Anschlüsse D+S anhand seiner Zeichnung vertauschte. Der Rv des LM385 scheint auch nicht 3,3K zu sein..... Ein Schelm, der ...... BS170 natürlich vorher durchgemessen vor Einbau!
:
Bearbeitet durch User
Georg M. schrieb: > Karl B. schrieb: >> Gerät entspricht der Niederspannungsverordnung? > > Ich würde lieber einen Adapter nehmen. Gutes Argument! Auf Halde habe ich unter anderem noch Hunderte Trafos der unterschiedlichsten Typen. Etliches aus meinen Beständen schon verschenkt, es wird nicht weniger. Unterschiedliche Adapter auch noch jede Menge da, die ich bevorzugt bei Basteleien einsetze, die verschenkt werden. Direkte Netzanschlüsse sind da nix!
Udo S. schrieb: > Lösungsansatz: Kleine µC Schaltung, die ein strombegrenztes > Rechtecksignal variabler Spannung an die Led anlegt und falls in beide > Richtungen kein Strom fließt, die Spannung erhöht bis Strom fließt. > Anzeige welche Seite die Anode ist, und welche Durchlassspannung die > Led(s) hat/haben. Mein Problem unter anderem: Keinerlei Ahnung vom Programmieren. MfG Eppelein
Man könnte es sich auch ganz einfach machen: 5V Quelle (z.B. USB) mit einem 470 Ohm-Widerstand in Reihe, Polarität markieren. - LED leuchtet: okay - LED leuchtet nicht: Polung vertauscht oder defekt - LED leuchtet schwach: - Signal-LED: entsorgen (geschädigt oder nicht mehr up-to-date) - Power-LED: okay Alles getestet, keine Gefahr von Überstrom oder Rückwärtsspannung
Eppelein V. schrieb: > LM 358 eben getauscht, keine Änderung Meine Frage war: welche Spannung misst du über dem LM385, wenn der LM358 ausgesteckt ist? Und probier doch mal, was im DB bei den Layout Guidelines angeführt ist. BTW: der DCDC ist schon richtig technischer Overkill. Ein passender Trafo hätte es auch getan, denn eine 9V-Batterie hat ja auch nur kurz im Leben tatsächlich 9V.
Harald A. schrieb: > Alles getestet, keine Gefahr von Überstrom oder Rückwärtsspannung Und als Punkt 4 könntest du noch hinzufügen: Keine LED drin, Gerät schaltet sich automatisch aus, weil der Stromkreis unterbrochen ist. Ganz ehrlich? Die Idee von Harald ist die beste Idee im ganzen Faden.
:
Bearbeitet durch User
Lothar M. schrieb: > Eppelein V. schrieb: >> LM 358 eben getauscht, keine Änderung > Meine Frage war: welche Spannung misst du über dem LM385, wenn der LM358 > ausgesteckt ist? > ohne LM358 1,202V direkt über dem LM385 mit LM358 liegen jetzt 1,178V an > Und probier doch mal, was im DB bei den Layout Guidelines angeführt ist. > > BTW: der DCDC ist schon richtig technischer Overkill. Ein passender > Trafo hätte es auch getan, denn eine 9V-Batterie hat ja auch nur kurz im > Leben tatsächlich 9V. Vollkommen richtig! Da ich aber etliche von den Dingern da habe ...
Otto K. schrieb: > Harald A. schrieb: > > Ganz ehrlich? Die Idee von Harald ist die beste Idee im ganzen Faden. Und wieder dazugelernt! Diese "meine" Schaltung ist in der Tat nicht das Wahre. Platine bereits so weit noch brauchbare Teile ausgelötet und der Rest in die Tonne. Werde mich an Harald seiner Idee halten und neu anfangen. (Hatte ich vorher auch so praktiziert, wollte halt mal was "Schickes" bauen, was in die Hose ging) *Danke wieder allen, die mich tatkräftig unterstützt haben - merci* MfG Eppelein
:
Bearbeitet durch User
Eppelein V. schrieb: > wollte halt mal was "Schickes" bauen Na, dann ergänze den 470Ohm noch um einen Kasten mit zwei Instrumenten. Eines, was die Durchlassspannung der LED anzeigt: https://de.aliexpress.com/item/1005006008018484.html und eines, was den zugehörigen Strom anzeigt: https://de.aliexpress.com/item/1005001805907786.html und optional noch einen Umschalter auf einen weiteren Widerstand. Trés chic!
Harald A. schrieb: > Man könnte es sich auch ganz einfach machen In meiner LED Kiste liegt eine 3V Lithium Knopfzelle zum Testen. Der nötige Widerstand befindet sich in der Knopfzelle. Hat sich bisher bewährt.
:
Bearbeitet durch User
Nemopuk schrieb: > In meiner LED Kiste liegt eine 3V Lithium Knopfzelle zum Testen. Der > nötige Widerstand befindet sich in der Knopfzelle. Hat sich bisher > bewährt. Je nach Güte können die zu Anfang recht hohe Ströme liefern. Und weiße LEDs lassen sich damit (je nach Typ) auch nicht testen, da Uf ca. 3.5V
Harald A. schrieb: > Eppelein V. schrieb: >> wollte halt mal was "Schickes" bauen > > Na, dann ergänze den 470Ohm noch um einen Kasten mit zwei Instrumenten. > > Eines, was die Durchlassspannung der LED anzeigt: > https://de.aliexpress.com/item/1005006008018484.html > > und eines, was den zugehörigen Strom anzeigt: > https://de.aliexpress.com/item/1005001805907786.html > > und optional noch einen Umschalter auf einen weiteren Widerstand. > > Trés chic! Servus Harald, hast meine Gedanken telephatisch übertragen bekommen ..... Genau so etwas schwebt mir vor und wird umgesetzt. Ist zwar absolute Spinnerei hoch³ für das Groß der Bastler, für mich jedoch ein Heidenspaß und eine angenehme "Freizeitbeschäftigung". Mit Transistoren dann verschiedene Ströme je nach gusto geschaltet. MfG Eppelein
Eppelein V. schrieb: > 0,5-1-2-2,5 5-10-15-17-20-25-30-40 mA Das sind nicht besonders geschickt gewählte Werte. Zwischen 2-2,5mA oder 15-17-20mA wirst du kaum einen Unterschied sehen bzw. an der LED messen können. Wenn man schon 12 Stufen zur Verfügung hat, dann sollte man besser eine logarithmische Stufung über einen möglichst großen Bereich machen, der aber dabei auch sinnvoll für das Testobjekt ist. Naheliegend wäre hier eine Stufung: 10µ 20µ 50µ 100µ 200µ 500µ 1m 2m 5m 10m 20m 50m. Noch etwas besser wäre 10µ 22µ 47µ 100µ 220µ 470µ 1m 2,2m 4,7m 10m 22m 47m. Damit bekommt man immer das gleiche Stromverhältnis bei jedem Umschalten des Stromes und das über einen großen Bereich von 1:5000. Man kann so prima Kennlinien der LEDs aufnehmen oder die Übertragungsfunktion von Optokopplern messen o.ä.. Eine dafür geeignete einfache Schaltung habe ich mal angehängt. Es werden nur 11 Stellungen am Schalter benutzt, der Widerstand für die 12. Stellung (10µA) wird nicht geschaltet. Ein paar Werte habe ich schon eingetragen, die fehlenden Zwischenwerte kann man leicht ausrechnen oder ausmessen. Die grüne LED ist das Testobjekt.
:
Bearbeitet durch User
Harald A. schrieb: > Und weiße LEDs lassen sich damit (je nach Typ) auch nicht testen, da Uf > ca. 3.5V Meine leuchten alle sogar mit deutlich unter 3V.
Arno R. schrieb: > Wenn man schon 12 Stufen zur Verfügung hat, dann sollte man besser eine > logarithmische Stufung über einen möglichst großen Bereich machen sehe ich auch so
Baue/Kauf dir was anständiges: https://media.elv.com/file/65048_smd_led_tester.pdf Mit dem Ding arbeite ich seit 20 Jahren zur vollen Zufriedenheit.
Eppelein V. schrieb: > Anbei ein paar Bilder Ach du Sche...e, dein Ätzbad hält aber nicht arg lang 😉
Harald A. schrieb: > Nemopuk schrieb: >> In meiner LED Kiste liegt eine 3V Lithium Knopfzelle zum Testen. Der >> nötige Widerstand befindet sich in der Knopfzelle. > > Je nach Güte können die zu Anfang recht hohe Ströme liefern. Und weiße > LEDs lassen sich damit (je nach Typ) auch nicht testen, da Uf ca. 3.5V Frisch können die tatsächlich unzulässige Ströme liefern, gebrauchte Chinesen verwenden. Was die Uf angeht, habe ich bei kleinen LEDs Deine 3,5 Volt noch nie gesehen. Auf ausgebaute Knopfzellen stecke ich immer eine weiße LED und lasse die auf dem Tisch liegen, die glimmt noch wochenlang bis herunter zu etwa. 2,5 Volt. Thomas R. schrieb: > Baue/Kauf dir was anständiges: > https://media.elv.com/file/65048_smd_led_tester.pdf Oh weh, was für eine schwachsinnige Stromversorgung, anständig ist daran garnichts. Einzig sinnvoll ist die simpel aufgebaute Stromquelle. Anstatt des LM385 verwendet man eine alte dunkelrote LED - so habe ich früher etliche Stromquellen gebaut. Die ist zwar nicht hochstabil, aber würde Eppeleins Gebilde noch retten, was er sicher nicht bei Frost oder im Backofen betreiben wird. Wieviel hunderte LEDs testet Ihr eigentlich pro Tag? Ich habe ein Labornetzteil und schnell einen Widerstand zur Hand, aus unerfindleichen Gründen funktionieren meine LEDs damit.
Manfred P. schrieb: > > Oh weh, was für eine schwachsinnige Stromversorgung, anständig ist daran > garnichts. > > Einzig sinnvoll ist die simpel aufgebaute Stromquelle. Anstatt des LM385 > verwendet man eine alte dunkelrote LED - so habe ich früher etliche > Stromquellen gebaut. Die ist zwar nicht hochstabil, aber würde Eppeleins > Gebilde noch retten, was er sicher nicht bei Frost oder im Backofen > betreiben wird. > > Wieviel hunderte LEDs testet Ihr eigentlich pro Tag? Ich habe ein > Labornetzteil und schnell einen Widerstand zur Hand, aus unerfindleichen > Gründen funktionieren meine LEDs damit. Hmm, dieser einfache LED Tester hat jetzt in den 20 Jahren genau zwei Mal neue Batterien benötigt. Und LR44 sind jetzt nicht teuer.... Und die besondere Bauweise erlaubt das Testen von SMD LEDs ohne Klimmzüge, auch in der Schaltung. Aber bitteschön, jeder wie er meint.
:
Bearbeitet durch User
Manfred P. schrieb: > Ich habe ein > Labornetzteil und schnell einen Widerstand zur Hand, aus unerfindleichen > Gründen funktionieren meine LEDs damit. Netzteil aufbauen um eine Led zu testen, ist mir zu aufwändig. Mein Multimeter im Durchgangsmodus hat Probleme neuere Leds zum Leuchten zu bringen.
Arno R. schrieb: > > Das sind nicht besonders geschickt gewählte Werte. Zwischen 2-2,5mA oder > 15-17-20mA wirst du kaum einen Unterschied sehen bzw. an der LED messen > können. Wenn man schon 12 Stufen zur Verfügung hat, dann sollte man > besser eine logarithmische Stufung über einen möglichst großen Bereich > machen, der aber dabei auch sinnvoll für das Testobjekt ist. Naheliegend > wäre hier eine Stufung: 10µ 20µ 50µ 100µ 200µ 500µ 1m 2m 5m 10m 20m 50m. > Noch etwas besser wäre 10µ 22µ 47µ 100µ 220µ 470µ 1m 2,2m 4,7m 10m 22m > 47m. Damit bekommt man immer das gleiche Stromverhältnis bei jedem > Umschalten des Stromes und das über einen großen Bereich von 1:5000. Man > kann so prima Kennlinien der LEDs aufnehmen oder die > Übertragungsfunktion von Optokopplern messen o.ä.. > > Eine dafür geeignete einfache Schaltung habe ich mal angehängt. Es > werden nur 11 Stellungen am Schalter benutzt, der Widerstand für die 12. > Stellung (10µA) wird nicht geschaltet. Ein paar Werte habe ich schon > eingetragen, die fehlenden Zwischenwerte kann man leicht ausrechnen oder > ausmessen. Die grüne LED ist das Testobjekt. Servus Arno, interessante Schaltung! - merci. Werde ich in jedem Falle im Auge behalten und nachbauen. MfG Eppelein
Crazy Harry schrieb: > Eppelein V. schrieb: >> Anbei ein paar Bilder > > Ach du Sche...e, dein Ätzbad hält aber nicht arg lang 😉 Kann Dich beruhigen. Mit einem Liter Natriumper..... ätze ich unter anderem sehr viele Europlatinen. Bei SMD hätte ich weniger CU-Angriffsfläche wegzuätzen, ganz klar. Da ich jedoch ausschließlich bedrahtet unterwegs bin, ergibt sich für mich zwangsläufig ein größerer CU-Abtrag.
Eppelein V. schrieb: > Da ich jedoch ausschließlich bedrahtet unterwegs bin, ergibt sich für > mich zwangsläufig ein größerer CU-Abtrag. Das muss aber nicht unbedingt zwangsläufig so sein. Du kannst auch um jede Leiterbahn herum eine Aura bilden, so dass quasi eine Automasse entsteht, wie bei den echten Profis. Dadurch muss weniger Kupfer in Lösung gehen.
Arno R. schrieb: > Eppelein V. schrieb: >> 0,5-1-2-2,5 5-10-15-17-20-25-30-40 mA > > Naheliegend > wäre hier eine Stufung: 10µ 20µ 50µ 100µ 200µ 500µ 1m 2m 5m 10m 20m 50m. > Noch etwas besser wäre 10µ 22µ 47µ 100µ 220µ 470µ 1m 2,2m 4,7m 10m 22m > 47m. benutzt, der Widerstand für die 12. > Stellung (10µA) wird nicht geschaltet. Ein paar Werte habe ich schon > eingetragen, die fehlenden Zwischenwerte kann man leicht ausrechnen oder > ausmessen. Die grüne LED ist das Testobjekt. Servus Arno, angegebene Werte von 10-470µ, sind die eher im µC-Bereich anzutreffen? MfG Eppelein
Eppelein V. schrieb: > angegebene Werte von 10-470µ, sind die eher im µC-Bereich anzutreffen? Dort, wo Strom gespart werden soll oder die LEDs nicht heller sein sollen und wegen ihrer hohen Effizienz eben nicht mehr Strom brauchen (Nachtlicht z.B.). Manchen Leuten sind 10µA...100µA durch eine LED schon zuviel: Beitrag "Grüne LED leuchtet schon bei ca 10 uA?" Die Anwendung der Schaltung ist auch nicht auf LEDs beschränkt, man kann damit auch Dioden, Thermistoren, Optokoppler und sonstwas messen. Im Anhang mal ein Beispiel für die Messung des CTR von verschiedenen Optokopplern im Strombereich von 100µA...20mA.
Servus Arno, sehr informativer Kommentar wie Aufklärung! ... und wieder etwas in Erfahrung gebracht - merci. MfG Eppelein
Arno R. schrieb: > Die Anwendung der Schaltung ist auch nicht auf LEDs beschränkt Ich habe sogar mal mit einer ähnlichen Schaltung Induktivitäten bestromt und das Sättigungsverhalten, also die stromabhängige Induktivitätsänderung, parallel dazu an der Induktivität mit einem UT612 gemessen. Die Schaltung hat einen hohen differentiellen Ausgangswiderstand und ist sehr schnell, die hat die Messeung mit dem RLC-Meter nicht verfälscht.
Arno R. schrieb: > Ich habe sogar mal mit einer ähnlichen Schaltung Induktivitäten bestromt > und das Sättigungsverhalten, also die stromabhängige > Induktivitätsänderung, parallel dazu an der Induktivität mit einem > UT612 gemessen. Hier auch: Beitrag "Re: Stromkompensierte Drossel als Einzel-Drossel verschalten"
Im anderen Thread hat "Eppelein" nach der komplementären Version mit TL431 der hier oben gezeigten Schaltung gefragt. Da die hier besser hinpasst, habe ich die angehängt.
Servus Arno, genial, merci! Werde da mich auch damit beschäftigen. Mein Freund braucht unter anderem so ein "Testgerät" für seinen Haufen LED`s. Bestellte LM385 Adj. sollten dieser Tage eintreffen. Berichte dann natürlich! MfG Eppelin
Bitte melde dich an um einen Beitrag zu schreiben. Anmeldung ist kostenlos und dauert nur eine Minute.
Bestehender Account
Schon ein Account bei Google/GoogleMail? Keine Anmeldung erforderlich!
Mit Google-Account einloggen
Mit Google-Account einloggen
Noch kein Account? Hier anmelden.












