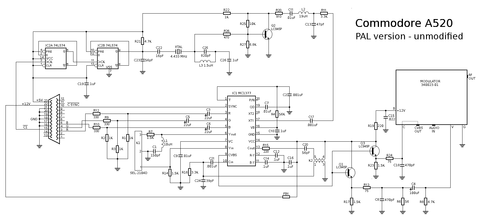
Hallo, ich bastel mal wieder an meinem Amiga rum, aus Spaß an der Freud. Ich hab nen A520 TV-Modulator. Dort soll das FBAS Signal auf dem LCD Fernseher angezeigt werden. Das funktioniert, aber es gibt deutlich Schatten bei starken Farbwechseln. Das ist nicht normal, so schlecht ist FBAS nicht. Bei Texten verschmiert das auch ziemlich. Fehlersuche *Test mit BAS Ausgang (Monochrom) direkt am Amiga -> Astreines Bild (d.h. Kabel und TV sind OK) * Ich hab die vier Elkos getauscht, die auf der Platine sind. -> Keine Änderung (hier hatte ich noch keinen Schaltplan) *Prüfung der 12V ud 8,2V am FBAS Encoder IC1 Pin 14, 16. 12V leicht HF-verrauscht, ca. 150mVpp. 8,2V deutlich sauberer, ca. 20mVpp *Ich habe versucht, die Zeilen selber mit dem Oszi anzuschauen, mein Oszi hat Video-Trigger. Wenn man die Zeilenzahl hochdreht, sieht man dann so ab Zeile 100 dann die Bilddaten. Und ja, man sieht an der Schwarz-Weiß Flanke ein kleines Überschwingen, das mit dem Bild korrespondiert. Gemessen an IC1, Pin9 Am Emitter von Q2 sieht es genau so aus, nur um 0,7V versetzt, logisch. Also kommt das Überschwingen aus dem FBAS Encoder. Ist der so schlecht oder ist er nur 30 Jahre gealtert? Ich habe versuchsweise 100nF an IC1 Pin 14 gegen GND (Pin15) und Pin 16 gehalten, keine Änderung. Habt ihr Ideen?
Moin, Gibts die Ueberschwinger vielleicht schon an den R, G, B-Signalen? Sollten die nicht mit 75 Ohm terminiert sein, oder sind die nur Geraete-intern? Gruss WK
Du nimmst den HF-Ausgang? Also nicht FBAS. Senderfrequenz ungenau eingestellt?
Das Videosignal sieht nach fehlendem Abschlußwiderstand aus. (2Vpp) Klemm mal 75Ohm zwischen Signal und Masse.
Wolfgang R. schrieb: > Du nimmst den HF-Ausgang? Also nicht FBAS. Nein, es ist FBAS aka Composite Video. Der HF-Ausgang ist tierisch verrauscht und hier nicht das Ziel der Übung. > Senderfrequenz ungenau eingestellt? Bei FBAS? ;-)
Oliver R. schrieb: > Das Videosignal sieht nach fehlendem Abschlußwiderstand aus. (2Vpp) > Klemm mal 75Ohm zwischen Signal und Masse. Nein, das ist die Originalschaltung, die tausendfach funktioniert hat. SOOOO doof war Commodore nicht. Außerdem gibt es da R24, das ist die Serienterminierung, wenn auch nicht 100% lehrbuchgerecht. Und wie gesagt, der Überschwinger ist schon am Encoder IC1 Pin9 zu messen.
Hier die fallende Flanke vom linken Bildschirmrand. Da gibt es sogar zum Begin der Flanke ein Überschwingen?!? Ist da irgendwo ein Hochpass falsch dimensioniert? Schließlich werden die Signale am Encoder mehrfach durch externe Netzwerke geführt.
Falk B. schrieb: > Außerdem gibt es da R24, das ist die > Serienterminierung Ja, und zu dem gehört ein Abschlußwiderstand mit 75Ohm gegen Masse im Monitor sonst ist der Pegel das doppelte des gewünschten (Leistungsanpassung, nicht Serienterminierung) Das ist genau das, was Dein Oszibild zeigt oder ist das am offenen Anschluß gemessen ?
Oliver R. schrieb: > Das ist genau das, was Dein Oszibild zeigt oder ist das am offenen > Anschluß gemessen ? Das ist alles im komplett verkabelten System gemessen.
Moin, Falk B. schrieb: > der Überschwinger ist schon am Encoder IC1 Pin9 zu messen. Und am Pin8 und Pin6? Gruss WK
Dergute W. schrieb: >> der Überschwinger ist schon am Encoder IC1 Pin9 zu messen. > > Und am Pin8 und Pin6? Nix zu sehen.
Moin, Falk B. schrieb: > Nix zu sehen. Na, jedenfalls verzoegern tut die Leitung noch. Dann isses bei mir erstmal Essig mitn guten Ideen. Gruss WK
Falk B. schrieb: > Das ist alles im komplett verkabelten System gemessen. Dann ist Dein Pegel mit 2Vpp deutlich zu hoch (genau das doppelte vom Normwert) und das Bild sieht auch genau danach aus.
Oliver R. schrieb: > Dann ist Dein Pegel mit 2Vpp deutlich zu hoch (genau das doppelte vom > Normwert) und das Bild sieht auch genau danach aus. Nö, denn das Bild ist an sich ja OK. Ich habe am Emitter von Q3 gemessen. Dahinter kommt R24 (75R) und am Kabelende nochmal 75R im Fernseher. Macht einen perfekten 2:1 Spannungsteiler ;-)
Falk B. schrieb: > Nein, es ist FBAS aka Composite Video. Es sah nur nach dem Ergebnis eines schlechten HF-Signalempfangs aus. Falk B. schrieb: > Bei FBAS? ;-) Dann natürlich nicht. Hängt der TV-Modulator noch mit dran? Von wegen Last und so?
Aus meiner Erinnerung heraus waren diese Amiga Modulatoren schon immer bekannt dafür ein eher mieses FBAS Bild auszugeben (HF war noch schlimmer).
Wolfgang R. schrieb: > Hängt der TV-Modulator noch mit dran? Von wegen Last und so? Der hängt dann, hat damit aber nichts zu tun. Das Signal wird nur auf die Chincbuchse durchgeschleift. Ich hab mal an Pin 8 (Yin) gemessen. Damit kann man es leicht schlechter machen (10:1 Tastkopf, ca. 18pF). Bei 1:1 Tastkopf mit 180pF wird das Bild matschig aber die Schatten bleiben. Sehr merkwürdig.
Björn W. schrieb: > Aus meiner Erinnerung heraus waren diese Amiga Modulatoren schon immer > bekannt dafür ein eher mieses FBAS Bild auszugeben (HF war noch > schlimmer). Aber nicht soooo mies. Ich hatte damals auch nur einen Fernseher mit HF-Eingang, diese Schatten habe ich nie gesehen.
Ich hab mal einen "neuen" MC1377 bestellt, der ist von 94 (laut Bild auf Ebay). Meiner hat Datecode 8733, also 33. Woche 1987. Vielleicht hab ich Glück. Ist am Ende nur für die "Wissenschaft" ;-)
Besteht die Möglichkeit (im Sinne der Wissenschaft) ein anderes Kabel zu probieren, am besten so kurz wie möglich? Weil so ein Schattenbild theoretisch auch durch eine Reflexion aufgrund unpassenden Wellenwiderstand (Kabel im Vergleich zu Abschluss) entstehen kann. Die Theorie passt natürlich nicht zu dem auch schon vor dem Kabel vorhandenen Überschwinger, aber vielleicht ist der Verlauf im Oszi-Bild nicht so schlimm wie das Fernsehbild.
Bei Deinem Problem kann es übrigens hilfreich sein, während der Fehlersuche den Subcarrier stillzulegen.
Falls du das mit dem FBAS Signal nicht hinbekommst, es gäbe noch die Möglichkeit den A520 auf S-Video umzubauen: https://modelrail.otenko.com/c64amiga/amiga-a520-modulator-s-video-out Das S-Video Signal soll besser sein. Ich habe es allerdings noch nicht ausprobiert.
Uwe schrieb: > Besteht die Möglichkeit (im Sinne der Wissenschaft) ein anderes Kabel zu > probieren, am besten so kurz wie möglich? Nö, ist auch nicht nötig. > Weil so ein Schattenbild > theoretisch auch durch eine Reflexion aufgrund unpassenden > Wellenwiderstand (Kabel im Vergleich zu Abschluss) entstehen kann. Wurde getestet, siehe ganz oben.
Dergute W. schrieb: > Gibts die Ueberschwinger vielleicht schon an den R, G, B-Signalen? > Sollten die nicht mit 75 Ohm terminiert sein, Jepp, sehe ich genau so. RGB an der Scart Buchse sollte mit 75 Ohm terminiert sein. Falk B. schrieb: > der Überschwinger ist schon am Encoder IC1 Pin9 zu messen. Deswegen wird das Signal schon versaubeutelt aus Pin 1 heraus kommen.
Rainer D. schrieb: > RGB an der Scart Buchse sollte mit 75 Ohm > terminiert sein. Es gibt da keine Scart-Buchse. Du meinst wohl die 23-polige Sub-D. Und eine Terminierung ist da aufgrund der geringen Leitungslänge nicht erforderlich.
Falk B. schrieb: > Das funktioniert, aber es gibt deutlich > Schatten bei starken Farbwechseln. Das ist nicht normal, Soweit ich mich zurückerinnere, waren die A520 schon immer Schrott. Deshalb wurden damals immer RGB-Monitore verwendet.
H. H. schrieb: > Rainer D. schrieb: >> RGB an der Scart Buchse sollte mit 75 Ohm >> terminiert sein. > > Es gibt da keine Scart-Buchse. Er meinte sicher die SCART-Buchse am TV. Die ist übrigens auch der allerbeste Weg, einen Amiga an einem TV zu betreiben, zumindest, wenn diese Buchse RGB-fähig ist. Blöd nur, dass heutige TVs praktisch durch die Bank nicht mehr über eine derartige Buchse verfügen. Naja, ein wenig basteln musste man auch noch, aber das war so wenig Kram, dass es locker mit in den SCART-Stecker des Adapterkabels gepasst hat. Die RGB-Signale selber und der Ton passen von Hause aus, aber die SCART-Schaltspannung musste bereitgestellt werden (damit der TV automatisch auf RGB-Betrieb wechselt) und das Sync-Signal musste auch noch irgendwie aufbereitet werden. Ich habe mir so ein Adapterkabel damals(tm) selbst gebaut, kann mich aber an weitere Details nicht mehr erinnern, ist ja auch 35 Jahre her. Passende Schaltungen werden aber sicher irgendwo im I-Net zu finden sein. Jedenfalls war das Bild auf einem Sony-TV mit BlackTrinitron-Röhre wirklich sehr gut. So gut, dass man wünschte, dass der Amiga ein höhere Auflösung können würde...
Nächster Versuch. Neuer IC1 mit Datecode 9301. Ergebnis: Keine Änderung! Mist! Also muss es was mit den passiven Komponenten zu tun haben.
Moin, Dann wuerde ich aus dem Amiga mal verschiedene "Testbilder" rauslassen, z.B. sowas wie eine Grautreppe oder ein weisser Balken von oben nach unten vor schwarzem Hintergrund, also mal schauen ob sich das durch An/Abwesenheit von Farbtraeger im Signal aendert. Gruss WK
Servus, hab ich mal "meinen" aus der Rumpelkammer geholt, vor einigen Jahren gebraucht gekauft, aber nie benutzt. Könnt ich für Vergleichsmessungen verleihen, aber ich glaub, der Falk hockt nicht in Bavaristan. Statische Messungen wären eventuell auch möglich, allerdings weiss ich garnicht wie ich das Kasterl öffnen sollte. Aus dem bauch heraus würde ich auf die Bauteile mit bekannter Neigung zur Altewrung tippen wie den Elko C4. Im "Handbuch" steht nichts passendes, war auch nicht zu erwarten.
:
Bearbeitet durch User
Bradward B. schrieb: > hab ich mal "meinen" aus der Rumpelkammer geholt, vor einigen Jahren > gebraucht gekauft, aber nie benutzt. Könnt ich für Vergleichsmessungen > verleihen, aber ich glaub, der Falk hockt nicht in Bavaristan. Nein, nördlich des Weißwurstäquators in Sachsen. > Statische Messungen wären eventuell auch möglich, allerdings weiss ich > garnicht wie ich das Kasterl öffnen sollte. Bei den Schalenhälften kann man vorsichtig aufhebeln, die sind nur mit Kunststoffbolzen gesteckt, keine Rastnasen. > Aus dem bauch heraus würde ich auf die Bauteile mit bekannter Neigung > zur Altewrung tippen wie den Elko C4. Wurde schon ausgeschlossen. Außerdem ist C4 nur ein Koppelkondensator in Richtung HF-Modulator, hat mit dem FBAS Ausgang nichts zu tun. Ich habe weiter gemessen. Ich glaube das Problem wird durch die Verzögerungsleitung K1 erzeugt. Die hat ein leichtes Überschwingen, laut Spec darf sie das (5% typisch). Jetzt bin ich am überlegen, wie man das gescheit dämpfen kann, ohne die Anstiegszeit zu sehr kaputt zu machen. Einfach 150pF am Ein- oder Ausgang (Tastkopf 1:1) machen nur ein matschiges Bild 8-0 Im Schaltplan gibt es am Eingang der Verzögerungsleitung noch ein LC-Glied, L1 (10uH) + C1 (150pF), die sind aber nicht bestückt. Ob die da was verbessern und der Einsparung zum Opfer gefallen sind?
H. H. schrieb: > Es gibt da keine Scart-Buchse. > Du meinst wohl die 23-polige Sub-D. Upps, da hab ich wohl zu oberflächlich hingeschaut. Dann wird das wohl ein eigenes Format und kein 75 Ohm Signal sein. H. H. schrieb: > Und eine Terminierung ist da aufgrund der geringen Leitungslänge > nicht erforderlich. Doch, allein schon wegen der Spannungshöhe. Bei Scart, aber das ist es ja nicht.
Moin, Falk B. schrieb: > Im Schaltplan gibt es am Eingang der Verzögerungsleitung noch ein > LC-Glied, L1 (10uH) + C1 (150pF), die sind aber nicht bestückt. Ob die > da was verbessern und der Einsparung zum Opfer gefallen sind? Die scheinen mir eher eine Farbsperre zu sein, aber wer weiss, wenn du die Dinger rumfliegen hast, kannstse ja mal reinloeten. Ich wuesste aber auch nicht, was an einer Y-Verzoegerungsleitung altersbedingt kaputtgehen koennte und dann zu solchen Ergebnissen fuehrt. Verzoegern tut sie ja, wie man schon auf deinen Aufnahmen sehen kann. Gruss WK
Dergute W. schrieb: >> Im Schaltplan gibt es am Eingang der Verzögerungsleitung noch ein >> LC-Glied, L1 (10uH) + C1 (150pF), die sind aber nicht bestückt. Ob die >> da was verbessern und der Einsparung zum Opfer gefallen sind? > > Die scheinen mir eher eine Farbsperre zu sein, aber wer weiss, wenn du > die Dinger rumfliegen hast, kannstse ja mal reinloeten. Hab ich nicht, müßte ich organisieren. > Ich wuesste aber auch nicht, was an einer Y-Verzoegerungsleitung > altersbedingt kaputtgehen koennte und dann zu solchen Ergebnissen > fuehrt. Nix, das ist ein vergossenes Hybridmodul, vermutlich nur Ls und Cs. Vermutlich ist das der Normalzustand. > Verzoegern tut sie ja, wie man schon auf deinen Aufnahmen sehen kann. Aber eben auch deutlich überschwingen, wenn es starke Sprünge gibt.
Man kann die VL auch testweise überbrücken und die Überschwinger beobachten. Sollten ausserdem ja nur 400ns Versatz sein und im Bild kaum auffallen.
Matthias S. schrieb: > Man kann die VL auch testweise überbrücken und die Überschwinger > beobachten. Sollten ausserdem ja nur 400ns Versatz sein und im Bild kaum > auffallen. Doch, denn dann hat man einen Versatz zum Farbsignal.
Falk B. schrieb: > Doch, denn dann hat man einen Versatz zum Farbsignal. Ach? Menno, soll doch nur zum Testen sein.
Moin, Hmmm - mal was Anderes zwischenrein: Was mir so auffaellt: Da gibt's also eine Y-Verzoegerung auf der "Sende"seite. Soweit so schoen. Aber warum hat man denn nicht beim Einfuehren vom Farbfernsehen die Norm so gestrickt, dass nur auf der Sendeseite so eine Y-Verzoegerung noetig ist und nicht im Empfaenger? Haette doch ein paar 100 Millionen Y-Verzoegerungsleitungen eingespart. Die Gruppenlaufzeit vom ZF-Verstaerker im TV wurde ja auch auf Sendeseite kompensiert... Gruss WK
Dergute W. schrieb: > Hmmm - mal was Anderes zwischenrein: Was mir so auffaellt: Da gibt's > also eine Y-Verzoegerung auf der "Sende"seite. > Soweit so schoen. Aber warum hat man denn nicht beim Einfuehren vom > Farbfernsehen die Norm so gestrickt, dass nur auf der Sendeseite so > eine Y-Verzoegerung noetig ist und nicht im Empfaenger? Haette doch ein > paar 100 Millionen Y-Verzoegerungsleitungen eingespart. Die > Gruppenlaufzeit vom ZF-Verstaerker im TV wurde ja auch auf Sendeseite > kompensiert... Never The Same Color
Mögl. waren sich die Entwickler nicht sicher, das es immer genau die 400ns sind, die die Farbverarbeitung im Empfänger dauert. Könnte ja sein, das es einer schafft, den Farbanteil in 200ns zu verwursten. Ein anderer Aspekt ist, das ja Differenzsignale gesendet wurden, neben Y auf dem Hauptträger waren das R-Y und B-Y auf der 4,43Mhz Modulation. Wenn du jetzt das gesamte Y schon sendeseitig verzögerst - wie soll dann die Differenz gebildet werden? H. H. schrieb: > Never The Same Color Da gings aber hauptsächlich um die 'grosse' VL mit 64µs. Die kannste dir bei NTSC sparen.
:
Bearbeitet durch User
Vielleicht kann man ja die passive 400ns Verzögerungsleitung, die durch ihre induktive Komponente das Überschwingen verursacht, durch einen entsprechenden IC, die es für Farb-TVs zur Y-Verzögerung gab/gibt (z.B. TDA4565, TDA4566 mit CTI-Funktion oder TDA4568 ohne CTI), ersetzen? TDA4566 müsste ich noch einige haben und den TDA4568 gibt es wohl noch kostengünstig bei RADIOMAG Köln, wo ich mal die TDA4566 auch gekauft hatte.
Moin, H. H. schrieb: > Never The Same Color Nein. Matthias S. schrieb: > Mögl. waren sich die Entwickler nicht sicher, das es immer genau die > 400ns sind, die die Farbverarbeitung im Empfänger dauert. Könnte ja > sein, das es einer schafft, den Farbanteil in 200ns zu verwursten. Klar kann man das schaffen. Wird daber dann teurer. Die Laufzeitunterschiede kommen ja durch die verschiedenen Filter (massgeblich Chroma), die die Signale durchlaufen muessen, um Y und Chroma zu trennen. Egal bei welchem Farbsystem. Und - wiegesagt - beim Gruppenlaufzeitverlauf des (Bild-)-ZF Filters hat man sich ja auch mal festgelegt, da eine bestimmte Vorverzerrungskurve auf der Sendeseite zu machen. Und alle TV-Hersteller habens geschafft, damit ZF-Verstaerker zu bauen, egal ob mit 3x EF184, AF180 oder TDA440 oder sonst irgendwie und ihren damit jeweils deutlich unterschiedlichen Filtern. > Ein anderer Aspekt ist, das ja Differenzsignale gesendet wurden, neben Y > auf dem Hauptträger waren das R-Y und B-Y auf der 4,43Mhz Modulation. > Wenn du jetzt das gesamte Y schon sendeseitig verzögerst - wie soll dann > die Differenz gebildet werden? Auf der Sendeseite mach' ich halt ganz normal meine YUV Matrizierung natuerlich vor der Y-Delayline. Die kommt erst danach. -> Muss irgendeinen anderen Grund haben, ich nehm' nicht an, dass die Entwickler von damals da nicht auch mal drauf gekommen sind. Nur welchen? Gruss WK
@Falk: Mal zurück zum Thema: In deinem Schaltplan steht ja 'PAL Version unmodified', was für mich heisst, das es auch Modifikationen gibt. Hast du mal solche Modifikationen gesehen? Evtl. adressieren die ja dein Problem.
Matthias S. schrieb: > was für mich heisst, das es auch Modifikationen gibt. Hast > du mal solche Modifikationen gesehen? Nein.
Die Modifikationen bezogen sich auf S-Video https://blitterwolf.blogspot.com/2016/10/s-video-from-a520.html
Manche haben den auf S-Video modifiziert. Das Bild ist dadurch erheblich besser als über FBAS.
H. H. schrieb: > Manche haben den auf S-Video modifiziert. Das Bild ist dadurch erheblich > besser als über FBAS. Nett, aber da kann ich auch gleich auf RGB gehen.
Ich kann auch nur berichten, dass ich "damals" mit Amiga500 über FBAS nie etwas besseres als das im Eingangsbild gesehen habe - egal ob mit Original-Hardware oder mit Selbstbau-Versuchen. (RGB oder S-Video kam damals für mich nicht in frage, da ich das Signal mit einem eher günstigeren Videorecorder aufzeichnen wollte...)
Moin, Wenn das also "scho oiwei so war", dann koennte man mal testweise jeweils parallel zu R1,R2,R3 einen C mit ca. 120pF (oder etwas mehr) einloeten. Damit kriegt man einen kleinen RC-Tiefpass fuer die RGB Signale. Wenn man dann eine Besserung meint erkennen zu koennen, und einem nach Aufwand ist, koennte man jeweils zwischen den 330 Ohm und 1k Widerstand 3 "richtige" LC Besseltiefpaesse mit z.b. 3..5MHz Grenzfrequenz reinbauen (Wenn man genau ist, dann was mit aehnlicher Gruppenlaufzeit auch noch ins Sync-Signal). Gruss WK
Falk B. schrieb: > H. H. schrieb: >> Manche haben den auf S-Video modifiziert. Das Bild ist dadurch erheblich >> besser als über FBAS. > > Nett, aber da kann ich auch gleich auf RGB gehen. Wenn es eine Möglichkeit zur RGB-Einspeisung beim Wiedergabegegerät gibt oder sie leicht nachzurüsten ist, ist das auf jeden Fall die mit großem Abstand beste Option, wenn hohe Wiedergabequalität das primäre Ziel der Operation ist.
Ob S. schrieb: > Wenn es eine Möglichkeit zur RGB-Einspeisung beim Wiedergabegegerät gibt > oder sie leicht nachzurüsten ist, ist das auf jeden Fall die mit großem > Abstand beste Option, wenn hohe Wiedergabequalität das primäre Ziel der > Operation ist. Stimmt, ist es aber nicht. Ich wollte rausfinden, warum der FBAS Ausgang so mies ist und ob man es mit endlichem Aufwand deutlich verbessern kann. Rein aus sportlichem Ehrgeiz und "wissenschaftlichem" Interesse. Die Ursache scheint gefunden, es ist die Verzögerungsleitung. Bleibt die Frage, wie man das verbessern kann. 1) Eine Trickschaltung mit Snubber, welcher das Überschwingen dämpft, ohne die Anstiegszeit zu verschlechtern 2. Ein komplett neue Verzögerungsleitung, welche nicht überschwingt Anbei nochmal die Signale an Pin 6 (Yout, vor der Verzögerungsleitung) und Pin8 (Yin) danach. Jeweils der blaue Kanal 2. Kanal 1 ist immer das endgültige Videosignal, darauf läuft auch der Videotrigger vom Oszi. Die parasitäre Schwingung hat ca. 9MHz.
Falk B. schrieb: > Ich wollte rausfinden, warum der FBAS Ausgang > so mies ist und ob man es mit endlichem Aufwand deutlich verbessern > kann. Rein aus sportlichem Ehrgeiz und "wissenschaftlichem" Interesse. Nunja, ich würde dann einfach einen guten und erprobten PAL-Encoder verwenden und nicht gerade den bekanntermaßen ziemlich unterirdischen vom Amiga. Der läßt sich nicht nennenswert verbessern. Wäre das möglich, hätte Commodore das schon vor 35 Jahren getan. Gute Ingenieure hatten die damals nämlich durchaus. Wenn das Management aber aus Kostengründen verfügt, dass der billichste verfügbare Hardware-Rotz verbaut werden muss, dann sind halt auch die guten Ingenieure machtlos.
Ob S. schrieb: >> Ich wollte rausfinden, warum der FBAS Ausgang >> so mies ist und ob man es mit endlichem Aufwand deutlich verbessern >> kann. Rein aus sportlichem Ehrgeiz und "wissenschaftlichem" Interesse. > > Nunja, ich würde dann einfach einen guten und erprobten PAL-Encoder > verwenden und nicht gerade den bekanntermaßen ziemlich unterirdischen > vom Amiga. FALSCH! Der Encoder-IC ist NICHT das Problem!
Das Datenblatt zum MC1377 von 1980: https://bitsavers.org/components/motorola/_dataBooks/1988_Motorola_Linear_and_Interface_Integrated_Circuits.pdf#page=1260 leider nur 4 Seiten Dasselbe, 18 Seiten von 1995: https://www.alldatasheet.com/datasheet-pdf/view/1131811/MOTOROLA/MC1377.html Aber auch hier keine Klemmschaltung an RGB, nur je ein Elko 15µF
Moin, Falk B. schrieb: > Die Ursache scheint gefunden, es ist die Verzögerungsleitung. Falk B. schrieb: > FALSCH! Der Encoder-IC ist NICHT das Problem! Haste die Delayline derweilen mal spasshalber rausgebaut bzw. ueberbrueckt? Oder was macht dich so sicher? Christoph db1uq K. schrieb: > Aber auch hier keine Klemmschaltung an RGB, nur je ein Elko 15µF Ja, und? Nach dem Blockschaltbild sind die ganzen Klemmstufen am Ausgang bzw. nach der Matrix. Das hier beanstandete Ueberschwingen sieht eh nicht nach Klemmproblemen aus. Gruss WK
Falk B. schrieb: > Ob S. schrieb: >> Nunja, ich würde dann einfach einen guten und erprobten PAL-Encoder >> verwenden und nicht gerade den bekanntermaßen ziemlich unterirdischen >> vom Amiga. > > FALSCH! Der Encoder-IC ist NICHT das Problem! Ich sprach von "PAL-Encoder". Das meint natürlich nicht nur den IC, sondern die Schaltung in ihrer Gesamtheit.
Ob S. schrieb: > Ich sprach von "PAL-Encoder". Das meint natürlich nicht nur den IC, > sondern die Schaltung in ihrer Gesamtheit. Und ein richtiges PAL-Signal ist das eh nicht, nur einigermaßen nahe dran. Walter Bruch hat das damals genial entwickelt, großer Aufwand auf Senderseite, geringer Aufwand beim Empfänger. Die Feinheiten hat man für so Spielkram weggelassen.
Dergute W. schrieb: > Moin, > > Falk B. schrieb: >> Die Ursache scheint gefunden, es ist die Verzögerungsleitung. > > Falk B. schrieb: >> FALSCH! Der Encoder-IC ist NICHT das Problem! > > Haste die Delayline derweilen mal spasshalber rausgebaut bzw. > ueberbrueckt? Nö, ich hab den Eingang gemessen, der ist astrein. Und ohne Verzögerung stimmen die Farben nicht mehr. > Oder was macht dich so sicher? Die Messung. Wenn man in's Datenblatt vom MC1377 Seite 7 schaut (Eröffungsbeitrag) sieht man die Endstufe. Dort gehen die verzögerten Farb- und Helligkeitssignal an den Pins 10 und 8 rein. 10 ist sauber, 8 ist nach Verstärkung um ca. 2 EXAKT das Ausgangssignal, was keine Überaschung ist. > bzw. nach der Matrix. Das hier beanstandete Ueberschwingen sieht eh > nicht nach Klemmproblemen aus. Ist es auch nicht.
Moin, Falk B. schrieb: > Nö, ich hab den Eingang gemessen, der ist astrein. Ja, mei. Wennste denkst. > Und ohne Verzögerung > stimmen die Farben nicht mehr. Nee. Die Farben duerfen sich dabei nicht gross veraendern, die sind dann halt nur etwas gegenueber der Helligkeit verschoben. Um gut 5 Pixel, wenns 720 Pixel in einer Zeile sind. Ich hab' vor 1000 Jahren auch mal mit dem MC1377 gebastelt. Der Chip selber ist schon garnicht so schlecht, nur die Layouts, die damals so in Elrad etc. waren, die waren arg schlecht. Gruss WK
Ich hab mal die Einspeisung und den IC abgeklemmt und speise mit dem Funktionsgenerator. Siehe Anhang. Das Ding klingelt! Erst wenn man die Flanke auf 280ns verlangsamt ist das Klingeln weg. Damit aber auch die Bandbreite vom Videosignal. Schöner Mist.
Moin, Jaaa, das sieht tatsaechlich nicht ganz so gut aus. Ich hab nur Zweifel ob das bei anderen Delayline Fabrikaten anders ist und ob du da noch eine grosse Auswahl hast - die werden wahrscheinlich schon im Elektroschrott selten sein. Probier halt aus, ob die von mir vorgeschlagene Tiefpass-im-RGB-Loesung dich gluecklicher macht. Gruss WK
H. H. schrieb: > Walter Bruch hat das damals genial entwickelt, großer Aufwand auf > Senderseite, geringer Aufwand beim Empfänger. Wobei er den Bauteileentwicklern schon die eine oder andere Aufgabe gestellt hat, die es in sich hatte. Eine Verzögerungsleitung für 400ns kann jeder aus Draht basteln, aber mach mal eine für die 64µs einer ganzen Zeile. Das waren schon trickige Dinger, diese Glasverzögerungsleitungen.
PAL-Dekoder mussten nicht unbedingt eine 64µs Zeilen-Verzögerungsleitung haben (und PAL-Encoder schon gar nicht). Mit einem dem NTSC-System ähnlichen "Simple-PAL" Dekoder konnte man durchaus auch genau so gute (oder schlechte) Farb-TVs wie für NTSC bauen und nutzen. Das hatte Kuba beim Porta Color so gemacht, der entfernt verwand mit dem Porta Color von General Electric ist. GE hatte den hauptsächlich mit Compactron-Röhren realisiert. Kuba hatte dann das Schaltungsprinzip für europäische P-Röhren übernommen und das Schaltungsprinzip des NTSC-Dekoders für Simple-PAL erweitert bei behalten.
Sandra schrieb: > Das hatte Kuba beim Porta Color so gemacht Das soll ein guter Fernseher gewesen sein? Sorry, aber ich kenne aus den 70ern nur Geräte von 'Kuba Imperial', die Schrott waren. Simple PAL hat sich in DE nie auch nur winzige Marktanteile erobert. Aber es war klar, das der Einwand kommt.
:
Bearbeitet durch User
Auch mein A520 liefert eine inakzeptable Bildqualität, so dass ich mich damals nach etwas besserem umgeschaut habe. Leider findet man vom hama Genlock 290 im Netz keine Innenansicht - zumindest habe ich sie so schnell nicht gefunden. Also selber etwas produziert. Und -oh Wunder- auch hier werkelt ein MC1377, welcher hier wesentlich bessere Qualität liefert. Die Flachbandleitung geht zum Monitorausgang des Amigas, der Monitor wird stattdessen in den DB23 gesteckt. Keine Ahnung, was der DB9, mit Joystick beschriftet, für eine Funktion hat. Das Gehäuseoberteil ist komplett ein Alu-Strangteil, in dem an 10 Bolzen mit M4x10 Schrauben die Platine befestigt wird. Unten kommt eine Stahlplatte drauf - ähh drunter. Für die Ewigkeit gebaut. Die Gummifüße sind auch noch nicht weggeflossen. Gruß Jobst
Nachtrag: Die beiden Seitenkappen sind aus Plastik. Ich nehme an, dass der Transistor auf der Unterseite, welcher nur an dem Widerstand hängt, mal mit den beiden Pins verbunden war. Gruß Jobst
Jobst M. schrieb: >1G3A5220.JPG 12 MB >1G3A5221.JPG 12 MB Bissel groß > Und -oh Wunder- auch hier werkelt ein MC1377, welcher hier wesentlich > bessere Qualität liefert. Der ist auch nicht das Problem, sondern die Verzögerungsleitung. Im Bild sieht man einen großen, grünen Block, Phillips, 330ns, 1000R. Das ist sie, vermutlich eine DEUTLICH bessere als die Billigstmassenware im A520.
Matthias S. schrieb: > Sandra schrieb: >> Das hatte Kuba beim Porta Color so gemacht > > Das soll ein guter Fernseher gewesen sein? Nein, im Gegenteil. Das war der proof of concept für Walter Bruchs Behauptung, man könne auch billige PAL-Empfänger ohne die teure Verzögerungsleitung bauen. > Sorry, aber ich kenne aus den > 70ern nur Geräte von 'Kuba Imperial', die Schrott waren. So auch dieses. Aber es ist das einzige real existierende mit Simpel-PAL
:
Bearbeitet durch User
Falk B. schrieb: > Jobst M. schrieb: >> Und -oh Wunder- auch hier werkelt ein MC1377, welcher hier wesentlich >> bessere Qualität liefert. > > Der ist auch nicht das Problem, sondern die Verzögerungsleitung. Im Bild > sieht man einen großen, grünen Block, Phillips, 330ns, 1000R. Das ist > sie, vermutlich eine DEUTLICH bessere als die Billigstmassenware im > A520. Da es ja nun geklärt ist, dass die billige und/oder einfache 400ns Verzögerungsleitung die Probleme verursacht, könnte man diese https://www.technische-fundgrube.de/VERZOeGERUNGSLEITUNG,oxid/Verzoegerungsleitung,V8667,Philips,390nsec,1100,Ohm,gebraucht,148725.html versuchen zu adaptieren oder eine traditionelle 450ns Y-Verzögerungsleitung von/für Farb-TVs wie die DL102 bzw. den TDA4566 zu verwenden. Von beiden hab ich noch ein paar und geb die gerne für Tests ab.
Hab da noch eine "Application Notes" von TOKO gefunden, wo deren 400ns Verzögerungsleitung/en für den MC1377 bzw. MC13077 angeführt sind. Man beachte, dass beim MC13077 drei verschiedene 400ns Verzögerungsleitungen genannt werden, eine"normale", eine "low cost" und eine als SMD-Ausführung.
Sandra schrieb: > https://www.technische-fundgrube.de/VERZOeGERUNGSLEITUNG,oxid/Verzoegerungsleitung,V8667,Philips,390nsec,1100,Ohm,gebraucht,148725.html > > versuchen zu adaptieren oder eine traditionelle 450ns > Y-Verzögerungsleitung von/für Farb-TVs wie die DL102 bzw. den TDA4566 zu > verwenden. Von beiden hab ich noch ein paar und geb die gerne für Tests > ab. Danke für die Infos und das Angebot. Ich habe erstmal ein paar SMD-Bauteile bestellt und will mal eine selbstgestrickte Verzögerungsleitung aufbauen. LTspice sagt, daß es funktioniert ;-)
Vielleicht hilft der Link weiter https://www.pagetable.com/docs/amiga_intern/amiga_intern.pdf https://blitterwolf.blogspot.com/2016/10/s-video-from-a520.html?m=1
:
Bearbeitet durch User
Falk B. schrieb: > Erst wenn man die Flanke auf 280ns verlangsamt ist das Klingeln weg. > Damit aber auch die Bandbreite vom Videosignal. Schöner Mist. Warum wohl hat damals(tm) jeder, dem eine gute Bildqualität wichtig war, auf RGB gesetzt? Und nein: auch mit anderen Verzögerungsleitungen wird das nicht wesentlich besser. Und damals(tm) hatte man immerhin noch eine Wahl (aus dem das Commodore Damagement vollkommen erwartungsgemäß das Billichste gewählt hat). Heute hingegen gibt es praktisch keine Wahl mehr. Weil weder der Vollschrott noch die guten Sachen noch produziert werden. Braucht halt einfach niemand mehr. Und ich sehe auch nicht, dass man das brauchen würde, um einen echten Amiga an einem heutigen Monitor zum Laufen zu bringen. Es gibt immer noch viele mit VGA-Eingang. Und den Amiga per RGB und Scan-Doubler auf VGA-Niveau zu hieven war schon vor 35 Jahren absolut bezahlbar und ist mit heutiger Technik wirklich trivial.
Ob S. schrieb: >> Erst wenn man die Flanke auf 280ns verlangsamt ist das Klingeln weg. >> Damit aber auch die Bandbreite vom Videosignal. Schöner Mist. > > Warum wohl hat damals(tm) jeder, dem eine gute Bildqualität wichtig war, > auf RGB gesetzt? Das ist gar nicht das Thema. > Und nein: auch mit anderen Verzögerungsleitungen wird das nicht > wesentlich besser. Das werden wir sehen. Ja, es wird RGB nicht in den Schatten stellen, aber trotzdem deutlich besser werden. So der Plan. > Und ich sehe auch nicht, dass man das brauchen würde, um einen echten > Amiga an einem heutigen Monitor zum Laufen zu bringen. Es ist "für die Wissenschaft". Einfach mal sehen, was der IC und die Schaltung bringt, wenn man an kritischen Stellen nicht jeden Cent spart. Oder halt einfach "Just for fun". Um mal zu zeigen, daß man nicht jeden Cent krampfhaft einsparen sollte (auch wenn das kaum einen interessiert).
Falk B. schrieb: > Es ist "für die Wissenschaft". Einfach mal sehen, was der IC und die > Schaltung bringt, wenn man an kritischen Stellen nicht jeden Cent spart. > Oder halt einfach "Just for fun". Um mal zu zeigen, daß man nicht jeden > Cent krampfhaft einsparen sollte (auch wenn das kaum einen > interessiert). Hmm... Wennschon, dann wäre ein interessantes Projekt, z.B. einen RP2040 zum PAL-Encoder für das RGB-Signal eines Amiga zu machen. Dem ollen Analog-IC Nachhilfe zu geben, interessiert hingegen wirklich absolut niemanden mehr. Naja, mit einer Ausnahme wohl...
Ob S. schrieb: > Dem ollen Analog-IC Nachhilfe zu geben, interessiert hingegen wirklich > absolut niemanden mehr. Naja, mit einer Ausnahme wohl... https://de.wikipedia.org/wiki/Experimentelle_Arch%C3%A4ologie
>> Dem ollen Analog-IC Nachhilfe zu geben, interessiert hingegen wirklich >> absolut niemanden mehr. Naja, mit einer Ausnahme wohl... > > https://de.wikipedia.org/wiki/Experimentelle_Arch%C3%A4ologie * https://de.wikipedia.org/wiki/R%C3%B6hrenempf%C3%A4nger * https://www.jogis-roehrenbude.de/ * https://www.b-kainka.de/roehrfaq.htm * Beitrag "Fernseher selber bauen" * https://www.dampfradioforum.de/viewtopic.php?t=2985
Sooooo, hier nun das Ergebnis. Nicht brilliant, aber gut. Die Schatten sind FAST verschwunden, auf jeden Fall DEUTLICH gedämpft. Die Messung der neuen Delay Line zeigt eine absolut saubere Sprungantwort mit nur MINIMALEM, einmaligem Überschwingen. Anstiegszeit 170ns. In der realen Anwendung ist der Filterausgang (YIN, Pin 8) aber dennoch mit leichten Schwingungen überlagert, die weder vom Eingang noch Filter kommen. Ich vermute hier eine Einkopplung im Layout. Entweder in meinen Lochrasteraufbau oder im Layout des Modulators. Hier werde ich aber nicht weiter forschen, die "wisschenschaftliche Neugier" meinerseits ist vorerst befriedigt und das Ergebnis schon recht gut. Anbei die Vergleichsbilder. Sind sicher nicht die besten Screenshots, aber man erkennt die Unterschiede. Ich habe auch immer geprüft, ob der Eindruck im Bild mit dem realen Eindruck ansatzweise übereinstimmt. Die unscharfen Texte sind wirklich unscharf und keine verwackelte Aufnahme! Umso schöner ist der deutliche Zugewinn an Schärfe bei Texten. In den Bildern ist links immer der Originalzstand und rechts die Verbesserung. Man sieht praktisch überall, daß die Schatten an scharfen Kannten deutlich minimiert wurden, ganz weg sind sie aber leider bei SEHR genauem Hinsehen halt nicht. Naja, man muss ja ne Steigerung zum RGB-Kabel offen halten ;-) Wer's nachbauen will, hier die Bauteile von Digikey. 12xL, 47uH, 0603, 490-LQM18DN470M70LCT-ND 12xC, 22pF, 0603, 478-KGM15ACG1H220JTCT-ND 12xR, 6k8, 0603, 311-6.80KHRCT-ND Kommentare zu den Bildern Boot.jpg Schatten deutlich vermindert, mehr Bildschärfe Delay_Line_Aufbau.jpg Schneller Aufbau mit Lochraster Delay_Line_mit_Dämpfung.png Messung mit Funktionsgenerator Delay_Line_ohne_Dämpfung.png Messung mit Funktionsgenerator Delay3.png Schaltplan, LTSpice FBAS_YIN.png C1(gelb) FBAS Signal, C2(blau) Yin (Pin 8) SotB1.jpg Text sehr unscharf SotB2.jpg Schatten am linken Bildschirmrand und den rechten Kanten der roten Buchstaben TestKit1.jpg Menu von Amiga Test Kit 1.2, Text sehr unscharf Turrican1.jpg Schatten an Kanten im kleinen Bild links, Text ohne Schatten, vermutlich wegen geringer Helligkeit (mittelgrau) Turrican2.jpg Ebenso Schatten in den Flächen Workbench1.jpg Leicht erhöhte Bildschärfe Workbench2.jpg Schatten an den Icons verschwunden, mehr Bildschärfe P S Eine Massefläche unter der Delay Line bringt keine Besserung, die Einkopplung ist noch da. 8-0
Ok, ein Ass habe ich noch im Ärmel. Die Masseanbindung! Siehe Anhang. Ja, auf einer einlagigen Platine ist das alles andere als einfach, aber DIE Masse ist eine Katastrophe! Da koppelt des Farbsignal schon auf der Platine in Y ein! Also hab ich die Leitungen auf der Platine an Pin 6 und 8 direkt am IC1 getrennt und habe direkt mit kürzesten Anbindungen die Pins kontaktiert, vor allem GND (Pin 15) Und siehe da, Yin ist jetzt absolut sauber, keine parasitären Schwingungen mehr drauf. Die kommen jetzt ausschließlich vom Farbsignal an Cin! Besser geht es mit FBAS hier wirklich nicht. Die Schatten sind praktisch weg, auch wenn sie beim EXTREM scharfen Hinsehen noch ganz schwach da sind, aber das ist ein Problem der nicht idealen Farbdekodierung. Das bleibt jetzt so, das passt sehr gut! Q.E.D. Gute Nacht
Falk B. schrieb: > Ok, ein Ass habe ich noch im Ärmel. ... > Das bleibt jetzt so, das passt sehr gut! > > Q.E.D. > > Gute Nacht Guten Morgen. ☺ Hier habe ich auch noch einen A520 der ein CGA-Signal codieren soll. Was liegt am Pin 15 des SubD-Connectors eigentlich für ein Takt? Das vierfache der Farbträgerfrequenz?
Absolut starker Versuch, super Ergebnis! Danke für die umfangreiche Doku!
Gut gemacht und höchstwahrscheinlich hätten die konventionelle DL102 450ns Verzögerungsleitung oder der IC TDA4566 auch keine besseren Ergebnisse gehabt.
Cartman E. schrieb: > Hier habe ich auch noch einen A520 der ein CGA-Signal codieren soll. Dafür braucht es keinen A520, denn die digitalen(!) Farbsignale liegen schon direkt auf dem 23 pol Videostecker. > Was liegt am Pin 15 des SubD-Connectors eigentlich für ein Takt? Je nach Dokument heißt der C1 oder CCK, der wird von Agnus an Pin 40 erzeugt. > Das vierfache der Farbträgerfrequenz? Sieht wohl so aus, macht bei PAL 4x4,433MHz = 17,732MHz
Falk B. schrieb: > Ja, auf einer einlagigen Platine ist das alles andere als einfach, aber > DIE Masse ist eine Katastrophe! Ich finde das erstaunlich. Da designen die Commodore Jungs einen Custom Chip nach dem anderen (Dicke Agnus, Gary, Denise usw.), aber die Masseführung in einem simplen TV-Modulator verbaseln sie. Aber gut, schon damals musste man dem Praktikanten anscheinend was zu tun geben. Gute Arbeit von dir! Falk B. schrieb: > Dafür braucht es keinen A520, denn die digitalen(!) Farbsignale liegen > schon direkt auf dem 23 pol Videostecker. Nur bitte mit gebührender Vorsicht, denn der Hybrid IC im RGB Ausgang ist vermutlich nicht zu ersetzen.
:
Bearbeitet durch User
Matthias S. schrieb: > Falk B. schrieb: >> Dafür braucht es keinen A520, denn die digitalen(!) Farbsignale liegen >> schon direkt auf dem 23 pol Videostecker. > > Nur bitte mit gebührender Vorsicht, denn der Hybrid IC im RGB Ausgang > ist vermutlich nicht zu ersetzen. Wohl wahr, einen ablebigen SID hatte ich schon zu beklagen. Ersatz gab es damals direkt aus der "Commodore-Zentrale" in Ffm?. ☺ Ein CGA-Buchse ist nicht 23 pol. Ein passenden SubD-Connector für den A520 habe ich aber.
Falk B. schrieb: > Das bleibt jetzt so, das passt sehr gut! Cool. Danke! Matthias S. schrieb: > Nur bitte mit gebührender Vorsicht, denn der Hybrid IC im RGB Ausgang > ist vermutlich nicht zu ersetzen. Ich hätte noch 2 NOS. Sind aber auch nur 3 4-Bit DACs mit Deglitcher und Verstärker enthalten, dazu noch wenige Widerstände für das BAS-Signal. Heute mit billigen Teilen nachzubauen. An dieser Stelle wäre ein guter Platz, um direkt aus dem digitalen Signal in einem FPGA FBAS zu erzeugen und dies über einen DAC auszugeben. ... oder gleich HDMI ... (#PAFF# - die Amiga Workbench mit 640*512 auf dem 65" 4K TV) :o) Gruß Jobst
Jobst M. schrieb: > (#PAFF# - die Amiga Workbench mit 640*512 auf dem 65" 4K TV) :o) Dürfte wohl aussehen wie eine bunte Collage aus den Schnipseln eines Lochstanzers. ;-)
Jobst M. schrieb: > (#PAFF# - die Amiga Workbench mit 640*512 auf dem 65" 4K TV) :o) Da kann man jedem Pixel einzeln guten Tag sagen. Ein gründlicher Griff ins Vaseline-Döschen und Verreiben auf der Brille kann aber das "gute alte" Retrofeeling wiederherstellen.
Jobst M. schrieb: > Heute mit billigen Teilen nachzubauen. > > An dieser Stelle wäre ein guter Platz, um direkt aus dem digitalen > Signal in einem FPGA FBAS zu erzeugen und dies über einen DAC > auszugeben. > ... oder gleich HDMI ... Dann bleibt es immer noch ein 8Mhz 68000er Rechner. Das lohnt sich einfach nicht. Die Kiste steckt selbst mein alter Mac SE/30 locker in die Tasche. Mein Tipp wäre, die Kiste so zu lassen, wie sie ist.
:
Bearbeitet durch User
Matthias S. schrieb: > Mein Tipp wäre, die Kiste so zu lassen, wie sie ist. BINGO! Da ist auch meine Sichtweise. Es gibt zwar TONNENWEISE modernes Zubehör bis zum Extrembeschleuniger mit 100x mehr CPU Power wie es die Amigas je hatten, aber wozu? Ich nutze das Ding zur für nostalgische Spielereien, ein paar Games ab und an und ein paar coole Demos anschauen. Die liefen alle mit der Originalharware wunderbar, nur sehr wenige würden von mehr RAM oder CPU-Leistung profitieren. Und Anwenderprogramme ala Deluxe Paint oder ähnliches nutze ich auf der Kiste so oder so nicht mehr.
So, letzte Änderung. Die Verzögerungsleitung auf der Unterseite war doch zu dick, das Gehäuse geht nicht ganz zu. Also dann doch auf der Oberseite anlöten. Siehe Anhang.
:
Bearbeitet durch User
Falk B. schrieb: > Die Verzögerungsleitung auf der Unterseite war doch > zu dick, das Gehäuse geht nicht ganz zu. Zu dickes Lötzinn verwendet..... duckundweg :D
Magnus M. schrieb: > Zu dickes Lötzinn verwendet..... Du weißt doch, daß ich immer gern dick auftrage . . . ;-) https://www.youtube.com/watch?v=f3lIHNXG-vQ
Wenn die Verzögerungsleitung "klingelt", was ja auf den Fotos gut zu sehen ist, kann es nicht sein, dass man diese mit definiertem Widerstand abschließen oder terminieren (in reihe oder parallel) muss? Hat das mal jemand probiert?
Axel R. schrieb: > kann es nicht sein, dass man diese mit definiertem Widerstand > abschließen oder terminieren (in reihe oder parallel) muss? Ja, das muss man. > Hat das mal > jemand probiert? Schon mal auf den Schaltplan geschaut? R7 und R14. Beitrag "Problem beim FBAS Signal am Amiga 500"
Bitte melde dich an um einen Beitrag zu schreiben. Anmeldung ist kostenlos und dauert nur eine Minute.
Bestehender Account
Schon ein Account bei Google/GoogleMail? Keine Anmeldung erforderlich!
Mit Google-Account einloggen
Mit Google-Account einloggen
Noch kein Account? Hier anmelden.
























