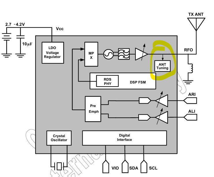
Hallo zusammen, ich würde gerne an einem kleinen FM-Transmitterprojekt die laut Datenblatt vorgesehene Antennenbeschaltung verstehen, messen und optimieren. Vorab: ich weiß, dass nur 50nW Sendeleistung zulässig sind und würde das auch gerne so gestalten, dass dies nur in den eigenen vier Wänden zum Einsatz kommt (es geht um die "Versorgung" alter Röhrenradios mit UKW per Streamer und Transmitter). Laut Datenblatt gibt der Transmitter-IC am RFO-Ausgang das FM-Signal ab (da scheint es eine sich intern automatisch abgleichende Kapazität zu geben, die sich mit der Induktivität L1 (100nH) abstimmt. Dann geht es auf einen kleinen Verstärker und schon hört es bei mir mit dem Verständnis auf, wie denn das alles eigentlich funktioniert...kann mir da jemand auf die Sprünge helfen? In den Unterlagen steht, dass die Werte der Bauteile "anzupassen" sind. Was ich mal vor langer Zeit gelernt habe, war was mit Stehwellenverhältnis und ähnlichem, um eine Antenne "abzustimmen". Dazu bräuchte ich aber etwas Input der Profis hier, um grundsätzlich zu verstehen wie da was durch wen abgestrahlt oder verarbeitet wird (Zweck von L2, C2, C4...) :-) Messgeräte habe ich folgende da: DSO (40MHz, vermutlich nicht ausreichend?), ein TinySA (Frequenzspektrum...gibt aber auch Feldstärke aus wenn ich das richtig sehe) und ein NanoVNA H4 (DAS müsste doch genau für den Zweck passen, oder?).... Vielen Dank schonmal für Eure Hilfe! VG Stefan
von S. J. schrieb: >Laut Datenblatt gibt der Transmitter-IC am RFO-Ausgang das FM-Signal ab >(da scheint es eine sich intern automatisch abgleichende Kapazität zu >geben, die sich mit der Induktivität L1 (100nH) abstimmt. Zeig mal das Datenblatt. Es gibt keine automatisch abgleichende Kapazität. Vielleicht meinst du eine PLL-Schaltung und ein VCO mit Kapazitätsdiode. Das was du im Anhang zeigst ist eine Verstärkerschaltung. Und dein Transmitter-IC funktioniert schon? Dann müßte es auch schon ohne Verstärker funktionieren, wenn du damit ganz nahe an der Radioantenne gehst. Der Verstärker ist erst der zweite Schritt um auf mehr Reichweite zu kommen.
Hallo Günter, schonmal vielen Dank für Deine Hilfe! Es ist ein QN8027 Transmitter, laut Datenblatt hat dieser eine eingebaute einstellbare Kapazität von 5-30pF. Durch eine "Kalibrierbefehl" über I²C stimmt sich dann die Kombination L-C automatisch ab, das betrifft dann wohl aber nur die Resonanzfrequenz (?), hat dann aber mit der Schaltung dahinter wohl nichts zu tun (die gibt es in der Application note)... VG Stefan
Hallo Stefan, deine Schaltung ist eigentlich selbsterklärend, d.h. keine Ungereimtheiten. Deine Frage zielt aber auf ein optimales Abstrahlungsergebnis ab. Dazu fällt auf, dass die Auskoppelung der Abstrahlleistung am "heissen" Ende des Resonanzkreises geschieht. Das ist ungewöhnlich, kann man aber so machen. Das heisse Ende bedeutet Hochohmigkeit. Du bräuchtest eine Antenne, die hochohmig gespeist wird. Dazu gäbe es aber kaum Antennenkabel, was wiederum bedeutet, dass die Antenne, z.B. Lambda/2 Strahler direkt am Schwingkreis angebracht sein müsste. Ausserdem ist ein Lambda/2-Strahler für UKW ziemlich lang, ca. 1,5m lang. Das kann man besser machen, indem man einen L/4 Strahler nimmt, der wäre nur ca. 75cm lang und hätte einen Fußpunktwiderstand, der mittels Koaxkabel gespeist werden könnte. Um diesen niedrigeren Fußpunktwiderstand zu realisieren, müsste die Antenne an eine Anzapfung der Schwingkreisspule angebracht werden. Wäre auch kein Problem. Um Stehwellenverhältnis brauchst du dir bei dieser geringen Leistung keine Gedanken machen.
Hallo Schorsch, auch Dir vielen Dank für die ausführlichen Infos! Ich muss da noch viel lernen, ich verstehe leider nur die Hälfte...ich bin zwar grundsätzlich in Elektronik recht fit, aber leider nicht beim Thema Antennen und HF. Bitte entschuldige die blutigen Anfängerfragen, aber wie funktioniert das mit dem NPN und dem LC-Kreis drüber plus Auskoppelung über den C an die (Draht)Antenne? Als "Dummie" würde ich davon ausgehen, dass die in dieser Kombi gespeicherte Energie dann an die Antenne abgegeben wird? Seitens Hersteller ist vorgesehen, einfach ein Stück Draht mit 15cm und der 100nH am Pin RFO oder ein 75cm langes Stück Draht mit 150nH anzuschließen (oder alternativ über den nachgeschalteten Verstärker s.o.). Alles was die Antenne selbst angeht dann ohne Massebezug, das wäre dann vermutlich die Hochohmigkeit? Geplant war eigentlich, das Antennensignal über eine F-Buchse auszukoppeln und dann dort mit verschiedenen Antennen zu experimentieren. Im einfachsten Fall dann einfach wieder das Stück Draht am Ende, ggf. auch mal die 75cm gewickelt um zu schauen ob das viel Nachteile mit sich bringt (aber dafür Baulänge spart). Das wäre dann ggf. auch ein guter Zeitpunkt, das NanoVNA zu testen (wobei ich mich da erstmal einarbeiten muss, bevor ich das Mist messe....). VG Stefan
:
Bearbeitet durch User
Ohje Stefan, du stehst ganz am Anfang, möchtest aber ziemlich "hinten" einsteigen, das geht so nicht. Was dir fehlt, kann nicht in ein paar Posts hier im Forum aufgefüllt werden. Es tut mir sehr leid, hätte dir gerne weiter geholfen, aber so geht das nicht, bin leider raus aus dem Thread.
Vielleicht hier mal die Leiteraturempfehlungen prüfen: Beitrag "Antennen und deren Anpassung an die Quelle" und https://dd3ah.de/smith-diagramm/ mfg
:
Bearbeitet durch User
Bei den zulässigen 50nW ist eine Verstärkerstufe vmtl überflüssig. D.h. der TO sollte erstmal nur mit dem vorhandenen chip und verschiedenen Antennen experimentieren.
Die Tuning-Option im Chip soll seine Endstufe an die Last am Ausgang anpassen. Vermutlich damit bei absurden Lasten keine unnötigen Nebenwellen abgegeben werden. Möglicherweise ist auch die HF im Chip so primitiv aufgebaut dass es bei groben Fehlanpassungen unerwünschte Rückwirkungen auf den Oszillator gibt und z.B. der Tuningbereich nicht mehr erreicht werden kann. Laut Application Note läuft über die Spule auch die DC-Versorgung der Endstufe. Der Chip selbst liefert ca 100dBuV. Ich glaube das ist ausreichend wenn dein Radio in unmittelbarer Nähe ist. Den Verstärker würde ich erstmal weglassen. Der HF-Verstärker ist ein klassischer Aufbau für diese Anwendungen. C-Betriebsart, Resonanzkreis im Kollektor für das UKW-Band. Um die Antenne würde ich mir keine grossen Gedanken machen und es zuerst mit einem kurzen Stück Draht versuchen. Deine Abstände zwischen Sende- und Empfangsantenne sind sowieso winzig im Vergleich zur Wellenlänge (Nahfeld) so dass man nicht wirklich von Antennen-Abstrahlung reden kann. Beim Aufbau würde ich mich stark an der Platine in der Application Note orientieren: Ein grosse Massefläche in der die Leitungen eingebettet sind (wenn man es so formulieren möchte). HF ist tricky und benötigt viel und "saubere" Masseflächen.
Christian schrieb: > Der HF-Verstärker ist ein klassischer Aufbau für diese Anwendungen. > C-Betriebsart, Resonanzkreis im Kollektor für das UKW-Band. Mit R2 ist das eher A-Betrieb, das ist wegen der im weiten Bereich (42dB) einstellbaren Leistung auch nötig. Gruß, Christian
Christian S. schrieb: > Vielleicht hier mal die Leiteraturempfehlungen prüfen: Vielen Dank, Lesestoff sauge ich gerne auf :-) Mark S. schrieb: > erstmal nur mit dem vorhandenen chip und verschiedenen > Antennen experimentieren. Genau so habe ich das bei der Platine umgesetzt, da gibt es einen direkten Antennenanschluss am RFO und optional den nachgeschalteten Verstärker. Christian schrieb: > Der HF-Verstärker ist ein klassischer Aufbau für diese Anwendungen. > C-Betriebsart, Resonanzkreis im Kollektor für das UKW-Band. Vielen lieben Dank für die Stichworte, da habe ich einiges gefunden und jetzt ist das auch alles etwas klarer geworden. Christian schrieb: > Beim Aufbau würde ich mich stark an der Platine in der Application Note > orientieren: Ein grosse Massefläche in der die Leitungen eingebettet > sind (wenn man es so formulieren möchte). HF ist tricky und benötigt > viel und "saubere" Masseflächen. Ich habe mich da an die AN Note gehalten, hoffe das passt. Aber eine Frage hätte ich noch: welche Rolle spielt die Größe der 1000pF Koppelkapazität C1 / C4 am Ein- und Ausgang des Verstärkers? Da finde ich auch Schaltungen, wo dies z.B. als 15pF ausgeführt ist. Nochmals vielen herzlichen Dank für Eure Hilfe, Ihr seid spitze!
:
Bearbeitet durch User
Die 1nF sind nur zur DC-Entkopplung. Der genau Wert ist unwichtig, seine Impedanz sollte nur hinreichend niedrig bei 100MHz sein. 15pF halte ich für zu niedrig. Beim A-Betrieb bewegt man sich im kleinen Bereich in der Mitte der Kennlinie. Hier ist der Transistor aber voll ausgesteuert, am Anschlag. Es gibt keinen Widerstand im Kollektor. Wie nennt man sowas? Oder habe ich etwas übersehen?
Danke Christian! Ja, die fehlende Begrenzung des Kollektorstroms ist mir auch aufgefallen - ich hatte das so interpretiert, dass hier ggf. der DC-Widerstand der 390nH als ausreichend hoch im Verhältnis zur Einschaltzeit "designt" wurde, damit der Transistor keinen Schaden nimmt. Ich habe jedenfalls einen 100 Ohm R im Kollektor drin...siehe Screenshot. Ich hoffe der Rest passt soweit :-) VG Stefan
S. J. schrieb: > Danke Christian! ... > Ich habe jedenfalls einen 100 Ohm R im Kollektor drin...siehe > Screenshot. Ich hoffe der Rest passt soweit :-) > > VG > Stefan Mist!
BirnKichler S. schrieb: > Mist! Oha...darf ich fragen warum? Ich kann da auch einen 0R draus machen, finde aber auch Schaltungen wo genau so ein Widerstand verbaut ist...
Bei einem selbstgebauten Sender ist es am wichtigsten, dass man nicht versehentlich auf einer ganz anderen Frequenz sendet und nur zufällig einen UKW Empfang hat und wegen dessen kurzer Reichweite glaubt, alles sei in Ordnung. Ideal wäre zur Überprüfung ein Spektrumanalysator, aber auch ein billiger Breitbandscanner oder ein SDR Stick hilft. Wenn die abgestrahlte Nanowattgrundwelle nur wenige Meter reicht, wird eine durch Fehlanpassung möglicherweise verursachte Oberwelle viel weniger weit Störungen verursachen. Ob die "Antenne" nun 5 oder 15cm hat ist egal, die Reichweite kann man probieren. Käufliche Sender für diesen Zweck gibt es in noch kleiner. Bei denen strahlt möglicherweise ein angeschlossenes Kabel die meiste Leistung ab.
BirnKichler S. schrieb: > Schau dir das in ltspice an Das habe ich leider nicht bzw. ich fürchte, ich würde das Ergebnis auch nicht gut interpretieren können. Hast Du einen Tipp? Wolf17 schrieb: > Ideal wäre zur Überprüfung ein Spektrumanalysator Den habe ich mit dem TinySA, wenn auch als low-cost. Da werde ich peinlich darauf achten, dass da nix rauskommt was da nicht hingehört. Zumindest die Frequenzeinstellung läuft digital und bei dem IC auch stabil, das sollte kein Thema sein. Ob und wie da aber Oberwellen kommen, schaue ich mir an.
Nun ja, um als Amateur mal eben einen UKW-Sender zu bauen braucht man keine Spice. Nur weil ein Troll mal eben "Mist" in die Tastatur kloppt muss man das nicht ernst nehmen ;) Leg doch erstmal los, bau deine Schaltung und bring sie zum Laufen.
Danke Christian, genau so mache ich das auch :-) Wobei das Thema R am Kollektor mich schon nachdenklich macht, in der AN sind da ja auch überall 0R drin. Selbst die lausigste 390nH in 0402 hat weniger als 10 Ohm, rein DC-mäßig überlebt das der Transistor bei 100% ED nicht. Ganz unberechtigt ist das Ganze sicher nicht, was da bei aktivem Betrieb wirklich an Kollektorstrom fließt.
S. J. schrieb: > Danke Christian, genau so mache ich das auch :-) > > Wobei das Thema R am Kollektor mich schon nachdenklich macht, in der AN > sind da ja auch überall 0R drin. Selbst die lausigste 390nH in 0402 hat > weniger als 10 Ohm, rein DC-mäßig überlebt das der Transistor bei 100% > ED nicht. Ganz unberechtigt ist das Ganze sicher nicht, was da bei > aktivem Betrieb wirklich an Kollektorstrom fließt. Genau deswegen, LtSpice verwenden. Ist Freeware. Und hier kenn sich einige sehr gut aus. Da siehst du auch ob der Arbeitspunkt passt... Spektum kann der auch anzeigen... Wenn ich den früher gehabt hätte... Oh das wäre schön gewesen. Aber hatte ich damals nicht und mußte alles von Hand berechnen...
S. J. schrieb: > rein DC-mäßig überlebt das der Transistor bei 100% ED nicht. Na ja, in etwa 0,1mA * Gleichstromverstärkung des Transistors. Einfach mal ins Datenblatt schauen, das Ausgangs-Kennlinienfeld.
Wulf D. schrieb: > Na ja, in etwa 0,1mA * Gleichstromverstärkung des Transistors. Womit hast Du denn die maximal 100µA abgeschätzt? HFE liegt bei 150-200. Der 100R begrenzt auch nicht direkt, das sitzt ja noch die Kombi 10µF+1nF als Puffer für VCC dazwischen. Temporär kann da auch ein höherer Kollektorstrom fließen. So zumindest der Gedankenansatz :-)
:
Bearbeitet durch User
Läuft die Buffer-Schaltung nicht an 3Volt Vcc? Über dem 47k Widerstand liegen dann ca 2,3V -> entspricht 50uA. Mit einer Stromverstärkung von ~150 kommt meine Rechnung auf 7,3mA. Das sieht für mich völlig unkritisch aus.
Christian schrieb: > Läuft die Buffer-Schaltung nicht an 3Volt Vcc? Der Buffer läuft an 5V, der Chip selbst (bzw. am RFO-Output) an 3,3V. Hmmm, wie kommst Du auf 50µA? Fehlt da nicht der Basisstrom?
S. J. schrieb: > Wulf D. schrieb: >> Na ja, in etwa 0,1mA * Gleichstromverstärkung des Transistors. > > Womit hast Du denn die maximal 100µA abgeschätzt? > (5V - 0,7V) / 47k
Wulf D. schrieb: > (5V - 0,7V) / 47k Siehe oben, fehlt da nicht der Strom der vom auskoppelnden C vom IC her kommt?
Für eine DC-Betrachtung musst du alle Cs weglassen.
Hmm, die Frage ist, ob da ein zu berücksichtigender Basisstrom seitens des IC kommt? Oder kann man das als leistungslose Ansteuerung sehen, was den resultierenden Kollektorstrom angeht und nur der 47k spielt da eine Rolle?
Wie erwähnt lässt das C keinen DC-Strom durch und der DC-Arbeitspunkt wird nur durch den 47k festgelegt. Die Modulation aus dem IC wird überlagert und "wackelt" am Arbeitspunkt. Das ist nicht ganz leistungslos, im C fliessen kleine Verschiebungsströme.
Ah, herzlichen Dank...verstanden :-) Dann mache ich aus dem 100R mal 0R...ich danke Euch!
Bitte melde dich an um einen Beitrag zu schreiben. Anmeldung ist kostenlos und dauert nur eine Minute.
Bestehender Account
Schon ein Account bei Google/GoogleMail? Keine Anmeldung erforderlich!
Mit Google-Account einloggen
Mit Google-Account einloggen
Noch kein Account? Hier anmelden.



