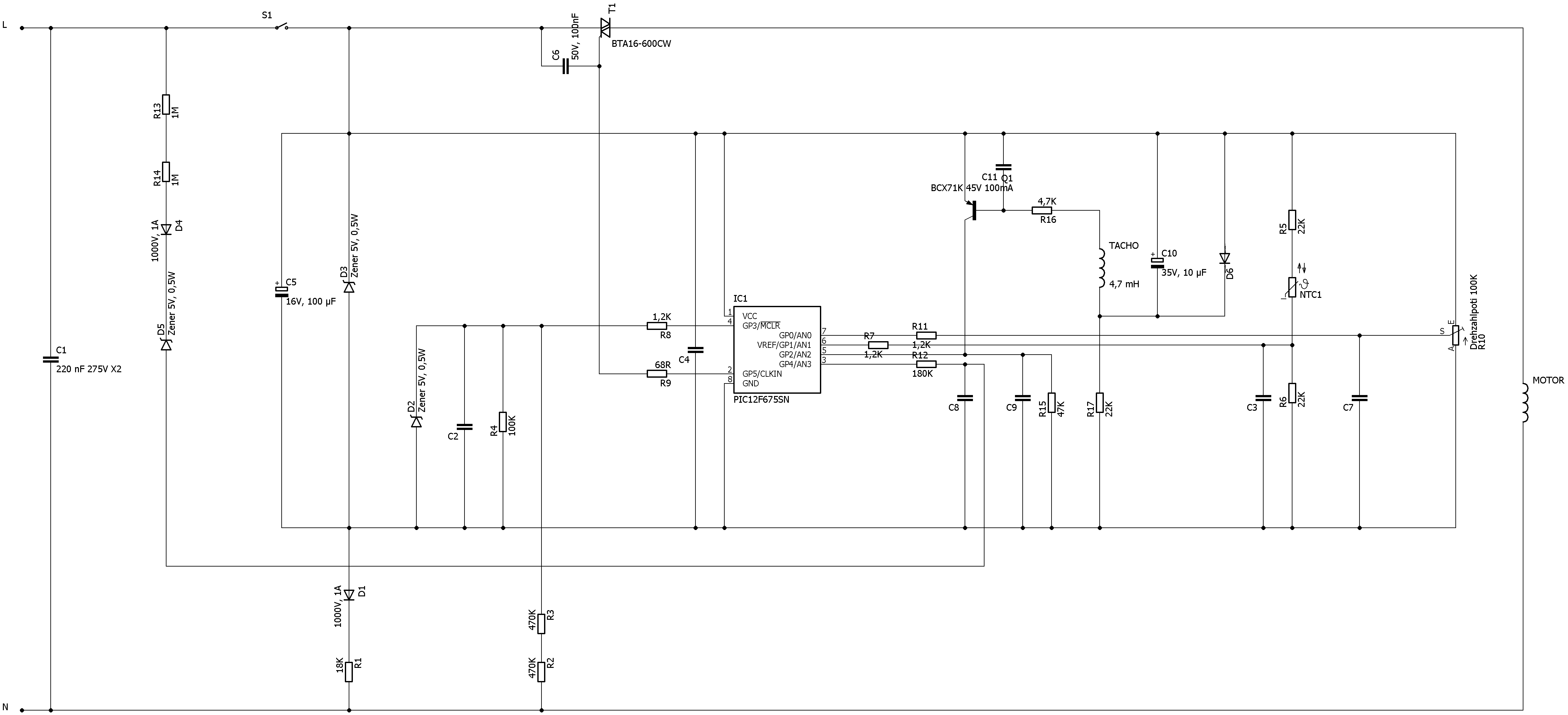
Ich will die interne Reglerplatine an meinem Kress/AMB Fräsmotor (1050 FME-1) gegen eine externe Reglerplatine tauschen. Ich mag den manuellen An-/Aus-Schalter und das starre Anschlußkabel mit Spezialstecker nicht. Der tolle 'Sicherheitsschalter' ist bei einem anderen Kress Fräsmotor einmal mitten im Betrieb ausgegangen, was ich so noch nie an einem Elektrogerät erlebt habe. Kann also weg. Ein billiges, flexibleres Anschlußkabel mit Eurostecker, wie an Staubsaugern vergleichbarer Leistungsklasse, würde völlig genügen. Der Ersatztreiber sollte neben dem obligatorischen Tacho-Eingang auch einen Eingang für ein PWM Signal von einem CNC Controller (MESA 7i96S z.B.) besitzen für die automatische Drehzahleinstellung. Leider habe ich bisher nichts fertiges gefunden, das ist das Problem. Es gab hier im Forum vor einigen Jahren schonmal Überlegungen zu dem Thema. Der Nutzer, der hier gepostet hat, hat auch in anderen Foren darüber beraten, aber es ist wohl nichts daraus geworden. Ich habe, auch aus Neugier, beschlossen, erstmal die vorhandene Regelelektronik zu untersuchen. Das AMB Marketing behauptet ja vollmundig, daß die AMB Fräsmotoren eine ach-so-genaue 'elektronische Regelung' verbaut haben, blah, blah, blah, und da war ich natürlich gespannt, was sich für tolle Komponenten und Schaltungstricks auf der Reglerplatine finden werden. Erstes Problem war, daß Kress/AMB die Platinen mit irgendeiner grauen Vergußmasse zugepappt haben - eine Spezialität deutscher Hersteller. Neunzig Prozent meiner Hauselektronik sind sicher rein-chinesisch und die Chinesen haben sich diese Unart noch nicht abgeguckt, abgesehen von dem obligatorischen 'Reisbrei'. Vergossene Platinen habe ich zuletzt nur gehabt von AMB, Velux und Steinbach (elektronisches Vorschaltgerät für Pool UV Lampe). Die AMB Vergußmasse ist im Werkszustand elastisch und schwer rauszupulen. Nach Erwärmung mit Heißluft (200-300°C) verliert das Zeug die Haftung und läßt sich leicht abbröseln. Die netten Fotos mit tangentialer Beleuchtung, wo man die Leiterbahnen so schön erkennen kann, habe ich in einem tschechischen Forum gefunden bevor ich meine Platine gescannt habe. Nachdem ich die Platine von dem Gelumpe befreit hatte, habe ich den anhänglichen Schaltplan gezeichnet. Der Schaltplan ist vorläufig und muß noch korrigiert und kommentiert werden. Es geht nur um die Beschaltung, nicht die genauen Bauteilbezeichnungen. Insbesondere die Dioden im SOD-80/MiniMELF Gehäuse konnte ich nicht eindeutig identifizieren. Es gibt keinerlei Bauteilbeschriftung, also muß ich die Dinger noch auslöten und prüfen. Aufgefallen ist mir zunächst, wie sparsam hier mit Filtern und Sicherungen umgegangen wurde: kein Snubber Netzwerk am TRIAC, obwohl der BTA16 kein 'snubberless' Typ ist, keine Sicherung, kein Varistor, kein EMI Filternetzwerk, nur ein X2 Folienkondensator. So eng ist es in dem Gehäuse nun auch wieder nicht, daß man nicht noch etwas mehr reinbekommen hätte. Oder braucht man das alles gar nicht? Der Kühlkörper auf dem TRIAC ist auch mehr als winzig. Die Regelung übernimmt ein PIC12F675. Es wäre cool gewesen, wenn man die Firmware auslesen könnte, um etwas zu lernen, aber Kress/AMB hat es nicht gereicht, die Platine zu vergießen, die Lock Bits sind natürlich auch alle gesetzt. Sowas regt mich regelrecht auf. Wenn ich dazu komme, schleife ich das Gehäuse auf und setze die Lock Bits mit einer UV Lampe zurück. Andrerseits - ein chinesischer Hersteller hätte gleich einen IC ohne Beschriftung verbaut, da ist das hier schon Luxus. =^p Ich verstehe die Schaltung nicht vollständig: 1. Was machen R13,R14,D4,D5,C8,R12 an PIC Pin 3? 2. R2, R3, R4,R8, C2, D2 an PIC Pin 4 gehören wohl zur Nulldurchgangserkennung (ZCD). Was macht D2? Schutz? 3. Q1,C11,R16,L1,C10,D6,R15,C9 an PIC Pin 5 gehören zur Tacho-Kontrollschleife. Wozu dienen D6 und C10? Abgesehen davon: was ist von so einem Aufbau zu halten? Ein TRIAC Phasenanschnittscontroller mit Induktivgeber (Magnetring + Tachospule) in der Kontrollschleife, NTC und Drehpoti - ist das denn zeitgemäß? Seit 20 Jahren oder so habe ich PC Lüfter mit mit Hall Effekt Sensor als Drehzahlgeber. Auf mich wirkt das ganze Design primitiv und altbacken. Für so eine Platine will AMB aktuell knapp 60€ haben. Gut, daß die ab Werk vergossen werden, damit man ja nichts reparieren kann. Aber gut, AMB bietet ja für deutlich mehr Geld auch noch andere Steuerungen an, vielleicht sind die ja besser/aufwendiger aufgebaut. In diesem Forum lese ich schon seit über 10 Jahren still mit. Ich habe erst heute zum ersten Mal selbst etwas gepostet, weil mich der launige Ton und das Gemotze mancher Leute hier total abturnen. Nur so am Rande. So und nun schon vorab recht schönen Dank für qualifizierte Meinungen und bitte, bitte immer schön sprechen und nett zueinander sein!
:
Bearbeitet durch User
Chancey schrieb: > Was machen R13,R14,D4,D5,C8,R12 an PIC Pin 3? Erkennen, ob S1 geöffnet wurde. > R2, R3, R4,R8, C2, D2 an PIC Pin 4 gehören wohl zur > Nulldurchgangserkennung (ZCD). Was macht D2? Schutz? Ja, unbedingt notig sonst schaltet er in high voltage programming. MCLR pin zu verwenden ist klug, der hat keine Diode nach VCC. > Q1,C11,R16,L1,C10,D6,R15,C9 an PIC Pin 5 gehören zur > Tacho-Kontrollschleife. Wozu dienen D6 und C10? Legen ein Potential von VCC-0.7V fest und stabilisieren es, genau an der Schaltgrenze des PNP. Chancey schrieb: > was ist von so einem Aufbau zu halten? Klug und gut gebaut. Chancey schrieb: > eine Spezialität deutscher Hersteller Ja, geplante Obsoleszenz durch Unreparierbarkeit. Alle Achtung dass du sie freigelegt hast.
Beitrag #8023678 wurde von einem Moderator gelöscht.
Beitrag #8023684 wurde von einem Moderator gelöscht.
Michael B. schrieb: > Chancey schrieb: >> Was machen R13,R14,D4,D5,C8,R12 an PIC Pin 3? > > Erkennen, ob S1 geöffnet wurde. Hm, meinst Du wirklich? Wie geht das, wenn der PIC bei geöffnetem Schalter gar nicht läuft? Und wenn er laufen würde - was ändert sich denn, wenn der Schalter öffnet/schließt an der Stelle? >> R2, R3, R4,R8, C2, D2 an PIC Pin 4 gehören wohl zur >> Nulldurchgangserkennung (ZCD). Was macht D2? Schutz? > > Ja, unbedingt notig sonst schaltet er in high voltage programming. MCLR > pin zu verwenden ist klug, der hat keine Diode nach VCC. Oha, gute Beobachtung, habe ich bisher übersehen! Und nun die Preisfrage: wieso ist es nützlich, daß der MCLR Pin nur eine Schutzdiode nach Masse hat? Wie hängt das mit der Nulldurchgangserkennung zusammen? Ich habe in einem anderen Forum gelesen, daß auf irgendeine clevere Weise die interne Schutzdiode zur Nulldurchgangserkennung genutzt werden kann, leider ohne Erläuterung. Wie könnte das gehen? Alle mir bekannten Methoden zur Nulldurchgangserkennung sind mit einem gewissen Aufwand verbunden (extra Peripherie/extra Baustein/extra Schaltung), daß dazu zwei Widerstände und ein Mikrocontroller Pin genügen, wußte ich nicht. Obwohl ich hier die Schaltungsdetails besprechen will, möchte ich eigentlich keine eigene Regelung entwerfen. Falls jemand etwas dazu erläutern will, würde mich gleichwohl interessieren, wo bei so einer Regelung der Knackpunkt liegt. Was die Abfrage und Verarbeitung von Sensordaten angeht, habe ich keine Fragen, aber wie sieht das mit der Regelschleife Drehzahl-Phasenanschnittswinkel aus? Wird einfach solange aufgeregelt bis die Drehzahl wieder auf den Soll-Wert ansteigt oder macht die Firmware auf dem Mikrocontroller noch mehr? Ein popeliger PIC12F675 ist ja eigentlich nicht für viel zu gebrauchen, das Teil ist lahm und hat keinen Speicher, groß mit Rechnen ist da nicht.
Beitrag #8023693 wurde von einem Moderator gelöscht.
Leute, bitte nicht gleich losschlagen nur weil er den Konturenstecker mit Eurostecker verwechselt hat. Kann man ja auch lieb erklären? Und für die Schaltungsanalyse nebensächlich.
Beitrag #8023697 wurde von einem Moderator gelöscht.
Chancey schrieb: > Wie geht das, wenn der PIC bei geöffnetem Schalter gar nicht läuft Er läuft noch, der Elko versorgt ihn während der Motor bremst. Chancey schrieb: > Wie hängt das mit der Nulldurchgangserkennung zusammen? Keine störenden Querströme über diese Diode weil sie ja nicht vorhanden ist. Auch wenn über diesen Pin schon 5V anliegen, VCC aber noch nicht aufgebaut ist also fast 0 ist. Chancey schrieb: > aber wie sieht das mit der Regelschleife Drehzahl-Phasenanschnittswinkel > aus? PID mit zum Motor passenden P I und D Werten
:
Bearbeitet durch User
Beitrag #8023708 wurde von einem Moderator gelöscht.
Karl schrieb im Beitrag #8023693: > W(ack!)eldackel gut gebellt. Noch ein Stöckchen, hoch das Röckchen? Karl schrieb im Beitrag #8023697: > Innovation ist kontroverse Entwicklung. Stasimorphose ist Stillstand. Du bist sicher der neue Forumsidiot!
Thomas R. schrieb: > Leute, bitte nicht gleich losschlagen nur weil er den Konturenstecker > mit Eurostecker verwechselt hat. Kann man ja auch lieb erklären? Und für > die Schaltungsanalyse nebensächlich. Ich habe eigentlich gar nichts verwechselt, aber offenbar gibt meine Formulierung Anlaß zu Mißverständnissen. Ich habe jedenfalls kein Problem, einen Eurostecker von einem Konturstecker/Schukostecker zu unterscheiden. Allerdings wird mich mein Gedächtnis im Stich gelassen haben, denn an einem Staubsauger habe ich vermutlich keinen Eurostecker gesehen. Worauf ich mit meiner Anmerkung über Eurostecker-Kabel hinaus wollte: Kress/AMB bietet die Fräsmotoren mit festem oder mit abnehmbarem Anschlußkabel mit 'Quick Verschluß' an (ähnlich IEC 60320 mit Arretierung). Netzseitig ist immer ein Konturstecker/Schukostecker dran. Obwohl die Fräsmotoren einen Stahl-Flansch haben für eine Eurohals-Aufnahme, ist nirgendwo ein PE-Leiter angeschlossen. Meines Wissens nach müssen Elektrogeräte, die Netzspannung führen und an denen der Benutzer leitfähige Teile berühren kann, per PE-Leiter gesichert sein. Vermutlich ist das hier praktisch nicht machbar. Diese Fräsmotoren sind aber wohl auch nicht als Handwerkzeuge vorgesehen. Für die Verwendung in einer CNC Fräse brauche ich kein 'Quick Verschluß' Kabel. Das Kabel ist ziemlich dick und würde mir nur unnötig die Schleppkette verstopfen, der große Biegeradius stört. Da kein PE-Leiter angeschlossen ist, würde ein einfaches zwei-adriges Kabel wie an einem billigen Staubsauger ähnlicher Leistungsklasse genügen. Ein Eurostecker und das zugehörige Kabel hätte natürlich nicht die nötige Strombelastbarkeit für einen Fräsmotor mit über 1000W.
:
Bearbeitet durch User
Beitrag #8023729 wurde von einem Moderator gelöscht.
Beitrag #8023730 wurde von einem Moderator gelöscht.
Ich habe mal zwei Ersatzschaltbilder für die Nulldurchgangserkennung und die Drehzahlerkennung gezeichnet und in LTSpice simuliert. Die vorliegende Methode der Nulldurchgangserkennung basiert auf der Verwendung der internen ESD Schutzdioden des GPIO Pins. Mit ausreichend groß dimensionierten Widerständen kann der Pin direkt mit Netzspannung verbunden werden. Am Eingang wird ein Rechtecksignal im Takt der Netzfrequenz erzeugt, wobei die Spannung auf VDD+0,6 und VSS-0,6V begrenzt wird. Da in der Kress/AMB Schaltungsvariante GP3/MCLR verwendet wird, und der MCLR Pin keine interne Schutzdiode nach VDD besitzt, muß die Spannungshöhe dort durch eine externe Diode begrenzt werden, in diesem Fall eine Zenerdiode (vermutlich 5V). Wieso wird dort eigentlich GP3/MCLR genutzt? Hier die Antwort. Die Schaltung beruht offenbar auf einem Vorschlag aus einer 30 Jahre alten Microchip Application Note, und zwar AN521 von 1997. Diese Application Note wurde neben anderen in der Zwischenzeit zurückgezogen und es wird im allgemeinen davon abgeraten, auf diese primitive Weise eine Nulldurchgangserkennung umzusetzen. Näheres dazu gibt es im Microchip Technical Bulletin TB3013 von 2008, wo genau erklärt wird, wieso der Schaltungsvorschlag in AN521 nicht (mehr) in Betracht gezogen werden sollte für neue Entwürfe. Soweit ich sehe, besteht der wesentliche Grund hierbei, abgesehen von der direkten Beschaltung des Pins mit Netzspannung, in der hohen Durchlaßspannung der internen P-N Dioden in Verbindung mit Pass-Gates zu analoger Peripherie (ADC). Der P-MOSFET der internen Pass-Gates beginnt bereits ab VDD+0,4 V zu leiten, was zu Sekundäreffekten führt (sieh TB3013). Eine Möglichkeit, dem vorzugreifen, besteht darin, die analoge Peripherie abzuschalten oder einen rein-digitalen Pin als Eingang zu wählen. Deshalb erfolgt in der Kress/AMB Schaltungsvariante die Nulldurchgangserkennung an GP3/MCLR (woraus man auch schließen kann, daß die Kress/AMB Entwickler sicher über mögliche Probleme bewußt waren). Allerdings müssen laut TB3013 externe Schottky-Dioden verwendet werden anstatt der internen P-N Dioden, wenn diese Methode unbedingt umgesetzt werden soll. Soweit ich sehe, hat Kress/AMB das nicht getan und verstößt damit gegen Microchips Spezifikationen und Anwendungsempfehlungen. Nulldurchgangserkennung scheint ja ein Dauerbrenner im Forum zu sein und es gibt sogar einen Artikel dazu auf dieser Seite (https://www.mikrocontroller.net/articles/230V). Dort findet sich auch weiterhin ein Verweis auf AN521, obschon die Methode nicht empfohlen wird. Die Methode nach AN521 zur Nulldurchgangserkennung mag clever aussehen, aber aus meiner Sicht ist sie nur etwas für Sparfüchse und harte Jungs. Im Microchip Forum selbst können sich dafür vor allem noch Leute aus Entwicklungsländern begeistern, während alle anderen davon dringend abraten. Das Ersatzschaltbild für den Tachogenerator weicht von der Originalschaltung natürlich deutlich ab. Ich wüßte nicht, wie man sonst in LTSpice wechselnde Magnetfelder simulieren könnte. Die genauen Werte von C2 und C3 sind mir nicht bekannt bisher. Mir fällt gerade auf, daß ich die Umdrehungszahl hier noch durch 60 hätten Teilen müssen, die Frequenz ist also viel zu hoch in der Simulation. Ist aber egal. Soweit ich das verstehe, hängt die Basis Q1 (mittelbar) über D6 an 5V, Q1 sperrt also im Ruhezustand. Wenn sich der Magnetring an der Achse des Motors dreht, induziert das wechselnde Magnetfeld in L1 periodisch eine negative Spannung, Q1 schaltet durch, D6 sperrt. So entsteht dann an GP2/AN2 das Tachosignal. In meinem Bild ist es eine Rechteckspannung, aber mit veränderten Parametern (Frequenz, Werte C2, C3) entsteht eher eine Sägezahnspannung. Die Beschaltung an GP3/AN3 kapiere ich immer noch nicht. Wozu ist das gut?
Chancey schrieb: > Meines Wissens nach müssen Elektrogeräte, die Netzspannung führen und an > denen der Benutzer leitfähige Teile berühren kann, per PE-Leiter > gesichert sein Nein, die Teile müssen nur doppelt isoliert sein von netzspannungsführenden Teilen. Da bei Bohrmaschinen der Kopf dreht, ist er sowieso nicht erdbar "gelb/grünes Kabel dranschraubbar".
Hier noch eine LTSpice Simulation einer Ersatzschaltung für die Beschaltung an Pin GP4/AN3. Den genauen Wert von C1 kenne ich nicht. Wenn hiermit das Anliegen von Netzspannung erkannt werden soll - wozu ist das überhaupt nötig? @laberkopp Danke für die Erläuterungen. Ich sollte mal nachlesen, wie das genau ist mit Bohrmaschinen und Fräsmotoren. Stimmt natürlich, Bohrfutter usf. kann man ja eh nicht an den Schutzleiter hängen. OK, ich greife mal auf, was Du oben gesagt hast. Der PIC wird nach dem Abschalten/Öffnen von S1 über C1 (gemeint ist der Schaltplan für den gesamten Controller) weiter versorgt während der Motor bremst. Und was soll er noch unbedingt tun, während der Motor bremst?
:
Bearbeitet durch User
Beitrag #8026198 wurde von einem Moderator gelöscht.
Moin, Michael B. schrieb: >> Meines Wissens nach müssen Elektrogeräte, die Netzspannung führen und an >> denen der Benutzer leitfähige Teile berühren kann, per PE-Leiter >> gesichert sein > > Nein, die Teile müssen nur doppelt isoliert sein von > netzspannungsführenden Teilen. > > Da bei Bohrmaschinen der Kopf dreht, ist er sowieso nicht erdbar > "gelb/grünes Kabel dranschraubbar". Dazu mal kurz off-topic: Wenn gewisse Metall-Gehäuseteile jedoch gar nicht von Kabeln mit Netzspannung berührt werden können, weil die Kabel im Gerät nicht lang genug sind, müssen diese Gehäuseteile dann auch auf PE gelegt werden oder reicht der Abstand als Sicherheit aus? Gruß, Roland
Bitte melde dich an um einen Beitrag zu schreiben. Anmeldung ist kostenlos und dauert nur eine Minute.
Bestehender Account
Schon ein Account bei Google/GoogleMail? Keine Anmeldung erforderlich!
Mit Google-Account einloggen
Mit Google-Account einloggen
Noch kein Account? Hier anmelden.







