Hallo zusammen, ich möchte via OpAmp(s) einen unbalanced Output in einen balanced output umwandeln oder anders gesagt unsymmetrisch zu symmetrisch umwandeln. Ich habe auch eine Referenzschaltung gefunden (siehe Bild unbalanced-balanced). Ich habe nur eine unsymmetrische Versorgungsspannung (9V) zur Verfügung und würde daher die Masse durch eine virtuelle Masse "ersetzen". Intuitiv (ohne auf Bauteilwerte zu achten) wäre meine Lösung in zweiten Bild (unbalanced-balanced-unsym_Power). Funktioniert das so ? Viele Grüße
Harry R. schrieb: > würde daher die Masse durch eine virtuelle Masse "ersetzen". Du musst dabei aber beachten, dass sich das Ausgangssignal auch auf diese "Masse" bezieht. Interessant ist also ganz besonders, was "vor" und "nach" dieser OP-Schaltung kommt und wie die Versorgung dieser Baugruppen aussieht.
Lothar M. schrieb: > Harry R. schrieb: >> würde daher die Masse durch eine virtuelle Masse "ersetzen". > Du musst dabei aber beachten, dass sich das Ausgangssignal auch auf > diese "Masse" bezieht. Interessant ist also ganz besonders, was "vor" > und "nach" dieser OP-Schaltung kommt und wie die Versorgung dieser > Baugruppen aussieht. Vor der Baugruppe wäre (es folgen Beispiele) eine Gitarre (keine Spannungsversorgung), es könnte aber auch eine Kette wie folgende sein : Gitarre -> Vorverstärker (9V) (unbal. OUT) -> unbal. IN meiner (noch zu bauenden) Schaltung -> Bal. OUT . Das zweite Beispiel ist das wahrscheinlichere. Ich würde den Vorverstärker und das bal. OUT (aus der "neuen" Schaltung) in ein Gehäuse bauen, sodass es nach außen aussieht wie unbal. IN , bal. OUT. Die hätten dann die gleichen 9V als Stromversorgung ... Ich sehe nur das Problem, dass sich die Eingangsmasse (unbal. IN) und die Ausgangsmasse (bal. OUT) niemals wieder "sehen" sollten, also nirgendwo eine weitere Verbindung vorhanden ist, aber das hätte ich unter Kontrolle. Ich könnte das ganze natürlich auch mit einer (passiven) DI-Box machen, aber das bekomme ich nicht in ein Gehäuse (bzw es würde zu groß) Viele Grüße PS.: Der Vorverstärker ist nur ein einfaches Beispiel für eine mit Strom versorgte Audio-Schaltung ...
Eine etwas bessere Schaltung ist im Bild. Einfacher und genauer geht es mit DRV135 https://www.ti.com/product/DRV134 Harry R. schrieb: > Ich habe nur eine unsymmetrische Versorgungsspannung (9V) zur Verfügung > und würde daher die Masse durch eine virtuelle Masse "ersetzen". Besser 2 9V Batterien verwenden. Gitarre kann recht hohe Pegeln erreichen.
:
Bearbeitet durch User
Moin, Harry R. schrieb: > ich möchte via OpAmp(s) einen unbalanced Output in einen balanced output > umwandeln oder anders gesagt unsymmetrisch zu symmetrisch umwandeln. > > Ich habe auch eine Referenzschaltung gefunden (siehe Bild > unbalanced-balanced). Wenn Sender und Empfänger getrennte Massen haben, dann geht das IMO in der Praxis auch einfacher. Als '+' reichst du einfach das Signal raus, aber mit einem definierten Ausgangswiderstand, z.B. 600Ohm. Als '-' reichst du einfach deine virtuelle Masse raus, ebenfalls mit 600Ohm Ausgangswiderstand. Der Trick ist, das das funktioniert, also echt funktioniert. Es geht ja bei balanced darum, dass sich Gleichtaktstörungen nicht auf das Signal auswirken. Gleichtaktstörungen wirken sich bei dieser Variante auf die '+' und die '-'-Leitung gleich aus, weil beide beim Sender und Empfänger den gleichen Widerstand haben. Ergo gleichen sich diese Störungen nach Differenzbildung aus. Dass die '-'-Leitung an sich gar kein Signal transportiert, spielt keine Rolle, es reicht, dass sie die gleichen Störungen mitbekommt, wie die echte Signalleitung. Empfängerseitig brauchst du dann aber einen 'richtigen' Balanced-Eingang. Gruß Roland
Udo K. schrieb: > Eine etwas bessere Schaltung ist im Bild. Danke :-) Das funktioniert dann auch mit der virtuellen Masse ? > Einfacher und genauer geht es mit DRV135 > https://www.ti.com/product/DRV134 Braucht leider sym. Spannungsversorgung :-( > Harry R. schrieb: >> Ich habe nur eine unsymmetrische Versorgungsspannung (9V) zur Verfügung >> und würde daher die Masse durch eine virtuelle Masse "ersetzen". > > Besser 2 9V Batterien verwenden. Gitarre kann recht hohe Pegeln > erreichen. Ja, bei den Pegeln schau ich mal, aber notfalls begrenze ich das mit 2 antiparallelen Dioden vor dem Eingang ... VG
Harry R. schrieb: > Ja, bei den Pegeln schau ich mal, aber notfalls begrenze ich das mit 2 > antiparallelen Dioden vor dem Eingang ... Also ein Effekgerät, sonst besser einen Spannungsteiler. Harry R. schrieb: >> https://www.ti.com/product/DRV134 > Braucht leider sym. Spannungsversorgung :-( Das musst du dem DRV134 ja nicht sagen, kannst ja seinen GND auf deine virtuelle Masse legen. Aber er will 9V.
:
Bearbeitet durch User
Wenn das für Audio sein soll, wäre über einen Übertrager nachzudenken. Dann hat sich das auch mit der Massenthematik.
Ein Übertrager ist sicher eine sehr gute Lösung. Aber wo kann man den um vernünftiges Geld heute noch kaufen. Wenn aber eine Batterie verwendet wird und der Eingang potentialfrei ist (Gitarre), dann macht ein symmetrischer Ausgang eigentlich überhaupt keinen Sinn. Rauscht nur mehr.
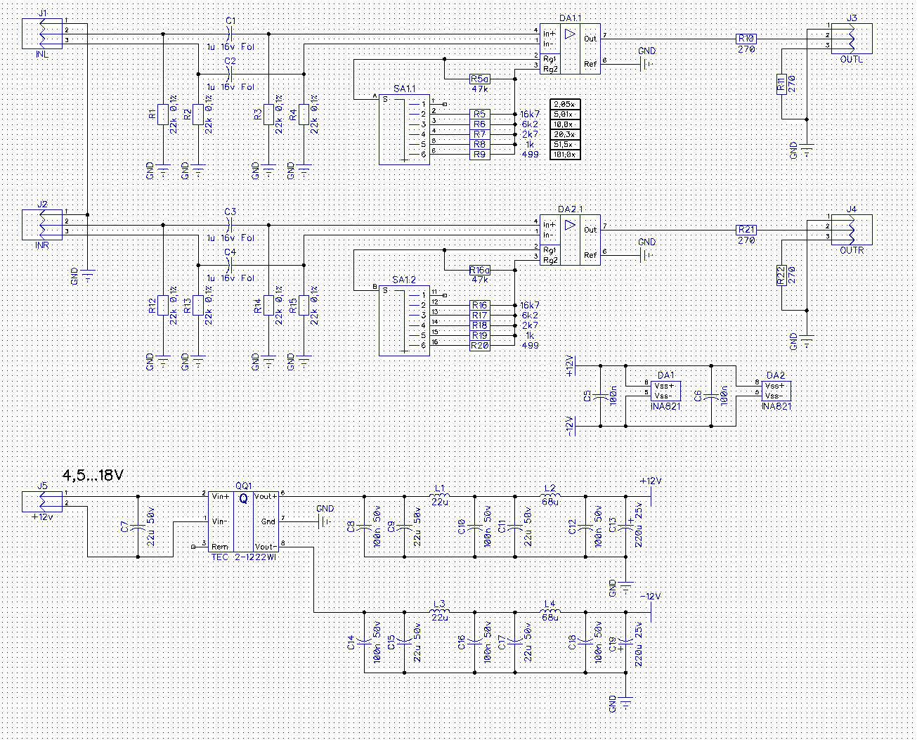
Udo K. schrieb: > Ein Übertrager ist sicher eine sehr gute Lösung. Aber wo kann man den > um vernünftiges Geld heute noch kaufen. Ich habe gute Erfahrungen mit LTR-110 von Monacor, nur 19,5 €. Übrigens, warum denkt man hier von Quasi-balanced output nicht? Qualitativ kaum Unterschied, vielleicht sogar besser, da zweite OV keine Phasenverschiebung machen kann. TEC 2-1222WI o.Ä. kann Problem mit Speisung lösen helfen. Es gibt bei Mouser.
:
Bearbeitet durch User
Moin, ein "richtiger" Audio-Balanced Line Driver hat ein hinreichend hohes Output-CMRR (Common-Mode-Rejection-Ratio). Ein Ausgangsübertrager wäre da ideal, eine elektronische Lösung sind z.B. ICs vom Typ DRV13x Audio-Balanced Line Drivers (TX), die gut 60 dB erreichen. vorstehende Schaltungen haben 0 dB OCMRR. Näheres dazu siehe Datenblatt DRV13x. Auch THAT liefert exzellente Driver..
Wolfgang D. schrieb: > Ein Ausgangsübertrager wäre > da ideal Große Vorteil von Übertrager: wenn man in eine symmetrische Out-Buchse einen unsymmetrischen (mono) Klinkenstecker steckt, wird Signal einfach verdoppelt. Mit elektronischen Lösungen ohne Übertrager bleibt Signal gleich und es bleibt auch Gefahr, "-" Ausgang durch Kurzschluss zu überlasten. Auch Bonus von Übertrager: galvanische Trennung. Vor fast zwei Jahren sollte ich eine elektronische Orgel mit unsymmetrischen Ausgängen mit vier aktiven Lautsprechern symmetrisch verbinden. Ich habe eine Platine mit vier LTR-110 von Monacor gemacht, die in "pro snake Stagebox Housing 9950" paßte (bei Thomann gekauft). Dort gibt es 2 Reihen je 4 Plätze für XRL-Stecker. In vier davon habe ich XRL-Stecker montiert, in vier anderen Klinkenbuchsen. Gehäuse aus Stahlblech macht Abschirmung (die bei LTR-110 fehlt). Bisher funktioniert das störungsfrei, obwohl symmetrischen Audiokabel zusammen mit Stromnetzkabel für Lautsprecher verlegt wurden. Um auf Nummer Sicher zu gehen, habe ich vorher LTR-110 mit einem Frequenzgeneratur (XDG3082, Total harmonic distortion <0.05 % ) und 14 bit Oszilloskope (XDS3104AE) untersucht. Dabei interessierte mich vor allem Koeffizient der dritten Harmonischen in unterem Frequenzbereich. Ergebnisse bei Eingangsamplitude 5V/1,2V, Signalquelle mit 130 Ohm und Last 3,3 kOhm: 20 Hz: 3,98%/0,74% 25 Hz: 2,40%/0,50% 32 Hz: 1,05%/0,31% 40 Hz: 0,62%/0,26% 50 Hz: 0,32%/0,17% 63 Hz: 0,26%/0,13% 80 Hz: 0,11%/0,11% 100 Hz: 0,10%/0,08% 125 Hz: 0,09%/0,05% 160 Hz: 0,05%/0,05% Unter 0,05% könnte ich per FFT keine sicheren Daten bekommen, da Frequenzgenerator selbst 0,05% (in Summa) hat. Da Orgelausgänge nur selten über 1 Volt Amplitude gehen und normalerweise ~50 bis 100 mV, und Frequenzbereich geht nicht unter 32 Hz (und die Lautsprecher laufen laut ihren Daten erst ab 33 Hz), hielt ich diese Trafo für geeignet. Auch mein Gehör kann nichts dagegen sagen.
Die potentialfreie Kopplung des Gitarrensignales birgt imho mindestens 2 Probleme. Erstens ist deren Ausgangsimpedanz recht hoch so dass eine Lastimpedanz von 1MOhm wünschenswert ist. Zweitens ist da das Problem der kapazitiven Brummeinstreuung spätens in dem Moment wo der Gitarrist die Saiten anfaßt. Das funktioniert nach meiner Erfahrung am besten, wenn man die Metallteile der Gitarrem direkt mit GND des folgenden Verstärkers verbindet - mit Hilfe eines unbalanced Kabels. Von daher sehe ich keinen Sinn an dieser Stelle auf symmetrische Übertragung zu setzen. Sinn macht am ehesten ein Pufferverstärker mit asymm Ein- und Ausgang.
:
Bearbeitet durch User
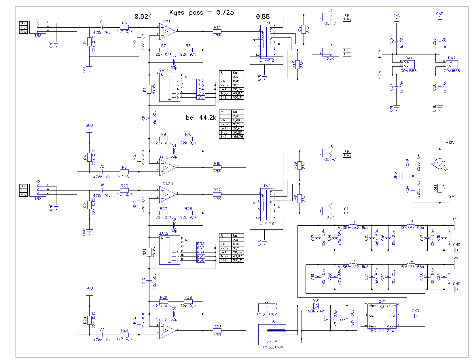
Als Anregung. In-Impedanz kann man mit passenden R1,R2 (R4,R5) ändern, hier ist Impedanz für Liniensignal optimiert, aber diese Widerstände konnen auch in MOhm-Bereich gewählt werden. Aus diesen symmetrischen Eingängen kann man problemlos unsymmetrische machen, indem Ring mit Gnd verbunden wird (z.B. wenn man Mono-Klinke einsteckt). Ausgangstrafo macht gleichzeitig mehrere Aufgaben: arbeitet statt gewöhnlichen OV Nr.3 in bekannter Instrumentalverstärker-Schaltung, symmetriert den Ausgang und dazu schafft auch galvanische Trennung. Als Bonus hat jeder Kanal zwei erdfreien Ausgänge, die als symmetrischen arbeiten können: Trafo-Pins 6 und 8 (Klemme als "XRL" bezeichnet) und mit -6 dB gegen "XRL" auch von Trafo-Pins 4 und 5 (Klemme als "OUT-A" ). Will man Eingänge als symmetrischen betreiben, sollten R1,R2 (R4,R5) mit 0,1% Genauigkeit gewählt werden. Wenn man den Verstärker mit nur einem Kanal macht oder wenn Stereo-Verhältnis nicht so genau gehalten sein sollte, darf man natürlich statt SA1 und R12 - R16 auch Loga-Poti nehmen.
:
Bearbeitet durch User
Bitte melde dich an um einen Beitrag zu schreiben. Anmeldung ist kostenlos und dauert nur eine Minute.
Bestehender Account
Schon ein Account bei Google/GoogleMail? Keine Anmeldung erforderlich!
Mit Google-Account einloggen
Mit Google-Account einloggen
Noch kein Account? Hier anmelden.




