Hallo, als fleißiger Passiv-Nutzer dieses Forums, bin ich immer wieder erstaunt, wie toll das "Internet" sein kann, wenn man es so nutzt wie es hier getan wird. (Musste ich mal loswerden, bei dem Wahnsinn zur Zeit) Nun zu meinem Projekt/Problem, mit der Bitte um Vorschläge: Ich versuche mich in dem Design einer Schaltung zur Übertragung von Messwerten an einen Computer (PC+Mac). Aus diesem Grund habe ich ich mich für den MCP2221A entschieden, da dieser keine weiteren Treiber benötigt, um vom Computer erkannt zu werden. Das hatte ich bereits mit dem Breakout-Board von Adafruit probiert. Aus diesem Grund bitte keine Alternativen vorschlagen (es sei denn, es gibt eine Alternative, die auch mit den nativen Treibern von PC+Mac erkannt und angesprochen werden kann). Nun habe ich mich über die Datenblätter von Microchip etc. hergemacht und ein PCB designed. Der USB-UART-Teil ist nur der eine Teil des gesamten PCBs, dass ich hier aber nicht besprechen wollte, da ich den Teil noch gar nicht bestückt habe und dieser somit nicht die Ursache für mein Problem sein kann. Den Isolator (U3) habe ich auch noch nicht bestückt. Ich dachte, ich hätte an alles gedacht ;) Jedoch gibt es Probleme beim Erkennen des Gerätes seitens Windows (Mac hatte ich noch nicht probiert). Die Meldung im Gerätemanager (Rubrik USB-Controller) lautet: "Fehler beim Anfordern einer Gerätebeschreibung." Da der Chip definitiv ohne zusätzlichen Treiber auskommt, wollte ich nun nicht softwareseitig rumdoktern, sondern suche den Fehler auf der Hardwareseite. Messtechnisch sind Versorgungen (5V, 3,3V und GND) vorhanden. Strom liegt bei ca 130uA. Also auch kein Schluss. Mein Fokus liegt auf der Fehlerbehebung. Sollten aber Profi-Vorschläge kommen, die eher das Routing und evtl. fehlende Bauteile (stützkondensatoren, ESD, etc.) betreffen, bin ich auch dankbar. Ich habe etliche Schematics (Microchip, Adafruit,...) und Forenbeiträge durchgearbeitet. Leider finde ich keinen Anhaltspunkt mehr, an den ich noch etwas machen könnte. Ich hoffe, dass es nur ein "dummer" Fehler ist. Danke im Voraus.
Eduard ". schrieb: > stützkondensatoren, ESD, etc. Das fehlt tatsächlich alles, wie du offenbar selbst schon erkannt hast... Schau dir mal folgenden Thread an, da gibt's gegen Ende ein funktionierendes Board mit demselben USB-UART-IC, allerdings bus-powered. Beitrag "Entwurf USB-UART-Converter, KiCad, bitte um Review"
Erste Grundregel: jedes VCC-GND-Pärchen ist zumindest mit einem keramischen 100nF-Kondensator mit möglichst kleiner Bauform (0603 oder kleiner) zu versehen, der dichtmöglichst an den entsprechenden Pins liegt. Jeder mm Leiterbahn zählt hier. In diesem Fall also einmal quer zwischen Pin 1 und 14. Idealerweise fließt der Strom erst am Kondensator vorbei und erreicht dann erst den Bausteinpin. Das gilt für den digitalen Isolator doppelt. Stromführende Leiterbahnen möglichst breit machen - das senkt die Induktivität. Prüfe, ob die Drehung von RX und TX zwischen Isolator und MCP richtig ist: TX auf RX und umgekehrt. Dann: Den Schirm nicht einfach auf GND legen. Da soll kein Strom drüber fließen, nur Ladungen abfließen. Gerne genommen werden 100nF||100k zwischen Shield und GND oder irgendwas in dieser Größenordnung. Grobe Fehler habe ich ansonsten nicht gesehen. fchk
C2 und C3 bringen in deinem Layout übrigens wenig bis gar nichts. Die gehören direkt an den Regler, und an GND setzt man immer möglichst mehrere Vias (so viel wie der Platz es erlaubt), um die Impedanz der Masse-"Rückleitung" möglichst gering zu bekommen.
Eduard ". schrieb: > es sei denn, es gibt eine Alternative, die > auch mit den nativen Treibern von PC+Mac erkannt und angesprochen werden > kann Der CH340N von WCH braucht ebenso unter Windows und Linux keine Treiberinstallation und kostet sehr viel weniger. Wie der mit Mac funktioniert, weiß ich nicht. https://www.lcsc.com/product-detail/C2977777.html
Johannes F. schrieb: > Der CH340N von WCH braucht ... > unter Windows... keine Treiberinstallation Ist das eine Besonderheit von der N Version? Ich frage, weil ich gewohnt bin, daß CH340 eine Treiberinstallation erfordern. Manchmal hat Windows den Treiber automatisch herunter geladen, aber nicht immer.
Hans W. schrieb: > Ist das eine Besonderheit von der N Version? Nicht, dass ich wüsste. Habe zwar bisher nur CH340N verwendet, bei denen werden aber überhaupt keine extra Treiber benötigt, auch nicht automatisch heruntergeladen. Es wird irgendein Standard-Treiber verwendet. Auch bei Linux. Wie beim MCP2221(A). Deshalb verwende ich auch nur die beiden, CP2102 und FT232 kommen für mich nicht infrage, weil ich keinen Bock habe, mich mit irgendwelchen potentiell fehlerhaften Treibern herumzuärgern. Nachtrag: Microchip schreibt im DS des MCP2221A: "Implements USB Protocol Composite Device: Communication Device Class (CDC) for USB-to-UART conversion" Genauso macht es der CH340 auch. Man hält sich einfach an den USB-Standard. Ich habe deshalb noch nie verstanden, warum die Silabs und FTDI Teile so populär sind.
:
Bearbeitet durch User
Johannes F. schrieb: > Man hält sich einfach an den > USB-Standard. Ich habe deshalb noch nie verstanden, warum die Silabs und > FTDI Teile so populär sind. Mit CDC ist halt nur ein Teil dessen möglich, was die anderen USB-Seriell-Bridges können. Wenn das reicht, kann man CDC verwenden. Wobei MS auch eine mittlere Ewigkeit brauchte, eine funktionierende CDC-Unterstützung in Windows einzubauen, bei älteren Windows-Versionen musste man irgendwo eine zum jeweiligen Devicedescriptor passende signierte *.inf-Datei herbekommen, was ein mittlerer und völlig überflüssiger Krampf im Arsch war. Damit hatte CDC keinerlei Vorteil gegenüber den proprietären Lösungen der üblichen Anbieter. Linux kann man hier schwer zum Vergleich hinzuziehen, weil da Treiberunterstützung für die üblichen Verdächtigen sowieso schon im Kernel steckt - Linux weiß, wie es mit FT232, PL2303 und all' den anderen Kandidaten umzugehen hat.
Harald K. schrieb: > Mit CDC ist halt nur ein Teil dessen möglich, was die anderen > USB-Seriell-Bridges können. Wenn das reicht, kann man CDC verwenden. OK, das war mir nicht bewußt - danke für die Klarstellung. Mir persönlich hat bisher die "reine UART-Funktionalität" genügt, nur mit RxD und TxD, alles andere wie die zusätzlichen RS232-Signale brauche ich nicht (und bin mir ziemlich sicher, dass das auch so bleiben wird). Insofern ist für meine Zwecke der CH340N das Mittel der Wahl.
Frank K. schrieb: > Erste Grundregel: jedes VCC-GND-Pärchen ist zumindest mit einem > keramischen 100nF-Kondensator mit möglichst kleiner Bauform (0603 oder > kleiner) zu versehen, der dichtmöglichst an den entsprechenden Pins > liegt. Jeder mm Leiterbahn zählt hier. In diesem Fall also einmal quer > zwischen Pin 1 und 14. Idealerweise fließt der Strom erst am Kondensator > vorbei und erreicht dann erst den Bausteinpin. > > Das gilt für den digitalen Isolator doppelt. > > Stromführende Leiterbahnen möglichst breit machen - das senkt die > Induktivität. > > > Dann: Den Schirm nicht einfach auf GND legen. Da soll kein Strom drüber > fließen, nur Ladungen abfließen. Gerne genommen werden 100nF||100k > zwischen Shield und GND oder irgendwas in dieser Größenordnung. > > Grobe Fehler habe ich ansonsten nicht gesehen. > > fchk Hallo, vielen Dank für die Hinweise, die ich beim Redesign beherzigen werde. Jedoch löst es nicht das Problem. Folgendes habe ich auf der Platine geändert: - zw. Pin1 und 14 einen Kondensator (1uF) eingesetzt - Pin11 von Vcc getrennt und mit einem Bypass-Ko (1uF) versehen (gegen GND) - Pin4 (RST) von PullUp (R3) getrennt (wie Adafruit) - USB-Schirm vom GND entfernt (USB-Leitung entmantelt und den Schirm durchtrennt) Bei jedem einzelnen Schritt jeweils Tests durchgeführt. Keine Änderung. Was mir aufgefallen und mich noch ratsamer zurücklässt, ist, dass wenn ich ein USB-C zu USB-C-Kabel verwende (anstatt wie bisher ein USB-A zu USB-C-Kabel), tut sich im Gerätemanager rein gar nichts. Einen anderen PC habe ich auch schon verwendet. > Prüfe, ob die Drehung von RX und TX zwischen Isolator und MCP richtig > ist: TX auf RX und umgekehrt. RX/TX sollten so schon richtig sein, aber zunächst uninteressant, da der ISO-Baustein noch gar nicht gesetzt ist. Ich verstehe es einfach nicht. So kompliziert ist es doch gar nicht. Oder muss ich den MCP2221 flashen, um ihn benutzen zu können? Ich habe mir auch die Software Microchip Utility heruntergeladen. Das Modul von Adafruit wird hier erkannt. Meine Testplatine wird nicht erkannt (was ja logisch ist, wenn es noch nicht von Windows erkannt wurde). Eduard Bzgl. CH340N: Würde mich evtl. später damit beschäftigen. Nur wie Hans W. schrieb, hatte ich die selben Erfahrungen was diesen Chip anbelangt. Es war mitunter ziemlich kompliziert, einen China-Arduino Nano anzusprechen, die ja mit CH340/341 arbeiten.
:
Bearbeitet durch User
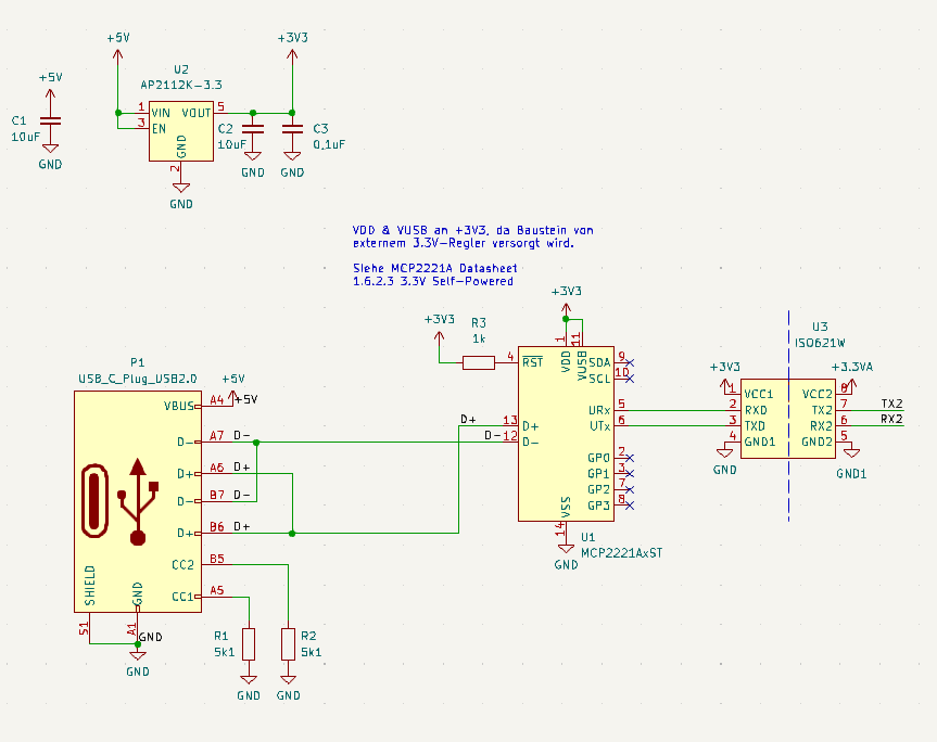
Da ich mich auf das Adafruit-Modul beziehe, hier noch die Schematic und das PCB-Board von Adafruit (als Eagle-Datei bei Github heruterladbar). Ich hoffe, dass ich durch die Screenshots gegen keine Lizenz verstoße. Falls ja, bitte Bescheid geben, dann lösche ich es wieder. Achtung: Adafruit verwendet das QFN-Gehäuse. Ich das TSSOP14. Die sind nicht Pin-Kompatibel.
Sollte man in dem Chip vielleicht "USB CDC Serial Number Enable bit" aktivieren? Ohne Seriennummer gibt es unter Windows bei einigen Geräten Probleme. Ich habe allerdings noch nie mit dem Chip gearbeitet, daher nur ein Schuss ins Blaue. Grüße Daniel
:
Bearbeitet durch User
Man kann mit der Utility-Software so einiges machen. Jedoch muss die Software erstmal Zugriff auf den Chip erhalten. Und das ist ja gerade das Problem, dass der Chip von Windows nicht erkannt wird bzw. nicht mit diesem kommunizieren kann.
Eduard ". schrieb: > zw. Pin1 und 14 einen Kondensator (1uF) eingesetzt Üblich sind 100nF, ggf. parallel mit 1µF oder größer. Und, wichtiger: ein MLCC (Multilayer Ceramic) muss es sein. Eduard ". schrieb: > Pin11 von Vcc getrennt Schlecht, der soll im Self-Powered Mode mit VDD verbunden sein, siehe Datenblatt S. 17f. Eduard ". schrieb: > Pin4 (RST) von PullUp (R3) getrennt (wie Adafruit) Auch schlecht. Ausschlaggebend ist das Datenblatt (S. 21, Ausschnitt anbei) und nicht das Pfuschwerk irgendeines Maker-Shops. Eduard ". schrieb: > USB-Schirm vom GND entfernt (USB-Leitung entmantelt und den Schirm > durchtrennt) Nur relevant, falls beide Enden des USB-Kabels jeweils separat geerdet bzw. beide Massen sonstwie anderweitig verbunden sind. Ist deine Platine bspw. an ein potentialfreies Netzgerät angeschlossen, ist es komplett egal, ob der Schirm beidseitig mit GND verbunden ist. Eduard ". schrieb: > Oder muss ich den MCP2221 flashen, um ihn benutzen zu können? Nein. Eduard ". schrieb: > Nur wie Hans W. schrieb, > hatte ich die selben Erfahrungen was diesen Chip anbelangt. Es war > mitunter ziemlich kompliziert, einen China-Arduino Nano anzusprechen, > die ja mit CH340/341 arbeiten. Möglicherweise ist der Arduino-Nachbau mit Fake-CH340 bestückt.
:
Bearbeitet durch User
wenn ich das DB richtig interpretiere kommen bei VCC 5V dran(von der USB-Buchse), gehen auf den internen LDO, an dessen Ausgang(VUSB) kommt dann der Kondensator.
Daniel F. schrieb: > Sollte man in dem Chip vielleicht "USB CDC Serial Number Enable bit" > aktivieren? Braucht man nicht. Meine Platinen mit MCP2221(A) haben mit Windows 10 und Rasperry Pi OS sofort out-of-the-box funktioniert, ohne dass ich irgendwas am nichtflüchtigen Speicher des MCP bearbeitet hätte.
Fr N. schrieb: > wenn ich das DB richtig interpretiere kommen bei VCC 5V dran(von der > USB-Buchse), gehen auf den internen LDO, an dessen Ausgang(VUSB) kommt > dann der Kondensator. Das gilt für Bus-Powered Mode. Der TO will Self-Powered.
Höchstwahrscheinlich ist der Ansatz "self-powered" mittels externem LDO hier der falsche, da er die Sache unnötig verkompliziert. Wenn es lediglich um die 3,3-V-Pegel am Ziel-UART geht: Das kann der ISO621 (vermutlich ist der STISO621 von STM gemeint?) ganz alleine. Einfach die Standard-"Bus-powered"-Schaltung aus dem DB nehmen, den ISO auf der USB-Seite mit VUSB = 5 V verbinden und auf der UART-Seite mit 3,3 V.
> ... wenn ich ein USB-C zu USB-C-Kabel verwende ...
Da frage ich mich (als Laie), ob die Verdrahtung des USB-Anschlusses
stimmt.
Der geht im eingangs gezeigten Bild nach rechts, bei dem Adafruit-Bild
nach links, aber die Ds liegen gleich.
Wie gesagt, nur eine Laienmeinung.
:
Bearbeitet durch User
Johannes F. schrieb: > Daniel F. schrieb: >> Sollte man in dem Chip vielleicht "USB CDC Serial Number Enable bit" >> aktivieren? > > Braucht man nicht. Bei Geräten ohne Serial Number hat man das Problem, dass sie bei einem Wechsel des USB-Ports auch eine neue COM-Port-Nummer verpasst bekommen. Wenn man damit leben kann, ist das OK.
Hmmm schrieb: > Bei Geräten ohne Serial Number hat man das Problem, dass sie bei einem > Wechsel des USB-Ports auch eine neue COM-Port-Nummer verpasst bekommen. Das ist richtig. Kommt aber nicht als Ursache des vom TO geschilderten Problems (MCP wird überhaupt nicht erkannt) infrage.
Beitrag #8027550 wurde vom Autor gelöscht.
Eduard ". schrieb: > zw. Pin1 und 14 einen Kondensator (1uF) eingesetzt Was steht denn zum Thema "Decoupling Capacitor" im Datenblatt? Alternativ: welche Kondensatoren sind auf dem Evalboard? Und wie sieht das Layout des Evalboards aus? Merke: das Datenblatt und ein evtl. vorhandenes Evalboard sind die allererste Adresse für eine Eigenentwicklung.
Lothar M. schrieb: > Alternativ: welche Kondensatoren sind auf dem Evalboard? Und wie sieht > das Layout des Evalboards aus? Gibt es sogar von Microchip: https://www.microchip.com/en-us/development-tool/bb62z76a Hatte vorhin auch schon mal einen Blick in dessen Schaltplan geworfen, allerdings beherzigen sie ihre eigene Empfehlung aus dem Datenblatt für die Reset-Beschaltung im Self-powered-Mode nicht. Hatte auch woanders schon mal den Eindruck, dass Microchip seine Evalboards von Praktikanten designen lässt. Sind also eher mit Vorsicht zu genießen.
Johannes F. schrieb: > Eduard ". schrieb: >> zw. Pin1 und 14 einen Kondensator (1uF) eingesetzt > > Üblich sind 100nF, ggf. parallel mit 1µF oder größer. Und, wichtiger: > ein MLCC (Multilayer Ceramic) muss es sein. MLCC wird verwendet > > Eduard ". schrieb: >> Pin11 von Vcc getrennt > > Schlecht, der soll im Self-Powered Mode mit VDD verbunden sein, siehe > Datenblatt S. 17f. Hatte ich ja zuvor gehabt. War ein Versuch, mit dem Gedanken: Adafruit-Board funktioniert. Meins nicht. Wie haben die das gemacht. > > Eduard ". schrieb: >> Pin4 (RST) von PullUp (R3) getrennt (wie Adafruit) > > Auch schlecht. Ausschlaggebend ist das Datenblatt (S. 21, Ausschnitt > anbei) und nicht das Pfuschwerk irgendeines Maker-Shops. Hatte ich ja zuvor gehabt. War ein Versuch, mit dem Gedanken: Adafruit-Board funktioniert. Meins nicht. Wie haben die das gemacht. > Eduard ". schrieb: >> USB-Schirm vom GND entfernt (USB-Leitung entmantelt und den Schirm >> durchtrennt) > > Nur relevant, falls beide Enden des USB-Kabels jeweils separat geerdet > bzw. beide Massen sonstwie anderweitig verbunden sind. Ist deine Platine > bspw. an ein potentialfreies Netzgerät angeschlossen, ist es komplett > egal, ob der Schirm beidseitig mit GND verbunden ist. > > Eduard ". schrieb: >> Oder muss ich den MCP2221 flashen, um ihn benutzen zu können? > > Nein. Klare Aussage. Danke. > Eduard ". schrieb: >> Nur wie Hans W. schrieb, >> hatte ich die selben Erfahrungen was diesen Chip anbelangt. Es war >> mitunter ziemlich kompliziert, einen China-Arduino Nano anzusprechen, >> die ja mit CH340/341 arbeiten. > > Möglicherweise ist der Arduino-Nachbau mit Fake-CH340 bestückt. Möglich. Ich hatte nachträglich die Schaltung vom Microchip Breakout Modul gesehen (hänge ich hier mal dran) und mit meinem Design verglichen. Ich bin, glaube ich, davon gar nicht soweit weg. Wie gesagt, ich klammere mich gerade an jeden Strohhalm, deswegen die Anpassungen/Versuche angelehnt an Adafruit Modul, das ja funktioniert. Nur frage ich mich, wie/warum das Adafruit-Board im Self-Powered-Modus funktioniert, obwohl Pin11 nicht an Vcc angeschlossen ist. Auch die Logik mit dem fehlenden PullUp-Widerstand am RST begreife ich nicht. Beide Punkte werden, wie du geschrieben hast, so in der Dokumentation gefordert. Ist der Baustein wirklich sooo empfindlich, was die Stützkondesnastoren anbelangt, wie Frank gestern erwähnt hat: "Jeder mm Leiterbahn zählt hier." ? Noch dichter als jetzt (nachträglich zw. R3 und R1 gesetzt) geht es nicht. Smilie: ratlos
:
Bearbeitet durch User
Kurzer Einwurf (ohne mich mit dem Chip auszukennen). Also gerne auch ignorieren. Mir kommt das Reset schon bissl komisch vor. Gibts da keinen Reset-Generator? Ich bezieh mich aufs erste Posting, zweites Bild.
:
Bearbeitet durch User
Eduard ". schrieb: > Nur frage ich mich, wie/warum das Adafruit-Board im Self-Powered-Modus > funktioniert, obwohl Pin11 nicht an Vcc angeschlossen ist. Gute Frage tatsächlich. Ich hätte erwartet, dass nach dem ungebrückten internen LDO von den 3,3 V zu wenig Spannung übrig bleiben würde. Eduard ". schrieb: > Ist der Baustein wirklich sooo empfindlich, was die Stützkondesnastoren > anbelangt, wie Frank gestern erwähnt hat: "Jeder mm Leiterbahn zählt > hier." ? Kaum. Mein erster Versuch mit dem MCP2221 war mit der DIP-Ausführung auf einseitiger (selbstgeätzter) Platine, und da hat es auch auf Anhieb funktioniert, obwohl man bei DIP-Gehäusen zwangsläufig auf größere Abstände zwischen Die und MLCC (Bond-Drähte eingeschlossen) kommt. Wir haben es ja hier nicht mit hunderten MHz Taktfrequenz zu tun. Sicher, dass die USB-C-Buchse korrekt verlötet ist, ohne Brücken etc.? Kannst ja mal Fotos deiner Platine von oben und unten machen.
Nick schrieb: > Mir kommt das Reset schon bissl komisch vor. Gibts da keinen > Reset-Generator? Hat einen eingebauten Power-On Reset, siehe Datenblatt S. 21 (Pull-Up an Reset-Pin soll dafür Bedingung sein).
Johannes F. schrieb: > Wir haben es ja hier nicht mit hunderten MHz Taktfrequenz zu tun. Das nicht, aber mit kräftiger pulsförmiger Belastung der Stromversorgung durch die angeschlossene Leitung.
:
Bearbeitet durch User
Johannes F. schrieb: > Hat einen eingebauten Power-On Reset, OK! Als Verzweiflungstäter würde ich den Widerstand an /RST einfach mal größer machen. Und dann weiter entspannt verzweifelt sein. ;-) Wenn dieses komische TOST (Seite 61) in der Einheit TOST <hahaha> nicht getestet wird und grob daneben liegt, könnte der Takt nach dem /RST noch nicht stabil genug sein. Den Parameter könnte man wohl sogar ändern. Evtl. steht da Quatsch drinnen. Wenn ich wieder komplett daneben liege, bitte ich die Störung zu entschuldigen. :-)
Nick schrieb: > Als Verzweiflungstäter würde ich den Widerstand an /RST einfach mal > größer machen. Hat er schon gemacht - sogar gegen unendlich, wenn ich seinen Stichpunkt oben bei den versuchsweisen Änderungen richtig deute: Eduard ". schrieb: > - Pin4 (RST) von PullUp (R3) getrennt (wie Adafruit) An den TO: woher hast du den MCP2221 bezogen? Falls über eBay oder Aliexpress, würde ich die Möglichkeit noch in Betracht ziehen, dass es sich um eine nichtfunktionale Fälschung handelt.
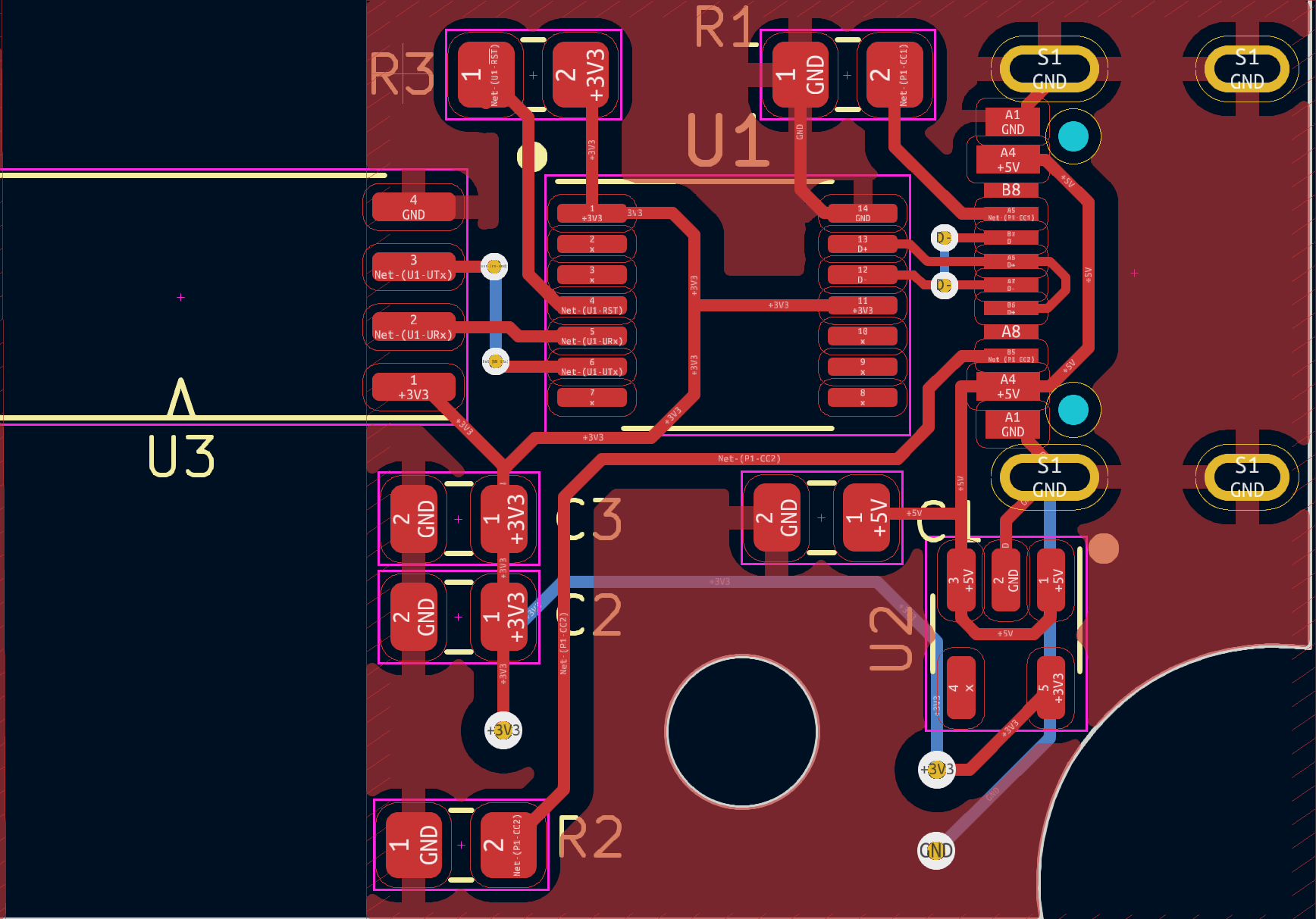
Moin, Haste nur ein aufgebautes Muster, was sich so verhaelt, oder mehrere? Sind die MCP2221 evtl. irgendwo von 'nem chinesischen Laster gefallen? Wie sieht denn das mit der Masse tatsaechlich aus? Auf deinem Bild ist die ja in 2 (grosse rote) Teile zerfallen, die dann nur ueber die eine popelige blaue, duenne Verbindung zusammenhaengt. Ist das in Echt auch so? Gruss WK
Johannes F. schrieb: > Gute Frage tatsächlich. Ich hätte erwartet, dass nach dem ungebrückten > internen LDO von den 3,3 V zu wenig Spannung übrig bleiben würde. Was meinst du mit "ungebrückt"? Johannes F. schrieb: > Sicher, dass die USB-C-Buchse korrekt verlötet ist, ohne Brücken etc.? Siehe Foto. Ist maschinell bestückt worden. Sieht eigentlich ganz gut aus. Irgendwie habe ich auch mittlerweile die USB-Buchse unter Verdacht (aus reiner Verzweiflung). Ich scheue mich nur gerade, die auszulöten und die Leitungen manuell an eine andere USB-Buchse zu löten. Aber wahrscheinlich wird mir nichts anderes übrig bleiben, um die USB-buchse auszuschließen. Ich werde mich damit leider erst fühestens wieder am Freitag beschäftigen können. Da ich mittlerweile alles hinterfrage (nicht nur die Hardware), habe ich mir noch einmal die Fehlermeldung vom PC angeschaut. Vielleicht kann jemand damit etwas anfangen: __________Die Geräteeinstellungen für USB\VID_00008PID_0002\58 396546a&0&1 wurden aufgrund einer teilweisen oder mehrdeutigen Geräteübereinstimmung nicht von der vorherigen Betriebssysteminstallation migriert._____________ Detailiertere Infos sind im Foto zu sehen. Schon mal vielen Dank für den bisherigen Input. Vieleicht hat jemand noch einen Geistesblitz.
Eduard ". schrieb: > Johannes F. schrieb: >> Gute Frage tatsächlich. Ich hätte erwartet, dass nach dem ungebrückten >> internen LDO von den 3,3 V zu wenig Spannung übrig bleiben würde. > > Was meinst du mit "ungebrückt"? Naja, Eingang (VUSB) und Ausgang (VDD) des internen 3,3-V-LDO-Reglers eben nicht miteinander verbunden ("gebrückt"), wie es das DB bei externer 3,3-V-Versorgung (aka self-powered) eben empfiehlt. In der Regel hat so ein Spannungsregler einen Mindest-Spannungsabfall, auch wenn er mit seiner intendierten Ausgangsspannung gespeist wird. Kann aber sein, dass diese hinreichend gering ist (was aber vmtl. nicht unter allen Bedingungen so sein muß), oder dass Zusatzmaßnahmen getroffen wurden (interne Überbrückung bei entsprechender Eingangsspannung an VBUS). Eduard ". schrieb: > Johannes F. schrieb: >> Sicher, dass die USB-C-Buchse korrekt verlötet ist, ohne Brücken etc.? > > Siehe Foto. Ist maschinell bestückt worden. Sieht eigentlich ganz gut > aus. Ja, sollte OK sein. Wurde der MCP2221 ebenfalls maschinell bestückt? Von JLCPCB?
Dergute W. schrieb: > Moin, > > Haste nur ein aufgebautes Muster, was sich so verhaelt, oder mehrere? > Sind die MCP2221 evtl. irgendwo von 'nem chinesischen Laster gefallen? > > Wie sieht denn das mit der Masse tatsaechlich aus? Auf deinem Bild ist > die ja in 2 (grosse rote) Teile zerfallen, die dann nur ueber die eine > popelige blaue, duenne Verbindung zusammenhaengt. Ist das in Echt auch > so? > > Gruss > WK Moin, Die fehlende Masse in dem unteren Teil hatte ich gleich zu Beginn entdeckt und dementsprechend gebrückt. Gruß, Eduard
Das Layout fand ich nicht grad begeisterungswürdig. So wie andere. Die Verbindung zwischen oben rechts und unten links über den einzigen windigen Via ist nix. Löt da mal 2 Drahtstück ein (linke Kante und rechte Kante). Hat wohl auch schon jemand gesagt ... Aber ich hab den thread nicht komplett gelesen.
Johannes F. schrieb: > Wurde der MCP2221 ebenfalls maschinell bestückt? Von JLCPCB? Ja, aber ich musste den MCP herunternehmen und ihn manuell anders setzen, da ich falsch geroutet hatte (habe mich beim designen kurzfristig umentschlossen, den TSSOP14 statt des wie im Schaltplan zuvor gewählten QFN-16. Da diese nicht Pin-kompatibel sind, waren meine Verbindungen natürlich falsch. Keine Ahnung, warum mir das nicht aufgefallen ist.) Habe ich nicht erwähnt, da ich mir zu 100% sicher bin, dass die Verbindungen vom versetzten MCP korrekt sind (x-mal gecheckt und ohmsch gemessen) und der Meinung war, dass ich irgendwas falsch gezeichnet haben muss. Bei der Zeichnung (erste PCB-Zeichnung von mir) habe ich also etwas gecheatet, um zu zeigen, wie die aktuelle Verdrahtung ist. Also, mir bitte nicht gleich den Kopf abreißen. Die Datenleitungen (D+ und D-), sowie Vss und Pin11 sind sauber auf den Pads gelötet, die direkt an die USB-Pins gehen. Lediglich Pin 1 (Vdd) Pin4 RST) musste ich mit Litzen mit den zugehörigen Bauteilen verdrahten. Die anderen Pins liegen in der Luft. Bevor ich mich an eine weitere Platine mache, wollte ich sicher sein, dass ich nicht einen gravierenden Fehler habe, der mir den MCP kaputt macht. So wie es sich derzeit darstellt, habe ich wohl keinen Fehler auf der Platine, der mir den MCP zerschießen wird. Dann werde ich mich am Freitag mal dransetzen und die letzte Platine nehmen und es nochmal probieren. Johannes, Danke für den bisherigen Input.
Nick schrieb: > Das Layout fand ich nicht grad begeisterungswürdig. So wie andere. Dem kann ich leider nicht wirklich widersprechen. War wohl nicht mein bester Tag :( > Die Verbindung zwischen oben rechts und unten links über den einzigen > windigen Via ist nix. Löt da mal 2 Drahtstück ein (linke Kante und > rechte Kante). Mache ich, wenn ich meine letzte Platine anfasse, und alle bisherigen Tipps darin einfließen lasse.
Moin, Eduard ". schrieb: > also etwas gecheatet, um zu zeigen, wie die aktuelle Verdrahtung ist. Sehr clever. Spezialgeheimtip: Naechstesmal, bevor du Schrott bestellst, hier die Noergler drueberschauen lassen... Gruss WK
Eduard ". schrieb: > Dem kann ich leider nicht wirklich widersprechen. War wohl nicht mein > bester Tag :( Dabei fehlt es ja nicht so arg weit. Lass halt ringsrum einen Rand wo die Masse "durchkommt". Wenn du paar Leiterbahnen verschiebst, kommt der fill auch besser zurecht. Notfalls mit 2 vias und einer kurzen Leiterbahn die Masse verbinden. Wenn du die Bahn von R2/2 weg bissl nach rechts schiebst, wird der Fill gleich besser. Als Abstand mach ich 0.2 mm, bei dir scheits mehr zu sein (kontrollier aber, ob der Feriger das bei zweiseitig unterstützt). Und zuguterletzt einfach auf Layer 2 einen fill mit GND machen. Dann kannst du die zwei GND-Flächen mit vias zusammennageln. Vias kosten nichts! Andere Tips wurden ja schon gegeben. Deine Hartnäckigkeit das Problem zu lösen rechne ich dir groß an.
Johannes F. schrieb: > Genauso macht es der CH340 auch. Man hält sich einfach an den > USB-Standard. Ich habe deshalb noch nie verstanden, warum die Silabs und > FTDI Teile so populär sind. Vor etwa einem Monat habe ich "Arduino mit ATmega1284P" gemacht. Auf der Platine gibt es 6-Pin-Header, man kann externe USB/TTL Konverter (mit DTR-Pin) benutzen. Ich habe zwei davon: mit CH340 und mit FT232RL. Beide funktionieren gut, ich habe keine Unterschiede bemerkt. Win11.
:
Bearbeitet durch User
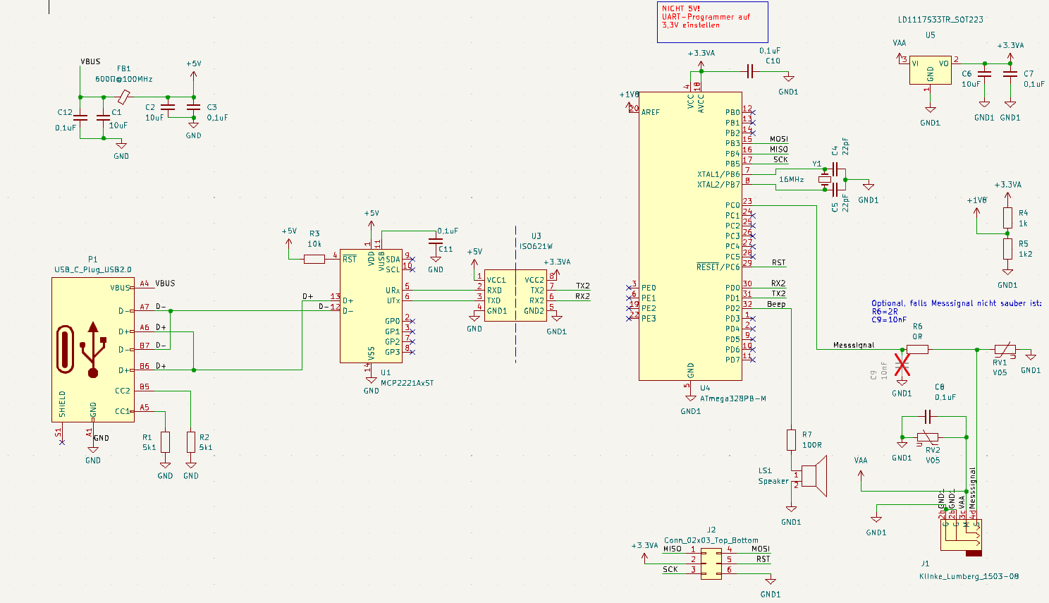
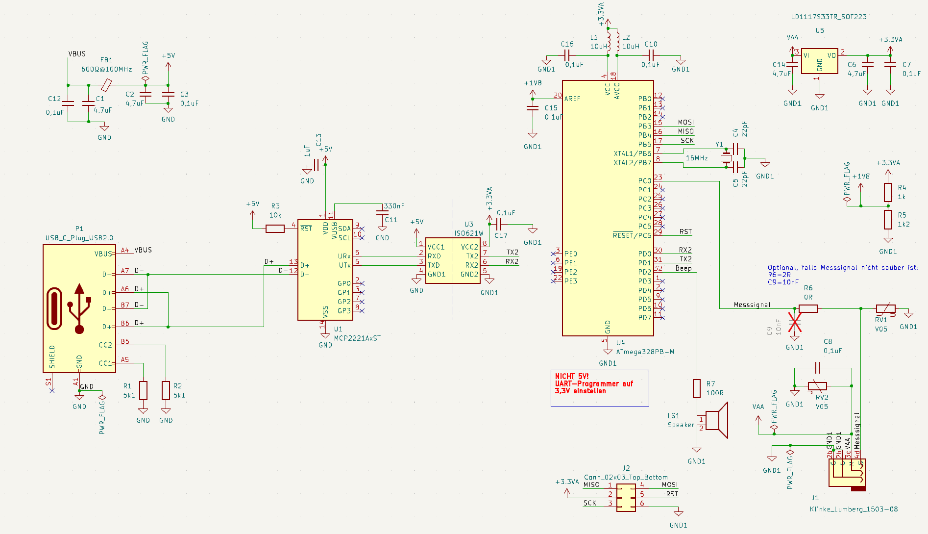
Hallo, es gibt eine Erklärung bzgl. der Kommunikationsprobleme meiner Platine: Der USB-C-Footprint in meiner Bibliothek war falsch. Er ist spiegelverkehrt. Somit sind D+/D- vertauscht. Manchmal kann es so einfach sein. Zumal wenn man allen Hinweisen mehr/genauere Beachtung schenkt. Auch die von Laien ;) S. L. schrieb: > Da frage ich mich (als Laie), ob die Verdrahtung des USB-Anschlusses > stimmt. > > Der geht im eingangs gezeigten Bild nach rechts, bei dem Adafruit-Bild > nach links, aber die Ds liegen gleich. > > Wie gesagt, nur eine Laienmeinung. Aber was kann an einem Footprint schon falsch sein. Es sei denn, man hat irgendwann mal selber den Footprint erstellt. :( Wieder was gelernt. Bis dato vielen Dank für Euren Input und Mühe bei der Suche. Ich würde den Rat eines Users gerne beherzigen und würde hier nun das gesamte Board zur Begutachtung stellen, bevor ich die Platine in Auftrag gebe, mit der Bitte um Input, bzgl. allgemeiner Designfehler, die in euren Augen eklatant sind und Änderungen bedürfen. Ich habe diese Platine, bis auf den bisher besprochenen Teil noch nicht geprüft, und kann somit auch nicht sagen, ob es bereits Fehler beinhaltet. Zur Erläuterung der Platine: Es handelt sich um eine einfache A/D-Umwandlung inkl. Trennung (ISO621), Das Messsignal hat einen Spannungsbereich von 0-1,6V und und wird im Vorfeld bereits mit einem Spannungsteiler reduziert. Die Baud-Rate wird sehr niedrig sein, da nur wenig bzw. zeit-unkritische Kommunikation stattfinden wird. Evtl. werde ich im Nachhinein den extern Osc. entfernen und den uC-internen Takt (8MHz) verwenden. Das werde im nächsten/übernächsten Schritt mal angehen. Also, wenn jemand neben Fehlerbeseitung auch gute Tips bzgl. ESD/EMV-Verbesserung hat... Vielen Dank im voraus
:
Bearbeitet durch User
Beitrag #8034559 wurde vom Autor gelöscht.
Johannes F. schrieb: > Höchstwahrscheinlich ist der Ansatz "self-powered" mittels externem LDO > hier der falsche, da er die Sache unnötig verkompliziert. > > Wenn es lediglich um die 3,3-V-Pegel am Ziel-UART geht: Das kann der > ISO621 (vermutlich ist der STISO621 von STM gemeint?) ganz alleine. > Einfach die Standard-"Bus-powered"-Schaltung aus dem DB nehmen, den ISO > auf der USB-Seite mit VUSB = 5 V verbinden und auf der UART-Seite mit > 3,3 V. Nach Johannes' Beitrag, habe ich mich doch entschlossen, den 3,3V-Regler primärseitig zu entfernen (im DB hatte ich die Level-Shift-Fkt. übersehen). Da ich den vorherigen Beitrag nicht mer bearbeiten konnte hier das PCB und die Schematic als "aktualisierte" Version.
Der LDO möchte gerne noch einen Eingangskondensator direkt an seinem VIN haben. Ein- und Ausgangskondensatoren sollen maximal dicht und mit dicken Leiterbahnen angebunden werden, damit sie richtig wirken. Ich bevorzuge übrigens Regler wie MCP1703AT-3302E/DB gegenüber den 1117'ern, und zwar wegen des Pinouts. Bei´den MCPs ist nämlich GND in der Mitte und an der Fahne. Das gibt eine bessere Wärmeableitung in die Massefläche drumrum. Und auch der möchte Ein- und Ausgangskondensatoren möglichst dicht an seinen Pins haben, jeweils min 1u X7R. fchk
Moin, So auf die Schnelle wuerd' ich den 1.8V AREF noch einen C Spendieren, weissgradnicht, was das Datenblatt da vorschlaegt. Aber den wuerd ich nehmen. Dann die blaue Plane noch ordentlich fluten; Leitungen, die nicht unbedingt so fuzzelig duenn sein muessen, koennen ruhig dicker werden. Die Masseflaeche unterm U4 koennte mit ein paar DKs an eine noch zu flutende blaue Masse angeschlossen werden. Der U5 koennte mehr Kupfer um seine beiden Pin2s kriegen, damit er sich leichter die Waerme vom Pelz schaffen kann - ja, auch wenn der wahrscheinlich nicht so arg warm wird - mehr Kupfer auf +3.3VA um ihn rum, schadet nicht. Da sind noch 2 Bohrungen auf dem PCB - kommen da womoeglich Schrauben durch, die dann die galv. Trennung zum Teufel gehen lassen? Gruss WK
Frank K. schrieb: > Der LDO möchte gerne noch einen Eingangskondensator direkt an seinem VIN > haben. Ein- und Ausgangskondensatoren sollen maximal dicht und mit > dicken Leiterbahnen angebunden werden, damit sie richtig wirken. > > Ich bevorzuge übrigens Regler wie MCP1703AT-3302E/DB gegenüber den > 1117'ern, und zwar wegen des Pinouts. Bei´den MCPs ist nämlich GND in > der Mitte und an der Fahne. Das gibt eine bessere Wärmeableitung in die > Massefläche drumrum. Und auch der möchte Ein- und Ausgangskondensatoren > möglichst dicht an seinen Pins haben, jeweils min 1u X7R. > > fchk Auch wenn der LDO (1117er) von extern versorgt (VAA Klinkenbuchse) wird und bei der vorgeschalteten Schaltung bereits etliche Kondensatoren im Spiel sind? Über Wärme muss ich mir, denke ich, nicht wirklich große Sorgen machen, da VIN 5-6V ist und die Last vom uC nicht so hoch sein sollte. Sähe natürlich anders aus, wenn LDO mehr Spannung umwandeln müsste.
Moin, Eduard ". schrieb: > Auch wenn der LDO (1117er) von extern versorgt (VAA Klinkenbuchse) wird > und bei der vorgeschalteten Schaltung bereits etliche Kondensatoren im > Spiel sind? Gerade dann. Kondensatoren am anderen Ende einer Anschlussleitung tun nicht gilden tun. Noch was anderes: Die Abwesenheit von PWR_FLAGs im Schaltbild laesst mich an der Fehlerfreiheit des ERCs zweifeln. Was spricht der denn so? Gruss WK
Dergute W. schrieb: > Moin, > > Eduard ". schrieb: >> Auch wenn der LDO (1117er) von extern versorgt (VAA Klinkenbuchse) wird >> und bei der vorgeschalteten Schaltung bereits etliche Kondensatoren im >> Spiel sind? > > Gerade dann. Kondensatoren am anderen Ende einer Anschlussleitung tun > nicht gilden tun. > Noch was anderes: Die Abwesenheit von PWR_FLAGs im Schaltbild laesst > mich an der Fehlerfreiheit des ERCs zweifeln. Was spricht der denn so? > > Gruss > WK Okay. Nachdem ich PWR_FLAGs gesetzt habe, keine ERC-Fehlermeldungen mehr. ;) Dergute W. schrieb: > Da sind noch 2 Bohrungen auf dem PCB - kommen da womoeglich Schrauben > durch, die dann die galv. Trennung zum Teufel gehen lassen? Ja, die Bohrungen sind zur für Schrauben vorgesehen. Diese befinden sich ja außerhalb der Iso-Zone. Warum sollten Sie die galvanische Trennung verhindern? Es sei denn, die Schrauben werden in ein Metallgehäuse geschraubt. Was ich nicht vorhabe.
Eduard ". schrieb: > Frank K. schrieb: >> Der LDO möchte gerne noch einen Eingangskondensator direkt an seinem VIN >> haben. Ein- und Ausgangskondensatoren sollen maximal dicht und mit >> dicken Leiterbahnen angebunden werden, damit sie richtig wirken. > Auch wenn der LDO (1117er) von extern versorgt (VAA Klinkenbuchse) wird > und bei der vorgeschalteten Schaltung bereits etliche Kondensatoren im > Spiel sind? Auch dann. Du begehst den Anfängerfehler zu glauben, dass eine Leiterbahn eine einfache elektrische Verbindung zwischen zwei Punkten ist. Das ist falsch. Du musst jede Leiterbahn wie ein Bauteil behandeln, das einen ohmschen Widerstand, eine Induktivität und eine Kapazität aufweist. In genau diesem Fall ist es die Induktivität, die Dir den Tag versaut. Daher ist jeder einzelne überflüssige mm zwischen Pin und Kondensator ein mm zu viel. Und je breiter die Leiterbahn, desto geringer ist die Induktivität. fchk
Eduard ". schrieb: > Screenshot_Schematic_v2.png Das Datenblatt des MCP2221A sagt: "The V_USB pin requires an external bypass capacitor with a value between 0.22 and 0.47 μF (ceramic cap)", also nimmt man praktischerweise 330 nF. Zudem sind LDOs kritisch bzgl. der Ausgangskapazität, da machen die Datenblätter üblicherweise recht konkrete Empfehlungen auch im Hinblick auf den ESR, wegen sonst möglicher Schwingneigung. Da kann eine Kombi aus 100 nF MLCC und parallelem Elko notwendig sein, besser noch Tantal (da weniger temperaturabhängig). Dergute W. schrieb: > So auf die Schnelle wuerd' ich den 1.8V AREF noch einen C Spendieren, > weissgradnicht, was das Datenblatt da vorschlaegt. Ja, tut es, 100 nF gegen GND sind da angesagt. Und AVCC sollte via L-C-Glied entkoppelt werden, das Datenblatt empfiehlt 10 µH (AVR042 sagt Ferrite Bead) und 100 nF. Layout-Anregungen gibt die Appnote https://www.microchip.com/content/dam/mchp/documents/MCU08/ApplicationNotes/ApplicationNotes/atmel-2521-avr-hardware-design-considerations_applicationnote_avr042.pdf
Die Hinweise der beiden letzten Beiträge sind eingepflegt. Grobe Schnitzer reingebaut? Danke schon mal. Super hilfreiche Beiträge und Hinweise hier. Und keine "von oben herab" Beiträge.
U3 Pin 1 (der Isolator) will noch einen 100n direkt am Pin. Ich sehe, dass C2 und C3 direkt in der Nachbarschaft sind. Ich würde C3 im Schaltplan an den Isolator schieben, um die erforderliche (!) räumliche Nähe auch im Schaltplan zu verdeutlichen. Die Leiterbahn zwischen U5 und C6/C7 ist zu dünn und viel zu lang. Das sollten nur wenige mm sein. Ich würde U5 im Layout um 180° drehen, dann passt das eventuell besser. Wenn mehrere Kondensatoren parallel an einem Pin sind, muss (vom Pin gesehen) zuerst der Kondensator mit dem niedrigeren Wert kommen, dann der mit dem nächsthöheren Wert usw. usw. Betrifft hier C6 und C7. Diese Reihenfolge sollte der Schaltplan auch abbilden. fchk
:
Bearbeitet durch User
Eduard ". schrieb: > Super hilfreiche Beiträge und Hinweise hier. Und keine "von oben herab" > Beiträge. Naja, so ist das nunmal wenn man sich nicht beratungsresistent gibt ;-)
Hallo, so, die Platine ist bestellt (Finger crossed). Sollte ich mich in den nächsten Tagen nicht mehr melden, dann war es entweder erfolgreich oder ich befinde mich wieder auf Fehlersuche. Ich möchte mich noch mal bei allen bedanken, die sich die Zeit genommen haben, das Design zu verbessern und allgemeine Tips mitzuteilen. VG Muss ich den Thread schließen oder passiert es irgendwann automatisch? Soll/Kann ich noch warten mit dem schließen?
:
Bearbeitet durch User
Bitte melde dich an um einen Beitrag zu schreiben. Anmeldung ist kostenlos und dauert nur eine Minute.
Bestehender Account
Schon ein Account bei Google/GoogleMail? Keine Anmeldung erforderlich!
Mit Google-Account einloggen
Mit Google-Account einloggen
Noch kein Account? Hier anmelden.















