Mein DVM kann zwar Kapazitäten messen, aber ich weiß nicht, ob ich dem trauen kann (Drift, absolute Genauigkeit). Deshalb sinne ich nach einem µC-basierten Verfahren. Was ich ja mit einiger Präzision im µC zur Verfügung habe, ist die Zeitbasis. Spannungsnormale kann man, glaube ich, auch günstig bekommen. Widerstände, wie genau gibt's die und wie temperaturstabil sind die? Was mir so einfällt ist Konstantstromaufladung mit Komparator. Da spielen dann aber gleich wieder Fehlerquellen mit hinein, wie Komparatorfehler, Nullpunktentladung des C. Man könnte eine Durchgangsmessung durch zwei Meßpunkte in der Laderampe machen (Zeitmessung). Bei kleinen Kapazitäten wieder problematisch. Ideen?
Es gäbe noch die Möglichkeit, einen Schwingkreis zu verstimmen: http://sprut.de/electronic/pic/projekte/lcmeter/lcmeter.htm
ChristophK wrote: > Was mir so einfällt ist Konstantstromaufladung mit Komparator. Da > spielen dann aber gleich wieder Fehlerquellen mit hinein, wie > Komparatorfehler, Nullpunktentladung des C. Konstantstrom brauchst Du nicht, einfach nen Widerstand nehmen. Das hat sogar den Vorteil, daß sich VCC-Änderungen wegkürzen. Und heutige CMOS können sehr gut entladen, Hauptsache, Dein MC muß nicht noch große Lasten gegen GND treiben (Abfall über GND-Pin). Wie genau solls denn überhaupt sein ? Peter
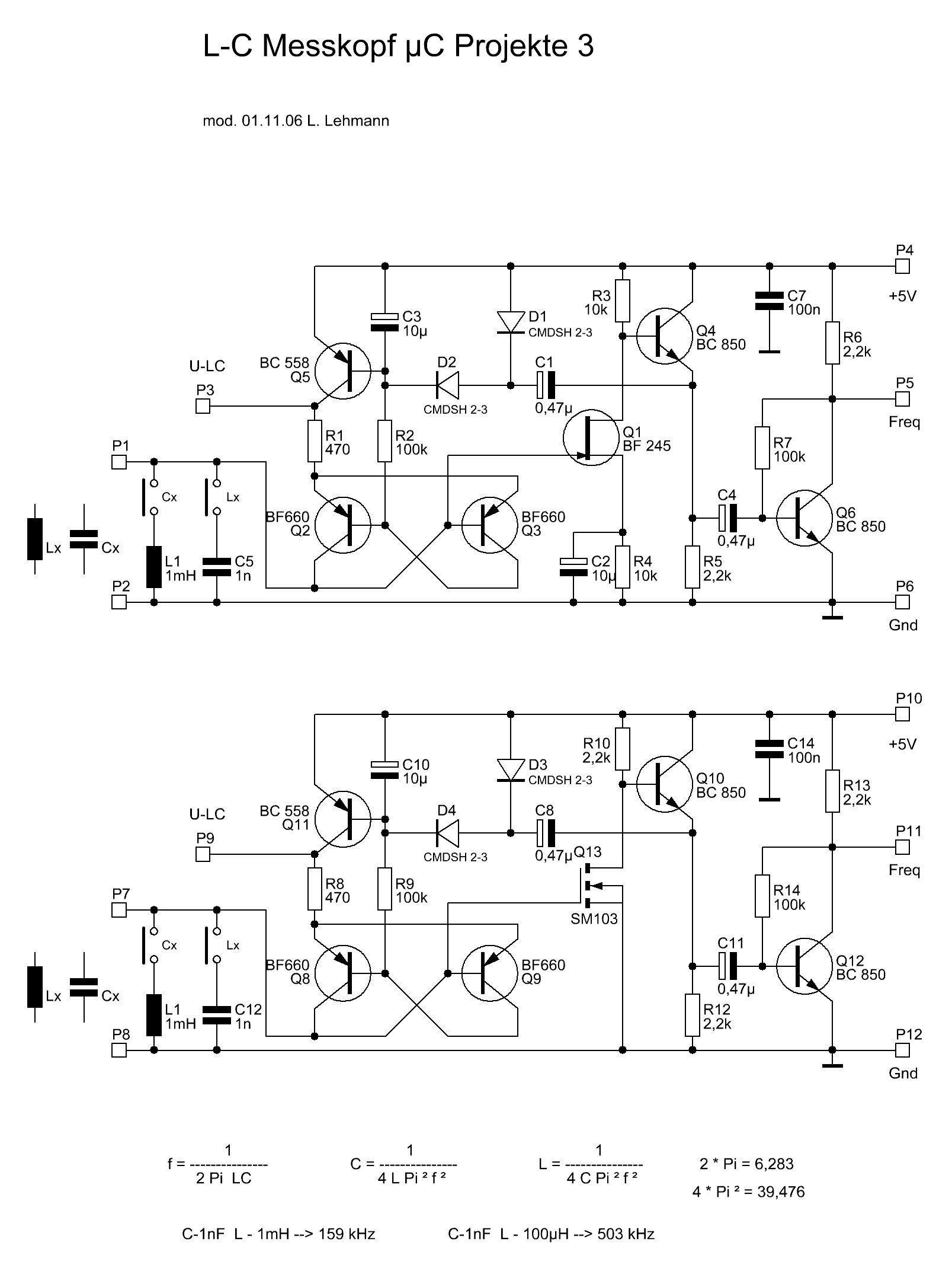
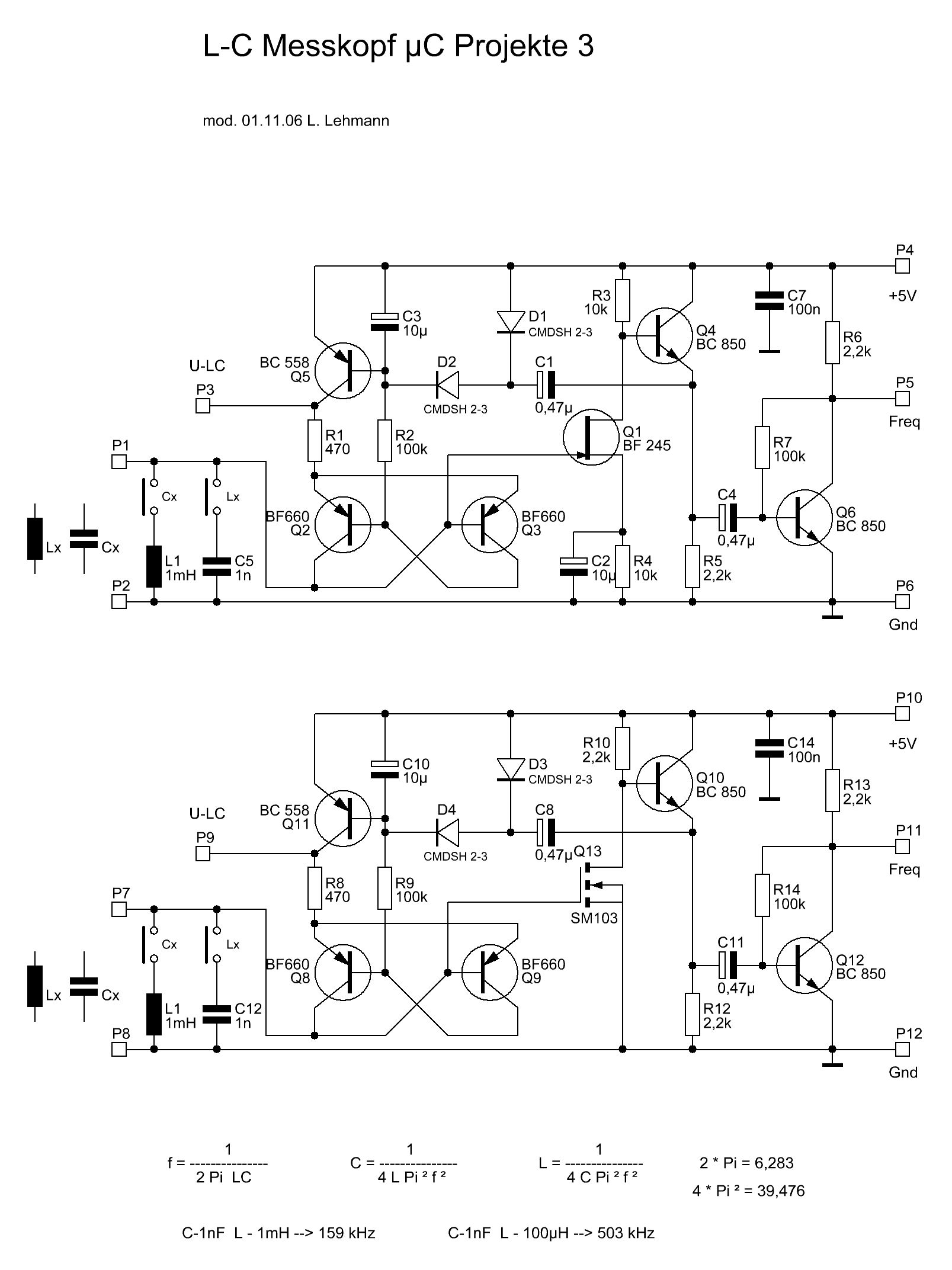
Hallo, die Schwingkreismethode ist eindeutig die bessere. Im elektor spezial findest Du eine einfache Schaltung und das fertige Progrämmchen. Wenns noch genauer soll, solltest Du die Schwingkreisspannung regeln. Wilde Schwingungen bringen Fehler. Für die Variante mit OPV brauchst Du einen möglichst schnellen. Ich poste mal meine Schaltung. Aufgebaut habe ich die Variante mit DDR-MOS SM103. Die Schaltung bringt kaum parasitäre Kapazitäten in den LC und bringt fast jeden Schrott zum Schwingen. Layout in SMD ca. 20x40mm. Der FET und die Induktivität sind die größten Teile. Wenn's Dich interessiert kann ich ein Foto und das Layout posten. Grüsse Lothar
Lothar wrote:
> die Schwingkreismethode ist eindeutig die bessere.
Ist das nur Dein Bauchgefühl oder kannst Du das auch begründen ?
Wie konstant sind Spulen überhaupt ?
Ferritkerne haben jedenfalls eine sehr hohen TK.
Widerstände gibts dagegen ohne Probleme mit nur 0,6ppm TK (Vishay S102).
Peter
  Peter:
> wie genau soll's denn sein?
Im Betreff schrieb ich bescheidene 10 hoch minus 3 bis 10 hoch minus 4. 
Oder ist das zu hoch gegriffen?
  @Peter na ja, nicht nur Bauch. Ein Schwingkreis schwingt immer auf seiner Resonanzfrequenz. Um so lockerer die Ankopplung ist, um so geringer ist die Verstimmung. Es interessiert dann auch nicht ob im Umfeld irgendwas driftet (Schwellen, Leckströme...). Klar spielt der Tk 'ne Rolle (bei Zimmertemperatur weniger), deshalb nehmen Funker möglichst versilberte Luftspulen und bauen stabile VCOs in Thermostaten. Im Homebereich ist sicher eine 555er Schaltung ausreichend, hab ich auch schon eingesetzt. Mit der LC Methode fällt die L-Messung mit ab, die hat mein Multimeter leider nicht. Die Abweichung von Festinduktivitäten ist nach meiner Erfahrung erschreckend. Bei Speicherdrosseln für Step-Wandler sind 20% keine Seltenheit .... aber für die Funktion auch nicht sooo wichtig. Grüsse Lothar
Lothar, habe mir die Schaltung angesehen. Die beruht aber doch darauf, daß ich sehr genau vorbestimmte Elemente L,C als Schwingkreis Gegenpart habe. Ach so, der µC mißt vorher die Frequenz und dann ist man verstimmt und alles kürzt sich raus. ;-)
Nur, mir graut vor dem Analogaufbau mit den diskreten Bauelementen. (SMD?)
es reicht ein einziges vorbestimmtes element(am besten der kondensator) 
im messschwingkreis. aus dessen bekannter größe und der frequenz lässt 
sich alles andere berechnen(=kalibrierung beim einschalten).
einzig parasitäre kapazitäten durchs layout bleiben.
dieser fehler ließe sich veileicht etwas mindern:
messschaltung aus: grob tollerierte induktivität und kapazität
    plus genauer zuschaltbarer kondensator.
zur kalibrierung: frequenz ohne und mit zugeschaltetem kondensator und 
die größe des kondensators, und schon lässt sich alles berechnen.
hat aber auch alles grenzen, denn kondensatoren und induktivitäten 
ändern sich mit der mess-frequenz...
  An SMDs habe ich mich angepasst, ist zwar ein bisschen mini, dafür brauchst Du nicht mehr bohren und die Platte wird schön handlich. Strukturen bis 0,1mm sind auch im Küchenlabor machbar. Eine 3 Diop. Lesebrille als Stereolupe, eine Lötnadel, das geht schon, zittern ist nicht angesagt. Mit der Berechnung über Frequenz und Schwingungsgleichung hast Du recht. Wenn es richtig genau sein soll, kommst Du an einer Eichung nicht vorbei, aber woher die Referenzobjekte nehmen? Beziehungen zu 'ner UNI?? Einem Verstärker ist es auch egal, ob die Koppelkapaztät 100 o. 95nF ist. Ich habe einen 24Bit A/D Wandler, reicht glaube ich für 7 1/2 Stellen. Mein Multi hat 4 1/2 und ein Referenzelement mit der Genauigkeit??? Du musst immer wissen, was Du willst und an das alte Sprichwort denken .. "wer misst, misst Mißt". So viel zu 10E-4. Von einem Quarz kannst Du das verlangen, ein Keramikresonator liegt schon bei 0,5% mit 0,3% Tempdrift. Viel Spass beim Basteln ;o)) Lothar
Es gibt da ja noch den Urvater aller LC-Messgeräte auf uC-Basis: http://www.aade.com/lcmeter.htm Davon gibt es zigtausend Nachbauten etc. Das Gerät wird immer wieder lobend erwähnt. Es ist ein IC, daß eine Frequenz aus den angelegten Komponenten erzeugt. Ein paar bekannte Referenz-Größen und etwas Frequenzmessung und Mathematik - fertig !
moin moin, so ein LC-Meter auf 8051 Basis habe ich aufgebaut, als Referenz nutze ich einen 1,005nF Polyesterkondensator mit 0,1%. Nutzen tu ich das Teil bei SMD-Kondensatoren. Es ist feststellbar ob 22pF oder 27pF angeklemmt sind. Auch die C's mit 4µ7 werden richtig angezeigt. Ich erwarte dabei keine Wunder, zur Überprüfung reicht es immer. @Lothar Bei Speicherdrosseln ist die Induktivität doch bei Nennstrom angegeben und ohne diesen Strom wird immer ein höherer Wert gemessen. 20 bis 50% sind da schon richtig. Mit Gruß Pieter
Hi, am einfachsten lassen sich Kapazitäten messen mit einem Frequenzgenerator. Du brauchst noch einen Widerstand, damit du dir ein RC-glied bauen kannst. Dann stellt du die Amplitude deines Frequenzgenerators auf einen festen Wert ein. Die 3db Ecke bei einem lowpass-Filter kann man recht einfach berechnen. Sodass du nur noch die Frequenz verändern musst, bist dein Signal 0,707 deines Ursprungssignals beträgt, das geht am besten mit einem Oszi. hiermit lassen sich auch weinige pF genau bestimmen. Marc989
Ich hab da nochmal ne Frage zu dem LC-Meter mit dem LM311 Komparator (http://sprut.de/electronic/pic/projekte/lcmeter/lcmeter.htm). Ist die diskrete Schaltung mit den einzelnen Transistoren, die hier weiter oben gepostet wurde, besser oder schlechter, was die Frequenzstabilität betrifft? Hintergrund ist der, dass ich vor 2-3 Monaten die Schaltung mit dem LM311 aufgebaut habe und große Schwankungen bei der Messung der Frequenz festgestellt habe.
Hallo, hier ein Link zu einer AVR-Version. http://home.ict.nl/~fredkrom/pe0fko/LCMeter/ Die Frequenzstabilität ist ja nur kurzzeitig nötig, eben notfalls kalibrieren vor dem Messen. Gruß aus Berlin Michael
@Lothar @alle Ich komm mit der Schwing-Schaltung nicht klar. Ich hänge Lothar seine Schaltung nochmal mit an. Wie beiden Transistoren Q2+Q3 (BF360) sind verantwortlich, dass das ganze System Schwingt. Aber es schwingt nicht!! Nach meiner Meinung ist Q3 immer leitend, Q2 kann nicht leitend werden, wo soll denn der Basisstrom für Q2 auch herkommen? Oder habe ich etwas nicht beachtet? Danke Bernhard
@alle Ich habe Euch eine kleine Oszillatorschaltung entworfen. Sehr erstaunt war ich über die Schwingfreudigkeit der beiden Transistoren. Getestet habe ich: - L (10mH) C (1nF....10nF) - DCF77 Feritstab - 455kHz Bandfilter - 10,7MHz Bandfilter Die Regelung ist sehr einfach aufgebaut, bitt erwartet keine Wunder. Die Schaltung arbeitete bei einer Versorgungsspannung von 5V noch zufriedenstellend. Für verbesserungsvorschläge wäre ich sehr dankbar. Bernhard
Bei der obigen Schaltung (die Du zuerst gepostet hast) sehe ich auch nicht, wo der Q2 seinen Basisstrom herkriegen soll. Die Regelung liefert eine positive Spannung, aber Q2 ist ein PNP; das steuert ihn also nicht auf. ?-) Zu Deinen anderen Schaltungen sehe ich keine Verbesserungsvorschläge. Frei nach dem Motto: "Ändere nie ein laufendes System!" Das Einzige, was mir einfällt, wäre für den Oszillatortransistor ein Kerlchen mit einer höheren Transitfrequenz zu nehmen, damit der Meßbereich nach größeren Frequenzen hin erweitert wird. Aber das hängt ja auch davon ab, was der Zähler, der dahinter sitzt überhaupt verkraftet. Gruß Paul
Hallo ChristopK Vor einigen Jahren wurde in der Elektor-Zeitschrift eine sehr genaue Messmehthode vorgestellt mit der man Impedanzen in einem grossen Bereich messen kann. Das Ganze funktioniert über Kreuzkorrelation. Vielleicht hilft dir das bei der Suche Beste Grüsse Geri
@Paul >aber Q2 ist ein PNP... Du bringst mich auf eine Idee, den Q2 werde ich durch einen npn-Typ ersetzen (E+C natürlich tauschen), vielleicht schwingt die Schaltung dann. @Gerhard >Vor einigen Jahren wurde in der Elektor-Zeitschrift Klingt intteressant. Hab' gerade gegoogelt, aber leider nicht's darüber gefunden? Bernhard
Hallo Bernhard Wenn ich mich richtig erinnern kann, dann nimmt man eine präzise Sinusspannung (z.B. VPP = 0.1V, 1KHz) und legt diese an dem zu prüfenden Bauteil an. Über einen einstellbaren Messverstärker wird der Spannungsabfall abgetastet. Man hat dann zwei Signale die man korreliert und erhält daraus die Phasenverschiebung. Ebenso lässt sich die Amplitude messen. Damit erhält man den Realanteil und den Imaginäranteil (RLC). Das Verfahren ist sehr genau!! Hoffe, das hilft dir ein wenig weiter Geri
Bei den meisten LC-Oszillatoren, die ich mit LTSpice simuliert habe, ist mir aufgefallen, dass sie nicht genau auf der berechneten Frequenz schwingen. Das ist natürlich unschön für die Berechnungen bei einem LC-Meter. Das liegt wohl daran, dass die Schwingungen nicht 100% sinus förmig sind. Der Clap-Oszillator im Anhang bringt eine sehr saubere Sinusschwingung und schwingt genau auf der berechneten Frequenz. Vielleicht könnte man damit ein besseres LC-Meter bauen.
Kleiner Nachtrag: der Unterschied zwischen berechneter und gemessener Frequenz könnte auch daher kommen, dass bei den anderen Oszillatoren mit NPN oder PNP Transistoren der Schwingkreis belastet wird. Bei dem JFET ist der Widerstand vom Gate ja ziemlich groß.
@Bri >Der Clap-Oszillator im Anhang bringt eine sehr saubere >Sinusschwingung und schwingt genau auf der berechneten Frequenz. Das stimmt, abgesehen von der Verstimmung durch die parasitären Kapazitäten im FET. Aber. Die Frequenz wird beim Clap-Osz. von 3 Komponenten bestimmt, ist beim LC-METER etwas ungünstig, da ev. der Oszillator plötzlich nicht mehr schwingt. Die Differenz zwischen realer Resonanzfrequenz und gemessener Resonanzfrequenz ist eine sehr komplizierte Thematik. So hoher die Verstärkung des Systems, desto größer ist auch die Differenz. Da bei hohen Verstärkungen die Schwingbedingungen auch außerhalb der Resonanzfrequenz erfüllt sind. Die Gesamtverstärkung dürfte nur 1,0000 sein. Man geht aber einen Kompromiss beim LC-Meter ein, damit der Aufwand für die Hardware und die Genauigkeit noch in einem gesunden Verhältnis steht. Bernhard
Das Problem bei der L-Messung mit Schwingkreis ist, daß die Schwingschaltung über einen weiten Frequenzbereich und Gütebereich zuverlässig anschwingen muß. Daher kann man nicht eng dimensionierte Schwingschaltungen nehmen. Die Schaltung mit den 2 Transistoren ist z.B. sehr schwingfreudig. Die eine in der Luft hängende B-C Verbindung muß natürlich an GND, sonst kann ja kein Strom fließen. Für die C-Messung ist die Komparatorschaltung natürlich besser und genauer. Sie kann sogar sehr kleine Kapazitäten messen, indem man einfach den Ladewiderstand erhöht. Sie ist durch das Prinzip auch schon ohne Kalibration sehr genau, da der Ladewiderstand und der Spannungsteiler mit kleinem TK einfach zu beschaffen ist (wichtig: Ladewidestand, keine Konstantstromquelle, da die nur zusätzliche Fehler einbringt !). Niemand hindert einen aber daran, durch Ausmessen eines Referenzkondensators die Genauigkeit noch weiter zu steigern. Peter
Hallo Peter >Die Schaltung mit den 2 Transistoren ist z.B. sehr schwingfreudig. >Die eine in der Luft hängende B-C Verbindung muß natürlich an GND... Meinst Du die "L-C.gif" ? Würde man B-C auf GND legen, würde diese Schaltung dann wirklich funktionieren? Schon mal getestet? > indem man einfach den Ladewiderstand erhöht. Meinst Du den Koppel-Widerstand oder den Mitkopplungswiderstand? > (wichtig: Ladewidestand, keine Konstantstromquelle, da > die nur zusätzliche Fehler einbringt !). Welche Konstantstromquelle ist gemeint? Bernhard
Bernhard Schulz wrote: > Würde man B-C auf GND legen, würde diese Schaltung dann wirklich > funktionieren? Schon mal getestet? Ja. >> indem man einfach den Ladewiderstand erhöht. Bezieht sich auf die C-Messung über die Aufladezeit. Also nur ein Komparator, 3 Widerstände und Cx Peter
Bitte melde dich an um einen Beitrag zu schreiben. Anmeldung ist kostenlos und dauert nur eine Minute.
  
  Bestehender Account
  
  
  
  Schon ein Account bei Google/GoogleMail? Keine Anmeldung erforderlich!
Mit Google-Account einloggen
Mit Google-Account einloggen
  Noch kein Account? Hier anmelden.



 Thread beobachten
 Thread beobachten Seitenaufteilung abschalten
 Seitenaufteilung abschalten