Hallo, ich habe folgendes Problem. Ich habe ein Osram T5 EVG (QTI)mit einer 1-10V Schnittstelle http://www.osram.de/pdf/service_corner/evg/QUICKTRONIC_DIM.pdf Wenn ich die Seite 6 richtig verstehe, dann liegen an der Schnittstelle 10V an , welche über ein Poti geregelt werden kann. Ich habe schon überall gesucht, aber richtig konkret bin ich noch nirgends fündig geworden. Die Ansteuerung sollte mittels AVR erfolgen. Aber wie denn nun? Mit 'nem digi Poti oder gibts andere Möglichkeiten? Wenn digi Poti, dann mit welchen? Zur Verfügung hätte ich die DS2890 als TO-92. Ich wäre für Hilfe sehr dankbar. Marco
Das sieht nach einem Pull-up-Widerstand von 20 kOhm aus. Bei Kurzschluß fließen von +10 V nach Minus 0,5 mA laut Diagramm. Ein DA-Wandler 0-10 V muß diesen Widerstand eben auch versorgen, also genügend niederohmig sein. Ein OP-Ausgang der sowieso einen PWM-Ausgang auf 10V verstärken muß kann das ohne weiteres.
Das ging ja schnell! Nur werde ich da noch nicht wirklich draus schlau. Ich hab mir mal durchgelesen, wie man die 1-10v Schnittstelle testet. Da steht, bei Kurzschluss maximale Dimmung und ohne Kurzschluss maximale Lichtleistung. Ausserdem wusste ich nicht, das ich in meinen AVR mit 10V rein gehen kann??? Hab ich da 'nen Denkfehler? Marco
wieso reingehen? Der AVR soll einstellbare 0-10V liefern, das kann er nicht selbst, max 0-5V mit PWM oder externem DA-Wandler. Ein Operationsverstärker mit +2-facher Verstärkung macht daraus die 0-10V
Naja, ein OPV braucht man nicht unbedingt: Man kann ja auch 10V per PWM schalten und "tiefpassen"...
Nee, dass ist ja gerade das Problem! Er soll eben nicht 0-10V liefern. Die werden vom EVG geliefert und müssen irgendwie geregelt werden. (Digi Poti?) Ansonsten wäre es natürlich eine schöne Sache mit dem OP. Aber genau das ist ja mein Problem. Hilfe !!!!! :-) Marco
Die 10 V vom EVG werden über einen 20 kOhm-Widerstand geliefert, die kannst du einfach vergessen. Der Operationsverstärker-Ausgang ist so niederohmig, der überfährt diese 10 V einfach. Es fließen eben max. 0,5 mA vom OP-Ausgang nach +10 V das stört doch nicht.
>Das sieht nach einem Pull-up-Widerstand von 20 kOhm aus. >Bei Kurzschluß fließen von +10 V nach Minus 0,5 mA laut Diagramm. >Ein DA-Wandler 0-10 V muß diesen Widerstand eben auch versorgen, >also genügend niederohmig sein. Ein OP-Ausgang der sowieso einen >PWM-Ausgang auf 10V verstärken muß kann das ohne weiteres. Abgesehen davon, daß ich die Ansteuerung anders verstehe: In einem Fall eines zu regelnden Widerstandes würde ich das so nicht machen: Lieber einen Lasttransistor und dessen Spannugnsbfall mit einer Spiegelschaltung (Op-Regelung) fahren.
OK, ich glaube das übersteigt jetzt meinen Horizont. Jedenfalls kann ich mir das ohne eine Schaltung zu sehen nicht vorstellen.... Dann versuch ich mal was anderes: Es soll angeblich auch T5 EVG's geben, welche wirklich eine 0-10V Eingangsspannung brauchen. Hat jemand eine Ahnung wo man sowas herbekommt? Das ist dann glaube ich etwas, was ich auch realisieren kann. Marco
Nehmen wir nochmal die Aussagen des Datenblatts: Die 1–10 V Schnittstelle Dimmbare EVG mit 1…10V-Schnittstelle haben sich in den letzten Jahren zum Standard in der Beleuchtungssteuerung entwickelt. Diese EVG sind über eine 2-adrige Steuerleitung (1…10V-Schnittstelle) dimmbar. Eigenschaften der 1...10V-Schnittstelle: 1. Die Ansteuerung erfolgt über ein störungssicheres Gleichspannungssignal von 10V (maximale Helligkeit; Steuerleitung offen) bis 1V (minimale Helligkeit; Steuerleitung kurzgeschlossen) 2. Die Steuerleistung wird vom EVG erzeugt (max. Strom: 0,6 mA pro EVG) ... Das jeweils angeschlossene Steuergerät muß in der Lage sein, den von den EVG in die Steuerleitung gelieferten Strom aufzunehmen (Stromsenke) und die Steuerspannung zu verringern. Abbildung:: Ic – Uc-Kennlinie (Steuerstrom/Steuerspannung) Das zusätzlich lieferbare Steuergerät hat folgende Eigenschaft: Bereich der Steuersignale: Out: 1…10 V DC; max. 100 mA Einfachstlösung ist ein 100 kOhm log. Poti nach Minus, damit kann die Spannung max 10V*(100k/120k) erreichen, wenn meine 20 kOhm stimmen.
Also gut, dann müsste ich doch meine DS2890 verwenden können??? Hier mal kurz einige Angaben: - Supports potentiometer terminal working voltages up to 11V - Potentiometer terminal voltage independent of supply voltage - Potentiometer wiper position controlled and read over minimal 1-Wire bus interface - 100 kΩ resistor element value - T0-92 package provides a 1-Wire® variable resistor configuration Das wäre natürlich günstig, denn die habe ich ja schon. Somit wäre es für mich auch die einfachste Geschichte. (einfach naja, ich werde aus Data Sheet noch nicht ganz schlau wie das geschaltet wird, aber das steht ja dann auf einem anderen Blatt, erstmal gehts nur ums Prinzip) Marco
Wenn das digitale Poti in Stellung "Null Ohm" >0,5 mA fließen läßt geht das natürlich auch. Der "Wiper" also Schleifkontakt hat bei Dallas-Potis einen Übergangswiderstand in der Gegend von 1 kOhm, das reicht vermutlich aus.
Bei ELV gibt es einen FS20 DI10, mit dem kann man EVGs Dimmen. Ich hab dir mal den Schaltungsteil beigelegt. Ganz links auf dem Bild musst du eine Spannung von 0 bis 3 Volt anlegen und schon gehts... Wäre vielleicht ein guter Ansatz?! Die 0-3 kannst du dir über einen RC-Tiefpass über PWM oder eine 2R2-DA-Wandler einfach selbst erzeugen. Wenns nicht so ganz genau sein soll reicht dass vollig.
Hallo, bei mir zu Hause hab ich eine Schaltung mit einem Mega8 mit 3 PWM Ausgaenge im Einsatz. An den PWM Ausgaengen haengen 3 RC Tiefpaesse (47k u. 10n). Die Gleichspannung gebe ich auf einen TS924 (4Fach Rail to Rail OP) mit Verstaerkungsfaktor 2. Der OP liefert genug Strom und wird durch eine simple Ladungspumpe(5V->10V) betrieben.
PS.: Meine Loesung duerfte billiger sein als mit einem Digitalpoti. Die Aufloesung bei einigen Digitalpotis endet auch bei 6,5 Bit mit PWM sind locker 256 Bit moeglich.
Danke erstmal für Eure Antworten. Also ignoriere ich einfach die 10V die das EVG ausgibt und gebe doch meine erzeugten 0-10V auf die Eingänge? Gibt das kein Problem?
Ich habs so gemacht: Transistor per PWM angesteuert, Kollektor mit 1K Pullup auf +12V, sowie Tiefpass 1K + 1µF und dann auf die 1-10V Schnittstelle. Ist zwar nicht ganz linear aber das kann man per Software angleichen. Gruß Roland
@Marco. Nochmal auf deine Frage zurück zu kommen. Genau so musst du's machen, Das EVG liefert aber bereits eine Spannung und Strom mit ein paar mA mit der deine Schaltung klar kommen muss. @Dirk Dass 256 Bit möglich sind glaub ich nicht. Haben ja gute DA-Wandler meist nur 16-24 Bit ;-)
Roland schrieb: >@Dirk >Dass 256 Bit möglich sind glaub ich nicht. Haben ja gute DA-Wandler >meist nur 16-24 Bit ;-) Ich meinte mittels AVR (Softpwm), falls jemand zuviel Geld hat kann er auch nen DA Wandler nehmen (z.B. LTC1257 www.reichelt.de). Einen Sinn sehe nicht mehr Aufloesung zuhaben, weil DMX auch nur 8 Bit hat.
@Dirk: Ich gehe dann also davon aus, dass wenn Du 3 PWM Ausgänge benutzt auch 3 EVG's dran hast? Ansonsten fällt diese Variante schon mal flach, da ich 3 EVG's dimmen muss. Ich habe hier noch was interessantes gefunden: Beitrag "Suche Schaltung für Stromsenke(EVG) über PWM oder 1Wire" Das evg_dimmer.gif von A. Dittrich sieht sehr einfach aus, obwohl ich nicht weiß wie man damit auf 10V kommt. Kann sich das vielleicht nochmal jemand ansehen???
Ich muss das nochmal vorholen und hoffen das Dirk nochmal reinguckt. Kannst Du mir erklären, wie Du den Op schaltest? Muss ich da nicht schon mit einer 10V Spannung ran? Tiefpass zum glätten ist mir ja klar, aber der OP ist noch unklar. Wäre nett wenn Du mir das mal ein wenig genauer erklären könntest. Gibts ne alternative zum TS924, da mein Händler hier vor Ort den nicht hat. Danke schonmal. Gruß Marco
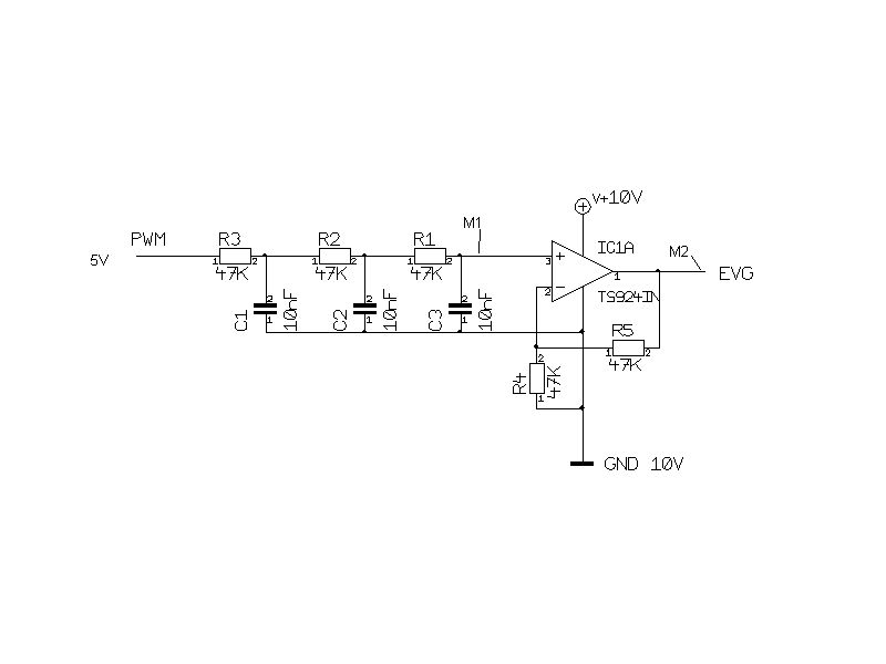
Das sollte aus meinem Text hervorgehen das es drei EVG's sind o. ?? Der OP wird nur als Verstaerker an den Tiefpass geklemmt mit Verstaerkungsfaktor 2. http://www.mikrocontroller.net/articles/Operationsverst%C3%A4rker-Grundschaltungen Natuerlich kannst du z.B. einen LM358 nehmen, aber dann benoetigt der OP als Betriebsspannung eine 12V Quelle und keine 10V, weil der OP kein Rail to Rail OP ist. Anbei ein kleines Bild (der OP soll ein TS924 sein)
Danke !!! Wirklich super !!! Du hattest geschrieben: "mit 3 PWM Ausgaenge", deshalb nur meine Frage. Hat mich wohl etwas verwirrt. Aber jetzt ist es klar. :) >Hallo, bei mir zu Hause hab ich eine Schaltung mit einem Mega8 mit 3 PWM >Ausgaenge im Einsatz. Dann nutzt Du also für -VCC und +VCC des OPV die 10V des EVG? Oder ist das bei Rail to Rail nicht notwendig? Irgendwo hab ich gelesen, das dann weniger als 10V rauskommen? Naja wahrscheinlich für den Fall nicht so dramatisch. Erstmal vielen Dank, das hat mir sehr geholfen!!! Gruß Marco
Ich benutze den TS924 mit VCC+ 10V und VCC- GND. Du solltest in der Schaltung am Ausgang des OPs noch einen Pulldown Widerstand vorsehen. Meine EVG's lassen sich von 0-10V dimmen. Deine EVG's gehen von 1-10V bzw 1%-100%, deshalb koenntest du auch ein LM324 / LM358 benutzen. Der OP benoetigt dann als VCC+ 12V und VCC- GND.
Hallo, ich habe über meinem Aquarium auch einen Leuchtbalken mit einem Dimmbaren Evg. Ich habe mir schon so einige Gedanken gemacht, wie ich das Teil am besten ansteuern kann. Ich habe mir überlegt,das Ganze über die Ds2890 (digi poti 100K) zu realsieren. Einfach als Stomsenke an den 0-10V eingang des Evg´s anschliessen. Leider werde ich aus dem Datenblatt das Maxim bereitstellt nicht ganz schlau, Wie ich das Digi poti ansprechen muß. Jetzt wollte ich mich mal an die Experten wenden und fragen, ob schon mal jemand von euch das Teil mit einem Atmel angesteuert hat und mir seine Source zur verfügung stellen würde. Das Ziel des Ganzen soll eine Sonnen auf und untergangs Simulation sein. Mit Wolken Simulation am Mittag. Später soll dann noch MOndlicht hinzukommen mit PWM und Blauen Led´s. Gruß Peppe
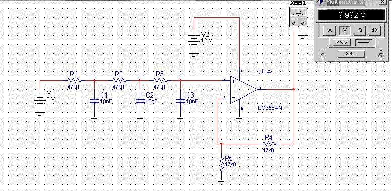
Hallo, also ich bin scheinbar zu blöd, aber ich kriegs nicht hin. Ich habe mal gezeichnet, was ich aus Deinem (Dirk)gemacht habe. Zu welcher Masse müsste ich denn die 1 - 10V messen können. Bei mir ändert sich bei der PWM-Änderung am Ausgang nichts. Ich habe noch eine andere Schaltung gefunden, das funktioniert aber auch nicht. Ja, ja, ich weiß, ich habe keine Ahnung. Aber eigentlich habe ich nach einer Schaltung alles noch hinbekommen. Vielleicht kann nochmal jemand raufgucken??? Bitte!!! Hilfe!!!!
Mist Schalt1 ist natürlich falsch.... Ich bin nach dem ganzen probieren schon ganz schön fertig... also richtig sind pwm_to_analog und schalt2
Teste doch erstmal ohne EVG, also den OP Ausgang offen lassen. >Ich habe noch eine andere Schaltung gefunden, das funktioniert aber auch >nicht. Ja, ja, ich weiß, ich habe keine Ahnung. Leider sind deine Aussagen immer nicht gerade sehr hilfreich. In der Zeichnung anbei hab ich dir zwei Messpunkte eingezeichnet. 1. Leg mal eine feste 5V Spannung am Eingang an (trenne alles andere vom Eingang. 2. Mess mal mit einem Multimeter an M1, da sollten 5V sein. 3. Mess mal mit einem Multimeter an M2, da sollten 10V sein. Die Masseleitung vom Multimeter klemmst du an die Masse und dann poste mal die Werte die du gemessen hast!
Also gut, aber M1 kann so eigentlich nichtfunktionieren. Weil ich ja gegen die 10V Masse messe. Aber vielleicht habe ich auch einen Denkfehler: Ich habe +5V angelegt und am M1 gegen die 10V-Masse (habe leider nur 12V, aber um die Funktion zu prüfen muss es ja auch gehen) sind es 0,93V. Am M2 sind es 3,86V.
Vielleicht noch so anbei. Wenn ich pwm anlege und die 3 Tiefpässe zur 5V Masse lege dann kommen an M1 natürlich auch 5V raus.
Tja, dann muessen wir die Schaltung noch mehr minimieren. Bitte trenne mal den OP und bau die Schaltung wie in der Zeichnung auf.
>Vielleicht noch so anbei. Wenn ich pwm anlege und die 3 Tiefpässe zur 5V >Masse lege dann kommen an M1 natürlich auch 5V raus. MASSE ist MASSE! Es gibt keine 5V Masse und 10V Masse!
Na und sagmal, wenn das olle Signal eh digital anliegt, warum verwendest du nicht einfach ein entsprechendes Digitales EVG mit eben jener Schnittstelle? DALI ist gängig und wird wohl von den AT90PWM2 und 3 direkt implementiert. Hat das schonmal jemand hier gemacht? Spricht das was dagegen? Hab mich nicht genauer damit befasst, aber es klingt eigentlich nicht schlecht, oder? bye uwe
Nachtrag: also abgesehen das der Marco schon ein analoges EVG hat, wäre es doch zu überlegen... bye wue
>Na und sagmal, wenn das olle Signal eh digital anliegt, warum verwendest >du nicht einfach ein entsprechendes Digitales EVG mit eben jener >Schnittstelle? Weil er ein analoges EVG hat und so schlimm ist die Ansteuerung nicht! Anbei die komplette Schaltung, falls du den TS914 suchst den gibt es bei Reichelt, leider unverschaemt teuer.
Naja, das hab ich eigentlich auch gedacht, Masse ist Masse... Ich habe im Prinzip 2 Spannungen 1x 5V +- und einmal 12V +-. Ich hab das mal so wie oben aufgebaut. Gemessen 2 Werte: 0V gegen -12V und 4,96V gegen -5V. Ich verstehe es ja auch nicht.
Hm, teil mal die Schaltung auf. Einmal in die 3 Tiefpaesse und einmal den OP mit den zwei Widerstaenden + Betriebsspannung, danach misste mal: 1. Tiefpassschaltung: 5V an den Eingang anschliessen und dann nach den TP's messen: OK = 5V 2. OP Schaltung: Messe die Betriebsspannung: OK = 10V bzw. 12V Klemme 5V an den + Eingang von den OP und messe diese. OK ? dann weiter und den Ausgang messen : OK = 10V.
Kontrollier auch nochmal ob du auch die richtigen Pins angeklemmt hast.. achja und lege mal von dem zweiten OP (im TS924) beide Eingaenge auf Masse!
OK, also 5V immer noch das gleiche Problem. Das funktioniert mit den 4,98V super, jedenfalls solange ich bei der 5V Masse bleibe, also OK. Betriebsspannung 12,42V auch OK. Wenn ich die Masse der Widerstände mit der 12V Masse verbinde (ja ich weiß, Masse ist Masse... aber mein Messgerät sagt was anderes :-) ) dann habe ich 4,89V am OP Ausgang. Wenn ich sie mit der 5V Masse verbinde dann habe ich 12,41V am OP Ausgang. (und schon wieder das böse: OP- Ausgang immer gegen die 12V-Masse gemessen)
Bist du mal so nett und traegst die Spannungen in ein Bild ein ? Dein 
Text zuverstehen ist ungemein schwer!
>(ja ich weiß, Masse ist Masse... aber mein Messgerät sagt was anderes :-) )
DANN IST DA EIN WURM DRIN!
  So, die Werte stehen mit drauf. Ich mach gleich noch ne andere mit den absolut absurden Werten.
Also bei mir hat Gleichstrom einen + und einen - Pol oder etwa nicht??? Dann geb ich es wirklich auf. Ich habe doch eine 5V und eine 12V Spannungsquelle, also doch auch 2 verschiedene Potentiale. Ich glaube das ist heute schon etwas spät.... :-)
Ja, super.... ich habs gerade aus lauter verzweifelung schon selber ausprobiert. Und siehe da, es funktioniert. Vielen, vielen Dank!!!! Manchmal kann man an solchen einfachen Fehlern verzweifeln und besonders mit mir.... Also nochmal: Vielen Dank !!!
auch an den aquajaner gerichtet. schau dir mal die seite an und das projekt:dimmer http://www.piernitzki.de/aqua/Dimmer/dimmer.html gruß k.m.
Hallo, an alle! Das ist ja mal ein interessantes Thema. Ich will ja Dir ja nicht den Mut nehmen, aber ich habe da irgendwas von galvanischer Trennung gelesen in dem pdf. Hab ich die in euren Schaltungen irgendwo übersehen? Wo ist die ? Auf der geposteten Seite hier zum Schluss habe ich davon allerdings auch nichts gesehen. Muss die denn nicht rein?
Hmmm, ja jetzt wo Du das sagst..... Stimmt hier steht was von galvanischer Trennung. Ich trau mich hier nun schon gar nicht mehr zu fragen, da ich die Nerven von (hauptsächlich Dirk :-) ) allen hier schon strapaziert habe, wie ich das denn nun noch in den Griff kriege. Mit Optokopplern vielleicht??? Super, damit hatte ich nun wirklich überhaupt noch nichts zu tun.... :-) @Harry: Ich trau mich nicht mehr zu fragen, FRAG DU MAL! :-)
Hobbybereich ist das Banane und der Chinamuell hat auch keine galvanische Trennung, ansonsten 2 Opto's und ein TracoWandler 5->12V und fertig.
hallo, habe ich auch für meine aquarium-"leuchtbalken"-steuerung so gemacht. Vorschaltgerät für 2 t5 leuchtstofflampen. pwm über uc an op integrierer mit 2 facher verstärkung. funktioniert einwandfrei. allerdings ging es nicht mit nem standard 741 habe dann auch einen rail to rail op bei gleicher schaltung genommen und es funzt einwandfrei. wir haben mit 2 e-ingenieuren daran rumgefummelt und nicht mehr weitergefragt warum das mit nem standard 741 nicht ging. hat wohl was mit rail to rail zu tun..... macht jetzt innenheizung, bodenheizung, licht langsam an und aus mit allem pipapo, rtc, drehgeber, lcd display..... wollte das in der elektor veröffentlichen. die waren mächtig interessiert. nachdem ich die elektor-bedingungen gelesen habe war ich aber nicht mehr interessiert ;-). dietmar
Hallo Jasmin, ich wäre sehr an der Schaltung interessiert. Ich plage mich auch schon eine weile mit dem Thema herum, allerdings mit einem PIC18F452. Der Steuert bei mir ein Regenwald Terrarium, schaltet Licht, Regen, Nebel, Heizung, misst Temperaturen im Wasserteil und der Luft. Z.Z. alles über feste Zeiten, soll aber noch über Luftfeuchtigkeit geregelt werden. Leider habe ich noch keinen Feuchte-Sensor der über 90% r.H. misst gefunden. Kennt jemand einen? Na ja und die EVG´s will ich jetzt noch per PWM steuern. Da fehlt mir aber die Schaltung. Vielen Dank Bobby
............. na die schaltung ist doch schon eindeutig beschrieben. 3 minuten googlen geht schneller als ich zeichnen kann und kostet mich auch keine zeit ;-)
Hallo jasmin, so ist das, wenn jeder im stillen Kämmerlein werkelt!! Bei mir läuft seit (ziemlich genau) einem Jahr eine Aquariensteuerung mit allen Nettigkeiten, die mir so einfielen: -RTC für spannungsausfallsichere Zeit (DS1307) -Tageslicht mit 16 zu unterschiedlichen Zeiten einstellbaren Helligkeitswerten (Leuchtstoffröhrenbalken mit EVG), die Sonnenauf- und Untergang ... simulieren. -Nachtlicht mit 8 zu unterschiedlichen Zeiten einstellbaren Helligkeitswerten (LED-Balken, getrennt für vorne und hinten) -Temperaturregelung für Boden und Wasser (mit Nachtabsenkung), Fühler sind IIC/TWI DS1621 (Berechnung mit Korrektur - damit Abweichung < 1/10grd) -CO2-Wegeventilschaltung -Alarmzeiten per Piezo (um an bestimmte Termine erinnert zu werden[Essen!!]) -Schaltuhr-ähnlicher Ausgang als Reserve. (Netzwerkkamera hängt da jetzt dran). -LCD-Display für die wichtigsten Daten (8 Ze. x 24 Sp.) Das ganze wird übers Netzwerk per Browser eingestellt. Somit kann ich von überall sehen, wie es meinen Fischlis geht. Das Ganze wird von nem Mega8 und nem Siteplayermodul gesteuert. Gruß Rudi
Hallo Rundi, was Du geschrieben hast, würde mich sehr Interessieren. Kannst Du mir bezüglich deiner Steuerung weitere Infos zukommen lassen? Danke Gruß Ulf
Erst mal noch 'n paar Eckdaten zu meinem Projekt: Hallo, Das Ganze wird von nem AT-Mega 8 gesteuert. Die Dateneingabe geschieht über einen Siteplayer-Webserver (http://www.siteplayer.com/main_content.htm). Dadurch entfällt umständliches Eingeben über Menüs etc. Wird alles über den Browser per PC erledigt. Als Anzeige von Statuszuständen dient ein 8-zeiliges LCD und ein paar bel. Tasten. Die Sonnenauf und -untergangssimulation basiert auf der Grundidee von Bernhard Piernitzki (siehe http://www.piernitzki.de/aqua/Dimmer/dimmer.html). Musste ihm bestätigen, daß ich den Programm-Code nur für private Zwecke nutze. Also hab ich 'n bissel Bauchschmerzen, ihn über diese Wege weiter zu verteilen. Viel ist jedoch vom Original nicht übrig - hab ich weitgehend geändert. Momentan bin ich dabei, die ganze Steuerung "aufzubohren" Mega32, mehr Ausgänge usw. Das neue Projekt ist bisher nur "papiermäßig" fertig Durch diverse Änderungen hat die Leiterplatte leider den Status eines Prototypen. Im Anhang Schaltbild und Layout der Hauptleiterplatte
Hallo, also auch deine erste Steuerung ist sehr Interessant. Ich suche auch so etwas, jedoch würde mir die reine Dimmfunktion für Leuchtbalken reichen. Schön wäre es auch, wenn man die Schaltzeiten selber an der Schaltung mit Hilfe des Displays und ein paar Tastern vornehmen könnte, sowie eine RTC mit Abgleich über ein DCF-Modul. Nur leider habe ich null Erfahrung mit Microprozessoren. Gruß Ulf
Hallo, null Erfahrung = NIX GUT!!! Ne - mal im Ernst - ich denke hier hat jeder mal klein angefangen. Als "nackte" Dimmersteuerung für EVG's bietet sich wirklich die Sonnenauf und -untergangssimulation von Bernhard Piernitzki (siehe http://www.piernitzki.de/aqua/Dimmer/dimmer.html) an. Hab auch so mit AVR's angefangen. Anschließend kannst du ja deine Wünsche dazufrickeln, wie RTC, LCD und Tasten. "Wennste" höflich bei B. Piernitzki nachfragst, bekommst du auch den Quellcode. Damit wird die Sache einfacher und ist auch für's Verständnis förderlich! Noch 'ne Frage zu "null Erfahrung": Bezieht sich das nur auf µC oder auf "alles mit Strom"? Das Herumbasteln mit Netzspannung (EVG's) sollte doch von Einsteigern wg. "gefährlich" vermieden werden. (Nur so als kleiner Hinweis - nicht böse gemeint.) Gruß an Alu Minium! Das Rudi Ment!
Hallo Rudi, keine Angst. Bei Elektronik habe ich schon meine Erfahrung. Löten und Schlatpläne lesen, ist auch kein Problem. Nur das Entwickeln von Schaltungen und das Programmieren ist bei mir noch gleich Null. Wenn ich mir jedoch die Preise für käufliche Versionen angucke, dann bringt dies einen schon zu anderen Sachen. Gruß Ulf
Muß die Steuerelektronik potentialfrei / auf dem 0V Potential des EVGs sein? Schön wär's nämlich, wenn der steuernde AVR mit Kondensator-'netzteil' betrieben werden könnte. Und noch eine Frage: Wenn der 10V Pin des EVGs eine 0.5mA Stromquelle darstellt, könnte man die Steuerspannung nicht direkt aus diesem Strom erzeugen? Z.B. mit einem FET, der einen Widerstand zwischenschaltet, und parallel dazu ein Kondensator, der die Spannung glättet?
hallo welche kondensatorentypen sind für die glättung vor dem OPV besser geeignet? keramik- oder folienkondensatoren? ich würde sonst die keramik nehmen... danke und gruss
Bitte melde dich an um einen Beitrag zu schreiben. Anmeldung ist kostenlos und dauert nur eine Minute.
  
  Bestehender Account
  
  
  
  Schon ein Account bei Google/GoogleMail? Keine Anmeldung erforderlich!
Mit Google-Account einloggen
Mit Google-Account einloggen
  Noch kein Account? Hier anmelden.










