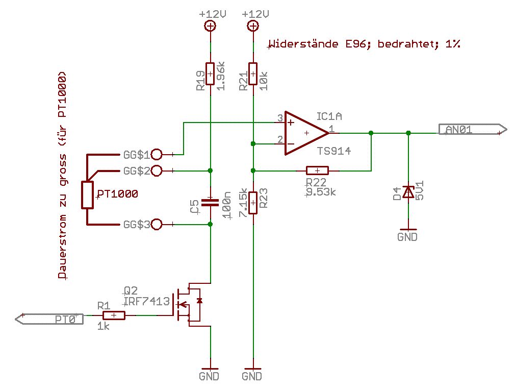
Hallo zusammen, ich möchte eine Auswerteschaltung für einen PT1000 bauen. (siehe Schaltung im Anhang) und hätte gerne Rückmeldung, ob die Dimensionierung so hinhaut. Vorgaben: - Temperaturbereich: -20..+100°C (zur Lufttemperaturmessung) - Genauigkeit (im vollen Bereich) sollte nicht schlechter als 2°c werden; ich Bereich +10..+30°C hätte ich gerne 1°C Genauigkeit. - Schaltung soll ohne Bauteileabgleich auskommen (d.h. kein Poti zum einstellen); ein Abgleich per Software wäre i.O. falls es nicht anders geht; ein TypK-Thermometer zum Abgleich steht zur Verfügung - Erfassung der Temperatur mittels µC (10Bit-ADC; Referenz 5V) - 3-Leiteranschluss des Sensors (Zweileiteranschluss reicht nicht aus, da bis zu 20m zu überbrücken sind). 1.) Da meine Rechenkünste in bezug auf OPV-Schaltungen sehr mager sind, habe ich die Daten in: http://www.stegem.de/Elektronik/OP3/op.html eingeben und die Widerstandswerte für meine Schaltung übernommen. Kann jemand bitte kurz überschlagen, ob die Werte so hinkommen, oder ob sie total deneben liegen. 2.) Da der Dauerstrom durch den PT1000 zu hoch wäre, habe ich einen MOSFET (IRF7413) als Lowsidetreiber eingeplant. Dieser wird von einem normalen 5V-Prozessorausgang angesteuert und nur zur Messung eingeschaltet. Sollte so ja auch kein Problem sein? 3.) Da der OPV mit 12V versorgt wird, und damit auch (theoretisch) Spannungen bis 12V am Ausgang liefern kann, habe ich eine 5,1V-Zenerdiode vorgesehen. Ist da noch zusätzlich ein Reihenwiderstand vorm AD-Eingang notwendig oder ist dieser hochohmig genug? (~100k Eingangswiderstand). 4.) Messfehler: Ich möchte noch eine Abschätzung machen, wie genau meine Schaltung die Temperatur messen kann (ohne Abgleich). Aus dem Bauch heraus habe ich 1%-Widerstände genommen. Wie geht man da konkret vor? Kann jemand aus Erfahrung einen Daumenwert nennen, ob meine 2°C/1°C Genauigkeitsvorgaben so erfüllbar sind? PS: Die Forumssuche hat mir leider keine konkrete Schaltung geliefert, die für meine Zwecke verwendbar gewesen wäre. Optimal wäre: http://www.umnicom.de/Elektronik/Schaltungssammlung/Temperatur/Pt1000/Pt1000.html Kapitel 7.3.4 gewesen. Leider gibts hier keine Anwendung als Dreileiterschaltung. :-( Gruß, Richard
Hallo, ist ein PT1000 wirklich der Sensor der Wahl für diesen Temperaturbereich? Ist da ein passender 1-Wire-Sensor oder ähnliches nicht handhabbarer? Gruß aus Berlin Michael
Hallo Michael, ok, ich hätte noch dazuschreiben sollen, dass folgende weitere Randbedingungen für mich wichtig sind: - 20m Kabel sollten nicht dazu führen, dass das Auslesen evtl. nicht mehr klappt (liest man ja immer wieder...); Die Kabel liegen stellenweise parallel zu phasenangeschnittenen 230V-Leitungen usw. - bewährte Technik (ich möchte vermeiden, dass sich in 5Jahren rausstellt, dass der Sensor plötzlich 5°C daneben liegt; Langzeitstabilität) - in 20Jahren sollte der Sensor austauschbar sein und da habe ich bei PT1000 die größte Hoffnung. DS1821 und LM75 gibts dann sehr wahrscheinlich nicht mehr. - 1wire ist mir persönlich zu timingkritisch (-> Interruptsperre; Bits mit Timern auszählen usw. gefällt mir nicht); AD-Eingang auslesen ist deutlich einfacher - I2C ist mir nicht störsicher genug (wieder Stichwort: 20m) - Sensoren, die eine Rechteckspannung ausgeben wäre noch eine Alternative, aber diese brauchen auch wieder eine (ich nenns jetzt mal) Signalregenerierung oder Verstärkung oder sowas. Das hab ich mit meiner PT1000-Lösung auch, also kein Vorteil... - PT1000 gibts in vielen Bauformen und auch noch in vielen Jahren. - der Preis (pro Messkanal) spielt nicht sooo die Rolle, ob dieser jetzt 5EUR kostet oder 20EUR ist eher zweitrangig.
Hallo Richard, ich denke auch das du z.B. mit nem DS1820 besser bedient bist: - Ist schon Kallibiert - Kablelänge beeinflusst das ergebnis nicht - Kein AD-Wandler notwendig - Keine Schaltung notwendig (naja, ein Widerstand...) - Genauer als deine Anforderung - Software für diverse µCs im Netz zu finden Ich habe mich letzens mit verschiedenen Verfahren zur Temperaturmessung mit AVRs beschäftigt, unter anderen auch PT100. Bei den PT-Sensoren hast Du das Problem, das die Schaltung die Du brauchst um das Teil µC kompatibel zu kriegen ne Menge Genauigkeitsprobleme aufwirft. Jedes Bauteil verfällscht deine Messung, und ist in seiner Tolleranz meistens auch noch Temperaturabhängig. Ich bin zu dem Ergebnis gekommen, das PT-Sensoren für mich die schlechteste Möglichkeit sind. Den einzigen großen Vorteil den sie haben ist die Austauschbarkeit des Sensors, wenn die Schaltung erstmal kalibriert ist. Allerdinds fällt dieser für mich kaum ins Gewicht. bis dann Thorsten
Wenn Analogtechnik nicht Dein Ding ist, würde ich auch einfach zu nem DS18B20 raten. Die 3-Leiterschaltung funktioniert nur dann, wenn man sie richtig macht, aber das macht eben kaum einer. Man muß den Spannungsabfall am oberen Draht nochmal abziehen, da er ja auch am unteren Draht auftritt. Erst dann kompensiert die 3-Leiterschaltung überhaupt, oder man nimmt gleich die 4-Leiterschaltung. Sie ist ein typisches Beispiel, von irgendwo abgekupfert, aber nicht verstanden. Und kompensieren tun 3- und 4-Leiterschaltung natürlich überhaupt nur dann, wenn sie mit Konstantstrom gespeist werden. Peter
wolltest du den pt1000 in einer solaranlage verbauen die haben meistens die pt500 von vissmann verbaut controler 35euro bei schuss und meins da ist allles drin inclussive 2relais
Ok, wir haben dich gewarnt... Wenn dich das nicht abschreckt hilft Dir evtl. dieser Link weiter: http://www.hobbycnc.hu/PT100/PT100.htm Mein ungarisch ist auch nicht vorhanden, aber verstanden hab ichs trotzdem. Ich Weiss, ist kein PT1000 sondern ein PT100, aber ich denke das ist das kleinste Problem. Ich hätte auch noch das: http://www.smartec.nl/interface_uti.htm (den Chip gibts bei Conrad) viel Erfolg Thorsten
Dreileiterschaltung ist nur bei sehr dünnen Leitungen erforderlich. Ein Pt1000 ändert seinen Widerstand (bei 0 Grad C) um 3,8 Ohm / K. Ein Leitungsquerschnitt von 0,75 mm² hat bei 40m Länge etwa 1 Ohm. Resultierender Fehler ist rund 1/4 Grad, da hat der Pt1000 schon von Hause aus mehr.
@Richard: Die Entscheidung für einen Platinsensor ist schon richtig. Umrechnen muss man bei einem DS1820 auch. Teurer und ungenauer als ein Klasse B-PT100/PT1000 ist er ebenfalls. Zu deiner Schaltung: 1.: Q2 und R1 weg. 2.: GG$3 auf Masse. 3.: D4 weg. 4.: mit der Versorgungsspannung auf 5V heruntergehen. TS914 arbeitet ab 2.7Volt. 5.: R19 auf 5 - 10 KOhm heraufsetzen. 6.: R22 & R23 verstärkungsmässig anpassen, sodaß der gewünschte Temperaturbereich in den A/D-Wandler-Bereich passt. Interne Referenz beim AVR ist ~2.56 Volt. Einen PT100/PT1000 kann man übrigens ganz einfach emulieren, in dem man ein Potentiometer statt des Sensors anschließt und den zur Temperatur passenden Widerstandswert einstellt. So läßt sich die Schaltung sehr einfach kalibrieren. Schließt man dann den Sensor an, stimmt es sofort (+- Sensortoleranz). Die PT100/500/1000-Tabellen sind hier: http://www.ephy-mess.de/deutsch/daten/tdframe.htm Das Thema Sensortoleranz kommt da auch dran. Das Thema PT100/1000 wurde hier schoneinmal behandelt: Beitrag "Messverstärker füt Pt100" Gruss Jadeclaw.
Jadeclaw Dinosaur wrote:
> Umrechnen muss man bei einem DS1820 auch.
Naja, das /16 teilen (1/16°C) würde ich nicht als Umrechnen ansehen.
Peter
  Danke für die zahlreichen Beiträge und Tips, auch die Links waren sehr hilfreich. Ich brauche aber nochmal eure Einschätzung. Ich möchte den PT1000-Weg einschlagen. > Wenn Analogtechnik nicht Dein Ding ist, würde ich auch einfach zu nem > DS18B20 raten. Genau das hat mich dazu bewegt mich tiefer mit der OPV-Schaltung zu beschäftigen und meine Gedanken hierzu aufzuschreiben (siehe Anhang). Mir gehts dabei um die folgenden Dinge: 1.) Ich habe jetzt meine Schaltung etwas geändert (angelehnt an das was jadeclaw vorgeschlagen hat); siehe Anhang. Passt das inzwischen so? 2.) Noch unklar ist mir, ob zum Schutz des ADC-Pins ein Serienwiderstand (R6) notwendig ist? 3.) Das was Dieter Werner sagte, habe ich auch nochmal nachgerechnet und bin erstaunt, dass der Unterschied zwischen 2-Leiter und 3-Leiteranschluss so gering ausfällt. Ist das wirklich so, oder taugt meine Brücken-/Verstärkerschaltung nichts für 3Leiteranschluss (So wie Peter schon andeutete) oder ist meine Ersatzschaltung verkehrt? (siehe Abschnitt 2 im PDF) Danke, Richard.
So, habe die ganze Sache jetzt mal auf dem Steckbrett aufgebaut und natürlich ging erstmal nix. :-) Grund dafür war die Falschauslegung der Verstärkerschaltung. Das habe ich jetzt korrigiert (siehe Anhang; gelbe Werte im Schaltplan und blauer Text). Die Spannungsstabilisierungsschaltung habe ich jetzt einfach mal so festgelegt. Fragen 1+2 (von meinem vorherigen Posting) haben sich inzwischen dadurch geklärt. Offen und unklar bleibt mir noch die 2-Leiter- vs. 3-Leitergeschichte: > 3.) Das was Dieter Werner sagte, habe ich auch nochmal nachgerechnet und > bin erstaunt, dass der Unterschied zwischen 2-Leiter und > 3-Leiteranschluss so gering ausfällt. Ist das wirklich so, oder taugt > meine Brücken-/Verstärkerschaltung nichts für 3Leiteranschluss (So wie > Peter schon andeutete) oder ist meine Ersatzschaltung verkehrt? (siehe > Abschnitt 2 im PDF) Vielleicht kann hier nochmal jemand was dazu sagen. Gruß, Richard
Hallo, um halbwegs linear zu messen muss eine Konstantstromquelle verwendet werden. Der Strom sollte nicht über 300 uA liegen. Ausserdem muss die Konstantstromquelle temperaturstabil sein. Das kann man mit einem LM334 erreichen, den man speziell beschaltet. Siehe Datenblatt. Der Aufwand ist nicht zu unterschätzen. Wenn Du wirklich beim PT1000 bleiben willst und genau messen willst, so schau Dir wie schon vorgeschlagen dies an: http://www.smartec.nl/interface_uti.htm (den Chip gibts bei Conrad) Oder nimm den DS1631. Wenn Du den sonst nicht findest, hier ist er: http://cctools.hs-control.de/home.php Gruss Klaus.
Hallo nochmal, inzwischen ist ja einige Zeit vergangen und meine Experimente mit der oben diskutierten Schaltung waren wenig erfolgreich, weil sich das Ding nicht vernünftig kalibrieren liess... Deshalb habe ich Umnis "Praktische Schaltung" nachgebaut: http://www.umnicom.de/Elektronik/Schaltungssammlung/Temperatur/Pt1000/Pt1000.html (meine Version siehe Anhang) Diese funktioniert soweit auch bestens, aber jetzt habe ich ein neues Problem: Sofort nach dem Einschalten messe ich sehr gute Werte (verglichen mit meinem TypK-Thermometer erhalte ich eine Abweichung von ~+0.3°C). Die AD-Wandlung und anschliessende Umrechnung im uC bereits funktioniert bereits korrekt. Aber dann steigen die von meiner Schaltung ausgegebenen Werte innerhalb von 3..5min auf ~1.5°C über die der TypK-"Referenz" und verbleiben dort dauerhaft. Es scheint so, als würde der Pt1000 sich selbst aufheizen und dadurch den Messwert hochziehen. Eine Strommessung durch den Pt1000 ergab: 1.04mA - das liegt doch voll im erlaubten Bereich?! (wie kommt Klaus/KlaRa oben auf die 300µA?). Mein Pt1000 ist ein: P1K0.232.6W.B.010 — IST — PT1000 SENSOR 600°C CL. B von Farnell: http://www.farnell.com/datasheets/87882.pdf Frage: Wieso steigt meine gemessene Temperatur an?
1mA liegt schon im erlaubten Bereich, aber es tritt dadurch eine Eigenerwärmung des Sensors auf. Die sollte aber geringer ausfallen als 1.5K. Das Datenblatt gibt für diese Sensorgröße 4mW/K als Eigenerwärmung an, d.h. bei 1mA haben wir ca 1mW ~ 0.25K. Also deutlich weniger als dann tatsächlich auftritt. Probier mal 2 Dinge: 1.: Sensor mal an ein kleines Kühlblech montieren, das erschlägt die Eigenerwärmung, 2.: Schaltung einschalten, 1/2 Stunde warten, dann neu kalibrieren. Denn es ist ja nicht nur der Sensor, der thermisch driftet, der Rest der Schaltung hat das Problem ja auch, wenn auch in geringerem Maße. Ansonsten könnte auch ein Widerstand/Lötstelle/Steckkontakt ein Problem haben. Gruss Jadeclaw.
> Es scheint so, als würde der Pt1000 sich selbst aufheizen und dadurch > den Messwert hochziehen. Eine Strommessung durch den Pt1000 ergab: > 1.04mA - das liegt doch voll im erlaubten Bereich?! (wie kommt > Klaus/KlaRa oben auf die 300µA?). > Mein Pt1000 ist ein: P1K0.232.6W.B.010 — IST — PT1000 SENSOR 600°C CL. B > von Farnell: http://www.farnell.com/datasheets/87882.pdf > Frage: Wieso steigt meine gemessene Temperatur an? Hast Du doch schon beantwortet: Selbsterwärmung. Üblich sind als Messstrom 0.1 mA bei PT1000. Selbsterwärmung: delta T = I^2 R E, E in °C/mW (gibt der Hersteller normalerweise an). Die restlichen Widerstände reagieren ähnlich (und haben somit auch veränderte Werte).
Hallo! Ich habe schon öfters mit Ptxxxx gemessen... deswegen nochmal ein paar allgemeine Dinge (obwohl teils schon gesagt): - Bei Zweileiter geht der Leitungswiderstand voll in die Messung ein. Den konstanten Offset kann man durch Kalibrieren heraus nehmen, den bei Kupfer wie bei den meisten Leitern üblichen TK von 0,4%/K nicht, d.h. große Umgebungstemperaturschwankungen (z.B. Aussenleitungen) verfälschen das Ergebnis. Bei Pt1000 spielt der Zuleitungswiderstand natürlich proportional eine geringere Rolle, als bei Pt100. - Dreileiter heisst nicht einfach drei Anschlüsse. Über die dritte Ader kompensiert man den Zuleitungswiderstand UND die Temperaturänderung (vorausgesetzt, die drei Adern sind identisch und isotherm). Geeignete OP-Schaltungen müsste es im Netz geben, habe gerade nichts zur Hand. - Das Beste ist Vierleiter: Zwei Adern führen einen reinen Konstantstrom, über die beiden anderen wird nahe(!) am Ptxxx der Spannungsabfall gemessen. Zuleitungswiderstände spielen bei sauberem Design hier keine Rolle mehr. Was jedoch oft vergesssen wird: Die Ptxxx haben bei 0°C eben ihren definierten Widerstand, der als Spannungsoffset abgegriffen wird. Dieser Offset muss genau und langzeitstabil abgezogen werden! Jede Ungenauigkeit hier schlägt voll zu Buche. Dasselbe gilt natürlich auch für die Stromquelle. Weiterhin ist die Eigenerwärmung keinesfalls auf die leichte Schulter zu nehmen; die hängt aber vom konkreten Sensor ab, also dessen Rth (Datenblatt des Sensors nachschlagen; ein Sensor in Luft hat ein anderes Rth als einer in Öl); mit dem Messstrom und dem Rth kann man sich den selbst erzeugten Fehler durch Eigenerwärmung ausrechnen. Der Messstrom sollte so klein wie möglich sein! P=R*I² Pt1000 erwärmt sich also bei gleichem Messstrom 10mal mehr als Pt100, dafür kriegt man aber auch 10mal größeren Ausschlag. In dem Datenblatt zum hier verwendeten Sensor steht, dass bei Pt100 der Messstrom max. 1mA betragen soll, also bei Pt1000 also max. 100µA! Tastender Betrieb ist natürlich eine Möglichkeit, die Einflüsse der Eigenerwärmung zu minimieren. Man misst "nur" einen Widerstand, nicht die Temperatur. Zu Umrechnung in die Temperatur gibt es Polynome: Für >0°C ein Polynom zweiter Ordnung, für <0°C ein Polynom dritter Ordnung - bei genauer Messtechnik muss man also eine Fallunterscheidung machen. Bei geringeren Anforderungen wie hier kann man auf die höheren Polynomterme verzichten - nachrechnen. Ptxxxx sind sehr genaue Sensoren, wenn man die Messtechnik aufwendig aufbaut. Es ist auf jeden Fall damit leichter genau zu messen also mit Thermoelementen, mit deren Problemen der Ausgleichsleitung und Kaltstellenkompensation (deswegen traue ich diesen DVM mit Thermolement nur bedingt). Weiterhin, in diesem speziellen Fall: Dass die Messleitung parallel zu phasenangeschnitten Leitung liegt, ist nicht ohne! Da gehören an den Eingang der Schaltung passive Filter (Gleichtaktdrosseln), und aktive steilflankige Filter zwischen Aufbereitungsschaltung und AD-Wandler, sonst ist Müllmessen vorprogrammiert. Besser für einen abgeschirmten Verlauf der Messleitung sorgen. Um die Aufbereitung möglichst zu vereinfachen, würde ich auch die XTR von BB vorschlagen, das reicht von der Genauigkeit für diese Anwendung.
Zu der Drift, wenn die über dem errechneten Wert für die Eigenerwärmung liegt: - Schaltungsdrift messen, indem Du den Pt1000 durch Festwiderstand ersetzt (Nebenbei, es gibt zum Kalibrieren 0,01% TK3 Festwiderstände, für Pt100 habe ich welche.) - Luftzüge vermeiden! Offene Fenster sind bei solchen Messungen ein Störungsgrund. - Den Pt1000 in Styropor einpacken. Infrarotstrahlung durch Körperwärme (über die Schaltung gebeugt) oder Glühlampen stören hier auch.
@Jadeclaw Dinosaur: > Probier mal 2 Dinge: > 1.: Sensor mal an ein kleines Kühlblech montieren, das erschlägt die > Eigenerwärmung Das ist zwar ein wilder Hack, aber vermutlich zurzeit die beste Idee. Werde ich später mal ausprobieren. > 2.: Schaltung einschalten, 1/2 Stunde warten, dann neu kalibrieren. Geht nicht, da ich mit Festwiderständen kalibriere. Ich stelle meine Trimmer bei 910R und 1300R ein - das geht mit dem realen PT1000 so natürlich nicht. @tcfkat: > In dem Datenblatt zum hier verwendeten Sensor steht, dass bei Pt100 der > Messstrom max. 1mA betragen soll, also bei Pt1000 also max. 100µA! Hab ich natürlich gelesen und fälschlicherweise gedacht, dass das eine mA auch für den Pt1000 gilt. :-( > Tastender Betrieb ist natürlich eine Möglichkeit, die Einflüsse der > Eigenerwärmung zu minimieren. Ich glaube das ist noch eine gute Möglichkeit die Sache in den Griff zu bekommen, ohne die Schaltung komplett umzubauen (XTR105). So, damit ergibt sich die Frage: Wie mache ich den Pt1000 schaltbar? Geht das so wie ich mir das im Anhang vorstelle oder verbocke ich mir da wieder irgendwas mit Nichtlinearitäten o.ä.? Welcher Transistor eignet sich da? (Evtl. genauen Typ vorschlagen; kleiner SMD wäre natürlich ideal). Ein Leistungsmosfet muss es ja nicht sein. Danke.
Hi! Bitte nicht mit einem MOSFET in der Leitung zum Pt1000 rumfummeln!* Schaltbar heisst, den Konstantstrom durch den Pt1000 abzuschalten. Anstatt jetzt die Leitung zur Konstantstromquelle aufwändig zu unterbrechen, würde ich einfach durch einen MOSFET parallel zum LM336 im Ruhezustand die Referenz kurzschließen, die ganze Schaltung ist dann auf ca. 0V. Zum Messen MOSFET sperren, der Schaltung einige Zeit zum Stabilisieren geben, und dann den Messwert wandeln... Imho halte ich den XTR für die bessere Wahl... denke bitte an die Störugen, hier auf dem Labortisch ist alles easy... welches Frequenzverhalten hat Deine Konstantstromquelle? * Wenn Du die Leitung unterbrichst, ist der Ausgangs-OP am Anschlag der positiven Versorgung. Die Z-Diode wie in dem ersten Schaltungsvorschlag ist extrem unschön, weil im OP dann die Differenz +Versorgung - Z-Diode verbraten wird... selbst wenn der das übersteht, der wird unnötig heiß. Du kannst natürlich auch mit dem MOSFET den Pt1000 überbrücken, das müsste auf dasselbe wie im Vorgesagten hinauslaufen.
ich würde den Tsic von ZMD empfehlen, gibt es bei Farnell. Als ich den Test gesehen habe, daß die blanken Drähte auch ins Wasser gehalten werden können, war ich überzeugt. Die digitalen Sensoren haben eine Schwankungsbreite, die man nicht durch zusätzliche Leitungen wie beim PT1000 kompensieren muß. Beim PT1000 treten auch durch die parallele Verlegung der 230V~ Störungen auf. Da kann man unter Umständen ganz falsche Werte messen. Überleg mal, was an der PT1000 Leitung für eine Spannung liegt und was durch die 230V eingekoppelt wird. Da muß abgeschirmt werden, geerdet werden und man weiß immer noch nicht, ob das Ergebnis richtig ist. Da würde ich im Falle PT1000 eine Dauermessung empfehlen zur Kontrolle oder mit Oszilloskop. mfg
@tcfkat: > Bitte nicht mit einem MOSFET in der Leitung zum Pt1000 rumfummeln! > Wenn Du die Leitung unterbrichst, ist der Ausgangs-OP am Anschlag der > positiven Versorgung. Na und? Was hat das für (negative) Auswirkungen? Genau das passiert doch auch, wenn gar kein Pt1000 angeschlossen ist! > Die Z-Diode wie in dem ersten Schaltungsvorschlag Der erste Schaltungsvorschlag ist nicht mehr gültig, da ich inzwischen die Schaltung, wie zuletzt angehängt, verwende - ganz ohne Z-Dioden und ohne 12V. > würde ich einfach durch einen MOSFET parallel zum LM336 im Ruhezustand > die Referenz kurzschließen Hm, als Hardwareanfänger würde ich aus dem Bauch heraus vermuten, dass der Mosfet dann doch irgendeinen Einfluss auf die Referenzdiode ausübt? Zudem erscheint es mir unsauber irgendwas "kurzzuschliessen" oder zu überbrücken... > Du kannst natürlich auch mit dem MOSFET den Pt1000 überbrücken das klingt zwar besser als die RefDiode zu überbrücken, ich sehe aber darin auch keinen Unterschied zum "Freischalten" des Pt1000 (so wie von mir gezeichnet), oder? Nicht dass wir uns falsch verstehen, ich möchte nicht auf meiner Mosfet-Freischalte-Schaltung bestehen, sondern diskutieren, WARUM das so nicht funktioniert bzw. schlecht ist. Gibts noch weitere Hinderungsgründe, außer der (nicht mehr vorhandenen) Z-Diode, die unnötig Leistung verbrauchen würde? Könnte man für den Mosfet z.B. einen BSS138N verwenden? http://www.farnell.com/datasheets/85572.pdf (mit Rdson=5 Ohm; das Kalibrieren würde ja mit dem aktivierten Mosfet in der Leitung stattfinden). @Wolfram: > Beim PT1000 treten auch durch die parallele Verlegung der 230V~ > Störungen auf. Da kann man unter Umständen ganz falsche Werte messen. Hoffentlich nicht, bzw. hoffentlich nicht so groß. > Überleg mal, was an der PT1000 Leitung für eine Spannung liegt und was > durch die 230V eingekoppelt wird. Naja, so hochohmig ist die Sache ja nicht, dass da ganz einfach was eingekoppelt werden könnte, es fliessen ja immerhin 1mA durch die Leitung. Und so weit von den 4..20mA-Schnittstellen der Industrie ist das ja auch nicht weg. Oder verwechsle ich da jetzt was? Danke.
Wenn du den MosFet in Serie zum Sensor einbaust, dann geht der Rdson mit in die Messung ein. Inklusive seiner eigenen Drift. Deshalb ist das eine schlechte Idee. Bessere Idee ist es tatsächlich, den LM336 während der Meßpausen mittels eines Transistors zu überbrücken, damit ist die ganze Schaltung stromlos, da die Referenz weg ist. Dem LM336 macht es nichts aus, der ist funktionsmäßig nichts anderes als eine besonders stabile Z-Diode und wird hier als solche betrieben. Es steigt dabei lediglich der Strom durch R7 an, statt 0.75 mA sind es dann 1.5mA. Als Transistor geht dafür ein stinknormaler BC238 mit zwei Widerständen. 4.7kOhm zwischen Basis und PortPin, 4.7kOhm von der Basis an GND, Emitter an GND, Kollektor an Knoten R7 - LM336. Für die Meßpause den Portpin auf High setzen. Zum Messen den Portpin auf Low ziehen, etwas warten bis stabil, dann messen. Zu C5: Das ist hoffentlich ein hochwertiger Folienkondensator, z.B. Polypropylen oder ähnlich. Keramik, bzw. Vielschicht kann da schon mal merkwürdige Effekte zeigen. Gruss Jadeclaw.
hatte ich da oben nicht was von 0,1ma gelesen, die durch die Leitung fließen? Die 4-20ma der Industrie sind schon etwas höher, der Bereich ist größer, so daß da Übertragungen nicht so ins Gewicht fallen. Aber viel wichtiger, die Industrie empfiehlt ausdrücklich, Niederspannungsmeßleitungen nicht über längere Strecken parallel zum Netz zu verlegen. Da kommt es sicherlich auf die Länge und den Abstand an. Man kann dagegen was tun, aber man sollte eben auch daran denken. Deswegen fand ich den digitalen Tsic viel besser, der macht viel weniger Aufwand, muß eben nur programmiert werden. mfg
Ich würde mir die lange Strippe zum Sensor ersparen und in dessen Nähe eine kleine Box montieren, welche den PT1000-Verstärker und einen ATTiny13 enthält, der die A/D-Wandlung macht und die Daten in ein serielles Protokoll mit Fehlererkennung verpackt und auf diese Weise die Daten dann störsicher über die Leitung schickt. Gruß Jadeclaw.
Oder eine 6mm breite Reihenklemme von PHOENIX benutzen, da ist der Messumformer schon drin und liefer 0..20mA oder 4..20mA. http://eshop.phoenixcontact.com/phoenix/treeViewClick.do;jsessionid=GHDQ20q9L6Fxhjvd9j7DWQk4TvrGQqLMv9tp6MYgmSTp1sdHrJMj!-597945985!NONE?UID=553526986&parentUID=204163&reloadFrame=true Kann aber nur PT100.
@Thilo M. Das ist ein guter Link. Diese "Apparate" kannte ich noch nicht. Ich habe hier noch sogenannte Transmitter aus DDR-Zeiten im Gang, die auch den PT100-Meßwert in 4-20mA wandeln, aber die Dinger sind ziemlich riesig im Schaltungsaufwand. Da habe ich jetzt einen Hinweis, wie ich die ersetzen kann, wenn sie mal "gestorben" sind. MfG Paul
Gibt die auch für Pt1000 und viele andere, Art. Nr. 2814113 Wird aber nicht billig sein...
Hallo, mein Liebling ist der XTR101. Vorteile: 1. Es ist nur ein IC ist nötig. Enthält schon die Stromquelle für den PT100. 2. 4-20 mA Wandler, der schon mit dem Signalstrom auskommt. (Sensor + XTR101 aufbauen und zu dieser Schaltung gehen nur 2 Drähte) 3. Keine Kalibruierung ist nötig Nachtei: Der IC kostet bei Reichelt 10 - 16 Euro (je nach Gehäuse) Gruß Fritz
Iiiii, das ist eher teuer. Ich verwende noch gerne den AD7799, Ein 10k in Serie zum PT1k und gut ist.
Hallo Messumformer PT1000 in 0-10V oder 0-20mA bestelle ich seit geraumer Zeit bei: http://www.rinck-electronic.de/ für einen ca. 60 Euro für nen doppelten (2 Sensoren) ca. 90 Euro. günstigere habe ich noch nicht gefunden.
Hallo, es gibt bei LKM-electronic (www.lkmelectronic.de) wesentlich günstigere Messumformer. Zum Beispiel der LKM254 für Pt100/Pt1000 0..10V Ausgang für ca. 47 Euronen oder den LKM103 für 4...20mA Ausgang und 39,00 Euronen.
Hallo Richard, - 20m Kabel sollten nicht dazu führen, dass das Auslesen evtl. nicht mehr klappt (liest man ja immer wieder...); Die Kabel liegen stellenweise parallel zu phasenangeschnittenen 230V-Leitungen usw. ==> bei dieser Bedingung stellen sich mir die Haare zu Berge, wenn ich sehe, daß in allen Schaltungen die Anschlußleitungen an den ungeschützten IC gehen! - 1wire ist mir persönlich zu timingkritisch (-> Interruptsperre; Bits mit Timern auszählen usw. gefällt mir nicht); ==> pack die 1-wire Auswertung direkt in den Interrupt, dann mußt Du keinen sperren. Die Zeit von einem Bit zum anderen ist sehr unkritisch, also ist die Wartezeit, ob ein Bis 0 oder 1 ist nur einige NOPs lang. Habs gemacht und funktioniert prima. Die Division kannst Du dir auch sparen, wenn Du 5 Werte addierst. Das eliminiert auch gleich die Meßfehler untereinander. Das Ergebnis ist dann zwar Faktor 10 zu groß aber das ist nur ein zu setzendes Komma! CRC8 gibts zum Download und ist als Tabelle einfach zu handhaben. Dann erkennst Du bei jeder Messung, ob dir ein Spike die Übertragung gestört hat. Viel Spaß dabei und hoffentlich bringts auch nach so langer Zeit noch was. Gruß Cosini
Sorry, wenn ich den alten Beitrag nochmals ausgrabe, aber mich würde interessieren, was aus der PT1000-Messung geworden ist. Vielleicht ist Richard ja noch hier im Forum unterwegs und würde mir ein kurzes Feedback geben?! Vielen Dank und viele Grüße Mike
ich habe ebenfalls eine kleine frage zum 2/3/4-leiter-prinzip: da man die spannung anschliessend sowieso via uC wandelt und verarbeitet, könnte man sich die aufwändige schaltung nicht schenken, und statt dessen eine 2-leiter-konstatnstrom-lösung nehmen, und im uC die messwerte via einer 2-punkte-kallibration (-> gain & offset) erreichnen? [sorry, für meine vielleicht blöde frage]
Siehe http://www.dse-faq.elektronik-kompendium.de/dse-faq.htm#F.7.8 all das was zu 2/3/4 Leiter steht.
Master Snowman schrieb: > könnte man sich die aufwändige schaltung nicht schenken.. Ja klar doch. Guck mal im "Funkamateur" irgendwo Mitte letzten Jahres oder bei MicroChip nach. Einen PT100 oder PT1000 benutzt man heutzutage so, daß man ihn mit einem Vorwiderstand versieht und an einen Sigma-Delta-ADC klemmt. Fertig. Die Schaltung ist wirklich extrem simpel und bei Microchip ausführlich beschrieben - und so ein ADC ist billig (2..3 Euro) und schluckt nur 5V/200 uA. Obendrein kann man so eine Schaltung mit nem Referenzwiderstand exakt kalibrieren. Insgesamt dramatisch besser als alle analogen Stromquellen, OpV's, Brückenschaltungen usw. Leute, werdet doch endlich mal modern im Kopf. W.S.
@W.S.: danke für den tip! ..hier die entsprechende AN http://ww1.microchip.com/downloads/en/AppNotes/01154a.pdf
W.S. schrieb: > Guck mal im "Funkamateur" irgendwo Mitte letzten Jahres oder bei > MicroChip nach. Einen PT100 oder PT1000 benutzt man heutzutage so, daß > man ihn mit einem Vorwiderstand versieht und an einen Sigma-Delta-ADC > klemmt. Schaltplan und Layout als Eagle-Datei sowie PIC-Firmware als Quelltext und Hex-Datei zum Beitrag "Thermometer mit Pt100" FA 7/11, S. 722 http://www.funkamateur.de/tl_files/downloads/hefte/2011/spindler_pt100.zip Mit dem Jumper X5 wird das Thermometer auf 0°C justiert, z.B. im Eiswasser oder mittels Referenzwiderstand. Die Schaltung soll deshalb sowohl mit einem PT100 als auch mit PT1000 funktionieren. Bei Verwendung eines PT1000 ist es ratsam, R2 auf 68k zu erhöhen. Christian.
@ W.S. wie sieht's aus, wenn der PT100 ca. 20 Meter vom Sigma-Delta-ADC weg ist?
Mathias schrieb: > @ W.S. > wie sieht's aus, wenn der PT100 ca. 20 Meter vom Sigma-Delta-ADC weg > ist? Ich bin zwar nicht W.S., aber ich sehe kein Problem bei Verwendung der Vierleiter-Schaltung nach FA 7/2011. Für noch bessere Eliminierung der Kontaktwiderstände wird im Funkamateur-Artikel der AD7714 vorgeschlagen, der hochohmige Referenzspannungseingänge besitzt. Christian.
Christian K. schrieb: > kein Problem bei Verwendung der > Vierleiter-Schaltung nach FA 7/2011 Aber doch, der hat keinerlei Schutzbeschaltung. Paar Eingangswiderstände, paar Schutzdioden und Kondensatoren dürfen es schon sein. Allerdings ist es fast günstiger, die Messschaltung mit dem PT100 zusammen unterzubringen und das Signal digitalisiert zu übertragen, 4 Leitungen hast Du sowieso. Geht halt nicht überall, z.B. wenn der PT100 bis 400°C messen soll.
>Aber doch, der hat keinerlei Schutzbeschaltung. Paar >Eingangswiderstände, paar Schutzdioden und Kondensatoren dürfen es schon >sein. Ja ja, alles "super easy" in der Application Note mit ihrem fast schon lächerlich spartanischen Prinzipschaltbildchen und beim CE-Test fliegen dann die Fetzen. Warum können sich die Hersteller nicht mal die Mühe machen, die Schutzschaltungen mit anzugeben und in ihre "error analysis" mit einzurechnen?
Hallo, Ich möchte gerne einen PT1000 Sensor benützen um eine Temperatur von 20-350°C zu messen und Anschließend mit einen Atmega 8 Auszuwerten. Eigentlich brauche ich nur einen Hochauflösenden Messverstärker der den Wertd vom PT1000 einliesst und mir ein 0-5V Signal ausgibt. Gibt es solch ein Bauteil? Welchen AD Wandler mit Messverstärker könnt ihr hier Empfehlen. Seit mir bitte nicht Böse das ich euch so direkt frage aber mir fehlt einfach die Erfahrung und mit der Suchfunktion findet man 1 Million Ergebnisse die mich aber leider nur noch mehr verwirrt haben.
Thomas, dein Atmega8 hat schon einen A/D-Wandler, warum suchst du einen "AD Wandler mit Messverstärker" ? Um den Widerstandswert 1077,94 bis 2297,16 in eine Spannung von 0 bis 5V umzuwandlen, tut es ein einfacher Operationsverstärker, wenn du ein Rail-To-Rail Modell wie LT1677/LMP7701 nimmst reicht für den sogar eine Versorgungsspannung von 5V. Passend beschaltet kann der die Werte sogar entwas linearisieren, damit die Auflösung über den ganzen Messbereich etwa gleich bleibt. Die Schaötungen dafür sind handelsüblich, die Berechnung dutzendfach notiert worden: +-----+---+------- Vref+ R1 R2 | +-----)---)-R3-+ | | | | +-R6--)--|+\ | | | | >--+-- A/D | +--|-/ | | | | | RTD +---)-R5-+ | R4 | +-----+---+------- Vref- Rechenformeln siehe http://www.maxim-ic.com/app-notes/index.mvp/id/3450 http://www.umnicom.de/Elektronik/Schaltungssammlung/Temperatur/Pt1000/Pt1000.html
Danke MaWin für deine Antwort und Sorry für meine Verspätete Antwort. Ginge dieser auch? OPA2188 von Texas Instruments?
Im Prinzip ja. Sein Ausgang kommt bei einer Belastung von 10k auf 0.25V an GND und VRef heran. Das kann noch etwas weit weg sein, daher sollte R3 und R5 deutlich mehr als 10k haben. Wie viel R3 und R5 haben sollen, weisst du aber erst, wenn du die Werte ausgerechnet hast. Alternative: Als Messbereich nur 0.5V bis 4.5V nehmen.
Bitte melde dich an um einen Beitrag zu schreiben. Anmeldung ist kostenlos und dauert nur eine Minute.
  
  Bestehender Account
  
  
  
  Schon ein Account bei Google/GoogleMail? Keine Anmeldung erforderlich!
Mit Google-Account einloggen
Mit Google-Account einloggen
  Noch kein Account? Hier anmelden.



 Thread beobachten
 Thread beobachten Seitenaufteilung abschalten
 Seitenaufteilung abschalten