Hat jemand von so einem Projekt schon mal jeman etwas gehört oder gesehen? http://www.xess.com/projects/radjab_oscope.pdf Das ist eine schöne Arbeit, doch leider ist nirgends ein Bild von realisierten Aufbau.
Oh aus Ägypten, das findet man selten. Die arabischen Schriftzeichen zum einleitenden Bibelspruch oder vermutlich Koranvers kann mein Acroreader nicht darstellen Den Schaltplänen nach ist es mit Xilinx Webpack entworfen. Viel Hardware ist das nicht, ein Quarz, ein RAM, irgendein AD-Wandler, die DA-Wandlung nmachen Widerstände.
Ich wollte die Leistungsfähigkeit wissen. Wo sind die Grenzen. 100Mhz Oszi?
Solche Minioszillopskope baue ich mir manchmal ins FPGA, um am Monitor die zeitlichen Effekte der Schaltung zu beobachten. Da sieht man erheblich mehr, als man über sequentzielle Ausgane am Terminal beobachten kann. Wenn man im Timing ein bischen trickst, braucht man nicht mal ein Videoram.
Jürgen Schuhmacher wrote: > Solche Minioszillopskope baue ich mir manchmal ins FPGA, um am Monitor > die zeitlichen Effekte der Schaltung zu beobachten. Da sieht man > erheblich mehr, als man über sequentzielle Ausgane am Terminal > beobachten kann. Wenn man im Timing ein bischen trickst, braucht man > nicht mal ein Videoram. Hast du etwas mehr info? Es ist ein interessantes Thema.
Sowas ähnliches, nur mit Video statt VGA-Ausgang hatten wir hier. Beitrag "PAL/NTSC Encoder in VHDL"
Ohne das ganze jetzt komplett gelesen zu haben hängt die Auflösung wohl direkt vom A/D Konverter ab. Ich bin momentan dabei sowas mit nem ADS831 aufzubauen. Der ist noch von Hand zu löten und bietet 80MS. Laut nyquist Theorem sind dabei dann knapp 40MHZ analogbandbreite möglich - In der Realität sind es aber eher 4MHZ um noch was erkennen zu können. Gruß, Manuel
Hallo, ich habe mir von FPGA4fun.com dem Flashy besorgt. Dieser hat 100MHz und 8bit. Als höchste Sache habe ich 13Mhz mir angeschaut, sah ganz gut aus. Das doofe von solchen USB Oszis ist immer die Software auch im fpga4fun.com. Entweder Sie läuft oder läuft nicht. Dann entweder Linux oder Windows.
Was so ein Oszi kann, hängt im Wesentlichen an der Vorbeschaltung. Mit meinem aktuell(sten) Testsystem von Altera schaffe ich 60 MHz je Kanal sehr gut, habe aber keine analogen Vorstufen, die eine echte Oszilloskopfunktion ermöglichen würden. Triggern geht aber recht gut. Das Entscheidende ist für mich, dass ich interne ananloge Werte in FPGAs direkt mehrkanalig ausgeben kann, was ansonsten einen Wandler und eine mehrkanaliges Analogoszi erfordern würde. Mit etwas Geschick lassen sich durchaus 10 und mehr Analogsignale auf einem getrennten Monitor darstellen, was besonders beim Debugging von Interesse sein kann. "Draussen" werden viele Signale ja gar nicht benötigt. Was man sich mal überlegen könnte, wäre, ein gutes Analog-Oszi aufzutreiben und passend nachzurüsten indem man sich hinter die Verstärkerstufen dranhängt. Dann könnte an auch gleich eine gute FFT draufsetzen. Die geben auf einem grossen TFT nämlich wirklich was her.
René D. schrieb: > immer die Software auch im > > fpga4fun.com. Entweder Sie läuft oder läuft nicht Welche Erfahrungen hast Du mit der Software gemacht? Tauglich für Industrie? Wir hätten da u.U. auch Bedarf, müsste aber ausbaubar sein. Juergen Schuhmacher schrieb: > dass ich interne ananloge Werte in FPGAs > direkt mehrkanalig ausgeben kann, wieviele Kanäle kann dein Oszilloskop darstellen?
M.K. schrieb: > wieviele Kanäle kann dein Oszilloskop darstellen? Naja, beliebig viele natürlich, das ist ja der Punkt. Mittlerweile habe ich es sogar geschafft, dass sich die Wellen, die zunächst nur untereinander dargestellt werden konnten, auch überschneiden dürfen. Die Darstellung erfolg jeweils in real time, also mit dem Horizintaltakt. Im Moment arbeit ich gerade an Soft-Zoom, und dynamischer Triggerung.
>Welche Erfahrungen hast Du mit der Software gemacht? Tauglich für >Industrie? Wir hätten da u.U. auch Bedarf, müsste aber ausbaubar sein. Nein. Er ist nicht für deine Zwecke geeignet. Es ist eine Exe Datei ohne Quellcode. Da ich unter Linux arbeite,ist er für mich mittlerweile wertlos. Es hat nur einen Ah ha Effekt gegeben. Die Daten konnte ich nicht einmal abspeichern. An ein Oszi denke ich auch schon länger. Interessant wäre, welche Schnittstelle du für die Daten bräuchtest? Und welchen Messbereich mit welcher Speichertiefe? Der interne RAM im FPGA ist ganz schnell bei den Datenmengen voll.
Habe diese formidable Arbeit aus Ägypten nicht genauer angesehen, aber Daten aus einem FPGA rauszuziehen ist jetzt soooo schwer auch wieder nicht und eine RAM-Anbindung sollte man auch hinbekommen. Die allermeisten EVAL-Platinen haben doch inzwischen richtig was drauf. Nicht selten gibt es gleich noch einen USB-Phy mit dazu. Das hier fand ich eigentlich ein gutes Teil: http://www.fpga-dev.de/index.php?site=ep2c35_beschreibung
Als kleinst denkbarster Baustein würde sich auch soetwas anbieten: http://www.xess.com/prods/prod035.php VGA in 512 Farben und einen Tastattur/Maus-Eingang.
Martin K. schrieb: > VGA in 512 Farben Wenn man nur die 8 Basisfarben braucht (Rot-Blau-Grün und deren Mischfarben), dann kann man direkt einen FPGA-Pin an einen VGA-Pin verdrahten. Martin K. schrieb: > Als kleinst denkbarster Baustein Ich möchte behaupten, das ginge noch deutlich kleiner.
Wichtiger, als Maus oder Tastatur oder schöne Farben wäre ein ausreichender Speicher und richtig Bandbreite. Da geht es aber los: Einen guten AD-Eingang zu designen ist nicht so easy und die kommerziellen Karten müssen zumindest sauber angeflanscht werden. Das weitere Problem besteht darin, das solche Entwicklungsboards nicht unbedingt auf gute EMV gebaut sind und u.U. einiges der Güte hochwertiger Wandler wieder versieben.
Manuel1139 schrieb: > Laut nyquist > Theorem sind dabei dann knapp 40MHZ analogbandbreite möglich - In der > Realität sind es aber eher 4MHZ um noch was erkennen zu können. Mit einem guten digitalen kannst Du ein Drittel der Frequenz halbwegs sauber erfassen. Du siehst eben keine Oberwellen, also Details dieser Frequenz, aber das ist genau die Aussage von Nyqist.
Die Frage ist, welche Absichten man mit dem Signal noch hat. Wenn man einfach mit z.B. 75Mhz sampelt und direkt darstellt, sieht man den Alias in einer Abweichung der Samples in Y-Richtung. Der "Fehler" den man dadurch bekommt, wirkt sich ja durch das Filtern überhaupt erst aus! Das ist mithin der Sinn einer zuschaltbaren HF-Rejection: Nämlich dass sie abschaltbar ist :-) 75MHz bieten sich deshalb an, weil sie ein günstiges FPGA-Timing ergeben (150MHz intern, und 75MHz Horizintaltakt).
Habt ihr euch schonmal den 'bithound' aus der Code-Sammlung Rubrik angeschaut? Ein paar gescheite AD-Wandler angeschlossen anstatt dem Logic-Analyzer und schon geht's los. Finde das Projekt klasse!
Bithound ist ein sehr gutes Projekt, stimmt. Ein passendes Wandlerboard vorzuschalten sollte kein Problem sein. Vielleicht könnte man da ein Projekt draus machen? - Bithound ist ja auch nur ein Aufsatz vom SUMP.
Hallmackenreuther schrieb: > Ein passendes Wandlerboard > > vorzuschalten sollte kein Problem sein digital nicht, aber es geht ja ums Analoge.
Hallo, im Zuge des Welec-Projektes hier im Forum wurde eine neue Eingangsstufe für das Gerät entworfen, die huckepack auf der originalen Eingangsstufe Platz findet. Zum Einsatz kommt hier ein LMH6518, ein via SPI programmierbarer Verstärker, der zudem programmierbare Tiefpassfilter enthält. Das Datenblatt des Bausteines enthält fast vollständige Vorschläge zum Aufbau einer Oszi-Eingangsbeschaltung und der Baustein ist vergleichsweise günstig. Vielleicht ein guter Ansatz für ein modular aufgebautes Oszilloskop? Darüber hinaus hat Alex im Rahmen seiner Diplomarbeit auf Basis des Welec-Projektes ein vollständiges neues OpenSource FPGA-Design entworfen, das als Softcore den Leon3 von Gaisler enthält. Die Sourcen sind auf Sourceforge verfügbar. Man muss bei einem solchen Projekt also nicht unbedingt bei Null beginnen, viele Dinge sind schon verfügbar und müssten nur modifiziert und kombiniert werden. branadic
branadic schrieb: > Das Datenblatt des Bausteines enthält fast vollständige Vorschläge > zum Aufbau einer Oszi-Eingangsbeschaltung und der Baustein ist > vergleichsweise günstig. Hört sich gut an! Wäre halt die Frage, ob man so eine Stufe bekommen könnte. bzw ob sich genug Abnehmer einfinden, die bereit wären, ein abzunehmen. > Darüber hinaus hat Alex im Rahmen seiner Diplomarbeit auf Basis > des Welec-Projektes ein vollständiges neues OpenSource > FPGA-Design entworfen, das als Softcore den Leon3 von Gaisler enthält. Mit dem LEON habe ich mich auch schon befasst. Ist ein recht leistungsfähiges Teil. Allerdings würde ich mit einem Software im OSZI nicht viel mehr anstellen, als GUI und Datenausgabe an den PC. Die Frage, die sich generell stellt, ist, wozu man ein OSP braucht, wenn es gleichwertiges im Markt für wenige Euronen gibt. Für mich wäre der Anreiz immer dann gegeben, wenn ich etwas bekomme, was ich nicht einkaufen kann. Was Oszilloskope betrifft, so fehlen mir eigentlich folgnde Dinge, die ich für mich aus genau diesem Bedarf heraus auch weitgehend realisiert habe: - anstatt eines Mini-TFT 640x320 oder einer kleinen Oszi-Röhre, eine übersichtliche Ausgabe im Breitbild auf TFT mit > 1024 Punkten - statt fest eingebranntem 10x8 - Gitter eine bequeme und stufenlose Zoomfunktion mit Autoskalierung, die dynamisch angepasst ist, - geschickte(re) Farbgebung, damit "Strahl" und "Gitter" differenzierbar sind und trotzdem direkt zur Messung verwendet werden können - Parallele Ausgabe von totalem Bildschirm und gezoomtem Bildschirm auf zwei Monitoren - parallele Ausgabe von FFT, Spektrum der eingehenden Signale, mathematische Funktonen auf dritten Monitor - real time FFT mit z.B. 64k, damit man auch etwas Auflösung hat - statt langsamer Datenschnelle zum popeligen PC, hohe updatraten in Realzeit mita usreichend geringer Latenz nahe zero, dass 75Hz verzögerungsfrei dargestellt werden können, - real time interpreter für eigenes serielles Daten-Protokoll (in openVHDL leicht machbar)
Hallo Jürgen, Juergen Schuhmacher schrieb: > Hört sich gut an! Wäre halt die Frage, ob man so eine Stufe bekommen > könnte. bzw ob sich genug Abnehmer einfinden, die bereit wären, ein > abzunehmen. Fertig aufgebaut wirst du sowas wohl nicht bekommen. Das hindert Einen jedoch nicht daran ein solches Projekt anzugehen, vorrausgesetzt es finden sich genügend Mitstreiter mit der notwendigen Motivation. Wie immer fängt alles bei der Projektplanung an, das Aufstellen der Anforderungen und die Verteilung der einzelnen Baustellen. Die Erfahrung hat zumindest mir bisher immer wieder gezeigt, dass es an den Mitstreitern scheitert. Entweder mangelt es an den notwendigen Vorraussetzungen und Fähigkeiten oder am Interesse an einem solchen Projekt. Die Eingangsstufe ist, nach meiner Einschätzung, mit vertretbarem Aufwand als universelles 1-Kanalmodul für verschiedene Einsatzzwecke in absehbarer Zeit realisierbar. Auch mit den notwendigen Spannungsquellen. Doch bereits dann stellt sich die Frage nach dem ADC samt Taktquelle und weiterer Peripherie, bevor an einen FPGA überhaupt nachgedacht werden kann. Ich habe hier noch vier 10bit 250MS ADC von Maxim (MAX1124) zu liegen, die auf einen sinnvollen Einsatz warten. Eine Schnittstelle für einen externen Bildschirm à la VGA oder DVI finde auch ich durchaus interessant und zweckmäßig. Zumindest hiermit ist mir ein Oszilloskop am Markt bisher begegnet. Genau für GUI und soweit ich mich erinnere Frontpanel-Bedienung ist der Softcore im Einsatz. Hier könnte man grundsätzlich am FPGA-Design von Alex anknüpfen, da viel Funktionalität bereits implementiert worden ist (u.a. Dezimationsfilter und dergleichen). Beim Trigger bin ich mir nicht sicher, aber ich meine das auch dieser komplett in Hardware gelöst wurde.
branadic schrieb: > dass es an den Mitstreitern scheitert. Vor allem war es immer ein Problem, alle Anforderungen unter einen Hut zu bekommen. Die meisten wollen eine billige Lösung. Ich will eine Gute und Komfortable. > Ich habe hier noch vier 10bit 250MS ADC von Maxim (MAX1124) zu liegen Ich habe mir das 4-Kanalboard von Terasic passend zu meinem V4.Kit von Altera mitbestellt. Ist mit rund 400,- all-in natürlich etwas teuer, um es als Plattform zu nutzen. Ich denke, dass man sich an ein solches Entwicklungsboard dranhängen kann. Das V4 DE-115 ist momentan das mit Abstand kostengünstigste board das ich kenne - auch, wenn man es nicht zum dem Studentenpreis kaufen kann. Nebst GUI und VGA-Modul bekomme ich noch so einiges an Signalverarbeitung rein. Erstaunlich viel, sogar!
Juergen Schuhmacher schrieb: > Vor allem war es immer ein Problem, alle Anforderungen unter einen Hut > zu bekommen. Die meisten wollen eine billige Lösung. Ich will eine Gute > und Komfortable. Bei der analogen Eingangsstufe dürfte sich das weitestgehend auf die Anpassung an die verwendeten ADCs beschränken. Sofern das Modul nur den analogen Eingangsteil enthält sollte aber auch die Anpassung weniger problematisch ausfallen. Lediglich der DAC für die DC-Verschiebung am LNA würde noch mit auf dem Modul Platz finden. Als Schnittstellen stünden dann die folgenden Interfaces zur Verfügung: - DAC-Schnittsteller für Gleichspannungsverschiebung - SPI zur Konfiguration des VGA - digitale I/Os zur Umschaltungen des Eingangsspannungsteilers - differentiellen Ausgänge zu den ADC's (SMA) - analoger Eingang zum Einstellen von Vcm (SMA) - differentielle Ausgänge für Triggerschaltung (SMA) - analoger Eingang zum Einstellen von Vcm_aux der Triggerschaltung (SMA)
Wenn ihr die Vorstufe baut, könnt ihr die ADCs aber auch gleich mit draufsetzen. Ein board mit je einer Vorstufe und einem ADC mit individuellem DAC für die Offset-Geschichte und sonstigem Trallala. Das müsste sich auf einer 120x80 EGALE-Platine locker machen lassen. Hätte jeder Mitwirkende dann die Option 2,4 oder noch mehr Karten abzunehmen und zu bestücken. Am Besten, man baut ein Huckepack-System zum Zusammenstecken.
Hallo Edgar, die Idee die bei mir dahinter steckt Eingangsstufe und ADC getrennt auf Modulen unter zu bringen ist, dass man für die Entwicklung bspw. auf langsamere ADC zurückgreifen, verschiedene ADC testen kann oder aber das Oszi später entsprechend dem Geldbeutel zusammen konfektionieren ohne jedes mal die Eigangsstufe neu bestücken zu müssen. Entsprechend dem Geldbeutel bedeutet bspw. langsamere ADCs und damit geringere Analogbandbreite oder aber Gigasample-ADCs und hohe Analogbandbreite. Diese wird übrigens durch das programmierbare Tiefpassfilter des LMH6518 definiert. Denkbar wäre aber genauso gut die Variante Sampling-Scope mit max. 900MHz und vergleichsweise langsamen ADCs. Genauso vorstellbar jedoch auch die finale 4-Kanal-Variante, bei der jeder Kanal anders konfektioniert ist. Die von mir vorgeschlagene Lösung bietet daher deutlich mehr Flexibilität als eine Kompaktlösung und das zeichnet meiner Meinung nach ein gutes Oszilloskop-Konzept aus. Jetzt darfst du mir widersprechen :) branadic
Ich habe den Thread mal iniziert, interessant was für eine Bewegung aktuell wieder ist. Natürlich habe ich mich mit dem Thema in der Zwischenzeit auch beschäfftigt. Die Anwendung legt den Wahl des ADC fest. Geschwindigkeit Bitbreite Den analogen Trigger würde ich erste ein mal nach hinten Stellen. Der lässt sich im Echtzeit im FPGA realisieren.
branadic schrieb: > Jetzt darfst du mir widersprechen Ich mische mich sicher nicht in eurer Bastelprojekt, wollte nur einen Blick in Richtung Kosten lenken. Wenn jeder selber baut und bestückt, wird das eher teurer, als billiger. René D. schrieb: > Den analogen Trigger würde ich erste ein mal nach hinten Stellen. Sehe ich ebenso.
Den Analog-Trigger weg zu lassen ist auch kein Problem, im Gegenteil, dass lässt zu den Aux-Ausgang des LMH6518 via SPI abzuschalten, was die Stromaufnahme und damit die Abwärme reduziert. Dennoch sollte man sich die Möglichkeit einer externen Triggerschaltung zumindest offen halten, unabhängig davon ob man sie verwendet oder nicht. Edgar M. schrieb: > Ich mische mich sicher nicht in eurer Bastelprojekt, wollte nur einen > Blick in Richtung Kosten lenken. Wenn jeder selber baut und bestückt, > wird das eher teurer, als billiger. Kosten spielen, zumindest während der Entwicklungsphase, aus meiner Sicht eine untergeordnete Rolle. Klar sollte man diese nichts aus den Augen verlieren. Daher bietet sich ja der Einsatz eines Bausteines wie den LMH6518 an. Digikey veranschlagt diesen Baustein mit 11,74€zzgl. Mwst./Versand, bei ebay ist er gerade für $6,90 zzgl. $1,96 erhältlich. Das Ergebnis ist dafür dann eine nahezu universelle Eingangsstufe, der es nicht an Bandbreite mangeln dürfte und auch für spätere Ansprüche (höhere Sampleraten --> höhere Bandbreiten) genügen dürfte, sodass man die Eingangsstufe nicht wieder neu erfinden muss, wenn die Ansprüche steigen. Die programmierbaren Bandbreitenbegrenzungen des Tiefpassfilters sind: 20/100/200/350/650/750MHz Diskret aufgebaute Eingangsstufen können mitunter schwer zu handhaben sein. Preislich dürfte es unterm Strich kaum einen Unterschied machen, ob man diskret oder weitestgehend integriert aufbaut. Der Nachteil der diskreten Lösung ist hauptsächlich in der Neuauslegung bei höheren Bandbreitenansprüche zu suchen. Bei den diskreten Lösungen ist auch auf die Linearität des Frequenzganges hinzuweisen. Hier zeigen gerade die Lösungen aus China, meiner Meinung nach, zum Teil erheblichen Nachhol-, Verbesserungsbedarf. Das sind aber alles nur Vorschläge meinerseits, da man bereits auf gewisses KnowHow zurückgreifen kann. Andere Personen dürften durchaus anderer Meinung sein, jedoch ist so das Thema Eingangsstufe etwas konkreter geworden und es gibt eine Diskussionsgrundlage. branadic
branadic schrieb: > - DAC-Schnittsteller für Gleichspannungsverschiebung Ich überlege gerade, wieviel headroom man dafür vorsehen sollte. Angenommen, man sampelt Signale, die bei 75% bis 99% des Bereiches liegen, würde man z.B. Dreiviertel der Spannung verschieben müssen, was schon sehr viel wäre. Wenn man das in Software (im FPGA) macht, verlöre man nur einen Faktor 4 an Auflösung. Für kleinere Spannungen scheint mir das unerheblich, weil man deren Offset komplett in SW machen könnte. Bei grossen Spannungen kommt es drauf an, wo man hin will. Ansonsten hätte man bei großen Hüben ja so oder so noch die AC-Kopplung. Für meine Anwendungen hat es bisher eigentlich gereicht, wenn ich das in SW mache. (Ich mache derzeit ja sogar die AC-Kopplung in SW :-)) Die Spannungsverschiebung ist darüber hinaus ja auch nur ein Konstrukt, um die Signale bei der Darstellung optisch zu trennen. Das löst man digital am besten mit mehreren Achsen, die sich gleich mitverschieben, damit man nicht immer auf dem Raster umherrutschen muss. Wie gesagt, ich will mehr Komfort am Ablesen und da sollte man sich von den alten Zöpfen trennen! > - SPI zur Konfiguration des VGA Was willst Du da per SPI einstellen? Ich fahre bei VGA eigentlich zwei Strategien: 1) Direktklick per Maus auf die Funktion, z.B. beim Zoom und der Verschiebung, bzw jetzt bei der Verstärkung 2) Automatismen! Mit dem Autozoom wird das Signal in einer meiner APPs z.B. immer so eingestellt, dass es komplett dargestellt wird. Ich manipuliere dazu das Raster entsprechend den Notwendigkeiten. > - digitale I/Os zur Umschaltungen des Eingangsspannungsteilers Ich habe mal einen Blick in das Datenblatt des Chips geworfen. Er verstärkt eigentlich nur und setzt das Signal über einen Vorteiler 10:1 runter. Wenn ich da noch einen Tastkopf hinzu denke, lande ich mit den maximal +40dB wieder bei 1.0 (?) Da muss man nochmal nachdenken, was man da genau braucht. Ich habe bei mir z.B. einen 14 Bit ADC dran, der analog ungefähr 12 Bit bringt und den ich für langsame Messungen noch über Filter auf gut 15 Bit hochziehen kann. Das reicht, um auch kleine Spannungen unverstärkt messen zu können. Wenn man einen Vorteiler/Vorverstärker nimmt, dann müsste man das meines Erachtens komplett automatisieren, indem man die Verstärkung dem Wandler optimal anpasst. Zumindest müsste ich in meinen Apps die ZoomFunktion mit der Verstärkung in Einklang bringen. Ich denke da an eine Tabelle / Vorschrift, mit der ich die VV passend zur gewählten Verstärkung durch den User anpasse. Die Frage ist aber auch hier wieder, ob der User da viel Drehen muss: Wie gesagt, ich arbeite bei dem VGA Oszilloskop nicht mit der klassischen 1:2:5 Teilung, die sich ja an dem festen Raster der Röhren orientiert, sondern skaliere das Raster und kann damit jede Verstärkung nutzen. Damit brauche ich die typischen Vorverstärkerdrehknöpfe und die Einstellungen nicht. Bei mir geht das fliessend. Ich habe natürlich diesbezüglich meine Analoggrenzen, die das board vorgibt. Wenn ich es recht überlege, wäre genau dafür ein solcher Chip natürlich u.U. von Vorteil, um den Messbereich zu erweitern. Die 2dB-Schritte müsste man nur geschickt nutzen! > - analoger Eingang zum Einstellen von Vcm_aux der Triggerschaltung (SMA) Einen analogen Trigger habe ich jetzt nicht in Planung. Ich glaube auch, dass man die Triggerbedingung in der SW formulieren sollte und dann kann sie so komplex sein, wie sie mag. Die klassischen Aktionen HF/LF DC/AC kann man ja vorsehen, digital realisieren und klickbar machen. Es ist eben die Frage, was so ein Projekt bringen soll und in wie weit es funktionell Vorhandenes und Klassisches nachbauen muss. Der ganze tiefere Sinn meiner Oszilloskop-Apps besteht z.B. darin, dass sich das Signal selber darstellt und nicht der User an Verstärkung und Trigger rumfummeln muss, um es zu suchen und anzuzeigen. Dazu habe ich in einem Analyzer z.B. mal eine Komplettdarstellung realisiert, wo man a) den kompletten DC-Verlauf, b) den geringen AC-Anteil, c) dessen NF und HF sowie d) eine kleine FFT sieht - alles parallel. Obendrein werden die Mittelwerte und Standardabweichungen eingeblendet.
Juergen Schuhmacher schrieb: > Die Spannungsverschiebung ist darüber hinaus ja auch nur ein Konstrukt, > um die Signale bei der Darstellung optisch zu trennen. Das ist nicht die einzige Aufgabe. Oftmals ist es hilfreich die nächst kleinere Vertikalablenkung einzustellen und das Signal Gleichspannungsmäßig "nach unten" zu schieben, sodass Details auf einem Signal sichtbar werden, die vorher aufgrund der begrenzten Auflösung des ADC nicht deutlich dargestellt wurden. Juergen Schuhmacher schrieb: > Ich mache derzeit ja sogar die AC-Kopplung in SW Auch das geht nur in begrenzten Maße. Ich denke da beispielsweise an diskret aufgebaute Oszillatoren, deren Oszillation auf einem vergleichsweise großen DC-Signal liegen. Dadurch reduziert man sich nur künstlich die maximal mögliche Auflösung. Zumindest mein Anspruch an ein Oszi wäre hardwareseitig implementierte AC/DC-Kopplung für maximale Signaldarstellung. 8 bit sind nun mal nicht wirklich viel. Juergen Schuhmacher schrieb: > Was willst Du da per SPI einstellen? Bandbreitenbegrenzung, Verstärkung (genau genommen Signaldämpfung) und abschalten was nicht gebraucht wird. Letztlich geht es doch um die optimale Aussteuerung des ADC, schließlich will ich wissen wie das Signal aussieht und das so originalgetreu wie irgend möglich. Juergen Schuhmacher schrieb: > Wie gesagt, ich arbeite bei dem VGA Oszilloskop nicht mit der > klassischen 1:2:5 Teilung, die sich ja an dem festen Raster der Röhren > orientiert, sondern skaliere das Raster und kann damit jede Verstärkung > nutzen. Das heißt aber gleichmaßen, dass dir nicht immer die maximale Auflösung des ADC zur Verfügung steht, wenn ich dich richtig verstanden habe? Das Gesamtrauschen schlägt also mal mehr und mal weniger zu Buche? Dann hast du auch keinen Eingangsspannungsteiler, sprich die maximale Eingangsspannung ist ebenfalls bei dir vorgegeben? Das man die klassische 1:2:5 Teilung verwenden muss will ich ja auch gar nicht sagen. Wie du ja selbst erkannt hast ist durch die programmierbare Verstärkungseinstellung eine mehr oder weniger fließende Einstellung der Vertikalablenkung durchaus möglich, sodass der ADC immer weitestgehend maximal ausgesteuert werden kann und somit immer die maximal mögliche Auflösung zur Verfügung steht. Wie gesagt, den Analogtriggerteil kann man erst einmal außen vor lassen, auch wenn dieser die ein oder andere Option (Triggern auf's Hausnetz) zulassen kann. Man sollte sich die Option nur nicht unbedingt von vorn herein verbauen. Ich kann das ein oder andere deiner Argumente durchaus nachvollziehen, nur ist nicht alles Konventionelle unbedingt schlecht. Du schreibst etwas von 14bit, demnach können deine bisherigen ADC nicht sonderlich schnell sein? Im Bereich GS-ADC sind mir bisher als kommerziell erhältliche nur solche mit 12bit bekannt. Wo liegen denn deine Vorstellungen der Frequenzgrenzen? Vielleicht sollte man das erst einmal abklopfen? Ein Oszi-Projekt bei dem es bei 60 oder 100MHz Analogbandbreite schon wieder aufhört lohnt meiner Meinung nach den Selbstbau nicht, da gibt es genug auf dem Markt, sogar mit 14bit/16bit, auch wenn nicht alle mit VGA-Anschluss daher kommen. Daher denke ich 350MHz bis 450MHz sollten als Aussicht schon durchaus drin sein. Genau hier zeigt die Modulbauweise wieder ihre Stärken: Kanal 1: 100MHz-Analogbandbreite + 14bit ADC Kanal 2: 350MHz-Analogbandbreite + 8bit ADC beide Kanäle mit der gleichen Eingangsstufe, die nur unterschiedlich konfiguriert worden ist.
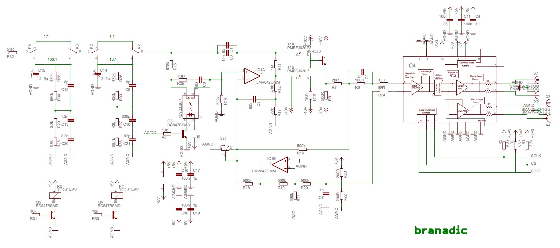
Vielleicht noch ein paar wenige Worte zur Schaltung rund um den LMH6518. Hält man sich an das Schaltungsbeispiel des Datenblattes käme bspw. der PMBFJ620 als Dual JFET in Frage, dass sind im Wesentlichen zwei J310 in einem Gehäuse (SOT363) und statt des BFQ67 würde man heute wohl den Ersatztyp BFR520 verwenden. branadic
Um die Anzahl an notwendigen Versorgungsspannungen auf dem Modul Eingangsstufe zu reduzieren ließe sich der LNA, bestehend aus dem Sourcefolger mit Konstantstromquelle mit der Vorspannung von ±10V und dem Emitterfolger auch mit einem FET-OPV als Impedanzwandler wie dem OPA659 abbilden. Das sollte zumindest im angestrebten Frequenzbereich genügen. Damit entfallen die ±10V, denn der OPA659 wird mit ±5V (max. ±6V) betrieben und diese wären auch für den DC/LF-Pfad bspw. mit LMV842 notwendig. Gleichzeitig reduziert sich der Bauteilaufwand. branadic
Dadurch reduziert sich aber auch die max. Eingangsspannung. Oder man passt daraufhin den/die Eingangsteiler 1:1, 1:10, 1:100 mit an. Gruß Steffen H.
Vollkommen richtig, dass habe ich jetzt einfach mal stillschweigend unter dem Tisch fallen lassen. branadic
Ich habe die Eingangsbeschaltung mit LT Spice simuliert. Die diskrete Variante aus dem Datenblatt hat eine sehr hohe Bandbreite.
> Das ist nicht die einzige Aufgabe. Ich hatte ja schon geschrieben, dass ich überlege, wieviel man dafür vorsehen sollte. Wenn man diese Funktion nutzt, (und aufgrund der geringen DAC-Auflösung nutzen muss) dann ist es ja meist so, dass einem der range nicht reicht :-) > Oftmals ist es hilfreich die nächst kleinere Vertikalablenkung Wie gesagt, mit hoher Auflösung braucht man es nicht und wenn, dann bitte richtig und gemäß "Maximalkonzept" auch mal gleich mehr, als man üblicherweise an den Oszis hat. Ich tendiere da zu eher mehr, als weniger - sagen wir 10V (?) > Du schreibst etwas von 14bit, demnach können deine bisherigen ADC nicht > sonderlich schnell sein? 150MSPs sind verbaut und ich kriege wie o.a gut ein Drittel davon (60MHz) gut angezeigt. Allerdings nutze ich ein digitales Reko-Filter, sonst hätte ich Stufen. Zugegegen, das ist ein wenig gefaked, aber es entspricht eben der real erfassbaren Bandbreite. Grundsätzlich stimme ich Dir natürlich 100% zu! Wenn man über die Grenzen der Einfachen hinweg will und ein wirkliches Oszi bauen möchte, das einen Wert hat, dann muss mehr Bandbreite her. > Daher denke ich 350MHz bis 450MHz sollten Ja, denke ich auch. Und dazu bräuchte man entsprechende Wandler und die wiederum hätten dann keine 14 Bit und das Thema Analogverschiebeung wird wieder relevant(er). Ich bin demgemäß voll dahinter, einen guten Analogvorsatz zu nutzen, den man dann passend an ADCs anpassen könnte, je nachdem wer was braucht. Nutzen und Gebrauchen würde/könnte ich den ohne Weiteres, allerdings bin ich im Bau analoger HF-Schaltungen nicht so sonderlich bewandert. Daher bin ich das bisher noch nicht angegangen. Habe übrigens noch dies gefunden, wen es interessiert:
@ René, deine Simulation kann ich gedanklich so nicht nachvollziehen. Warum betreibst du den OPA659 nicht als Impedanzwandler? Kein Wunder verhält er sich so bescheiden. Ich komme zu nachfolgendem Ergebnis. Einfach nur die JFET-Bipolarstufe durch den OPA659 ersetzt. Für den FET verwende ich übrigens das Model MMBFJ310 von Fairchild, weil es den PMBFT620 von NXP nicht als Model zu geben scheint. branadic
Juergen Schuhmacher schrieb: > Habe übrigens noch dies gefunden, wen es interessiert: Was hast du gefunden? Es sollte im Übrigen PMBFJ620 heißten, nicht PMBFT620. branadic
Ich habe den PMBF620 in meiner Eingangstufe eingebaut. Versorgungsspannung +/-12V. Ich kam mit den Angaben im Datasheet nicht wirklich klar (bin kein Analogiker:)) aber ich glaube nicht das mit den 0 Ohm im Stromzweig des unteren FETs (wie die App. im Datasheet des LMH6518) man den PMBF620 bei +/-10V nicht total überfordert. Wie groß ist denn bei euch beiden (branadic und René D.) der Rs des unteren FETs? Ich kann es nicht lesen.. Gruß Steffen
René D. schrieb: > Ich habe die Eingangsbeschaltung mit LT Spice simuliert. > > Die diskrete Variante aus dem Datenblatt hat eine sehr hohe Bandbreite. Welches Modell hast du denn für die FETs verwendet? Ich habe leider auch keins für den PMBFJ620 gefunden. Und wie ich sehe ist hier die Versorgungsspannung 10V. Ich habe ja 20V (+/-10V). Und Ptot ist beim PMBFJ620 nur 190mW. Jedenfalls wird mein FET sehr warm.
>> Habe übrigens noch dies gefunden, wen es interessiert: > Was hast du gefunden? Der Link wurde wohl nicht einkopiert. Beitrag "Oszilloskop - SoC"
Steffen H. schrieb: > Und Ptot ist beim PMBFJ620 nur 190mW. > > Jedenfalls wird mein FET sehr warm. Nun ja, der MMBFJ310 ist sogar mit 350mW angegeben, der J310 mit ganzen 625mW und der PMBFJ310 immerhin noch mit 250mW. Demnach ist der Wert des PMBF620 schon recht gering, obwohl da nur zwei 310er auf einem Die drin stecken. Schon ein seltsamer Zusammenhang. Juergen Schuhmacher schrieb: > Der Link wurde wohl nicht einkopiert. > > Beitrag "Oszilloskop - SoC" Den Thread habe ich auch verfolgt, allerdings ging es dem TE wohl hauptsächlich um ein Analog-ASIC, weniger um den tatsächlichen Entwurf eines Scopes. branadic
Steffen H. schrieb: > René D. schrieb: > > Welches Modell hast du denn für die FETs verwendet? Ich habe den U309 von Fairchild verwendet. Der ist als JFET bei LTspice mit dabei. Brandic hat recht ich muss die komplette Stufe simulieren. Mein Denkansatz war: Wenn Der Eingangsbereich halbiert wird, dann muss der OPA659, um Faktor zwei verstärken. (ist etwas größer gewordenin der Simulation) Deshalb habe ich keinen Spannungsfolger genommen. Wenn ich am Gate Source noch eine ganz kleine Kapazität einbaue kann ich die Bandbreite erhöhen. Die Stabilität habe ich noch nicht betrachtet. Die Verluste am Fet muss ich schauen. Brandic Simulation kommt auch zu dem Ergebnis, dass die FET Variante eine höhere Bandbreite besitzt. (Brandic probier mal 33pF zwischen Gate und Source, C2 bei mir)
Hallo So ein Eingansteiler mit LMH6518 klingt sehr interessant. So, ich hab mir jetzt gerade 2 LMH6518 als Samples bei National bestellt. PMBFJ620 hab ich ja noch hier rumliegen. Werd dann mal eine LP dafür kredenzen. Oder hat das schon wer anders gemacht? Steffen
Hi Brandic ich habe in der Simulation die JFETs mit 5V und -5V versorgt. Das scheint auch bei einer kleineren Versorgungsspannung noch zu funktionieren. Und dann sind auch die Verluste im Fet kleiner. Dann sind ca. 140mW Verlust in jedem Fet. Ich habe eine anderes Problem. Der einstellbare Widerstand für Gain Matchin zwischen DC und AC ist she empfindlich. Wie hast du diesen Widerstandswert herausbekommen? ICh habe bei 504k eine glatte Amplitude doch die Phase bricht bei 5khz um 10° ein. Gerade für Audio Messung Und in der Praxis wird die Einstellerei nicht trivial.
Steffen H. schrieb: > So, ich hab mir jetzt gerade 2 LMH6518 als Samples bei National > bestellt. PMBFJ620 hab ich ja noch hier rumliegen. Werd dann mal eine LP > dafür kredenzen. Oder hat das schon wer anders gemacht? LMH6518 habe ich aus dem Welec-Projekt auch noch hier liegen, der PMBFJ620 ist ebenfalls schon vorhanden. BFR520 oder ähnliches und den LMV842 müsste ich auch erst beschaffen, genauso Bauteile für die Spannungsversorgung. DAC habe ich noch hier, ebenfalls aus dem Welec-Projekt ein 16bitter. Begonnen habe ich mit einem Layout bisher nicht, allerdings kann man am Board der Welec-Huckepackplatine anknüpfen (Eagle-Files auf SF verfügbar bzw. direkt von mir) und muss nicht alles neu zeichnen. Wenn du mit Eagle-Light arbeitest, dann könnte man bilateral am Layout arbeiten und ggf. verbessern. René D. schrieb: > Ich habe eine anderes Problem. Der einstellbare Widerstand für Gain > Matchin zwischen DC und AC ist she empfindlich. Wie hast du diesen > Widerstandswert herausbekommen? Ich habe eine AC-Simulation mit variablem Wert für R2 durchgeführt und da kommt man dann, genau wie im Datenblatt des LMH6518 auch vorgerechnet, auf einen Wert von 452,2kΩ. branadic
Scheint ja jetzt richtig loszugehen hier. Ein so einem universal Oszi wäre ich auch interessiert. Verfolge euer Vorstufendesign gespannt. Wird es eine Projektseite?
Steffen H. schrieb: > Werd dann mal eine LP > dafür kredenzen. Bevor du gleich eine komplette Leiterplatte "kredenzt" wäre für den Anfang vielleicht erst einmal ein Schaltplan gut. Dann kann man noch, bevor auch nur eine Leiterbahn geroutet worden ist, korrigierend eingreifen. Ich würde bspw. noch einen 50 Ω internen Abschlusswiderstand vorsehen. Die gibt es bspw. im MELF-Gehäuse mit 1 W oder lassen ich durch die Parallelschaltung zweier 100 Ω Widerstände realisieren. Das macht zwar ein zusätzliches Relais notwendig, aber das ist nun auch nicht sonderlich dramatisch. Sowieso muss bei der Auswahl der Relais ein besonderes Augenmerk gelegt werden, damit sie den Frequenzgang nicht zu sehr beeinflussen. Ich würde an der Stelle etwas von Omron aus der RF-Ecke vorschlagen. Was die Spannungsversorgung angeht so wäre mein Vorschlag das Modul mit ±12V zu versorgen, sämtliche benötigte Spannungen werden dann auf dem Modul daraus abgeleitet. Ich hatte gestern auch mal begonnen einen Schaltplan (Eagle Light) zu entwerfen, muss jedoch noch einiges an Bibliotheken anlegen. René D. schrieb: > Brandic probier mal 33pF zwischen Gate > und Source, C2 bei mir Werde ich mir heute Abend eventuell mal anschauen. branadic
Edgar M. schrieb: > Ein Relais? für den 50-Ohm Eingang? Ja? Was hast du daran auszusetzen? Du kennst bspw. das G6Y von Omron? Ich habe mir damit ein S-Parameter Test Set aufgebaut (siehe Anhang). branadic
> René D. schrieb: >> Brandic probier mal 33pF zwischen Gate >> und Source, C2 bei mir Du hast recht, ich muss die ganze Schaltung simulieren. Jetzt sieht es richtig chic aus. Ich hatte nicht den Ausgang wie im Datenblatt mit C5 und R17. Diese korrigieren bereits den Frequenzgang. Die 33pF helfen bei dir nicht viel. Die Fets funktionier auch bei +/- 5V einfacher mit er Versorgung. Der Wert für R2=508k ist in meiner Simulation höher als im Datenblatt angegeben.
René D. schrieb: > Der Wert für R2=508k ist in meiner Simulation höher als im Datenblatt > angegeben. Dürfte an den von dir verwendeten Modellen der FETs liegen. branadic
Juergen Schuhmacher schrieb: >>> Habe übrigens noch dies gefunden, wen es interessiert: >> Was hast du gefunden? > Der Link wurde wohl nicht einkopiert. > > Beitrag "Oszilloskop - SoC" Du kennst den hier schon? http://mhz100q.sourceforge.net/ branadic
Ja, allerdings ist das ja auch nicht anderes, als ein Vorsatz mit einem FPGA-board, dazu noch eine billiges und die VHDL ist auf den 8-Bit ADCs abgestimmt. Obschon es ein 8Bitter ist, sind es auch nur 100 MHz. Keine Verbesserung gegenüber meinem System. Da habe ich an VGA-Funktion mehr und an OSC-Funktion deutlich mehr. Wenn ich ein Analogfrontend für mein Board baue, dass muss es was besseres sein. Da einzige, was dort interessant ist, wäre die USB-Anbindung und der Import-Export in/von Ocatve. Habe ich mich aber noch nicht mit befasst.
Steffen H. schrieb: > Werd dann mal eine LP > dafür kredenzen. Steffen, darf ich fragen wie weit du schon mit dem Schaltplan bist? Ich habe vieles schon eingepflegt, aber noch lange nicht alles. Die Anpassung der verschiedenen Gehäusegrößen passiver Bauelemente steht ebenfalls noch aus. branadic
branadic schrieb: > Steffen H. schrieb: >> Werd dann mal eine LP >> dafür kredenzen. > > Steffen, darf ich fragen wie weit du schon mit dem Schaltplan bist? Ich > habe vieles schon eingepflegt, aber noch lange nicht alles. Die > Anpassung der verschiedenen Gehäusegrößen passiver Bauelemente steht > ebenfalls noch aus. > > branadic Hallo Leute, Ich werd mich voerst aus dem Projekt ausklinken. Ich habe leider keine Zeit dafür. Falls doch noch etwas Zeit übrig bleibt, dann würde ich den Schaltplan und die LP in Target2001 erstellen. Doch das hilft hier den Meisten hier nicht viel. (Target nehm ich, da es sich um eine unbegrenzte Version handelt) Außerdem weiß ich nun nicht welcher FET nun verwendet werden soll. Wegen der Gehäusegößen: R und C in 0603 , LMH6518 im SQA16A Package , LMV842 im 8L MINI SOIC Package , wenn der PMBFJ620 zum Einsatz kommt dann im SOT363 Gruß Steffen
Steffen H. schrieb: > Ich werd mich voerst aus dem Projekt ausklinken. Ich habe leider keine > Zeit dafür. Etwas in der Art hatte ich schon vermutet. Steffen H. schrieb: > Außerdem weiß ich nun nicht welcher FET nun verwendet werden soll. Ich würde den PMBFJ620 einsetzen. Steffen H. schrieb: > Wegen der Gehäusegößen: R und C in 0603 Spätestens im Eingangsspannungsteiler kannst du das nicht mehr machen, da muss auf die Spannungsfestigkeit der Bauteile geachtet werden und genau das meinte ich mit: > Die Anpassung der verschiedenen Gehäusegrößen passiver Bauelemente steht > ebenfalls noch aus. branadic
branadic schrieb: > Steffen H. schrieb: >> Wegen der Gehäusegößen: R und C in 0603 > > Spätestens im Eingangsspannungsteiler kannst du das nicht mehr machen, > da muss auf die Spannungsfestigkeit der Bauteile geachtet werden und > genau das meinte ich mit: > >> Die Anpassung der verschiedenen Gehäusegrößen passiver Bauelemente steht >> ebenfalls noch aus. Oh ja branadic. Da hast du natürlich Recht. Für den Eingangsspannungsteiler müsste man also BE mit einer Spannungsfestigkeit von min. 250-400V(dc) verwenden, richtig? Wenn ja, dann müsste für die R doch Minimelf reichen, oder? Grüße Steffen
Steffen H. schrieb: > Ich werd mich voerst aus dem Projekt ausklinken. So schnell also entfleucht die angekündigte Leiterplatte. Nun denn, >Target3001 Also wenn es ein open project werden soll und davon gehe ich nach dem bisherigen thread Verlauf aus, wäre ein Programm auf freeware Basis vorzuziehen. @branadic: Du arbeitest mit Eagle, nehme ich an?
E. M. schrieb: > @branadic: Du arbeitest mit Eagle, nehme ich an? So ist es. Das hat schlichtweg damit zu tun, dass ich ggf. auch Zugriff auf die Vollversion habe. branadic
Habt ihr so eine Art Spezifikation oder Vorstellung, was das Teil am Ende können soll? Bandbreite habe ich gelesen, aber was ist mit S/N, Linearität?
Na sowas, die Samples von NATIONAL sind heute schon eingetroffen. 2xLMH6518 und 4x LMV842 in MINI SOIC. Und gerade jetzt habe ich keine Zeit zum basteln.. Steffen
E. M. schrieb: > Habt ihr so eine Art Spezifikation oder Vorstellung, was das Teil am > Ende können soll? Bandbreite habe ich gelesen, aber was ist mit S/N, > Linearität? Diese Parameter ergeben sich quasi aus der vom LMH6518 vorgeschlagenen Beispielschaltung und dem verwendeten FET am Eingang. --> Linearität des FET + Linearität des LMH6518 Die Parameter sind zusätzlich noch von den aktuellen Einstellungen des LMH6518 abhängig (Gain, eingestelltes Tiefpassfilter), sodass man das nicht pauschal beantworten kann. branadic
branadic schrieb: > sodass man das > nicht pauschal beantworten kann. Also keine Zielvorstellung, so interpretiere ich das mal. Wäre eben gut wenn man sich auch bei so einem Projekt nicht von den Ergebnissen der Basteleie überraschen lisse, sondern im Rahmen einer gemeinsamen vorherig geführten Diskussion festlegt, was die Ziele sein sollen und wie (mit welchen Methoden und Chips) man sie erreichen könnte. Eigentlich sollte es für sowas eine Projektseite geben. Ich hätte an einer Schaltung nämlich schon Interesse, insbesondere, wenn sie mehr böte, als man von den billigen Oszis allgemein her kennt. Als da wären: - Kalibierspannungen mit Abgleichfunktion - kalibierte Offsetspannungen für Eingangsverschiebung - grosser AC-tauglicher common mode-frier Schiebebereich - mehrere unterschiedlich steile / flache AA-Filter - automatic gain control - Mischer für Eingangsspannungen - Analoger Differenzbildner dies alles wie oben bereits einmal angedeutet VOR der Wandlung, um die Auflösung voll zu nutzen.
E. M. schrieb: > Also keine Zielvorstellung, so interpretiere ich das mal. Das stimmt so nicht ganz. Ich verweise einfach mal auf die Rechnungen im Datenblatt des LMH6518 (Seite 17 ff.). Diesen liegt jedoch noch nicht das Rauschen des verwendeten FET zugrunde. > Wäre eben gut wenn man sich auch bei so einem Projekt nicht von den > Ergebnissen der Basteleie überraschen lisse, sondern im Rahmen einer > gemeinsamen vorherig geführten Diskussion festlegt, was die Ziele sein > sollen und wie (mit welchen Methoden und Chips) man sie erreichen könnte. Prinzipiell gebe ich dir Recht, aber die eierlegende Wollmilchsau wird man nicht zu einem akzeptablen Preis in einer universell einsetzbaren Analogeingangsstufe umgesetzt bekommen. E. M. schrieb: > Ich hätte an einer Schaltung nämlich schon Interesse, insbesondere, wenn > sie mehr böte, als man von den billigen Oszis allgemein her kennt. Als > da wären: > > - Kalibierspannungen mit Abgleichfunktion > - kalibierte Offsetspannungen für Eingangsverschiebung > - grosser AC-tauglicher common mode-frier Schiebebereich > - mehrere unterschiedlich steile / flache AA-Filter > - automatic gain control > - Mischer für Eingangsspannungen > - Analoger Differenzbildner > > dies alles wie oben bereits einmal angedeutet VOR der Wandlung, um die > Auflösung voll zu nutzen. Das sind schon relativ umfangreiche Ansprüche und m.E. nach schon recht speziell. Gerade was die letzten Punkte angeht: > - mehrere unterschiedlich steile / flache AA-Filter > - automatic gain control > - Mischer für Eingangsspannungen > - Analoger Differenzbildner steht es dir jedoch frei, da Modulbauweise angestrebt wird, das ein oder andere auf einem separaten Modul zwischen Eingangsstufe und ADC unter zu bringen. Ich werde vermutlich am Wochenende dazu kommen, einen grundsätzlichen Schaltplan als gemeinsame Basis für weitere Diskussionen zur Verfügung zu stellen, der dann beliebig erweiterbar ist. branadic
Ich würde was gemeinsames bevorzugen, damit nnicht ein jeder eine eigene Platine bauen muss. Das lohnt nicht.
Juergen Schuhmacher schrieb: > Ich würde was gemeinsames bevorzugen, damit nnicht ein jeder eine eigene > Platine bauen muss. Da stimme ich dir vollends zu, dass heißt aber auch, dass das Modul möglichst universell einsetzbar sein muss. Das bedeutet wiederum, dass nur das Wichtigste für maximale Flexibilität darauf Platz finden kann. Ansprüche aus dem HF-Bereich wird man damit schlichtweg nicht abdecken: Zugleich sind bei reinen HF-Anwendungen auch die Ansprüche an SNR um ein vielfaches höher. Darüber hinaus denke ich und damit stehe ich garantiert nicht allein da, dass es für reine HF-Anwendungen bessere Messmittel als ein Digitales Speicheroszilloskop gibt. --> Stichwort: Sampling Oszilloskop mit besonderem Augenmerk auf Eingangsimpedanz branadic
Interessanterweise wird bilateral in anderen Threads ja Hardware von China Scopes analysiert und dokumentiert. Neben der Huckepackplatine des Welec Gerätes kommt auch bei Owon der LMH6518 zum Einsatz. Statt des FET-Sourcefolgers wurde hier offenbar der ADA4817-1 (Low Noise, 1 GHz FastFET Op Amps, aber nur 200MHz bei Großsignal resp. 2Vpp) als Impedanzwandler verwendet. Am Ausgang des LMH6518 wurde zusätzlich noch ein ADA4932-1 (Low Power Differential ADC Driver ) eingesetzt: −3 dB bandwidth of 560 MHz, G = 1 Womöglich wäre der LMH6518 stark genug gewesen den ADC direkt zu treiben, den differentiellen Ausgang hat er ja bereits. Bei G=2 geht die Bandbreite des ADC-Treiber auf 360MHz zurück. Bevor es jetzt direkt an verbesserte Schaltungskonzepte rund um den LMH6518 geht, den Vorschlag von National habe ich bereits in Eagle zusammen mit dem PMBFJ620 eingepflegt und stelle es hier mal zur Verfügung, sollten die Anforderungen an SNR noch genauer spezifiziert werden. Ich finde dieses IC bietet aktuell die größte Flexibilität bei geringstem Aufwand auf dem gesamten Halbleitermarkt. Eventuell kann man am LNA noch etwas bzgl. SNR herausholen?
Was ist los? Von den anfänglichen Diskussionen ist nicht mehr viel über geblieben! branadic
branadic schrieb: > Von den anfänglichen Diskussionen ist nicht mehr viel über geblieben! Gemach, wir sitzen alle draussen in der Sonne beim Bier :-)
Die moderene Technik macht es möglich, draußen mit Bier in der Hand bei schönstem Wetter zu arbeiten ;) branadic
Jetzt, da die Sonne weg ist, wird weitergearbeitet und diskutiert: Kriegen wir das hin, eine gemeinsame Inputstufe, damit man wenigsten 10 Platinen machen lassen kann?
Hallo Jürgen, prinzipiell denke ich schon. Die Vorraussetzung bei Verwendung des LMH6518 wäre m.M. nach: - vollständiger, über Relais einstellbarer Eingangsspannungsteiler, welche Relais genau wäre zu klären, vielleicht ja sogar Reed-Relais? - zuschaltbarer 50Ω-Abschluss-Widerstand - umschaltbare AC/DC-Kopplung, wer das lieber in Software realisieren mag bestückt den AC-Teil einfach nicht - über DAC einstellbare Offset-Verschiebung, auch hier gilt wieder, wer das in Software mit den digitalisierten Werten realisieren mag bestückt den Teil einfach wieder nicht, es wäre zu klären was für ein DAC zum Einsatz kommen soll (16bit?) - herausgeführte CM-Anschlüsse für MainOut und AuxOut, damit die Möglichkeit besteht beides an entsprechende Zusatz-Module anzupassen - über Koax-Anschlüsse herausgeführtes diff. MainOut und diff. AuxOut (50Ω-Technik, vorzugsweise SMA oder SMB) - AA-Filter sollten genauso wenig auf der Eingangsstufe platziert sein wie auch ggf. notwendige zusätzliche ADC-Treiber, das erhöht die Flexibilität der Eingangsstufe und mögliche Einsatzzwecke und gehören meiner Ansicht nach auf die ADC-Platine - zentrale Spannungsversorgung, aus der alle weiteren Spannungen abgeleitet werden, das erhöht in meinen Augen auch die Betriebssicherheit - zu klären wäre, wie sämtliche Interfaces (DAC, SPI, CM-Spannungen) ausgestaltet werden sollen Ich würde weiterhin vorschlagen den NE3508 als FET zu verwenden, der hat sich auch schon im Welec-Projekt unter Laborbedingungen gut bewährt, darüber hinaus könnten weite Teile und Erkenntnisse aus dem Projekt übernommen werden. Man muss das Rad ja schließlich nicht neu erfinden. branadic
> AA-Filter sollten genauso wenig auf der Eingangsstufe platziert Mit einem Eval-board / ADC-board hätte man eigentlich keinen Bedarf mehr für eine weitere ADC-Platine. Wie wäre es, dies als Bestückungsoption am Ausgang vorzusehen und parallel rauszugehen? > über DAC einstellbare Offset-Verschiebung Davon ausgegangen, dass man keine genauen DACs hat und das wie besprochen analog machen will, muss es auch richtig genau sein und auch einen vernüftigen Bereich bieten. Bei 10V sollte man mindestens auf 1mV genau schieben können. -> 14 Bit kalibiert, >15 Bit unkalibiert. Da er langsam sein kann, sollten 16Bit kein Problem darstellen. >zuschaltbarer 50Ω-Abschluss-Widerstand Für manche Anwendungen könnte man auch einen 75er / 150 gebrauchen.
Juergen Schuhmacher schrieb: > Mit einem Eval-board / ADC-board hätte man eigentlich keinen Bedarf mehr > für eine weitere ADC-Platine. Wie wäre es, dies als Bestückungsoption am > Ausgang vorzusehen und parallel rauszugehen? Dann formulieren wir das eben um, zwischen universeller Eingangsstufe und ADC-Board könnte ein zusätzliches AA-Filterboard eingesetzt werden. Für die unterschiedlichen Anwendungen braucht es ganz unterschiedliche Filter, da kann man kein universelles Filterdesign vorgeben, da sonst die Flexibilität wieder verloren geht. Juergen Schuhmacher schrieb: > Da er > langsam sein kann, sollten 16Bit kein Problem darstellen. Dann sind wir uns in dem Punkt einig, bliebe noch die Auswahl des DAC samt Ausgangstreiber. Juergen Schuhmacher schrieb: > Für manche Anwendungen könnte man auch einen 75er / 150 gebrauchen. Das ist schon ziemlich speziell. Mir persönlich ist keine moderne Anwendung für die beiden zusätzlichen Widerstände bekannt, aber der interne Abschluss könnte ja auch einfach umbestückt werden. Es macht meiner Meinung nach wenig Sinn das dann allgemein vorzusehen. Ground-Coupling müsste noch vorgesehen werden, wäre zu klären an welcher Stelle. Weiterhin wäre noch zu klären, wie man an welcher Stelle ein Testsignal einschleift, um eine Kalibrierung durchführen zu können. Momentan sieht es aber eher danach aus, als wäre das Interesse allgemein eher gering.
Ganz so gering ist das nInteresse nicht. Ich z.B. lese auch mit und wäre an einem PCB interessiert!
Horst schrieb: > Ich z.B. lese auch mit und wäre > an einem PCB interessiert! Mehmet Kendi schrieb: > Auch ich verfolge diesen Beitrag mit Interesse. Lesen ist das Eine, sich aktiv beteiligen das Andere ;) branadic
Wenn sich mehrere beteiligen sollen, müsste man: - eine Projektseite machen - eine Sammlung von Ideen und Vorschlägen vornehmen - eine Anforderungsliste erarbeiten - ein Kozept anfertigen - ein Blockschaltbild zeichen - eine Kostenkalulation durchführen - Interessenten werben - eine Schwerpunktentscheidung durchführen, die die Funktionen festlegt - eine Arbeitsaufteilung vornehmen - zielführend einen Schaltplan bauen - ein Layout machen und beauftragen etc Da soetwas mangels Masse erfahrungsgemäß nicht durchführbar ist, beschränke ich mich aufs Tippgeben und lasse mich davon überraschen, was rausommt.
Juergen Schuhmacher schrieb: > - eine Projektseite machen > - eine Sammlung von Ideen und Vorschlägen vornehmen > - eine Anforderungsliste erarbeiten > - ein Kozept anfertigen > - ein Blockschaltbild zeichen > - eine Kostenkalulation durchführen > - Interessenten werben > - eine Schwerpunktentscheidung durchführen, die die Funktionen festlegt > - eine Arbeitsaufteilung vornehmen > - zielführend einen Schaltplan bauen > - ein Layout machen und beauftragen > etc Dazu müssten sich in erster Linie mehr Leute aktiv an der Thematik beteiligen und ihre Wünsche/Anforderungen äußern. Außer einigen recht speziellen Anforderungen ist dazu aber noch nicht viel gekommen. Die von dir aufgeführten Punkte führen in aller Regel zu dem Entschluss, dass es besser ist das alles zu vergessen und etwas Fertiges zu kaufen. Wenn du deine Aufzählung noch um Lasten- und Pflichtenheft erweiterst, Personal- und Zeitplan hinzufügst (Kostenkalkulation hast du ja schon angeführt), nicht zu vergessen vollständige Dokumentation samt Historie, sind wir bei einem Projekt das schon tot ist bevor es überhaupt begonnen hat. Nicht vergessen, den Planungsaufwand auf ein Minimum reduzieren, das hier ist Hobby und kein Industrieauftrag. branadic
branadic schrieb: > Lesen ist das Eine, sich aktiv beteiligen das Andere ;) Von FPGA verstehe leider nicht allzuviel, um etwas beitragen zu können.
Mehmet Kendi schrieb: > Von FPGA verstehe leider nicht allzuviel, um etwas beitragen zu können. Es geht momentan ja nicht um den FPGA-Teil, sondern um eine universelle Eingangsstufe für das FPGA-gestütztes Oszilloskop, das ist weitesgehend Analogtechnik und die Vorkonditionierung des gemessenen Signals für die Analog-Digital-Umsetzung, erfordert bis dato also keine besonderen Kenntnisse bzgl. FPGA. branadic
@branadic Auch bei einem Hobbyprojekt ist es nötigt, etwas Synchronisationsaufwand zu treiben, wenn mehr, als 2 Leute dran arbeiten.:-) Ich lasse mich mal überraschen, was ihr jetzt so baut. Vielleicht findet sich ja der eine oder andere Vorschlag realisiert. Wenn ich es verwenden kann, baue ich es mir gfs nach. Mein Vorschlag, vor dem Gang ins SCH oder BRD Ideen zu sammeln und ein Konzept zu machen, geht ja dahin, etwas zu produzieren, wo für mehre Abnehmer auch Nutzen bringt und die Kosten runter gehen. Ich sehe mich ehrlich gesagt weder Lochraster aufbauen noch eine Einzelplatine zu fertigen / fertigen zu lassen. Wenn, dann muss das ein solides Design mit wertigen Funktionen sein, das das Potenzial hat, auf Interesse zu stossen. Desweiteren ist es erfahrungsgemäß so, dass nur ein kommuniziertes und für viele Forenleser evidentes Konzept hilft, Interesse für ein Projekt zu wecken.
Juergen Schuhmacher schrieb: > Auch bei einem Hobbyprojekt ist es nötigt, etwas Synchronisationsaufwand > zu treiben, wenn mehr, als 2 Leute dran arbeiten.:-) Etwas ist das richtige Stichwort ;O) Juergen Schuhmacher schrieb: > Ich lasse mich mal überraschen, was ihr jetzt so baut. Wer ist denn ihr ? Ich werde mich jetzt auch erst einmal vornehmlich zurückziehen und abwarten bzw. überraschen lassen wer sich so zu äußern wagt. Juergen Schuhmacher schrieb: > Vielleicht findet sich ja der eine oder andere Vorschlag realisiert. Von welchen Vorschlägen redest du, hab ich irgendwas übersehen? Der von mir zur Verfügung gestellte Schaltplan wurde 21x heruntergeladen, darauf eingegangen oder zu geäußert hat sich niemand. Juergen Schuhmacher schrieb: > Desweiteren ist es erfahrungsgemäß so, dass nur ein kommuniziertes und > für viele Forenleser evidentes Konzept hilft, Interesse für ein Projekt > zu wecken. Stimme ich dir zu, aber ich muss nicht schon alles so zu Tode planen, dass einem die Lust daran vergeht. Weiterhin müsste auch eine Kommunikation/Diskussion zustande kommen. Den Teil vermisse ich noch. Vorschlag, warum eröffnest du nicht einen Artikel mit einer Rubrik, in der jeder seine Wünsche einträgt, vielleicht lässt sich daraus irgendetwas Nützliche ableiten, dass wage ich aber anzuzweifeln. Ich erwarte, dass die Forderung nach einer LowCost-, Highend-Lösung zu Tage tritt, mit Eigenrauschen jenseits der Realitätsgrenze. Also, lassen wir uns überraschen. branadic
Ich kann leider gerade nicht gesundheitlich. Liege flach. Die simulierte Eingangsstufe müsste mit ein paar Relais für die Umschaltung: -- AC/DC -- 50R / 1Meg mehr sollte die Eingangsschaltung im ersten Wurf nicht haben. Das reicht völlig.
Das verstehe ich jetzt nicht. Die Eingangsstufe sollte nur aus Relais
bestehen?
Für mich enthielte eine Eingangsstufe (und das war ja so in der
Diskussion):
Eingangswahlschalter für Signalquelle(n) / GND
Eingangskopplung DC, AC
Eingangsdaämpfung HF, LF
zuschaltbarer Terminator 50Ohm
Eingangsverstärkung
Eingangsoffset
Wünschenswert wäre eine Art von automatischer Offsetregelung, die sich
bei einer programmierbaren offset-Verschiebung leicht hinbekommen
liesse.
>SCH
Vielleicht haben die meisten kein EAGLE und ein PDF als Schaltplan wäre
besser?
E. M. schrieb: > Vielleicht haben die meisten kein EAGLE und ein PDF als Schaltplan wäre > besser? Ja branadic, das wär in der Tat besser. Habe kein Eagle mehr auf dem Rechner. Ich habe wirklich immer noch Interesse an dieser Eingangsstufe. Nur leider ein anderes Projekt am laufen, welches gerade viel Zeit in Anspruch nimmt. Kann also nichts produktives beitragen. Trotzallerdem lese ich immer noch fleißig mit. Gruß Steffen
branadic schrieb: > Wer ist denn ihr ? Na, alle, die sich beteiligen. Hier bauen doch mindestens 2 Leute eine Stufe oder wenigstens planen sie mit. > Vorschlag, warum eröffnest du nicht einen Artikel mit einer Rubrik Gut, warum nicht. Die Diskussion passt sowieso nicht mehr zum thread Titel. Beitrag "Projekt - universelle analoge Oszilloskop-Vorstufe"
Steffen H. schrieb: > Ja branadic, das wär in der Tat besser. Habe kein Eagle mehr Dir möge geholfen werden.
Da die Eingangsstufe ja nun in einem separaten Thread ausgelagert worden ist, kann es hier ja mit der eigentlichen Thematik weitergehen. Dazu möchte ich noch einmal auf die Masterarbeit von Alex hinweisen: http://www.fh-ooe.at/campus-hagenberg/studiengaenge/master-studien/embedded-systems-design/projekte-praktika/diplomarbeiten/projekt/19271/ Leider ist die eigentliche Masterarbeit nicht frei im Netz zum Lesen verfügbar, jedoch deren Ergebnisse. So stehen auf SourceForge/Welec die kompletten Daten seiner Implementierung zur Verfügung. Einzig an der Dokumentation hapert es noch, was nicht zuletzt auch der Grund ist, warum sein DSO-Design noch nicht den Einzug auf die Wittig/Welec-Plattform gefunden hat. Weiterhin sind diverse Videos zur derzeitigen Funktion verfügbar, die den Trigger und dergleichen zeigen. Jürgen, planst du eine OpenSource-Lösung? Es wäre spannend, ein solches Projekt als komplettes OpenSource-DSO zu konzipieren, dass jederzeit erweiterbar ist. Es gibt viele Leute hier, die diverse Fähigkeiten mitbringen und wenn alle zusammen ihren Teil beitragen, dann könnte ich mir vorstellen, dass etwas qualitativ hochwertiges dabei herauskommen kann. Deine Stärke scheint ja bei VHDL zu liegen. Was hältst du davon? branadic
M.K. schrieb: > Steffen H. schrieb: >> Ja branadic, das wär in der Tat besser. Habe kein Eagle mehr > Dir möge geholfen werden. Na das ist doch mal was. Danke, jetzt seh ich's auch endlich mal.
branadic schrieb: > Jürgen, planst du eine OpenSource-Lösung? Du meinst hinsichtlicher der VHDL? Nun, man könnte überlegen, einiges zu "releasen" allerdings müsste ich so eine Art Paket machen und auch dokumentieren und das bei null Zeit. :-( Ich könnte aber zumindest ein Design zur Verfügung stellen, was man in eine der Standard boards laden kann. Wobei: Ich denke, dass jeder seine eigenen Schwerpunkte setzen wird und das VGA-Thema ist ja so schwer nun auch wieder nicht ;-) Die meisten werden sich eh an ein existerendes Design dranhängen, nehme ich mal an.
> Ich könnte aber zumindest ein Design zur Verfügung stellen, was man in > eine der Standard boards laden kann. Wobei: Ich denke, dass jeder seine > eigenen Schwerpunkte setzen wird und das VGA-Thema ist ja so schwer nun > auch wieder nicht ;-) > > Die meisten werden sich eh an ein existerendes Design dranhängen, nehme > ich mal an. Nun, meine VHDL-Kenntnisse beschränken sich auf das Wissen was VHDL ist. Bei FPGAs kann ich dir noch was über deren internen Aufbau erzählen und bekäme sicherlich noch eines der vielen Tutorials mit entsprechendem Zeitinvest umgesetzt, wo man ein paar LEDs leuchten lassen kann o.ä., aber ich habe weder eine eigene und favorisierte FPGA-Plattform noch das KnowHow ein komplexes Design darin umzusetzen. Das gilt nicht zuletzt auch für das VGA-Thema und ich könnte mir vorstellen, dass es Vielen hier ähnlich geht. Meine Kompetenz liegt eher im analogen Bereich, insbesondere Sensor- und Messtechnik. Eine gemeinsame Basis wäre zumindest schon mal die Auswahl/Festlegung eines der Standard-Boards, denn ein eigenes Board zu entwerfen und zu entflechtenen ist ebenfalls entsprechend komplex und aufwendig. Wenn dann auf Basis dieses gemeinsamen Standard-Boards die entsprechenden Breakout-Board-Daten (samt ADC etc.) zur Verfügung stehen würden und die Anbindung der Eingangsstufe dokumentiert wäre, dann käme das einem ersten OpenSource-DSO doch schon recht nah. branadic
Ich würde mehrere Boards fokusieren und vor allem passende ADC-Adapter. Ich befasse mich derzeit mit dem Terasic DE-2 115 für das es einen Dual ADC/DAC gibt. Damit ist schon einiges anzufangen. Auf den normalen EVAL-PCBs ist ja selten etwas richtig schnelles drauf. Vielleicht sollte man sich noch eine DAQ-Karte ausgucken.
Jürgen Schuhmacher schrieb: > Ich würde mehrere Boards fokusieren und vor allem passende ADC-Adapter. Ist nichts gegen einzuwenden. Mir scheint, dass auch die Evalboards mittlerweile mit allerlei unsinnigen Dingen auusgestattet sind, die man für den Einsatz als Oszilloskop-Plattform nicht gebrauchen kann. Hab mir gerade mal das von dir erwähnte Board angeschaut. Der Schnickschnack schlägt dann nicht zuletzt auf den Preis und der ist schon ziemlich sportlich. branadic
Euf den evaluation boards bekommt man in der Regel keine besonderen Wandler. Also benötigt man was Externes und auf dem FPGA-System eigentlich nur ein wenig Anbindung / Logic. Vielleicht liesse sich was finden, was zu einem der genannten Standardboards passt. TI hätte da offenbar etwas Neues: http://www.ti.com/tool/hsmc-adc-bridge Und auch dies könnte man anschauen: http://www.slscorp.com/products/hsmc-snap-on-boards/data-conversion-hsmc.html
FPGA-Berater schrieb im Beitrag #2393257: > Euf den evaluation boards bekommt man in der Regel keine besonderen > Wandler. Das würde ich auch nicht anders erwarten. Eine in meinem Augen schöne Lösung wäre ein preiswertes FPGA-Board (bspw. etwas ähnliches wie das Zefant-LC3E - Spartan 3E FPGA-Modul mit Xilinx XC3S100E, siehe Bucht) ohne viel Schnickschnack drauf, das auf einem Breakout-Board platziert die VGA-Schnittstelle verpasst bekommt. Zusätzlich wäre die Schnittstelle zu einem ADC-Board vorzusehen. Damit wäre das Ganze mehr oder weniger modular aufgebaut. Ein typisches FPAG-Dev-Board ist in aller Regel der Overkill und auch teuer, da viele Dinge bestückt sind, die für den Einsatzzweck DSO nicht benötigt werden. Aber das ist nur meine Meinung. branadic
Ich schaue gerade verwundert "Xilinx XC3S100E" Ist das nicht der XC3S1000E, oder verwechsle ich nun etwas? Ist der 500er nicht der grösserer Baustein, der in dem Digilent-Dingens drin ist, was etwas um die 180,- kostet(e)? Weil wenn ich es mir so überlege, mit 80,- und ein bischen was, bräuchte man nur wieder ein gutes Wandler-Board. Da wäre ich mit dabei.
Das war nur ein Beispiel, keine Ahnung ob der genügend Reserven hat, das können andere viel besser beurteilen, aber die Bezeichnung ist das, was auch auf der Abbildung zu entnehmen ist: http://wiki.simple-solutions.de/@api/deki/files/165/=ZLC3E-100_top.jpg?size=webview branadic
Der XC3S100E ist der kleinste aus der Baureihe und hat nur 2k slices oder so. Genaueres findet sich in der Xilinx Dokumentation. Der ist echt mickrig und kann gerade ein paar Wandler auslesen und einen VGA-Core aufnehmen. Mit Signalverarbeitung, Speicherung und Zoom ist da nicht viel drin. Ausserdem glaube ich, dass es zwei Ansätze für eine open source Nutzung gäbe: 1) Eine Gruppe, die nur ein OSZI bauen will und das billigste Minimalboard sucht. Für die wäre das gfs noch tauglich 2) eine andere (größere ?) die aus verschiedenen Gründen ein/zwei EVAL-boards daheim hat und ab und an eine OSZI-Applikation draufladen will. branadic schrieb: > Mir scheint, dass auch die Evalboards > mittlerweile mit allerlei unsinnigen Dingen auusgestattet sind, die man > für den Einsatz als Oszilloskop-Plattform nicht gebrauchen kann. Sicher, wobei bei dem Digilent "Spartan 3E500" so nutzlose Sachen drauf sind, wie USB PHY, DDR2-RAM, LCD, VGA-Buchse, PS/2 :-) Und der Chip bietet die 5fache Größe und somit die Möglichkeit, eine VGA-Steuerung, samt Bild- und Mausinterpretation unterzubekommen. Es gibt auch Leute, die haben schon Zeichensätze reingebracht, Zahlen und Buchstaben über Tastatur eingegeben. Das ist das, was mir noch fehlt, was aber zu einer Plattform, die das Potential zu einem OS-Oszi haben soll, braucht. Da fänden sich dann auch sicher Mitwirkende, die eine Speicherung / USB realisieren würden. Martin Kluth schrieb: > Weil wenn ich es mir so überlege, mit 80,- und ein bischen was, Das Zefant-board, das viel weniger drauf hat und dennoch fast die Hälfte kostet (das Digi habe ich seinerzeit für $150,- erworben!) ist finanziell ineffektiv. > bräuchte man nur wieder ein gutes Wandler-Board. Eben und da selbiges sicher keine 69,95 kostet, kann man auch was in den FPGA stecken. ********************************************************* Jetzt mal Buddha :-) bei die Fische: Mein VGA-Core in Version 1 zur Darstellung von 2D-Funktionen (Farbe = f(x,y) ) belegt mit statischer Latenzkompensation allein schon 11% der slices im 500er! Der Zenfant wäre also halb voll. Zusammen mit Matrixfilter und Ganzzahl-Zoom wäre er es bestimmt und es wäre keine Funktion drin, die man darstellen könnte. Der kleinste OSC-VGA-Core zur Darstellung von n*1D-Funktionen, also OSZI-Linien, belegt mit Latenzkompensation für eine Farbe 7%, für 8 Linien mit statichem OSZI-Gitter und Vertialzoom 44%. Ein zusätzlicher Horizontalzoom (Ganzzahl) für jede einzelne Linie braucht jeweils 1024 Speicherzellen (B-RAM) je Linie und ein Zoom-Modul. Für 8 Kanäle ist das Ding schon praktisch zu 80% voll. Die intelligente Zeichenroutine mit variabler Strahlbreite, Glättung und Intensitätssteuerung fürs Analog-feeling nimmt je Kanal knapp 4% des Chips! In den 500er bekomme ich also schon gar keine 8 Kanäle mehr rein und ich habe noch nicht mal Cursor-Linien, Vermessung und Frequenzanzeigen. Die Zoomfunktion mit dem gleitend mitzoomenden Raster ist in Verbindung mit der intensitätsabhängigen Strahlbreitensteuerung aber DAS Instrumentarium, um Flanken und Pegel optisch sauber vermessen und interpretieren zu können und dies eben bequemer und genauer, als es mit einem normalen OSZI möglich ist, sodass ein echter Vorteil gegenüber bekannten Systemen besteht. Will ich 8 Kanäle haben und dazu noch bequem mit der Maus arbeiten, ist eher ein Spartan 1500 angesagt. In den bekäme man dann auch noch die Mathematik (Mittelwert StabW, Min, Max etc) hinein und könnte es ausgeben. Auch eine lange FFT liesse sich dort einbauen. Für mich besteht der Sinn ja gerade darin, ein System zu haben, was in seiner Niesche mehr kann, als der Einheitsbrei. Mit einem Mini-FPGA, fürchte ich, werden sich nur rudimentäre Funktionen aufbauen lassen, die man fürs halbe Geld auch als fertiges Komplett-DSO aus Hong Kong bekommt. Ich werde demnächst mal meine dynamische Zoom-und Moove-Funktion angehen: Damit möchte ich den gezoomten Screen bewegen, wie man die google-maps verschiebt. Mal schauen, wie sich das wieder auf den Resourcenbedarf auswirkt :-) Wie wäre denn folgender Vorschlag: Man sucht sich bei EBAY ein gebrauchtes board einer alten Virtex4-Reihe. Da gibt es doch immer mal was, teilweise auch mit Wandlern. Ansonsten läuft es auf einen etwas dickeren Spartan6 hinaus.
was soll jetzt eigtl konkret realisiert werden, immernoch der analogteil den man universell verwenden kann oder eine ganze fpgaa basierte lösung ? ich wäre vor allem an einem sehr ausgereiften analogteil interessiert den ich einfach an AD wandlerkarten anschließen kann um den ganzen visualisierungskram auf einem pc darstellen zu können - das vorgehen ist wesentlich! effizienter als eine fpga implementierung..
@ Jürgen, das 8-Kanal-Super-Duper-Oszi ist das was du benötigst, wäre es aber nicht gut zumindest an der Stelle gewissen Konventionen beizubehalten und auch eine 2/4-Kanal-Variante zu realisieren? Dann könnte die FPGA-Plattform deutlich kleiner ausfallen. Jürgen Schuhmacher schrieb: > Sicher, wobei bei dem Digilent "Spartan 3E500" so nutzlose Sachen drauf > sind, wie USB PHY, DDR2-RAM, LCD, VGA-Buchse, PS/2 :-) Erklärst du mir, wozu ein FPGA-basiertes Oszilloskop mit VGA ein Onboard-LCD benötigt? Da geht es los und sicherlich finden sich noch andere Dinge, die ich persönlich für überflüssig erachte. Aber dafür ist die Plattform ja auch ein Dev-Board. Daher mein Vorschlag ein FPGA-Board zu verwenden, egal welcher Größe, dem man ein Breakoutboard spendiert, auf dem sich die wirklich benötigten Dinge befinden. > bräuchte man nur wieder ein gutes Wandler-Board. > Eben und da selbiges sicher keine 69,95 kostet, kann man auch was in den > FPGA stecken. Ich weiß ja nicht was für langsame ADCs du zum Einsatz bringen wolltest, aber für 69,95€ darfst du mal einen Blick auf einen GS-ADC werfen ;) Aber mal im Ernst, dass wäre auch ein Punkt, den man noch abstimmen sollte. Wenn du den Einsatz von kS-ADC vorgesehen hast, dann lohnt der ganze Aufwand nicht. Die Tendenz sollte stark in Richtung GS-ADC gehen, mit Dezimationsfilterstufen für langsame Zeitbasen. Andi D. schrieb: > was soll jetzt eigtl konkret realisiert werden, immernoch der analogteil > den man universell verwenden kann oder eine ganze fpgaa basierte lösung > ? Der analoge Eingangsteil wird in einem anderen Thread diskutiert und entwickelt. Ziel sollte m.E. nach eine komplette Lösung sein. Bisher ist aber die Zahl an aktiven Mitstreitern in beiden Themen mehr als überschaubar. branadic
Andi D. schrieb: > was soll jetzt eigtl konkret realisiert werden Nach meinen Informationen soll dies hier das Thema sein: FPGA Oszilloskop mit VGA Ausgang Zu dem Analogeingang, den ich nicht minder interesant finde, mal so gesagt, gab es diesen Satz: branadic schrieb: > Da die Eingangsstufe ja nun in einem separaten Thread ausgelagert worden > ist, kann es hier ja mit der eigentlichen Thematik weitergehen. Ich frage zur Thematik folgendes: Hatte schon jemand die Idee, einen zweiten Monitor zu verwenden, um das Bild zu erweitern, dass vom Oszilloskop kommt?
Hallo, meinen Satz von oben war genau anders herum gemeint, nämlich, dass die einzusetzenden ADCs deutlich teurer sein werden, als nur die knapp 70,-, nämlich dem ungefähren Nettopreis des vorgeschlagenen ZEFANT-FPGA-boards. Meine Wandlerkarte liegt um 300,- zzgl. und soviel darf dann auch das FPGA-board kosten, denke ich. > für 69,95 darfst du mal einen Blick auf einen GS-ADC werfen Du wirst übrigens lachen, aber ich konnte die Tage sogar einen vollkommen kostenlosen! Blick auf einen GS-ADC werfen. Es ist ein Spezial-ASIC und bringt 5Gsps bei 10 bit! Leider ist der auch wieder geringfügig teuer. > und auch eine 2/4-Kanal-Variante zu realisieren? Jeder kann doch das realisieren, was er möchte:-) die Frage ist, welchen Aufwand ich habe, um zu einem OS-Projekt was beizusteuern. Ich denke über eine Art Core nach, für einkanal und einem modularen Bildmischer, der beliebig viele Kanäle kann und sie in Überlagerung fährt. Das ist aber bisher nicht realisiert und nur in der Planung. Zudem wird niemand gehindert, Teile nicht zu nutzen. Man könnte natürlich ein design machen, dass nur 2 Kanäle und eine simple Darstellung enthält und mal schauen, ob es in das Mini FPGA passt. Einen 500er würde ich aber in jedem Fall anvisieren. Ich gebe auch noch Folgendes zu bedenken: Der Sinn mehrerer Kanäle ist auch der, ein und dasselbe Signal mehrfach darzustellen (z.B. gezoomt, ungezoomt) sowie Mathematik drauf loszulassen, also z.B. gefiltert, ungefiltert, mit einem anderen Signal moduliert, addiert, Differenzmessungen. Wenn man nur 2 Kanäle hat geht da nichts. > gewissen Konventionen beizubehalten Konventionen sind meist etwas, was sich aufgrund der Nutzung durch ein grosse Masse eingebürgert hat. Nicht so mein Interesse, was Eigenbauten angeht. Konventionelles ist auch gekauft oft viel billiger, als selbergebaut. Für mich bedeutet die Geschichte "FPGA-Oszilloskop" nach wie vor die Option, eigene Entscheider, Mathematik, Auswertung und Bewertung in den Signalpfad einzubauen und die Ergebnisse in real time auszugeben. Dass ist der größte Vorteil gegenüber der Nutzung eines käuflichen OSZIs und was macht man dann mit einem solchen schönen Open Source Projekt, wenn man in den Micker-FPGA nicht mehr reinbekommt, als das OSZI-selber? > Daher mein Vorschlag ein FPGA-Board > zu verwenden, egal welcher Größe, dem man ein Breakoutboard spendiert, > auf dem sich die wirklich benötigten Dinge befinden. D.h. noch ein weiteres board oder soll das alles auf den Analogeingang drauf? Wir hätten im anderen Fall: - die universelle Eingangsstufe - ein gekauftes oder gebautes ADC-board - irgendwo ein AA-Filter - das FPGA board - das breakout board mit den benötigten Teilen Zum letzten Punkt: Welche Teile werden benötigt? Da will doch auch wieder jeder was anderes. Also wird es eine Art "Vereinigungmenge" geben müssen und die haben wir schon in Form der universellen EVAL-boards und das noch dazu zum Spottpreis. Ich möchte eigentlich keine Platine für Sachen bauen, die ich billig einkaufen kann. Das kostet doch viel zuviel Zeit und das Geld ist besser investiert. Wenn so ein S3E-board mal kaputt geht, kriege ich binnen 7 Tagen ein Neues. Ich brauche eigentlich nur einen klugen Analogeingang, der mehr kann, als die Billig-OSZIs und einen AA-Filter für die Wandlerkarte. Auch Andi D. möchte das offenbar, um "den visualisierungskram auf einem pc darstellen zu können":-) Wie wäre es denn damit: Eine einzige Analogplatine mit bestückbarem AA-Filter, der gefiltert und ungefilter daherkommt, so wie es die DDS-Testplatinen von AD haben - siehe anderer thread. Eine weitere Digitalplatine(n) mit dem Rest: Entweder eine Billigversion mit Cyclone III aus China für 39,- bei EBAY mit VGA, Tasten, Knöpfen und LCD, für ein Billig-OSZI ohne Signalverarbeitung nur zum Strahlangucken. Billiger geht es nicht. Oder eine etwas bessere Version mit mehr Funktionen in Form eines mittelpreisigen eval-boards. Der Chinahändler hat da was für 69,- ansonsten Xilinx S3E oder S3A, mit VGA, PS/2 und allem Kram, aber größerem FPGA für mehr Kanäle, gfs auch schon mit Maussteuerung. Hier könnte dann jeder, der schon so ein board hat und nutzen will, auch noch ein Erweiterungs-FPGA board dranstecken, wenn er Signalverarbeitung will Oder gleich die Topversion mit voll ausgebautem EVAL-board, das ein grosses FPGA hat, für Signalverarbeitung und mehr als 4Kanälen inklusive Mathematik und was weiss ich noch alles... E. M. schrieb: > Hatte schon jemand die Idee, einen zweiten Monitor zu verwenden, um das > Bild zu erweitern, dass vom Oszilloskop kommt? Hatte "jemand" ja, allerdings für einen anderen Zweck, wie parallele FFT, Zoom-Ausgang extra - siehe Projektseite. Einen OSZI-Schirm über zwei Monitore zu verteilen, halte ich für oversized im Vergleich zu der Steigerung Röhre/miniTFT auf VGA-TFT. Man schafft ja 1024x768 ohne grosse Verrenkungen.
E. M. schrieb: > Hatte schon jemand die Idee, einen zweiten Monitor zu verwenden, um das > Bild zu erweitern, dass vom Oszilloskop kommt? Darauf antworte ich einfach mal mit ein paar Zitaten aus diesem Thread: Jürgen Schuhmacher schrieb: > Mit etwas Geschick lassen sich > durchaus 10 und mehr Analogsignale auf einem getrennten Monitor > darstellen, was besonders beim Debugging von Interesse sein kann. Jürgen Schuhmacher schrieb: > - Parallele Ausgabe von totalem Bildschirm und gezoomtem Bildschirm auf > zwei Monitoren branadic
branadic schrieb: > Erklärst du mir, wozu ein FPGA-basiertes Oszilloskop mit VGA ein > Onboard-LCD benötigt? Nicht wirklich, war auch nur so aufgezählt, aber für ein flexibles Messintrument habe ich schon gesehen, dass jemand einen Microblaze nutzt, um Zeichen auszugeben. Da war aber keine VGA App dabei oder Maussteuerung, was ich bevorzugen würde, was aber wie gesagt Platz beansprucht. Sowas muss freilich nicht wirklich als parallele VHDL realisiert werden, man kann auch mit Tasten und dem Drehknopf zoomen, aber es ist ungemein cool, die Bilder wie bei einer zoomenden Kamera aufdrehen zu können, weil alles Bild für Bild in Echtzeit läuft und nicht durch einen Flaschenhals USB oder PC-Schnittstelle muss, um dann langsam und träge aufgebaut zu werden. Diesbezüglich habe ich ja schon viel gesehen, vor allem das sehr müde LABVIEW. Es ist schon optisch ein gewaltiger Unterschied, ob man eine FFT mit nur 10 Bildupdates die Sekunde hat oder echte 75! Und bevor einer kommt und mir was von den 24 Kinobildern erzählen will, die angeblich für das träge Auge reichen - man kann den Unterschied sehen! - mehr als deutlich! Besonders gut und plastisch ist es bei den CAD-Workstation-CRTs. Aber: Wie gesagt, man braucht etwas FPGA-Power! Habe nochmal nachgerechnet: Überschlägig und ohne Gewähr sollten in einem S3E500 4 Kanäle mit Volldarstellung und 4 Derivate als mathematische Funktion machbar sein. Die internen RAMs reichen für einen Ganzzahl-Zoom. Für VGA-GUI ist dann aber nur noch wenig Platz. (Man muss ja irgendwie die Verstärkungen einstellen). Ich würde daher mindestens so etwas wie das S3E EVAL-board als Minium ansehen. Diese Board hätte ja neben dem Drehencoder auch noch so nette Zusatzfunktionen wie Ethernet und serielle COM Buchse.
Hallo, es würde mich sehr freuen, wenn ihr einmal genauer meine Masterarbeit ins Auge fasst. Branadic hat mich auf euch und euch auf mich aufmerksam gemacht, Danke dafür. Wer meine Diplomarbeit über das 1GS/s Oszilloskop (basierend auf dem Welec Schrott) lesen und warscheinlich auch verwenden wollt, meldet euch bitte bei mir! Das Repository: https://github.com/alexvie/welecw2000a Meine minimalistische Dokumentation: http://sourceforge.net/apps/trac/welecw2000a/wiki/leon3design Über das VGA: Der originale VGA-Controller vom LEON3 kann auf fast jede Auflösung beliebig per Software eingestellt werden. Leider benötigt das jede Menge an Speicherbandbreite. Zum Trigger: Ich kann bei meinem VHDL-Design auf 1 Sample langen Glitch @ 1GHz triggern, obwohl fast die ganze Signalerfassung nur mit 125 MHz läuft. Die Hardware unterstützt auch den Roll-Mode, die Software noch nicht. Falls jemand als Triggerspeicher bspw. ein 4 GB DDR2/3 RAM einbinden möchte, könnte ich auch bei der Konzepterstellung behilflich sein. Übrigens wäre es wesentlich besser, weil man auch mehrere Entwickler finden würde, das ganze als monitorloses PC-Einsteckgerät zu entwickeln. Anfangs ginge das über die Debug Ethernet Schnittstelle vom Leon3, die man dann wahlweise durch PCIe x1 ersetzen könnte. Am PC hätte man dann gleich eine schnelle und konfortabel programmierbare GUI (bspw. QT, mit Qwt) und viel weniger Probleme mit der begrenzten Rechenleistung eines Softcores (im Moment habe ich damit keine Probleme!). Der LEON3 ist zwar ein echt schneller Embedded Prozessor, kann aber mit einem Intel i7 niemals mithalten. Überlegt bitte auch, das Messsystem digital zu isolieren (AduM24xx, ISO74xx). Wir brauchen sowas bspw. die ganze Zeit in der Arbeit! MfG Alexander
alex008 schrieb: > Der originale VGA-Controller vom LEON3 Mit dem LEON habe ich mich auch bereits befasst, aber für ein VGA-Oszi ist der nicht von Nöten, meine ich. Die Forderungen von oben gehen ja eher noch weiter runter, als das, was ich in VHDL schon mache. Ausserdem braucht eine CPU-LÖsung unbedingt externes RAM. In einem EVAL-brd wie dem S3E wäre da schon was drauf, aber wenn etwas eigenes erstellt oder adaptiert werden soll, wäre es besser, ein RAM komplett, als Wertespeicher zu nutzen. Das ist x-mal effektiver, denn als Bildspeicher. Den braucht man in Zeiten von TFT-Monitoren nicht mehr. Wer was basteln will, für den habe ich hier mal eine Copyright freie Version eines Cores hinterlegt. Die Seite wird noch ausgebaut. Ich werde was zusammenstellen, womit man einen Oszi-Kanal betrieben und darstellen kann und dann auf die Seite uploaden. Projekt VGA Core in VHDL: Spartan 3E
Ich sehe, es geht weiter. Was macht nun der analoge Eingang fürs Ossi? Ist da nun eine Hardware verfügbar? Habt ihr etwas gebaut?
Man traut sich nach all der Zeit gar nicht fragen, ob sich hier etwas getan hat, aber ich tue es trotzdem, falls einige der mit diskutierenden Teilnehmer noch aktiv sein sollten. Gibt es das hier erwähnte Oszilloskop Projekt?
Mittlerweile gibt es zumindest einige Open-Source Hardware mit schnellem ADC und FPGA, z. B. https://www.scopefun.com Aber es macht meistens überhaupt keinen Sinn eine GUI und Zeug im FPGA zu machen. Mit CPU/Zynq schon eher. Aber man kann die Daten schön zum PC schicken und dort dann anzeigen und damit rechnen.
Sehr interessant. Sieht super aus. Sehr gut finde ich, daß es anders als bei vielen OS-Projekten auch als komplettes PCB zu kaufen gibt und es nicht erst nachgebaut werden muss, was abschreckt. Die Vergleichstabelle offenbart ja gleich mehrere Vorteile gegenüber dem bisherigen Stand.
Simon R. schrieb: > Sehr gut finde ich, daß es anders als > bei vielen OS-Projekten auch als komplettes PCB zu kaufen gibt Wenn ich das richtig sehe, gibt es das noch nicht zu kaufen, sondern ist ein crowd funding project im Entstehen. Der Endpreis scheint aber schon festzustehen. Das ist mit $900,- aber ganz schon gesalzen! Da kommen noch Steuern und Lieferkosten hinzu. Simon R. schrieb: > Die Vergleichstabelle offenbart ja gleich mehrere Vorteile gegenüber dem > bisherigen Stand. Die offenbart aber auch, dass das Funktionen drin sind, ich mit der Analog Discovery abdecken kann, die ein Drittel kostet. Die anderen Funktionen (auch in Sachen high speed) habe ich schon vor 15 Jahren in meinem DE 115 mit ADC Karte gehabt. Wenn man so ein Board haben möchte, dann wäre auch z.B. das Digilent Digilent Eclypse Z7 + two Zmod ADC FPGA interessant. Billiger, verfügbar und mit Garantie in DE erwerbbar. Gustl B. schrieb: > Aber es macht meistens überhaupt keinen Sinn eine GUI und Zeug im FPGA > zu machen. Mit CPU/Zynq schon eher. Eben! > man kann die Daten schön zum PC > schicken und dort dann anzeigen und damit rechnen. Was allerdings wieder dem Gedanken des Echtzeit-Oszilloskops im FPGA wieder spräche.
Bitte melde dich an um einen Beitrag zu schreiben. Anmeldung ist kostenlos und dauert nur eine Minute.
Bestehender Account
Schon ein Account bei Google/GoogleMail? Keine Anmeldung erforderlich!
Mit Google-Account einloggen
Mit Google-Account einloggen
Noch kein Account? Hier anmelden.




