Hallo, ich habe mal bei Glyn in Deutschland nachgefragt, für ein OLED FullColor 2.8", 240xRGBx320, 16.7M Colors, Visible 43.20x57.60, Abmess. 50.0 x 68.0 würden die bei kleineren Mengen ca. 27€ pro Stück verlangen. Also ab etwa 20Stck. Bestünde da Interesse? Datenblatt soweit ich es schon hab ist im Anhang, das des Controllers(S6E63D6) kommt nach. MFG uLuxx
Da würd ich doch glatt einsteigen. Wann willst du bestellen? Ich würde 2 Stück sicherlich nehmen! Gruß Thorsten tau-tau(at)gmx.net
Bestellen würde ich nachdem sich genügend gemeldet haben und das Geld hier ist.
Datenblatt ist jetzt unter http://www.asphalt-fieber.de/Files/S6E63D6.pdf verfügbar, da die datei für den Anhang hier zu groß ist.
Nur zur Info: Das Display kann auch SPI, RGB, und 18/16/9/8 Bit parralell.
Hab mir mal den Anschluss angeschaut. 0.3mm pitch 61 Pins! Dazu noch den richtigen Stecker in Deutschland finden. Ich überleg mir das nochmal...
Die 1,8V VIO macht das ganza auch nicht unbedingt µC freundlich. Das ganze ist eben ein typischen Handy Display. Wenn es irgendwie eine passende Adapterplatine mit Stecker und Levelshifter dazu gibt, hätte ich auch interesse.
Boah, 320 x 240 bei der Grösse... Hätte auch Interesse an 2 - 3 Stück. Aber wär's nicht besser, noch etwas zu warten, bis wenigstens die "TBD"-Werte im Datenblatt vorhanden sind? Die 0.3mm Pin-pitch vom Stecker sind natürlich auch nicht ganz ohne, aber wenn man eine entsprechende Buchse findet, bzw. das Kabel direkt auf die Platine lötet, müsste das doch eigentlich irgendwie zu schaffen sein... Wie sieht's da eigentlich mit der Lebensdauer aus? Hab' im Datenblatt auf die schnelle grade keine Angabe gefunden...
Laut Datenblatt 10000h. Aber den Angaben bezüglich der Lebensdauer traue ich überhaupt nicht mehr, seitdem ich Displays gesehen habe, die nach nichtmal 1000h ihr Ende erreicht hatten... Wie bereits gesagt: Das ist ein Handy Display. Viel länger als ein paar Jahre muss sowas nicht leben.
Benedikt K. wrote: > Die 1,8V VIO macht das ganza auch nicht unbedingt µC freundlich. Das > ganze ist eben ein typischen Handy Display. > Wenn es irgendwie eine passende Adapterplatine mit Stecker und > Levelshifter dazu gibt, hätte ich auch interesse. Schau dir mal das Db genau an, bei Vio steht? Vio typ. 1,8V max 3,3V >> Du kannst 3,3V anschließen, genauso wie beim S65 Display. und die max 3,3V nicht nicht absolut maximum rating! Und zur Platine: selbst ist der Elektroniker !!
Und: die TBD Werte kann man entweder beim Distri oder beim Hersteller erfragen....
Hat das einer hier mal geschafft einen 0,3mm-Anschluss auf eine Platine zu löten? Mit 0,5mm-Pitch habe ich keine Probleme, aber 0,3mm würde ich mir nicht zutrauen.
µluxx .. wrote:
> Und zur Platine: selbst ist der Elektroniker !!
Na dann mal los. Die Platine mit 0,3mm die jemand zuhause selbst geätzt
hat möchte ich mal sehen...
0,5mm geht gerade noch, aber darunter ist unmöglich (zumindest für die
meisten). Und 0,3mm sind selbst bei Leiterplattenherstellern im
Standardangebot nicht mehr drin. Die meisten fertigen bis 0,2mm/0,2mm.
Ich denke, die größten Chancen, die 20 OLEDs zusammenzubekommen besteht,
wenn du direkt die passenden Buchsen mitlieferst.
Und eine Sammelbestellung Adapterplatinen würde sich auch anbieten.
Im Datenblatt steht der passende Steckverbinder von Hirose drin. Der kostet bei Digikey ~3€. Bei 25 Stück ~2,4€. Diese Steckverbinder führt die Pins wechselseitig raus und hat somit einen Pitch von nur 0,6mm. Das sollte für die meisten hier kein Problem sein.
Hi, die Ansteuerung ist wohl nicht ganz so einfach. SPI nicht ganz so schnell. Hat das Display eine Touchfolie drauf, wie im Datenblatt angedeutet? Würdest Du die Steckverbinder mit bestellen? Grüsse Lothar
Dieses hundslange Datenblatt hält mich momentan auch noch ab :(. Spiele momentan noch mit dem x65 Display aber so ein 320x240 mit internen Controller reizt schon für den Preis - muss mal meine Freizeit zusammenrechnen ... Alex
steckverbinder..hmm keine ahnung, müsste ich schaun und ja es gibt eine version mit touch, die kostet aber sicher mehr als die etwa 27€.... µLuxx
Also wenn der Stecker dabei ist (das dürften dann so zusammen um die 30-32€ sein), dann bin ich mit 1-2 Stück dabei. Die Software sollte übrigends das kleinste Problem sein.
Ich schließe mich Benedikt an, mit Stecker nehme ich 2 Stück. Den Treiber dann von Benedikt ;o)). Ein Zoll größer wäre auch nicht schlecht. Falls was zustande kommt wizard2001 at web.de
Mit Stecker nehme ich auch 2 Stück. Falls was zustande kommt seppk at amatronica.de
Hey, das sieht ja gut aus! (das Datenblatt - ich hoffe das Display dann auch ;-)) Im RGB-Mode könnte das gut z.B. an ein ATNGW100 passen. Mit Stecker (kann ich evtl. bei der Beschaffung helfen - muss mal unsern Hirose-Dissi fragen) nehm' ich auch 1-2 St. Kontakt bitte via Forums-PM.
@Sepp: Ein bisschen Google und schon hat man z.B.: http://www.hirose-connectors.com/connectors/H205SeriesGaiyou.aspx?c1=FH23&c3=3 bzw. das File im Anhang. Das hättest Du auch noch geschafft - oder?
@wswbln Klar hätte ich das auch geschafft. Aber wozu soll ich mir die Arbeit machen, die andere schon gemacht haben? Bitte nicht falsch verstehen. Bei mir im Job im Team ist es selbstverständlich dass Info (Datenblätter etc.) jedem gleich zugänglich gemacht werden. Spart Arbeit und ist weniger fehlerträchtig (evtl. falsches Datenblatt) @uluxx Hast du schon eine Terminvorstellung wann du die Displays bestellen möchtest?
nja, langsam hamm wir in etwa die stückzahl zusammen, ich werd mich jetzt mal nach der günstigsten steckerquelle umsehen...
Michael Rubitschka organisiert öfter Sammelbestellungen bei Digikey, vielleicht kannst Du da ja die Stecker mitbestellen.
stimmt, weil außer digikey hab ich kein gefunden bis jetzt, rs, farnell, alle habe den nicht...
Hallo Zusammen, wie lange ist noch Frist oder ist diese schon vorbei? versendest du auch nach Österreich? mfg Alex
Hi, hat sich jemand schonmal mit der Hardware um das Display rum beschäftigt? Ich hab bis jetzt noch nichts in den Datenblättern finden können. Die Spannungen schon, aber welche Kondis eingestezt werden müssen hab ich z.B. nicht entdeckt. Gruß Th.
Ich hab' mal den Stecker in EAGLE gebastelt. Wäre gut, wenn ihr da mal drüberschauen würdet, ich habe damit noch nicht so Übung. Sollte aber im Grossen und Ganzen so verwendbar sein, denke ich.
> hat sich jemand schonmal mit der Hardware um das Display rum > beschäftigt? Ich hab bis jetzt noch nichts in den Datenblättern finden > können. Die Spannungen schon, aber welche Kondis eingestezt werden > müssen hab ich z.B. nicht entdeckt. Das wäre echt intressant, hab gleich mal bei Glyn nachgefragt...poste die Antwort sobald erhältlich... @ Philipp Burch: Super für dein Bemühen!! Aber das problem mit der Steckerbezugsquelle ist nach wie vor nicht gelöst, hab ich bei GLyn auch auch gleich gefragt ob die ne Quelle wissen, weil außer Digikey ist irgendwie niemand da, und für 100€ solche Stecker...so viele brauch ma dann auch ned. MFG µLuxx
leider ist meine Kontaktperson erst ab 25. wieder da...müsst euch leider etwas gedulden...
µluxx .. wrote: >> hat sich jemand schonmal mit der Hardware um das Display rum >> beschäftigt? Ich hab bis jetzt noch nichts in den Datenblättern finden >> können. Die Spannungen schon, aber welche Kondis eingestezt werden >> müssen hab ich z.B. nicht entdeckt. > > Das wäre echt intressant, hab gleich mal bei Glyn nachgefragt...poste > die Antwort sobald erhältlich... Überhaupt wäre ein komplett(er)es Datenblatt mal interessant. Wie sieht's z.B. aus mit Initialisierung, wie wird das Teil im SPI/I2C-Modus angesteuert, welche externe Beschaltung ist nötig, ... > @ Philipp Burch: Super für dein Bemühen!! Aber das problem mit der > Steckerbezugsquelle ist nach wie vor nicht gelöst, hab ich bei GLyn auch > auch gleich gefragt ob die ne Quelle wissen, weil außer Digikey ist > irgendwie niemand da, und für 100€ solche Stecker...so viele brauch ma > dann auch ned. Was ist denn mit einer Sammelbestellung? Z.B. Beitrag "Digikey Sammelbestellung am 8.9.2007" Wenn ich das recht verstehe, ist die noch nicht raus, vielleicht könnte man da noch schnell einige von den Dingern reinschmuggeln?
Ok, Leute, tut mir leid, Glyn ist abgesprungen, ihnen ist es der "Aufwand nicht wert".... sorry...das wars dann wohl, sämtliche Chinesen bei den ich bisher angfragt habe antworten nicht mal.... µLuxx
Versteh´ich jetzt nicht ganz: Wollen die denn keine Displays verkaufen? Oder keine Stecker? Oder Wie? Hat jemand schon bei den Distributoren von Hirose angefragt? http://www.hirose.de/distributors/index.htm Ich würds ja auch machen ich habe aber kein Gewerbe(schein).
Sepp Knallhirsch wrote: > Versteh´ich jetzt nicht ganz: Wollen die denn keine Displays verkaufen? > Oder keine Stecker? > Oder Wie? Die Stecker hammse nicht, aber sie wollen jetzt keine OLEDs mehr rausrücken, da ihnen das Verhältnis Gewinn/Stückzahl/Aufwand nicht passt, oder was auch immer. Daraufhin hab ich nochmal die Chinesen (ein paar mir bekannte OLED-Hersteller angeschrieben, aber die antworten nicht mal... Wenn jemand von euch nochmal die Gelegenheit zu so was bekommt, bitte hier reinstellen, ich wäre sehr interesiert. Euer µLuxx
...muss es denn OLED sein? Ich bin gerade bei einem unserer Zulieferer am Baggern wg. 5,7" TFT-LCD mit Touchscreen (für mein demnächst hoffentlich eintreffendes AT32-NGW100 Board), habe aber noch keinen Preis bekommen. Derzeitiger Favorit (vielleicht bis ich den Preis habe :-)) ist das CLAA057VA01CWTS4+ von Forenex. Braucht nur Daten (3x6Bit), Pixclk (~25MHz bei 60Hz Vertikalfrequenz) sowie /DE zur Ansteuerung und hat 640x480 Punkte. Ist wg. der LED Beleuchtung mit 180cd/m² keine grosse Leuchte, braucht dafür aber auch keinen Inverter und kommt mit 3,3V single Supply aus. Da könnte ich sicher auch ein paar mehr bestellen...
Stefan Wimmer wrote: > ...muss es denn OLED sein? Wäre schon schön, denn ein OLED braucht keinen Strom wenn alle Pixel aus sind, und der Blinkwinkel ist unbegrenzt groß. Und das wichtigste: Es hat einen integrierten Controller. Für einfach mal schnell an einem AVR angeschlossen ist so ein Display dank des 8bit Bus (oder gar SPI) optimal. Ein entsprechender LCD Controller kostet wieder Geld und Platz auf der Platine. Und er braucht zusätzlichen Strom.
werden die OLEDs denn schon in Massen produziert? Ich habe einiges an Ankündiungen gelesen von Epson und Samsung, aber Massenproduktionen sind bei vielen erst 2008 und später geplant. Und Osram hat ja auch schon wieder einen Rückzieher gemacht. Diese Displays von CMEL sind wirklich schnuckelig und lt. Google Suche findet man bei Glynn auch einen (kleinen) Lagerbestand. Kann es sein das es eher Muster sind und noch keine Stückzahlen verfügbar sind? Oder wollen die Hersteller erstmal ihre teureren LCDs abverkaufen?
Johannes Stratmann wrote:
> werden die OLEDs denn schon in Massen produziert?
Ja. Zumindest für den Handy Bereich, wo eine Lebensdauer von wenigen
10000h keinen interessiert.
naja, auch Handys dürfen lange halten. Ich habe noch ein Ericsson T68 von 1999 oder 2000 was immer noch ordentlich funktioniert. Ok, selbst die Kinder wollen das nicht mehr haben... In MP3 Playern sind die OLEDs ja auch sehr beliebt, aber etwas grössere Displays (>3") sind doch noch sehr selten, oder?
Johannes Stratmann wrote: > naja, auch Handys dürfen lange halten. Ich habe noch ein Ericsson T68 > von 1999 oder 2000 was immer noch ordentlich funktioniert. Das sind eher die Ausnahmen. Ein durchschnittliches Handy lebt heutztage meist nicht viel länger als 2-3 Jahre, ehe es zum Ersatzhandy degradiert wird. > In MP3 Playern sind die OLEDs ja auch sehr beliebt, aber etwas grössere > Displays (>3") sind doch noch sehr selten, oder? Ja, es ist teilweise noch etwas schwer die Displays gleichmäßig zu produzieren. Bei manchen sieht man deutlich, dass eine Ecke heller ist als die andere. Hohe Auflösungen sind auch nur mit aktiven (also TFT OLEDs) möglich, denn je höher die Multiplexrate wird, desto höher sind die Spitzenströme. 320x240 wie hier dürfte wohl so ziemlich die Obergrenze sein, was passiv gemacht wird. Es gibt bereits aktive 640x480 OLEDs, allerdings eher als Labormuster.
Hallo an alle, jetzt kommt's. Ich habe gerade ein OLED-Display bei Glyn geordert incl. 61-poligem Steckverbinder. Das Display ist ein C0220QGLA-T incl. TouchScreen. Den TouchScreen Controller müsste man noch besorgen. Die Anfrage bei Glyn läuft schon. Dieses möchte ich einsetzen als Display für meine Raumregelung (Fussbodenheizung) Über den TouchScreen lassen sich dann die Temperaturen einstellen. Des weiteren wird auch noch die aktuelle Uhrzeit darauf angezeigt. Aber das nur mal nebenbei. Was ich sagen will: Ich habe keine Probleme Display's bei Glyn zu ordern und auch zu bekommen. Steckverbinder sind nach der neuesten Anfrage in 2 Wochen ca. 1000 Stück auf Lager. Auch diese würde ich einmalig in kleinen Stückzahlen bekommen. Also: Wenn jemand Interesse hat mit mir diese Entwicklung (gerade die Ansteuerung des Display's) zu machen, dann meldet euch. Mein vorraussichtlicher Controller ist im Moment ein PIC18F452, später dann auch platzgründen ein M16C(256K Flash) oder sogar ein M32C(512KB bzw. 1M Flash on Chip) von Renesas. Sofern die Software in C programmiert wird, ist es ja eh kein Problem diese auf andere Controller zu portieren. Vielleicht kann ja jemand ein Vorschlag machen, wie wir das mit der Sammelbestellung koordinieren. Sofern ich eine Liste bekomme, würde ich eventuell die Display's und die Steckverbinder bestellen. (Vorausseztungist, das es nicht gerade nur 5 Stk. sind. Es sollte da schon eine Menge zusammenkommen.) Die Platine wird in eagle gemacht. Meine aktuelle Version ist die 4.16. Hier kann man sich bestimmt auch austauschen bzgl. Library's. Ich freue mich auf Antworten und Anregungen von euch. noeppkes ...
Christian Armbruster wrote: > Dieses möchte ich einsetzen als Display für meine Raumregelung > (Fussbodenheizung) Das klingt für mich so, als wenn das Display rund um die Uhr laufen würde. Daher nur mal als Info: Ein Standbild brennt relativ schnell auf einem OLED ein. Nach einigen 1000 Stunden (etwa 2-3 Monate) sieht man das bisher angezeigte Bild, wenn man alle Pixel z.B. auf weiß schaltet. Ein Bildschirmschoner ist also sinnvoll.
Hallo Benedikt. Danke für deine Info. Das wusste ich nicht. Ich werde es berüchksichtigen, bei der Entwicklung und das Display ausschalten, wenn es nicht gebraucht wird (Habe in jedem Raum Bewegungsmelder). noeppkes ...
@Christian: Wie bereits geschrieben wäre ich mit 2 - 3 Stk. bei der Sammelbestellung dabei. Bei der Entwicklung werde ich allerdings nicht so grossartig helfen können (Wenig Zeit). Wie sieht's denn mit dem Preis aus? Immer noch etwas über 30€ inklusive Stecker? Gruss, Philipp
Hallo, ja der Preis kommt in etwa hin. Da mich dieser aber nicht so sehr interessiert (man muss ja froh sein, wenn man die Dinger + Steckverb. in kleinen Stückzahlen bekommt), habe ich noch nicht genau nachgefragt. Vorab habe ich mal ca. 28 € gehört, aber zzgl. Mwst und ohne Steckverb. + Porto. Man muss aber bei etwas grösseren Stückzahlen (> 1 Stk) den Preis noch einmal neu aushandeln. P.S. Morgen soll das display kommen. Der Steckverbinder in 2 Wochen. noeppkes ...
Hallo, dann verstehe ich nicht, warum die Sammelbestellung nicht zustande gekommen ist. Wenn eine neue klappt, bitte in einem neuen Thread. Grüsse Lothar
Tja, das ist eine gute Frage. Das Problem liegt wahrscheinlich daran, dass keine entsprechende Liste geführt wird, wer wieviele OLed's will. Wie gesagt: Ich würde die Display's bestellen. Jemand ne Idee, wie wir das mit der Liste aus die Reihe bekommen ? noeppkes ...
Nick Anzahl uluxx ? Thorsten 2 Benedikt K. 1 - 2 Philipp B. 3 Alex ? Lothar L. 2 SeppK 2 Stefan W. 1 - 2 Johannes S. 2 Sepp K. ? Christian A. ? Ohne Gewähr (E-Mails bei uluxx?). So kompliziert?
...bei mir hätte es sich mittlerweile auf 1 konkretisiert (die "bis 2" fällt weg).
Nick Anzahl uluxx ? Thorsten 2 Benedikt K. 1 - 2 Philipp B. 3 Alex ? Lothar L. 2 SeppK 2 Stefan W. 1 Johannes S. 2 Sepp K. ? Christian A. ? Stephan G. 1
Nick Anzahl uluxx ? Thorsten 2 Benedikt K. 1 - 2 Philipp B. 3 Alex ? Lothar L. 2 SeppK 2 Stefan W. 1 Johannes S. 2 Sepp K. ? Christian A. ? Stephan G. 1 Marius S. 1 Ach Leute, was wollt ihr denn mit Einzelstücken, das wird doch mühsam für die Bestellung...
Hallo an alle, das sieht ja wirklich schon ganz gut aus. Jetzt sollten wir uns nur noch auf den Typ einigen. Verschiedene Typen treiben den Preis in die Höhe ! Also, bitte den Typ ergänzen oder können wir uns auf das "grösste" Display einigen. Das wäre dann das: C0283QGLD-T (incl. TouchScreen). Der Tocuh-Controller muss halt noch seperat gesetzt werden. Des weiteren, wie gesagt, würde ich die Bestellung machen. Da ich aber keinen von euch kenne, würde ich gerne das Geld vorab haben. D.H., ihr bekommt von mir eine Proforma-Rechnung per eMail. Nach Erhalt des Geldes(ich werde ca. 1 Woche warten, bis auch der letze in die Pötte gekommen ist, bzw. schneller wenn alle gleich bezahlen), wird die Ware bestellt. Anschliessend versende ich die Display's an euch. Das Porto lege ich gleich um auf die Rechnung. So ist das Risiko für mich erträglich. Ich freue mich auf eine gute Zusammenarbeit mit euch. noeppkes ...
Hach ja, noch ein Zusatz. Bitte bedenkt: Es wird eine einmal Bestellung. D.h., nehmt gleich soviele dass es euch auch reicht. Den Preis werde ich dann mitteilen, sobald die Anzahl und der Typ feststeht. noeppkes ...
Christian Armbruster wrote: > Hallo an alle, > > das sieht ja wirklich schon ganz gut aus. > > Jetzt sollten wir uns nur noch auf den Typ einigen. > > Verschiedene Typen treiben den Preis in die Höhe ! > Also, bitte den Typ ergänzen oder können wir uns auf das "grösste" > Display einigen. > Das wäre dann das: > C0283QGLD-T (incl. TouchScreen). > Der Tocuh-Controller muss halt noch seperat gesetzt werden. Dieser Typ ist ohne Touchscreen wenn ich mich nicht irre. Der mit Touch wäre C0283QGLC-T. Weisst du denn den ungefähren Preis von den Dingern? Auch so um 30€, bzw. wie viel macht der Touchscreen aus? Von mir aus wäre der Typ so in Ordnung. Nochwas: Von den beiden Typen hat Glyn nach Lagerliste 15, bzw. 18 Stück an Lager. Wir wären momentan bei ca. 15Stk., allerdings ohne die Leute mit unbekannter Stückzahl. Wird wohl so irgendwie auf 20 - 25Stk. kommen. Daher die Typen vielleicht besser aufteilen oder halt warten, bis sie wieder eine Lieferung bekommen.
Also, ich würde mich auch mit 2-3 Stück beteiligen. Mit touch gibt es wohl nur den C0283QGLC-T? Dirk
Nick Anzahl uluxx ? Thorsten 2 Benedikt K. 1 - 2 Philipp B. 3 Alex ? Lothar L. 2 SeppK 2 Stefan W. 1 Johannes S. 2 Sepp K. ? Christian A. ? Stephan G. 1 Marius S. 1 do13 2 - 3
Moin an Alle, und besonders an Christian Armbruster. ich hätte auch gerne ein Display mit Touchscreen (Typ sollte dann C0283QGLC-T sein) INKLUSIVE Steckverbinder. Also nur, wenn es das mit dem Steckverbinder gibt. Mein Mail: hjbmail at gmx dot de. Danke schon mal für die Mühe. Gruß Joachim
Hi, hat jemand Interesse an einer passenden Platine. Ich bin soweit fertig mit meinem Layout. Platinengröße: 47.1 x 78 PIC18F87J10 16Bit OLED Interface 6080 oder 8080 Mode Spannungsversorgung für OLED +4.4 und -4.6V FT245BL USB Interface VS1001 MP3 Decoder MAX1811 USB Charger MXB7846 Touch Screen Controller W25P40 4Mbit SPI Flash Power: LI-IO Accu Der Preis wäre ca.16Euro + Versand
Wäre auch mit 1-2 Displays inklusive Steckverbinder dabei und je nach Preis auch Touch . Würde aber gerne wissen welches Display und zu welchem Gesamtpreis. Gruß
@hamid Hast du mal nähere Infos zur PLatine? Evtl. Schaltplan? Was macht der PIC auf der Platine? Wie wird das Display angesteuert? Wie wird das Display angeschlossen? Frage über Fragen....
Hi, Das OLED kann im 8080 Modus oder im 6800 Modus vom PIC angesteuert werden. Das OLED wird so angeschlossen wie es der Hersteller vorgibt. Hab ich vorher noch vergessen: Lötstopp schwarz Platine vergoldet wegen Fine Pitch Bauteilen
Hi Hamid, das mit dem schwarzen Lötstoppplack ist ja super, aber vorher kommt die Funktion. Um beurteilen zu können ob ich deine Platine einsetzten kann bräuchte ich mal einen Schaltplan. Ein Bestückungsplan wo das Layout der Platine zu sehen ist wäre auch nicht schlecht. (pdf reicht)
Mit den MAX1811 hatten ja schon einige Probleme... Ich wäre an einer Platine mit AVR und Display interessiert... Interface wäre egal, aber ich würde seriell bevorzugen. Eigentlich sind PIC, AVR und co nicht für solch ein Display zu gebrauchen aber zum testen wird es wohl reichen (später dann Umstieg auf ARM). FT245BL USB Interface VS1001 MP3 Decoder Das wird ja ein teurer Spass wenn man die voll bestücken möchte ;-) PICs sind halt nicht wirklich für mp3 und usb gedacht. Ich bezweifele auch mal, dass der PIC es schaffen wird gleichzeitig Daten in den VS zu schieben und in das Display (da du ja mit PIO arbeiten musst).
Hallo Thorsten Pauly, ich würde gerne eine Platine nehmen. Bitte gibt mir deine Bankdaten an meine Mail-Adresse durch. Ich überweise dir dann das Geld. Für den ersten Test wäre diese Platine denke ich optimal. Wir könnten dann alle zusammen auf der gleichen Basis aufsetzen und den Source gemeinsam entwickeln. Mail: c.armbruster at gmx dot net noeppkes ...
Hallo noch einmal an alle, ich habe noch einmal nachgesehen auf der Homepage von Glyn. Das C0283QGLD-T ist ein Touch-Schreen-Display. Ich werde mal den Preis für 25 Stk. incl. Steckverbinder anfragen. Aber wie gesagt: Um das Risiko für mich gering zu halten, werde ich die Display's erst bei Geldeingang bestellen. Dazu gebe ich eine Woche Zeit. Wer bis dahin nicht bezahlt hat, bekommt kein Display mehr. Sobald der Preis verfügbar ist, bitte ich euch mir eine Bestell-Mail zu senden. Ich werde euch darauf mit der Rechnung antworten. noeppkes ...
Nochmal zur Hardware: PIC18F87J10 Der PIC hat 2 mal SPI 1 SPI PORT für VS1001 und Micro-SD Card 1 SPI Port für W25P40 und MXB7846 Display DB0-7 = PORT E DB8-15 = PORT H USB-DATA = PORT J Die restlichen Controlpins sind verteilt.
@hamid, Deine Platine klingt interessant. Allerdings bin ich für PICs garnicht ausgestattet, für AVRs umso besser :-) Wie groß ist der Aufwand für Dich, auch eine Platine mit einem AVR zu machen? Evtl. gibt es auch dort genügend Abnehmer!? Mit AVR würde ich eine nehmen. Danke und Gruß Hajo PS. Was hat dich denn bewogen eine PIC zu nehmen? Ist eine völlig wertfreie Frage.
..zum Thema Connectoren ist mir gerade diese Info aufgefallen (nicht, dass es jetzt diese sein müssten, sondern nur mal so als Anmerkung für jemand, der z.B. über die Forumssuche hier mal so reinschneit (soll's ja geben :-)) http://www.omroncomponents.co.uk//microsite/OMRON_FPC_CONNECTORS/microsite.htm
@hajo "Deine Platine klingt interessant. Allerdings bin ich für PICs garnicht ausgestattet, für AVRs umso besser :-)" Bei mir ist es genau invertiert :-) Thorsten
@hamid Schade schade schade. Oder magst Du nochmal routen und 2 Versionen der Platine machen? Mal das freundlichste Grinsen was ich habe aufsetze ;-) Gruß Hajo
Hallo noch einmal an alle, die Anfrage bzgl. den Display's und den Steckverbindern läuft. Die betreffende Person ist aber erst wieder am 07.11.2007 im Büro. Ich werde dann den Preis hier einstellen. noeppkes ...
Hi, das mit ner anderen Platine wäre normal kein Problem, wenn genügend Leute zusammenkommen würden. Das Problem ist aber, das wahrscheinlich jeder dann etwas anderes haben möchte. Ausserdem müsste mir jemand sagen welcher AVR geeignet ist da ich ja PIC´s verwende. Das Gehäuse muß TQFP 80 sein, da ich bis auf 1 PINS alles belegt habe. Gruß Thorsten
Thorsten wrote: > Hi, > > das mit ner anderen Platine wäre normal kein Problem, wenn genügend > Leute zusammenkommen würden. Das Problem ist aber, das wahrscheinlich > jeder dann etwas anderes haben möchte. Du sagst es. Daher würde ich vorschlagen, wir entwickeln eine Platine als Adapter (Viel mehr als der Stecker und vielleicht ein Spannungsregler muss da ja nicht drauf sein) und führen die Pins auf (eine) Stiftleiste(n). Dann kann jeder dranbauen was er will. Das ist dann zwar weniger "effizient", aber eine universelle Platine wird man fast nicht herstellen können...
Genau, für die Lösung bin ich auch: So Sachen wie Interfacemodus usw. per Lötjumper einstellbar. Die wichtigsten Businterface Leitungen an einen Stecker, die eher selten gebrauchten an einen zweiten (die meisten werden diese nie benötigen, aber es ist immer gut wenn man diese hat). Dann noch Spannungsregler/Wandler, Kondensatoren usw. alles drauf. Eben so, dass man nichts mehr analoges (außer dem Touchscreen) hat.
Ok, also wenn ich einen Adapter machen sollte wer würde dann einen nehmen? Auf den Adapter würde ich einen 3V Spannungsregler, den Spannungsregler für +4,4 und -4.6V und die zusätzliche Perpherie für das OLED platzieren. Alle anderen OLED PINS auf Stiftleiste. Da ich trotzdem meine Platine machen will und diese ja schon fertig ist, sollte sich das ganze nicht länger hinauszögern. (Die Bestellung) Also wenn jemand interessiert ist sollte dieser schnell antworten. Allerdings sage ich fairerhalber das sich nur geübte Löter an das Ding wagen sollten, Thorsten
Thorsten wrote: > Also wenn jemand interessiert ist sollte dieser schnell antworten. Ich sage erst definitiv zu, wenn ich einen festen Preis habe. Nicht dass am Ende noch MwSt oder ähnliches dazu kommen, mit denen am Anfang niemand gerechnet hat. Das gilt für OLED und Platine. > Allerdings sage ich fairerhalber das sich nur geübte Löter an das Ding wagen sollten, Was ist denn an der Platine so fein ? Der Stecker hat doch 0,6mm, das sollte nicht so schwer sein.
Hallo, mit wem "verhandelst" du da jetzt? Würd mich mal intressieren.... Ich wär auch mit 1-2 dabei, je nach Preis... µLuxx
Also bei sagen wir mal bei 15 Abnehmern müsste ich ca.20 Euro verlangen, bei 20 ca. 15-16Euro. Dann kommt nur noch Fracht zu euch Also kommt in die Gänge:-)
Achso das mit dem Löten. Den DC-DC Wandler gibts nur im DFN Package 3x3mm 10Anschlüüse seitlich 0.5mm Pitch ohne Beine. PIN 11 ist unter dem Gehäuse. Hierfür hab ich auf der Platien ein Via mit ins Package gemacht, so das man von der anderen Seite drankommt
Hallo Thorsten, ich bin nach wie vor an Deiner Platine (alledings mit 'nem AVR) interssiert. Du hast genau das drauf, was ich gerne hätte für einen MP3-player. :-) Eine Adapterplatine wäre schon nett, aber eben ein Behelf, da ich schon weiß, was ich damit mache. So und wenn es genügend Leute gäbe, die auch gerne eine komplette Platine mit AVR haben wollen..... :-) Nun ja, im Moment ist die ATMEL-Site zu. Sonst hätte ich schon nach einem geeignetem Controller geschaut. Falls es doch nur eine Adaapterplatine werden sollte, nehme ich auch eine, wenn es denn mit den Displays klappt. Bei 20 Euro ist das OK. Danke für das nette Angebot. Gruß Hajo
Noch was Leute: Versucht nicht, da jetzt rumzuhetzen. Ich glaube kaum, dass irgendjemand sofort eins oder zwei von den Dingern braucht, daher würde ich vorschlagen, wir setzen das Bestelldatum mal auf Ende November oder so. Bis dahin melden sich hoffentlich noch ein paar Leute, dann wird's ja für alle günstiger. In der Zeit müsste sich dann ja auch eine anständige Platine machen lassen (Ob jetzt als Adapter oder für sonstwas). Ich wäre dann also mit drei Stück dabei, 20€ ist ja wirklich ein guter Preis für so'n Display, vorausgesetzt es lässt sich anschliessen und ansteuern...
Philipp Burch wrote: > Ich wäre dann also mit drei Stück dabei, 20€ ist ja wirklich ein guter > Preis für so'n Display, vorausgesetzt es lässt sich anschliessen und > ansteuern... 20€ war die Platine. Das Display kostet >30€.
Benedikt K. wrote: > Philipp Burch wrote: >> Ich wäre dann also mit drei Stück dabei, 20€ ist ja wirklich ein guter >> Preis für so'n Display, vorausgesetzt es lässt sich anschliessen und >> ansteuern... > > 20€ war die Platine. Das Display kostet >30€. Achso. Naja, auch noch relativ günstig ;)
Ich kann Philip nur zustimmen... Keine Hektik aufkommen lassen :-) Also wäre super wenn Thorsten vlt seine EAGLE files zur Verfügung stellen könnte. Muss natürlich nicht, aber wenigstens die Library für den Steckverbinder, die schematic als Bild und den DC-DC (mit Angabe welcher das ist und wo man den her bekommen kann) wären nett. Mit dem Gehäuse des DC-DC hätte ich kein Problem, das bekommt man schon hin (man muss die Pads etwas länger ausführen). Vielleicht findet man für den DC-DC noch eine Alternative, so lange es nicht irgend ein dicker DIP8 Käfer ist... ;-)
Den Stecker findest du einige Posts weiter oben von mir (Vielleicht hat er auch einen eigenen verwendet, meiner ist noch nicht geprüft!). Für die Adapterplatine aber bitte keine exotischen Bauteile verwenden. Könnte es da nicht ein einfacher MC34063 oder sowas auch tun?
Also ich denk ich bin dann raus. Jetzt würd ich mir echt die Mühe machen und nun sind schon die Bauteile für die Adapterplatine nicht recht. Also Leute ich hab keine Lust Mir die Datenblättern für irgendwelche DC-DC Wandler durchzulesen usw... Thorsten
?? So schnell die Flinte in's Korn werfen? Ich habe nichts dagegen, wenn du solche Komponenten verwendest, ich werde mir dann halt einfach keine Platine bestellen. Wie auch immer, ich werde wohl in der nächsten Zeit mal 'nen Vorschlag für die Adapterplatine posten, dann können wir da noch optimieren bis die Bestellung raus geht. Falls es aber jemand anderes machen will, nur zu ;)
@Bauteilesortierer: Bravo, gut gemacht. Da will einer 'ne Platine machen und Ihr quakt daran rum. kopfschüttel Thorsten, ich kann dich verstehen. Ich hätte das auch abgelehnt. Das Ding wird nie fertig werden. Irgendwann wird noch um Widerstände gefeilscht, Kohleschicht oder Metall. Nun, ich nehme Deine Platine gerne, wenn Du sie mit 'nem AVR versehen würdest. Gründe hatten wir ja schon ausgetauscht :-) Evtl haben ja noch andere Interesse sie dann so zu nehmen, wie sie ist. Einzelstück ist sicher zu teuer. Ich such dann nach einem passenden Controller in dem von Dir vorgegebenen Gehäuse. Falls es nichts gibt habe ich Pech. Falls Du nicht möchtest auch :-) Danke trotzdem Hajo
Thorsten, von dir habe ich da gar nix bezüglich des DC-DC verlangt... liegt ja an dir wieviel du von deinem Design frei geben möchtest. Das Design für die Adapterplatine kann ja auch jemand anders machen, der dafür mehr zeit hat... Es sollte halt für alle lötbar/nutzbar sein, zumindest sollte bekannt sein wo man die Bauteile beschaffen kann (ansonsten muss man da auch wieder eine Sammelbestellung organisieren...).
ja stehen die fehlenden Daten bzgl Displayspannung, was es mit den boosterstufen und deren Cs auf sich hat etc. jetzt fest? µLuxx
!! DER PREIS IST DA !! So nun ist es endlich soweit. Der Preis ist da für die OLED-Display's und die dazu passenden Steckverbinder. Das Display: 26,50 Euro incl. Mwst. Steckverbinder: 2,70 Euro incl. Mwst. Dazu kommt noch das Porto für die Sendung an euch. (Habe ich im Moment nicht im Kopf) Der Preis gilt nur bei einer Abnhame von mind. 25 Stk. !! Daher sollten wir zusehen, dass wir 25 Stk. auch abnehmen. Also. Bitte die Liste weiter oben aktualisieren. BIITE MIT eMail-Adresse. (z.B. info at test do com) Das kann ja jeder selbst tun. einfach die Liste immer weiter posten und seine Daten (eMail-Adresse + Stückzahl anhängen). Sobald mind. 25 Stk. zusammen sind, dann geht es los. Kommen keine 25 Stk. zusammen, werde ich als Durchführende Person von der Sammelbestellung zurücktreten und werde mir selbst 3 Stk. auf Lager legen. Noch einmal zur Durchführung: Es scheinen im Moment KEINE25 Stk. bei Glyn auf Lager zu sein. (Ich glaube im Moment nur 16 Stk. Das kann sich aber stündlich nach unten hin ändern.) Daher werden die Display's so versendet, wie auch die Bestellungen bei mir zeitlich per eMail rein kommen. Erst in 6 Wochen werden die restlichen Display's bei Glyn eintreffen. Zur Abwicklung: Ich erhalte von euch einen Auftrag per eMail an meine Adresse mit euerer Anschrift. Daraufhin versende ich die Vorabrechnung per eMail an euch. Das Geld wird vorab an mich überwiesen. Zum überweisen habt ihr eine Woche Zeit. Wer bis dahin nicht bezahlt hat, wird aus der Sammelbeystellung gestrichen. Ich behandle auch keine Nachzügler mehr. Nach dieser Woche werden die Display's bestellt. Somit ist das Risiko für mich nicht so hoch. Sobald die Display's bei mir eintreffen, werde ich sie versenden. Ihr könnt euch vorstellen, dass ich einen ziemlichen zeitlichen Aufwand damit habe. Somit möchte ich gerne, dass das alles schön rund läuft. Zum Thema einbrennen: Ich habe hier noch einmal nachgefragt: Das Problem einbrennen besteht weiterhin. Allerdings !. Sofern man die Pixel bewegt, d.h. ab und zu mal das Bild wechselt hat man keine Probleme. Die Lebensdauer der OLED Display's werden mit 14.000 Stunden angegeben. Das bei Vollast, d.h. Display immer eingeschaltet. die Lebensdauer verlängert sich, sofern man das Display auch mal wieder in Ruhr lässt (Ausschaltet). In 3 Jahren werden wir bei etwa 50.000 Stunden Lebensdauer sein. Zum Touch-Controller würde ich sagen wir nehmen den von MAXIM. Typ: MXB7846 (Datenblatt im anhang) Ich denke der müsste auch gut zu bekommen sein. Thorsten: Sofern du noch Lust am Layout hast, würde ich dich bitten diesen Controller als Touch-Controller vorzusehen. Wie gesagt Thorsten. Ich bin gerne dabei mit einer oder auch mehreren Platinen. noeppkes ...
Was bestellst du jetzt alles ? Nur OLED + Steckverbinder, oder noch mehr Zubehör zu dem OLED (wie den Touchcontroller, Spanungswandler usw. ?)
Hallo, ich bestelle NUR die Display's und die Steckverbinder. Wenn jemand sich um den Rest kümmern würde, wäre dies super. Zusammen geht es doch einfacher und schneller. (Würde eauch gerne TouchController abnehmen sowie auch die Spannungswandler) noeppkes ...
Du hast Post. Wozu willst du eigentlich die Liste weiterführen, wenn wir uns eh bei dir melden sollen? Liste: Name E-Mail Anzahl Philipp Burch philipp_burch at gmx.ch 3
Für was braucht man Spannungswandler? So wie ich die Datenblätter verstanden habe, reicht 3,3V aus (VDD3, VCI) Alle weiteren Spannungen werden auf der Displayplatine erzeugt. Oder irre ich mich?
@Thorsten Da es keinen AVR mit TQFP 80 Gehäuse gibt, fällt das ädern Deiner Platine wohl aus :-( Schade. Display nehme ich dann keines. Muß nochmal in mich gehen ;-) Gruß Hajo
Hi, also an alle die eine Platine wollen ( so wie sie ist, der Touch-Controller ist ein MXB7846 s.o. ) der soll sich melden. Für alle die mit PIC´s arbeiten: Ich werde nochmals eine Version machen, allerdings wird das noein bisschen dauern. Auf diese Platine kommt dann ein PIC32, da ich gestern auf der Masters Conference eine Demo davon sehen konnte z.B. Lesen eines Mp3 Files von SD-Card Encoding und Ausgabe über PWM Dadrüber eine 64bit FFT für einen Equalizer Erzeugung eins PAL Videosignals zum ausgeben des Equalizers auf ein TV-Bildschirm Thorsten
Philipp Burch wrote: > Wozu willst du eigentlich die Liste weiterführen, wenn wir uns eh bei > dir melden sollen? Das frage ich mich auch, aber egal. Liste: Name E-Mail Anzahl Philipp Burch philipp_burch at gmx.ch 3 Benedikt K. 2
Hallo, bzgl. Liste habt ihr recht. Bitte eine kurze Bestellung mit euerer Adresse incl. Stückzahl an mich per eMail. Betreffzeile bitte: Sammelbestellung OLED Dann kann ich es schneller auf allen Mail's finden. Bekomme täglich sehr viele. Ich warte eine Woche, dann geht die Rechnung an euch per eMail raus. (Ich will nicht jeden Abend eine Rechnung schreiben, daher die Woche. Es geht dann für mich schneller, alles auf einmal zu erledigen.) Stichtag ist der 15.11.2007 / 20:00 Uhr Also: meine eMail-Adresse ist: c.armbruster ät gmx doot net Die Display'S werden in der Reihenfolge versand, wie auch die Bestellung eintrifft. Bitte bedenkt: Handelt schnell. Es sind nur im Moment 16 Stk. auf Lager. Die anderen müssen halt dann 6 Wochen warten. (Was wahrscheinlich dieses Jahr dann nichts mehr wird.) noeppkes ...
@Thorsten Hallo Thorsten. Bin jetzt leicht verwirrt. Was ist denn jetzt für ein Controller drauf auf der ersten Version. Ganz oben hast du geschrieben einen PIC18F87J10. Bleibt es dabei ? Um auch hier mal vorwärts zu kommen, würde ich dich auch bitten die Bestellungen (so wie ich, eine Woche lang) zu sammeln. Am besten per eMail. Ich bin dann auch mit mind. 1 Platine mit dabei. Somit hast du die Stückzahl. Das Geld hierfür würd eich dir auch dann vorab überweisen. noeppkes ...
Steckverbinder für das OLED-Display. Ich habe gerade das Datenblatt zum Steckverbinder angefordert. Sobald ich es bekomme, stelle ich es hier ein. noeppkes ...
Ist es jetzt ein anderer Steckverbinder? Stefan Wimmer hat doch schon eines gepostet.
Betr.: Steckberbinder OLED-Display Keine Ahnung, was das für ein Steckverbinder ist. Ich warte noch auf das Datenblatt. Stefan Wimmer hat ein Datenblatt gepostet. Das muss aber nicht der Steckverbinder von Glyn sein oder ? Ich weiss bald mehr. Melde mich, sobald das Datenblatt da ist. noeppkes ...
also die Platine ist so wie oben beschrieben: PIC18F87J10 16Bit OLED Interface 6080 oder 8080 Mode Spannungsversorgung für OLED +4.4 und -4.6V FT245BL USB Interface VS1001 MP3 Decoder MAX1811 USB Charger MXB7846 Touch Screen Controller W25P40 4Mbit SPI Flash Thorsten
@Thorsten Hallo Thorsten. Nur zur Info, nicht zur Kritik oder Anregung ! Der VS1001 scheint ein Ausläufer zu sein. Reichelt hatte diesen bis vor kurzem im Lieferprogramm. Habe ihn gerade gesucht und nicht mehr gefunden. Jetzt hat Reichelt den Nachfolger. VS1011B-S. Der VS1001B-S hat lt. Datenblatt einen Kompatibilitäts-Modus zum VS1001. Es lässt sich auch über SPI ansteuern. Aber wie gesagt: Das nur zur Info. Ich bin auch mit dem VS1001 zufrieden. noeppkes ...
Hier noch ein interessanter Artikel zum Thema VS1001 und VS1011. Beitrag "vs1011 bzw. vs1001 Testprogramm" noeppkes ...
Datenblatt über den Steckverbinder. Hier ist nun das Datenblatt zum Thema Steckverbinder zur OLED. Leider kann ich nur diesen Steckverbinder ordern. Ich denke dieser geht aber in Ordnung. noeppkes ...
Hallo, ich gehe mal davon aus, dass es die leadless version ist. Bin mir aber nicht sicher. noeppkes ...
Hallo Kann ich mich noch an einem Display + Steckverbinder beteiligen oder ist es schon zu spät ? LG Michael
Hallo, bis jetzt geht es noch. Allerdings sieht es sehr schlecht aus mit der Sammelbestellung. Einerseits habe ich erst den Auftrag von einem Display. (Bis Donnerstag abend benötigen wir allerdings 25 Display's) Andererseits habe ich gerade mit dem Zulieferer gesprochen. Es sind nur noch 8 Stk. auf Lager. Ich verstehe nicht, warum keine Bestellungen bei mir eintreffen. Lt der Liste, die geführt wurde, solltenn doch 25 Stk. zusammenkommen. Na ja, mir ist das eigentlich egal. Die Sammelbestellung war nur ein Angebot von meiner Seite aus. Der Countdown läuft am Donnerstag abend 20:00 Uhr ab. Sind dort keine 25 Srk. bei mir bestellt, dann werde ich mich hier ausklinken. Aber wie schon geschrieben. Glyn hat sowieso nur noch 8 Stk. auf Lager. Und bis Donnerstag werden es wahrscheinlich noch weniger sein. noeppkes ...
Bin an einem Display + Steckverbinder interessiert. Hast du entgültige Preisinformationen? Also was gesamt für ein Display inkl. alles (Versand, Steuern, ...) kostet? Touch auch möglich?
Hallo, Preise wie schon oben geschrieben alles incl. Steuer. Es kommt lediglich noch das Porto an euch dazu. Touch ist auf dem Display vorgesehen. Es muss aber noch ein Touch-Controller besorgt werden. Den besorge nicht ich. Ich würde nur das Display insl. Steckverbinder bestellen. Touch-Controller auch weiter oben incl. Datenblatt von mir schon beschrieben. noeppkes...
Für was braucht man eigentlich einen Touch Controller ? Das geht wunderbar per Software wenn der µC einen ADC hat.
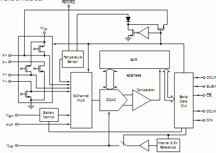
...na ja, ein wenig "Drumrum" (wie z.B. Analog-Schalterchen, Referenzspannung...) braucht man schon noch (siehe Bild). Aber alle namhaften Erstverdächtigen (Analog Devices, Maxim, TI, ...) haben Touch-Controller im Angebot und verschicken oft auch gerne Muster. Klar, braucht man nicht unbedingt, aber macht das Leben leichter.
Ja wo sind denn die ganzen Besteller? Und ich nehme auch ein Set, habe schon Bestellung, wie vereinbart, per eMail abgeschickt. Kommt schon Leute, solch ein Thread aufgeredet und keiner will jetzt was bestellen?
Hallo an alle. Ein Haufen geredet und nichts passiert. Da gestern Abend 20:00 Uhr der Termin für die Displaybestellung abgelaufen ist, und ganze 4 Display's incl. Steckverbinder bei mir bestellt wurden, werde ich mich hier jetzt ausklinken und meine Entwicklung selbst durchführen. noeppkes ...
Hallo Thorsten Super gratuliere, schade das nichts aus der Sammelbestellung geworden ist, hätte auch gerne mal mit so einem Oled Display experimentiert. Schaut ja toll aus, wenn man bedenkt das Displays relativ schwer zu fotografieren sind. LG Michael
Das ging ja schnell... schon beeindruckend. Kann sich ja jeder sein Display einzeln bestellen? Oder etwa nicht?
@Torsten: Kann man mal nähere Informationen zur Ansteuerung bekommen ? Wie ist die "PowerUp"-Sequence ? Hast du einfach default-Werte genommen, d.h. einfach nur Spannung(en) und Reset und dann die Commandos und Pixeldaten übertragen ? Mit welchen Spannungen arbeitest du ? Und welchen Host benutzt du (PIC, ATMEGA ..) ? Mfg Strange Übrigens: Das Display vom Nokia 7900 Prism (AMOLED) ist nahezu baugleich; der Driver IC ist etwas anders (aber auch von Samsung) - gibts schon bei ausgewählten Display-Händlern (darf aber keinen nennen :-( )
Also zur Hardware steht alles weiter oben. Das ganze Ding läuft mit 3V und daraus wird auch die Spannung fürs OLED erzeugt. Die meisten INIT Werte sind "default" .
@Thorsten: Also ich habe jetzt auch meine (ersten) Displays von Glyn bekommen ... (4 * C0220QGLA-T) Wie sieht es denn jetzt mit deinem Angebot aus, ein "Breakout" Board zu designen (und zu produzieren): - Spannungsversorgung für AMOLED - Stecker für AMOLED (kann ich 'n paar liefern) - Alle Datensignale auf Pfostenstecker bzw. Pins Ich würde nämlich liebend gern mit 'nem Atmega (1280 oder 2560 wegen der Pegel, evtl. auch 168V) arbeiten. MP3 und so ist für mich nicht interessant - ebenso nicht Touch usw.. mfg Strange99
Hi, tut mir leid daraus wird momentan nichts. Da ich mein funktionsfähiges Board schon habe s.o. ( was ja keiner heben wollte, so wie es ist ) sehe ich darin für mich keinen Nutzen. Ausserdem will dann jeder die Platine wieder anders haben s.o. Th.
Hallo Mich würde mal die Schematik zu dem oben genannten Board von Thorsten Pauly interessieren. Vieleicht ist es ja möglich, das Eagle-Projekt gezipt ins Forum zu stellen. Besten Dank.
Hallo! Könnte jemand von Euch vielleicht Beispiel-Code in C für eine einfache Text-Ausgabe und Initialisierung des AMOLEDs bzw. für den Controller S6E63D6 zur Verfügung stellen? Das wäre echt super! Vielen Dank! Danyo
Ich hab mir dergleichen auch mal gebastelt, benötigte jedoch eine weitaus kleinere Platine. Nur hab ich nun das Problem, dass wenn ich die ganze Sache in Betrieb versetze das komplette Display weiß aufleuchtet. Ist das normal für einen nicht initialisierten LCD-Controller? Kann mir jemand einmal das Schaldbild eures Boards zukommen lassen, ggf. hab ich einen Fehler in meinem!? Wäre für jeden noch so kleinen Tip dankbar, seit 2 Tagen mess ich hier schon planlos rum und weiß nicht so recht wieso das Display alle Segmente aufleuchten lässt. (SPI Komunikation hab ich noch nicht probiert, da dieses hell erleuchtete Display relativ viel Strom beansprucht)
Das selbe Problem mit dem weiß aufleuchtendem Display haben wir auch. Das das Display läuft, steht aber fest, da ein Vertreter von Glyn da war und ich unser Display mal an sein Demoboard gesteckt habe. Erst war es da auch kurz weiß, also genau wie bei unserem Board und eine Sekunde später... die geilste Grafik die ich je gesehen habe. Also absolut super gestochen scharf, aus allen Richtungen und der Kontrast war bei normaler Zimmerbeleuchtung irre. Aber mit unserem Board, welches von der Schaltung Display<->Controller genau wie das von Glyn ist, ist wieder alles weiß. Es wird wohl was an der Initialisierung noch nicht so richtig laufen. Der Strombedarf in diesem uninitialisierten Zustand ist sehr hoch. Allein auf der -5V Seite habe ich 390mA gemessen. Na schaun wir mal, wie das aussieht, wenn alles läuft. Sollte einer einen lauffähigen C-Code für den AVR haben, wäre super, wenn man den zum Vergleichen bekommen könnte. Danke.
Wenn noch intresse an ner sammelbestellung besteht, kann ich mal den Preis abklären, sollte das zeug direkt aus china besorgen können. Gruss Flo
Hallo, wie sieht es denn nun aus mit so einer Sammelbetellung ? Habe eine 2,8" Version bei einer Vörführung gesehen und MUSS so ein Ding haben für ein PC-Projekt in VB.Net (Interessenten bitte melden)
wollte numen nicht auch schon mal platinen bestellen, bei sonner komischen, undurchsichtigen firma? ob da was legales dabei rauskommt?
anonimus: Platinen sind bestellt und bei dem Leute angekommen, schaus dir im markt an. Gruss Flo
@Numen: also ich bin nach wie vor an 1 Exemplar interessiert. 2,8" hat was...
also den preis, den ich erhalten habe, wird nicht interessant sein. Mindestabnahmemenge: 50stk Preis pro stk: ca. 40€ Gruss Flo
Hallo, habt ihr nun wieder das Thema OLed-Bestellung aufgegriffen. Vielleicht wird es ja diesesmal was. Ev. bin ich auch dabei. Ich habe mir damals die Finger fast wundgeschrieben, um ein Projekt auf die Beine zu stellen. (Display's + Steckverbinder von mir, Software und Layout von Thorsten). Das ganze hätte man dann (speziell die Software) erweiteren können und immer wieder hier als Update einstellen können. Ich habe das am 07.11.2007 14:32 (wie ihr weiter oben in dieses Thread seht) auch schon mal angeboten incl. Steckverbinder. Das Geschrei nach Display's war riesig. Nach dem Rest auch. Genauso schnell ging es dann auch wieder bergab. Als es dann zum bestellen ging, warten es gerade mal noch 4 Stück. P.S. Ich hätte das Display damals für. 26,50 € bekommen bei einer Abnahmemenge von 25 Stk. Warum es jetzt 40€ kosten soll ist mir nicht klar ! noeppkes ...
ich habe von den OLED's noch welche über, wenn Bedarf besteht. C0283QGLC-T 2,83“ mit Touch 35,34 €/Stk. mit MwSt. C0283QGLD-T 2,83“ ohne Touch 31,83 €/Stk. mit MwSt. Stecker: FH23-61S-0.3SHW(05) 2,83 €/Stk. Gruss Steffen
Es hat mir ja ein paar Posts zuvor schonmal jemand einen indirekten Tip gegegeben. Danke dafür nochmal! Ich habe mein Display nun in Funktion versetzen können. Diese Displays leuchten tatsächlich sehr hell und ziehen recht viel Strom wenn sie nicht initialisiert sind. (was ich ehrlich gesagt nicht so toll finde) ... Nun habe ich aber ein anderes Problem, bei dem vlt ein Tip mich wieder einmal weiter bringen könnte. Wie gesagt leuchtet das Display uninitialisiert hell weiß auf. Also gehe ich ersteinmal davon aus das die erforderlichen Treiber-Spannungen ausreichend sind. (+/- 4.3V verwende ich) - Nun habe ich aber das Problem, daß wenn das Display initialisert ist und ich Daten anzeige, das Display recht dunkel ist. Ein hell Weiß ist grade mal ein schwaches Grau. Ich habe schon probiert mit den Gamma-Werten herum zu Spielen, doch all das ohne Erfolg (genau genommen ohne irgendeine Änderung). Einen defekt des Displays kann ich ausschließen, da ich mehrere habe und alle sich gleich verhalten. Gibt es da einen Trick bei der Initialisierung?
Hallo, meine Hardware und Software für das Display ist nun auch soweit fertig. Anbei mal ein Bild. Ich habe einen kleine Leiterplatte mit Versorgung und Levelshifter entwickelt. Diese passt in ein normales Lochraster. Die Dokumentation und Testsoftware schicke ich auf Anfrage zu. Von den Leiterplatten habe ich noch welche über, die ich für 9,50 EUR/Stück ohne Versand abgeben würde. EMAIL: mc_sho (ät) gmx.de @ Matthias H. das Problem der starken Stromaufnahme bei nicht initialisierten Display hatte ich auch (etwa 590mA !). Derzeit prüfe ich das über die Software und schalte die OLED-Versorgung erst zu, wenn ich das Display erkannt und initialisiert habe. Nach dem Init muss sowieso erst 10ms gewartet werden. Gruss Steffen
@ Steffen H. Mein Display geht nun auch, wenn man denn das Gammasystem begreift ^^ Bzgl. des Stroms hab ich ein simnple lösung genutzt: Der Chip erzeugt intern spannungen, darunter fällt eine 2.5V Spannung. Diese liegt an sobald der Chip initialisiert ist. Diese Spannung habe ich jetzt auf den Enable-Pin des externen Netzteils gelegt und fertig ist das ganze ;-)
Hallo Steffen, ist zwar schon ein Weilchen her, aber vielleicht hast du ja noch etwas vorrätig(?). Konkret hätte ich Interesse an 1 oder 2 Stück der Displays mit Touchscreen und 2 Steckverbindern. Gruss Nik
@Nik Bamert : ja, ist noch zu haben, auch 2 Stück mit Stecker. Der Preis ist weiter oben. M@atthias H. : die Gammawerte habe ich mir vom Hersteller schicken lassen und seit dem keine Probleme. Die Idee mit der Spannung kam bei mir auch schon hoch, aber die Spannung kann auch bei falschen Werten kommen. Deshalb mache ich das über die Software, oder man prüft mehrere Spannungen über eine entsprechende Logik.
Steffen H. wrote: > M@atthias H. : > > die Gammawerte habe ich mir vom Hersteller schicken lassen und seit dem > keine Probleme. > > Die Idee mit der Spannung kam bei mir auch schon hoch, aber die Spannung > kann auch bei falschen Werten kommen. Deshalb mache ich das über die > Software, oder man prüft mehrere Spannungen über eine entsprechende > Logik. Die Spannung kommt immer dann, wenn das COG IC initialisiert ist. Beim einschalten sind alle Segment-Treiber von dem Teil leitend... warum auch immer. Sobald das IC aber initalisiert ist, werden zum einen die internen Spannungspumpen aktiviert, aber auch die Segmenttreiber sind nicht mehr leitend. Einzig kannst du den Effekt dann nur noch hervorrufen wenn du expliziet den Segment-Test per Befehl aktivierst. Mein Problem war, daß der Rechner mit einer Spannung von 48V betrieben wird, welche ein kleines Netzteil auf 5 runter drückt um dann per LDO nach 3.3 zu gehen für den Rest. Schaltet man den ganzen kram ein zieht das Display rund 1A Strom... und dann wird der kleine PWM-Regler (QFN package) so schnell so dermaßen heiß, das der interne Temperatur oder Über-Strom Schutz einfach nicht mehr greift. Fazit war also, es war ein: Einschalten und Kaputt. So funktioniert es nun sehr zuverlässig ohne den Rechner umzurouten wegen ner weiteren Steuerleitung oder für ein stärkeres Netzteil was völlig unnötig wäre.
@Matthias H. >Die Spannung kommt immer dann, wenn das COG IC initialisiert ist. Beim >einschalten sind alle Segment-Treiber von dem Teil leitend... warum auch >immer. Sobald das IC aber initalisiert ist, werden zum einen die >internen Spannungspumpen aktiviert, aber auch die Segmenttreiber sind >nicht mehr leitend. >Einzig kannst du den Effekt dann nur noch hervorrufen wenn du expliziet >den Segment-Test per Befehl aktivierst. mag sein, aber ich habe unter gewissen Einstellungen den Strom auch hochtreiben können. Soll aber jeder machen wie er Denkt. Ich bleibe bei meiner Methode. ( ich mache das bis jetzt bei jeden OLED,TFT,etc. so. ) 1A waren es bei mir nicht, aber etwa 600mA. Meine Versorgung muss nur von 3V bis 5V gehen und das mit einen kleinen Doppelschaltregler, der weniger kostet, als die teuere Variante von Linear oder ON-Semiconductor. Zumal man den noch von Hand bestücken kann.
@Steffen Wow, da habe ich aber Glück gehabt, super! :) Ich schriebe dir heute Abend noch eine PM... @all Weiter oben ist die Rede von einem DC/DC Wandler, doch für welche Spannungen war der denn vorgesehen? Ich finde im Datenblatt bis auf RVDD (1.5V) eigentlich nur Versorgungspins die auch 3.3Volt nehmen, aber ich nehme mal an , dass ich die entsprechende Stelle im Datenblatt nur noch nicht gefunden habe. Was für Spannungen möchte das Display denn nun alle haben?
Nik Bamert wrote: > @Steffen > > Wow, da habe ich aber Glück gehabt, super! :) Ich schriebe dir heute > Abend noch eine PM... > > @all > > Weiter oben ist die Rede von einem DC/DC Wandler, doch für welche > Spannungen war der denn vorgesehen? Ich finde im Datenblatt bis auf RVDD > (1.5V) eigentlich nur Versorgungspins die auch 3.3Volt nehmen, aber ich > nehme mal an , dass ich die entsprechende Stelle im Datenblatt nur noch > nicht gefunden habe. Was für Spannungen möchte das Display denn nun alle > haben? Der Wandler erzeugt jeweils eine positive und negative Spannung im Bereich 4.3V für die OLED-Segmente. Also der "Strom" der die Pixel an sich zum leuchten bringt. Die übrigen Spannungen sind nur für den Controller-Chip und dessen Gate-Treibern für die OLEDs. Kurz gesagt: Ohne diese beiden Spannungen (ich weiß jetzt grad nicht wie die pins heißen... das ist aber mein ich 1 und 2 gewesen) geht alles an dem Display, nur das man nichts sieht ;-)
Oh, vielen Dank! Ich habe dummerweise dauernd im Datenblatt des Controllers gesucht, dabei wäre AR-VSS und AR-VDD ja im Datenblatt des Displays zu finden gewesen... @Steffen: Ich habe dir eine Email geschickt!
anbei noch ein Bild von der Unterseite der Adapterleiterplatte. Die einzelnen Drahtbrücken sind Messstrippen für die erste Inbetriebnahme. Auf der Leiterplatte ist derzeit der Touch-Screen Controller ( MXB7846EUE ) noch nicht bestückt.
Hallo Steffen H. hast du noch Leiterplatten? Ich würde auch gerne noch mind. 1 Stück abnehmen. Wenn du 2 hast, dann auch 2 Stück. Die Steckverbinder / Diplay's Touchcontroller habe ich schon. Gruss noeppkes eMail: c.armbruster aet gmx doot net
Hallo noeppkes, ja, es sind noch einige zu haben. Die Unterlagen gehen per EMAIL an Dich raus. Gruss Steffen
Hallo Steffen H., Ich gerne das obengennate OLED Display an meinen Pc anscliesen sozusagen als "erweiterer" Monitor. http://img.tomshardware.com/de/2007/03/08/vorschau_cebit_2007/asus_w5fe_notebook.jpg http://img.tomshardware.com/de/2007/03/08/vorschau_cebit_2007/asus_w5fe_notebook2.jpg Ist dies möglich ?
von den Leiterplatten habe ich nochmal welche machen lassen. Die kosten jetzt 5,00 EUR/Stück, da ich etwas mehr bestellt habe. Wer also noch Interesse hat kann mir einfach eine EMAIL schreiben. mc_sho (ät) gmx.de Gruss Steffen
@Benedikt K. ja, beide Typen sind wieder zu haben. Ich habe nochmal welche nachgekauft. Die Preise sind weiter oben. Gruss Steffen
Gibt es die Möglichkeit auch die Spezialbauteile für die Platine zu bekommen ? So wie ich das sehe, sind doch einige Bauteile drauf, die man jetzt nicht unbedingt alle zuhause hat, oder leicht bekommen kann.
ja ist möglich, da ich dazu einige nachfragen hatte. Die Bauteile zusammen mit Stecker liegen etwa bei 13,50 EUR. Einzelne sind natürlich auch möglich. Gruss Steffen
Hallo Steffen, da meine Lötkünste nicht tollsten sind, wäre eine komplett bestückte Platine für mich interessant. Kannst Du mir einen Preis nennen? Viele Grüße Markus
@Markus : ich habe noch drei bestückte Leiterplatten bei mir. Für Test's hatte ich die mir mal bestücken lassen. Ich selbst würde das zeitlich nicht schaffen. Die kosten komplett mit Display: mit Touch = 64,00 EUR ohne Touch = 61,00 EUR Gruss Steffen p.s. der Touchcontroller ist bei den Leiterplatten nicht bestückt, weil ich selbst nur zwei Muster von den Teilen hatte. Den musst Du Dir selbst besorgen. Du kannst aber auch einen anderen nehmen, denn die Ports sind nach außen geführt.
Hallo Steffen, ich nehme eine bestückte Platine incl. Display. Deine Bankverbindung habe ich noch. Du hast mir diese mal vor ca. 4-5 Wochen gemailt. Geht das klar ? Wenn ja, dann gib kurz Bescheid. Werde dir dann das Geld überweisen und dir noch einmal meine Anschrift mailen? noeppkes ... (Christian Armbruster)
Hallo zusammen, auch ich besitze dieses Display, habe allerdings sehr große Probleme, es ans Laufen zu bekommen. Leider gibt es auch nicht besonders gute Datenblätter bzw. Application-Notes. Wie sieht es denn bei Euch aus? Ist es vielleicht möglich, dass mir einer von Euch einen Schaltplan seines Aufbaus zusendet? Das wäre super! Ich bin mir ziemlich unsicher, wofür ich die Spannungsbooster benötige. Brauche ich diese um die neg. und pos. für die OLEDS herzustellen (VDD und VSS), oder kann ich dafür auch eine externe Spannungsquelle benutzen? Ihr seht also, ich kann jeden Tipp von Euch gebrauchen!!! J0J0
@Steffen H. @Matthias H. welche tools nutzt ihr für die schriftartenerstellung? gruß, w.
Ich benutze "FontGen" ... das is nen Freeware-Programm von Bahri Okuroglu... das gibts irgendwo auf www.8052.com ... Damit convertiere ich hald TrueType Schriftsätze, wo ich mir denn hald ein paar Routinen gebaut habe die ein wenig zu Scalieren und hald auf dem Display anzuzeigen. Das mache ich eigl. schon seit Ewigkeiten so.
Hallo Steffen, wolltest du mir nicht vor einer Woche mal deine Kontodaten und den genauen Betrag mailen? ;-) (2 Platinen, oled mit touchscreen & digikey) Gruss Nik
Hallo, habe eben in einer Zeitschrift einen interessanten Baustein für die Spannungsgenerierung gesehen: TPS65136. (Im Anhang) Dieser bringt mit nur 7 Bauteilen die Spannung von -4,4V uns +4,6V / je 80mA für das Display. Weiss jemand ob der Strom für die OLED's (C0283QGLC von Glyn) ausreichend ist ? noeppkes...
Halte ich für nicht ausreichend. Zwar wird damit sicher etwas angezeigt, aber wenn man etwas helles aus dem Display anzeigt fließen dort schon zwischen 100-300mA je nach dem. Hängt hald ein wenig von deiner Anwendung ab. Willst du eh nicht so viel anzeigen und dir ist es egal ob das Display ggf. bei einer gewissen Ausleuchtung abdunkelt geht das damit sicher.
Hallo allerseits, hat vielleicht jemand von Euch inzwischen mal den maximalen Strombedarf auf den einzelnen Spannungspfaden (3.3V, -4.4V, +4.6V) gemessen? Ich würde gerne den Pos/Neg-DC/DC-Wandler für das Display auslegen. Seit einiger Zeit gibt es nun den TPS65130 (bzw. TPS65131) von TI (siehe angehängtes Datenblatt). Dieser produziert beide Spannungen und kann jeweils bis zu 300 mA liefern. Nach den Schilderungen hier im Thread könnte dies hart an der Grenze liegen. Also was zieht das Display wirklich bei allen Pixeln auf maximaler Helligkeit? Vielen Dank!
Hallo Zwirbeljupp, ich kann nur in etwa sagen, dass der höchste Stormverbrauch benötigt wird, sobald alles weiss ist. Ich habe schon mal gehört, dass da in etwa 2A benötigt werden. Leider habe ich bisher kein Treiber-IC gefunden das diesen Strom bringt. Wie löst ihr die Treiberaufgabe ? noeppkes ...
Hallo an alle, hier die Lösung für die Spannungsversorgung. Lt. Glyn empfiehlt den NCP5810D einzusetzen. Dieser wird auch im Datenbaltt von CMEL empfohlen. Ich habe gerade eben umfangreiche Unterlagen erhalten, wie man ein Design aufbaut. Auf jeden fall ist zu sagen, dass man WEISSE Untergründe Flächen Schrift meiden sollte. Wer Interesse an den Unterlagen hat, bitte melden. Werde sie dann per eMail senden. noeppkes ...
Hallo noeppkes, ich wäre an den Unterlagen interessiert! powerpurzel at web.de Danke!
Hallo, ich möchte auch so ein LCD einsetzen. Nur frage ich mich, wie man das Ding am besten montiert. Es gibt ja keine Bohrungen, wie habt ihr das gelöst ? Grüße Stampede
Hallo, hat eigentlich jemand von euch einmal etwas von Steffen H. erhalten oder noch was von ihm gehört? Er schuldet mir nun seit Juni noch 2 solche AMOLED Displays und auf Emails bekomme ich seit einem Monat keine Antwort mehr...
Nik Bamert wrote: > Hallo, > > hat eigentlich jemand von euch einmal etwas von Steffen H. erhalten oder > noch was von ihm gehört? Ich habe schon öfters Sachen von ihm gekauft. Es lief immer wunderbar, meist hat er sogar noch kleine Extras beigelegt. Aber das wäre nicht das erste mal, das jemand plötzlich einen Sinneswandel hat und auf einmal alles behält (so wie hier): Beitrag "Re: Sammelbestellung Leiterplatten" Wobei Steffen bisher nie diesen Eindruck gemacht hat. > Er schuldet mir nun seit Juni noch 2 solche > AMOLED Displays und auf Emails bekomme ich seit einem Monat keine > Antwort mehr... Hast du mal versucht ihn anzurufen?
Hi Benedikt, ja eben, ich hatte eigentlich von Anfang an bei ihm auch nie den Eindruck dass er irgendwelche krumme Dinge dreht, ich hab ja die Schaltpläne usw. und er hat mir auch immer wieder geschrieben. Wenn man nur auf die Kohle aus wäre würde man das sicher nicht machen. Trotzdem habe ich nun schon vor 6 Monaten bezahlt und angekommen ist bisher noch nichts. Aber dass du bis jetzt alles bekommen hast stimmt mich da gerade wieder optimistisch :-) Seine Tel. Nummer/Anschrift habe ich leider nicht, sonst hätte ich das schon mal versucht. Problematisch ist dass ich in der Schweiz wohne und das erste Mal als er mir das Paket schicken wollte ist es am Ende wieder bei ihm gelandet...
Welches Interface benutzt ihr bzw. kann jemand ein Codebeispiel mal einstellen.
Andere Frage kann jemand einen Schaltplan des LCDs einstellen ich werde aus dem Datenblatt nämlich nicht wirklich schlau.
Ich hätte noch eine Platine + die ganzen Bauteile für die Spannungsversorgung übrig. Würde das ganze Zeug für 40Euro´s hergeben. Platine ist weiter oben schon beschrieben. Gruß Thorsten
Wenn du mir erst mal ein Schaltplan hast damit ich seh wie das aussieht usw. würde ich dich vll. um die Bauteile erleichtern.
bzw. benutzt du das SPI Interface. Und weiter kannst du mal deinen Code posten. Das wäre nett.
Hallo Thorsten, kannst du evtl. den Schaltplan der Platine hier einstellen? Ich beschäftige mich auch gerade mit dem Display und bin mir mit manchem noch nicht so ganz im klaren. Vielen Dank schonmal. Grüße Martin
Oder vielleicht kann auch jemand anderes seinen Schaltplan hier einstellen. Das würde mir sehr weiterhelfen. Gruß Martin
Bitte melde dich an um einen Beitrag zu schreiben. Anmeldung ist kostenlos und dauert nur eine Minute.
Bestehender Account
Schon ein Account bei Google/GoogleMail? Keine Anmeldung erforderlich!
Mit Google-Account einloggen
Mit Google-Account einloggen
Noch kein Account? Hier anmelden.








