Hallo kann mir jemand weiterhelfen ich habe mir den 232 Converter zusammengebaut und kann auf den ebus zugreifen. Habe mir auch die Spezifikation vom ebus user club heruntergeladen aber in der Spezifikation sind keine Telegramme dabei mit denen ich relevante Daten aus der Steuerung auslesen kann. Hat irgend jemand ein Bediengerät das an einer Wolf Heizung über ebus dranhängen und kann den Telegramm verkehr mitschneiten und aufzeichnen. Damit man telegramme herausbekommt mit der man die einzelnen Messwerte aus der Steuerung herausbekommt. Oder hat schon irgend jemand sich die Telegramme herausgesucht? Wenn man ein Telegramm zum auslesen der Hersteller Definition an die Regelung schickt zeigt es die x10 und das bedeutet Tem
Bernd wrote: > Hallo kann mir jemand weiterhelfen ich habe mir den 232 Converter > zusammengebaut und kann auf den ebus zugreifen. WTF? Die RS232 Schnittstelle ist eine Punkt zu Punkt Verbindung und ebus wie der Name schon sagt ein Bussystem... > Ausschnitt der Webseite "ebus.de/spec.html" HIGH = 1 = 15VDC... maximal 24VDC LOW = 0 = 9 ... 12 VDC sieht mir nicht nach RS232 Spec. an... Wieso lädst du dir die Spec. nicht runter und versuchst dann ma das ganze zu verstehen und dann einen Logger zu baun? lg psicom
Hallo Bernd, ich weiss nicht wie das bei Wolf ist, aber bei Vaillant. Die eBus - Usergroup will den eBus jetzt offensichtlich populärer machen. In den Spezifikationen ist ja auch eigentlich alles notwendige enthalten. Man hat auch den Gründungsmitgliedern jeweils einen eigenen Code spendiert für properitäre Zwecke. Und davon macht Vaillant leider reichlich gebrauch. Ich habe es vorerst auf Eis gelegt, den Code irgendwie zu entschlüsseln, da ich mich noch auf wichtigeres konzentrieren muss. Irgendwann komme ich aber darauf zurück. Schade das die Firmen so handeln. Gruss Klaus.
Jürgens Worte: >Wieso lädst du dir die Spec. nicht runter und versuchst dann ma das >ganze zu verstehen und dann einen Logger zu baun? Ich habe die Spec. vom ebus schon und mit meinen Converter kann ich mich mit dem PC an den ebus wie ein Bus Teilnehmer reinhängen . Da einzige was auf dem bus zu sehen ist das die Heizung jede stunde ein paar Telegramme schick in dem sie versucht Bediengeräte anzusprechen und ein ein Telegramm wo sie das Datum und die Aussentemp Sendet. In der Speci sind nur allgemeine Telegramme beschrieben, auf die meisten spricht meine Heizung nicht an. Es ist so wie Klaus sagt man hat auch den Gründungsmitgliedern jeweils einen eigenen Code spendiert. Um aus meiner Wolf Heizung die einzelnen Messwert herauslesen zu können müsste ich eben einen Mitschnitt eines Datenverkehr zwischen einer Wolf Heizung und einen anderen Master (zb. Fernbedienung am ebus) haben um dann die Telegramme heraus zu suchen die ich verwenden möchte.
Ich arbeite gerade an dem gleichen Problem. Ich hab eine Wolf R3 mit eBus Bedienmodul. Hab mir einen ATmega32 an den eBus gehängt und möchte automatisiert die Brennerlaufzeiten und die Starts alle 24 Stunden auf eine SD Card schreiben. Zu Übungszwecken hab ich ein LCD Display angeschlossen was mir schon jetzt infos wie die Kesseltemperatur, Warmwasser und Aussentemperatur gibt. Ausserdem ob gerade Wärme im HK gebraucht wird, oder nicht. Die Betriebszähler konnte ich noch nicht auslesen. Die Datagramme die laut eBUS Spec dafür verwendet werden sollten, werden bei Wolf durch proprietäre Nachrichten ersetzt. Selbst wenn ich alle infos über das Bedienmodul Abfrage, kann ich ohne die specs der Primärbefehldefinitionen der Hersteller nicht entschlüsseln. Die Wolf Steuerung sendet übrigens viel mit Primärbefehl 0x50, was zu dem Hersteller Kromschöder AG gehört... Ich hab die eBUS group mal angeschriben da die Primärbefehldefinitionen laut ihrer Spec auf ihrer Webseite liegen sollten, tun sie aber nicht. Zur Zeit kann ich noch nicht auf dem eBUS senden (hatte noch keine Zeit ein vernünftiges Interface zu bauen...) weiss also nicht was die R3 dazu sagen würde wenn ich ihr z.B.: den Befehl 03 04 senden würde (Gesamt Anlaufzähler lesen) Wenn jemand mehr Infos hat, nur her damit. Ich bastel gerne am eBUS ;-) Sebastian
Hier mal was ich vor ein paar Tagen vom eBUS mitgeschnitten hab. Ich hab relativ viel Verkehr auf dem Bus. Sebastian
Hi! Weiß noch nicht, wie das bei meiner Buderus ist, aber rein informell würde mich solch ein eBus Interface auch interessieren. Kannst Du da mal was posten? Ich denke, dass ich dann demnächst auch ein paar Protokolle beisteuern könnte. Zumal ich eine Remote-Unit drann hängen habe. Ein Datenkabel liegt auch schon in der Wand zwischen dem Kessel und dem Arbeitszimmer, aber da sind halt noch beide Enden lose :) Gruß, Ulrich
Hallo, Gibts schon was neues. Ich habe mir auch einen Konverter gebastelt und empfange auch schon massiv Telegramme. Nur finde ich nicht mal heraus welches Telegramm für zb. die Außentemparatur ist. Kann mir da wer Tipps geben. danke Christian
Hi! Ich habe das Projekt erst einmal auf schlechteres Wetter verschoben. Aber wenn Du neben den Telegrammen auch ein paar Daten mehr hast, also einiges, was die Bedieneinheit oder der Kessel so anzeigen ( Druck, Vorlauf- /Rücklauftemp., Uhrzeit, Datum u.s.w.) dann stell es doch mal hier rein und wir finden dann schon was. Gruß, Ulrich
Ich hab mir letztes Wochenende endlich mein eBus interface fertig gebaut. Ist noch nicht richtig getestet, sollte aber funktionieren. Empfangen tut es schon. Senden muss ich noch testen. Ich werde mir mal in nächster Zeit ein Programm schreiben was das Protokoll das über den Bus läuft entschlüsselt, zumindest die bekannten datagramme und unbekannte versucht in sinnvolle daten um zu wandeln. Das kann aber ein wenig dauern, da im Moment andere Sachen als Heizung wichtiger sind. Die Hardware ist in Anlehnung an das Referenzdesign in der eBus Doku aufgebaut. Mit galvanischer Trennung und RS232 Pegelwandlung. Der erste Versuch hatte leider zu viel Strom vom Bus gezogen und ist in die Tonne gewandert... Mal sehen wann die erste Softwareversion fertig ist. Ich will eh grad ein wenig Perl/Tk lernen. Das wär doch ein nettes Projekt dafür. ;-) ciao Sebastian
Hallo,
Also ich habe mir auch einen Schnittstellenwanndler zusammen gebaut und
empfange Telegramme.
Meine Erkentnisse:
Außentemperatur kann aus folgenden Telegrammen genommen werden.
Tele
QQ ZZ 05h 03h --> Byte 13
QQ ZZ 08h 00h --> Byte 8-9 ( Datentyp DATA2b )
-- Achtung ich bekomme 3 verschiedene 08h 00h Tele.
( die Zieladresse ist anders ). Je nachdem scheint die Außentemp
die aktuelle Temp zu sein bzw der Mittelwert.
Laut Beschreibung sollte auch Telegramm 07h 00h Außentemperatur
enthalten, bei meiner Wolf R3 kommt aber nur der Ersatzwert 8000h
Aktuelle Warmwassertemperatur ( Boilertemp )
Aus Telegramm 05h03h --> Byte 12
Aktuelle Kesseltemperatrur
Aus Telegram 05h03h --> Byte 10 ( Datentyp DATA1c -> (einfach /2
rechenen))
Kesselsollwert:
Tele 08h 00h -> Byte 6-7 ( Datentyp DATA2B)
Brauchwassersollwert
Teler 08 00h -> Byte 12-13 ( Datentyp DATA2B )
-----------------
Die meisten Telegramm die ich empfange sind jedoch 50h Telegramme, sind
WOLF spezifisch, also nict in der Doku der eBUS User Group.
Falls wer mehr hat bitte hier posten.
Zum Schluß meine derzeitige Umwandlung des Datentyp DATA2B zu einer
dezimal Zahl.
private double ConvertData2b( byte lowByte, byte highByte )
{
byte[] atemp = new byte[2];
Int16 x;
UInt16 x2;
double y=0;
atemp[0] = lowByte;
atemp[1] = highByte;
x = BitConverter.ToInt16(atemp, 0);
if ( (x & 0x8000 ) == 0x8000 ) // y neagtiv
{
x2 = (UInt16)x;
// Derzeit ist Sommer ich muss mir da was überlgegen
//y = -(HIGH_BYTE(x2) + (LOW_BYTE(x2) + 1 / 256));
}
else
{
y = HIGH_BYTE(x) + (double)(LOW_BYTE(x)) / 256;
}
return y;
}
Ich kopier hier mal kurz meinen code rein der auf dem Atmel läuft. Die Anzeige im LCD zeigt an ob gerade Wärme im Heizkreis (grosses HK im display) oder nicht angefordert wird. Analog gilt das auch für Warmwasser (grosses und kleines WW) Die Aussentemperatur lese ich aus der Nachrift der Steuerung aus, da mein Bedienmodul im Wonzimmer hängt und keinen Aussensensor angeschlossen hat. Die Befehle mit 0x50 sind von der Firma Kromschröder. Da hat Wolf also was zugekauft. ;-) Vielleicht kann man da ja einige infos mal bekommen. Ansonsten müssen wir das eben hacken ;-) Ich poste mehr wenn ich mein Analyse tool fertig programmiert hab. Hier mein quick & dirty Atmel code: Sebastian ===================================================================
1 | #include <stdlib.h> |
2 | #include "lcd.h" |
3 | #include "uart.h" |
4 | #include <avr/interrupt.h> |
5 | #define F_CPU 8000000L
|
6 | |
7 | #include <util/delay.h> |
8 | |
9 | #define XTAL_CPU 8000000L /* 8 MHz */ |
10 | #define UART_BAUD_RATE 2400 /* 2400 baud */ |
11 | #define UART_RX_BUFFER_SIZE 32
|
12 | #define UART_TX_BUFFER_SIZE 32
|
13 | |
14 | |
15 | enum e_message_status { IN,OUT,DOUBLE }; |
16 | enum e_message_status message_status = OUT; |
17 | enum e_status { ON,OFF }; |
18 | enum e_status brenner = OFF; |
19 | enum e_status wasser = OFF; |
20 | |
21 | char lcd_line1[21]; |
22 | char lcd_line2[21]; |
23 | |
24 | char ebus_buffer[100]; /* buffer for the received message */ |
25 | char buffer[10]; /* for debug prints */ |
26 | int ebus_pos; /* index counter for the receive buffer */ |
27 | unsigned int c; /* received character from the uart */ |
28 | |
29 | /* this procedure should end in its own include */
|
30 | /* currently it ignores the value behind the comma */
|
31 | int eBus_data2b(char x, char y) { |
32 | int temp; |
33 | if ( x >= 0x80) { |
34 | temp = -128; |
35 | } else { |
36 | temp = 0; |
37 | }
|
38 | temp = temp + (x & 0x7f); |
39 | return temp; |
40 | }
|
41 | |
42 | int eBus_s_char(char x) { |
43 | int temp; |
44 | if ( x & 0x40) { |
45 | temp = -64; |
46 | } else { |
47 | temp = 0; |
48 | }
|
49 | temp = temp + (x & 0x3f); |
50 | return temp; |
51 | }
|
52 | |
53 | int eBus_bcd(char x) { |
54 | int temp; |
55 | temp = x; |
56 | temp = (((temp & 0xf0) >> 4) * 10) + (x & 0x0f); |
57 | return temp; |
58 | }
|
59 | |
60 | /* this procedure should end in its own include */
|
61 | void eBus_analyze() { |
62 | switch(ebus_buffer[3]) { /* switch over the message type */ |
63 | |
64 | case 0x03: /* Servicedatenbefehle */ |
65 | if ((ebus_buffer[4] == 0x04) && (ebus_buffer[5] == 0x03)) { /* Antwort auf Zählerstandabfrage */ |
66 | lcd_gotoxy(17,1); |
67 | lcd_puts(itoa(ebus_buffer[8],buffer,10)); |
68 | if (ebus_buffer[7] <= 0x09) lcd_putc('0'); |
69 | lcd_puts(itoa(ebus_buffer[7],buffer,10)); |
70 | if (ebus_buffer[6] <= 0x09) lcd_putc('0'); |
71 | lcd_puts(itoa(ebus_buffer[6],buffer,10)); |
72 | }
|
73 | if ((ebus_buffer[4] == 0x04) && (ebus_buffer[5] == 0x04)) { /* Antwort auf Betriebsstunden */ |
74 | lcd_gotoxy(7,0); |
75 | lcd_puts(itoa(ebus_buffer[9],buffer,10)); |
76 | if (ebus_buffer[8] <= 0x09) lcd_putc('0'); |
77 | lcd_puts(itoa(ebus_buffer[8],buffer,10)); |
78 | if (ebus_buffer[7] <= 0x09) lcd_putc('0'); |
79 | lcd_puts(itoa(ebus_buffer[7],buffer,10)); |
80 | lcd_putc(':'); |
81 | if (ebus_buffer[6] <= 0x09) lcd_putc('0'); |
82 | lcd_puts(itoa(ebus_buffer[6],buffer,10)); |
83 | }
|
84 | break; |
85 | |
86 | case 0x05: /* Brennersteuerbefehle */ |
87 | if (ebus_buffer[4] == 0x03) { /* Betriebsdaten des Feuerungsautomaten */ |
88 | lcd_gotoxy(0,1); |
89 | if (brenner == ON) { |
90 | lcd_puts("HK:"); |
91 | } else { |
92 | lcd_puts("hk:"); |
93 | }
|
94 | lcd_puts(itoa(ebus_buffer[10]/2,buffer,10)); |
95 | lcd_putc(0xdf); |
96 | if (wasser == ON) { |
97 | lcd_puts(" WW:"); |
98 | } else { |
99 | lcd_puts(" ww:"); |
100 | }
|
101 | lcd_puts(itoa(ebus_buffer[12],buffer,10)); |
102 | lcd_putc(0xdf); |
103 | lcd_puts(" AT:"); |
104 | lcd_puts(itoa(eBus_s_char(ebus_buffer[13]),buffer,10)); |
105 | lcd_putc(0xdf); |
106 | lcd_putc(' '); |
107 | }
|
108 | |
109 | if (ebus_buffer[4] == 0x07) { /* Betriebsdaten des Reglers */ |
110 | if ((ebus_buffer[6] == 0xAA) || (ebus_buffer[6] == 0xbb)) { |
111 | brenner = ON; |
112 | } else { |
113 | brenner = OFF; |
114 | }
|
115 | |
116 | if ((ebus_buffer[6] == 0x55) || (ebus_buffer[6] == 0xbb)) { |
117 | wasser = ON; |
118 | } else { |
119 | wasser = OFF; |
120 | }
|
121 | |
122 | }
|
123 | break; |
124 | |
125 | case 0x07: /* Systemdatenbefehle */ |
126 | if (ebus_buffer[4] == 0x00) { /* Datum und Zeit Meldung */ |
127 | itoa(eBus_data2b(ebus_buffer[7],ebus_buffer[6]),buffer,10); |
128 | buffer[5] = '\0'; |
129 | |
130 | /* der Regler übermittelt nur eine Temperatur wenn der Aussensensor am BM angeschlossen ist */
|
131 | // lcd_gotoxy(0,1);
|
132 | // lcd_puts("Aussen: ");
|
133 | // lcd_puts(buffer);
|
134 | |
135 | lcd_gotoxy(0,0); |
136 | lcd_puts(itoa(eBus_bcd(ebus_buffer[10]),buffer,10)); |
137 | lcd_putc(':'); |
138 | |
139 | if (ebus_buffer[9] <= 0x09) lcd_putc('0'); |
140 | lcd_puts(itoa(eBus_bcd(ebus_buffer[9]),buffer,10)); |
141 | lcd_putc(' '); |
142 | |
143 | // itoa(eBus_bcd(ebus_buffer[8]),buffer,10);
|
144 | // buffer[2] = ' ';
|
145 | // buffer[3] = ' ';
|
146 | // buffer[4] = '\0';
|
147 | // lcd_puts(buffer);
|
148 | |
149 | }
|
150 | break; |
151 | |
152 | case 0x08: /* Regler - Regelbefehle */ |
153 | break; |
154 | |
155 | case 0x09: /* MemoryServer Befehle */ |
156 | break; |
157 | |
158 | case 0x0f: /* Testnachricht */ |
159 | break; |
160 | |
161 | case 0xfe: /* Fehlernachricht */ |
162 | break; |
163 | }
|
164 | |
165 | }
|
166 | |
167 | int main(void) |
168 | {
|
169 | |
170 | void long_delay(uint16_t ms) { |
171 | for(; ms>0; ms--) _delay_ms(1); |
172 | }
|
173 | |
174 | void clear_lcd_lines() { |
175 | for (int i=0;i<20;i++) { |
176 | lcd_line1[i] = ' '; |
177 | lcd_line2[i] = ' '; |
178 | }
|
179 | lcd_line1[20] = '\0'; |
180 | lcd_line2[20] = '\0'; |
181 | }
|
182 | |
183 | |
184 | uart_init( UART_BAUD_SELECT(UART_BAUD_RATE,XTAL_CPU) ); |
185 | sei(); /* now enable interrupt, since UART library is interrupt controlled*/ |
186 | |
187 | |
188 | lcd_init(LCD_DISP_ON); /* initialize display, cursor off */ |
189 | lcd_clrscr(); /* clear display and home cursor */ |
190 | lcd_puts("eBus monitor ready."); /* put my name :) */ |
191 | long_delay(5000); |
192 | lcd_clrscr(); |
193 | |
194 | /* init the LCD lines */
|
195 | clear_lcd_lines(); |
196 | |
197 | for(;;) /* loop forever */ |
198 | {
|
199 | c = uart_getc(); /* get character from rs232 */ |
200 | if ( ! (c & UART_NO_DATA) ) |
201 | { /* data available from UART */ |
202 | // uart_puts("Got some");
|
203 | // itoa(c,buffer,9);
|
204 | // buffer[9] = '\0';
|
205 | // lcd_puts(buffer);
|
206 | |
207 | if ((c == 0xaa) && (message_status == OUT)) { |
208 | message_status = IN; |
209 | ebus_pos = 0; |
210 | } else { |
211 | if ((c == 0xaa) && (message_status == IN)) message_status = OUT; |
212 | }
|
213 | |
214 | switch(message_status) { |
215 | |
216 | case DOUBLE: |
217 | c = c+0xa9; |
218 | |
219 | case IN: |
220 | if ((c == 0xa9) && (message_status != DOUBLE)) { |
221 | message_status = DOUBLE; |
222 | break; |
223 | }
|
224 | message_status = IN; |
225 | ebus_buffer[ebus_pos] = c; |
226 | ebus_pos++; |
227 | if ( ebus_pos == 100) message_status = OUT; /* prevent buffer overflow */ |
228 | break; |
229 | |
230 | case OUT: |
231 | eBus_analyze(); /* do the magic eBus message analysis */ |
232 | break; |
233 | |
234 | }
|
235 | }
|
236 | |
237 | }
|
238 | }
|
Hallo, Welchen Atmel verwendest du ? mfg Christian
Nabend, im Moment verwende ich einen ATMega32. Sebastian
Hi, ich interessiere mich auch sehr für den E-Bus und möchte eine Schnittstelle dazu bauen. Kannst du mal deine Schaltung veröffentlichen bitte? Weißt du wie es sich mit einer Vaillant GasTherme verhält ? Danke Schöne Grüsse lumo
Schnittstellenwandler ist in der Dokumentation des ebus enthalten. http://www.ebus.de/reg_form/download_form.php
hi, die doku habe ich gefunden, trotzdem danke. vom hersteller wird es wohl nichts geben. habe auf sebastien gehofft ob er schon weiter ist. gruß lumo
David Müller wrote: > hi, > > die doku habe ich gefunden, trotzdem danke. vom hersteller wird es wohl > nichts geben. habe auf sebastien gehofft ob er schon weiter ist. > > > gruß > lumo Nee, leider noch nicht. Ich hab aber jetzt wieder angefangen an einem Programm zu schreiben welches die Analyse der e-bus protokolle vereinfacht. Ich hab immer noch keine ausreichende Doku über die proprietären Primärbefehle gefunden was die Analyse doch sehr schwer macht. Wolf will da nicht weiterhelfen (vermutlich weil die Geräte von Kromschröder stammen) und ich hab noch niemanden gefunden der sich ebenfalls mit der e-bus programmierung beschäftigt. Ideal wär ein Test setup mit einem e-Bus master und ein paar Test clients. Hat da jemand vielleicht sowas? Eine alte e-bus Steuerung würde auch helfen. Ich hab immer wieder Bedenken an einer Produktivumgebung zu basteln. Falls also jemand eine alte Wolf R3 oder andere e-bus Steuerung im Keller hat, die er nicht mehr braucht, bitte melden. Ich könnte daraus ein schönes test-bed bauen um die ganze e-bus Programmierung beschleunigen.. ciao Sebastian
Hi, danke für die rasche Antwort. Mit einer Regelungen kann ich sonst leider auch nicht dienen. Mir gehts Primär darum mit einem uC eine 0-10V Schnittstelle zu bauen welche über den eBus mit der Therme kommunizieren kann. Möchte also nur das meine Regelung die Therme nach Leistungsbedarf ansteuert. Auslesen von anderen Werten kann später erfolgen. Sonst müsste ich über eine Vaillant Regelung die Hauptgruppe regeln und die anderen Heizkreise über die andere Regelung was einen ziemlichen Umweg bedeuten würde. Ich versuche mal bei Vaillant an die Daten zu kommen. Gruß David
Hi, ich habe heute mal die Unterlagen von EBUS gesichtet und habe da eine Frage. Es sind ja die UART Sequenzen des Layer7 ausgeführt? Hat sich hierbei soviel verändert? Es gibt z.b ein Befehl um alle unterstützten Befehle des Geräts auszulesen. Ist es mit diesem Befehl nicht möglich an die gewünschten Codes zu kommen? Oder hat sich in der Kommunikation soviel geändert das jeder Hersteller sein eigenes Ding macht welches ja die ganze Normierung über den Haufen schmeisen würde. Gruß David
Nö, geändert hat sich da nix, aber wenn ich mir so den Verkehr auf meinem eBus anschaue, dann wird 75% der Steuerung durch die Primärbefehle 50 gemacht. Wie du im Anhang 1 zum OSI 7 Layer der Spec sehen kannst, ist dieser Primärbefehlt der Firma Kromschröder zugewiesen. Die genaue Dokumentation welche Subbefehle unter 0x50 verwendet werden hab ich leider noch nicht gefunden. Wenn sich natürlich die Firma Kromschröder dazu entschliessen würde die Spezifikation frei zu geben, könnte man da viel mehr machen. Ansonsten muss man durch Beobachtung und gezieltes Monitoring versuchen die Befehle zu entschlüsseln. Einfach dürfte das aber nicht werden... LG Sebastian
abo (die nächste Heizungssteuerung kommt bestimmt :-) )
Ich habe seit kurzem eine Wolf Brennwerttherme mit angeschlossenen ebus
Interfacemodul ISM-1, über welches ich die Datentelegramme zwischen dem
Wolf PC Programm Comfortsoft und dem Heizungs ebus aufzeichnen kann. Ich
benutze dazu das Program Devicemonitor.exe, welches den Datenverkehr
über die serielle Schnittstelle mitprotokolliert. Beim Start des
Comfortsoft Programms werden offensichtlich alle Daten abgefragt.
Angefügt habe ich einmal den kompletten log als Exel Datei.
Mit dem Programm Hercules.exe lassen sich im übrigen einzelne Telegramme
in HEX zur Heizung senden. Typischerweise sieht ein Anfragetelegramm wie
folgt aus:
0D 00 0D 01 00 0B 00 00 00 00 00 26
zurück kommt dann zB.
{55}{55}{55}{55}{55}{55}{55}{55}{9C}{08}{03}{4C}
Ich kann gerne mit weiteren Telegrammbeispielen dienen, falls noch
Interesse besteht. Ziel ist, einzelne Daten aus der Heizung über das
Internet abfragen zu können. Die Anbindung mit einem XPORT funktioniert
bereits.
Viel Spass bei der Analyse
Gruss
Axel
Hallo,
habe eine TEM Solar-Steuerung, die auch einen eBus-Anschluss hat. Die
würde ich natürlich gerne auslesen.
Was ich für die PC-Kopplung kenne, ist der RS232-Konverter von Dungs für
> 200 Euronen. Eure uC hören sich günstiger an.
Könnt ihr mir bitte mal Nachhilfe erteilen, da ich noch keinen uC
programmiert habe (aber schon alles mögliche auf Linux, PC, ... mit C++,
Java, ...) und gerne abschätzen würde, ob sich das für mich zeitlich und
finanziell lohnt.
- welche Teile benötige ich denn um EIN eBus-Gerät auslesen zu können?
- eBus Netzteil?
- eBus SYNC Generator?
- uC
- uC-Board
- Entwicklungsumgebung (kostenlos?)
- in welcher Größenordnung liegt der Preis dafür?
Danke,
Alex
Hi Alex, ich habe zwar keinen Ebus, die ein oder andere Frage kann ich dir aber sicherlich auch beantworten. µC bzw. Board stellt sich ja auch die frage was für einen. Es gibt da diverse Hersteller und Modelle, für deinen Anwendungszweck und für den schnellen Einstieg dürften AVR bzw. PIC Controller interessant sein. Für AVR gibt es den GCC als freien Compiler, für den PIC gibt es auch einen freien C-Compiler wenn mich nicht alles täuscht. Teuer ist das ganze auch nicht, du benötigst minimum einen µC, ein Experimentierboard und ein entsprechendes Programmiergerät (sofern nicht auf dem Board integriert). Das ganze kommt, wenn man sparsam einkauft, auf etwa 50-100€ - je nach dem wie viel Luxus man sich da leisten möchte. Für den Ebus muss man wenn ich das richtig durchschaut habe nur einen Pegelwandler von Ebus nach RS232 bauen, das sollte mit relativ geringem Bauteilaufwand möglich sein. Bleibt allerdings noch die gesamte Arbeit das Protokoll in einer Software zu implementieren. Genau dadurch dürfte das für die wirtschaftlich nicht mehr interessant sein. Technisch sollte das alles machbar sein, es gibt für Ebus die Spezifikationen zum Downloaden: http://www2.ebus.de/spec.html Wenn du schon öfter Programme geschrieben hast weisst du ja wie aufwendig so etwas ist. Gruß Seppl
Als den Pegelwandler + Max232 für die Pegelanpassung an die PC RS232 kommt so auf 5 - 10 €. Danach kannst du ja erstmal via PC die Protokolle versuchen zu entschlüsseln. Im Anhang mal ein Schaltplan, ist aber schon länger her das ich den gebaut habe. Christian
Danke für die schnellen Antworten! Das hilft mir sehr gut weiter. Gruß, Alex
Ich hab' eben noch einige andere Beiträge gelesen und bin doch wieder unsicher geworden: wenn ich euch richtig verstehe, benötige ich nur einen Pegelwandler nach obigem Schaltplan und habe dann die Signale des eBus an der seriellen Schnittstelle z.B. eines PCs?! Wenn ich das nicht am PC auswerten wollte, wäre eben ein uC (AVR o.ä.) notwendig?! Kein SYNC-Generator oder sonstiger Kram notwendig? Danke, Alex
so is es... aber bitte vorsicht beim eventuellen Nachbauen. Pegelwandler ist nicht galvanisch getrennt.
hallo, nachdem ich seit vielen Wochen an meiner Schaltung bastle, hier ein Hilferuf... würde sich jemand von den Profis hier, jemand bereiterklären gegen Unkostenerstattung mir einen Schnittstellenwandler zusammen zu löten?? Ich hatte versucht die Schaltung mit den optokopplern zu bauen, was mir meiner laienhaften Meinung nach auch gelungen ist, aber ich bekomme keine Kommunikation hin, trotz originaler Vaillant-Software. gruss stephan
> Autor: Ebc Ebc (ebc) > Datum: 27.08.2008 20:46 > Schnittstellenwandler ist in der Dokumentation des ebus enthalten. > http://www.ebus.de/reg_form/download_form.php Eine Verständnisfrage: Wäre es möglich mittels des o. a. Pegelwandlers die Daten aus der Wolf-Regelung R3 mit der Wolf-Software auszulesen? Diese Software bietet auch einen Export nach Excel. WRS Fernwartungs-System: Windows 2000 (SP4) oder XP (SP2), Vista / Bildschirmauflösung: min. 800 x 600 Pixel http://www.wolf-systemprofi.de/de/gkp/service/download/software.html oder direkt nur die Software: http://www.wolf-systemprofi.de/documents/de/software/wrs_soft Gruß Werner
Das kommt darauf an was für eine Schnittstelle die Software benötigt. Wenn die mit einem einfachen Pegelwandler umgehen kann ja - man müsste wissen wie der original Wandler funktioniert.
Ich werde es mal am Wochende probieren. Vermute aber das die Software nur in Verbindung mit dem ISM1 Schnittstellenmodul funktioniert. Christian
> Autor: ebc (Gast) > Datum: 13.11.2008 19:58 > Dateianhang: eBusConverter.png (4,7 KB, 74 Downloads) > http://www.mikrocontroller.net/attachment/42350/eBusConverter.png @ebc hat die Grundschaltung der eBUS Interest Group *1) auf RxD reduziert jedoch ergänzt mit einer Spannungsversorgung via eBus sowie mit einer Pegelaufbereitung TTL auf RS232: TTL-Pegel: ca. 0,7 - 5V Serielle PC-Schnittstelle RS232-Pegel: ca. max. + / - 12V *1) < eBUS_Stuttgart_041201_eBUS_Only_MOD.pdf > http://www.investigacion.frc.utn.edu.ar/sensores/Aplicaciones/Divulgacion/c&s/files/eBUS_Stuttgart_041201_eBUS_Only.PDF eBUS - Mikroprozessor- Interface ohne galvanische Trennung (LM358) von Wolfhard Lawrenz – User Club eBUS e. V. Direktor c& s group in der Fachhochschule Wolfenbüttel Eine sehr feine Alternative für den MAX232 habe ich bei Julien Thomas gefunden: Julien benutzt die Standardbauteile 4 x (CNY 17-1 | 4N25 | 4N36 o.ä. 1 x 74LS00 sowie Kleinkram ... und erreicht so eine vollständige galvanische Trennung - also auch von GND. Optoelektronischer Pegelwandler RS232 <-> TTL (RxD/TxD) http://www.kielnet.net/home/julien.thomas/tech/RS232TTL.htm © 2004/2005 Julien Thomas 12/2005, rev. 11/2007 oder sogar in Englisch: Opto-isolated level converter RS232 to TTL (and vice-versa) http://www.angelfire.com/theforce/jte/ http://www.angelfire.com/theforce/jte/rs232ttl_en.html © 2004/2005 Julien Thomas - revision: 12/2005 Gruß Werner Schnittstellen-Interface Konverter Signalkonvertierung eBus an serielle Schnittstelle PC
> Autor: Ebc Ebc (ebc) > Datum: 20.11.2008 19:24 >... Vermute aber das die Software nur in Verbindung mit dem ISM1 > Schnittstellenmodul funktioniert. Hallo Christian, das Lesen der Daten wäre völlig ausreichend. Ich habe mir die Software http://www.wolf-systemprofi.de/de/gkp/service/download/software.html installiert und finde u. a. diese Infos: in ReadMe.txt : "... Ein Dongle (...) wird bei der neuen CoCo-PC-active bzw. DCO-aktiv nicht mehr benötigt. Vorraussetzung hierfür ist die Verwendung eines CoCo-PC-active bzw. DCO-aktiv, das nach dem 18. März 2004 produziert wurde. ..." Desweiteren die Datei hldrv32.exe : Diese SW möchte verschiedene Treiber installieren - man kann aber abbrechen: HARDLOCK.SYS : 3.05 HARDLOCK.VXD : 3.05 HLVDD.DLL : 2.18 AKSUSB.SYS : 1.28 AKSPCCARD.SYS : 1.01 Die Software ist übrigens von Kromschröder: Elster GmbH Geschäftssegment Comfort Controls Kuhbrückenstrasse 2-4, D-31785 Hameln Telefon +49(0)5151 9572-0 Telefax +49(0)5151 9572-100 www.comfort-controls.de info@ kromschroeder.com www.kromschroeder.de www.kromschroeder.org www.docuthek.kromschroeder.com ComfortSoft ist die anwenderorientierte Software für Notebook und PC. Sie sorgt dafür, dass alle Komponenten eines Heizsystems leicht zu parametrieren und überwachen zu sind: ComfortSoft3_3_4.zip (30.179 KB) ComfortSoft3_3_3.zip (29.199 KB) ComfortSoft3_3_2.zip (30.171 KB) Bedienungs- und Installationsanleitung (1.085 KB) Installation and Operating Manual (860 KB) http://www.comfort-controls.de/downloads.php? Ob die "ComfortSoft3_3_3.zip" mit der von Wolf bereitgestellten SW (Vers.: 3.3.3 (Rev:536), siehe oben) identisch ist, habe ich nicht untersucht. PS.: ... und die Wolf-Regler sind auch von Kromschröder! Gruß Werner
Als mit dem obrigen PegelWandler geht die Software nicht. (sie ist ja nur auf Lesen RxD reduziert, und die Software sendet Telegramme wo dann keine Antwort kommt ) Christian
Danke Christian, möglicherweise würde die Software aber mit beiden implementierten Schnittstellen (also RxD + TxD) arbeiten. Vielleicht hat ja jemand einen vollständigen Pegelwandler und macht mal den kleinen Test. > Autor: axel s. (Gast) > Datum: 02.11.2008 14:06 > Dateianhang: heizungsprotokoll.xls (66,6 KB, 52 Downloads) > Ich habe seit kurzem eine Wolf Brennwerttherme mit angeschlossenen ebus > Interfacemodul ISM-1, über welches ich die Datentelegramme zwischen dem > Wolf PC Programm Comfortsoft und dem Heizungs ebus aufzeichnen kann. Ich > benutze dazu das Program Devicemonitor.exe, welches den Datenverkehr > über die serielle Schnittstelle mitprotokolliert. Beim Start des > Comfortsoft Programms werden offensichtlich alle Daten abgefragt. Gruß Werner
Hallo,
hab wieder etwas Zeit und hab versucht die ominösen 50er Telegramme von
Wolf zu entschlüsseln. Hier ein paar Ergebnisse:
Kurze Info zu meiner Heizung: Ist ein Ölbrennwertkessel mit 3
Mischerkreise
Systembefehl PB = 0x50h
SB = 0x14h
Aus diesem Telegramm konnte ich entschlüßeln:
--Aktuelle Vorlauftemperatur Mischerkreis
--Soll Vorlaufteperatur Mischerkreis
1 | #F0#52#50#14#07#07#00#30#80#11#00#6A#ED#00#09#00#01#CD#2D#00#80#14#8C#00#D1#00 06.12.2008 17:38:53 |
Byte 7+8 --> Soll Vorlauftemperatur Mischerkreis Byte 17+18 --> Ist Temperatur Mischerkreis BSP: Soll Vorlauftemp: 48,5° Byte7 = #30 --> 48 Byte8 = #80 --> 128 --> 128/255 --> 0,501 Ist Vorlauftemp: 45,8° Byte17 = #CD --> 205 --> 205/255 --> 0,8039 Byte18 = #2D --> 45 Diese zwei Temperaturen sind im Fomrat DATA2B übermittelt. Laut Definition enthält das LowByte die Nachkommastellen. Das würde für die IstVorlauftemp auch stimmen, jedoch nicht für die SollVorlauftemp ? Byte 9 ist vermutlich die aktuelle Raumtemperatur.
1 | #F0#52#50#14#07#03#00#30#80#11#00#6A#2F#00#09#00#01#E6#2D#00#80#14#8C#00#2E#00 |
In diesem Bsp. war die Raumtemp 17,7° Byte 9 = #11 --> 17 Die Kommastelle konnt ich noch nicht finden.
Hallo, ist das bei der Buderus ein Mono oder Stereo Klinkenstecker ? Wenn ich den Mono kurz einstecke wird eine neue Verbindung zur EMS aufgebaut ... Grüße.
Hallo, Ich habe einen Vaillantheizkessel, Solaranlage und auromatic 620 Steuerung, läuft ja auch alles über eBus. Vielleicht klappt das Auslesen ja auch mit der Software von RESOL.de, die nennen die Schnittstelle Vbus, scheint aber das Gleiche zu sein. Würde mich sehr interessieren, wenn sowas klappt. Liebe Grüße Hauke
Nein VBUS ist nicht das gleiche. Braucht man sich nur die Unterlagen zum VBUS anschauen. Die gibts hier in einem anderen Thread
Da www.ebus.de nicht mehr erreichbar ist und ich die Daten meiner Wolf-Solaranlage auswerten möchte würde ich noch mehr Infos zum Datenaufbau benötigen. Ich habe bereits einen Konverter und kann über RS232 bereits die Daten loggen. Ganz ohne Dokumentation ist die Auswertung aber schon sehr mühsam. Kann mir bitte jemand weiterhelfen? lg Bernhard
ja nachdem die seite nicht mehr existiert...
vielen Dank! Da hab ich ja ein Weilchen zu tun :) Hat schon jemand einige Wolf- (Kromschröder-) spezifische Pakete (Kennung 0x50) entschlüsseln können? lg Bernhard
ja siehe oben, ist zwar ein wenig durcheinander..
Hallo,
ich fasse mal zusammen was oben steht und was ich bisher erkannt habe:
05 -> Brenner Steuerbefehl, 07 -> Betriebsdaten des Feuerungsautomaten
F1 FE 05 03 08 01 00 00 FF 30 FF 3B 10 36
^ Kessel * 2!
^ Warmwasser!
^ Aussentemperatur!!
05 -> Brenner Steuerbefehl, 07 -> Betriebsart Regler
10 03 05 07 09 55 05 50 00 00 80 FF 5A FF B5 AA
^ AA = Brenner on, 55 = Wasser on, BB = Brenner + Wasser
on
^ Zählt immer 1,3,5
07 -> Systemdatenbefehle, 00 -> Datum Uhrzeit
30 FE 07 00 09 00 80 10 20 14 FF FF 05 FF 43
^ ^ Aussentemperatur wenn Fühler am BM
^ ^ Uhrzeit (BCD) (MM HH)!!
^ Wochentag (1=Montag)
BM -> MM
70 51 50 14 07 41 00 05 00 17 00 5A 0D 00 09 00 40 80 16 00 D8 14 64 00
4B 00 AA
Anfrage mit Antwort ^ Checksumme
^ ^ Soll Vorlauf Mischerkreis
^ Raumtemp
^ ^
Mischerkreistemperatur (LLHH)
SM -> alle
71 FE 50 17 10 00 01 FA 01 FB 02 00 80 00 80 00 80 00 80 00 80 D9
^ 01 = Solarpumpe läuft ?
^
^ ^ Kollektortemperatur * 16 (LLHH)
^ ^ WW Solar Temperatur * 16 (LLHH)
SM -> alle
71 FE 50 18 0E 00 00 1B 00 0A 00 B0 01 4F 01 00 00 00 00 3F
^ Ertrag Tag?
^ Summe Ertrag?
10 03 08 00 08 00 05 00 12 80 41 00 2D CF AA
^ Aussentemperatur
F1 FE 08 00 08 00 05 CD 0E 00 40 00 2D DF
^ Kessel Solltemperatur
^ ^ Aussentemperatur Mittel (LLHH)!!
^ ^ Brauch Wasser Solltemperatur
Hat jemand von euch neue Erkenntnisse?
Ich übrigens das Problem, dass Sync (0xAA) nicht immer erkannt wird,
muss da wohl noch mal mit dem Oszi ran.
So hier noch ein Update:
05 -> Brenner Steuerbefehl, 07 -> Betriebsart Regler
BM an Brenner
10 03 05 07 09 00 05 50 00 00 80 FF 14 FF CD
^ Freigabe: AA = Brenner on, 55 = Wasser on, BB = Brenner
+ Wasser on, 00 = off
^ Zählt immer 1,3,5 unklar
^ ^ Soll Kessel (LLHH) * 16
^ Warmwasser Soll * 2
05 -> Brenner Steuerbefehl, 03 -> Betriebsdaten des Feuerungsautomaten
Brenner an Alle (Antwort auf vorhergehende Nachricht)
F1 FE 05 03 08 01 04 30 FF 74 FF 28 10 39
^ Bei mir immer 1
^ ^ Status1 noch unklar (1.Byte 00=Off, 01=Heizen,
04=Warmwasser; 2.Byte 00=Off, 30=Brenner an)
^ Kessel * 2
^ Warmwasser
^ Aussentemperatur
BM an Brenner
10 03 08 00 08 00 05 00 10 80 41 00 36 51
^ ^ Kessel Solltemperatur (NNVV)
^ Aussentemperatur
^ Status2 noch unklar
^ ^ Warmwasser Solltemperatur (NNVV)
Brenner an alle (Antwort auf vorhergehende Nachricht)
F1 FE 08 00 08 00 3C 66 0E 00 A0 00 37 6F
^ ^ Kessel Solltemperatur (NNVV)
^ ^ Aussentemperatur Mittel (NNVV)
^ Status3 noch unklar
^ ^ Warmwasser Solltemperatur (NNVV)
07 -> Systemdatenbefehle, 00 -> Datum Uhrzeit
30 FE 07 00 09 00 80 10 20 14 FF FF 05 FF 43
^ ^ Aussentemperatur wenn Fühler am BM
^ Bei mir immer 10
^ ^ Uhrzeit (BCD) (MM HH)!!
^ Wochentag (1=Montag)
Alle Nachrichten mit 50 23 sind mir unklar:
71 30 50 23 09 48 F4 02 04 04 5D 01 00 00 13 00 AA
BM an MM
70 51 50 14 07 41 00 05 00 1A 00 5A F3 00 09 00 42 80 23 00 D8 14 64 00
54
^ Status2 ^ unklar (00/08) ^ Status4 noch unklar
^ ^ Soll Vorlauf Mischerkreis (NNVV!!)
^ Raumtemp
^ Soll Warmwasser * 2
^ ^ ^ Checksumme ACK 9 Byte
^ ^
Mischerkreistemperatur (NNVV)
^ ^ ^ Bei
mir immer D8 14 64
BM liest Parameter von MM
70 51 50 22 03 6A 21 0A 93 00 02 04 00 ED 00
^ ^ 4 ?
70 51 50 22 03 42 C7 02 8D 00 02 EE 02 FC 00
^ ^ 75 ?
70 51 50 22 03 14 2D 00 C9 00 02 64 00 41 00
^ ^ 10 ?
BM liest Parameter von SM
07 76 50 22 03 CE F7 02 58 00 02 00 00 2C 00
^ ^ Solar Antilegionellen (0=nicht)
erfolgreich
30 76 50 22 03 57 44 03 AA 00 02 08 00 35 00
^ ^ ^ Parameter Adresse?
^ ^ ^ Checksumme ACK 2 Byte
^ ^ 8 ?
BM an alle
70 FE 07 04 0A 50 01 14 00 10 40 02 08 FF FF 01
70 FE 07 04 0A 50 01 18 00 00 C0 02 04 FF FF C1
Beide in Folge unverändert
SM an alle
71 FE 50 17 10 01 01 1A 04 B3 03 00 80 00 80 00 80 00 80 00 80 55 l7
^ Solarpumpe 01=an 00=aus
^ bisher immer 1
^ ^ Kollektortemperatur * 16 (LLHH)
^ ^ WW Solar Temperatur * 16 (LLHH)
^ ab hier ist noch Platz für den 2.
Kollektor
SM an alle
71 FE 50 18 0E 20 00 7D 01 00 00 C6 02 70 01 00 00 00 00 8A
^ ^ Solare Leistung * 16 (LLHH)
^ ^ ^ ^ Ertrag Tag (LLHH) Nachkomma (/ 1000);
(LLHH) Vorkomma
^ ^ ^ ^ Summe Ertrag (LLHH)
Nachkomma (/ 1000); (LLHH) Vorkomma
sicher sind noch mehr
Stellen reserviert
Messages bei Abfrage der Werte durch BM:
07 76 50 22 03 89 7C 09 CF 00 02 A0 01 42 00
^ ^ WW Solar 24H Max * 10
07 76 50 22 03 41 7B 09 7D 00 02 5F 01 39 00
^ ^ WW Solar 24H Min * 10
07 76 50 22 03 A5 78 09 8B 00 02 27 02 BD 00
^ ^ Kollektor 24H Max * 10
07 76 50 22 03 35 77 09 B1 00 02 75 00 E8 00
^ ^ Kollektor 24H Min * 10
07 76 50 22 03 BA FB 02 94 00 02 60 01 81 00
^ ^ Rücklauf 24H Max * 10
07 76 50 22 03 BA FB 02 94 00 02 44 01 24 00
^ ^ Rücklauf 24H Min * 10
07 76 50 22 03 5E F8 02 62 00 02 00 00 2C 00
^ ^ Durchfluss Solar (hier 0)
07 76 50 22 03 02 F9 02 30 00 02 93 00 23 00
^ ^ Betriebsstunden Solar (LLHH)
07 76 50 22 03 3B D0 03 E7 00 02 00 00 2C 00
^ ^ Solar Warmwasserladung
erfolgreich
07 76 50 22 03 CE F7 02 58 00 02 00 00 2C 00
^ ^ Solar Antilegionellen erfolgreich
07 51 50 22 03 90 0F 00 11 00 02 F4 00 78 00
^ ^ Mischertemperatur * 10
07 08 50 22 03 61 76 01 5D 00
^ Status HG (keine Antwort)
07 08 50 22 03 DE 2A 02 17 00
^ Betriebsstunden Brenner (keine Antwort)
07 08 50 22 03 AA 26 02 94 00
07 08 50 22 03 F6 27 02 89 00
^ Brenner Starts (keine Antwort)
Es fehlen mir folgende Messwerte:
MM -> Solarspeicherfühler
MM -> Rücklauftemperatur
SM2 -> Rücklauftemperatur
HG -> Rücklauftemperatur
Geräte:
03 ?Brenner Control
08 Brenner
10 ?Brenner / Heating Control
30 BM
51 MM
70 BM
71 SM2
76 SM2
F1 Brenner
FE alle
Command
03 Servicedatenbefehle
05 Brennerkontrolle
07 System instruction
08 Control instruction Regler - Regelbefehle
09 MemoryServer Befehle
0F Testnachricht
FE Fehlernachricht
super, ja wenn ich wieder mal Lust hätte würde ich selber wieder loggen. Frage hast du dir eigentlich einen einfachen Konverter gebaut nur empfangen, oder den vollständigen senden und empfangen ?
Hallo, ich habe einen uC (PIC18F452) benutzt. Der hat nur eine serielle Schnittstelle. Die Txd geht immer zum PC Rxd kann ich auf EBus oder PC Schalten. In zwischen kann der uC in festen Zeitabständen ausgewählte Daten auch abspeichern und später an den PC weiter geben. Damit lassen sich dann Kurven wie im Anhang erstellen.
Ja ich habe mir vor einem Jahr mit einem Atmega8 was gebaut. Atmega8 loggt Daten auf SD Card, diese können dann in einem Programm eingelesen werden und werden in einer DB gespeichert.
Hallo ebc. hast Du noch genauere Infos/Pläne? Wäre ja schon sehr interessant. Danke
Hallo, gibt es vielleicht schon irgendwelche Anwendungen? Mir schwebt ein simples Gateway vor, um die Tages- und Absenktemperatur meiner Wolf CGB-11 Heizung in der Regelklemmleiste des Heizkreisverteilers der Fußbodenheizung oder in deren Raumthermostate auszuwerten. Werner
Nach einigen Nächten mit wenig Schlaf habe ich nun meinen "eBus-Connector" fertig. Dabei handelt es sich um eine Software für Windows, welche die eBus-Daten von der seriellen Schnittstelle oder aus einer Datei liest und in eine Datenbank (im einfachsten Fall eine Access-MDB) schreibt. Die Anbindung der Datenbank erfolgt über ODBC oder OLEDB, die Konfiguration der eBus-Daten sowie der SQL-Befehle erfolgt über ein INI-File. z.B.: ; Wolf/Kromschröder-spezifisch ; Primärbefehl 50, Sekundärbefehl 17 [5017] ; Definition des Aufbaus der Servicedaten ServiceDef = SolarPumpe=char | unknown1=char | KollektorTemp=data2c | WWSolarTemp=data2c ; Datenbankbefehl (hier für Access) Sql=INSERT INTO Solar ( Pumpe, KollektorTemp, WWSolarTemp, Timst ) VALUES( %SolarPumpe%, %KollektorTemp%, %WWSolarTemp%, NOW() ) ; nur mindestens einmal pro Stunde schreiben MinInterval=1 h ; nur schreiben, wenn sich etwas geändert hat CheckChanges=1 Es werden alle primären und sekundären Datentypen unterstützt und es können mehrere Segmente definiert werden (wie für 0503 nötig). Ich verwende bei mir eine Access-Datei obwohl ich kein Access installiert habe und verknüpfe OpenOffice-Base mit dieser Datei. So kann ich meine Daten auswerten. Durch reine Konfiguration läßt sich das Programm erweitern und anpassen. Bei mir läuft das ganze auf einem Fit-PC2 (http://www.fit-pc.com) wobei der Prozessor zwischen 0 und max.2% belastet ist. Vielen Dank an ebc für die Unterlagen und tho für die Wolf-Servicebefehle. Ich stelle das Programm gerne zur Verfügung. Bei Interesse bitte mail an bernhard_h at yahoo dot com lg Bernhard
Hallo EBC, ich währe ebenfalls an Deiner Entwicklung Interessiert, um unsere neue Heizungsanlage mal kontrollieren zu können. Vielen Dank für Deine Rückmeldung im Voraus! Gruß, Andreas
Ich bitte euch alle um Unterstützung des eBus-Wiki mit eurem Wissen. http://ebus.webhop.org Dort ist die Doku zum eBus zusammengetragen und der eBus-Connector kann heruntergeladen werden. Mit diesem Programm können sehr einfach eBus-Daten geloggt werden. Auch ein Programm für die grafische Darstellung der geloggten Daten ist dort zu finden. Ich hoffe auf ganz viel Unterstützung was die Entschlüsselung der herstellerspezifischen Servicedaten betrifft. lg Bernhard
Hallo zusammen, kurze Frage zu dem Pegelwandler aus dem eBusLoggerV2.pdf von oben: was ist denn VDD für eine Spannung bzw. wie hoch muss die sein? Gruß & Danke für ne kurze Antwort, Dirk
Nochmal ich: :-) lieg ich richtig in der Annahme, dass da eine Spannung von 5V anliegen muss/soll? Ich bin jetzt kurz vor dem Zusammenbau der Teile, wenn mir jemand bitte meine Vermutung bestätigen kann...? Danke und schönes WE, Dirk
Hallo Dirk, Vdd findest du links unten im E-Bus Interface wieder. Es ist eine Spannung die aus em E-Bus erzeugt wird. Dort steht auch, dass sie 24V hat. Gruss Thomas
Hallo Tho, ja, hab´s mittlerweile auch gefunden. Hätt gleich mal in die Doku reinschauen sollen. Danke Dir trotzdem!
Moin, ich möchte meine Regelung (Kromschröder) Elfatherm E8.0234 mittels Can Bus und dem Programm ComfortSoft auslesen und die Parameter ändern. Die Schnittstelle "CoCo PC active" ist mir aber zu teuer. Meine Frage: mit welchem Schnittstellenwandler (Fertiggerät) ist das sonst noch machbar. Wäre das mit einem Wandler der Fa. Elektor.de "Yes - we can" möglich? Oder kann ich über den eBus (mit einem Fertiggerät) gehen? Gruß aus dem Norden -9°C
Guten Abend zusammen, irgendwie funktioniert mein Adapter nicht korrekt. Die VDD, die ich nach R10 abgreifen kann, liegt nur bei 1V. Auch der Ausgang von eBusTX hat gegen Masse 0V, obwohl auf dem eBus+ 22V anliegen. Kann mir bitte jemand nen Tipp geben, wo ich den Fehler suchen kann? Liegt´s an dem LM358? Kann der einen Macken haben? Die Widerstände passen alle, ebenso die Dioden. Den R16 hab ich weggelassen, aber der soll ja auch nur optional sein... Und außer Dioden, Widerständen und dem IC gibt´s ja keine Bauteile :-( Danke schon mal im Vorraus! Gruß Dirk
Hallo ich würde es mal so angehen. 1.) Messen von VDD. Die Rechteckspannung vom eBus wird ja mittels Kondensator C5 220µF ( oder höher ) geglättet. Die 4 Dioden davor dienen als Brückengleichrichter ( daher verpolungsicher ) Der Vorwiderstand 100 Ohm dient zur Strombegrenzung ( kann auch höher sein ). VDD sollte daher > 20V sein. 2.) Der Spannungsteiler R10 / R11 dient zur Einstellung der Schwellenspannung. Laut eBus Spezifikation ist LOW 9-12V und HIGH 15-24 V Angenommen du hast ein VDD von 22V. vereinfacht Spannungsteiler : U2 = U / (R10+R11)* R11 U2= 22 / (100+130) * 130 = 12,43 --> ist in diesem toten Bereich von 12V - 15 V daher okay. Das ist die rechnerische Lösung. Am besten du misst was bei Schaltung bei R11 anliegt. 3. Falls das nichts hilft, folgendermaßen vorgehen. Am besten mit zwei Netzgeräten oder halt zwei Spannungen arbeiten. Leg mal 24 V bei der Versorgung beim LM358 und bei VDD an. Leg dann an eBus+ eine Spannung von ~ 9V an ->welche Spannung ist am Ausgang des LM358 Leg dann an eBus+ eine Spannung von ~ 15V-24V an, welche Spannung ist am Ausgang des LM358. Übrigens den Pull Down Widerstand habe ich in Verbindung mit dem LM358 bei mir gebraucht, weil ( vermute wegen den C ) bei mir bei R12 wenn einmal eBUS High anlag , immer eBUS High bei R12 anlag. Der Pull Down behob das. mfg ebc
Hallo ebc, erst einmal vielen Dank für deine schnelle Antwort. Nun aber eine Frage: die Spannungsversorgung (alles nach R10) hab ich auf meiner Platine gar nicht aufgebaut, da ich die 5V für den Max232 extern beziehe. Soll heißen, bei mir hört es nach R10 auf. Ich hab den Widerstand dann direkt auf Vcc vom LM358 gelegt. Kann es sein, dass es daran liegt? Gruß & Danke, Dirk
Nochmal ich: um den Ganzen vorweg zu greifen, werd ich heute abend mal die Schaltung erweitern. Allerdings ohne 7805, d.h. es kommen eine Diode (1N4148), der Kondensator C5 (220µF) und der Vorwiderstand (100Ohm) dazu. Dann teste ich nochmal und geb Bescheid. Ich hatte im Studium zwar E-Technik, aber meine Stärke war das nie... :-) Gruß Dirk
>Nun aber eine Frage: die Spannungsversorgung (alles nach R10) hab ich auf meiner Platine gar nicht aufgebaut, da ich die 5V für den Max232 extern beziehe. Soll heißen, bei mir hört es nach R10 auf.< Mhh da komme ich jetzt nicht ganz mit, aber wenn du mal die Schaltung so wie unten aufbaust sollte es schon klappen. Ich würde die Schaltung mal testen ohne das du sie an den eBus anhängts. Netzgerät 1: ( oder irgendeine Spannugsquelle ) Einfach Diode D2 weglassen und hier 24V reingeben. Masse auf eBus- Netzgerät 2: Bei eBus+ eine variable Spannung zwischen 9V und +23 anlegen ( bitte nicht viel höher als die 24V bei D2 ansonst könnte LM358 kaputt gehen ). Bei eBus- wieder Masse. Am Ausgang sollte jetzt entweder 5V ( 4,7V) oder 0 V liegen. Bin auch nicht der Elektronikprofie, bin mehr der Probierer...
Also: - die Schwellenspannung passt nun, liegt bei 12,8V. Hab hierzu den Spannungsteiler anpassen müssen. - Auf VDD liegen bei mir 19V, geht nun auch in den LM358 rein - Am Ausgang vom LM358 (Pin1) kommen 16V an, nach dem Widerstand R14 (10K) sind das nur noch 0,6V. Was muss/sollte denn am Ausgang zum Max232 anliegen? Vielen Dank ebc für die bisherige Hilfe, das hat mir schon sehr weitergeholfen. Das Testen vom LM358 probier ich noch, muss nur die passenden Spannungen "finden". :-) Gruß Dirk
Zum Max232 0 oder 5 V galube ich... Was leigt den an ebus+ an wenn 16V rauskommt ?
Vom Solarregler kommen 19,5V (konstante Spannung). Sollte also noch im richtigen Bereich liegen, oder?
Ja ist niedrig aber geht ... du hast ja den Spannungsteiler angepasst. Also testest du die Schaltung jetzt direkt am eBus ? Den ich bin mir jetzt nicht sicher ob du da was misst am Ausgang ( mit einem Multimeter ). Ich weiß leider nicht auswendig was am Ausgang kommen muss wenn eBUS LOW anliegt und wenn HIGH anliegt. Wenn an der Eingangspannung (eBus+) LOW 9-12V liegt muss am Ausgang 0 oder 5 V liegen Wenn an der Eingangspannung (eBus+) HIGH liegt muss am Ausgang 0 oder 5 V liegen. Am besten ist eben testen mit zwei Netzgeräten
ach ja konstante spannung kann nicht kommen. Muss ein rechteck sein ist ja ein Datenstrom der aus LOW und HIGH besteht
Hmm, also wenn ich 12V drauf gebe, liegen am Ausgang vom LM358 9,5V an. Es ist doch richtig, dass die Spannung IC2P die Versorgungsspannung des LM358 ist (Pin8)? Liegt in meinem Fall (mit den 12V über Netzteil) bei 10,8V. Im Netz hab ich nun gelesen, dass die bei ca. 6,5V liegen sollte, damit am Ausgang ein Pegel von 5V anliegt...?
Versorgungspannung (LM358) sollte 24 V (19V ) sein. Die Referenzspannung hast du ja auf 12,.. V eingestellt. Bei eBus+ Klemme kann 9V - 24V(19V) reinkommen. Direkt am Ausgang des OP wirst du nicht +5V messen, sondern was höheres, die Z Diode 4,7V ist dann dazu da dass wenn eine Spannung > 4,7 V vorhanden ist, diese auf 4,7V zu begrenzen. Daher Versorgungspannung LM358 auf mindestens maximale Spannung die im System vorkommt. ( = 24 V ). Bei Spannungsteiler --> am - Eingang des OP sollte die Referenzspannung zwischen 12V-15V liegen. Am Eingang eBus+ sollte die Spannung von +9V -> 24V liegen.
Jetzt muss ich nochmal grundsätzlich fragen: wenn ich ein externes Netzteil mit 24V einsetze, wo klemm ich das an? - nach dem 100K Widerstand vom Spannungsteiler (Vdd), welcher dann als Eingang- in den OP reingeht? und - an Vcc vom OP? Im offiziellen PDF sind Gnd und Vcc vom OP über einen Kondensator verbunden. Brauch ich den, und wenn ja, wie hoch soll der sein? 0.1/50 sagt mir nichts... Danke schon wieder im Vorraus! :-) Gruß Dirk
Hi, die Spannung kannst du direkt an den 1000µF anschließen. Das bezieht sich auf das von dir gepostete Bild. 0.1/50 sind IMHO 100nF/50V bzw. 0,1µF/50V
Guten Morgen zusammen, ich hab gestern mal ein Oszi an eBus+ und eBus- angeschlossen - und krieg nur eine konstante Spannung von 22,6V. Wie ebc sagte, müsste ich doch das Rechteck sehen, oder? Muss der Bus erst irgendwie aktiviert werden oder was kann dafür die Ursache sein? Für Tipps dankbar, Gruß Dirk :-)
Was ist den das eigentlich an was du anschließt ? Heizung ? Solar ? Wenn möglich genaue Typenbezeichnung
Bedenke, dass beim Oszi normalerweise GND mit dem Schutzleiter verbunden ist. Nicht dass du dir Messfehler einfängst. ;)
Das mit direktem Anschluss an Erde kann ich nochmal probieren, Danke für den Tipp. Anschließen will ich eine Vaillant auromatic 560. Ist ein Solarregler. Im Netz hab ich schon Beiträge von Leuten gefunden, die den Regler erfolgreich auslesen können, also muss/sollte es ja funktionieren.
Hallo Dirk, Vaillant nutzt fast ausschliesslich seinen hauseigenen Code. Wenn es da Infos gibt wäre ich sehr interessiert. Gruss Klaus.
Hab mich heute mal mit einem Arbeitskollegen unterhalten. Der hat auch gemeint, was mir schon länger im Kopf rumschwirrt: ich habe glaub ein Masse-Problem. Auffällig war nämlich auch, dass wenn ich zum Testen den Pegelwandler angeschlossen hab, ein Temperatursensor gesponnen hat (toggelnde Temperatur). Und immer nur dann, wenn der Sensor Kontakt zu der Messinghülse hat, in der er im Pufferspeicher steckt. Ebenfalls auffällig: früher wollte ich die Spannung der Temperatursensor-Eingänge über die ADC-Eingänge eines AVR-NET-IO abgreifen. Hier kam es dann ebenfalls zu einer Störungsanzeige im Regler der Sensoren. Kann es sein, dass ich kein Recheck sehe, weil der Regler kein "Referenz"-Potential hat?
@KlaRa Infos zu Valliant Telegramme gibts hier Beitrag "eBus CRC Berechnung nachvollziehen" @Dirk Also wenn du ein Oszi hast, dann solltest du auch ein Rechtecksignal am eBus sehen. Wenn nicht dann: 1:) Vielleicht muss man eBus aktivieren bei Valliant, galube aber eher nicht 2.) Du mißt falsch. Ansonst mach mal ein Foto von deiner Oszi Einstellung und deinen Prüfaufbau
Hallo EBC, Datei gefunden. Es dauerte nur etwas die GTAR-Datei zu öffnen. Ging letztlich mit WINRAR. Gruss Klaus.
Hallo ebc, Testaufbau war wie oben beschrieben. Plus und GND direkt an eBus+/-. Zeitbereich des Oszi hab ich von 10ms bis 1s variiert, Auflösung war 10V. Auch bei Auto-Einstellung war kein Rechteck zu sehen. Kann das Oszi aber nochmal von der Arbeit mitnehmen und Fotos machen. Hab am WE mal die ganzen Masseverbindungen gemessen, da find ich keinen Fehler. Solarregler kriegt Strom von der Steuerung der Wärmepumpe. Dort ist die Masse sauber verdrahtet. Auffallend find ich trotzdem die Geschichte mit dem Temperatursensor.
Kopplung eh auf DC und am Messkopf vom Oszi eh nicht auf x10 eingestellt ?. Zeitbereich durchspielen leider habe ich kein Oszi mehr zu Hand, dann könnte ich es dir genauer sagen. Aber grundsätzlich muss ein Rechteck kommen ansonst ist etwas anderes im Argen.
Hallo ich habe mir die ISM1 von Wolf mit Original software gekauft. Wenn ich euch irgendwie aushelfen kann, lasst es mich wissen! MfG Wolfgang
Hallo Zusammen, Ich Lese hier schon eine weile mit und möchte über kurz oder lang meinen Weißhaupt Solarregler WrSol 2.0 auch über den Ebus Auslesen. Hat jemand schon mal was mit Weißhaupt gemacht? @ Dirk: hast du eine Bus-Versorgung? Also Ich habe mal was gelesen das Irgendwo die Spannung Bereitgespellt werden muss und manche "Slaves" auch darüber gespeißt werden. Vielleicht hilft dir das weiter. MfG Christian
Hallo Christian, die Frage ist dann nur: wie finde ich das raus? :-) Einen Pegel sehe ich ja, nur eben kein Rechteck...
ChrisEngel schrieb: > Hat jemand schon mal was mit Weißhaupt gemacht? Hallo Chris! Ja ich habe ebfalls ein Projekt mit dem WRSOL 2.0 Regler den ich auslesen. Das Problem hier ist das der WRSOL über den Service 0x09 0x02 (RAM Auslesen) angesprochen werden muss, um an den Daten ran zu kommen, es sei denn du hast noch einen anderen Regler am Ebus der die Daten aus der WRSol 2 anfordert! Die WRSol hat die Slaveadresse FC und Masteradresse F7 und ist Master 20. MfG Tony G.
Hallo Tony, Danke für deine Tips. Ich habe mir jetzt erst mal einen eBus Koppler gebaut wie er weiter oben schon mal zu sehn war. Leider hat der nicht wirklich Funktioniert. Zwischendurch kamen dann mal ein zwei Telegramme durch. Ich werde morgen mal eine andere Version zusammen bauen. Ich habe an dem WrSol noch einen Heitzkreisregler WCS-EM und eine Fernbedienung WCS-FS hängen. Aber ich bezweifel das der Solarregler mit dem Erweiterungsmodul Komuniziert. Womit ließt du die werte aus? Atmega? Kannst du vielleicht etwas von dem Programm Posten? Wäre sicher sehr Hilfreich. MfG Christian
Hallo Zusammen, kleines Update von mir. Ich habe mittlerweile meinen Adaprter fertig und schon fleißig auf dem Bus gelauscht. Allerdings ist es ja so das der WRsol keine Daten rausrückt.(Wie Tony schon gesagt hat) Ich kriege nur den Datenaustausch zwischen Heizkreisregler und Fernbedienung mit. Was allerdings auch sehr Interesant ist. Bis jetzt habe folgende Werte: Aussentemperatur Raumtemperatur Vorlauftemperatur Uhrzeit Datum Wochentag Betriebsart ( Ob Nur Heißwasserbetrieb oder Heizungsbetrieb) Als nächstes werde ich meinen Adapter mal erweitern und mit einem Atmega ausstatten damit ich auch an die Werte des WRsol komme. MfG Christian
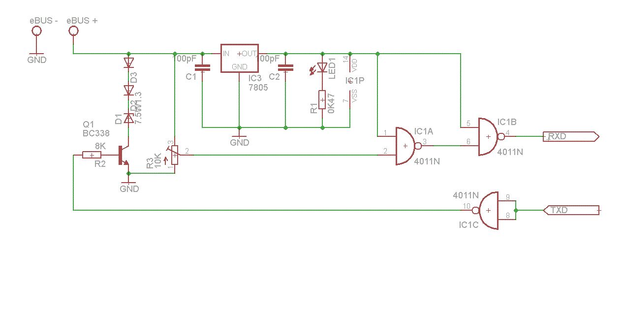
Hallo Zusammen. Ich hab einen Schnittstelle gebaut die Sendet und Empfängt. Das besondere an der Schaltung sind die wenigen Bauteile: 1 x 7805L 2 x BC547 oder sonstiges 2 x Wiederstand 2 x Diode (standart) 1 x Zehnerdiode 7v5 1.3W 1 x HCT4011 (NAND) Der HCT wird zum Senden und Empfangen benutzt! Eine Schaltung sowie eine genaue Bauteilbeschreibung werde ich in den nächsten Tage hier veröffentlichen. Des weiternen werde ich den nächsten Woche meinen Quellcode für den WRSOL noch schreiben. Zur Zeit kann mein MEGA8 seine Idetifikation auf Anfrage Senden und Telegramme auswerten. Geplant ist noch das - CRC Prüfen - Auslesen der Daten (wie Kol. Temp, Speicher Temp., Leitung KW usw.) - Verarbeitung der Daten von der WRSOL Frohes Schaffen Tony
Hallo, Das klingt ganz nach dem eBus Wandler wie er auf der eBus wiki seite beschrieben ist. Ich habe momentan einen Atmega 32 am eBus der aber nur mithört und die Werte auf einem Display anzeigt. Leider habe ich noch nichts aus dem WrSol rausbekommen. Weißt du vielleicht an welchen Speicherbereichen im WrSol die Werte abgelegt werden? Die CRC müsste ja eine 8Bit CRC sein soweit ich weiß mit dem Polynom 9B und Initialwert 0. Leider muss ich momentan erst mal meine Rolläden fertig machen danach werde ich mich wieder Intensiv mit dem eBus beschäftigen. MfG Christian
Chris Engel schrieb: > Weißt du vielleicht an welchen Speicherbereichen im WrSol die Werte > abgelegt werden? Hallo Chris! Ja ich habe alle Codes heraus bekommen die ich zum Auslesen des ROMs der WRSOL brauche. Ich habe nur zur Zeit Probleme mit meiner Software weil mein UART des ATMEGA8 nicht so will wie ich mir das gedacht habe! Das Problem liegt darin das mein MEGA8 die Anforderung sendet und gleich wieder ein Zeichen empfangen muss! Aber leider zeigt er mir noch die Daten die ich schon gesendet habe! Ich weis erst mal momentan nicht ganz weiter... Wenn ich heut Abend Zeit hab werde ich die Soft mal Uploaden. MfG Tony
Hallo Zusammen! Wie versprochen gibt es heut meine Schaltung von dem eBUS Converter und meinem angefangenen Programm. Für Rechtschreibung und sinnlose Bytes entschuldige ich mich schon mal :-). So das Problem ligt derzeit hier:
1 | case READ_DATA: // Hier ist das PROBLEM, HIER WERDEN DIE VON ATMEGA GESENDETE BYTE NOCH MAL EMPFANGEN, UND DER BUFFER FÜLLT SICH FALSCH |
2 | c = ser_getc(); |
3 | {
|
4 | if ((!(c==SYN))) { ebus_buffer[ebus_pos] = c; if (!(ebus_pos>39)) ebus_pos++;} |
5 | else if ((c==SYN)) { } // data_push(); zustand=ANALYSE_READ_DATA;/* ebus_control |= ERROR_TO_READ_DATA;*/} |
6 | |
7 | }
|
8 | if (ebus_pos==5) Folge_Bytes = ebus_buffer[3]; |
9 | if (ebus_pos==(Folge_Bytes+6)) {data_push(); zustand=ANALYSE_READ_DATA;} //data_push() schiebt den ebus_buffer ich richtige POSITION |
10 | // else zustand=REC_DATA;
|
11 | break; |
Bevor ich READ_DATA aufrufe sendet der Mega8 MASTER_ADRESSE,WRSOL_SLAVE,0x07,0x04,0x01,0x00. So jetzt würde ich eigentlich das Telegramm der WRSol bekommen das es sie gibt. Das beginnt mit 0x00; 0x0A; usw. Das will ich jetzt lesen! Leider bekomme ich aber die Bytes noch von meinem Senden also so: 0x04,0x01,0x00,CRC und dann erst 0x00,0x0A usw. obwohl ich UCSRB &= ~(1<<RXEN); ausschalte. Woran kann das liegen? MfG Tony
Hallo Tony, erstmal Danke für dein Programm und deinen Schaltplan. Ich kann leider auch nicht sehn warum du deine gesendeten Zeichen nochmal empfängst es sieht eigentlich alles Richtig aus. Hast du schonmal versucht anstatt an den WrSol an einen PC zu schicken. Dann siehst du ob der Atmega wirklich seine eigenen zeichen empfängt oder ob vll ein ebus Teilnehmer die Daten verzögert spiegelt ( warum auch immer ). Ich muss dazu sagen das ich eigentlich immer in Assembler Programmiere und mich mit C nicht wirklich gut auskenne. Konntest du mittlerweile schon die Daten auslesen? MfG Christian
Hallo Christian! Hab das Problem gelöst! :) Ich hab in der Sendefunktion ein Delay von genau 8 ms eingebaut, weil er warscheinlich das gesendete gleich wieder ins Register gelesen hat! Nun funktioniert es so wie es sein soll! Und JA ich hab alle möglichen Daten aus der WRSOL testweise auslesen können! Ich habe auch noch einen kleinen Fehler in der analyse_data() Funktion gefunden, den ich noch korrigiert habe. Wenn ich mit meinem Code noch etwas weiter bin, werd ich ihn hier nochmal offenbaren und zwar mit Auslesung der WRSOL Daten. :) Bis Später... MfG Tony
Hallo lol wusste gar nich das eBus so populär ist :).Von der Frima TEM (arbeite dort) gibts es schon fertige Aufzeichnungs Tools. Über USB oder LAN. Gruss
@ Chris Engel: das du das gesendete Zeichen wieder empfängts hängt mit der Arbitrierung zusammen. Du musst das empfangene Zeichen auch überprüfen, ob es das gesendete ist, sonst darfst du nicht weiterschicken!! siehe: http://ebus.webhop.org/twiki/pub/EBus/EBusDoku/Spec_Prot_12_V1_3_1.pdf (Kapitel 6.2) @ Pido: Wenn du bei TEM arbeitest könntest du doch mithelfen den eBus zu einem offeneren Standard zu machen ;) Auf http://ebus.webhop.org hast du die Möglichkeit dazu.... lg Bernhard
Habe ein Nullmodemkabel und dazu ein USB-RS 232 Adapterkabel am ISM1 Schnittstellenmodul. Fehlermeldung " Keine serielle Verbindung verfügbar. Vorher hatte ich einen anderen PC dabei hatte ich ein USB RS 232 Adapterkabel nicht nötig,da der Anschluss da war. Frage was hat das " blöde " Teil ?
Wäre es für jemanden hier im Forum möglich den Schaltplan von Tony um eine serielle Schnittstelle mittels MAX232 zu erweitern? Danke und Gruss, Ingo
D.h. T1in an Pin 4 vom 4011N und R1in an Pin 8/9, sowie V+ an +5V und V- an GND? C1+ und C1-, sowie C2+ und C2- jeweils mit einem Elko 1nF schliessen? Wie gesagt, bin nicht so bewandert, schaffe es wohl gerade mir einen fertigen Plan zusammenzulöten...aber was ich da genau löte...
ebc schrieb: > ebus Daten auf SD Karte loggen Hallo Christian, ich habe eine Vaillant VC126 Therme im Betrieb mit eBus und möchte versuchen wesentliche Betriebsdaten zu loggen. Du hast hier eine interessante Schaltung vorgestellt auf Basis eines atmega8 in Verbindung mit einer SD-Karte. Ich würde mir diese Schaltung gerne nachbauen, jedoch fehlt bei Deinem Hinweis jeglicher Link zu der Betriebs-Software für den Atmega. Wärst Du bereit mir/uns das zugehörige Programm für diese Applikation beizustellen? Ich bin Mitglied im Bereich eBus-wiki den BernhardH freundlicherweise ins Leben gerufen hat und würde dort meine Erkenntnisse, die ich hoffentlich auch mit Deiner Hilfe noch erarbeiten werde, der Gemeinschaft zur Verfügung stellen. Freue mich auf eine Antwort. Gruß, Reinhold
Hallo Leute, Ich bin neu hier und hoffe das der ein oder andere hier noch reinschaut ^^ Suche seit wochen eine anleitung zum Bau eines Interface vom e-bus zum PC. Oder ist es möglich ein fertiges teil über das Forum hier zu bekommen ? Gruß Bahlu
Hallo Thomas, im ebus wiki sind einige Schaltpläne zusammengetragen: http://ebus.webhop.org/twiki/bin/view.pl/EBus/EBusKonverter bestimmt findest du dort brauchbare Informationen bzw. Kontakte. lg Bernhard
habe mal eine EBus-Interface Platine nach folgenden Forum-Einträgen in KICAD entworfen. http://www.ip-symcon.de/forum/f19/ebus-adapter-senden-empfangen-10799/index6.html#post119974 Galvanische Trennung ist NICHT mit auf der Platine, dafür gibt es günstige serielle Adapter aus HongKong für ein paar Euros in Ebay. Selbstbau lohnt da kaum.
Tolle Platine. Hätte Interesse an der Platine. Hast du noch ein paar Stück davon?
mips-freund schrieb: > Tolle Platine. > > > Hätte Interesse an der Platine. > > Hast du noch ein paar Stück davon? ja, könnte noch ein paar abgeben Bitte Boardmail an mich
Kann euch Anwendern der Schaltung nur IPSymcon empfehlen. Dort hat der äußerst kompetenter User Andreas (Brownson) ein Anwendermodul für die Software geschrieben, dass schon die Checksummengeschichte und Decodierung recht einfach macht. Aber Vorsicht: IPSymcon macht süchtig, man will alles damit machen.... Gruß Helmut
Hi, ich weiß, der Thread ist "Stein alt" ;-) Hoffe das keiner Anstoß daran nimmt. Bin über das Wiki hierher gelangt. Ich suche noch einen RS232 zu E-Bus Adapter. Hat noch jemand so einen rumliegen? Oder gibt es noch eine Alternative ohne IC's zu brennen? Habe leider nicht die Hardware dazu. Ein bisschen Löten bekomme ich allerdings noch hin. Habe mir schon einen EMS-Bus Adabter gebaut. Wenn es auch ohne IC Brennen geht, wäre vielleicht eine Teileliste für Reichelt o.ä. nett - BlackBoard Vorlage wäre auch schön ;-) Versuchen möchte ich meine Westaflex WAC300 anzubinden (Beitrag "Westaflex WAC 300 E-Bus? Daten auslesen/ändern"). Und da ich nicht genau weiss ob das Gerät E-BUS spricht, wollte ich mir nicht gleich für 129 euro ein LAN zu EBus adapter kaufen ;-) Danke!!!
Hallo Andre, ich hatte anfangs auch einen EBUS-Adapter zusammengebastelt. Dann hinterher habe ich aus zeitlichen Gründen einen Adapter von eService gekauft. Dies war eine Empfehlung des Forums und ich hatte auch nie Probleme mit dem guten Stück. http://www.eservice-online.de/eBus/ mfg. Klaus.
Hi Klaus, Danke für den Tipp! Seite kannte ich schon:-) Habe dort aber leider nur die Recht kostspieligen HUT/REG Adapter gefunden. Da ich noch nicht mal weiss ob die WAC300 überhaupt E-Bus spricht, wollte ich nicht gleich soviel ausgeben ;-) Später, wenn es denn wirklich klappen sollte ist das ne echt feine Sache - und der Preis mit Netzwerk-Schnittstelle ist dann auch ok. Aber nicht zum rumspielen und dann doch nicht gebrauchen können ;-) Gruß, Andre
Hallo! Hat zufällig jemand eine Idee vom RAM-Aufbau einer Weishaupt WRSOL 1.1 Solarsteuerung? Ich will per eBus Daten wie die aktuelle Kollektortemperatur auslesen. Bei der alten WRSOL 1.0 geht es mit den RAM Adressen wie in https://forum.fhem.de/index.php?topic=65678.0 beschrieben. Bei der WRSOL 1.1 findet sich in dem RAM-Bereich nur 00 01 02 03 ... für jeden 256-Block. Nur weiter unten sind viele Werte, aber bis jetzt konnte ich noch nicht finden was wo ist. Im Link ist auch ein weiterer Thread verlinkt mit der Auswertungssoftware von Weishaupt auf Google Drive. In deren Datendateien sind für viele WRSOL-Geräte die RAM-Adressen erkennbar. Nicht aber für WRSOL 1.1 Gibt es diese Auswertungssoftware auch für WRSOL 1.1? Danke Christian
Hallo, bin auch aktuell interessiert meine wrsol 1.1 auszulesen. Konnte über Weishaupt folgendes Dokument erhalten. Bin jedoch noch nicht weiter gekommen. Vielleicht hilft mein Dokument ja weiter. Bin auf jedenfall an deien Resultaten interessiert. mfg, Kim
Kim Hanesch schrieb: > Vielleicht hilft mein Dokument ja weiter. Hätte man dies früher auch von Vailant erhalten. Ich meine, heute ist Vailant immer noch nicht so kooperativ. mfg Klaus
Bitte melde dich an um einen Beitrag zu schreiben. Anmeldung ist kostenlos und dauert nur eine Minute.
Bestehender Account
Schon ein Account bei Google/GoogleMail? Keine Anmeldung erforderlich!
Mit Google-Account einloggen
Mit Google-Account einloggen
Noch kein Account? Hier anmelden.




