Hallo zusammen! Nach zahlreichem Fragen in diesem Forum habe ich nun einen Entwurf für eine Bus-gesteuerte Relaisplatine angefertigt. Es wäre toll, wenn jemand mal einen Blick darauf werfen könnte und mir vielleicht sagt ob es so sinnvoll ist diese Platine zu fertigen, bzw. ob noch grobe Fehler auf den ersten Blick erkennbar sind. Es folgen noch div. Bilder des Layouts. Über Antworten würde ich mich sehr freuen, schöne Grüße, Alex
@Alex Bürgel (alex22) in deiner Schaltung fehlt wahrscheinlich ein Kondensator am Reset-Eingang vom Prozessor Ic3 Pin 1 nach Masse oder willst du einen Reset von außen steuern? Ist die Diodenbeschaltung von den Relaisspulen korrekt? Hab ich so noch nicht gesehen. gruß Martin
@ Alex Bürgel (alex22) hallo nochmal, zu deinem Layout,auch wenn`s schwer fällt, die Massefläche (Poligon) brauchst du nicht und kannste weglassen. Die Leiterbahn die du zwischen Relaiskontakte und Spule geführt hast würde ich anders verlegen.Zu nahe an den Niedervoltbereich. Den durch die Relais schon vorgegebenen Isolationsabstand solltest du nutzen.Und wie wird die Leiterplatte befestigt? Einen kleinen Text z.B.LS+BS(gespiegelt)solltest du deinem Board auch noch spendieren. Für die Leiterplattenfertigung unverzichtbar. Gruß Martin
Hallo pcbfreak, vielen Dank für dein Interesse! :-) >pcbfreak wrote: > zu deinem Layout,auch wenn`s schwer fällt, > die Massefläche (Poligon) brauchst du nicht und kannste weglassen. Warum? Ich finde es eigentlich ganz praktisch, da dann nicht so ein großer Bereich geätzt werden muss. Oder gibt es einen besonderen Grund die wegzulassen? > Die Leiterbahn die du zwischen Relaiskontakte und Spule geführt hast > würde ich anders verlegen.Zu nahe an den Niedervoltbereich. Auch wenn es PE ist? :-( >Und wie wird die Leiterplatte befestigt? Ich wollte die Leiterplatte(n) in solche Aufputz-Verteilerdosen reinlegen. >Einen kleinen Text z.B.LS+BS(gespiegelt)solltest du deinem Board auch noch >spendieren. Ja, da hast du Recht, das könnte wohl nicht schaden. Wofür steht denn LS bzw. BS? Schöne Grüße, Alex
- eine 230V-Leiterbahn zu nahe an Massefläche - Snubber sieht für 230V/5A falsch dimensioniert aus (siehe http://www.mikrocontroller.net/attachment/26140/RC_Glied.pdf) - 90 Grad-Winkel an Leiterbahnen sehen nicht schön aus - etwas unaufgeräumte Verteilung der Bauteile und Buchsen (Relais nebeneinander, 230V-Buchsen nebeneinander?) - Quarz etwas weit weg vom Microcontroller - Spannungsregler durch Umlegen kühlen? - zu kleiner Kondensator auf Eingangsseite des 7805. Das sollten eher 300uF oder mehr (und nicht 300nF) sein, dazu ein 100N. - eine zweite 9V-Spannung für die Relais? Das sind IMHO 6V-Relais von Finder, die laufen perfekt mit 5V (s. Datenblatt)
Dietmar hat eigentlich alles gesagt, da gibts nicht mehr viel hinzuzufügen... :-)
Hallo Dietmar, auch dir vorab vielen Dank für deine Anmerkungen! Ich habe versucht einige davon umzusetzen. >Dietmar E wrote: > - eine 230V-Leiterbahn zu nahe an Massefläche Das ist PE, ist das "wirklich" so schlimm? Ich habe nun knapp 5mm Abstand eingebaut zwischen PE und GND der Niederspannungsseite. > - Snubber sieht für 230V/5A falsch dimensioniert aus (siehe > http://www.mikrocontroller.net/attachment/26140/RC_Glied.pdf) Dieses Dokument kannte ich noch gar nicht, sieht aber super aus. Gilt das für Wechselspannung? Ich hatte meiner Werte hier her: http://www.mikrocontroller.net/articles/Snubber > - 90 Grad-Winkel an Leiterbahnen sehen nicht schön aus Habe nun 45° Winkel eingebaut wo vorher 90° waren. Du hast Recht, sieht besser aus und scheint auch platzsparender zu sein! > - etwas unaufgeräumte Verteilung der Bauteile und Buchsen (Relais > nebeneinander, 230V-Buchsen nebeneinander?) Die Relais sollen laut Finder 5mm Abstand zueinander haben um gegenseitige Beeinflussung zu verhindern. Habe mir gedacht den Platz zu nutzen und da den Snubber hinzubauen. Ausserdem passt so die H-Brücke auf der Niederspannungsseite schön dazwischen. Das mit den 230V-Buchsen wäre natürlich toll, muss ich mal versuchen, ob ich das hinbekomme. > - Quarz etwas weit weg vom Microcontroller Ja, das stimmt leider. > - Spannungsregler durch Umlegen kühlen? Meinst du den 7809? Ich habe es durchgerechnet. Da die Relais nur jeweils einen 20ms Puls brauchen um umzuschalten sollte (!) das kein Problem sein. > - zu kleiner Kondensator auf Eingangsseite des 7805. Das sollten eher > 300uF oder mehr (und nicht 300nF) sein, dazu ein 100N. Meinst du auch hier den 7809? Die 330nF hatte ich aus dem Datenblatt: "typical application circuit". Schadet dort ein größerer C also nicht? > - eine zweite 9V-Spannung für die Relais? Das sind IMHO 6V-Relais von > Finder, die laufen perfekt mit 5V (s. Datenblatt) Ja, auch da hast du Recht. Jedoch kommt die H-Brücke sowohl auf High- als auch Low-Side nur bis auf 1,2V an die Versorgungsspannung ran. Dann noch 1V in den vorgeschalteten Dioden macht 9V - 3,4V = 5,6V an den Relais. Wie gesagt VIEEELEN DANK an alle die sich die Mühe machen hier mal drüberzuschauen. Es ist das erste Projekt dieser "Größenordnung" für mich. Schönen Abend noch, Alex
@ Alex Bürgel >Ja, da hast du Recht, das könnte wohl nicht schaden. Wofür steht denn LS >bzw. BS? LS=Lötseite BS=Bestückungsseite >Warum? Ich finde es eigentlich ganz praktisch, da dann nicht so ein >großer Bereich geätzt werden muss. Oder gibt es einen besonderen Grund >die wegzulassen? Wenn deinen ersten Ätzversuche noch nicht so gelingen,kann ein Fussel beim Belicheten einen Kurzschluß machen.Ohne Massefläche ist die Gefahr einfach geringer.Bei Digitalschaltungen ist eine Massefläche elektrisch unnötig. Beim Löten brauchste dann einen dicken Lötkolben weil die Wärme über eine Massefläche abgeleitet wird. Dein letzter Boardentwurf ist dagegen schon besser. kleb deine Platte wenigsten in der Abzweigdose fest. gruß Martin
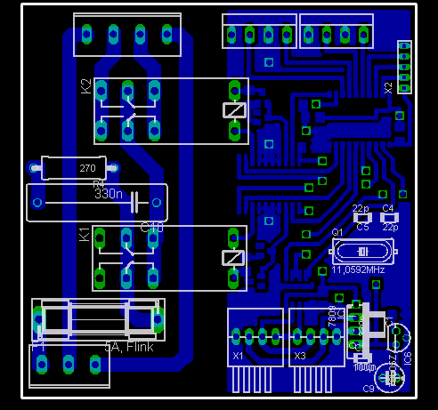
Guten Morgen, ich habe mal die ganzen "alten" Board-Designs entfernt, damit es nicht zu Verwirrungen kommt. Also, wie gesagt, die Platine soll 230V-AC bei max. 5A schalten, auch induktive Lasten, wie z.B. Rolladenmotoren. Hier ist nochmal ein Bild des aktuellen Top-Layers. Schöne Grüße, Alex
Morgen selber, schon besser das ganze,aber Text haste immer noch nicht plaziert. Wenn du es wegläßt wirste spätestens bei der Herstellung der Leiterplatte merken,wie wichtig das ist. Deinen Schaltplan solltest du auch noch mal einstellen damit man sehen kann ob angeregte Änderungen erfolgt sind. Gruß Martin
pcbfreak wrote: > > schon besser das ganze,aber Text haste immer noch nicht plaziert. > Wenn du es wegläßt wirste spätestens bei der Herstellung der > Leiterplatte > merken,wie wichtig das ist. Hatte ich wieder vergessen, ist jetzt drauf. > Deinen Schaltplan solltest du auch noch mal einstellen damit man sehen > kann ob angeregte Änderungen erfolgt sind. Da hat sich (leider) nichts verändert. Die Punkte waren: -Größerer Eingangs-Pufferkondensator vor dem 7809, aber da verstehe ich nicht weshalb. Im Datenblatt ist ein 330nF abgebildet. -Snubber falsch dimensioniert?? Ich habe ihn so dimensioniert wie im Wiki dieser Seite beschrieben... Mit der PDF von Dietmar kommen tatsächlich ganz andere Werte raus: 2,7µF und 4 Ohm. => Der Wechselstromwiderstand wäre dann ja nur noch ~ 1,2kOhm, ist das nicht sehr wenig?? Dann fließen ja immer ~ 300mA durch die 230V-Seite auch wenn die Relais aus sind?! Und ich konnte keinen 2,7µF (o.ä.) Kondensator der Klasse X2 finden.... Die gehen nur bis 1µF hoch. Also, was tun? Schöne Grüße, Alex
-Größerer Eingangs-Pufferkondensator vor dem 7809, aber da verstehe ich nicht weshalb. Im Datenblatt ist ein 330nF abgebildet. Wahrscheinlich um Störungen die über das Kabel einstreuen durch die Tiefpaas wirkung klein zuhalten.Das weiß der Autor vom Datenblatt ja nicht. Ist ein Resetkondensator unnötig? Hast dich dazu nicht geäußert. Thema Snubber:http://www.mikrocontroller.net/articles/Snubber Bei dem Snubber kann man nicht immer nach einer Formel gehen. Denn man muß die Bauteile die man errechnet hat ja auch bekommen können. nimm 270 Ohm/1Watt oder höher und 0,47-0,68 µF/400V Sonst noch Fragen? Gruß MArtin
Hallo Martin, was hat es denn mit dem "Reset-Kondensator" auf sich? Verhindert der einen unbeabsichtigten Reset bei kurzzeitigem Einbruch der Versorgungsspannung oder wozu ist der gedacht? Und ja, ich möchte über die ISP-Schnittstelle zum Programmieren der Platine den Reset steuern können. Schöne Grüße, Alex
Alex Bürgel wrote: > was hat es denn mit dem "Reset-Kondensator" auf sich? Verhindert der > einen unbeabsichtigten Reset bei kurzzeitigem Einbruch der > Versorgungsspannung oder wozu ist der gedacht? das auch, richtig. und da der C mit dem R ein RC-glied bildet, wird auch verhindert, dass der atmel zu früh losläuft, wenn die versorgungsspannung "langsam" steigt. grüße, holli
@ Alex Bürgel >was hat es denn mit dem "Reset-Kondensator" auf sich? Verhindert der >einen unbeabsichtigten Reset bei kurzzeitigem Einbruch der >Versorgungsspannung oder wozu ist der gedacht? Der Reseteingang ist ein aktiv-Low Eingang. D.h.Der Prozessor benötigt kurz nachdem die Betriebsspannung stabil ist einen automatischen Impuls (von high(+5V) nach low(0Volt))um korrekt zu starten.Dein PC macht das (unsichtbar)genauso.Den Resetknopf am PC kann man dann nach belieben betätigen um einen Neustart zu erzwingen. Das ist bei den meisten Prozessor-Schaltungen so. Brauchts dir nur andere Boardprojekte mit Prozessoren hier im Forum ansehen.Da findest du meist einen Kondensator mit Vorwiderstand vom Reseteingang nach Masse.Der Widerstand begrenzt den Strom für den Kondensator und zieht das Signal wieder nach +5V wenn der Kondensator seine Aufgabe erfüllt hat. Dieser Kondensator zieht über den Widerstand die Spannung für einen Sekundenbruchteil auf nahezu 0 Volt und steigt dann wieder auf knapp der Betriebsspannung.Kann man messtechnisch nur mit dem Oszilloskop erfassen weil die Impulszeit im Milisekundenbereich liegt.Du Kannst einen 100nF - 470nF bedenkenlos benutzen. Ich hoffe mich verständlich ausgedrückt zu haben. Gruß Martin
Hallo Martin, so etwas habe ich mir schon gedacht. Ich frage mich, weshalb es in den Atmel Datenblättern dann keine Abbildung eines "typical reset cuircuits" gibt, das wäre doch sicherlich eine sinnvolle Ergänzung. Ich habe bisher immer mit PIC Mikrocontrollern gearbeitet und die waren da nicht so wählerisch. Nun ja, ich werde vorsichtshalber noch diesen Reset-Kondensator einbauen. Stört es denn das Programmiergerät nicht wenn es den Reset-Pin auf low ziehen will und dann noch der Kondensator dies zunächst verhindert? (wird die Schaltung nicht zu träge vom Programmiergerät aus betrachtet?) Schöne Grüße und noch ein schönes Wochenende! Alex
Alex Bürgel wrote: > Ich frage mich, weshalb es in den > Atmel Datenblättern dann keine Abbildung eines "typical reset cuircuits" > gibt, das wäre doch sicherlich eine sinnvolle Ergänzung. Gibt es: Application Note AVR042. Und sonderlich empfindlich sind die AVRs da nicht (mehr). Ältere (AT90Sxxx) waren es schon eher, manche Erfahrung stammt aus dieser Zeit.
@Alex Bürgel wenn die Hersteller jede Kleinigkeit und Beispiele in Ihre Datenblätter einbringen würden wären das schnell Bücher die aber Geld kosten aber nicht mehr Geld bringen.Diese Datenbücher waren früher auch nicht jedem zugänglich und mußte man sich mehr oder weniger zusammenschnorren.Seit Beginn des Internets dürfte dieses Zeitalter wohl Gott sei Dank vorbei sein. Manche Applikationen sind recht Innovativ und Umfangreich.Das hängt aber von der Technologie und Philosopi der Hersteller ab was die veröffentlichen wollen.Meist sind die Veröffentlichungen nur Minimalinformationen als Dokumentation und Lerngrundlage damit der Entwickler schnell versteht wie die Schaltung arbeitet. Die Beschaltung des Reset-Eingangs gehört eigentlich zum Grundwissen der Prozessorbeschaltung,genau so wie die Betriebsspannung, der Oszillator und vieles mehr.Man kann den Reset auch mit einem Schalter oder je nach Wunsch und Anwendung von einer anderen Schaltung(z.B.Watchdog) ansteuern lassen.Der Fantasie sind da,glaub ich,keine Grenzen gesetzt. Gruß Martin
>wenn die Hersteller jede Kleinigkeit und Beispiele in Ihre Datenblätter >einbringen würden wären das schnell Bücher die aber Geld kosten aber >nicht mehr Geld bringen. Das ist Quatsch.
@ pcbfreak Ich beweis dir das Gegenteil: http://www.atmel.com/dyn/resources/prod_documents/doc2486.pdf - Datenblatt des Atmega8 - 308 Seiten - Kostenloser Download
@Alex Bürgel Beachte inhaltlose Beiträge nicht,die dir nichts bringen.Solche Beiträge gibt´s in jedem Thread von Leuten die Aufmerksamkeit erregen wollen. Urteile selbst was dir nützt. Poster die hier nichts mehr als ja,nein,quatsch oder sich ungefragt zu einen Nachweis verpflichtet fühlen,sollten sich auf den eigentlichen Zweck des Forums einerseits und diesem Thread andererseits besinnen dem Fragesteller bei seinem Problem behilflich zu sein.Alles andere ist kontraproduktiv und nutzlos. Für einen nützliche Beitrag zu diesem Thema sind diese schmallippigen Beiträge denkbar ungeeignet. Die ursprüpngliche Problematik war die normale minimale Beschaltung des Reset-Eingangs des Prozessors.Zu diesem Thema bietet der Hersteller KEIN BEISPIEL wie ich mich selbst überzeugt habe.Einzig für den externen Takt sind Beschaltungbeispiele angegeben.Somit ist meine These richtig und damit eindeutig und unwiederlegbar bewiesen.Du als Fragesteller hast dies ja auch so beurteilt. Letztendlich sollte durch diese Hilfe dir geholfen werden und nicht irgend welchen Egomanen. Gruß Martin
pcbfreak wrote: > Die ursprüpngliche Problematik war die normale minimale Beschaltung des > Reset-Eingangs des Prozessors.Zu diesem Thema bietet der Hersteller > KEIN BEISPIEL wie ich mich selbst überzeugt habe. Ach? Atmel AN AVR040 Seite 15: "Recommended Reset Pin Connection".
@ Alex Bürgel > Stört es denn das Programmiergerät nicht wenn es den Reset-Pin auf low > ziehen will und dann noch der Kondensator dies zunächst verhindert? Dem STK200 und dem USBisp macht das jedenfalls nichts aus. Ich habe selbst immer 10k an Reset gegen Versorgungsspannung und einen 100nF an Reset gegen Masse. @ pcbfreak Was du sagst ist ja richtig, aber die stellen doch wirklich recht große PDF-Dateien ins Netz, das sind doch fast ganze Bücher.
@ Atmega8 Atmega8 >Ach? Atmel AN AVR040 Seite 15: "Recommended Reset Pin Connection". Ich bezog mich auf dein verlinktes Datenblatt das du hier im Thread schon gepostet hast.Der hier zuletzt gepostete Hinweis scheint ein anderes Datenblatt zu sein. Hättest eben auch hier einen Link beitragen können,als in Rätseln zu posten. Mach dir nichts draus ,nobody is perfect. >Was du sagst ist ja richtig, aber die stellen doch wirklich recht große >PDF-Dateien ins Netz, das sind doch fast ganze Bücher. Wenn man sich die ausdruckt,hängt aber auch von der Applikation ab. Ich bezog mich mit meiner Argumentation auf die 80er und 90er Jahre wo man nur große dicke Datenbücher der Hersteller bekam. Die meisten Jüngeren können sich wohl dieses Pre-Internetzeitalter in der Elektronik wohl nicht vorstellen. Groß Martin
Ich hab mir auch noch nicht alle Datenblätter von Atmel angeschaut. > Hättest eben auch hier einen Link beitragen können,als in Rätseln zu posten. Ja, "a-k" hatte keinen Link zu der Application Note. > Mach dir nichts draus ,nobody is perfect. Ich weiß dass ich nicht perfekt bin. > Die meisten Jüngeren können sich wohl dieses Pre-Internetzeitalter > in der Elektronik wohl nicht vorstellen. Also vermissen tu ich's nicht. lg Mike
Hab mir des Datenbuch vom ATmega8 ausgedruckt. Ist doch schön, trotz Computer und Internet mal was handfestes zu haben.
Dumm auch, dass der PC mit "Vista" immer noch nicht Kaffee kochen kann !
Guten Morgen! Ich wünsch euch einen guten Start in die neue Woche. Da die Diskussion über den Reset-Kondensator mit so viel Elan geführt wurde mutmaße ich mal das dies die größte mögliche Fehlerquelle der Schaltung war und sie sonst O.K. ist?! => Also, ich habe mir die oben genannte Application Note AVR040 angeschaut und den dort empfohlenen Kondensator mit in die Schaltung eingebaut. Schöne Grüße, Alex
Ich hatte zwischenzeitlich >700 mega8515 in einem Board ohne RC-Glied am Reset programmiert und getestet: keinerlei Probleme. Zu einem mega8 kann ich nach 20 Stck. noch nichts Repräsentatives berichten. Es muss auch funktionieren, da die aktuellen mega- und tiny-Serien einen internen Pullup von ca. 50k (?) haben. Zudem kann man in den fuses das Startverhalten einstellen. (Wartezeit und Takte, bis die mcu startet.) Eure negativen Erfahrungen teile ich bei der alten 90S-Serie. Wo wir schon bei Fuses und Reset sind: die Brown-Out Detection ist auch eine feine Sache... (Ich bin sicher, dass einige mich jetzt gern widerlegen möchten: wenn es geht mit praktischen Erfahrungen und nicht mit eher mäßig an aktuelle Serien angepassten ANs...) Viele Grüße, Hendrik
Bitte melde dich an um einen Beitrag zu schreiben. Anmeldung ist kostenlos und dauert nur eine Minute.
Bestehender Account
Schon ein Account bei Google/GoogleMail? Keine Anmeldung erforderlich!
Mit Google-Account einloggen
Mit Google-Account einloggen
Noch kein Account? Hier anmelden.



