Liebe Leute bitte um Nachhilfe! Ich arbeite mit einem LED-Treiber (MAX6954) und möchte damit LEDs ansteuern, die ich jedoch aufgrund eines nicht beeinflussbaren hohen Vorwiderstandes (~ 100 Ohm) mit einer weitaus höheren Spannung versorgen muss, als mir der LED Treiber liefern kann. Aufgrund dieser Situation möchte ich die LEDs über einen zweiten Stromkreis und mit Hilfe von Transistoren versorgen. Der LED Treiber steuert 64 LEDs in Form einer LED Matrix an, wobei die Spalten der Matrix als Anode dienen, und die jeweils aktive Zeilen als Kathode geschalten wird. Um eine separate Stromversorgung verwenden zu können habe ich nun an die Ausgänge des Treibers für die Spalten 8 NPN Transistoren geschalten. So weit so gut! Da nun der LED-Treiber mit Multiplexing arbeitet, werden die Zeilen dadurch ausgeschalten, dass an den Ausgängen für die Zeilen, die gerade NICHT leuchten sollen, Spannung angelegt wird. Aus diesem Grund kann ich hier keine NPN Transistoren verwenden. Ich möchte daher gerne PNP Transistoren einsetzen, jedoch stellt sich hier das Problem, dass die Spannung des LED-Treibers nicht ausreicht um den PNP zu sperren. Zum Testen verwende ich vorerst eine nicht stabilisierte Stromversorgung in Form eines LiPo Akkus. Der LED-Treiber liefert uns etwa 3.3 V, der zweite Stromkreis soll mit 7,4 V betrieben werden. Wie kann ich einen PNP-Transistor schalten, wenn ich als Spannung zum Schalten der Basis nur 3.3 V statt der nötigen 7.4 V zur Verfügung habe? Könnte man z.B. mit Hilfe eines NPN-Transistors den Steuerstrom so verstärken, dass er zum Schalten des PNP ausreicht? Wie müsste die Schaltung dann aussehen? (Ich habe bereits verschiedenste Schaltungen getestet jedoch bisher ohne Erfolg) Ich habe bisher mit BC337 und BC327 herumgespielt. Bin für jede Hilfe dankbar!! Liebe Grüße!
Bin mir nicht sicher ob ich dich richtig verstanden habe.
@ Georg G. (electronicnewbie) >NICHT leuchten sollen, Spannung angelegt wird. Aus diesem Grund kann ich >hier keine NPN Transistoren verwenden. Doch, mit einem zusätzlichen Inverter. Aber du brauchst so oder so einen gescheiten Pegelwandler. >Zum Testen verwende ich vorerst eine nicht stabilisierte Stromversorgung >in Form eines LiPo Akkus. Sehr sinnvoll . . . >getestet jedoch bisher ohne Erfolg) Ich habe bisher mit BC337 und BC327 >herumgespielt. Nicht rumspielen, nachdenken! MFG Falk
Danke für eure Antworten! @hubert: ich denke du hast es richtig verstanden! Jedoch habe ich es mit deiner Schaltung nicht hinbekommen! Ich schaffe es nicht ein LED zum leuchten zu bringen. @Falk: Danke für den Tipp mit dem Pegelwandler. Ich habe es mit dem Schaltplan in folgendem link (http://www.elektronik-kompendium.de/sites/praxis/schalt/pegelwandler-transistor-1.gif) versucht. Wobei ich statt der 5V -> 3,3V und der 12V -> 7,4V verwendet habe. Und für die Widerstände folgende Werte anhand von http://www.mikrocontroller.net/articles/Basiswiderstand errechnet habe: R1 = 1,5k Ohm R2 = 70 Ohm R3 = 150 Ohm Die LED habe ich einmal zwischen V2 Emitter und GND gehängt und ein anderes mal an A bzw. 7,4V mit Vorwiderstand. Damit lässt sich die LED zwar zur richtigen Zeit ein/aus schalten, jedoch verhält sie sich kurz nach dem Einschalten etwas eigenartig indem sie zunächst hell leuchtet und sofort danach viel dunkler wird. Hat irgendwer hierzu vielleicht eine Erklärung? Vielen Dank!
@ Georg G. (electronicnewbie) >@Falk: Danke für den Tipp mit dem Pegelwandler. Ich habe es mit dem >Schaltplan in folgendem link >(http://www.elektronik-kompendium.de/sites/praxis/s...) >versucht. Pegelwandler ist nicht gleich Pegelwandler. Das Ding oben ist ein sehr schwacher, sprich der liefert nciht mal 1mA am Ausgang bei HIGH. Ergo unbrauchbar. Für die Segemente brauchst du sowas hier http://www.mikrocontroller.net/attachment/34752/P_FET.png Denk dran, der IC funktioniert nur mit Anzeigen mit gemeinsamer Kathode! MFg Falk
Mich würde interessieren wie die Leds jetzt angeschalten sind. Welche Leds verwendest du? Kannst du die jetzige Schaltung posten.
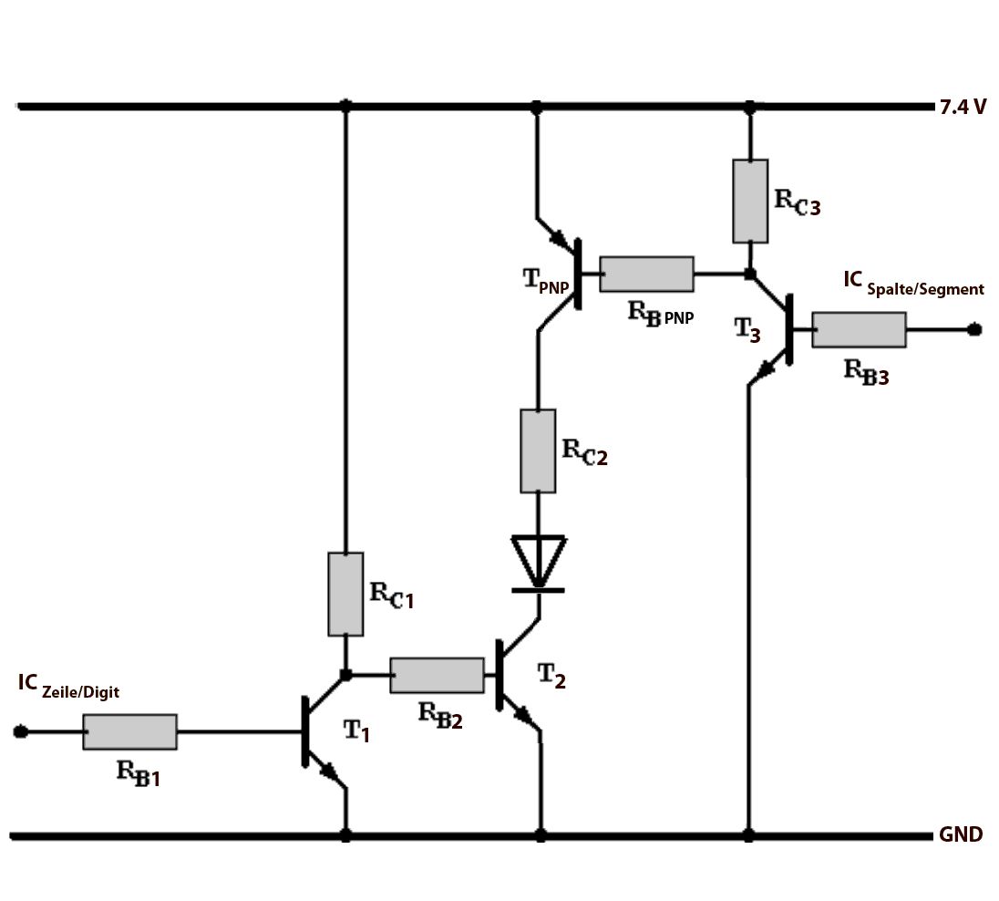
Ich bin von dem Pegelwandler wieder abgekommen, da ich keine brauchbare Schaltung zusammengebracht habe und das Ganze auch recht klein bleiben soll. Nach einigen Stunden intensiven Nachdenkens :-) habe ich eine Variante zusammengebracht bei der das Ausgangssignal invertiert wird und ich mit jeweils 2 NPNs auskomme. Zum Verständnis schicke ich noch den Schaltplan mit. Ich möchte die IR LEDs HSDL 4400 (http://www.datasheetcatalog.org/datasheet/hp/HSDL-5420.pdf) verwenden, wobei ich zunächst aus praktischen Gründen mit grünen 08/15 LEDs teste. zur Erläuterung: - mit T1 soll das Signal des ICs (eine Zeile) invertiert werden - falls an IC Zeile HIGH anliegt schaltet T1 durch und die 3,3V werden über den GND abgeleitet, falls LOW anliegt schließt T1 und T2 wird somit geöffnet - da unser IC zu wenig Leistung liefert muss das Signal der Spalte mit Hilfe von T4 bzw. T3 verstärkt werden. - wenn jetzt auf IC Zeile LOW und an IC Spalte HIGH anliegt leuchtet die LED Ich habe folgende Widerstände verwendet: RB1: 150 Ohm RC1: 150 Ohm RB2: 4.7 kOhm RC2: 150 Ohm RB4: 5 Ohm RC4: 10 Ohm Diese Schaltung funktioniert aber leider nur dann wenn ich das Multiplexing des LED Treibers abschalte (sprich es leuchtet nur eine Zeile). Sobald ich mehr als eine multiplexe dürfte meine Schaltung zu langsam sein, denn ich schaffe es nicht das gleiche Segment in unterschiedlichen Zeilen (Digits) individuell anzusteuern. d.h.: falls ich folgendes Ergebnis haben möchte: - + - - - - - - - - - - - - - - leuchtet auch die zweite LED in der zweiten Zeile. Gibt es eine Möglichkeit die Schaltung zu beschleunigen? Ich habe in einigen Foren bereits gelesen, dass dies mit richtig platzierten bzw. dimensionierten Widerständen möglich ist, jedoch konnte ich das nicht auf meine Schaltung übertragen. LG georg
Sehr hell kann die Led nicht leuchten. Du bekommst an die Basis von T3 max. 3,3V, am Emitter sind es etwas weniger. T3 muss ein pnp sein.
@Georg G. (electronicnewbie) >Dateianhang: SCHALTUNG.gif (18,2 KB, 6 Downloads) Ziemlicher Murks. Mach es besser so hier. http://www.mikrocontroller.net/attachment/37230/24V_Schalter_Imax.png Für deine Zwecke musst du R2=0 machen, und R3 = 470 Ohm. >Ich bin von dem Pegelwandler wieder abgekommen, Das kannst du vergessen. Du braucht einen. Punkt. >Ich möchte die IR LEDs HSDL 4400 (http://www.datasheetcatalog.org/datasheet/hp/HSDL-5420.pdf) verwenden, Du willst eine LED-Matrix aud Infrarotdioden bauen? >wobei ich zunächst aus praktischen Gründen mit grünen 08/15 LEDs teste. Nimm lieber rote, die haben eine niedrigere Flußspannung uns emulieren deine IR-LEDs damit besser. MFG Falk
@Hubert: wie sollte in diesem Fall der PNP geschalten sein? Den NPN verstehe ich einigermaßen, aber mit dem PNP habe ich noch meine Probleme. - ich habe die Basis in Richtung Vorwiderstand der LED gehängt (RC2) - den Emitter an 7,4V - den Kollektor an den Widerstand zum IC Das dürfte aber falsch gewesen sein da die LED keine Reaktion gezeigt hat. Noch eine kurze Frage zum Verständnis: Warum sind es am Emitter des T3 weniger als 3,3V obwohl ich am Kollektor 7,4V anlege? @Falk: Der murks hat immerhin richtig geschalten :-) ist ja schon ein Fortschritt. Falls es in meinem ersten Post nicht richtig rübergekommen ist, ja ich möchte die LEDs als Matrix ansteuern. Der von dir vorgeschlagene Pegelwandler schaltet die Last am Kollektor des PNPs, nur muss meine Anode von einem zweiten Ausgang des ICs (IC Spalte/Segment) beschalten werden. Ich habe versucht die LED irgendwie zwischen Emitter des PNPs und den 7,4V zu schalten aber dies funktioniert nicht. Was ist eigentlich der Vorteil eines Pegelwandlers gegenüber meiner Schaltung im Bereich T1 und T2? Die Transistoren die an der Zeile des ICs hängen (bei mir T1&T2) müssen eigentlich nur die Verbindung der LED-Kathode zu GND bei LOW herstellen und bei HIGH unterbrechen. LG
Emitter auf +7,4V Kollektor an RC2 Basis über RC4 an Kollektor von T4 Kollektor T4 über RC5(10k) an +7,4V Emitter T4 an GND Du hast am Emitter den Spannungsabfall von LED und RC2, an der Basis 3,3V, da der Emitter aber immer etwas negativer sein muss als die Basis, kann dort nur weniger als 3,3V sein. RB1 und RB2 sind im Wert in deiner Aufstellung vertauscht. RC1 sollte 1k sein und an +7,4V gehen.
Vielen Dank für die detaillierte Beschreibung! Mit den von dir vorgeschlagenen Widerständen RB1=4,7k, RB2=150, RC1=1k, RBpnp=4,7k, RC3=10k schaffe ich aber leider nur 3,6 mA an der LED. Ich habe bei der Schaltung (Anhang) diese Widerstände noch etwas angepasst, um damit den Strom an der LED noch zu erhöhen. Solange ich nur eine Zeile ansteuere, funktioniert diese Schaltung wunderbar, und ich erhalte bis zu 30-35 mA an der LED. Ich habe die Widerstände jetzt folgendermaßen gewählt: RB3 = 51k Ohm RC3 = 150 Ohm RC2 = 150 Ohm RB2 = 1k Ohm RC1 = 10k Ohm RB1 = 51k Ohm RBpnp = 4.7k Ohm Das bereits beschriebene Problem besteht aber noch immer. Wenn ich das Multiplexing aktiviere und mehr als eine Zeile ansteuern möchte, verhalten sich die Segmente (Spalte) abhängig voneinander. Folgendes ist noch immer nicht möglich: - - - - - - - - + - - - - - - - Die erste LED in der ersten Zeile leuchtet ebenfalls mit (Zur Zeit habe ich nur die erste LED der ersten Zeile verbunden). Ein weiteres eigenartiges Verhalten ist mir aufgefallen: Sind am LED-Treiber alle Segmente der ersten Spalte aktiv und deaktiviere ich nacheinander die Segmente, so nimmt die Helligkeit der beobachteten LED schrittweise etwas ab. Hinzu kommt, dass ich die LED nicht komplett abschalten kann, denn selbst wenn alle Segmente der Spalte deaktiviert sind, leuchtet die LED mit 0,6 mA. Woran kann das liegen? Kann es sein, dass die Schaltung zu langsam ist, oder kann man dies vielleicht mit Widerständen einstellen? Wie genau muss ich die Widerstände dimensionieren? Bzw. kennt ihr eine gute Anleitung zur Berechnung der Auswirkung der Widerstände? Lg
Du kannst dir alle Widerstände nach der Verstärkung der jeweiligen Transistoren ausrechnen und dem benötigen Strom ausrechnen. Du hast nirgends geschrieben welche Transistoren du verwendest. Angenommen T1 hat die Verstärkung 100. (3,3V - 0,7V(Basis-Emitterstrecke))/51000=0,05mA Basisstrom, mal der Verstärkung ergibt max. 5mA Kollektorstrom. So kannst du dir für jeden Transistor die Widerstände ausrechnen. RB1 und RB3 sind meiner Ansicht nach viel zu groß. Bei T1 hast du das Problem das der Transistor einen Kollektorstrom von max. 5mA kann, über RC1 und Basis T2 aber 6,6mA fließen. Es kann daher sein das T2 nicht gänzlich sperrt. Die Basisvorwiderstände sollte man im Schaltbetrieb mindest für den doppelten notwendigen Kollektorstrom berechnen. RC1 ist der Basisvorwiderstand für T2.
Ich habe mir noch einmal das Datenblatt angesehen, es können nicht alle Ausgänge sinken. Was für Ausgänge des MAX6954 schaltest du wohin.
Hallo! Sorry dass ich nichts über meine Transistoren geschrieben habe. Ich verwende BC337(NPN) http://www2.produktinfo.conrad.com/datenblaetter/150000-174999/154598-da-01-en-BC337.pdf und BC327(PNP) http://www2.produktinfo.conrad.com/datenblaetter/150000-174999/154563-da-01-en-BC327.pdf von Motorola. Dass nur die Ausgänge O0 bis O7 sinken können ist mir klar. Bisher habe ich nur O0 oder O1 (IC Zeile/Digit) mit O11(IC Spalte/Segment) zum Testen verwendet. Mit Hilfe deiner Formel habe ich versucht mir die Widerstände richtig auszurechnen. Ich habe diesmal folgende Widerstände verwendet: RB3 = 51k Ohm RC3 = 7,7k Ohm RC2 = 150 Ohm RB2 = 40 Ohm RC1 = 500 Ohm RB1 = 1k Ohm RBpnp = 4.7k Ohm Entgegen meiner Berechnungen messe ich leider statt der geplanten 30mA nur 5mA an der LED. Welche Widerstände sind deiner Meinung nach für den Strom an der LED die Ausschlaggebenden? Meiner Meinung nach müssten die Widerstände RC3, RBpnp oder RB3 Schuld daran sein, denn wenn ich die Schaltung mit an der Seite ICSpalte überbrücke und direkt an 7,4V hänge erhalte ich die geplanten 30mA. Das Problem mit Multiplexing besteht leider noch immer. LG P.S: Danke für die viele Zeit die du dir nimmst, du bist mir eine grosse Hilfe
Also die Werte die ich erfahrungsweise nehmen würde sind: RB1, RB3 1k RC1, RBpnp 1k RB2 kann entfallen RC2 150 RC3 10k Das Problem mit den Multiplexen wird daher kommen das der MAX für etwas anderes ausgelegt ist als du ihn jetzt verwendest. Der Zeilentreiber gibt wenn aktiv GND aus, wenn nicht aktiv aber kein High sondern HighZ, das ist hochohmig. Mit den Spaltentreiber ist es ähnlich, sie geben wenn aktiv High aus, wenn nicht aktiv HighZ. Du musst also an die Basis von T1 noch einen PullUp mit 10k an 3,3V legen und an die Basis von T3 einen PullDown mit 10k nach GND. Schau dir einmal das Datenblatt genau an, dann wird dir das klar sein. Hubert
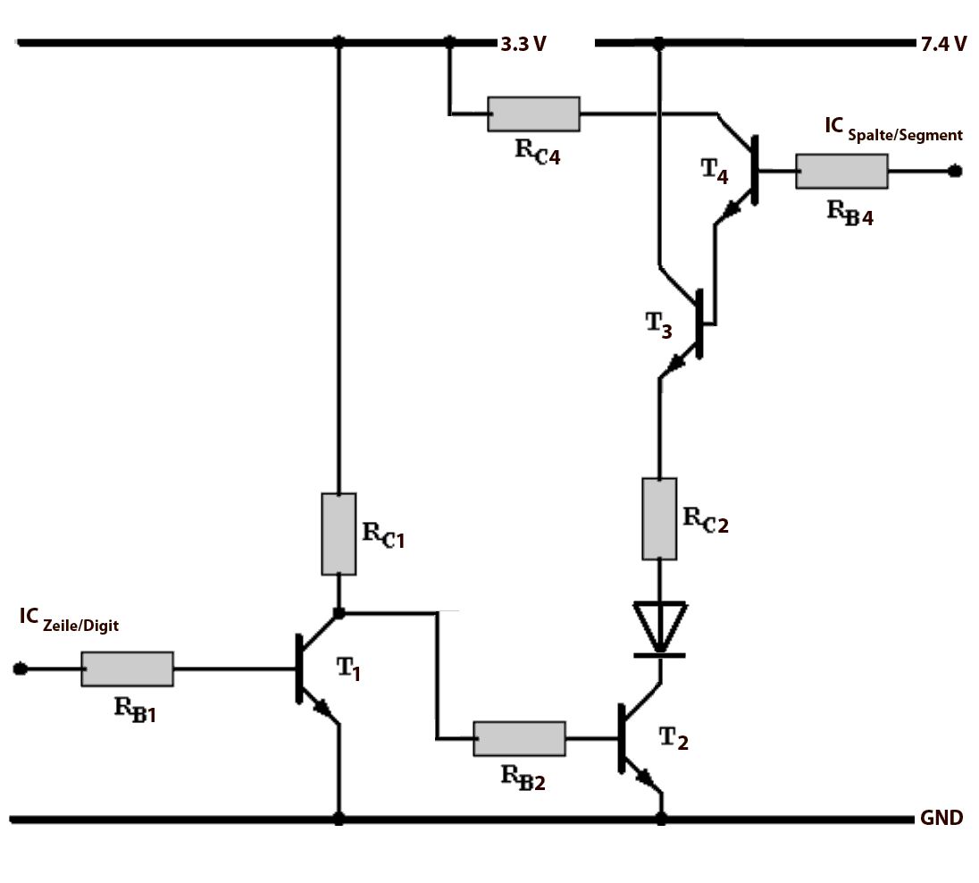
Vielen Dank für deinen Vorschlag! Das Problem mit dem Multiplexing ist dadurch so gut wie gelöst. Wenn die LED nicht aktiviert ist leuchtet sie jetzt nur noch mit 0,08mA. Nachdem ich den PullDown Widerstand an der Basis von T3 auf 1K reduziert habe bewegt sich der Strom an der LED nur noch im uA Bereich. In beiden Fällen leuchtet die aktive LED leider nur mit 3,6mA. Ein Problem könnte sein, dass am T1 durch den PullUp auch dann Strom in die Basis fließt wenn der T1 sperren sollte und dadurch T2 an der Basis nur 1,4 mA bekommt. Wenn ich den PullUp entferne erhalte ich an der Basis von T2 aber 12,3 mA und an der LED 23 mA.
Du könntest den Basiswiderstand RB1 noch kleiner machen, 100 Ohm, oder eigentlich auch ganz weglassen. Dann kannst du den PullUp an T1 auch noch etwas reduzieren.
Ich hab das wichtigste im letzen post vergessen: Wenn ich den PullUp entferne tritt das Problem mit dem Multiplexing wieder auf!
Bitte melde dich an um einen Beitrag zu schreiben. Anmeldung ist kostenlos und dauert nur eine Minute.
Bestehender Account
Schon ein Account bei Google/GoogleMail? Keine Anmeldung erforderlich!
Mit Google-Account einloggen
Mit Google-Account einloggen
Noch kein Account? Hier anmelden.


