In der Dortmunder Woolworth Filiale gabs die LCD Videospiele leider nicht mehr.
Falls es noch jemanden interessiert: In Bayreuth in der Fußgängerzone ist noch ein ganzer Wühltisch davon da!
War heut doch mal den Weg zu einer WW filiale auf mich genommen (ich wohn zwar in Berlin, wo es massen davon gibt, aber um meinen Wohnort (heinersdorf) sind die alle ewig weit weg) das WW in der Badstraße (Nähe Gesundbrunnen) hat keine mehr. Die Kartenleser haben sie noch (~20Stück), aber so toll sind die auch nicht. Die SD-slots sind einfach zum stecken, ohne push in/push out. aber gut, für 1€ einen USB-Stecker, nen billig-SD-Slot und ne rote LED. ein Quarz ist auch noch drauf, da steht aber kein Wert drauf. Der ein oder andere kann vielleicht noch das Gehäuse verwenden, das ist sehr leicht zu öffnen (nur gesteckt und ungeklebt)
ein bekannter hat mir welche aus hamburg mitgebracht. in der filiale fuhlsbüttler strasse soll es noch viele geben.
Bei Plus gibt es gerade einen Schlüsselanhänger-Fotoframe. Ok .. kost 10€, find ich aber auch noch erträglich. Das LCD Display hat ne Diagonale von 1,5" (3,8cm) und eine Auflösung von 128x128 bei 64K Farben. Werd das Teil vermutlich morgen mal zerlegen.
Vlad Tepesch schrieb: > War heut .. zu einer WW filiale .. > Die Kartenleser haben sie ... ein Quarz ist auch > noch drauf, da steht aber kein Wert drauf. Es sind auf dem Kartenleser leichte Schleifspuren oben auf dem Quarz zu sehen. -Wahrscheinlich wurde der Aufdruck weggefräst.
ist nicht zufälligerweise der gleiche, den PEARL grad verschenkt?
Vlad Tepesch schrieb:
> ist nicht zufälligerweise der gleiche, den PEARL grad verschenkt?
kann man auf jeden fall nicht viel falsch machen, ich hab es mir bei
PEARL einfach ma bestellt, wird schon irgendwie funktionieren.
Nein, ist nicht der selbe, wenn auch sehr ähnlich. Ist dieser hier: http://www.gembird.de/produkte/produkt_details.php?phg=4&pug=2&id=981
Ich habe eben mal die Initialisierung des Displays im Spiel analysiert und mit der Init aus dem Datenblatt verglichen: Bis auf wenige Abweichungen ist die Init identisch. Die Abweichungen sind einmal bei der Kontrasteinstellung, ist klar, dann bei der Interface Modi Einstellung: Das Interface wird auf den "Type B 4096 color display" Modus eingestellt, läuft also nur mit 4096 Farben, was für solch ein Spiel auch ausreicht. Bei der internen Ladungspumpe wird die Booster Efficiency Einstellung Level 1 verwendet, laut Datenblatt die Strom sparsamste, aber schlechteste, und die Booster setting Einstellung wird auf 0x05 gestellt. Laut Datenblatt existiert diese Einstellung aber garnicht, die Werte enden bei 0x04. Ich werde morgen mal ausprobieren was diese Einstellung bewirkt. Und die Werte aus dem EEPROM werden auch geladen. Daniel W. schrieb: > Es sind auf dem Kartenleser leichte Schleifspuren oben auf dem Quarz zu > sehen. -Wahrscheinlich wurde der Aufdruck weggefräst. Bei meinem sieht es so aus, als hätte der nie einen Aufdruck gehabt: Die Oberseite ist komplett blank. Hat mich auch schon gewundert.
Hi, gute Arbeit Benedikt, weiter so. Würde gerne Unterstützung leisten beim Re-Engineering, allerdings habe ich daheim kein Oszi. Falls jemand Interresse an einem 12x16 Font für das Display hat. Hänge ich mal den Code+Tabelle an. Weil ich 5x7 zu anstrengend zu lesen fand. Aso, zu finden ist die Tabelle unter "const char Font12x16[] PROGMEM" und der Code unter "void Display12x16Font(...)". Gruß
Hier mal zur Abwechslung ein BASCOM-AVR Testprogramm für das Display.
Oh man, lang nix mehr mit Bascom gemacht. Fehler behoben und die sinnlosen call's rausgenommen.
Nochmal zur Initialisierung: Ich habe mal die verschiedenen Einstellungen des DC-DC Wandlers durchprobiert. Der größte Unterschied zwischen allen ist die Stromaufnahme des Displays: Mit den Einstellungen aus dem Datenblatt bin ich bei rund 0,8mA Stromaufnahme bei 3,3V. Der DC-DC erzeugt im Leerlauf rund 15,6V, unter Last (mit aktivem Display) 13,7V. Also mehr als ausreichend. Damit sollte das Display im Bereich 2,7V-3,5V funktionieren. Die Booster Setting Einstellung 0x05 wie sie im Spiel verwendet wird, aber nicht im Datenblatt erwähnt wird, liefert etwas weniger Spannung, verbraucht aber mehr Strom. Die Einstellungen aus dem Datenblatt dürften also die optimalen sein. Der Volume Wert der im Spiel geladen wurde war 0x25, 0x02. Danach wurde das EEPROM geladen, das einen Offset aufaddiert. Damit sollte für jedes Display der optimale Kontrast eingestellt sein, da vermutlich im EEPROM entsprechend ausgemessene Werte hinterlegt sind.
@Andreas Jakob (antibyte) Du füllst doch mit dem Bascode das Display mit hochzählen der Byte Ist dann eine breiter Spektralbalken zu sehen, oder was kommt aufs Display raus Wigbert
Vlad Tepesch schrieb: > Die Kartenleser haben sie noch (~20Stück), aber so toll sind die auch > nicht. > Die SD-slots sind einfach zum stecken, ohne push in/push out. > aber gut, für 1€ einen USB-Stecker, nen billig-SD-Slot und ne rote LED. > ein Quarz ist auch noch drauf, da steht aber kein Wert drauf. > Der ein oder andere kann vielleicht noch das Gehäuse verwenden, das ist > sehr leicht zu öffnen (nur gesteckt und ungeklebt) Könntest Du mal ein Foto posten? Danke.
Hi zusammen, nun muss ich auch mal nachziehen. Hab eben Zeit gefunden mein Board zu ätzen. Hab zum testen Jeans Code genommen. Nun kann ich etwas rumspielen. Eine Plasma- oder Feueranimation wären ganz nett. Hat sich eigentlich schon jemand mit dem Rest der Konsole beschäftigt? Weiter oben gibt es ja die ersten 16K vom Flash (wenn ich das Posting richtig verstanden habe). Anscheinend enthält das Dump nicht nur 6502 Programmcode sondern auch Zusatzinformationen. Hab aber nur kurz drüber geschaut und bin nicht ganz schlau daraus geworden. Ich meine die LCD-Init gesehen zu haben (Speicherzugriffe auf $8000+$8001) und einen USB-Deskriptor für das Speicherdevice. Hat vielleicht schon jemand den gesammten Flash ausgelesen und ist etwas schlauer? Ich fände es mehr als genial, wenn man die Konsole out-of-the-box mit neuen Spielen füttern könnte. Ich bin überzeugt, daß das möglich ist. Vielleicht können wir auch mit einem USB-Sniffer infos über das Upload-Protokoll bekommen. Ich werd mich mal ransetzen, wenn ich wieder genu g Zeit finde. Gruß, SIGINT
Wigbert Picht-dl1atw schrieb: > @Andreas Jakob (antibyte) > Ist dann eine breiter Spektralbalken zu sehen, oder was kommt aufs Naja, Spektralbalken wäre übertrieben :) Siehe Bild.
@Andreas Jakob (antibyte) liegt sicher daran, das wir Spectrum mit "k" geschrieben haben. Aber die Init ist jedenfalls sehr Hilfreich. Danke für die Vorarbeit Wigbert
@Andreas Jakob (antibyte) korrigier das mal, dann sieht es schon etwas besser aus. For J = 0 To 67 For I = 0 To 97 Lcd_write Dat , I Lcd_write Dat , J Next I Next J
Hi Also der Quarz auf dem SD reader ist ein 12Mhz Quarz aber das wissen die Meisten warscheinlich schon. Zur Font, hier ist mal eine 5x8px Font. Dieser 1px mehr macht schon viel aus. Auf wunsch kann ich auch jede Schrift Große und art erzeugen. 12x16 finde ich für diese Display schon recht groß, da kann man dann nicht viel darstellen. Gruß
@Jean, du hast ja teilweise den von mir geposteten Code übernommen. Für den Display Reset würde es reichen 2-3us zu warten statt 1ms ich hatte das etwas großzügig bemessen. Das LoadPaint lässt sich gut mit for Schleifen machen, dadurch kann etwas Flash eingespart werden. Die Initialisierung von 0 bis 67 ist noch zu lang (=68 Punkte) sollte auf 67 reduziert werden. In Display12x16Font() ist glaub ich auch ein Fehler Write(DATA, y+7); sollte das nicht y+15 sein? Ansonsten gute Arbeit, vor allem die Fonts.
>>Also der Quarz auf dem SD reader ist ein 12Mhz Quarz
Mit dem Oszilloskop gemessen oder woher stammt die Info?
Gast schrieb: > @Andreas Jakob (antibyte) > > korrigier das mal, dann sieht es schon etwas besser aus. > For J = 0 To 67 > For I = 0 To 97 > Lcd_write Dat , I > Lcd_write Dat , J > Next I > Next J Stimmt. Und die folgende Änderung erzeugt hübsche, sich ständig ändernde Testmuster : Sub Lcd_test() Dim Ti As Byte Ti = Rnd(255) Lcd_write Cmd , &H30 Lcd_write Cmd , &H15 Lcd_write Dat , 0 Lcd_write Dat , 97 Lcd_write Cmd , &H75 Lcd_write Dat , 0 Lcd_write Dat , 67 Lcd_write Cmd , &H5C For J = 0 To 67 Rotate Ti , Left , J For I = 0 To 97 Rotate Ti , Left , I Lcd_write Dat , Ti Lcd_write Dat , Ti Next I Next J End Sub
bjoern schrieb: > @Jean, du hast ja teilweise den von mir geposteten Code übernommen. Für > den Display Reset würde es reichen 2-3us zu warten statt 1ms ich hatte > das etwas großzügig bemessen. jo sind deine Routinen teilweise. Habe mir nur die Display..x..Font Routinen dazu gedichtet. Jo Reset werde ich reduzieren. > Das LoadPaint lässt sich gut mit for Schleifen machen, dadurch kann > etwas Flash eingespart werden. Die Initialisierung von 0 bis 67 ist noch > zu lang (=68 Punkte) sollte auf 67 reduziert werden. jo haste Recht. Aber Verbesserungen mache ich später, wenn alles läuft. Derzeitig habe ich erst mal nen PC Programm geschrieben, um Bilder im BMP Format über die Serielle Schnittstelle an den USART vom µC zu schicken (Später natürlich von SD lesen). Da ich keinen Converter gefunden habe um das 24bit Format in 16bit zu wandeln, muss der µC halt intern von 24bit auf 16bit umrechnen. > In Display12x16Font() ist glaub ich auch ein Fehler Write(DATA, y+7); > sollte das nicht y+15 sein? Nein das ist so richtig. Ich schicke erst die oberen acht Bit des Zeichens und dann die unteren acht bit (=16bit). Also erst von y ---> y+7 und dann y+8 ---> y+15. > Ansonsten gute Arbeit, vor allem die Fonts. Danke, deine Arbeit aber auch ;-) Eigentlich habe ich mir auch schon nen PC Programm geschrieben um 24bit zu 16bit zu wandeln. Erst hatte ich Methoden von Visual Studio benutzt, welche allerdings nit gehen. Entweder bleibt das Format 24bit oder es wird zu PNG, sehr merkwürdig auf jeden Fall. Nun habe ich alles selbst geschrieben. Sieht auch alles gut aus. Nur die Farbmaske, die in dem BITMAPINFOHEADER eingetragen werden muß raffe ich noch nit so. Weil das Feld sollte 4 byte lang sein, aber es sollen 4 Double Words eingetragen werden als Farbmaske ??? Vielleicht kann da ja jemand helfen. GRUß
Hehe son Programm hab ich mir natürlich auch schon geschrieben ;-) Also die Bitmaps wandle ich mit GIMP um. Ich erstelle ein neues Bild mit 98x67Pixeln dann kopiere ich da die Grafiken rein. Gehe auf Bild -> Modus -> Indiziert da stelle ich die Anzahl der Farben runter so 60 Farben (sonst gabs irgendwie probleme mit der Übertragung der Bitmaps). Dann gehe ich noch auf Bild -> Transformation -> Vertikal Spiegeln. Dann Datei -> Speichern Unter -> test.bmp Es erscheint ein Dialog "Als BMP speichern" dort Erweiterte Optionen wählen und 16 Bit R5 G6 B5 wählen. Jetzt musst du nur noch den BMP header entfernen (die ersten 70 Byte) und kannst die restlichen Bytes 1:1 an das Display schicken
ich hab noch was vergessen... vorm speichern nochmal auf Bild->Modus->RGB zurückstellen. Die Farben bleiben dabei reduziert aber sonst kannst du dieses R5 G6 B5 nicht wählen.
Oje Oje,
das geth mit GIMP ;-(
Und ich programmiere da dran 2Std schon, nur der Mist Header geht noch
nit.
Dann schmeiss ich mal mein Converter Programm über Board und nehme Gimp.
P.S: Danke für den Tip Bjoern. Aber wieso 70bytes ? Dachte BMP hat 54
bytes.
P.S 2: Nochmals oje jetzt geht mir nen Licht auf. Das sind ja genau 16
bytes.
Das ist dann sicher die Farbmaske die dazu kommt. Ich glaube das
teste ich mal gleich aus in meinem Proggi. Im Fernsehen läuft ja eh nur
Mist wie immer.
Gruß
Meint ihr, dass ihr den SPI Modus auch noch zum Laufen bekommt? Ich könnte das Display wahrscheinlich gut gebrauchen, habe aber zu wenig freie Pins zur Verfügung.
Nein. Denn dazu fehlen ganz einfach die SPI Pins, die vermutlich am Chip nicht kontaktiert sind. Mit sehr viel Glück liegen die Pins am Folienkabel an und sind da auf GND gelegt, was ich aber nicht vermute.
Daniel W. schrieb: >>>Also der Quarz auf dem SD reader ist ein 12Mhz Quarz > > Mit dem Oszilloskop gemessen oder woher stammt die Info? Hop hab ich gemessen. Zum SPI modus: Naja ich denke Spi wirst du nicht hinbekommen, aber es gibt z.b. CPLDs mit den kann man sich wunderbar ein Sieberegister aufbauen welcher auch nach 8 bits ein pin toggelt. Dann hast du auch ein SPI interface. Zur font. Hier die 5x8.
Mal ne kurze Frage: Hat jetzt noch irgendwer ein paar von den Dingern zum Versenden? Danke Gruß Fritz
Möchtegerneinsteiger schrieb: > Mal ne kurze Frage: > Hat jetzt noch irgendwer ein paar von den Dingern zum Versenden? > Danke Hi, ich schau morgen nochmal in der Stadt nach, weil von meinen Gehorteten Displays will ich keins abgeben. Falls noch welche da sind melde ich mich. Da du nit angemeldest bist schreib ich dann hier rein und du meldest dich dann oder lässt es bleiben. Wie viele brauchst du denn ? Gruß
Super! Ich wär mit dreien zufrieden. Ich melde mich dann auf jeden Fall. Danke schon im Vorraus. Gruß Fritz
>>weil von meinen Gehorteten Displays will ich keins abgeben.
gewoolwortheten displays
>gewoolwortheten displays Hehehehe, oder so ;-) Möchtegerneinsteiger schrieb: > Super! Ich wär mit dreien zufrieden. > Ich melde mich dann auf jeden Fall. > Danke schon im Vorraus. > > Gruß Fritz Jo, ich glaube zwar nit das Jemand den Mist weggekauft hat (meine damit das dämliche Spiel). Aber drück die Daumen. Gruß
Hab mich nun doch angemeldet. Bin der "Ex-Fritz" @Jean Player: Natürlich drück ich die Dauemen, ich will ja welche;-) Gruß Franz
Hallo, aus dem PDF-File des Displays geht es nicht hervor, deshalb eine Frage zu den Display-Pins 18 und 19 von dem Foto ... Beitrag "Re: Mini-Farbdisplay" Die Pins (vom 8080-Mode) besitzen doch sicher einen internen Pull-Up Widerstand. Wenn man 18+19 unangeschlossen lässt oder "in der Luft hängen lässt", würde der interne Pull-Up Pin 18+19 nach +Ub ziehen, oder nach Masse?
Daniel W. schrieb: > Die Pins (vom 8080-Mode) besitzen doch sicher einen internen Pull-Up > Widerstand. Davon steht im Datenblatt aber nichts. > Wenn man 18+19 unangeschlossen lässt oder "in der Luft > hängen lässt", würde der interne Pull-Up Pin 18+19 nach +Ub ziehen, oder > nach Masse? Weder noch, die wären ganz einfach undefiniert, also zufällig.
zur Info. In Halle/Saale Leipziger Strasse gibt es keine mehr.
Hallo... Wenn noch jemand 2 oder 3 Stk übrig hat, würde ich die gern haben wollen. Leider war bei unserem Woolworth (Iserlohn) nichts mehr zu bekommen. Danke Dirk
In Köln-Ehrenfeld auf der Venloer Straße gibt es auch keine (mehr)
@Slime Ich bin begeistert, sieht echt gut aus. Auf der Rückseite der Platiene befindet sich auch noch ein Taster für den Reset, dort könntest du den Reset vom AVR schaltbar machen, dann kann man den AVR leicht reseten und muss nicht erst die Batterien raus machen. Gruß Philipp
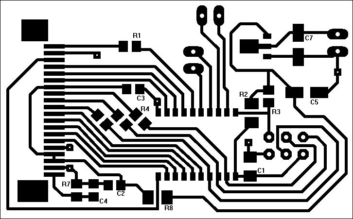
Betreff: Tiny2313 -BOARD ( Q9.zip ) Hallo, die (siehe unten) mit Fragezeichen versehenen Bauteile sind ohne Beschriftung. -Weiss jemand die fehlenden Werte ? Bekannte Werte (aus Q9.zip): ============================ R7= 1M (R7 liegt parallel zu C4) C4= 1uF (R7 liegt parallel zu C4) C7= 10uF (input Spannungsregler) C5= 10uF (output Spannungsregler) R2= (UB+ für attiny2313 - Null Ohm?) C1= 100nF(liegt zwischen Masse und UB+ des attiny2313) R3= 4700 Ohm Unbekannte Werte: ================= ? C2 (C2 ist parallel mit C3) ? C3 (C3 ist parallel mit C2) ? R8 (möglicherweise ein Null Ohm Widerstand) ? R4,R5,R6 (sitzen in MOSI, MISO und SCK Leitung) ? R1 (LED-Anode, geht an Pulsweiten-Ausgang des tiny2313)
Hi, R1 ist der vorwiederstand der LED ca. 0-100ohm kannst du da nehmen. kleiner = heller R8 = 0ohm (brücke wegen 1 layer) C2 + C3 Sind nochmale koppel Cs. Da kannst du gut 100nF oder auch 1uF nehmen. R4, R5, R6 hmm eigentlich können die 0ohm sein, wenn das Display die SPI nicht beeinflusst. Sonst mach da 330 ohm hin. Gruß
Phil S. schrieb: > R4, R5, R6 hmm eigentlich können die 0ohm sein, wenn das Display die SPI > nicht beeinflusst. > Sonst mach da 330 ohm hin. Wenn RD\ fest auf 3,3V liegt, dann kann das Display nicht senden, somit stört es beim Programmieren nicht. Die Widerstände sind daher eigentlich überflüssig.
Miuchiz ist tot ! Es lebe AVRuchiz :) Machst du das USB-Kabel dran ? Zwecks USB-Bootloader ...
HI, Naja wenn du dir das Original Board anschaust, dann siehst du, dass der Quarz fast genauso weit weg liegt. So hab noch ein Update für die Miuchiz Sucher. Habe noch ein paar neue gefunden. Verschicke sie nach Bedarf. Wer interessiert ist, einfach mail an P.Zippi@gmail.com Gruß
Phil S. schrieb: > Naja wenn du dir das Original Board anschaust, dann siehst du, dass der > Quarz fast genauso weit weg liegt. Du musst ja nicht jeden Mist der Chinesen nachmachen... Es wird vermutlich funktionieren, aber gut ist das nicht. Hier gibts gerade eine Diskussion zu dem Thema, die zeigt worauf es ankommt: Beitrag "Quarz Platinenlayout: GUARD RING?"
Slime wie willst du das USB machen? Ein AT90USB wäre gut für USB geeignet (dann ist man auch nicht so limitiert wie bei FTxxx lösungen). Eigentlich wäre ein AT91SAM7 noch viel besser... Der hätte USB und viel power... Sieht schon ganz gut aus, der quarz muss aber auf jeden fall näher ran (gibt ja keinen grund dafür den so weit weg zu legen) - ich würde auch nicht so einen Klopper nehmen sondern eher sowas: http://www.reichelt.de/?ACTION=3;ARTICLE=85002;PROVID=2402 Die Bohrungen sehen riesig aus (zumindest der Restring), willst die platine selber ätzen? @Phil: Krass, da hast aber glück gehabt. Ich mail dich mal an :-)
Ich war heute in Ingelheim, dort waren ca. 30 Stück noch da. http://www.google.de/maps?f=q&source=s_q&hl=de&q=Binger+Stra%C3%9Fe,+55218+Ingelheim+am+Rhein,+Mainz-Bingen,+Rheinland-Pfalz&sll=51.151786,10.415039&sspn=20.730891,43.022461&ie=UTF8&cd=1&geocode=FaKE-gIdiY96AA&split=0&ll=49.974189,8.060188&spn=0.01035,0.021007&z=16
Das sieht alles schon sehr schön und interessant aus. Ein AVR-Handheld wäre wirklich witzig ... Hier ein paar Anregungen: Implementiert doch noch z.B. einen DS1820 für die (kontinuierliche) Temperaturerfassung. Das Gerät könnte bis zur portablen Wetterstation (Luftfeuchtigkeit, Luftdruck) ausgebaut werden, falls die Anschlüsse am Atmega644 reichen. Ferner könnte man eine Art Batterietester erwägen, wenn es gelingt Anschlüsse in irgendeiner Form nach draussen zu legen. Lässt sich fast alles mit wenigen Bauteilen realisieren. Ralf2008
Ich habe gerade in Osnabrück noch etwa 20 Stück gesichtet ;)
zur Info. In Halle/Saale Südstadtring 90 (Kauflandcenter) gibt es keine. Vielleicht gab es auch keine, da laut Info der Verkäuferin keine Werbung mehr ausliegt.
Ich war in Grimma (die schließen demnächst?) und in Leipzig/Paunsdorf-Center und habe keine bekommen :-( _.-=: MFG :=-._
Hi War grad im Lindaupark am Bodensee. Dort liegen noch etwa 50 bis 100 Stück im Korb. Allerdings nur solche in pink :)
Benedikt K. schrieb: > Phil S. schrieb: > >> Naja wenn du dir das Original Board anschaust, dann siehst du, dass der >> Quarz fast genauso weit weg liegt. > > Du musst ja nicht jeden Mist der Chinesen nachmachen... > Es wird vermutlich funktionieren, aber gut ist das nicht. > Hier gibts gerade eine Diskussion zu dem Thema, die zeigt worauf es > ankommt: > Beitrag "Quarz Platinenlayout: GUARD RING?" Hi natürlich hast du recht das es viel besser ist den näher dran zu bauen. Habe da auch schon den größten misst gesehen und mich immer wieder gewundert das es doch funktionierte. @Slime vll könnte man auch anstatt des USB die ISP rausführen, darüber könnte man dann Programmieren oder auch die Hardware erweitern(da SPI). gruß
Zuerst einmal freue ich mich über das rege Interesse an der AVR Platine. Lob und Kritik sind immer willkommen.. :) Das macht das Projekt noch interessanter und hilft eventuelle Fehler im vornherein zu beseitigen oder zu vermeiden. @Läubi .. (laeubi): Das mit dem Quartz ist absicht so. Du musst bedenken in dem original Gehäuse ist der Platz vorgegeben und damit auch die Lage mancher Bauteile. Sicher lässt sich das mit einem noch kleineren Quartz besser lösen, den müsste ich jedoch erst bestellen. :S @Marius S. (lupin): USB ist (erstmal) nicht vorgesehen. Lässt sich aber sicher recht einfach über software USB lösen. Für nen Bootloader ist das allemal ausreichend. Ich hab jetzt erstmal die ISP Pins mit nach oben neben den Micro SD Slot gelegt. Mit dem selbstätzen liegst du völlig richtig :) Daher auch der relativ große Restring. Eigentlich sollte zusätzlich noch ein RFM12 Modul mit rein. Gibt allerdings nur eine stelle wo sich das relativ problemlos unterbringen lässt. Links neben das Display, Genau über dem Reset Loch. Damit sind die Pins des AVR dann aber nahezu alle belegt. Wenn an dem Projekt doch so reges interesse besteht, vllt. doch mal drüber nachdenken die Platine fertigen zu lassen. :) slime
Phil S. schrieb: > vll könnte man auch anstatt des USB die ISP rausführen, darüber könnte > man dann Programmieren oder auch die Hardware erweitern(da SPI). > > gruß Da ja der USB-Stecker schon vorhanden ist, würde sich ein Software-USB-Bootloader anbieten. Keine Mehrkosten und kein Programmer mehr nötig. http://www.fischl.de/avrusbboot/
slime schrieb: > Wenn an dem Projekt doch so reges interesse besteht, vllt. doch mal > drüber nachdenken die Platine fertigen zu lassen. :) Ich nehm zwei :)
Phil S. schrieb: > Zum Serial Flash. Ich hab ein board geätzt, muss es jetzt nur noch > fertig bestücken. Dann schau ich mal ob ich daten aus dem SST bekomme. > Wenn das alles kein Problem ist, sollte das Dumpen(der version für > Jungs, habe leider keine frauen version) des flashes kein Problem mehr > sein. Ich hab ne "Frauen Version" aber ist das nicht ein parralleles Flash? Bist du schon weitergekommen mit dem auslesen? Könnte man eventuell den Flash auf dem Board lassen und an den Testpunkten drähte zum auslesen anlöten? Hat das schonmal jemand ausgemessen? BTW: Man kann da so eine Art Tetris spielen nur mit Elektrobauteilen! (IC grau, Folienkondesator rot und Kerko blau). Ist eigentlich ganz lustig gemacht das Teil.
@slime (Gast) eine RFM 12 Variante würde ich auch bauen. Sind die Taster alle belegt? Vielleicht könnte man die beiden Ovalen Taster unter dem Display zu Statusanzeige o.ä. umbauen. Muss mir das mal genauer ansehen. Wigbert
Hier mal die eagle Files. Vllt hat jemand Lust da noch etwas dran zu optimieren. Bedenkt aber bei Änderungen, der Platz im Gehäuse ist begrenzt. Es fehlen im Layout noch die Top und Bottom GND Polygone. Daher noch ein paar Airwires. Ich mal die immer erst zum Schluss, also nicht wundern. slime
slime schrieb: > Eigentlich sollte zusätzlich noch ein RFM12 Modul mit rein. Gibt > allerdings nur eine stelle wo sich das relativ problemlos unterbringen > lässt. Um mehr Platz für zusätzliche Hardware zu schaffen, könnte man auch das Batteriefach entfernen und statt der drei Mikrozellen einen flachen LiPo-Akku nehmen, wie man sie z.B. für kleines Geld bei Pollin bekommt. > Damit sind die Pins des AVR dann aber nahezu alle belegt. Wenn Du das RFM12 mit an den SPI hängst, ist nur ein zusätzlicher Pin für den Chipselect nötig. > Wenn an dem Projekt doch so reges interesse besteht, vllt. doch mal > drüber nachdenken die Platine fertigen zu lassen. :) Also für mich käme nur fertigen lassen per Sammelbestellung in Frage und ich wäre mit zwei bis drei Exemplaren dabei. @Läubi: Mit diesem Verschnitt aus Tetris und Vier Gewinnt habe ich mich auch schonmal etwas Zeit verbracht und dabei festgestellt, wie unpräzise die Tasten leider sind.
Reinhard Max schrieb: > @Läubi: Mit diesem Verschnitt aus Tetris und Vier Gewinnt habe ich mich > auch schonmal etwas Zeit verbracht und dabei festgestellt, wie unpräzise > die Tasten leider sind. Das liegt wohl daran das es sich um so Gumimatten taster sind die nur für zentralen Druck von oben gut funktionieren. Lustig währe halt wenn man die Spiele der Versionen zusammenfassen könnte und ggf neue einprogrammieren, so eine Art "mini gameboy" portieren auf einen AVR wird wohl leider etwas schwer. > Wenn Du das RFM12 mit an den SPI hängst, ist nur ein zusätzlicher > Pin für den Chipselect nötig. ggf könnte man das Flasch auch so wie hier parrallel zum display Hängen dan hätte man auch gleich genug speicher für grafiken etc.
Hi, Ich würde übrigens bei den richtungstasten die gleichen flächen wie bei den restlichen tasten benutzen, denn wie bei dem munchiz selbst hab ich mitbekommen das die richtungstasten nur sehr schwer reagieren (ich musste sie regelrecht einpressen damit der druck auf die taste erkannt wurde)
Läubi .. schrieb: > könnte und ggf neue einprogrammieren, so eine Art "mini gameboy" > portieren auf einen AVR wird wohl leider etwas schwer. Uzebox als Basis nehmen und anpassen : http://belogic.com/uzebox/ > dan hätte man auch gleich genug speicher für grafiken etc. Auf Slimes Entwurf ist doch ein SD-Sockel vorgesehen, da kannst du ganze Videosequenzen draufpacken :)
@ Reinhard Max (rmax): Wenn du den interrupt vom RFM auch benutzt dann brauchts zwei Pins. Bleiben noch zwei übrig. @Läubi .. (laeubi): Na dafür hab ich doch die SD Karte eingelpant/baut. Du musst bedenken das das Flash noch x Addressleitungen braucht.
slime schrieb: > @ Reinhard Max (rmax): > Wenn du den interrupt vom RFM auch benutzt dann brauchts zwei Pins. > Bleiben noch zwei übrig. > > @Läubi .. (laeubi): > Na dafür hab ich doch die SD Karte eingelpant/baut. > Du musst bedenken das das Flash noch x Addressleitungen braucht. Ja es ist schon spät ;) Ich stell immer wieder fest das so ein Flash zwar reizfoll ist aber eigentlich aufgrund des Pinnings+großer Anzahl benötigter Leitungen fast unbrauchbar.
Fur die RFM12-Variante sind mir zu viele Tasten. Wir haben links die Richtungstasten, rechts 2 Tasten für Enter + Menü Stellt sich erstmal die Frage, wie man die unteren Tasten mit was Durchsichtigen ersetzt. Bei Akkubetrieb würde sich das Laden über USB-Buchse anbieten. Da der Deckel mehrmals rastet, könnte man eine Quadähnliche Antenne im Rahmen einkleben. Dünnen Draht o.ä. Mal ein bischen rechnen. Der AVR, langweilt der sich ? Müsste für Zusatzfunktionen gross genug sein. Wigbert
Hat irgendwer zufällig ne eagle lib für das RFM12B? Das ist die Version mit der 2mm Pinleiste. slime
Nein benutze kein Eagle, mal in den zahlosen RFM12 Threads geschaut?
Läubi .. schrieb: > Phil S. schrieb: >> Zum Serial Flash. Ich hab ein board geätzt, muss es jetzt nur noch >> fertig bestücken. Dann schau ich mal ob ich daten aus dem SST bekomme. >> Wenn das alles kein Problem ist, sollte das Dumpen(der version für >> Jungs, habe leider keine frauen version) des flashes kein Problem mehr >> sein. > Ich hab ne "Frauen Version" aber ist das nicht ein parralleles Flash? > Bist du schon weitergekommen mit dem auslesen? Die verschiedenen Versionen unterscheiden sich wohl nur durch die Software. Das Flash sollte bei allen Versionen das SST-Parallel-Flash sein. Da liegt wohl auch das Problem beim auslesen: Man muss halt viele Pins ansteuern. Ich muss mal schaun, ob ich am Wochenende mal ein paar Schieberegister rauskram und versuch das Flash auszulesen. Oder ich versuch mich mal wieder in VHDL und nutz mein FPGA-Board. Nur Zeit muss ich finden. > Könnte man eventuell den Flash auf dem Board lassen und an den > Testpunkten drähte zum auslesen anlöten? Hat das schonmal jemand > ausgemessen? Du kannst direkt an die Pins gehen... ist aber viel Lötarbeit. Technisch kein Problem, solange du nur zuhören möchtest. > BTW: Man kann da so eine Art Tetris spielen nur mit Elektrobauteilen! > (IC grau, Folienkondesator rot und Kerko blau). Ist eigentlich ganz > lustig gemacht das Teil. Ich würde ja gerne die Konsole im Originalzustand lassen und neue Spiele per USB hochladen können. Das sollte gehen, falls wir irgendwie herausbekommen, wie der Firmwareupdate funktioniert. Leider hatte ich bis jetzt keine Zeit mich damit zu beschäftigen. Gruß, SIGINT
Also ich hab das Teil mal an meinen Linux Rechner angeschlossen und vom erkannten Datenträger dann per "dd" ein image erstellt was ziemlich genau 16MB groß ist. Das dürfte eigentlich der komplette Flash inhalt sein oder irre ich mich? also warum anders auslesen?
Anscheinend nicht, schau dir mal die Daten genauer an: Beitrag "Re: Mini-Farbdisplay (+mehr) für 1 Euro"
Wie schon oben erwähnt, wird die Festplatte wahrscheinlich nur als "Trägermedium" verwendet um Datentransfers durchzuführen. Durch schreiben und lesen bestimmter Stellen auf der Platte kann man Daten mit der Konsole austauchen. So wird das zumindest bei vielen USB-Bilderrahmen gemacht, die einen ähnlichen Mikrocontroller verwenden. (den ST2205U statt des ST2203) Ich wette, daß es hier genauso läuft. Gruß, SIGINT
Sigint 112 schrieb: > Läubi .. schrieb: >> Phil S. schrieb: >>> Zum Serial Flash. Ich hab ein board geätzt, muss es jetzt nur noch >>> fertig bestücken. Dann schau ich mal ob ich daten aus dem SST bekomme. >>> Wenn das alles kein Problem ist, sollte das Dumpen(der version für >>> Jungs, habe leider keine frauen version) des flashes kein Problem mehr >>> sein. >> Ich hab ne "Frauen Version" aber ist das nicht ein parralleles Flash? >> Bist du schon weitergekommen mit dem auslesen? > > Die verschiedenen Versionen unterscheiden sich wohl nur durch die > Software. Das Flash sollte bei allen Versionen das SST-Parallel-Flash > sein. > Da liegt wohl auch das Problem beim auslesen: Man muss halt viele Pins > ansteuern. Ich muss mal schaun, ob ich am Wochenende mal ein paar > Schieberegister rauskram und versuch das Flash auszulesen. Oder ich > versuch mich mal wieder in VHDL und nutz mein FPGA-Board. Nur Zeit muss > ich finden. Hi, Ja ich habe mir ein dev board mit einem ATmega128 gemacht und genügent IOs + serial port. Muss erstmal schauen das ich das zum laufen bekomme. Dann werde ich den flash auslesen. @Sigint 112 Hast du die frauen oder männer version? Ich habe leider nur die Männer version. Ein dump von beiden wäre ja mal Interessant. gruß
morgen oder übermorgen bekomme ich auch etwas zum spielen ( danke an Phil S. !). Ist das wirklich ein SST39VF1681 ? Wie uncool, ich kann maximal SST39VF088 oder SST39VF160 auslesen (also MPF und keine MPF+) mit den programmer den ich hier habe, adapter für TSOP48 habe allerdings da. Der inhalt würde mich schon interessieren, irgendwo tief im kopf ist der 6502 asm noch "gespeichert"
hat jemand sich die update firmware angeguckt ? Da steht drin "ST2205U", also doch. Um andere firmware benutzen muss man erst an den OTP/Flash check vorbei. Auf der Sitronix webseite gibts auch paar tools : http://www.sitronix.com.tw/tools_ST2205U.htm z.b. den SSI (Sitronix Smart ICE) der auch als softdebug binary files annimt. Der emuliert auch keyboard und lcd display, allerdings schreibt Sitronix als note "partial work" - was auch immer das bedeutet :)
@Phil: Hab die Mädchenversion und das Monsterz. Hab mir eben das Update-Tool runtergeladen. Da gibts eine Datei "Miuchiz Update.dat", die zwei Firmwareversionen enthält. Man kann sehr schön Bilddaten und Texte erkennen. Allerdings hab ich noch keinen eindeutigen Programmcode Disassemblieren können. Teile des Dissassemblys sehen sinnvoll aus... aber dann kommen Teile dazwischen, die keinen Sinn ergeben. Ich muss das am WE mal alles sortieren und bewerten. Wichtig wäre es die Bilddaten rauszufiltern. Gruß, SIGINT
@Sigint 112 Hast du schonmal geschafft dein Ding upzudaten? Bei mir kommt dann immer ERROR. Wäre mal cool wenn man auf das monstar ding die mädchenversion drauf bekommt. Das wäre schonmal ein Anfang. Ich werde aufjedenfall trozdem den flash dumpen. Dann kann man schauen ob da wirklich alles drauf geschrieben wurde. PS: Kannst du mir vll 2 Mädchenversionen besorgen? Gruß
Wenn man den Power-Knopf gedrückt hält und dann einen Reset macht, kommt man in einen Testmodus für die Tasten :)
Sigint 112 schrieb: > Da gibts eine Datei "Miuchiz Update.dat", die zwei > Firmwareversionen enthält. Es gibt aber 3 verschiedene Versionen von dem Spiel, d.h. da fehlt eine Version. Oder stecken die beiden Mädchenversionen in der gleichen Datei?
Andreas Jakob schrieb: > Wenn man den Power-Knopf gedrückt hält und dann einen > Reset macht, kommt man in einen Testmodus für die Tasten :) Sehr cool, Wenn man dann alle tasten betätigt und sie verschwunden sind, macht der ein color und flash test. Checksums OTP 0011fcc8 Flash 0514188E
Bei mir die selben Checksums bei der Männerversion. Die Bratz Cloe Version hat 066C271D beim Flash.
Yasmin hat 07A8C866 und selbe OTP. Hab das Updatetool unter Vista zum laufen gekriegt. Die beiden Buttons für die Sprache waren schlicht nicht zu sehen. Vielleicht liegt es an meinen geänderten DPI Einstellungen. Mit TAB + Enter konnte ich dann aber das Tool starten. Im Anhang ein Screenshot wo man die verwendeten Adressen im virtuellen Laufwerk sieht. Nach dem Update liest er die Version aus und weigert sich nochmal upzudaten : 23:55:05,7768294 Miuchiz Update.exe 4292 CreateFile \Device\HarddiskVolume18 SUCCESS Desired Access: Generic Read/Write, Disposition: Open, Options: No Buffering, Synchronous IO Non-Alert, Non-Directory File, Attributes: N, ShareMode: Read, Write, AllocationSize: n/a, OpenResult: Opened 23:55:05,8746512 Miuchiz Update.exe 4292 WriteFile \Device\HarddiskVolume18 SUCCESS Offset: 25.088, Length: 512, I/O Flags: Non-cached, Priority: Normal 23:55:05,8771259 Miuchiz Update.exe 4292 WriteFile \Device\HarddiskVolume18 SUCCESS Offset: 25.088, Length: 512, I/O Flags: Non-cached, Priority: Normal 23:55:05,9846214 Miuchiz Update.exe 4292 ReadFile \Device\HarddiskVolume18 SUCCESS Offset: 45.056, Length: 8.192, I/O Flags: Non-cached, Priority: Normal 23:55:06,1084985 Miuchiz Update.exe 4292 WriteFile \Device\HarddiskVolume18 SUCCESS Offset: 25.088, Length: 512, I/O Flags: Non-cached, Priority: Normal 23:55:06,1111434 Miuchiz Update.exe 4292 WriteFile \Device\HarddiskVolume18 SUCCESS Offset: 25.088, Length: 512, I/O Flags: Non-cached, Priority: Normal 23:55:06,1141153 Miuchiz Update.exe 4292 WriteFile \Device\HarddiskVolume18 SUCCESS Offset: 25.088, Length: 512, I/O Flags: Non-cached, Priority: Normal 23:55:06,2177378 Miuchiz Update.exe 4292 ReadFile \Device\HarddiskVolume18 SUCCESS Offset: 45.056, Length: 8.192, I/O Flags: Non-cached, Priority: Normal 23:55:06,3425066 Miuchiz Update.exe 4292 WriteFile \Device\HarddiskVolume18 SUCCESS Offset: 25.088, Length: 512, I/O Flags: Non-cached, Priority: Normal 23:55:06,3451496 Miuchiz Update.exe 4292 CloseFile \Device\HarddiskVolume18 SUCCESS
Hi. Falls mal jemand Platinen zur Ansteuerung des Displays anfertig, wäre ich gerne mit 1-2 dabei.. Verfolge eure Detektivarbeiten am Gerät mit großen Interesse.. Prima! Peter
Falls jemand noch 2-3 Stk von den Spielen übrig hat, bitte melden... Danke Dirk
Dirk Th. schrieb: > Falls jemand noch 2-3 Stk von den Spielen übrig hat, bitte melden... > > Danke > Dirk Dirk, was ist damit ? Beitrag "Re: Mini-Farbdisplay (+mehr) für 1 Euro"
Die sind alle schon weg meinte Phil. Ich bin auch auf der Suche, aber in Berlin in zwei Läden gabs nix mehr. Gruß Fabian
Jepp, Fabian hat Recht. Leider hat Phil keine mehr :-( Bin also noch auf der Suche... Dirk
Also ich könnte noch 1-2 abgeben, aber nur in Berlin, bin zu faul das zu versenden. dschens_b [na was wohl?] gmx [siehe erste Frage, das kommt hier nicht rein] de.
Hi! Ich würd auch 2-3 Spiele nehmen, hat denn überhaupt noch jemand welche? Dann würde ich mich sogar hier einloggen ;-)
Hallo, in Hannover, Lister Meile und Hannover Engelbosteler Damm, war gestern nichts mehr zu finden. Ich habe heute die letzten Teile in Rinteln erhalten. Gruß Joachim
Phil S. schrieb: > @Sigint 112 > Hast du schonmal geschafft dein Ding upzudaten? Bei mir kommt dann immer > ERROR. Wäre mal cool wenn man auf das monstar ding die mädchenversion > drauf bekommt. Das wäre schonmal ein Anfang. Ein Update hab ich auch nicht hinbekommen. Vielleicht sind die Teile einfach auf dem aktuellen Stand. > Ich werde aufjedenfall trozdem den flash dumpen. Dann kann man schauen > ob da wirklich alles drauf geschrieben wurde. Die Größe würde passen... genau 2MB. > PS: Kannst du mir vll 2 Mädchenversionen besorgen? Leider gibts hier keine mehr. Hab die letzte Konsole bekommen. Ich schau aber trotzdem nochmal nach, ob die nicht noch welche Eingelagert hatten. Werd das wahrscheinlich aber erst Freitag schaffen. Gruß, SIGINT
Bisher wurde nur Text oder komplette Bilder auf dem Display angezeigt. Ich versuche gerade ein paar Linien zu zeichnen, aber das ist furchtbar ineffizient, denn man muss um die Adresse zu setzen 2x 3 Bytes senden. Für einen Pixel muss man also 8 Bytes schreiben! Sieht jemand irgendeine Möglichkeit das zu beschleunigen (außer das komplette Bild im µC zu erzeugen und dann komplett zu übertragen)?
Hey Leute, es könnte Zufall sein, aber ich glaube es nicht: Wenn man die Adressen von folgendem Link mit den Festplattenzugriffen von Andreas vergleicht dann sieht man, daß die Offsets gleich sind. http://picframe.spritesserver.nl/wiki/index.php/Libst2205 25.088 <-> 0x6200 Command Write 26.112 <-> 0x6600 Data Write 45.056 <-> 0xB000 Data Read Gruß, SIGINT
>>Benedikt K. (benedikt) (Moderator) wrote: >>Datum: 13.08.2009 12:41 >>Mess mal die Spannung an dem VLCD Pin (Pin20). Also auf dem Konsolen-Board liegt an Pin20 eine Parallelschaltung aus 1MOhm und 100nF. -Habe einmal die Fassung des Folienkabels abgelötet, und ein Foto gemacht. Wenn die Spielkonsole eingeschaltet ist, liegt an Pin20 (VLCD) eine Spannung von +10,1 Volt an. Wir verwenden in unseren selbst geäzten Platinen aber keine 10 Volt, sondern nur 3,3 Volt. Bei 3,3 Volt ist der Wert von 100nF (parallel mit 1MOhm) wohl zu klein. Deshalb muss man 1uF (parallel mit 1MOhm) verwenden.
Daniel W. schrieb: > Wir verwenden in unseren selbst geäzten Platinen aber keine 10 Volt, > sondern nur 3,3 Volt. Mehr verwendet das Spiel aber auch nicht, da stehen auch nur 4,5V der Batterien zur Verfügung. > Bei 3,3 Volt ist der Wert von 100nF (parallel mit > 1MOhm) wohl zu klein. Nein, kann nicht sein. Da passt etwas anderes nicht. Die 10V erzeugt das Display nämlich selbst.
Benedikt K. schrieb:
> Die 10V erzeugt das Display nämlich selbst.
Dann war es ein Denkfehler meinerseits. Ich dachte bislang die 10,1 Volt
kämen von einem Stepupwandler, der auf dem Motherboard irgendwo sitzt.
>von einem Stepupwandler, der auf dem Motherboard irgendwo sitzt.
"Motherboard" OMG ROFLCOPTER!!!11einseins ;-)
Induktivitäten sind viel zu teuer für solch ein Produkt ;-)
Obwohl der Handheld batterie betrieben ist wird einfach ein linearregler
für die 3,3V eingesetzt - ist günstiger.
@Benedikt Das mit den Linien, Kreisen etc. habe ich auch schonmal programmiert mit dem Bresenham. Aber du hast recht es ist sehr ineffizient. Eine andere möglichkeit der Adressierung fällt mir aber auch nicht ein um Pixel zu setzen.
Bresenham ist klar, ich denke ich werde für waagrechte und senkrechte Linien Ausnahmen einbauen, und den Rest halt gezwungenermaßen mit den 8Bytes machen. Anders geht es ja nicht ohne mehr RAM. Mal schauen ob ein AVR dann schnell genug ist. Notfalls kommt ein PIC24H dran, mit den 40MIPs sollte der dann ausreichen schnell sein...
Respekt! Das sieht ja echt gut aus. Ein Problem dürfte nur sein, dass die Taster ohne Vergoldung nicht lange funktionieren werden.
Wow, bin beindruckt. Jetzt muss nur noch alles funktionieren :)
Jop sieht echt geil aus glückwunsch. Du kannst auf die Taster auch Zinn machen, das hält etwas länger als wenn du da nur das Kupfer lässt. Hast du ihn schon inbetrieb genommen?
hi, will grad so ein display an meinen avr anschliessen und da bin ich im datenblatt über die 3.3V Versorgung gestolpert. Ich bin anfänger im dem bereich und wollte fragen wie ich am besten aus meinen 5V 3.3V mache. wäre für einen tipp sehr dankbar mfg ch
Du kannst den Spannungsregler von der Miuchizplatine nehmen. Der ist mit "MD3-33" beschriftet. Anschlussbelegung steht irgendwo oben im Thread. Zwischen Masse und Ein-Ausgang jeweils wenigstens nen 100nF Kondensator hängen. Ansonsten, wenn es schnell gehen soll, kannst du auch zwei Dioden in Serie schalten. Durch den Spannungsabfall kommst du in einen Bereich den das Display verträgt.
Hi, also falls noch Interesse besteht. Ich habe in Kassel mal den Rest aufgekauft, da ja anscheinend noch reges Interesse besteht an den Dingern und welche keine bekommen haben. Also falls noch Jemand welche haben will, per Email melden bei mir. P.S: esko du hattest mir ja schon geschrieben. Finde deine Nachricht aber nit mehr. Also bitte einfach noch mal melden. Gruß
Andreas Jakob schrieb: > Du kannst den Spannungsregler von der Miuchizplatine nehmen. > Der ist mit "MD3-33" beschriftet. > Anschlussbelegung steht irgendwo oben im Thread. > Zwischen Masse und Ein-Ausgang jeweils wenigstens nen 100nF > Kondensator hängen. > Ansonsten, wenn es schnell gehen soll, kannst du auch zwei > Dioden in Serie schalten. Durch den Spannungsabfall kommst du > in einen Bereich den das Display verträgt. aber die Datenleitungen müssen doch nicht auf 3.3V runter oder? mfg christian edit: habe noch die 1N4001P-Dioden, funktionieren die? vielen Dank
wenn du das Display mit 3,3V betreibst müssen die Datenleitungen auch auf 3,3V. Ich betreibe mein Display jetzt allerdings schon ein paar Tage an 5V funktioniert bei mir auch. Bei 1€ das Stück kann mans ja mal riskieren ;-)
ok, dann werd ich einfach nur die versorgung mit den 1n4001p dioden auf 3.3v machen und die datenleitungen auf 5v lassen. hoffe das geht so:) danke
> wenn du das Display mit 3,3V betreibst müssen die Datenleitungen auch > auf 3,3V > ok, dann werd ich einfach nur die versorgung mit den 1n4001p dioden auf > 3.3v machen und die datenleitungen auf 5v lassen. ok is das nich!
das wird nicht gehen, da der AVR dann die high-pegel eventuell nicht erkennt. versorg doch einfach die ganze schaltung mit den 3v3
ok, also heist das das die 1n4001 Dioden ok sind? müsste dann weiter kaufen da ich nur noch 15 stk hab... danke christian
@christian D Bist du sicher, dass das Ansteuern des Displays nicht eine Nummer zu groß für Dich ist? Es reicht, wenn du deine gesamte Schaltung (AVR & Display) über die zwei Dioden (1n4001 sind ok) versorgst. Dann läuft nämlich der AVR auf der selben Spannung wie das Display und die sollte ungefähr im erlaubten Rahmen liegen.
> Bist du sicher, dass das Ansteuern des Displays nicht eine Nummer zu > groß für Dich ist? mal gucken ob es klappt, viel zu verlieren hab ich nicht. Ich hätte einfach nicht gedacht das der Avr mit 3.3V zufrieden ist. Auf jeden Fall vielen Dank
Vorsicht, ich meine, die obige Pinbelegung des Reglers ist falsch, da In und Out vertauscht
Hinter den zwei Dioden noch eine Z-Diode (3.3V) an GND, dann ists perfekt. Dann sind in jedem Lastzustand 3.3V vorhanden. Ansonsten nur das Display mit 3.3V versorgen, den AVR mit 5 V, und dann mit Spannungsteilern arbeiten (1.8k/3.3k), hat sich schon mehrfach bewährt, ist aber (viel) mehr Aufwand. In Berlin Steglitz gabs letzte Woche welche von den Spielen, die hatten die aber noch nichtmal rausgelegt, mußte danach fragen. Hab vier Mitgenommen, nur die Mädchenversionen (Yasmin & Cloe). In der Bucht kann man das Display auch kaufen für 10 €. MfG BC
>ok, dann werd ich einfach nur die versorgung mit den 1n4001p dioden auf >3.3v machen und die datenleitungen auf 5v lassen. hoffe das geht so:) >danke Ich glaube du hast mich da falsch verstanden, ich versorge die komplette schaltung samt Display mit 5V okay laut datenblatt ist das aber eigentlich nicht. aber wie gesagt es funktioniert bei mir seit ein paar tagen schon
das klingt gut. Dieses Display ist ja richtig Einsteigerfreundlich!
sorry, "ich meine, die obige Pinbelegung des Reglers ist falsch, da In und Out vertauscht" scheint doch nicht so. Der erste Regler mit In am Tab im SOT-89 den ich sehe Ich suche noch immer nach 'nem Datenblatt
Weils in Berlin scheinbar keine mehr gibt jetzt nochmal die Frage an die, die ne ganze LKW-Ladung ergattern konnten: Wer hat noch ein paar 5-10 Stk und könnte die abgeben? Im Prinzip interessiert mich nur das Display (mit Connector), falls jemand die Gehäuse oder den Flash selbst braucht... Bitte per PN melden! Gruß Fabian
Hi, mit der Textausgabe bedarf ich mal Hilfe. Ich hab eine Font 8x8 da wäre das H: 127 ; 8 ; 8 ; 8 ; 127 ; 0 ; 0 wenn jetzt ein Byte in eine Zeile geschrieben, wäre der Buchstabe um 90° gedreht. Wie geht das hier? Beim Nokia3310 waren immer Blöcke, die im Befehlsmodus eingestellt wurden. Dank Euch mal schon Wigbert
Wigbert Picht-dl1atw schrieb: > Ich hab eine Font 8x8 da wäre das H: > 127 ; 8 ; 8 ; 8 ; 127 ; 0 ; 0 Die Zeichen sind also Vertikal angeordnet, das ist etwas ungünstig, geht aber auch. Hier gibt es fertigen Code: Beitrag "Re: Mini-Farbdisplay (+mehr) für 1 Euro" Das schöne an dem Display ist, dass man einzelne Pixel direkt setzen kann, und dass man einen bestimmten Bereich einstellen kann der beschrieben werden soll. Für 8x8 sähe das Setzen der Adresse und des Bereiches dann so aus:
1 | Write(COMMAND, 0x15); // Column address set |
2 | Write(DATA, x); // From column address |
3 | Write(DATA, x+7 ); //nit 8 da erste x addresse schon zählt |
4 | Write(COMMAND, 0x75); // Page address set |
5 | Write(DATA, y); // From page address |
6 | Write(DATA, y+7); //nit 8 , da ja die y Addresse schon zählt |
7 | Write(COMMAND, 0x5c); // Entry Memory Write Mode |
Danach muss du insgesamt 8x8x16bit schreiben, Zeile für Zeile. Da bei deiner Schriftart 8 untereinander liegende Pixel in einem Byte sind, das Display aber die Pixel in horizontaler Richtung möchte, musst du erst die ganzen Bit0 aller 8 Bytes abtasten, dann Bit1 usw.
@Benedikt >das >Display aber die Pixel in horizontaler Richtung möchte, musst du erst >die ganzen Bit0 aller 8 Bytes abtasten, dann Bit1 usw. das war mein Problem, Dank Dir Wigbert
@ Phil S. Danke. Päckenchen ist angekommen; Hat super geklappt. Jetzt kann ich auch endlich anfangen. Gruß Franz
Hi, bitte keine Emails mehr an mich, alle Displays sind weg. Der Email Ordner voll. Ich weiss nit mehr wie ich allen Antworten soll. Alle weg. Bitte um Nachsicht das ich nit allen Antworte. Denen ich nit Antworte bekommen leider keine mehr sry. Alle anderen haben meine Kontodaten und überweisen in den nächsten 5 Tagen. Ansonsten gibt es noch welche und ich melde mich hier :-) Gruß
Am Anfang des Threads gab es die Idee dem Ding eigenen Code über das Update zu übergeben. Hat sich da schon jemand weiter mit beschäftigt und mehr herausgefunden? Werde gleich hier mal im WW vorbeischauen und hoffe die haben noch ein paar von den Dingern. Wäre interessant für mich es für ISP/JTAG zu missbrauchen, eventuell mit Cache des letzten hex files. Zum "offline" programmieren. Vorausgesetzt es finden sich genügend verwendbare IO pins zum herausführen.
> @rufus > ob der hier grade quasi verschenkte Artikel mit dem von dir oben > geposteten Projekt kompatibel ist ? > http://www.pearl.de/a-GRA11087-5618.shtml?vid=385 Hat sich schon jemand dieses Teil bestellt und mal nachgesehen, welcher Controller verbaut ist?
@Mic > Hat sich schon jemand dieses Teil bestellt und mal nachgesehen, welcher > Controller verbaut ist? Hi, ich habe mir das "Ding" bestellt, ist allerdings bis dato noch nicht angekommen. Sofern Bedarf besteht könnte ich heute bei uns nochmal nachschauen, ob es noch welche gibt. Bin am Dienstag da gewesen und da hatten die noch jede Menge.
Mic schrieb: >> @rufus >> ob der hier grade quasi verschenkte Artikel mit dem von dir oben >> geposteten Projekt kompatibel ist ? >> http://www.pearl.de/a-GRA11087-5618.shtml?vid=385 > > Hat sich schon jemand dieses Teil bestellt und mal nachgesehen, welcher > Controller verbaut ist? hab grad in meinem Posteingang den Versand von Pearl bestätigt bekommen ...
> > ob der hier grade quasi verschenkte Artikel mit dem von dir oben > > geposteten Projekt kompatibel ist ? > > http://www.pearl.de/a-GRA11087-5618.shtml?vid=385 > > Hat sich schon jemand dieses Teil bestellt und mal nachgesehen, welcher > Controller verbaut ist? Ja. Der Controller ist nicht identifizierbar, da direkt auf die Platine gebondet und unter einem Klecks Epoxy verborgen. Das gesamte Teil ist mit dem Pearl-Phantasienamen "Sumicon" beschriftet, es scheint in den verschiedensten Gehäusen vertrieben zu werden. Herstellerbezeichnung ist vermutlich ZW1507. Neben etwas Hühnerfutter ist auf der Platine noch ein AMIC A25L080M (http://www.amictechnology.com/pdf/A25L080.pdf) im SO-8 verbaut. Das ist ein 8 MBit Flash-Baustein. Das Display selbst ist beschriftet mit DFM-074C-NL-WD IEJB002 BG999076A-V0.1(BLD-0030-W-R) Der gelötete Flexfolienleiter ist beschriftet mit FPC888074C-V0.0 Mit dem Display hat sich anscheinend auch schon jemand auseinandergesetzt, allerdings kann ich exakt gar kein japanisch: http://suz-avr.sblo.jp/article/30765458.html Das hier scheint die Pinbelegung des Flexfolienleiters zu sein: 1 VCC 2 GND 3 -- 4 -- 5 CS# 6 Data/Command# 7 RD# 8 WR# 9 RST# 10 D0 11 -- 12 D1 13 -- 14 D2 15 -- 16 D3 17 -- 18 D4 19 -- 20 D5 21 -- 22 D6 23 -- 24 D7 25 -- 26 LEDK(-) 27 LEDA(+) Und der verwendete Controller auf dem Display ist vermutlich ein ST7637 (http://www.sitronix.com.tw/sitronix/SASpecDoc.nsf/FileDownload/ST76372737188/$FILE/ST7637_v1.6.pdf)
Rufus t. Firefly schrieb: > Mit dem Display hat sich anscheinend auch schon jemand > auseinandergesetzt, allerdings kann ich exakt gar kein japanisch: > > http://suz-avr.sblo.jp/article/30765458.html > Googles lustige Übersetzung der Seite : http://translate.google.de/translate?hl=de&sl=ja&u=http://suz-avr.sblo.jp/article/30765458.html&ei=OouOStDWLoSlsAa55-W4DA&sa=X&oi=translate&resnum=1&ct=result&prev=/search%3Fq%3Dhttp://suz-avr.sblo.jp/article/30765458.html%26hl%3Dde
Sieht ja mal ganz nett aus. Ich hätt gern das Erdbeerlinux mit Schlagsahne lol Wer hat jetzt noch Spielekonsolen übrig?
So, Display geht, Buttons gehen (sogar erstaunlich gut), SD-Card geht. Hier mal ein kleines Video. Ich hoffe man kann bischen was erkennen. http://amalas.eu/~slime/100_2315.MOV
Meine Google-Übersetzung liefert folgendes: AntiVir WebGate ALERT AntiVir WebGate has blocked your request. HTML/Infected.WebPage.Gen ; virus ; Enthält Erkennungsmuster des HTML-Scriptvirus HTML/Infected.WebPage.Gen http://74.125.79.132/translate_c?hl=de&sl=ja&tl=de&u=http://suz-avr.sblo.jp/article/30765458.html&rurl=translate.google.de&usg=ALkJrhjueiDPJXECbAojUGuYP7nQ8zeOrQ
slime schrieb: > So, Display geht, Buttons gehen (sogar erstaunlich gut), SD-Card geht. > Hier mal ein kleines Video. Ich hoffe man kann bischen was erkennen. > http://amalas.eu/~slime/100_2315.MOV was ist das auf dem video ? :))
Hallo, der Anschluss des Displays ist auch möglich, ohne einen Platine zu ätzen. Man kann einen Teil der Miuchiz-Platine aussägen, und dort sechzehn normale Kabel anlöten. -Die Platine stellt Lötaugen mit 1.6 mm Durchmesser zur Verfügung. Siehe auch den Plan mit der Pinbelegung ... Beitrag "Re: Mini-Farbdisplay (+mehr) für 1 Euro"
video von sd karte abgespielt? Sieht nett aus. Schade das du nur ne handy cam hast. Am anfang erkenne ich glaube ich das Dreamworks logo.
Rufus t. Firefly schrieb: >> > http://www.pearl.de/a-GRA11087-5618.shtml?vid=385 >> >> Hat sich schon jemand dieses Teil bestellt und mal nachgesehen, welcher >> Controller verbaut ist? > > Ja. Der Controller ist nicht identifizierbar, da direkt auf die Platine > gebondet und unter einem Klecks Epoxy verborgen. Wenn man den Bilderrahmen per USB anschließt, welche VID und PID wird dann in der Systemsteuerung angezeigt? Evtl. kann man so den Hersteller/Typ des Controllers rausfinden.
slime schrieb: > So, Display geht, Buttons gehen (sogar erstaunlich gut), SD-Card geht. > Hier mal ein kleines Video. Ich hoffe man kann bischen was erkennen. > http://amalas.eu/~slime/100_2315.MOV nice ... in welchem Format speicherst du das Video ?? kannst du evtl den code posten SG
Rufus t. Firefly schrieb: > Herstellerbezeichnung ist vermutlich ZW1507. > Besser gesagt ZW-15xx, das kann der 11, 17, 01, 07 usw. sein, die sind alle mit 8mb oder 16mb flash und cstn display. Hersteller ist Prestige Rich International Ltd. (Prestierich) http://www.chinadigiworld.com:83/pview.asp?fd_id=137492 Die bauen auch OEM, passt also.
Ja, auch ich habe es geschafft, danke an "bjoern (Gast)" für den Code! warum ich mich so freue? Ist meine Zweite Sache die ich jemals an einen µc angeschlossen habe(nach LED).
Daniel W. schrieb:
> hast du einen 3.3 Volt Spannungsregler auf dem AVR-Board?
Nein, nach meiner Frage ein paar post´s weiter oben, sagte man mir es
würde auch mit 5V ohne Probleme funtkionieren. Und das tut es auch!
Also, warum auf 3.3V runter? =)
Die sehr niedrige Stromaufnahme des Display lässt wohl etwas Luft nach oben hin. Ich denke mit 5V ist man dann aber ziemlich an der Grenze, da könnte schon eine schlecht geregelte Versorgungsspannung den IC abrauchen lassen.
Hier nochmal ein anderes Video. Ich denke da sollte jeder erkennen was das ist. http://www.youtube.com/watch?v=fkzOUrqAsgE
Christian D. schrieb: > Daniel W. schrieb: >> hast du einen 3.3 Volt Spannungsregler auf dem AVR-Board? > > Nein, nach meiner Frage ein paar post´s weiter oben, sagte man mir es > würde auch mit 5V ohne Probleme funtkionieren. Und das tut es auch! > Also, warum auf 3.3V runter? =) dir ist schon klar das : Absolute Maximum Rating Power Supply VDD 4.0V Input voltage VDD+0.5V sind oder ?
slime schrieb: > Hier nochmal ein anderes Video. Ich denke da sollte jeder erkennen was > das ist. > http://www.youtube.com/watch?v=fkzOUrqAsgE viel besser, cool sache das.
bjoern schrieb: >>ok, dann werd ich einfach nur die versorgung mit den 1n4001p dioden auf >>3.3v machen und die datenleitungen auf 5v lassen. hoffe das geht so:) >>danke > > Ich glaube du hast mich da falsch verstanden, ich versorge die komplette > schaltung samt Display mit 5V okay laut datenblatt ist das aber > eigentlich nicht. aber wie gesagt es funktioniert bei mir seit ein paar > tagen schon Das wurde mir geschrieben. Also es funktioniert ja. Ich finde es ein bischen zu kompliziert das jetzt noch auf 3.3V zu machen. Aber ich werde bescheid geben wenn es nicht mehr funktioniert! @bjoern Funktioniert es bei dir noch immer? Wie lange hast du es schon laufen gelassen?
slime schrieb: > Hier nochmal ein anderes Video. Ich denke da sollte jeder erkennen was > das ist. > http://www.youtube.com/watch?v=fkzOUrqAsgE Richtig cool, könntest du ein bisschen Code posten?
ja, welche SD-Routinen benutzt du, welches Format, wie konvertierst Du, wieviel Flash braucht das Programm, wie könnte man synchrones Audio hinbekommen? :-)
... und wann gibts endlich ne Sammelbestellung für die Platine ? :)
für Leute aus Hamburg: bei Woolworth in Niendorf/Markt ist die Krabbelkiste mit den Teilen gefüllt. Also zuschlagen.
hab mir das din von PEARL bestellt und wollts erst mal in seiner original funktionalität ausprobieren. Wie kriegt man da fotos rauf? wenn ich das an USB hänge kommt ein neues Laufwerk mit einem Programm. Wenn ich das starte, sagt das nur, dass es das gerät nmicht finden kann.
für das PEARL-Display könnte man IMHO einen eigenen Thread machen.
Hi, hier ist mal ein Zwischenstand von mir. Also die Hardware für den SST steht soweit. Ich hoffe ich komme die Tage dazu auch die Software zum auslesen zu schreiben. @slime Hi, der Videoplayer sieht nicht schlecht aus. Wie viel FPS hast du? Ich habe auch einen geschrieben, der war aber für ein UC3 von Atmel mit Komprimierung (verlustfrei oder verlustbehaftet). http://www.youtube.com/watch?v=Lzbz_tU4f3g Ich denke aber das Sound zusätzlich schwer wird, könnte man aber probieren. Kannst mich ja mal anschreiben. gruß
Der Ton sollte eigentlich kein allzu großes Problem sein, wenn man diesen entweder als zweite Datei (nicht so optimal, denn dann muss das Dateisystem immer hin und her springen), oder interleaved speichert. Man könnte die Audiodaten als 512Byte Blöcke zwischen die Videodaten mischen (z.B. nach jedem Frame einen Audio Block). Bei 12,8kHz Samplerate wäre man bei 25fps wenn den Ton das Timing bestimmen lässt.
Daniel W. schrieb:
> für das PEARL-Display könnte man IMHO einen eigenen Thread machen.
Jep, gute Idee!
Diesen habe ich nun auch eröffnet, um das ganze ein bisschen zu
splitten.
Hoffe das is im allgemeinen Ok!
-> Pearl Fotoalbum am Schlüsselbund
Gruß Michel
Phil S. schrieb: > Hi, > > hier ist mal ein Zwischenstand von mir. Also die Hardware für den SST > steht soweit. Ich hoffe ich komme die Tage dazu auch die Software zum > auslesen zu schreiben. > > @slime > Hi, der Videoplayer sieht nicht schlecht aus. Wie viel FPS hast du? > Ich habe auch einen geschrieben, der war aber für ein UC3 von Atmel mit > Komprimierung (verlustfrei oder verlustbehaftet). > http://www.youtube.com/watch?v=Lzbz_tU4f3g > > Ich denke aber das Sound zusätzlich schwer wird, könnte man aber > probieren. Kannst mich ja mal anschreiben. > > gruß Hi Phil! Dein Video auf youtube is cool! Kompliment! Wie hast du denn das mit dem Sound gemacht? Auch so wie Benedikt im Posting drüber beschrieben hat? Gruß, Michel
Christian D. schrieb: > Daniel W. schrieb: >> hast du einen 3.3 Volt Spannungsregler auf dem AVR-Board? > > Nein, nach meiner Frage ein paar post´s weiter oben, sagte man mir es > würde auch mit 5V ohne Probleme funtkionieren. Und das tut es auch! > Also, warum auf 3.3V runter? =) Die Frage ist doch eher: Warum auf 5V hoch? Bring doch hier überhauptnix, da AVR und Display mit 5V wunderbar kalr kommen.
@zippi: Schönes board, ist das Projekt irgendwo dokumentiert? Verwendest du eine selbst entwickelte Komprimierung? Das SPI zum Display läuft bestimmt auf fullspeed. @laeubi: gibt halt immer wieder leute die würden solch ein 3,3V display am liebsten mit ihrer 12V SPS ansteuern... ;(
Hat noch irgendjemand solche Miphuzbluzduz Dinger übrig? Die lokalen beiden Woolworth sind leider unergiebig gewesen. Danke Axel
@ Mi Mo und Marius
Ja die Komprimierung habe ich selber gemacht. Sie funktioniert so
ähnlich wie Benedikt das gesagt hat.
Es kommt immer ein Frame, der wird in einen Videospeicher geladen, ein
atmega644 hätte aber zu wenig ram, auch für das kleine Display, und dann
kommen die Audiodaten für 1/25 Sekunde. Dann wieder die Bild Daten u.s.w
.
zur Komprimierung:
im Videofile sind nur die Pixel gespeichert, welche auch verändert
werden sollen.
Bei der verlustbehafteten Komprimierung kann eingestellt werden ab wann
ein Pixel geändert werden soll (dabei wird darauf geachtet, dass man
Helligkeits- Änderungen eher wahrnimmt als Farb- Änderungen).
> Ich arbeite noch an 3 zusätzlichen verfahren um die Daten kleiner zu bekommen.
Da der atmega644 nicht so viel ram hat, müsste man öfters pro Frame
zwischen audio- und Videodaten hin und her springen. Aber ich denke,
dass man dann nicht sehr viele fps hinbekommt und die Audioqualität wäre
wohl auch nicht so toll.
Dokumentiert ist mein Projekt nicht. (fertig ist es auch noch nicht)
Benedikt K. schrieb: > PS: Ich habe das Teil mal an den PC angeschlossen. Es meldet sich als > Laufwerk an. Allerdings wird das Laufwerk als unformatiert, aber mit > 16MByte Kapazität angezeigt. Wie die auf einem 2MByte Flash gespeichert > werden sollen, ist mir ein Rätsel. der SST39VF1681 ist also ein 2 MB Flash. Gibt's irgendwo ein Datenblatt davon ?
So, ich fang mal an die Firmware zu analysieren. Ich hab leider nicht viel Erfahrung mit solchen Sachen... aber dafür mach ich das ja. Ich hab die Firmware erstmal in ein Bild umgewandelt. Man kann schön die Bilddaten erkennen. (Ich hab das Bild künstlich verrauscht) Mal schauen, ob ich die Programme herausfiltern kann. Die Bilder verwenden nur 256 Farben. Ein Byte entspricht einem Pixel, bei einer Bildbreite von 98 Pixeln. Gruß, SIGINT
Benedikt K. schrieb:
> Hier: http://tinyurl.com/nargat
ROFL
Jens
PS: Danke an Phil, meine Teile sind angekommen
Sigint 112 schrieb: > So, > ich fang mal an die Firmware zu analysieren. Ich hab leider nicht viel > Erfahrung mit solchen Sachen... aber dafür mach ich das ja. Ich hab die > Firmware erstmal in ein Bild umgewandelt. Man kann schön die Bilddaten > erkennen. (Ich hab das Bild künstlich verrauscht) Mal schauen, ob ich > die Programme herausfiltern kann. Die Bilder verwenden nur 256 Farben. > Ein Byte entspricht einem Pixel, bei einer Bildbreite von 98 Pixeln. > > Gruß, > SIGINT Hi, das scheint die Mädchen version zu sein. Wie hast du die Firmware jetzt gedumpt? gruß
@Phil: Ja, das ist eindeutig die Mädchenversion. Das Firmwareimage ist beim Update-Programm dabei, welches man auf der Webseite runterladen kann. Genaugenommen befinden sich zwei Versionen in der Datei. Leider hab ich noch keine Zeit gefunden das SST-Flash auszulesen. Gruß, SIGINT
Och noe! Warum les ich das jetzt erst, dass beim WW Niendorf Markt noch was ist? Bin gestern mim Fahrrad erst im Iserbrooker und dann im Eidelstädter WW gewesen, die waren beide alle. Dann dacht ich mir "nochmal 2*5km extra für nach Niendorf?" -> "Nein... is sicher eh nix mehr da"... Naja, so werd ich dann Montag noch ne Fahrradtour machen :-)
Sigint 112 schrieb: > @Phil: > Ja, das ist eindeutig die Mädchenversion. Das Firmwareimage ist beim > Update-Programm dabei, welches man auf der Webseite runterladen kann. > Genaugenommen befinden sich zwei Versionen in der Datei. Leider hab ich > noch keine Zeit gefunden das SST-Flash auszulesen. > > Gruß, > SIGINT Hi, ok, ich werde mal sehen wie weit ich heute mit dem auslesen den SST komme. Dannach würde ich gerne versuchen die Mädchenversion zu flashen. gruß
Ich hab interesannte Neuigkeiten. Ich hab mich mal mit der "Miuchiz Update.dat" beschäftigt. Anscheinend sind zwei Versionen der Mädchen-Konsolen Firmware in der Datei enthalten. Die Datei enthält einen Header mit Infos über die enthaltenen Firmware-Versionen. Ab Offset 0x20 liegt eine Tabelle mit 8x16Byte, die auf verschiedene Infoblöcke der Firmware-Versionen verweist. Die Infoblöcke liegen von 0xa0 bis 0x1bf. Von 0xa0 bis 0xcf liegen die Infos für die erste Firmware. Von 0xd0 bis 0xff für die zweite Version. Alle anderen Einträge sind wohl leer. Nun das Intersannte: Man kann auf dem Monsterz auch die Version der Mädchenkonsole hochladen. Dazu muss man nur die Werte an den Offsets 0x48,58,68,78,88,98 von "0x02" auf "0x03" ändern. Leider hab ich noch nicht rausbekommen, wie man dann eine noch neuere Firmware hochladen kann. Ich hab keine Ahnung, wie der Konolentyp und die Version genau hinterlegt ist. Scheinbar gibt es auch nur ein Update für die Mädchenkonsole und nicht für die anderen. Komische Sache. Gruß, SIGINT
Hab noch was vergessen: Die Pointer an den Positionen 0x2c,0x2d.. 0x3c,0x3d.. etc. müssen noch angepasst werden. Die können auf 0xa0 0x00 geändert werden. Das Bild zeigt die Originaleinstellungen. Gruß, SIGINT
also ich hab auf dem jungen gerät die maedchen version laufen!
Falls noch jemand welche übrig hat würde ich mich über eine PM freuen.
Bin auch immer noch auf der Suche. Falls also jemand noch 2 oder 3 (würde mich auch mit einem zufrieden geben) übrig hat, bitte Mail an mich... Danke Dirk
>Och noe! Warum les ich das jetzt erst, dass beim WW Niendorf Markt noch >was ist? Bin gestern mim Fahrrad erst im Iserbrooker und dann im >Eidelstädter WW gewesen, die waren beide alle. Dann dacht ich mir >"nochmal 2*5km extra für nach Niendorf?" -> "Nein... is sicher eh nix >mehr da"... Fuhle 171 war am letzten Montag noch alles voll
jo me ist Di. in der Fule den schaue ich mal das ich noch nen paar bekomme mir persönlich sind die teile zu klein um nen sinnvollen Zweck zu erfüllen aber bei nem eur kann man ja mal nen pahr besorgen.
K. J. schrieb:
> jo me ist Di. in der Fule den
Welche Sprache?
;)
Leudde ich komm aus Wedel und wenn ich dann noch 5,20€ fürn HVV Tagesticket bezahl is das zu teuer für die Displays :-) Fuhle is leider etwas weit mim Fahrrad. Naja, wenn ich heut abend nochmal 2 Stunden vom Lernen entbehren kann fahr ich nochn paar Woolies an :-)
Hi, So ich hab hier mal den download von dem Spiel. Erwartet nicht so viel^^. Bin grad in der Mädchenwelt mit meiner monster version(update to mädchen). http://www.2shared.com/file/6453225/48242af6/Miuchiz_2.html In anhang ist das geänderte update für die Monster version. (rückupdate gibt es nicht.) gruß
So, nun hab ich auch 6 Stück im Woolworth Altona ergattert. Keine Ahnung ob es die letzten waren, aber es waren die letzten im Wühlkasten. Die Kassiererin wollte mir unbedingt den Kassenzettel mitgeben, "falls eins kaputt ist". Eine Familienmutter hinter mir zu ihrem Kind "Guck mal, die Computerspiele kosten nur 1 Euro!". Ich freu mich auf die Bastelzeit wenn ich in 1 Woche wieder zu haus bin :-)
Nun auch mit Sound. :) http://www.youtube.com/watch?v=YYBC6IjbG-M 8kHz pwm aound @ 10ps. Viel mehr wird nicht drin sein. Aber, immerhin. Die Audio und Videodaten sind, wie oben schon beschrieben, immer abwechselnd in der Datei angeordnet. Das ganze basiert auf ethersex. http://www.ethersex.de Der code für die grundlegende ansteuerung des Displays ist mittlerweile im git enthalten. Source für den Video Player und tools um ein Video in das passende Format zu wandeln werde ich commiten sobald ich alles etwas aufgeräumt hab. Bei der Hardware müssen noch ein paar Sachen geändert werden, Zum einen schafft ein AVR Pin bei 3,3V nur ca. 10mA. Das ist für die Displaybeleuchtung doch etwas wenig. Ich hab die LED jetzt erstmal ohne Wiederstand direkt an die 3,3V gehängt. Am besten man schaltet das über nen FET evtl.? Genauso die Versorgung fürs Display. Wobei da ein direkter Pin ausreichen sollte. Das Ding hat ja keinen ein/aus Schalter, daher müsste das schon alles irgendwie abschaltbar sein. Der Speaker braucht auf jeden Fall auch irgendwie einen kleinen Verstärker. So ist das doch etwas arg leise. :( Ich hatte gedacht das ich die OC0A und OC0B Pins irgendwie gegensätzlich schalten könnte um so effektiv die doppelte Spannung im Speaker zu haben, aber hab nochnicht rausgefunden wie ich das am geschicktesten anstell. Irgendwelche Ideen zum Verstärker oder dem zweiten OC Pin? slime
Bitte melde dich an um einen Beitrag zu schreiben. Anmeldung ist kostenlos und dauert nur eine Minute.
Bestehender Account
Schon ein Account bei Google/GoogleMail? Keine Anmeldung erforderlich!
Mit Google-Account einloggen
Mit Google-Account einloggen
Noch kein Account? Hier anmelden.














