Hallo, ich suche nach Informationen wie man eine Energie >= 10W über eine Distanz von 10cm übertragen kann. Auf der sekundärseite bräuchte ich nachher 5V DC. Bei google finde ich ganz viele Artikel, dass es bis zu 1000W möglich ist aber keine konkrete Informationen was hierzu notwendig ist.
Am besten geht sowas mit auf die Übertragungsfrequenz abgestimmten Schwingkreisen mit Halbschalenkernen und entsprechend hohen Frequenzen.
@Redegle (Gast) >ich suche nach Informationen wie man eine Energie >= 10W über eine >Distanz von 10cm übertragen kann. >Auf der sekundärseite bräuchte ich nachher 5V DC. Mit einem Trafo. Nur dass der halt ein wenig anders aufgebaut ist wie ein klassicher Trafo, nämlich mit einem ziemlich grossen Luftspalt. Das Stichwort lautet Resonanzwandler und Royer Converter. >ist aber keine konkrete Informationen was hierzu notwendig ist. Möglichst grosse, flache Spulen. Bei 10cm Luftspalt sollte man schon mind. 20cm Spulendurchmesser wählen, besser mehr. MfG Falk
@ Falk Brunner ich glaube wenn ich mir deine Daten so anschaue, dass mir da die Physik ins Vorhaben spielt. Um konkret zu werden ich möchte einen LED-Globe siehe Links mit einer induktiven Kupplung mit Energie versorgen. http://www.youtube.com/watch?v=oLygWkHo9nw http://www.youtube.com/watch?v=qRlr784qKEo&NR=1&feature=fvwp Meint ihr so etwas ist privat realisierbar? Z.B. 2 Spulen selber Wickeln und eine mit einer Reckteckspannung takten.
@ Redegle (Gast) >ich glaube wenn ich mir deine Daten so anschaue, dass mir da die Physik >ins Vorhaben spielt. Wenn ich mir dein Vorhaben so anschaue, frage ich mich, wie man da auf 10cm Luftspalt kommt? >Um konkret zu werden ich möchte einen LED-Globe siehe Links mit einer >induktiven Kupplung mit Energie versorgen. Und warum sagst du das nicht gleich? Dort braucht man nicht mal 10mm Luftspalt! Und das bei konzentrischen Spulen! >Meint ihr so etwas ist privat realisierbar? Ja. >Z.B. 2 Spulen selber Wickeln und eine mit einer Reckteckspannung takten. In Prinzip ja, ABER!! Besser ist aber wie bereits gesagt ein Royer Converter. Denn der hat KEINERLEI Probleme mit Streuinduktivitäten, d.h. "überschüssige" Energie im Magentfeld, welche nicht von der Sekundärspule erfasst wird, wird hier zu 100% recycled und wiederverwendet. Womit das Ganze ziemlich sinnvoll wird. Vielen Bastlern fehlen viele Grundlagen. Die takten einfach wild eine Spule mit nem NE555 und nem BUZ11 hintendran und wundern sich, dass das alles schweineheiss wird und nicht viel Energie auf der Sekundärseite ankommt. SO geht es auch nicht ;-) Stichwort Trafo, Wechselspannung und so. MfG Falk
Mit der Aussage, das mir die Physik in die Quer kommt meine ich, dass der Luftspalt von 10cm nicht möglich ist. Hmm schade, dass das mit NE555 und BUZ11 nicht geht, aber ganz so primitiv sollte es dann doch nicht werden. Werde mal Royal Converter googlen und schauen was ich finden kann. Normalerweise gibt es doch für die ganzen Wandler schon fertige ICs wenn ich mich nicht irre. Naja wollte auf der Festen Seite des Globuses sowiso noch einen Mikrocontroller anbringen. Vielleicht könnte man also damit etwas anfangen, um einen Schaltimpuls zu erzeugen.
Bin leider nicht angemeldet, kann also nicht editieren. Natürlich sollte es Royer Converter heißen.
@ Redegle (Gast) >Mit der Aussage, das mir die Physik in die Quer kommt meine ich, dass >der Luftspalt von 10cm nicht möglich ist. Das ist er, die Frage ist nur wie gross man die Spulen dafür machen muss. Aber für deinen LED-Globe braucht man keine 10cm! >Hmm schade, dass das mit NE555 und BUZ11 nicht geht, Es geht schon, wenn man ein paar Kleinigkeiten beachtet. Diese Billiglösig stellt quasi einen (schlechten) Flusswandler dar. Man kann ihn auch als Sperrwandler betreiben, ob das dann besser ist kann ich so pauschal nicht sagen. Aber dennoch sind beide Topologien sehr sensibel bezüglich Streuinduktivitäten, uind die sind bei dem Aufbau nunmal unvermeidlich. >Werde mal Royal Converter googlen und schauen was ich finden kann. http://www.serious-technology.de/kleiner-wandler.htm Nur dass dein Trafo nicht 450 Windungen auf der Sekundärseite hat, eher die Hälfte der Primätrseite. Der Trafo muss neu dimensioniert werden, weil du keinen Ferritkern hast. Pi mal Dauem kann man mal mit 2x50 Windungen primärseitig anfangen und ca. 1x20 Windungen sekundärseitig. >Normalerweise gibt es doch für die ganzen Wandler schon fertige ICs wenn >ich mich nicht irre. Wenn du glaubst, dass du eine einfache Black Box dafür kaufen kannst, dann muss ich dich leider enttäuschen. >sowiso noch einen Mikrocontroller anbringen. Vielleicht könnte man also >damit etwas anfangen, um einen Schaltimpuls zu erzeugen. Vergiss es. Mach erstmal was einfaches, klassisch analoges, dann reden wir weiter. MFG Falk
Nimm doch einfach einen AC- oder DC-Generator. Die Achse von dem bildet gleichzeitig die Achse Deines Globe, steht also still. Um den Generator herum baust Du die sich drehende Elektronik. Aus Sicht der Elektronik steht der Genarator jetzt also still und die ganze Welt dreht sich drumherum. Ich habe vor langer Zeit sowas für ein kleines Projekt mal mit 'nem Fahrraddynamo gemacht
@Falk: Mal was zu dem Royer Converter. Bin da letztens schon mal drüber gestolpert, kann aber nicht wirklich viel dazu finden. Gibts da noch andere Suchbegriffe für das gleiche Schaltungsprinzip? Würde das ganze vielleicht mal ausprobieren und verstehen wollen.
Suchbegriffe dafür sind royer converter resonance converter Resonanzwandler resonant switch mode power supply http://electronichobby.blogspot.com/2004/12/ccfl-backlight-circuit-royer-converter.html http://www.diodes.com/_files/products_appnote_pdfs/zetex/an14.pdf http://cds.linear.com/docs/Design%20Note/dn164f.pdf MfG Falk
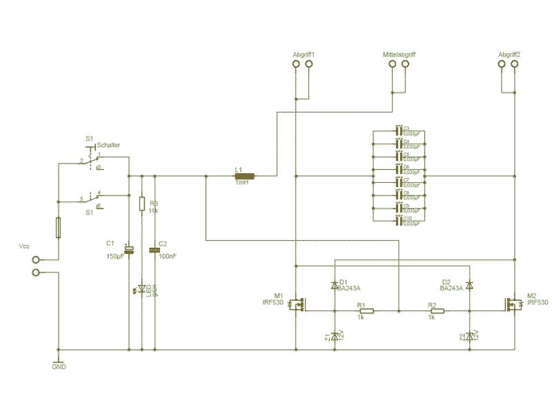
So, hier der brandneue Artikel Royer Converter, jetzt auch mit praktischem Beispiel und realen Messergebnissen. MFG Falk
Wow, cool. Das sieht spitze aus. Muss ich bei Gelegenheit mal ausprobieren :D
Schöner Artikel. Aber wäre für die L1 eine Schaltnetzteilspule nicht besser geeignet als eine Entstörspule?
@ Benedikt K. (benedikt) (Moderator) >Aber wäre für die L1 eine Schaltnetzteilspule nicht besser geeignet als >eine Entstörspule? Sicher, hatte aber nix gescheites an der Hand. MFG Falk
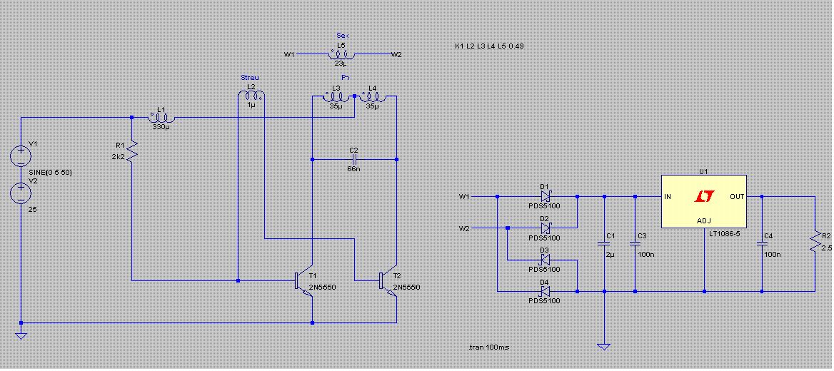
Hätte gerade mal 2 Fragen zu dem Royer Converter. 1. Ich kann zwar die Frequenz berechnen. Aber wie hoch sollte diese sein? 2. Ich habe mal eine Schaltung zur Simulation in LTspice aufgebaut (Anhang) schaffe es jedoch nicht die Ausgangsspannung über 6V zu bekommen. Kann mir jemand sagen, welche Werte ich verändern muss um die Ausgangsspannung zu erhöhren. Diese Formel habe ich übrigens gesehen. http://www.mikrocontroller.net/wikifiles/math/6/5/f/65f5016c58dde6ffe1c1c4b45cfee243.png Jedoch erziehle ich trotz erhöhen der Sekundärinduktivität keine Erhöhung der Sekundärspannung.
@ Redegle (Gast) >1. Ich kann zwar die Frequenz berechnen. Aber wie hoch sollte diese >sein? Möglichst hoch, sodaß man mit kleinen Induktivitäten/Kapazitäten auskommt. Möglichst niedrig, damit die Transistoren schnell genug sind. Die BC337 haben noch ordentlich Reserve. Ich sag mal bis 500kHz sollten die noch gut mitmachen. >(Anhang) schaffe es jedoch nicht die Ausgangsspannung über 6V zu >bekommen. >Kann mir jemand sagen, welche Werte ich verändern muss um die >Ausgangsspannung zu erhöhren. Die Kopplung der Spulen kannst du nicht so einfach angeben. L2, L3 und L4 haben einen sehr hohen Kopplungsgrad, so 0,9 und mehr. Die 0,45 im Artikel sind nur zwischen L3 L4 und L5. Ach ja, bei 70uH für die Primärwicklung haben L2 und L3 jeweils 70/4 uH, weil L proportional N^2 ;-) >Jedoch erziehle ich trotz erhöhen der Sekundärinduktivität keine >Erhöhung der Sekundärspannung. Mach erstmal Leerlauf, dann sehen wir weiter. 2,5 Ohm Last hinter dem Linearregler? Bissel wenig, nicht? MfG Falk P S Dein Screenshot sieht komisch aus.
Erstmal Danke für die schnelle Antwort. Wegen dem Kopplungsfaktor hast du recht. Aber ich brauchte mal irgendwelche Werte zum Simulieren. Habe mir aber nocheinmal Gedanken um die Kopplungsfaktoren gemacht. Würde mir den Aufbau wie auf dem Angehängten Bild vorstellen, wenn es so möglich ist. Die Primärspulen haben einen sehr hohen Kopplungsfaktor, da sie direkt miteinander gewickelt werden. Die Primärspule gegenüber der Streuspule sollte etwas kleiner sein, da eine Distanz zwischen ihnen ist sonst bekommt man schnell Probleme mit den 5V zwischen Basis und Collektor. Das könnte man ggf. beim Aufbau anpassen. Die Primärspule und die Sekundärspule währen bei mir einige cm von einander entfernt. Das mit der Frequenz klingt logisch. Werd mal bisschen Simulieren und schauen was passiert, wenn ich die Frequenz erhöhe. Wegen der Last. Mir fehlen zwar die mathematischen Grundlagen zur Rechnung mit Koppelfaktoren etc. aber ich denke die Spannung der Sekundärspule sinkt wegen dem geringen ohmschen Widerstand. Aber ich muss nunmal einen Strom von ca. 2A auf der Sekundärseite bereitstellen können. Bei einem besseren Koppelfaktor oder einer geringen ohmschen Last müsste die Formel ziemlich genau stimmen.
>Ach ja, bei 70uH für die Primärwicklung haben L2 und L3 jeweils 70/4 uH, >weil L proportional N^2 ;-) Ich dachte bei einer Reihenschaltung könnte man die Induktivitäten addieren oder spielt hier die Kopplung eine rolle?
Redegle schrieb: > Die Primärspule gegenüber der Streuspule sollte etwas kleiner sein, da > eine Distanz zwischen ihnen ist sonst bekommt man schnell Probleme mit > den 5V zwischen Basis und Collektor. Das könnte man ggf. beim Aufbau > anpassen. Was ist die Streuspule? Meinst du damit die Rückkopplungswicklung? Diese sollte auch eine gute Kopplung zur Primärwicklung haben. Notfalls einfach die Windungszahl reduzieren. 2Vss reichen hier. > Die Primärspule und die Sekundärspule währen bei mir einige cm von > Wegen der Last. Mir fehlen zwar die mathematischen Grundlagen zur > Rechnung mit Koppelfaktoren etc. Da wirst du auch nicht viel rechnen können, denn es läuft schnell auf ziemlich komplizierte Integrale hinaus. Und selbst diese Rechnung ist nur eine Näherung für einen idealen Aufbau. Mit anderen Worten: Es ist nicht so einfach möglich anhand der Abmessungen der Spule den Koppelfaktor genau zu bestimmen. Da hilft nur grob abschätzen, bzw. nachmessen. > Ich dachte bei einer Reihenschaltung könnte man die Induktivitäten > addieren oder spielt hier die Kopplung eine rolle? Ja und ja. Sind beide Spulen getrennt, addieren sich die Induktivitäten. Sind diese dagegen mit einem Kopplungsfaktor von 1 verbunden, ändert sich die Induktivität quadratisch mit der Windungszahl.
>Was ist die Streuspule? Meinst du damit die Rückkopplungswicklung? Diese >sollte auch eine gute Kopplung zur Primärwicklung haben. Notfalls >einfach die Windungszahl reduzieren. 2Vss reichen hier. Ja Die Streuspule ist die Rückkopplungswicklung. Werde die beiden dann direkt bei einander Wickeln.
@ Redegle (Gast) >Würde mir den Aufbau wie auf dem Angehängten Bild vorstellen, wenn es so >möglich ist. Was soll die Streuspule sein? Im Artikel gibt es eine STEUERspule. Die ist dicht mit der Primärwicklung verbunden. >Die Primärspule gegenüber der Streuspule sollte etwas kleiner sein, da >eine Distanz zwischen ihnen ist sonst bekommt man schnell Probleme mit >den 5V zwischen Basis und Collektor. Das könnte man ggf. beim Aufbau >anpassen. Nöö, das macht man über die Windungszahl der Steuerspule. >Die Primärspule und die Sekundärspule währen bei mir einige cm von >einander entfernt. Ist kein grosses Problem. >Sekundärspule sinkt wegen dem geringen ohmschen Widerstand. Aber ich >muss nunmal einen Strom von ca. 2A auf der Sekundärseite bereitstellen >können. Bei welcher Spannung? Aber auch da ist machbar, mein 0815 Aufbau macht ja schon 300mA. Man muss die Spulen nur gross genug machen (Durchmesser), damit relativierien sich ein paar cm Abstand und der Koppelfaktor steigt. Wenn es baulich möglich ist, kann man mit Ferritschalenkernen den Koppelfaktor weiter verbessern. Dann ist nur direkt zwischen den Spulen Luft. MFG Falk P S Benedikt, wir müssten mal die Formel für die maximal übertragbare Energie herleiten, die sollte auf den ersten Blick stark vom Koppelfaktor und der Frequenz abhängen.
Redegle schrieb: >Sekundärspule sinkt wegen dem geringen ohmschen Widerstand. Aber ich >muss nunmal einen Strom von ca. 2A auf der Sekundärseite bereitstellen >können. Um mehr Energie zu übertragen muss das Magnetfeld stärker werden. Konkret bedeutet dies also weniger Windungen auf der Primärspule oder eine höhere Spannung. Falk Brunner schrieb: > P S Benedikt, wir müssten mal die Formel für die maximal übertragbare > Energie herleiten, die sollte auf den ersten Blick stark vom > Koppelfaktor und der Frequenz abhängen. Ich bin schon dabei, da genau das mich auch interessiert. Es wäre ganz interessant ein paar Faustregeln zu haben um abschätzen zu können wieviel Energie bei einem bestimmten Spulendurchmesser, Abstand y und Frequenz erreichbar ist. Und wie man den Energietransfer maximiert, ohne gleich Besuch von der BNetzA zu bekommen. Die Leerlaufspannung ist direkt proportional zum Kopplungsfaktor, das ist logisch. Der Kurzschlussstrom bei niedrigen Kopplungsfaktoren auch. In Richtung 1 steigt er dann aber plötzlich sehr schnell an (auch klar, bei 1 muss er bei unendlich liegen). Die Formel dürfte aber vermutlich relativ aufwendig werden, denn aufgrund der Frequenzänderung bei hohen Kopplungsfaktoren holt man sich eine zusätzliche Beeinflussung dazu. Ich denke ein guter Ansatz dürfte erstmal die vereinfachte Lösung mit fester Frequenz sein. Bisher dachte ich immer, die maximale Energieausbeute wäre bei Uleer*Ikurz/2 wie es bei ohmschen Quellen und Lasten ist, aber das stimmt hier nicht, denn aufgrund des Blindwiderstands der Streudinduktivität die hier ja als begrenzender Faktor arbeitet verhälte es sich ja etwas anders, da man mit komplexen Zahlen rechnen muss.
@ Falk hab auf deinem Bild des Aufbaus die Drossel L1 mit der Streuspule verwechselt. Steuerspule war ein Schreibfehler. Habe nun verstanden, dass die Streuspule und die Primärspule bei einander sein sollten. Kann ich sagen, dass der Koppelfaktor die maximal übertragbare Leistung bestimmt? Habe eine Seite gefunden mit verschiedenen Koppelfaktoren. http://www.wolfgang-wippermann.de/koppelfa.htm Kann das sein, dass ich bei 2 Luftspulen nur einen Koppelfaktor von 0,14 habe? http://www.wolfgang-wippermann.de/kf5.gif
Redegle schrieb: > Kann ich sagen, dass der Koppelfaktor die maximal übertragbare Leistung > bestimmt? Ja. > Kann das sein, dass ich bei 2 Luftspulen nur einen Koppelfaktor von 0,14 > habe? Kommt auf die Anordnung an. Wenn die Luftspulen weit auseinander sind, könnten es sogar noch deutlich weniger sein.
@ Redegle (Gast) >Habe nun verstanden, dass die Streuspule und die Primärspule bei >einander sein sollten. Es gibt keine Streuspule ;-) >Kann ich sagen, dass der Koppelfaktor die maximal übertragbare Leistung >bestimmt? Er ist ein wichtiger Faktor. >Habe eine Seite gefunden mit verschiedenen Koppelfaktoren. >http://www.wolfgang-wippermann.de/koppelfa.htm Kenn ich. >Kann das sein, dass ich bei 2 Luftspulen nur einen Koppelfaktor von 0,14 >habe? Nein, das gilt nur für DIESE Anordung. >http://www.wolfgang-wippermann.de/kf5.gif Mal abgesehen davon, dass hier ein Ringkern im Spiel ist. Besser wäre diese Betrachtung. http://www.wolfgang-wippermann.de/kf1.gif Immerhin schon 24%. Aber auch das ist nur für diese spezielle Anordnung gültig. Pi mal Daumen. Wenn man die Spulen sehr gross und flach macht und nah zueinander anordnet, hat man einen Koppelfaktor nahe 1. Z.B. 200mm Durchmesser bei 10mm Abstand. Was da real rauskommt muss man messen, geht aber leicht. Ausserdem sollte man entgegen dem Aufbau im Artikel die Primärspule KLEINER als die Sekundärspule machen. Dann landet mehr Fluß in der Sekundärspule, der Koppelfaktor steigt. Wird auch bei normalen Trafos oft so gemacht. Werd ich demnächst mal probieren. MfG Falk
Bin mittlerweile weiter in meiner Planung. Könnte vielleicht jemand über meine Schaltung schauen, hauptsächlich nach der Dimensionierung und ob es eventuell Verbesserungsvorschläge gibt. Habe mich dafür entschieden Mosfets statt Bipolaren Transistoren zu nehmen. Somit entfällt die Steuerspule. Die Eingangsspannung soll zwischen 20V und 30V liegen. Somit komme ich auch eine Spannung im Primärkreis von ca. 100V. Die Mosfets könnten 150V abhaben. Sollte also reichen. Die Frequenz im Primärkreis beträgt laut Simulation 110kHz. Wollte unbedingt über 20kHz kommen. Damit ich kein Pipsen höhre Des weiteren habe ich den Kondensator C1 verkleinert um den Strom im Primärkreis zu senken. Wenn die Frequenz weiter steigt bekomme ich Probleme mit der Ansteuerung der Mosfets. Hoffe also ich habe hier ein aktzeptables Mittel gefunden. Dennoch beträgt der Strom im Primärkreis 8A peak im Leerlauf. Sollte aber kontrollierbar sein. Eine wichtige Frage noch. In wie fern ist die Spannung der Sekundärspule von der entnommenen Leistung abhängig. Gibt es dort große Schwankungen oder kann man mit weniger als 15% rechnen? Bei der Frage geht es mir Hauptsächlich um die Glättung der Sekundärspannung. Lässt sich dort eine lineare Regelung realsieren oder sollte man auf Grund der Spannungsdifferenzen auf einen Step-down-Wandler zurückgreifen? Als Spule wollte ich 2 Spulen dieser Bauform verwenden. http://www.oppermann-electronic.de/assets/images/Bild6614a.jpg Die Sekundärspule würde ich mit einem Durchmesser von 13mm um eine Eisenstange wickeln. Die Primärspule würde ich mit einem Durchmesser von 20mm Wickeln und über die Sekundärspule stülpen.
@ Andreas R. (redegle) >Dennoch beträgt der Strom im Primärkreis 8A peak im Leerlauf. Sollte >aber kontrollierbar sein. Naja, deine Spulen sind recht klein vom ihrer Induktivität, sieht nach sehr wenig Windungen aus. >Eine wichtige Frage noch. In wie fern ist die Spannung der Sekundärspule >von der entnommenen Leistung abhängig. Je nach Koppelfaktor mehr oder weniger stark. > Gibt es dort große Schwankungen >oder kann man mit weniger als 15% rechnen? Nur bei hohem Koppelfaktor. Ausserdem ist das auch eine Frage der Schwankung deiner Last. > Bei der Frage geht es mir >Hauptsächlich um die Glättung der Sekundärspannung. Lässt sich dort eine >lineare Regelung realsieren Sicher. > oder sollte man auf Grund der > Spannungsdifferenzen auf einen Step-down-Wandler zurückgreifen? Kann man pauschal nicht sagen. >Als Spule wollte ich 2 Spulen dieser Bauform verwenden. >http://www.oppermann-electronic.de/assets/images/B... Eher ungünstig. Wie gesagt, man sollte bei koplanaren Spulen gross und Flach bauen. Konzentrisch mit wenig Luftspalt. Oder zusätzlich mit Ferritschalenkern. Beitrag "Re: Ferrit-Topfkern" >Die Sekundärspule würde ich mit einem Durchmesser von 13mm um eine >Eisenstange wickeln. GANZ schlechte Idee! Eisen als Eisenkern bei den Frequenzen kannst du vergessen. Das muss Ferrit sein. Sonst baust du nur eine Induktionsheizung, aber keinen Trafo. Wenn die Eisenstange aber nur als Wickelhilfe dienen soll, dann ist das OK. >Die Primärspule würde ich mit einem Durchmesser von 20mm Wickeln und >über die Sekundärspule stülpen. Naja, kann man machen. Ob aber bei deinen recht kleine Geometrien 10W übertragbar sind kann ich nicht abschätzen. Messen, rechen, probieren. MFG Falk
@ Andreas R. (redegle) >Dennoch beträgt der Strom im Primärkreis 8A peak im Leerlauf. Sollte >aber kontrollierbar sein. Ja, ist aber deutlich zu hoch dimensioniert. Schliesslich willst du ja nur 5V/2A auf der Sekundärseite haben. Da sollten 2..3A auf der Primärseite locker reichen. MFG Falk
Danke für die Hinweise. Jetzt muss ich erstmal überdenken. Um den Einsenkern komme ich nicht drum herrum. Der ist mechanisch bedingt notwenidig. Habe eine Eisenstange mit einem Durchmesser von 12mm und einer Länge von ca. 200mm. Die Spule muss ausenrum. Würden die Verluste im Eisen sinken, wenn ich die Frequenz senke und den Spulendurchmesser erhöhe und mich somit weiter vom Eisenkern entferne? Vielleicht könnte man die Spulen ähnlich wie auf diesem Bild bauen. http://4hv.org/e107_files/public/1249943491_89_FT0_slika1_large.jpg Statt einer Primätwicklung würde ich 2 Spulen nebeneinander setzen und in entgegengesetzer Richtung betreiben um somit eine "bifilar" gewickelte Spule zu erzeugen. Wie würde ich dann die Induktivität berechnen?
@ Andreas R. (redegle) >Um den Einsenkern komme ich nicht drum herrum. Der ist mechanisch >bedingt notwenidig. Habe eine Eisenstange mit einem Durchmesser von 12mm >und einer Länge von ca. 200mm. Die Spule muss ausenrum. Schon klar, aber . . >Würden die Verluste im Eisen sinken, wenn ich die Frequenz senke ja. > und den >Spulendurchmesser erhöhe und mich somit weiter vom Eisenkern entferne? Ja. Ist aber alles nur halbgar. Nimm zwei Schalenkerne, dann kannst du deine Eisenstange in der Mitte durchführen. Siehe meine Links. Wobei für 12mm Durchmesser schon ein VERDAMT grosser Kern nötig ist. Hmmm. Du kannst die Eisenstange, welche ich eher als Stahlachse bezeichnen würde, durch eine Hülse aus Ferrit abschirmen. Nicht zu 100%, aber deutlich. Wenn du kannst nimm Edelstahl, der hat eine schlechte Leitfähigkeit, das senkt die Verluste zusätzlich. >http://4hv.org/e107_files/public/1249943491_89_FT0... Der Server mag keine Links. >Statt einer Primätwicklung würde ich 2 Spulen nebeneinander setzen und >in entgegengesetzer Richtung betreiben um somit eine "bifilar" >gewickelte Spule zu erzeugen. Kann dir nicht so recht folgen. >Wie würde ich dann die Induktivität berechnen? Messen ist meist einfacher. MFG Falk
Sry wegen dem Link. Das sollte helfen. h.ttp://4hv.org/e107_files/public/1249943491_89_FT0_slika1_large.jpg Einfach den Punkt in h.ttp entfernen. Hoffe jetzt kann man es besser erkennen. Die Primärspule würde ich 2 mal wickeln. Also 2 offene Kreise. Beide nebeneinander. Somit habe ich 4 Anschlüsse. Zwei auf einer Seite zusammenlöten. Hierraus wird mein Mittelabgriff. Die beiden freien Enden währen dann meine Spulenanschlüsse. Durch die wenigen Wicklungen könnte ich dann ohne Probleme sehr dicke Adern nehmen. Den Kondensator vergrößeren, wodurch die Frequenz sinkt und der Strom steigt.
Sorry wegen Doppeltpost. Wenn ich den Kondensator vergrößere sinkt die Frequenz und der Strom steigt. Der Strom wird größer, dass Magnetfeld verstärkt sich aber das Eisen muss nicht mehr so häufig umgeladen werden. Werden dadurch die Verluste im Eisen gesenkt oder steigen sie? Die Frequenz geht linear in die Verluste ein. Aber wie verhält sich der Strom.
@ Andreas R. (redegle) >h.ttp://4hv.org/e107_files/public/1249943491_89_FT0_slika1_large.jpg >Einfach den Punkt in h.ttp entfernen. Das Ding kenn ich, sehr schön gemacht. >Die Primärspule würde ich 2 mal wickeln. Also 2 offene Kreise. >Beide nebeneinander. Somit habe ich 4 Anschlüsse. Zwei auf einer Seite >zusammenlöten. Hierraus wird mein Mittelabgriff. Die beiden freien Enden >währen dann meine Spulenanschlüsse. Kann man machen, wenn gleich das nicht optimal ist. >Durch die wenigen Wicklungen könnte ich dann ohne Probleme sehr dicke >Adern nehmen. Schon klar, aber dennoch muss man a) einen halbwegs gescheiten Koppelfaktor erzielen b) ein Minimum an Induktivität aufbauen. > Den Kondensator vergrößeren, wodurch die Frequenz sinkt >und der Strom steigt. Jaja, Kraft durch Freude ;-) Das hat aber nur begrenzt Sinn. Andreas R. (redegle) Datum: 30.12.2009 02:54 Sorry wegen Doppeltpost. >Wenn ich den Kondensator vergrößere sinkt die Frequenz und der Strom >steigt. >Der Strom wird größer, dass Magnetfeld verstärkt sich aber das Eisen >muss nicht mehr so häufig umgeladen werden. >Werden dadurch die Verluste im Eisen gesenkt oder steigen sie? Sie steigen. >Die Frequenz geht linear in die Verluste ein. Aber wie verhält sich der >Strom. Quadratisch. MfG Falk
@ Sven Das Eisen ist leider schon verbaut. Hatte schon genug Probleme, dass so hinzubekommen. @ Falk >> Den Kondensator vergrößeren, wodurch die Frequenz sinkt >>und der Strom steigt. >Jaja, Kraft durch Freude ;-) >Das hat aber nur begrenzt Sinn. Mit dem begrenzten Sinn hast du recht. Ich vermute das müsste man mal berechnen oder ggf überschlagen. Beginn Rechnung: L = konstant U = konstant Also kann ich I und f berechnen mit folgenden Formeln.
Als nächste bräuchte ich eine Formel für die Verluste in abhängigkeit von f und I. Kann ich sagen
@ Andreas R. (redegle) >Das Eisen ist leider schon verbaut. Hatte schon genug Probleme, dass so >hinzubekommen. Jaja. Eh wir jetzt anfangen, alles auf dünnes Eis zu bauen, poste mal lieber ein Bild von deinem Aufbau und wie du dort die Spulen anbringen willst. Dann reden wir weiter. Denn mit reinen Spulen mit deinem "Eisenkern" ohne Ferrit wird das sowieso nix. MFG Falk P S Es wäre nicht falsch, sich VOR dem posten des Bildes über Bildformate schlau zu machen.
Hab jetzt 2 Bilder gemacht. Aber erstmal zurück zu meiner Rechnung. Wenn die Bedingungung
gegen ist, dann währe es für die Leistung im Eisen irrelevant, wie groß C ist. Die sinkende Frequenz und der steigende Strom würden sich aufheben. Nun zu meinen Bildern. Ich hoffe man kann das Wichtige erkennen. Auf dem ersten Bild ist der Aufbau zu erkennen. In dem Rot markieren Kasten sollen sich die Spulen befinden. Die Entfernung gibt den maximalen Radius an. Es sind eigendlich 140mm, 120mm ist der Radius des Globes. Auf dem 2ten Bild kann man erkennen, wie ich die Spulen gerne wickeln würde. Die Äußere Spule ist die Primärspule die innere die Sekundärspule. Beide Spulen sollen später konzentrisch um die Eisenstange. PS. Das Bildformat steht doch unter dem Fenster zum Anhängen des Bildes.
@ A. R. (redegle) > Aufbau.JPG > 650,6 KB, 1 Downloads > Spule.JPG > 778,8 KB, 1 Downloads >Hab jetzt 2 Bilder gemacht. Und was für welche? Bin ich zu anspruchsvoll oder die Welt zu dämlich? Lies den Artikel Bildformate noch einmal. Langsam. Und denk früber nach, was du falsch gemacht hast. >Auf dem ersten Bild ist der Aufbau zu erkennen. In dem Rot markieren >Kasten sollen sich die Spulen befinden. Prinzipiell erstmal richig. > Die Entfernung gibt den >maximalen Radius an. Es sind eigendlich 140mm, 120mm ist der Radius des >Globes. Ist für die Energieübertragung vollkommen egal. >Auf dem 2ten Bild kann man erkennen, wie ich die Spulen gerne wickeln >würde. Die Äußere Spule ist die Primärspule die innere die >Sekundärspule. Beide Spulen sollen später konzentrisch um die >Eisenstange. In die scheinst du ja richtig verliebt zu sein. Aber du hast doch schon zwei Schleifkontakte. Deine Kugellager! Einfach oben und unten Saft drauf, fertig. OK, deine metallwinken müssen dann noch gegen die Metallschiene isoliert werden, aber das ist das kleinste Problem. Wenn du dennoch die Energie per Royer Converter übertragen willst, musst du mehr oder weniger von deiner geliebten 12mm Eisenstange weg. Such dir ein anderes Kugellager und nimm eine 4..5mmm Stange. Dort kannst du die gängigen Schalenkerne draufstecken und alles wird gut. http://www.ferrite.de/Ferritkerne/P-Kerne/ P36/22 ist OK, der hat 5,4mm Bohrung. Ideal für ein 5er Stange mit M5 Gewinde zu festschrauben. Sollte für deinen Globus reichen. Auswuchten musst du sowieso. >PS. Das Bildformat steht doch unter dem Fenster zum Anhängen des Bildes. Lies den Artikel. MfG Falk
> Aber du hast doch schon zwei Schleifkontakte. Deine Kugellager!
Wenn sich der Ring ordentlich schnell dreht hat man da keinen Kontakt
mehr.
(wenn im Lager nur etwas Fett oder Öl ist)
ohne den ganzen thread gelesen zu haben. ich gebe zu bis zum ersten youtube-video :-) aber genau das brachte den aha ... http://www.emsp.tu-berlin.de/lehre/Projekt-Elektronik/projekte/SS06/ele41 habe das ding schonmal in aktion gesehen. schon schick!!! ich sehe gerade das es keinen online-abschlußbericht gibt! aber der exestiert sonst bekommen die studenten keine noten. am besten mal beim betreuer achim volmer anfragen (findest du unter mitarbeiter). wenn das nicht hilft nochmal bei mir fragen, ich würde dann mal auf die suche gehen :-) grüße, sven
>Und was für welche? Bin ich zu anspruchsvoll oder die Welt zu dämlich? >Lies den Artikel Bildformate noch einmal. Langsam. Und denk früber >nach, was du falsch gemacht hast. - Format ist JPG sollte stimmen. - Größe ist knapp über 500kB sollte auch stimmen. - Auflösung hätte ich reduzieren können. Bring aber nur wenig Vorteile. - Bildschärfe sollte auch ok sein. Ich bitte dich mich genauer auf den Fehler hinzuweisen. Werde dann das nächste mal Versuchen, es besser zu machen. >In die scheinst du ja richtig verliebt zu sein. Aber du hast doch schon >zwei Schleifkontakte. Deine Kugellager! Das Prinzip gefällt mir und die Spulen sehen gut aus, wenn sie schön gewickelt sind. >Einfach oben und unten Saft drauf, fertig. >OK, deine metallwinken müssen dann noch gegen die Metallschiene isoliert >werden, aber das ist das kleinste Problem. Das stelle ich mir aus 2 Gründen nicht so Praktikabel vor. 1. Das Innere Lager gleitet wie Mike J. (emjey) bereits erwähnt hat auf einem Ölfilm. 2. Wenn es einen kurzen Kontakt gibt bricht dieser sofort wieder ab, wodurch ein Verschleiß der Lager entsteht. Ich stelle mir das ähnlich vor wie bei einem mechanischen Schalter. Nur mit wesentlich höheren Schaltfrequenzen. >Wenn du dennoch die Energie per Royer Converter übertragen willst, musst >du mehr oder weniger von deiner geliebten 12mm Eisenstange weg. Such dir >ein anderes Kugellager und nimm eine 4..5mmm Stange. Dort kannst du die >gängigen Schalenkerne draufstecken und alles wird gut. Die 12mm wollte ich wegen der Stabilität verwenden. Bei 4-5mm wird es unter anderem extreme Probleme geben den Ring zu befestigen. Das nächste Problem ist, dass ich dort keine Ferrite anbringen kann. Bei hohen Umdrehfrequenz wird der Globe Oval. Dadruch wird die untere Eisenstage nach oben gezogen. Fazit: Ich habe das Problem mit der Eisenstange wohl unterschätzt. Kann mir das aber auch nur schwer vorstellen, wie viel Leistung dort verschwindet.
@ A. R. (redegle) >- Format ist JPG sollte stimmen. Ja. >- Größe ist knapp über 500kB sollte auch stimmen. Nein. Siehe Anhang. Ist die Bildqualität deutlich eingeschränkt? Kann man es ohne Zoom auf einem normalen Monitor betrachten? Denk dran, du postet keine Bilder an National Geographic für's Titelbild! >- Auflösung hätte ich reduzieren können. Bring aber nur wenig Vorteile. Wenig? Siehe Anhang. >- Bildschärfe sollte auch ok sein. ja. Gut, die Kugellager vergessen wir mal wieder, blöder Ölfilm ;-) >ein anderes Kugellager und nimm eine 4..5mmm Stange. Dort kannst du die >gängigen Schalenkerne draufstecken und alles wird gut. >Die 12mm wollte ich wegen der Stabilität verwenden. Bei 4-5mm wird es >unter anderem extreme Probleme geben den Ring zu befestigen. Wieso? Eine M5 Schraube ist nicht aus Pappe! >Das nächste Problem ist, dass ich dort keine Ferrite anbringen kann. >Bei hohen Umdrehfrequenz wird der Globe Oval. Dadruch wird die untere >Eisenstage nach oben gezogen. Das musst du halt gescheit verhindern. Entweder duch ein Gegenlager, oder indem du den Motor auch unten anbringst und das offene Ende oben hinmachst. >Fazit: Ich habe das Problem mit der Eisenstange wohl unterschätzt. Sieht so aus. >Kann mir das aber auch nur schwer vorstellen, wie viel Leistung dort >verschwindet. Ziemlich viel, es sein denn, du machst die Wicklungen 50mm im Durchmesser und grösser. Und nimm KupferLACKdraht, keinen normalen Schaltdraht. Sieht besser aus, braucht weniger Platz und wird besser gekühlt. MFG Falk
>Kann man es ohne Zoom auf einem normalen Monitor betrachten? Also wenn ich nicht zoome, kann ich alles ohne Probleme erkennen. Kann es sein das mein Firefox das Bild automatisch an meine Bildschirmauflösung anpasst und alle ohne Firefox das Bild in voller Auflösung sehen? Wenn dem so ist stimme ich dir zu, dass es besser ist, die Auflösung zu reduzieren. >Das musst du halt gescheit verhindern. Entweder duch ein Gegenlager, >oder indem du den Motor auch unten anbringst und das offene Ende oben >hinmachst. Aus rein mechanischer Sicht existiert keine Notwendigkeit die axialen Kräfte aufzufangen. Hierzu währe ein mechanisch extrem hoher Aufwand notwendig. Btw. ich habe zu Hause weder Drehmaschine noch Fräsmaschine. Ich könnte auch die Spule oben anbringen. Dann muss ich den Motor nicht versetzen. >Ziemlich viel, es sein denn, du machst die Wicklungen 50mm im >Durchmesser und grösser. Und nimm KupferLACKdraht, keinen normalen >Schaltdraht. Sieht besser aus, braucht weniger Platz und wird besser >gekühlt. Gute Hinweis mit dem KupferLackdraht. 50mm das sind 5cm Meinst du den Durchmesser der Wicklung oder des Drahtes? Größer als 5cm kann ich ohne Probleme realisieren. Auf der Primärseite könnte ich auch 500mm realisieren wenn es sein muss. Nur die Sekundärseite ist auf 250mm Durchmesser begrenzt. Ggf. könnte man auch dadrüber nachdenken eine 12mm Kunststoffstane zu verwenden. Es gibt auch Ferrithülsen mit 16mm Innendurchmesser. Wenn das Hilft könnte ich solche verwenden.
@ A. R. (redegle) >Aus rein mechanischer Sicht existiert keine Notwendigkeit die axialen >Kräfte aufzufangen. Hierzu währe ein mechanisch extrem hoher Aufwand >notwendig. Wieso? Einfach deine geliebte Eisenstange durchgängig machen! >50mm das sind 5cm >Meinst du den Durchmesser der Wicklung oder des Drahtes? Na was wohl? >Größer als 5cm kann ich ohne Probleme realisieren. >Auf der Primärseite könnte ich auch 500mm realisieren wenn es sein muss. >Nur die Sekundärseite ist auf 250mm Durchmesser begrenzt. Man muss es nicht übertreiben. Der Witz dabei ist, möglicht viel Magnetfeld am Eisen vorbeizumogeln. >Es gibt auch Ferrithülsen mit 16mm Innendurchmesser. Wenn das Hilft >könnte ich solche verwenden. Versuch erstmal die 50mm Wicklung. MFG Falk
Kleines Update von der Royer Converter-Fraktion ;-) Mit einer Primärspule mit 2x4 Windungen, 1,2mm Drahtdurchmesser und 55mm Spulendurchmesser sowie Sekundärspule mit 1x5 Windungen und 65mm Durchmesser, schafft meine Primärelektromik 14W an 2,2Ohm bei 74% Wirkungsgrad, allerdings ohne Gleichrichter getestet, der schluckt dann noch bissel. Eine M10 Schraube in der Mitte der Spulen bewirkt keine nennenswerte Stromerhöhung am Eingang, kannst also deine Eisenstange lassen wie sie ist ;-) Das ganze schwingt jetzt mit 210kHz, da schnaufen die fetten Transistoren ein wenig. Geht aber. MFG Falk
OK, mit 2x8 Windungen gehts sogar noch einen Tick besser, halber Leerlaufstrom (0,2A), jetzt 122kHz Arbeitsfrequenz. Würde ich so lassen wollen.
Danke für das austesten. Werde dem nächst die Teile bestellen und es selbst versuchen. Kann aber noch durchaus 2-3 Wochen dauern. Denke ich werde recht wenig Zeit haben.
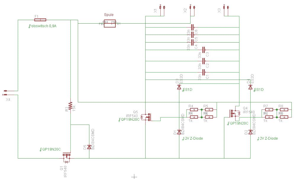
Habe den Aufbau jetzt vor mir. Problem ist, dass es nicht funktioniert. Aber als erstes werde ich mal den Schaltplan und andere wichtige Dinge anhängen. Der IRF540 ist Pinkompatible mit dem FQP19N20C Datenblatt FQP19N20C http://www.fairchildsemi.com/ds/FQ/FQPF19N20C.pdf Datenblatt BZX84C12L http://www.datasheetcatalog.org/datasheet2/0/0113hha98du019z9gdc0yzoa9jky.pdf Ich habe die Schaltung direkt an einen Trafo mit Gleichrichter angeschlossen. Spannung 30V Für ca. 3 Sekunden nimmt die Schaltung sehr viel Strom auf, dann erwärmt sich das Polyswitch und begrenzt den Strom. Bin etwas am verzweifeln. Habe mehrmals nachgeprüft ob alle Bauteile in Eagle richtig sind. Kann leider kaum etwas messen, da die Schaltung nach wenigen Sekunden schon in einen statischen Zustand über geht.
Wie sieht denn deine Spule in der Zuleitung und dein Royer Trafo aus? Und deine Schaltpläne sind unleserlich. MFG Falk
Die Schaltpläne werde ich nocheinmal etwas größer anhängen. Der Royerconverter ist wie folgt gewickelt worden. http://upload.wikimedia.org/wikipedia/commons/3/34/Bifilar_2.svg Jedoch habe ich die Spule zu einem einzigen Ring zusammengedrückt. Die beiden Spulen werde ich gleich fotografieren.
Ich wette, du hast bei der Bifilarwicklung die beiden Teilwicklungen falsch verschalten. Du must das umgeschlagene Ende auftrennen und das eine Ende der einen Wicklung mit dem anderen Ende der anderen Wicklung zur Mittelanzapfung verbinden (vorher einfach mit dem DMM durchklingeln). MFG Falk
Könntest du das bitte etwas bildlicher Beschreiben? Z.B. mit Variablen bennen Ende1 = A Ende2 = B Mittelabgriff--> MC und MD Gewickt ist die im Moment genau wie auf dem Wikilink. http://upload.wikimedia.org/wikipedia/commons/3/34/Bifilar_2.svg Der Mittelabgriff ist ganz rechts. Was ist DMM?
@ A. R. (redegle) >Könntest du das bitte etwas bildlicher Beschreiben? Hab ich das nicht? >Gewickt ist die im Moment genau wie auf dem Wikilink. >http://upload.wikimedia.org/wikipedia/commons/3/34... >Der Mittelabgriff ist ganz rechts. Genau DAS ist FALSCH! Das rechte Ende muss aufgeschnitten werden! Denk mal drüber nach! Schneide das rechte Ende mit der Schlaufe auf. Du erhälst zwei Wicklungen, welche parallel gewickelt sind. Nun muss das rechte Ende von Wicklung A mit dem linken Ende von Wicklung B zur Mittelanzapfung verbunden werden. Die übrig bleibenden Ende sind die beiden Ende deiner Primärwicklung mit Mittelanzapfung >Was ist DMM? DigitalMultiMeter ;-) MFG Falk P S Was ist das für eine riesige Drossel? P P S Für die einfache Schaltung hätte es auch Lochraster getan. Nobel geht die Welt zu grunde ;-)
Die Spule habe ich jetzt wie gewollt verbunden. Mittelabgriff - Anschluss A --> 4760nH Mittelabgriff - Anschluss B --> 5064nH Anschluss A - Anschluss B --> 17097nH Macht irgdwie mehr Sinn. Andersder währe die Gesammtinduktivität von A nach B ca. 0 >P S Was ist das für eine riesige Drossel? Hatte mal bei Pollin "Elektroschrott" bestellt da war die Spule dabei. Denke es stammt aus einer Frequenzweiche. >P P S Für die einfache Schaltung hätte es auch Lochraster getan. Nobel >geht die Welt zu grunde ;-) Das ist meine erste Platine. Da reicht etwas einfaches bevor ich mich an großere Sachen wage und 100V auf Lochraster. Da bin ich eher vorsichtig. So Schaltung spinnt immernoch. Am Problem hat sich nichts geändert. Hab mir mal einen weiteren Tastkopf zu Hilfe genommen. Sobald ich einschalte springt die Gatespannung eines Mosfets auf 3,9V die Spannung des anderen auf 4,1V und beide bleiben dort für 2s dann schaltet der Polyswitsch. Die Dioden sind noch funktionsfähig. Kann es sein, dass die Mosfets schon defekt sind? EDIT: Nur 4 V am Gate, da wegen der hohen Last die Eingangsspannung zusammenbringt.
@ A. R. (redegle) >Macht irgdwie mehr Sinn. Eben ;-) >Das ist meine erste Platine. Da reicht etwas einfaches bevor ich mich an >großere Sachen wage und 100V auf Lochraster. Da bin ich eher vorsichtig. Wie hoch sit den die Spannung aus deinem Netzteil? Ist nach dem Gleichrichter auch ein fetter Elko zum Glätten dran? Ach ja, für erste Einschalttest ist ein strombegrenztes Labornetzteil nicht zu verachten . . . >Kann es sein, dass die Mosfets schon defekt sind? Möglich. Aber was soll der 3. MOSFET? Als Hauptschalter? Hab ich bisher nicht gebraucht. Mach den mal raus. Ausserdem hast du möglicherweise die MOSFETs falsch angeklemmt und Drain und Source vertauscht. Kann man leicht prüfen, indem man die beiden Gate mit Masse verbindet. Dann sperren beide und die Spannung darf nicht einbrechen. MFG Falk
@ A. R. (redegle) >Macht irgdwie mehr Sinn. Eben ;-) >Das ist meine erste Platine. Da reicht etwas einfaches bevor ich mich an >großere Sachen wage und 100V auf Lochraster. Da bin ich eher vorsichtig. Wie hoch sit den die Spannung aus deinem Netzteil? Ist nach dem Gleichrichter auch ein fetter Elko zum Glätten dran? Ach ja, für erste Einschalttest ist ein strombegrenztes Labornetzteil nicht zu verachten . . . >Kann es sein, dass die Mosfets schon defekt sind? Möglich. Aber was soll der 3. MOSFET? Als Hauptschalter? Hab ich bisher nicht gebraucht. Mach den mal raus. Ausserdem hast du möglicherweise die MOSFETs falsch angeklemmt und Drain und Source vertauscht. Kann man leicht prüfen, indem man die beiden Gate mit Masse verbindet. Dann sperren beide und die Spannung darf nicht einbrechen. MFG Falk P S uuuups! Was sehe ich denn da? Kann es sein dass das an den Dioden am Gate ein Kreuzungspunkt fehlt und die damit gar nicht am Gate angeschlossen sind? Dann ist klar wieso die Spannung einbricht.
Ahhhhhh, jetzt seh ich es! Schau dir mal dein Layout an! Q4 ist um 180 verdeht! Und ich wette Eagle meckert da und du hast es ignoriert (DRC, Design Rule Check!) MfG Falk P S Dein Layout ist auch ansonsten sehr, ähhhh, eigentümlich ;-)
Hallo ihr beiden. Ich will die holde Zweisamkeit nicht stören und nur einen Link anbieten den ich zu diesem schon fortgeschrittenen Projekt gefunden hatte. http://www.mikrocontroller.net/articles/Royer_Converter
@ Max M. (xxl) >Ich will die holde Zweisamkeit nicht stören und nur einen Link anbieten >den ich zu diesem schon fortgeschrittenen Projekt gefunden hatte. >http://www.mikrocontroller.net/articles/Royer_Converter Du bist ja ein ganz Schneller. Hast du mal den Thread glesen? Beitrag "Re: Energie kontaktlos übertragen" MFG Falk
Ah vielen dank Falk. Das ist jetzt natürlich schwer ärgerlich. Hatte mehrmals über den Schaltplan drüber geschaut und es trotzdem nicht entdeckt. Habe als mit dem LTspice Schaltplan verglichen. Dort ist der Mosfet genau um 180° gedreht. Jetzt springt es richtig ins Auge. >Wie hoch sit den die Spannung aus deinem Netzteil? >Ist nach dem Gleichrichter auch ein fetter Elko zum Glätten dran? >Ach ja, für erste Einschalttest ist ein strombegrenztes Labornetzteil >nicht zu verachten . . . Die Spannung ist 30V. Dachte zuerst die Strombegrenzung würde die Schaltung am Einschwingen hindern und habe es deswegen ohne versucht. >Möglich. Aber was soll der 3. MOSFET? Als Hauptschalter? Hab ich bisher >nicht gebraucht. Mach den mal raus. Ausserdem hast du möglicherweise die >MOSFETs falsch angeklemmt und Drain und Source vertauscht. Kann man >leicht prüfen, indem man die beiden Gate mit Masse verbindet. Dann >sperren beide und die Spannung darf nicht einbrechen. Er fungiert als Verpolungsschutz. >P S Dein Layout ist auch ansonsten sehr, ähhhh, eigentümlich ;-) Würde mich über Verbesserungsvorschläge freuen. Wir möchten doch, dass das nächste Layout etwas besser wird. Das man non SMD Bauteile nicht von oben verlöten sollte habe ich auch schon gemerkt.
Nocheinmal richtig Glück gehabt. Drain ist in der Mitte. Muss den Mosfet also einfach nur umdrehen.
@ A. R. (redegle) >>P S Dein Layout ist auch ansonsten sehr, ähhhh, eigentümlich ;-) >Würde mich über Verbesserungsvorschläge freuen. Wir möchten doch, dass >das nächste Layout etwas besser wird. Die Schaltung ist sehr einfach, das bekommt man problemlos einlagig hin. Man muss es mit der Leiterbreite an den Kondensatoren nicht übertreiben. Die Masseleitung an die MOSFETs ist zu dünn. SMD-Bauteile bringen hier nix. Deine Spule würde ich kritisch betrachten. Wenn man Pech hat, hat die viel Windungskapazität und wirkt bei deiner Arbeitsfrequenz nicht mehr voll. MfG Falk
>Man muss es mit der Leiterbreite an den Kondensatoren nicht übertreiben. An den Kondensatoren fließt doch nachher extrem viel Strom wegen der Resonanz. Laut Simulation 7A. >Die Masseleitung an die MOSFETs ist zu dünn. Das sieht man vielleicht nicht gut. Aber ganz außen sind 2 gestichelte Rechtecke. Ich habe die gesammte obere Lage als Massefläche konzipiert. >SMD-Bauteile bringen hier nix. Sind einfacher zu löten, kosten weniger und sparen das Löcher bohren. Aber ich denke das ist geschmackssache. >Deine Spule würde ich kritisch betrachten. Wenn man Pech hat, hat die >viel Windungskapazität und wirkt bei deiner Arbeitsfrequenz nicht mehr >voll. Würde die parasitäre kapazität nicht auch die Arbeitsfrequenz beeinflussen? Ich dachte die parsitäte Kapazität addiert sich zu der verbauten Kapazität. Mit geändertem Mosfet funktioniert die Schaltung. Nimmt nur extrem viel Leistung auf und ich muss schauen, wo diese bleibt. 0,6A bei 30V also 18W. Laut Spice sollten es 5W Verlustleistung sein. Jeweils 0,6W an den Vorwiderständen der Mosfets. 0,82W an den Z-Dioden 2,5W an der Spule. Der Rest ist vernachlässigbar gering. Spice: Oszillation 82kHz 7A rms in dem Kondensator. Realer Aufbau: Oszillation 86kHz Strom in der Spule unbekannt. Sie wird aber signifikant heiß. Könnte auch an der Wickelart liegen. Da die Drähte sich berühren kann die Wärme nicht an die Luft abgegeben werden. 7A bei 1mm² sollte normal kein Problem darstellen. Eigendlich bleiben alle Bauteile außer der Spule kalt. Es sind diese Kondensatoren verbaut. http://de.rs-online.com/web/search/searchBrowseAction.html?method=getProduct&R=1908494 Hab mich extra an deinen Artikel gehalten und verlustarme gekauft Also PLYP also Polypropylen Ich stelle nochmal ein Bild des Oszilloskops hoch. Zu sehen ist dort die Gatespannung und die Spannung an der Spule.
@Falk
Hast du mal den Thread glesen?
>Beitrag "Energie kontaktlos übertragen"
Teilweise, aber der vorgeschlagene Link war noch nicht erwähnt worden.
Ich schrieb ja auch ...fortgeschrittenen Projekt...
Habs ja nur gut gemeint oder hab ich nur gestört?
@ A. R. (redegle) >>Man muss es mit der Leiterbreite an den Kondensatoren nicht übertreiben. >An den Kondensatoren fließt doch nachher extrem viel Strom wegen der >Resonanz. >Laut Simulation 7A. Deine Masseflächen reichen für 100A ;-) >Rechtecke. Ich habe die gesammte obere Lage als Massefläche konzipiert. Ist vollkommen Overkill. >Sind einfacher zu löten, kosten weniger und sparen das Löcher bohren. Hmm, gerade bei DER platine fällt das ja auch ins Gewicht . . . >Aber ich denke das ist geschmackssache. Quasi. >Würde die parasitäre kapazität nicht auch die Arbeitsfrequenz >beeinflussen? AFAIK nein. > Ich dachte die parsitäte Kapazität addiert sich zu der >verbauten Kapazität. Nicht bei der Spule. >Leistung auf und ich muss schauen, wo diese bleibt. >0,6A bei 30V also 18W. Klingt aber plausibel. >Jeweils 0,6W an den Vorwiderständen der Mosfets. >0,82W an den Z-Dioden >2,5W an der Spule. Die 2,5W scheinen mir deutlich zu wenig. >7A bei 1mm² sollte normal kein Problem darstellen. das ist schon sehr ordentlich. Bei Trafos geht man von 2-5A/mm^2 aus. >Eigendlich bleiben alle Bauteile außer der Spule kalt. Klingt schon mal gut. >http://de.rs-online.com/web/search/searchBrowseAct... Passt. >Ich stelle nochmal ein Bild des Oszilloskops hoch. Zu sehen ist dort die >Gatespannung und die Spannung an der Spule. Sieht gut aus. MfG Falk
@ Max M. (xxl) >Teilweise, aber der vorgeschlagene Link war noch nicht erwähnt worden. Aber sicher! Als direkt verlinkter Artikel. Click mal auf das blaue Wort . . . >Habs ja nur gut gemeint oder hab ich nur gestört? Nein, das hast du nicht. Aber es war schon ein wenig altklug. MfG Falk
OK hast recht. http://www.multipcb.de/ger/sites/pool/index.html?/ger/sites/leiterplatte/strombelastbarkeit.html Die Leiterbahnen hätten ein klein wenig kleiner ausfallen können. Bei 7A währen 2,5mm ok. Aber mehr schadet nicht. >das ist schon sehr ordentlich. Bei Trafos geht man von 2-5A/mm^2 aus. Bei Hausinstallation reicht 1mm² für 10A. Aber klar die Differenz kommt durch die Wicklung. Mehr Draht auf einem kleinen Volumen erzeugt eine höhere Wärme. Wollte ursprünglich eine zylinderförmige Spule wickelt. Dort währe das kein Problem gewesen. Jedoch hilt diese ihre Form nicht. >Die 2,5W scheinen mir deutlich zu wenig. Mal kurz meine Rechnung überprüfen. Verwickelt wurden 3m Draht. Querschnitt 1mm² Spezifischer Widerstand von Kupfer: 16,78*10^−3 ohm*mm²/m R=kappa*s/A R=0,01678ohm*mm²/m*3m/1mm² R=0,05034ohm P=I²*R P=7²*0,05 P=49*0,05 P=2,5W
Die Frage wegen dem Energieverbrauch hat sich erledigt. Nenndurchmesser ungleich Durchmesser vom Kupfer.
Ok tut mir leid nach dem 21.02.2010 15:32 kam keine Rückfrage mehr. Die Platine funktioniert genau so wie sie soll. Musste nur aufgrund der höheren Leistungsaufnahme eine größere Polyfuse benutzen. Die Mosfets bleiben trotz nicht perfekter Flanken kalt. Hatte dir eine PN geschrieben. Anscheinden kann man diese zwar verschicken. Habe aber leider noch nichts gefunden, wo man diese einlesen kann. Vielleicht ist soetwas auch gar nicht implementiert. Habe nocheeinmal 2 Bilder zum Status des Gesammtprojekts angehangen. Was noch fehlt ist eine Ansteuerung der LEDs. Habe schon Vorstellungen wie. Jedoch fehlt mir neber dem Studium im Moment die Zeit deswegen ist das Projekt auf Eis gelegt.
@ A. R. (redegle) >Die Platine funktioniert genau so wie sie soll. Musste nur aufgrund der >höheren Leistungsaufnahme eine größere Polyfuse benutzen. Schön zu hören. >Hatte dir eine PN geschrieben. Hab ich auch mal bekommen, allerdings stand da nix davon, dass die Stromversorgung gut läuft. > Anscheinden kann man diese zwar >verschicken. Habe aber leider noch nichts gefunden, wo man diese >einlesen kann. Vielleicht ist soetwas auch gar nicht implementiert. Wie einlesen? >Habe nocheeinmal 2 Bilder zum Status des Gesammtprojekts angehangen. Sieht gut aus! Bei den Spulen hast du ja viel Abstand drin, das begrenzt die Maximalleistung. Wenns aber reicht, alle LEDs voll leuchten zu lassen, so what. >wie. Jedoch fehlt mir neber dem Studium im Moment die Zeit deswegen ist >das Projekt auf Eis gelegt. Schade! Vielleicht wird es ja irgendwann fertig. Ich drück dir die Daumen! MfG Falk
>Wie einlesen? Ob du die lesen kannst. Aber wenn du die bekommen hast ist alles in Ordnung. >Schade! Vielleicht wird es ja irgendwann fertig. Ich drück dir die >Daumen! Danke
A. R. schrieb: >>Wie einlesen? > Ob du die lesen kannst. > Aber wenn du die bekommen hast ist alles in Ordnung. Wenn du hier im Forum jemandem eine Nachricht schreibst, landet die einfach in seinem eMail Postfach.
Zum Video http://www.youtube.com/watch?v=2ODW-ntPHSU . Stört so ein Projekt eigentlich nicht die RegTP oder übersehe ich da was? Oder liegt hier keine "Abstrahlung" vor?
@ cl (Gast) >Stört so ein Projekt eigentlich nicht die RegTP Naja, streng genommen wahrscheinlich schon. Praktisch aber nicht, weil es im Umkreis von 100m keine Dienste oder Geräte gibt, die auf den Frequenzen arbeiten. Wo kein Kläger, da kein Richter. > oder übersehe ich da was? Oder liegt hier keine "Abstrahlung" vor? Doch, das Ding strahlt schon einiges ab. MfG Falk
Habe leider noch keine Ahnung von Antennen. Dachte jedoch bis jetzt, dass eine Abstrahlung erst erfolgt wenn sich die Leitungslänge der Wellenlänge nähert.
Die Funkamateure hier können das sicherlich besser beantworten. Hier könnte evtl. eine Magnetantenne vorliegen.
Was ist denn das nun schon wieder, eine "Magnetantenne"? Das kommt wohl von dort, wo es "Tiefsetzsteller" gibt!
@ Michael_ (Gast) >Was ist denn das nun schon wieder, eine "Magnetantenne"? Ein Antennte, welche vor allem den magnetischen Anteil vom elektromagnetischen Feld abstrahlt, mal ins Unreine gesprochen. >Das kommt wohl von dort, wo es "Tiefsetzsteller" gibt! Nöö, das ist ein ganz gängiger Begriff, sogar im Englischen. Magnetic loop. Tante Goggle weiß mehr. MFG Falk
Falk Brunner schrieb: > hier der brandneue Artikel Royer Converter Könntest Du im Artikel die .sch-Datei zum Schaltbild stellen?
@didadu (Gast)
>Könntest Du im Artikel die .sch-Datei zum Schaltbild stellen?
Könnte ich, mach ich aber nicht ;-)
Weil diverse Bauteile ein Fake sind, u.a. L1 und der Trafo. Den Rest hat
man selber in 10min zusammengeclickt.
MFg
Falk
Hallo zusammen, mal im ernst, was sagen die Funk-Amateure im Forum denn dazu, ich würde mir gerne mal so einen Royer Converter zusammenbauen, ich bin mir aber nicht sicher ob ich mir hier nicht einen dicken Sender zusammenlöte. Wenn ich das richtig verstanden habe verbleibt die nicht abgeforderte magnetische Energie im Schwingkreis, koppel ich jetzt einen Verbraucher magnetisch ein dann saugt der sich die Energie aus dem Konverter. Also sollte eigentlich ausser die differenz von Wirkungsgrad zu 100% nicht an "Sendeenergie" raus gehen. Ich bin HF mässig nicht so auf dem laufenden, aber lt. Bundesnetzargentur gibt es ja auch gerade für Induktive Anwendungen eine Allgemeinzuteilung. Wenn ich jetzt ca. 20 W induktiv in einen Sekundärkreis übertragen möchte und der Schwingkreis schwingt auf 150KHz bleibe ich dann mit dem Royer Konverter innerhalb der Grenzwerte, oder laufe ich gefahr das die Jungs von der Bundesnetzargentur meine Schaltung für mich ausmessen? Nicht falsch verstehen, ich finde die Schaltung echt elegant, aber ich möchte bevor ich mir soetwas zusammlöte, mal eine grobe Risikoabschätzung. Gruß HF Laie
Bei 140-148,5kHz haben wir 37,7dbµA/m. Höher würde ich nach dieser Tabelle nicht gehen, denn dann sinken die Werte extrem ab. Kann mir jemand erklären? Wie ich mit der Einheit umzugehen habe? DB ist doch normlerweise immer eine Abschwächung bezogen auf eine Referenzgröße. Haben wir eine solche? Kennt jemand eine Formel zum analytischen Berechnen des H-Feldes bei einer Luftspule mit einer Zylinderform, bei der die Länge << Breite. Normalerweise heben sich die Felder außerhalb der Spule Gegenseitig auf,ob dies reicht, damit die Felder in 10m Entfernung klein genug sind weiß ich jedoch nicht.
@ A. R. (redegle) >Bei 140-148,5kHz haben wir 37,7dbµA/m. >DB ist doch normlerweise immer eine Abschwächung bezogen auf eine >Referenzgröße. Es sind hier aber dbµA/m, nicht einfach dB. >Haben wir eine solche? Ja. Die Bezugsgröße ist 1µA/m. MfG Falk P S Wer sich Gedanken um möglich Abstrahlung macht, kann das Ganze auch in eine Weißblechkiste oder ähnliches packen, das vermindert die Abstrahung erheblich. Oder teilweise oder vollständig einen magnetischen Kern verwenden.
Hallo zusammen, wenn ich es aber doch richtig sehe, ist doch die Spule die eigentliche "Antenne". Wenn ich jetzt vorhabe eine Ladevorrichtung ähnlich der "PowerMat" zu basteln, dann liegt meine Spule doch auch wieder offen rum und strahlt fröhlich vor sich hin. P.S. PowerMat ist so eine Art Matte mit Spule drin, wo man sein präpariertes Handy zum laden drauflegt Gruß HF Laie
@A. R. Die 37,7dBµA/m sind aber auch in 10m entfernung gemessen. Die Frage ist wie mist man soetwas. Mit einer in Resonanzfrequenz abgestimmter "Magnetantenne"? Also im besten Fall mit meiner Sekundärspule? Gruß HF Laie
Kann man die Feldstärke nicht berechnen? Ich habe meine Spule leider nicht mehr komplett im Kopf. Sie bestand aus ca. 5 Windungen. Der Durchmesser betrug etwa. 12cm also 0,12m. Die Spule besitzte keine Länge wie etwa eine Zylinderspule. Denn die Drähte der Wicklungen befinden sich alle möglichst dicht aneinander. Wenn ich den Drahtdurchmesser vernachlässige und einen 2Dimensionalen schnitt durch die Spule mache. Dann sehe ich 2 parallele Leiter. Der Strom in Leiter 1 fließt in das Blatt hinein. Der Strom in Leiter 2 fließt aus dem Blatt herraus. Die Feldstärke von Leiter 1 ist H1=Ig/2/PI/r Die Feldstärke von Leiter 2 ist H2=Ig/2/PI/r Ig in diesem Fall ist die Summer aller Ströme. Also I=16A und Ig=I*N = 16A*5=80A In dem Zentrum gilt dann H1=H2=H Beide Felder addieren sich. --> Hges=2H Gges=2 * Ig/ 2/PI /r= Ig/PI/R =60A/3,14/0,06m= 320A/m @ HF Laie Ich bin übrigens auch noch ein HF Laie. Außerhalb heben sich die Felder auf. x = Position x=0--> Position der Windung. H1=Ig/PI/x H2=Ig/PI/(x+0,12) Hg= H1 - H2 =Ig/PI/x - Ig/PI/(x+0,12) Hg= 19,09/x - 19,09/(x+0,12) Das Feld verläuft dann nach dieser Funktion http://www.wolframalpha.com/input/?i=Plot%5B19.09%2Fx+-+19.09%2F%280.12+%2B+x%29%2C+%7Bx%2C+0%2C+10%7D%5D H(10) =22,64mA/m
@ A. R. (redegle)
>H(10) =22,64mA/m
naja, wenn der Grenzwert bei 37dB uA/m liegt, sind das 2,6mA/m. Damit
liegt deine Spule um den Faktor 10 drüber, sprich 20dB ;-)
MFG
Falk
Hallo nochmal, ich habe jetzt alle Sorgen über Bord geworfen und das Teil mal nachgebaut. Was soll ich sagen, trotz suboptimalem Aufbau mit 2 BC546 und miserabel gewickelten Spulen aus Kunstoff ummantelten Schaltdraht komme ich auf eine Resonanzfreq. von 102,4 kHz. Die Primärspule hat 2x10 wdg auf 80mm, Steuerspule 1 wdg auf 80mm, Sekundär 13 wdg auf 80mm. Auf 5cm bekomme ich eine direkt an die Sek. Spule angelötete blaue LED zum leuchten. Leerlaufstromaufnahme 60mA bei 12V. Ich denke, das schreit danach, nochmal anständig aufgebaut zu werden. Gruß HF Laie
@ HF Laie (Gast)
>Aber die schreiben doch im Abstand 10 Meter !
Das hat doch A.R. grob berechnet. H(10) ist die mag. Feldstärke im
Abstand von 10m. Wenn gleich ich nicht so ganz sicher bin, ob man das
hier so einfach rechnen kann. Kompetente Amateurfunker anwesend?
MFG
Falk
Nachtrag: 2 x 33nF Parallel zur sek. Spule und ich komme auf 10 cm Reichweite. Gerechnet sollte meine Spule 31µH haben also bräuchte ich 77nF um auf Resonanzfreq. zu kommen. Gruß HF Laie
@ Falk Das ist eine gute Frage. Ich bin von einer geschlossenen Spule ausgegangen also etwas vereinfacht. Sollte aber eigendlich so ca. stimmen. Denke der Ansatz ist korrekt. Ausgehen von einem geschlossenem Ring ist das Feld absolut radialsymmetrisch. Leider kenne ich mich mit der Einheit dB nicht so gut aus. Hab schon immer meine Probleme mit logarithmen gehabt. Im Internet steht eine Formel: http://upload.wikimedia.org/math/f/e/c/fec5896d92e97363ada802632ddc131d.png Heißt das, dass ich Lp=10* log(0,005/1µ)*dB rechnen muss um auf die Einheit dB zu kommen. Dann währen nämlich die 37dB = 5mA
Auch ich trage mich mit dem Gedanken einen LED Globe zu bauen, aber einen großen. 30cm Durchmesser mit SMD RGB-LEDs rundrum, das werden dann rund 210 RGB LEDs. Damit kommt da schon gut Leistung zusammen. Gehe ich von 20mA pro LED und Farbe aus, komme ich mal eben auf knapp 13A bei 6V = 78W!!! Und das sind nur die LEDs, dazu kommt noch ne ganze Menge Elektronik. Sowas ist vermutlich unrealistisch mit der Versorgung via Induktivität, oder wie seht ihr das? Eine generelle Frage zu dieser induktiven Übertragung. Normalerweise hat man bei solch Rotationsgebilden ja eine Stahlachse die zentrisch durch die Spule läuft. Ist das ein Problem (Wirbelströme, Wärme, ...)? Eine "Achse" aus Ferrit wäre vermutlich besser aber mechanisch zu instabil. Evtl. Kunstoffachse mit Ferritkern drumrum (falls man sowas bekommt). Viele Grüße Bluescreen
@ Thorsten Erdmann (bluescreen) >von 20mA pro LED und Farbe aus, komme ich mal eben auf knapp 13A bei 6V >= 78W!!! Naja, mit kleinen Projekten gibt sich heute wohl keiner mehr ab . . . >Sowas ist vermutlich unrealistisch mit der Versorgung via Induktivität, Geht schon, ist aber sportlich. >die Spule läuft. Ist das ein Problem (Wirbelströme, Wärme, ...)? Mal den Thread gelesen? Beitrag "Re: Energie kontaktlos übertragen" Beitrag "Re: Energie kontaktlos übertragen" > Eine >"Achse" aus Ferrit wäre vermutlich besser Nö. >aber mechanisch zu instabil. Eben, das Zeug ist spröde und nicht sonderlich belastbar. >Evtl. Kunstoffachse mit Ferritkern drumrum (falls man sowas bekommt). Unnötig. Eine Stahlachse ist OK. MFG Falk
Wer eine billige einfache Lösung sucht, kann dazu ne elektrischr Zahnbürste aussschlachten. Reicht für geringe Reichweite und Leistung.
@ ich (Gast) >Wer eine billige einfache Lösung sucht, kann dazu >ne elektrischr Zahnbürste aussschlachten. >Reicht für geringe Reichweite und Leistung. Und wer mal drei Minuten Ruhe bewahrt und den Tread liest, findet den Artikel Royer COnverter, womit er kein Dentalinstrument zweckentfremden muss. MFG Falk
Problem: http://www.mikrocontroller.net/articles/Royer_COnverter Diese Seite enthält momentan noch keinen Text. Du kannst diesen Titel auf den anderen Seiten suchen, in den zugehörigen Logbüchern suchen oder diese Seite bearbeiten.
Versuch mal diesen Link. http://www.mikrocontroller.net/articles/Royer_Converter Bei niedrigen Frequenzen sollte eine Eisenstange kein Problem sein. Bei sehr hohen Frequenzen treten Ummagnetisierungsverluste auf. Wenn ich meine Applikation (ca. 120kHz) neber eine massive Eisenplatte halte lässt sich eine erhöhte Sromaufnahme erkennen.
Hallo zusammen, ich versuche auch gerade einen Royer Converter zu basteln. Er soll auf der Sekundärseite ca. 7V und 4A bei einer Eingangsspannung von 24V liefern. Habe bisher recht viel zu dem Thema gelesen, was mir allerdings noch nicht klar ist, warum braucht man für die Mosfets keine Steuerspule? MfG Hanno
@Hanno Winter (hannow)
>nicht klar ist, warum braucht man für die Mosfets keine Steuerspule?
Weil die über Kreuz durch die Drainspannung gesteuert werden können.
MFG
Falk
Ok, vielen Dank schon mal.. Ich habe mal alles in LTSpice so aufgebaut wie es weiter oben auf dem Bild zu erkennen ist (Artikel vom 20.02.2010 um 19:05), aber die Simulation funktioniert nicht richtig. An den beiden Primärspulenhälften messe ich immer die gleiche Spannung? Muss ich noch irgendwelche besonderen Parameter angeben? MfG Hanno
@ Hanno Winter (hannow) >Simulation funktioniert nicht richtig. An den beiden Primärspulenhälften >messe ich immer die gleiche Spannung? Muss ich noch irgendwelche >besonderen Parameter angeben? Du musst die Schaltung leicht asymetrisch aufbauen, sonst schwingt sie nicht an. Oder du musst per Schalter, der irgendwann öffnet, die Schaltung anstoßen. Und R1, D3 und M3 kannst du weglassen, die spielen keine echte Rolle, ist nur ein Verpolschutz. MFG Falk
ok, die Simulation läuft jetzt...wie sollte ich denn jetzt am besten weiter vorgehen? Muss ich den Lastwiderstand meiner späteren Anwendung schon genau kennen? Und wie genaue fange ich an die Spulen zu dimensonieren, kann ich dafür das Excel Sheet nehmen und einfach meine Windungszahlen und Induktivitäten eintragen? MfG Hanno
@ Hanno Winter (hannow) >ok, die Simulation läuft jetzt...wie sollte ich denn jetzt am besten >weiter vorgehen? Du solltest ruhig bleiben und erstmal sagen was du denn überhaupt machen willst. Wieviel W willst du ungefähr übertragen? Bei welcher Spannung? Etc. >Muss ich den Lastwiderstand meiner späteren Anwendung schon genau >kennen? Nein, aber zumindest die Größenordnung. 1K oder 10 Ohm sind schon ein gewaltiger Unterschied. > Und wie genaue fange ich an die Spulen zu dimensonieren, kann >ich dafür das Excel Sheet nehmen und einfach meine Windungszahlen und >Induktivitäten eintragen? Naja, für den ersten Schuss vielleicht machbar. Wie immer sollte man eine grobe Vorstellung haben, was man will. Wie groß sollen die Spulen werden? Welche Frequenz will ich benutzen? Etc. Vorausdenken ist wichtig, aber man sollte sich nicht irre machen (lassen). MFG Falk
> Wieviel W willst du ungefähr übertragen? Bei welcher Spannung Ich und ein Freund versuchen gerade eine Art Propelleruhr zu bauen. Mit 64 RGB LEDs wollen wir ein Bilderzeugen. So grob rechnen wir mit einer benötigten Leistung von 30Watt bei einer Spannung von 5V. Da wir die LEDs multiplexen, können sehr hohe Ströme (ca. 4A) fließen. > Nein, aber zumindest die Größenordnung. 1K oder 10 Ohm sind schon ein > gewaltiger Unterschied. Die Größenordnung dürfte dann wohl ehr im Kiloohm bereich liegen. > Wie groß sollen die Spulen > werden? Welche Frequenz will ich benutzen? Die LEDs sollen auf ein Fahrradrad montiert. Welche Frequenz sinnvoll ist weiß ich noch nicht? MfG Hanno
@Hanno Winter (hannow) >Ich und ein Freund versuchen gerade eine Art Propelleruhr zu bauen. Mit >64 RGB LEDs wollen wir ein Bilderzeugen. So grob rechnen wir mit einer >benötigten Leistung von 30Watt bei einer Spannung von 5V. Da wir die >LEDs multiplexen, können sehr hohe Ströme (ca. 4A) fließen. Machbar, aber nicht ganz einfach. >> Nein, aber zumindest die Größenordnung. 1K oder 10 Ohm sind schon ein >> gewaltiger Unterschied. >Die Größenordnung dürfte dann wohl ehr im Kiloohm bereich liegen. ??? 4A bei 5V sind bei mir 5V/4A = 1,25 Ohm. Hmmm. >Die LEDs sollen auf ein Fahrradrad montiert. Welche Frequenz sinnvoll >ist weiß ich noch nicht? Ich sag mal zwischen 50-200kHz. Fangt mal mit 100kHz an. Aber besser erstmal ne Nummer kleiner, irgendwas mit 5W oder so. Wenn das läuft reden wir weiter. MFg Falk
Noch was. Für den ersten Test kann man besser einen Akku nehmen, der ist absolut einfach handhabbar, einfach ein fettes Teil aus dem Modellbau nehmen. MFG Falk
Ok, dann werde ich mal ein bisschen basteln und mich dann nochmal melden. Kann vielleicht ein bisschen dauern, habe gerade recht viel für die Uni zu machen... MfG Hanno
So, in der Simulation läuft jetzt alles, so wie ich das gerne hätte. Werde das jetzt mal so aufbauen, oder gibt es noch etwas das ich übersehen habe? Die Ströme sind zwar relativ hoch (ca. 15A Spitze im Primärschschwingkreis und 9A Spitze im Sekundärkreislauf), aber das ist der beste Kompromiss den ich gefunden habe für die benötigte Leistung. Die Spulen wollte ich als Zylinderspulen ausführen, ist da ein Koppelfaktor von 0,8 zu hoch gegriffen? Grüße Hanno
@ Hanno Winter (hannow) >Die Ströme sind zwar relativ hoch (ca. 15A Spitze im >Primärschschwingkreis und 9A Spitze im Sekundärkreislauf), Mit den richtigen Kondensatoren kein Problem. >Die Spulen wollte ich als Zylinderspulen ausführen, ist da ein >Koppelfaktor von 0,8 zu hoch gegriffen? nein, das schafft man. MFG Falk
>Ich und ein Freund versuchen gerade eine Art Propelleruhr zu bauen. Mit >64 RGB LEDs wollen wir ein Bilderzeugen. >Die LEDs sollen auf ein Fahrradrad montiert. Welche Frequenz sinnvoll >ist weiß ich noch nicht? So schnell kannst du gar nicht fahren das da ein stehendes Bild bei rauskommt;)
Ein Fahrradreifen hat einen Durchmesser in der Größenordnung um die 66cm. U=PI*d= 2m Geschwindigkeit könnte ca. 20km/h bis 30km/h sein. Das sind 5,5m/s bis 8,3m/s Also zwischen 2 und 4 Umdrehungen pro Sekunde. Ich habe übrigens nicht gelesen, dass der mit dem Rad fahren möchte. Wenn das Rad mit einem Motor angetrieben wird empfehle ich dir eine Frequenz >= 20Hz zu wählen.
Am Anfang soll das Rad erstmal mit einem Motor angetrieben werden. Wenn wir dann ein gutes Bild haben, kann man sich noch weitere Gedanken machen, wie man es schafft auch mit "normalem Antrieb" ein gutes Bild zu erhalten. Prinzipiell müsste es aber gehen, siehe: http://www.monkeylectric.com/m464q.htm
> > Ich habe übrigens nicht gelesen, dass der mit dem Rad fahren möchte. Ich habe uebrigens auch nicht gelesen, dass er nur einen LED-Streifen radial anordnen will. Wenn er die 64 LED in 4 Streifen zu 16 Stuck anordnet, ergibt sich mit 12Hz schon was ganz anstaendiges......er will ja sicher nicht HDD wiedergeben ;-) gruss Michael
Hallo zusammen, habe ja recht lange nichts mehr von mir hören lassen. Der Royer Converter funktioniert jetzt! Ich habe mal ein paar Bilder angehängt. Die Eckdaten: -Uein =24V -C =264nF -Npri =6 -Nsek =5 -Lpri =ca.14µH -Lsek =ca.3µH -k =0,6 -f =83kHz -Paus =25Watt -Wirkungsgrad = 50% Mit Gleichrichter + Spannungsregler (5V an 1Ohm) Eigentlich wollte ich ja zwei Zylinderspulen wickeln, da habe ich allerdings einen so niedrigen Koppelfaktor gehabt, dass es nicht möglich war die gewünschte Leistung zu übertragen. Außerdem wurde die Primärseite extrem heiß. Mit dem Schalenkern gehts schon deutlich besser, aber für weitere Ideen bin ich immer offen? Der Wirkungsgrad könnte denke ich mal noch deutlich besser sein, da am Spannungsregler einiges an Leistung verloren geht. Gibts da auch verlustärmere für diesen Bereich(5V, 5A)? Grüße, Hanno
@ Hanno Winter (hannow) >habe ja recht lange nichts mehr von mir hören lassen. Der Royer >Converter funktioniert jetzt! Ich habe mal ein paar Bilder angehängt. Sieht ganz gut aus. Aber ein paar Bemerkungen. Deine Schaltpläne sind sehr schlecht lesbar, siehe Bildformate. Ein Elko als Pufferkondensator hinter dem Gleichrichter ist bei 83 kHz schon arg grenzwertig. Hier nimmt man besser einen Folienkondensator. Denn der muss bei 83 kHz nicht sehr groß sein, ein paar Dutzen Mikrofarad reichen. >-Wirkungsgrad = 50% Mit Gleichrichter + Spannungsregler (5V an 1Ohm) Deine Daten sehen brauchbar aus, 50% Wirkungsgrad ist natürlich nicht so der Hit. Aber L1 scheint mir etwas groß. 1mH braucht man dort denke ich nicht, 100-200µH sollten reichen. Hoffentlich sättigt die Drossel nicht. Wird sie sehr warm? Was machen die MOSFETs? >Eigentlich wollte ich ja zwei Zylinderspulen wickeln, da habe ich >allerdings einen so niedrigen Koppelfaktor gehabt, dass es nicht möglich >war die gewünschte Leistung zu übertragen. Das geht schon, muss man halt ein wenig probieren und optimieren. > Außerdem wurde die Primärseite extrem heiß. Kann an einer ungünstigen Dimensionierung liegen. >Der Wirkungsgrad könnte denke ich mal noch deutlich besser sein, da am >Spannungsregler einiges an Leistung verloren geht. Wie hoch ist denn die Spannung hinter dem Gleichrichter? > Gibts da auch verlustärmere für diesen Bereich(5V, 5A)? Naja, ein LM1084 ist fast LOW drop, der braucht nur knapp 1V bei Volllast. Eine Zweiwegegleichrichtung tut bei niedrigen Ausgangsspannungen besonders weh, weil man 2x1V verliert. Besser ist hier ein Gleichrichter mit Mittelpunktabgriff, spart zwei Dioden und die Flußspannung einer Diode, macht bei 5A Ausgangsstrom immerhin satte 5W! http://de.wikipedia.org/wiki/Gleichrichter#Mittelpunktgleichrichter_.28M2.29 Ziel muss es sein, die Ausgangsspanung hinter dem Gleichrichter knapp über 6V bei Volllast zu halten, dann hast du minimale Verluste. Ein Schaltregler könnte die Sache noch ein wenig verbessern, aber nicht viel. Denn ein Linearregler hat hier 5V/6V = 83% Wirkungsgrad, das ist schon recht brauchbar. MfG Falk
> Ein Elko als Pufferkondensator hinter dem Gleichrichter ist bei 83 kHz > schon arg grenzwertig. Hier nimmt man besser einen Folienkondensator. > Denn der muss bei 83 kHz nicht sehr groß sein, ein paar Dutzen > Mikrofarad reichen. Ich dachte, dass es nach dem Gleichrichter nicht mehr so wichtig ist, was da für ein Kondensator zum Einsatz kommt? Aber ich werde es in Zukunft berücksichtigen. > Aber L1 scheint mir etwas groß. 1mH braucht man dort denke ich > nicht, 100-200µH sollten reichen. Hoffentlich sättigt die Drossel nicht. > Wird sie sehr warm? Was machen die MOSFETs? Weder die Spule noch die Mosfets erwämen sich nennenswert. Das einzige was warm wird, ist der Spannungsregler und die Primärspule auch etwas. >>Eigentlich wollte ich ja zwei Zylinderspulen wickeln, da habe ich >>allerdings einen so niedrigen Koppelfaktor gehabt, dass es nicht möglich >>war die gewünschte Leistung zu übertragen. > > Das geht schon, muss man halt ein wenig probieren und optimieren. > >> Außerdem wurde die Primärseite extrem heiß. > > Kann an einer ungünstigen Dimensionierung liegen. Hast du da noch irgendwelche Tipps? Z.B. Primärspule innerhalb von der Sekundärspule oder umgekehrt? Bezieht sich hier "Dimensionierung" auf die Induktivität der Spulen, oder auf was anderes? > Wie hoch ist denn die Spannung hinter dem Gleichrichter? Unter Last beträgt die Spannung ziemlich genau 7V und die braucht der Spannungsregler auch um 5V zu liefern. Weiß auch nicht genau, warum ich hier 2V brauche. Vielleicht, weil der Spannungsregler schon ziemlich warm wird? > Besser ist hier ein Gleichrichter mit Mittelpunktabgriff, spart zwei Dioden und > die Flußspannung einer Diode, macht bei 5A Ausgangsstrom immerhin satte 5W! Das ist eine gute Idee, das werde ich aufjedenfall noch machen! Gruß Hanno
@Hanno Winter (hannow) >was warm wird, ist der Spannungsregler und die Primärspule auch etwas. Ist normal. >Hast du da noch irgendwelche Tipps? Im Moment nicht. > Z.B. Primärspule innerhalb von der >Sekundärspule oder umgekehrt? Kann man experimentieren, wird aber wenig bringen. > Bezieht sich hier "Dimensionierung" auf >die Induktivität der Spulen, Ja, und auf den Primärkondensator. >Unter Last beträgt die Spannung ziemlich genau 7V und die braucht der >Spannungsregler auch um 5V zu liefern. Macht bei 5A satte 10W. Und das ohne Kühlkörper? Keine gute Idee! > Weiß auch nicht genau, warum ich >hier 2V brauche. Weil das der IC so will, laut Datenblatt 1,5V@5A. Naja, 5A ist schon ordentlich. Keine Ahnung ob es da Low Drop Linearregler gibt, die vielleicht mit nur 500mV auskommen. MFG Falk
@ Johannes L. (johannesl)
>Kann man das auch mit über 50% Wirkungsgrad auf 10m ausdehnen?
Alles nur eine Frage der Spulengröße ;-)
MFG
Falk
Falk Brunner schrieb: > @ Johannes L. (johannesl) > >>Kann man das auch mit über 50% Wirkungsgrad auf 10m ausdehnen? > > Alles nur eine Frage der Spulengröße ;-) > > MFG > Falk Etwa in der Grösse :-)) : http://www.raonline.ch/images/edu/nw2/ph/cern_geneva01.gif Gruss Harald
Ist das nicht sehr anstrengend, alle Metallgegenstände im Umkreis von 10 Metern zu meiden?
Falk Brunner schrieb: > Alles nur eine Frage der Spulengröße ;-) Und wie Groß muss die Spule bei 20W und 10m sein?
Abdul K. schrieb: > Ist das nicht sehr anstrengend, alle Metallgegenstände im Umkreis von 10 > Metern zu meiden? Abdul K. schrieb: > ca. 10m Durchmesser. Die Leistung wäre dann kein Problem mehr. Ist das jetzt ein Scherz?
Da es sich um induktive Kopplung handelt, ist es kein Scherz. Mach dich einfach über diese Kopplungsart schlau. Einfache Regel: Spulendurchmesser entspricht in etwa der Reichweite. Dann kannst du deine 20W auf den gesamten Spulenkörper gleichmäßig verteilen, was lokal dann sicherlich nicht sonderlich heizt. Ehrlich gesagt, es langweilt mich, daher fange ich dann an zu provozieren.
Welche Frequenz sollte man bei 20W erreichen? Der empfänger kann doch auch aus einer Spule mit Mittelanzapfung bestehen Mittelpunktgleichrichter oder geht das nicht, das ganze ist ja auch eine art Trafo.
Sag doch erstmal wofür das gedacht ist? Keiner will hier endlose Texte schreiben.
Johannes L. schrieb: > Welche Frequenz sollte man bei 20W erreichen? > Der empfänger kann doch auch aus einer Spule mit Mittelanzapfung > bestehen Mittelpunktgleichrichter oder geht das nicht, das ganze ist ja > auch eine art Trafo. Bei dem Experiment "Witricity" haben sie bei ca. 1m Spulendurchmesser und 3m Abstand eine Frequenz von 10MHz genommen. Sprich, du brauchst einen Hochfrequenzgenerator. Allerdings musst du beidseitig einen Resonazkreis verwenden. Nur so erreicht man brauchbare Kopplung bzw. Energieübertragung. Klassisches Trafoprinzip mit Primär- und Sekundärwicklung bei beleibiger Last kannst du da vergessen.
Der Artikel ist ja ganz interresant, gibt es davon auch einen Schaltplan?
Nee Falk, es geht um Witricity. Ist halt mal wieder so ein Hype, der gewisse Zeit zum Totlaufen brauch. In der Zwischenzeit wird man mit sowas belästigt. Ein aufladendes Handy auf einem Mauskissen wäre vor 20 Jahren vielleicht mal was neues gewesen. Also aussitzen.
http://www.witricity.com/ Das hier? Hmmm. Tesla lebt? "Imagine a future in which wireless electricity makes everyday products more convenient, reliable, and environmentally friendly." Naja, zumindest die Marketingabteilung ist gut. "Non-Radiative Energy Transfer is Safe for People and Animals WiTricity’s technology is a non-radiative mode of energy transfer, relying instead on the magnetic near field. Magnetic fields interact very weakly with biological organisms—people and animals—and are scientifically regarded to be safe. Professor Sir John Pendry of Imperial College London, a world renowned physicist, explains: “The body really responds strongly to electric fields, which is why you can cook a chicken in a microwave. But it doesn't respond to magnetic fields. As far as we know the body has almost zero response to magnetic fields in terms of the amount of power it absorbs." Evidence of the safety of magnetic fields is illustrated by the widespread acceptance and safety of household magnetic induction cooktops." Naja, kann man diskutieren. "Scalable Design Enables Solutions from milliwatts to Kilowatts WiTricity systems can be designed to handle a broad range of power levels. The benefits of highly efficient energy transfer over distance can be achieved at power levels ranging from milliwatts to several kilowatts. This enables WiTricity technology to be used in applications as diverse as powering a wireless mouse or keyboard (milliwatts) to recharging an electric passenger vehicle (kilowatts). WiTricity technology operates in a “load following” mode, transferring only as much energy as the powered device requires." Beispiele? http://www.witricity.com/pages/application.html Dort steht NICHTS konkretes, schon gar nichts, was mit der angepriesenen Resonanzübertragung und damit einhergehender Reichweite arbeitet. Und induktive Energie- und Datenübertragung ist so alt wie der Trafo selber und wird seit Jahrzehnten genutzt, nur halt mit begrenzter Reichweite und Geometrie. Aber wir wollen mal nicht alles schlecht reden. Die Zukunft wird zeigen, ob sich a) die Laborexperimente in praxistaugliche Geräte umformen lassen und b) daraus merktreife, nachgefragte Produkte werden. Und nicht nur Geek-Zubehör. Aber wir bleiben hoffungsvoll . . . MFG Falk
Falk, jetzt haste auch noch Werbung für die gemacht. Wenn so eine anerkannte Persönlichkeit wie du nicht dagegen redet, muß doch jeder Laie der Ansicht sein, das es wohl gut ist. Doch nicht etwa dein neuer Arbeitgeber? Man weiß ja nie.
Eine mögliche und garnicht allzu futuristische Anwendung ist das Kontaklose laden kleiner akkubetriebener Elektrogeäte. Wenn ich mir eine Spule in die Tischplatte versenke und die andere in den Deckel von meinem Handy sind das nur einige mm. Damit ließe sich genug leistung übertragen und die Sache wäre dann noch nicht einmal unpraktisch.
Eigentlich bezog ich mich hierrauf:http://www.buzzle.com/articles/witricity-wireless-electricity.html
Philipp Bigott schrieb: > Eine mögliche und garnicht allzu futuristische Anwendung ist das > Kontaklose laden kleiner akkubetriebener Elektrogeäte. Wenn ich mir eine > Spule in die Tischplatte versenke und die andere in den Deckel von > meinem Handy sind das nur einige mm. Damit ließe sich genug leistung > übertragen und die Sache wäre dann noch nicht einmal unpraktisch. Die Hersteller konnten sich aber nicht einigen. So blieb es eben bei der einzigen relevanten Anwendung: Zahnputzmaschine http://www.buzzle.com/articles/witricity-wireless-electricity.html Zitat: "What's so Unique about Soljacic's experiment? What Soljacic's team has done is that they have specifically tuned the transmitting unit to the receiving device. The transmission is also not hindered by the presence of any object in the line of sight. If the object to be charged is in the vicinity of the WiTricity source, then the energy transfer will undoubtedly take place. In this 'coupling resonance' system, the electric energy that is not used up by the receiver does not get radiated into the surrounding environment, but remains in the vicinity of the transmitter. This ensures safety as well as minimal wastage of power. One of the five researchers, Dr. Aristeidis Karalis says that their coupling resonance system is one million times more efficient as compared to that of Nikola Tesla." Also bin ich ein Laie, Tesla wohl auch.
@ Philipp Bigott (frickelfreak) >Kontaklose laden kleiner akkubetriebener Elektrogeäte. Gibt es schon, wenn gleich noch etwas sinnlos, weil nicht ins Handy integriert. http://www.youtube.com/watch?v=VdwI331D8rI Man müsste die Gegenstelle in die Geräte bringen, dann ist das sinnvoll. Wird schon, Ipohone V7 hat das bestimmt ;-) Ist aber "nur" klassische induktive Kopplung. >meinem Handy sind das nur einige mm. Damit ließe sich genug leistung >übertragen und die Sache wäre dann noch nicht einmal unpraktisch. Naja, wird irgendwann vielleicht mal kommen. Ist weniger ein technisches Problem, eher ein Problem der Standardisierung. @ Abdul K. (ehydra) Benutzerseite >Falk, jetzt haste auch noch Werbung für die gemacht. Naja, nicht wirklich. > Wenn so eine >anerkannte Persönlichkeit wie du nicht dagegen redet, muß doch jeder >Laie der Ansicht sein, das es wohl gut ist. Ist es eventuell auch. > Doch nicht etwa dein neuer Arbeitgeber? Nein. Im Moment ist es nur ein Laborversuch und bissel "wir sind vom MIT" Gesülze. Kennen wir alle noch aus der guten alten Dot-Com Zeit. Wann man ein reales Produkt sehen kann, bleibt abzuwarten. Ausserdem gibt es schon einen Standard, wo hab ich den letztens gesehn? Aha, hier http://focus.ti.com/docs/prod/folders/print/bq500110.html MfG Falk
@Abdul K. (ehydra) Benutzerseite >researchers, Dr. Aristeidis Karalis says that their coupling resonance >system is one million times more efficient as compared to that of Nikola >Tesla." >Also bin ich ein Laie, Tesla wohl auch. Hahaha! Typisch Amis, die große Klappe bis zum Umfallen. Naja, lass sie mal etwas Venture Capital suchen und mal sehen was rauskommt. Wahrscheinlich 1.000.000. mal mehr heiße Luft als aus Teslas Teekessel ;-)
http://www.wirelesspowerconsortium.com/ Das scheint die offizielle Stelle zu sein. http://www.wirelesspowerconsortium.com/technology/examples-of-products-using-inductive-power-transmission.html Naja, mehr als nettes Spielzeug ist das kaum, von dem UW-Stecker und Implantaten mal abgesehen. Irgenwo hab ich letztens eine Kamera gesehen, die man schlucken kann! Wirklich wahr. Die haben dann mit ultraeffizenter Kodierung nach aussen gesendet, Video! MFG Falk
Laßt uns jede Zahnbürste und jede Zahnplombe mit ARM-Cortex versehen. (Mal wieder ein doppeldeutiger Satz) Falk, deine Seite ist gerade nicht erreichbar.
http://www.peiker.de/de/presse/pressemitteilungen/singleansicht/article/peiker-und-qualcomm-entwickeln-neuartiges-wireless-charging-konzept.html Naja, das sieht doch hier ganz gut aus ;)) Schon komisch, oder? woanders werden Netzabfallschütze(oder wie die Dinger heißen) verbaut, damit der Elektrosmog vom Schlafzimmer ferngehalten wird und auf der anderen Seite werden induktive Ladesachen angepriesen. Müssten wir nicht alle Kopfschmerzen haben? Viele Grüße Axelr. PS ich habe die Sache der Energieübertragung mittels SerienResonanzwandler (IR2153) gelöst und übertrage gut 16Watt. Aber nur auf 2-3mm
"Ein neuartiges Konzept für das so genannte „Wireless Charging“ ermöglicht das positionsunabhängige, drahtlose Laden von mobilen Endgeräten im Fahrzeug, ohne dass Abstriche an der Verbindungsqualität gemacht werden müssen. Denn durch die Ankopplung an die Außenantenne des Fahrzeugs ist bester Empfang garantiert und eventuelle Handystrahlungen bleiben außerhalb des PKWs." "Da die Qualcomm Technologie für die mechanische Ausrichtung der Endgeräte auf einen Magneten verzichtet, sondern auf einen 10-Watt-Sender zurückgreift, werden Störungen und negative Beeinflussungen vermieden. Für die Sicherheit vor schädlichen Strahlungen werden ebenfalls die entscheidenden Standards erfüllt." Hihi, da macht man sich um ZWEI Watt Sendeleistung des Handy Sorgen (böse gepulste Strahlung) und ballert dann den gesammten Innenraum mit 10W Magnetfeld voll. Verkehrte Welt. Und ich bin gespannt wie sie die 10W so ausrichten, das mal wenigstens 1W im Gerät ankommt. Lageunabhängig! MFG Falk P S Naja, warten wir's mal ab was aus dieser PR-Show werden wird.
Qualcomm waren schon immer große Schaumschläger. Das ist die Firma, die auch hinter dem amerikanischen Mobilfunknormen steckt. Ich bin dafür, das es zusammen mit dem Thread DigitalStrom in die neue Kategorie Astrologie verschoben wird. PS: Warum muß ich mich so oft einloggen? Ihr wollt mich wohl loswerden??
Ich habe jetzt mal in Spice Simuliert und bin auf eine Freqenz von 1,9MHz gekommen kann man das MKP Kondis noch zumuten?
@Johannes L. (johannesl) >Ich habe jetzt mal in Spice Simuliert und bin auf eine Freqenz von >1,9MHz gekommen kann Was muss man da simulieren, das kann man einfach ausrechnen. > man das MKP Kondis noch zumuten? Kommt auf den Strom an. MFG Falk
Bei deinem Ansinnen scheint es auch wichtig zu sein auf die Problematik bezüglich der EMV hinzuweisen.Dieses Problem dabei zu lösen glaube ich ist die größere Hürde.
herbert schrieb: > Bei deinem Ansinnen scheint es auch wichtig zu sein auf die Problematik > bezüglich der EMV hinzuweisen.Dieses Problem dabei zu lösen glaube ich > ist die größere Hürde. Wie wird das den bei der Elek. Zahnbürste gelöst?
Johannes L. schrieb: > Wie wird das den bei der Elek. Zahnbürste gelöst? Ich habe keine und von innen habe ich die auch noch nicht gesehen.Machen die Probleme ? Wenn man 10 Watt induktiv mit einer hohen Rechteckfrequenz nackt übertragen will dann stelle ich mir vor dass sich da kein Rundfunkempfänger freut.;-) Gestern musste ich feststellen,dass mein portable UKW RX von meiner Energiesparlampe in der Küche ziemlich gestört wird wenn ich ein paar Meter daneben stehe.
@ herbert (Gast) >> Wie wird das den bei der Elek. Zahnbürste gelöst? >Ich habe keine und von innen habe ich die auch noch nicht gesehen. Die hat einen Ferritkern auf beiden Seiten. >die Probleme ? Wenn man 10 Watt induktiv mit einer hohen >Rechteckfrequenz nackt übertragen will Was hast du denn für eine riesige Zahnbürste? Und wer sagt, dass es Rechteck sein muss? http://www.chemiephysikskripte.de/zahn/zahn.htm http://www.uni-kiel.de/piko/downloads/Physik_Im_Alltag_051124.pdf Seite 34 MFG Falk
Hab es jetzt mit 47nf auf gebat, die Spule zirpt und die Fets werden heiß. Was habe ich falsch gemacht?
Auf was beziehst du dich? Vermute mal, zu viel Streuinduktivität. Der Royer steuert sich ja selbst.
Ich verwende MOSFets brauche also keine Streuinduktivität. Wenn ich das Teil anschliße werden nach 10Sec die Fets so heiß,dass ein Teil meines Pflasters am Finger daran Kleben bleibt! Wie kann ich verhindern das die Fets so heiß werden?
Die Streuinduktivität ist ein parasitäres Element jeden Trafos. Normalerweise versucht man sie zu minimieren. Manchmal kann man sie vorteilshaft als weiteren Filterpol benutzen. Wenn die FETs heiß werden: - werden sie nicht vollständig durchgesteuert - ist der Drain-Strom jenseits der Sättigungsgrenze - ist VDS bereits übern Breakdown-Voltage - ist die Sperrerholzeit der Rückwärtsdiode zu groß bzw. - der Rückwärtsstrom zu groß und damit der Spannungsabfall - VGS über Breakdown-Voltage - der FET thermisch überlastet mangels passender Kühlung - der MOSFET bereits tot oder schlicht falsch angeschlossen. Such dir was aus. Messen ist einfacher.
Ich habe mal die 30V schottky Dioden gegen 1N4841ser getauscht un siehe da das Teil schwingt mit 150Khz werde mir demnäst mal 400V Fets und Dioden kaufen und gucken obs dann besser läuft. Helmut S. schrieb: > Bei dem Experiment "Witricity" haben sie bei ca. 1m Spulendurchmesser > und 3m Abstand eine Frequenz von 10MHz genommen. Sprich, du brauchst > einen Hochfrequenzgenerator. > Allerdings musst du beidseitig einen Resonazkreis verwenden Wo kriege ich Schottky Dioden mit 400V(Ich schätze mal Silizium schafft keine 10Mhz)? Wie berrechne ich einen Resonanzkreis?
@ Johannes L. (johannesl) >Ich habe mal die 30V schottky Dioden gegen 1N4841ser getauscht Unnötig, Schotty ist schnell genug. Der Fehler war woanders, ggf. ein Kurzschluß oder kalte Lötstelle. > un siehe >da das Teil schwingt mit 150Khz werde mir demnäst mal 400V Fets und >Dioden kaufen und gucken obs dann besser läuft. Lass das besser sein. >Wo kriege ich Schottky Dioden mit 400V(Ich schätze mal Silizium schafft >keine 10Mhz)? >Wie berrechne ich einen Resonanzkreis? Diese und viele andere Aussagen disqualifizieren dich für Bastelein über 24V. Let it be. MfG Falk
Falk Brunner schrieb: > Unnötig, Schotty ist schnell genug. Der Fehler war woanders, ggf. ein > Kurzschluß oder kalte Lötstelle. Glaube ich nicht ich habe nähmliche 180V gemessen.
Ich wäre ja bereit zu helfen. Aber die Aussagen sind einfach unklar, abstrus. Kannst du keine Scope-Bilder posten? Es reicht ja ein 2-Kanal Analog völlig aus. Die 1N4148 hat wohlmöglich eine kleinere Kapazität als die Schottkys (Typ?). Außerdem kann es sein das der Wandler nicht startet, weil er zu symmetrisch ist. DIAC einbauen bzw. irgendwie leichte Asymmetrie erzeugen.
Abdul K. schrieb: > Kannst du keine Scope-Bilder posten? Nein ich habe kein Oszilloskop. Abdul K. schrieb: > Außerdem kann es sein das der Wandler nicht startet, weil er zu > symmetrisch ist. DIAC einbauen bzw. irgendwie leichte Asymmetrie > erzeugen. Der Wandler startet und läuft mit 130-140 Khz. Ich schätze, dass die Fets heiß werden weil die Drossel nicht geeignet ist. Ich habe diese: http://www.reichelt.de/?ACTION=3;ARTICLE=7637;GROUPID=;SID=32TTw1-X8AAAIAAHFl81A25eb855f94671d89c27c82766572b927 verwendet
@ Johannes L. (johannesl) >ist. Ich habe diese: >http://www.reichelt.de/?ACTION=3;ARTICLE=7637;GROU... >verwendet Die ist OK.
Die Beschreibung der Drossel stimmt aber nicht. Ein Metallpulverkern kann bei den wenigen Windungen keine 100uH haben. Das wird Ferrit sein. Wo war der Schaltplan von Johannes?
Update: Mit 0,5K Gate Wiederstand stegt die Freqenz auf 280Khz und die Fets bleiben kalt aber jetzt wird die Spule heiß!
@ Abdul K. (ehydra) Benutzerseite >Die Beschreibung der Drossel stimmt aber nicht. Ein Metallpulverkern >kann bei den wenigen Windungen keine 100uH haben. Aber sicher. >Das wird Ferrit sein. Kann sein, muss nicht, ist eher untypisch. http://www.mikrocontroller.net/articles/Spule#Kerne_recyceln 100µH bei 50 Windungen macht ein AL von 40nH/N^2, klingt gut. Der Aussendurchmesser beträgt 26mm, macht Pi Mal Daumen ca. 60mm mittlere magnetische Weglänge. Querschnitt ca. 1cm^2. Macht also ein µr von ca. 19. Klingt mir sehr nach Eisenpulver ;-) http://www.reichelt.de/Amidon-Eisenpulver-Ringkerne/T-106-18/index.html?;ACTION=3;LA=2;ARTICLE=32304 Der hier ist in etwa vergleichbar, hat etwa doppeles µr und damit doppeltes AL. MFG Falk
@Johannes L. (johannesl) >Update: Mit 0,5K Gate Wiederstand stegt die Freqenz auf 280Khz Womit misst du, wenn du kein Oszi hast? >und die >Fets bleiben kalt aber jetzt wird die Spule heiß! Klingt nach einem guten Royer Converter ;-) MFG Falk
Falk wrote:
>Der Aussendurchmesser beträgt 26mm, .....
ja, aber abgerechnet 1mm CuL x 2 wird der Kern eher 24mm haben.
Der T94-18 passt imho gut - siehe Bild.
Bestätigt unter dem Strich aber deine These.
Falk Brunner schrieb: > @ Abdul K. (ehydra) Benutzerseite > >>Die Beschreibung der Drossel stimmt aber nicht. Ein Metallpulverkern >>kann bei den wenigen Windungen keine 100uH haben. > > > Der hier ist in etwa vergleichbar, hat etwa doppeles µr und damit > doppeltes AL. > Ich laß das jetzt einfach mal so stehen. Falk hat ja genug Sachkenntnis. Vielleicht sind meine Kerne einfach immer zu klein und ich hab das daher falsch abgeschätzt.
Johannes L. schrieb: > Hier der Schaltplan. Also in LTspice funzt deine Schaltung offensichtlich. Bei dem Übertrager fehlt die Induktivität der Wicklungen. Und noch mehr Punkte. Warum postest du nicht ein funktionierendes Projekt? Hast du nun ein Scope oder nicht? Kannst dich ja notfalls vorher ausloggen ;-) Ohne wirds schwierig, wenns nicht laufen will. Der Übertrager kann heiß werden (Ist 'die Spule' damit gemeint?), wenn die Schaltfrequenz viel zu hoch ist oder schlicht mehrere Wicklungen gleichzeitig gegeneinander arbeiten. Dann würden aber auch die FETs heiß werden. Dann, ist der Aufbau halbwegs 'HF'-gerecht? Mach ein Bild! Falls die Drossel heiß wird, dann ist sie in der Sättigung angekommen und die FETs sehen einen mehr oder weniger Kurzschluß. So, dann das alte Problem: Was stand vorher im Thread überhaupt? Dein erster Post war wohl der hier: Beitrag "Re: Energie kontaktlos übertragen" Da frage ich mich nun, ob du den Übertrager eng gekoppelt hast? Wenn nicht, schaukelt sich die Spannung an den MOSFETs immerweiter auf...
@Abdul K. (ehydra) Benutzerseite >fehlt die Induktivität der Wicklungen. Und noch mehr Punkte. Warum >postest du nicht ein funktionierendes Projekt? Wär ja zu einfach ;-) >Der Übertrager kann heiß werden (Ist 'die Spule' damit gemeint?), wenn >die Schaltfrequenz viel zu hoch ist Jain, wesentlicher Punkt ist die Blindleistung bzw. der Blindstrom im Primärschwingkreis, siehe Artikel. > oder schlicht mehrere Wicklungen >gleichzeitig gegeneinander arbeiten. Da arbeitet nix gegeneinander, bei Falschpolung der Primärwicklung schwingt nämlich gar nichts. Beitrag "Re: Energie kontaktlos übertragen" >Dann, ist der Aufbau halbwegs 'HF'-gerecht? Naja, der Royer Converter ist da recht gemütlich. >Da frage ich mich nun, ob du den Übertrager eng gekoppelt hast? Wenn >nicht, schaukelt sich die Spannung an den MOSFETs immerweiter auf... Keine Sekunde. Eine schlechte Kopplung zur Sekundärseite verringert nur die maximal verfügbare Leitstung, aber die Schwingung im Primärkreis beeinflußt es nicht. Klingt komisch, ist aber so. Denn der [[Royer Converter]] ist problemlos leerlaufstabil. Bestenfalls könnte eine SEHR schlechte Kopplung der beiden Häften der Primärwicklung zu schlechten Eigenschaften führen. MFG Falk
Falk Brunner schrieb: > Womit misst du, wenn du kein Oszi hast? Abdul K. schrieb: > Also in LTspice funzt deine Schaltung offensichtlich. Bei dem Übertrager > fehlt die Induktivität der Wicklungen. Und noch mehr Punkte. Warum > postest du nicht ein funktionierendes Projekt? Die Primärwiklungen haben so um die 50µH Abdul K. schrieb: > Hast du nun ein Scope oder nicht? Kannst dich ja notfalls vorher > ausloggen ;-) Nei ich habe kein Scope, ich messe die Frqenzu mit meinem Multimeter.
Falk Brunner schrieb: > @Abdul K. (ehydra) Benutzerseite >> oder schlicht mehrere Wicklungen >>gleichzeitig gegeneinander arbeiten. > > Da arbeitet nix gegeneinander, bei Falschpolung der Primärwicklung > schwingt nämlich gar nichts. > Beide MOSFETs würden aber leitend wegen der kuriosen Gate-Ansteuerung. > >>Dann, ist der Aufbau halbwegs 'HF'-gerecht? > > Naja, der Royer Converter ist da recht gemütlich. Ist vielleicht alles fliegend verdrahtet mit Krokos. Ich weiß es nicht und daher sollte das geklärt werden. > >>Da frage ich mich nun, ob du den Übertrager eng gekoppelt hast? Wenn >>nicht, schaukelt sich die Spannung an den MOSFETs immerweiter auf... > > Keine Sekunde. Eine schlechte Kopplung zur Sekundärseite verringert nur > die maximal verfügbare Leitstung, aber die Schwingung im Primärkreis > beeinflußt es nicht. Klingt komisch, ist aber so. Denn der [[Royer > Converter]] ist problemlos leerlaufstabil. > > Bestenfalls könnte eine SEHR schlechte Kopplung der beiden Häften der > Primärwicklung zu schlechten Eigenschaften führen. > Hm. Ist ein lastabhängiger Arbeitspunkt beim MOSFET. Daher schwierig zu beurteilen. Eine Simulation in LTspice ist sicherlich der schnellste Weg solche Fragen zu beantworten. Ich habe noch nie einen Royer aufgebaut.
Johannes L. schrieb: > Falk Brunner schrieb: >> Womit misst du, wenn du kein Oszi hast? > > Abdul K. schrieb: >> Also in LTspice funzt deine Schaltung offensichtlich. Bei dem Übertrager >> fehlt die Induktivität der Wicklungen. Und noch mehr Punkte. Warum >> postest du nicht ein funktionierendes Projekt? > Die Primärwiklungen haben so um die 50µH Aha. > > Abdul K. schrieb: >> Hast du nun ein Scope oder nicht? Kannst dich ja notfalls vorher >> ausloggen ;-) > > Nei ich habe kein Scope, ich messe die Frqenzu mit meinem Multimeter. Dann kauf dir schnellstens eines. Dank ebay alles kein Problem mehr. Mein erstes mußte ich mir in den Kleinanzeigen der lokalen Zeitung ergattern. Aber nochmals: Solange du nich gewillt bist ALLE Fragen zu beantworten, werde ich nichts mehr an Arbeit reinstecken. Bin doch nicht dein Neger. Warum postest du dein offensichtlich fertiges LTspice-Projekt nicht? Glaubst du im Ernst, ich hocke mich für dich hin und klicke den Kram zusammen, mache dann Simulationen mit einer Werte-Schar, weil ich ja nicht weiß welche Parameter du verwendest?? Nee Junge! Du läst uns ja sogar raten, welche Versorgungsspannung du hast. Kann 12V sein, ja, vielleicht.
Ich bin per E-Mail darum gebeten worden, den Schaltplan unter Beitrag "Re: Energie kontaktlos übertragen" hochzuladen. Leider habe ich nicht mehr genau diesen gefunden aber einen ähnlichen (siehe Anhang). Das Schaltregler IC ist nur notwendig, damit LTSpice die Simulation des Wirkungsgrades freischaltet. Die "vielen" Widerstände in der Schaltung wurden eingefügt um die Verluste zu simulieren. Die nicht sinusförmigen Ströme in der Spule entstehen durch die nicht lineare Last rechts im Schaltplan (Gleichrichter + Widerstand).
Hallo, das ist bisher eine sehr Interresante Diskussion. Habe mir daraufhin selbst einen Royer-Converter nach Vorbild des "Royer_Converter_4.asc" gebaut. Die Übertragung funktioniert einwandfrei. Das einzige, was mich noch stört, ist die Tatsache, dass bei nicht aufgelegter Sekundärspule ein sehr hoher Strom in der Primärspule fließt. Jetzt habe ich mir überlegt, wie man darin eine Art "Stand-by Schaltung" integrieren kann, welche eventuell auch erkennt, ob auch wirklich die Spule und nichts anderes aufliegt. Habe dabei aber noch keinen wirklich guten Ansatz gefunden und wäre deshalb über konstruktive Vorschläge sehr erfreut.
@ Klaus (Gast) >stört, ist die Tatsache, dass bei nicht aufgelegter Sekundärspule ein >sehr hoher Strom in der Primärspule fließt. Ist halt so. > Jetzt habe ich mir überlegt, >wie man darin eine Art "Stand-by Schaltung" integrieren kann, welche >eventuell auch erkennt, ob auch wirklich die Spule und nichts anderes >aufliegt. Sicher. 10s ausschalten, Anschalten, Stromaufnahme messen, entscheiden, Goto 1. Machen so ziemlich alle induktiven Ladestationen so, u.a. auch Induktionskochfelder. MfG Falk
Falk Brunner schrieb: > Sicher. 10s ausschalten, Anschalten, Stromaufnahme messen, entscheiden, > Goto 1. Machen so ziemlich alle induktiven Ladestationen so, u.a. auch > Induktionskochfelder. Hallo Falk, korrigiere mich wenns nicht stimmt: aber der hohe Strom fliesst doch nur im Parallelschwingkreis. Es muss also auch innerhalb des Schwingkreises messen.
@ Udo Schmitt (urschmitt) >korrigiere mich wenns nicht stimmt: Korrektur. > aber der hohe Strom fliesst doch nur >im Parallelschwingkreis. Ja. > Es muss also auch innerhalb des Schwingkreises messen. Nein. Er misst einfach die Stromaufnahme der Schaltung. Liegt die unterhalb eines Minimalstroms, ist Leerlauf (ach nee ;-). Liegt der Strom darüber, hängt eine Last dran. Kann man mit einem einfachen Widerstand im Massezweig des Royer-Converters messen. Komparator ala LM393 dahinter, fertig. Und ebenso einfach an gleicher Stelle mit einem MOSFET schalten. Das Ganze kann man auch ohne uC und Co steuern. Ein NE555 als astabiler Multivibrator mit ca. 10s Periodendauer und ein FlipFlop ala 74HC74. Alle 10s schaltet der NE555 den MOSFET kurz ein (Preset am FlipFlop), dabei wird der Strom gemessen. Das Ergebnis wird im FlipFlop gespeichert. Siehe Anhang. MFG Falk
Redegle schrieb: > Werde mal Royal Converter googlen Ein königlicher Konverter :-) @Falk: Der Artikel im Wiki ist gut. Leider wird der - wie viele andere - nur sehr schlecht gefunden. Man müsste sich mal überlegen, wie man das verbessern kann - z.B. durch Stichworte oder echte links, wie im Wikipedia.
Falk Brunner schrieb: > Nein. Er misst einfach die Stromaufnahme der Schaltung. Liegt die > unterhalb eines Minimalstroms, ist Leerlauf (ach nee ;-). Richtig, war zu dumm weiter zu denken, danke. Nach dem einschwingen fliesst ja nur noch soviel Strom um den Rest der Schaltung zu versorgen und die Verluste auszugleichen. Edit: Ist die Load Sense Schaltung schon im Wiki Artikel? Falls nicht könntest du die reinmachen?
@ Udo Schmitt (urschmitt) >Edit: Ist die Load Sense Schaltung schon im Wiki Artikel? Jetzt schon. > Falls nicht könntest du die reinmachen? Ist verlinkt. MFG Falk
Was passiert bei einer Trägerfequenz von 77,5 khz und einer Funkuhr neben an?
> Die Funkuhr empfängt nichts mehr.
Korrektur: Die Funkuhr empfängt den Royer Konverter ;-)
Gruss
Michael
Ich weiß, dass der letzte Beitrag schon etwas länger her ist, dennoch wollte ich keinen neuen Thread erstellen. Ich habe mich gefragt, wie der Royal Converter skaliert werden kann. Insbesondere frage ich mich, wie ich die Spitze-Spitze-Spannung der Steuerwicklung beeinflussen kann.5V sollen dabei nicht überschritten werden. Die hab ich aber schon bei 12V Eingangsspannung erreicht.
@ C. P. T. (jimpanse) >Ich habe mich gefragt, wie der Royal Converter skaliert werden kann. So edel ist der nicht, Es ist nur der Herr Royer, dem er seinen Namen verdankt. ;-) >Insbesondere frage ich mich, wie ich die Spitze-Spitze-Spannung der >Steuerwicklung beeinflussen kann.5V sollen dabei nicht überschritten >werden. Indem man wenig Windungen für die Steuerwicklung verwednet. >Die hab ich aber schon bei 12V Eingangsspannung erreicht. Ggf. muss man mehr Windungen für die Primärwicklung verwenden.
C. P. T. schrieb: > Ich weiß, dass der letzte Beitrag schon etwas länger her ist, Um um das zu erfahren musste ich jetzt erst mal einige 2 1/2 Jahre alte Beiträge lesen! Mach in Zukunft bitte einfach einen neuen Thread auf und verlinke auf den "alten"...
Bitte melde dich an um einen Beitrag zu schreiben. Anmeldung ist kostenlos und dauert nur eine Minute.
Bestehender Account
Schon ein Account bei Google/GoogleMail? Keine Anmeldung erforderlich!
Mit Google-Account einloggen
Mit Google-Account einloggen
Noch kein Account? Hier anmelden.




























