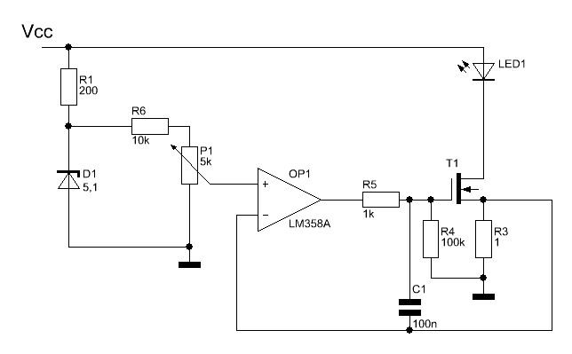
Ich hab eine Konstantstromquelle mit einem OP gebaut. Die funktioniert eigentlich auch richtig gut. Jetzt wollte ich den OP (TCA0372), der auch im Schaltplan eingezeichnet ist, gegen einen LM358A tauschen. Und da ist das Problem. Dann hat die Schaltung nicht mehr funktioniert und ich verstehe nicht warum. Versorgungsspannung sind 6-10V und ich möchte einen Ausgangsstrom von ca. 500-800mA haben. Mit dem LM358A ist das Problem, dass zwischen invertierendem und nicht invertierendem Eingang eine Spannung von ca. 150mV anliegt. Da sollte aber doch eigentlich keine Spannungsdifferenz sein (so ist es zumindest beim TCA0372). Stell ich jetzt den Poti so ein, dass am + Eingang ca. 1,5V anliegen ist zwischen den Eingängen keine Spannung mehr messbar. An Gate-Source vom MOSFET hab ich eine Spannung zwischen 3-4V gemessen, das dürfte für den OP ja auch kein Problem sein. Also, warum geht es mit dem TCA0372 und mit dem LM358A nicht?
Weil das keine Konstantstromquelle ist. Der Strommesswiderstand R3 gehoert in die Source des FETs. So versuchst du mehr oder weniger die Spannung an der LED Konstant zu halten. Gruss Helmi
der tca ist ein 1 ampere opv. der 358 kann nur ein paar milliampere gruss klaus
Klaus De lisson schrieb: > der tca ist ein 1 ampere opv. > der 358 kann nur ein paar milliampere Diese Daten sind zwar richtig, helfen dem TO aber nicht weiter. Helmut hat das Problem ja bereits klar analysiert. Und für den höheren Strom (mehr als einige mA) ist ja der FET eingebaut.
Klaus De lisson schrieb: > der tca ist ein 1 ampere opv. > der 358 kann nur ein paar milliampere Das sollte hier egal sein. Da wird wohl kein Ampere in das Gate des FETs donnern.
oh weia... hab doch glatt den fet übersehen, da ich mich zu dehr auf die op unterschiede konzentriert habe. wenn das jedoch so ist, dann sollte ein osci helfen um zu sehen ob das schwingt. vielleicht mal mit nem gatewiderstand versuchen (kapazitive last) aber herr lenzen hat natürlich ziemlich recht gruss
Klaus De lisson schrieb:
> aber herr lenzen hat natürlich ziemlich recht
Den Herr kannst du aber auch weglassen.
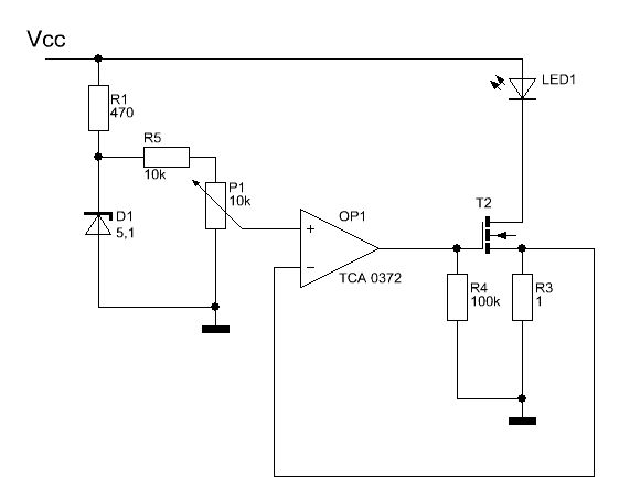
Stimmt, das hatte ich auch schon in der Schaltung geändert, aber im Schaltplan nicht :-). Also hier nochmal die richtige, aktuelle Version, bei der dieses Problem auftritt. Ein Gatewiderstand ist eine gute Idee. Wie groß sollte der denn sein? Kann ich das einfach so berechnen: UGS maximal 5V (dann hat er spätestens ganz durchgesteuert) maximaler Strom 20mA (40 schafft der OP maximal) 5V / 20mA = 250 Ohm
Der TCA0372 kommt mit der Ausgangsspannung näher an die Versorgungsspan- nung heran als der LM358. Bei niedriger Versorgungsspannung (6V) könnte evtl. die Ausgangsspannung zu niedrig sein, um den Mosfet ausreichend aufzusteuern. Besteht das Problem auch noch, wenn du die Versorgungs- spannung auf 10V erhöhst? > Mit dem LM358A ist das Problem, dass zwischen invertierendem und nicht > invertierendem Eingang eine Spannung von ca. 150mV anliegt. An welchem Eingang liegt dabei die höhere Spannung an? Und wie hoch ist in diesem Zustand die Ausgangsspannung des OpAmps?
yalu schrieb: > Der TCA0372 kommt mit der Ausgangsspannung näher an die Versorgungsspan- > nung heran als der LM358. Bei niedriger Versorgungsspannung (6V) könnte > evtl. die Ausgangsspannung zu niedrig sein, um den Mosfet ausreichend > aufzusteuern. Besteht das Problem auch noch, wenn du die Versorgungs- > spannung auf 10V erhöhst? > >> Mit dem LM358A ist das Problem, dass zwischen invertierendem und nicht >> invertierendem Eingang eine Spannung von ca. 150mV anliegt. > > An welchem Eingang liegt dabei die höhere Spannung an? Und wie hoch ist > in diesem Zustand die Ausgangsspannung des OpAmps? Die Versorgungsspannung erhöhen bringt nichts. An + ist das höhere Potential, also regelt der OP nicht hoch genug. Die Ausgangsspannung am OP ist dann bei ca. 3 - 3,5V. Wenn ich allerdings die Spannung an + mit dem Poti erhöhe schafft der OP einen Potentialausgleich zwischen den Eingängen, obwohl er dann eine noch höhere Spannung ausgeben muss.
Lass uns doch mal die Bauteilebezeichnung Deines FET wissen. Mir deucht, der FET ist entweder (inzwischen) defekt oder ungeeignet.
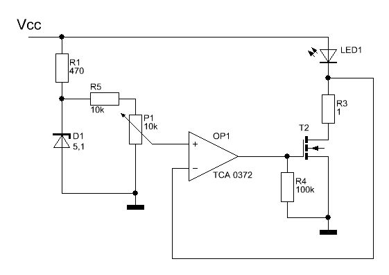
> Mit dem LM358A ist das Problem, dass zwischen invertierendem und nicht > invertierendem Eingang eine Spannung von ca. 150mV anliegt. Unwahrscheinlich, soll heissen, so gross ist dr Offset nun auch nicht. Wenn deine Schaltung also dem zweiten Bild entspricht, ist anzunehmen, daß der OpAmp schwingt. Denn NIEMAND hat offenbar Bock, bevor er eine Schaltung aufbaut, erst mal nachzugucken, wie man so was richtig macht. +----+-R1-+---------+--o | | | | | | | Last | Poti--|+\ | | | | >-+-R2-|I MOSFET ZD | +-|-/ C | | | +--(---+-R3--+ | | | R4 +----+----+---------+--o Was mögen R3 und C zu bedeuten haben?
miller-C ftw... aber warum denn im ausgangszweig? lieber tiefpasscharakter auf die regelgröße.
Könnte es sein, daß evtl. die andere, unbeschaltete Hälfte schwingt? http://www.alldatasheet.com/datasheet-pdf/pdf/158151/TI/LM358A.html
Ich hab einen 100nF Kondensator zwischen Gate und Masse geschaltet. Damit funktionierts. Ein Widerstand von 470 oder 1k zwischen OP Ausgang und Gate hat nur eine kleine Besserung gebracht. Das beste Ergebnis war bei einer Kombination von beidem, also einem Tiefpass mit 1kOhm und 100nF. Vielen Dank für eure Hilfe! Der MOSFET ist übrigens ein IRF3205.
Eueueu, was haste da alles gemacht! Das C ist dort unerwünscht G-Gnd. Welchen Wert hat R3?
>Eueueu, was haste da alles gemacht! >Das C ist dort unerwünscht G-Gnd. >Welchen Wert hat R3? Wieso unerwünscht. Er schreibt doch - bestes Ergebnis mit 100nF UND 1k - da ist der C nicht mehr so kritisch (was die kapazitive Belastung des OPV-Ausgangs angeht)
Kommt drauf an was er mit "funktioniert" meint. > Ich hab einen 100nF Kondensator zwischen Gate und Masse geschaltet. > Damit funktionierts. Das ist eine unnötige Belastung für den OP-Ausgang. Die Wirkung eines Widerstandes zum Gate hin ist bekannt > Ein Widerstand von 470 oder 1k zwischen OP Ausgang und Gate hat nur eine > kleine Besserung gebracht. Was meint er jetzt mit "Besserung", Offset weniger als 150mV?? > Das beste Ergebnis war bei einer Kombination von beidem, also einem > Tiefpass mit 1kOhm und 100nF. Bedeutet also: Widerstand zwischen OP-Ausgang und FET und vom Gate ein C nach Masse. Hmm,hmm. So ist der Offset also weg?
Verhinderung von Offsetbildung, sollten da nicht die Eingansströme angeglichen werden?
wenn er nur mitm multimeter misst, kann das auch eine schwingung sein. nachdem seine schaltung vorher ja überhaupt nicht kompensiert war und der FET schön steil ist, wirds geschwungen haben.
>Verhinderung von Offsetbildung, sollten da nicht die Eingansströme >angeglichen werden? Das erzeugt aber keine Unterschiede von paar 100mV
> Das beste Ergebnis war bei einer Kombination von beidem, > also einem Tiefpass mit 1kOhm und 100nF. Und nun sind die 150mV Offeset am Eingang des LM358 weg? Sag ich doch, daß es schwingt, aber man macht so was anders weg. > Vielen Dank für eure Hilfe! Du hast sie nicht angenommen.
Michael M. schrieb: > wenn er nur mitm multimeter misst, kann das auch eine schwingung sein. Genau so is es. Flow schrieb: > Die Wirkung eines Widerstandes zum Gate hin ist bekannt > > Ein Widerstand von 470 oder 1k zwischen OP Ausgang und Gate hat nur > eine > > kleine Besserung gebracht. > Was meint er jetzt mit "Besserung", Offset weniger als 150mV?? Jop, weniger aber bei weitem nicht genug. Flow schrieb: > > Das beste Ergebnis war bei einer Kombination von beidem, also einem > > Tiefpass mit 1kOhm und 100nF. > Bedeutet also: Widerstand zwischen OP-Ausgang und FET und vom Gate ein C > nach Masse. > Hmm,hmm. > So ist der Offset also weg? Mit nem Multimeter war kein Offset mehr messbar und ich hab einen konstanten Strom durch den Verbraucher. MaWin schrieb: >> Vielen Dank für eure Hilfe! > > Du hast sie nicht angenommen. Doch habe ich! Ich hab nur nicht deine Schaltung 1:1 aufgebaut. Ich hab lieber ein bisschen ausprobiert und dabei was gelernt. Eine vorgegebene Schaltung zusammenstecken kann jeder. Aber wenn ich die Schaltung wie du sie beschrieben hast verstehe und den Vorteil darin erkenne probiere ich das vielleicht auch mal. Im Anhang noch der neue Schaltplan.
Du müßtest wenn Du den 100nF zwischen - Eingang und Ausgang des OP setzt (also statt rechts links vom Widerstand), ein ähnlich gutes Ergebnis erhalten. Du kannst (bei erfolg) dann sogar auf kleine C ausweichen .-) Magst Du das bitte mal probieren und das Ergebnis hier posten?
Hallo Frank, hier sind ein Paar Hintergrundinformationen zur Schwingerei, die dir vielleicht helfen zu verstehen, warum die meisten Leute Schwingungen mit MaWins und nicht mit deiner Methode bekämpfen: Eine gegengekoppelte OpAmp-Schaltung beginnt immer dann zu schwingen, wenn bei einer bestimmten Frequenz im gesamten Verstärkerschleife eine Phasendrehung um 180° stattfindet (dann wird aus der Gegenkopplung eine Mitkopplung) und die Schleifenverstärkung 1 ist. In deiner ursprüngli- chen Schaltung entstand die Phasendrehung im Wesentlichen durch zwei Tiefpässe näherungsweise 1. Ordnung: Der erste (interne) ist der OpAmp selbst, der zweite (externe) wird aus dem Ausgangswiderstand des OpAmps und der Gatekapazität des Mosfets gebildet. Jeder der beiden Tiefpässe bewirkt oberhalb der jeweiligen Grenzfrequenz eine Phasenverschiebung um etwa -90°, was in Summe -180° ergibt. Deswegen sollte man Tiefpässe im Gegenkopplungszweig möglichst vermeiden, es sei denn, ihre Grenzfrequenz liegt in einem Bereich, wo der OpAmp kaum noch verstärkt, so dass dort die Schleifenverstärkung deutlich kleiner als 1 ist. Statt zu versuchen, die Grenzfrequenz des zweiten Tiefpasses zu erhöhen, machst du aber genau das Gegenteil: Mit R5 und C1 erhöhst du die Zeit- konstante des externen Tiefpasses, da R5 in Reihe zum Ausgangswiderstand des OpAmps und C1 parallel zur Gatekapazität liegt. Dass die Schaltung trotzdem etwas besser funktioniert als vorher, liegt daran, dass dadurch die potentielle Schwingfrequenz verkleinert wird, wodurch man in Fre- quenzregionen kommt, wo die interne Phasenverschiebung des OpAmps nicht mehr ganz so groß ist. Mit etwas Glück (das du wohl hattest) wird damit aus der Dauerschwingung eine gedämpfte Schwingung, die aber immer noch sehr hässlich ist. Bei schnellen Änderungen des Sollwerts (am nichtinvertierenden Eingang des OpAmps) oder der Last würdest du, wenn du ein Oszi hättest, wahr- scheinlich heftige Überschwinger im Ausgangssignal sehen. Da in deiner Anwendungen solche schnellen Änderung vermutlich nicht auftreten, ist das ausnahmsweise kein allzu großes Problem. Trotzdem: Die weitaus bessere Lösung des Problems besteht darin, dass man die Phasenverschiebung des externen Tiefpasses kompensiert. Das geschieht mit der von MaWin vorgschlagenen Schaltungserweiterung. Sie stellt praktisch einen Hochpass dar, der eine zum Tiefpass entgegenge- setzte Phasenverschiebung hat, so dass in den Frequenzbereichen, wo der OpAmp noch nennenswert verstärkt, die Gesamtphasenverschiebung nicht mehr in die Nähe der ungünstigen 180° gelangen kann. Es gibt aber noch einen Weg, die Schwingungen wegzubekommen, nämlich die Grenzfrequenz des externen Tiefpasses zu erhöhen: Ersetze den Mosfet durch einen schwächeren mit deutlich niedrigerer Gatekapazität. Ein 110A-Mosfet ist ja für einen Maximalstrom von 800mA auch etwas großzügig bemessen, oder? ;-) Bei genügend kleiner Gatekapazität und nur einem kleinen bis gar keinem Gatevorwiderstand liegt die Grenzfrequenz des externen Tiefpasses so hoch, dass dieser nicht mehr stört. Dann reicht die Phasenreserve des OpAmps auch ohne zusätzliche Kompensation aus. Mit einem IRLZ34N in Ver- bindung mit einem LM358 habe ich bspw. noch nie Probleme gehabt, obwohl der IRLZ34N immer noch relativ kräftig ist. Er hat etwa ein Drittel der Gatekapazität und des Maximalstroms des IRF3205. Damit die Schaltung aber wirklich zuverlässig funktioniert, solltest du besser einen Mosfet nehmen, der noch ein Stück schwächer als der IRLZ34N ist. Da du nur eine LED-Last treibst, die ja einen weitgehend vom Strom unab- hängigen Spannungsabfall hat, kommt hier der Miller-Effekt, der die effektive Gatekapazität beim Betrieb des Mosfets im Emitterschaltung normalerweise vervielfacht, kaum zum Tragen. Das Problem in deiner Schaltung ist also einzig und allein der um etwa eine Größenordnung zu große Mosfet. Probier's mal aus :)
yalu schrieb: > Eine gegengekoppelte OpAmp-Schaltung beginnt immer dann zu schwingen, > wenn bei einer bestimmten Frequenz im gesamten Verstärkerschleife eine > Phasendrehung um 180° stattfindet (dann wird aus der Gegenkopplung eine > Mitkopplung) und die Schleifenverstärkung 1 ist. In deiner ursprüngli- > chen Schaltung entstand die Phasendrehung im Wesentlichen durch zwei > Tiefpässe näherungsweise 1. Ordnung: Der erste (interne) ist der OpAmp > selbst, der zweite (externe) wird aus dem Ausgangswiderstand des OpAmps > und der Gatekapazität des Mosfets gebildet. Jeder der beiden Tiefpässe > bewirkt oberhalb der jeweiligen Grenzfrequenz eine Phasenverschiebung um > etwa -90°, was in Summe -180° ergibt. Deswegen sollte man Tiefpässe im > Gegenkopplungszweig möglichst vermeiden, es sei denn, ihre Grenzfrequenz > liegt in einem Bereich, wo der OpAmp kaum noch verstärkt, so dass dort > die Schleifenverstärkung deutlich kleiner als 1 ist. Hallo, ich hab glaub ich so ein ähnliches Problem und wollte mir ein paar Meingungen einholen. Also ich habe mit einem TL084 einen Integrierer gebaut und den Ausgang des Integrierers lege ich auf einen Invertierenden Verstärker. Am Eingang des Integrierers lege ich eine Cosiusförmige Spannung an und erwarte am Ausgang des Verstärkers einen Sinusförmigen Verlauf. Raus kommt aber ein ganz deformierter Verlaufe der auch am schwingen ist. Jemand vllt. eine Idee woran das legen könnte und wie man so was behebt?
ohne schaltplan wird das nichts... macht die zeitkonstante des integrierers sinn? passt die versorgungsspannung zu den signalpegeln?
Michael H. schrieb: > ohne schaltplan wird das nichts... > macht die zeitkonstante des integrierers sinn? > passt die versorgungsspannung zu den signalpegeln? Es ist ein Integrierer, dessen Ausgang auf den Eingang eines Invertierenden Verstärkers liegt. Das kannst du dir sicher vorstellen oder? Der Eingangswiderstand vom Integrierer ist 12 kOhm, Der Kondensator im Ruckkoppelzweig ist 40 pF groß und dazu parallel ein 12 MOhm Widerstand. Beim Invertierenden Verstärker habe ich eine Verstärkung von 10kOhm/ 1,2 kOhm = ca 8,1. Die zeitkonstante beträgt 0,48 ms bei einer Frequenz von 20 kHz. Die Versorgungsspannung beträgt +- 15 V und am Eingang sollte eigentlich 72 mV anliegen ( in Wirklichkeit sind es doppelt so viel was eigentlich net sein sollte ich aber net verstehen kann wieso es so ist).
Dimitri Penner schrieb: > Also ich habe mit einem TL084 einen Integrierer gebaut und den Ausgang > des Integrierers lege ich auf einen Invertierenden Verstärker. > Am Eingang des Integrierers lege ich eine Cosiusförmige Spannung an und > erwarte am Ausgang des Verstärkers einen Sinusförmigen Verlauf. Raus > kommt aber ein ganz deformierter Verlaufe der auch am schwingen ist. > Jemand vllt. eine Idee woran das legen könnte und wie man so was behebt? Der Integrator so wie er in der Literatur beschrieben ist funktioniert so im realen Leben nicht. Durch die Offsetspannungen des OPs laeuft der OP nach einiger Zeit an seine Betriebsspannungsgrenzen. Dadurch dein Verzerrtes Signal. Du must parallel zum Kondensator einen hochohmigen Widerstand schalten. Der verhindert das der OP an seine Grenzen laeuft. Allerdings ist das dann kein absolut reiner Integrator mehr.
@ Helmut. Parallel zum Kondensator hab ich ein 12 Mohm Widerstand geschaltet damit dieser sich darüber entladen kann. Aber ist er vielleicht zu groß gewählt?
Dimitri Penner schrieb: > Aber ist er > vielleicht zu groß gewählt? Der ist mit 12 MOhm schon recht gross. Mach den mal kleiner (1 Mohm) 12MOhm / 12K = 1000 Da bringen eine mV Offset den OP schon an die Grenze.
ja hast vllt. recht. Aber das merkwürdige, am Ausgang kam überhaupt keine Spannung raus. Am Eingang, wo eigentlich ne Cosinusförmige Spannung anliegen sollte war ein etwas abstrakter Verlauf.
Dimitri Penner schrieb: > Aber das merkwürdige, am Ausgang kam überhaupt > keine Spannung raus. Am Eingang, wo eigentlich ne Cosinusförmige > Spannung anliegen sollte war ein etwas abstrakter Verlauf. Also am Eingang vom Integrierer am 12K Widerstand hast du eine komische Spannung? Und am Ausgang liegen 0V. Merkwuerdig. Wird der OP auch mit +- Versorgt? Ich glaube du solltes doch mal ein Bildchen malen mit allen Details.
Dimitri Penner schrieb: > Es ist ein Integrierer, dessen Ausgang auf den Eingang eines > Invertierenden Verstärkers liegt. Das kannst du dir sicher vorstellen > oder? Und nach dem 10 Posting stellt sich raus daß doch noch andere Bauteile da sind. Willst du Hilfe oder nicht? Dimitri Penner schrieb: > Der Kondensator im Ruckkoppelzweig ist 40 pF groß Wirklich?
Dimitri Penner schrieb: > Das kannst du dir sicher vorstellen > oder? sicher kann ich mir das vorstellen. du aber offensichtlich nicht aufbauen. viel spaß noch...
Nochmal zum Mitlesen: Die Zeitkonstante ist 1/(RC) 12KOhm und 40pF ergibt was? Les die mal Tieze Schenk zum Thema Integratoren durch. Auch das Kapitel über Anfangsbedingung.
>Der Eingangswiderstand vom Integrierer ist 12 kOhm, Der Kondensator im >Ruckkoppelzweig ist 40 pF groß und dazu parallel ein 12 MOhm Widerstand. > >Beim Invertierenden Verstärker habe ich eine Verstärkung von 10kOhm/ 1,2 >kOhm = ca 8,1. Du verstärkst also mit dem Faktor 81000 und wunderst dich, daß da was komisch ist?? Überlege dir doch einfach mal, wie sehr Netzbrumm und Offsetspannungen verstärkt werden und welchen verheerenden Einfluß Streukapazitäten vom Ausgang deiner Schaltung zum Eingang bei nicht abgeschirmtem Aufbau haben können. Du hast schlichtweg einen Oszillator aufgebaut! Hast du dir diese Links überhaupt mal angeschaut? Beitrag "Re: Rogowski-Spule bauen" Im dritten Link ist ein Integrator gezeigt. Wie du bemerken wirst, ist der Integrationscap deutlich größer...
Im Anhang ist meine Schaltung und unten Rechts hab ich versucht zu zeichnen wie der Spannungsabfall an R1 aussah. Ok dann hab ich mich nur bei der Zeitkonstante "verrechnet" ? Ich hab halt noch net die Erfahrung damit von daher bin ich dankbar für eure Meinungen zu meiner Schaltung. Am Eingang liegt halt eine Cosinusförmige Spannung mit etwa 72 mV. Diese integrier und verstärke sie noch mal um nen Sinusverlauf zu haben.
Dimitri Penner schrieb: > Ok dann hab ich mich nur bei der Zeitkonstante "verrechnet" ? Du hast wahrscheinlich R2 * C gerechnet um auf so einen kleine C zu kommen Die Zeitkonstante ist aber R1 * C. 72mV * 1000 = 72V ! und das noch mal mit 8.1 = 583V!
ich dachte immer die Verstärkung berechnet sich immer aus Ua/Ue = R2/R1 * 1/(1+jwR2C1) und für wR2C1 >> 1 wird V = 1/(wR1C1) Hab das immer so berechnet und für die Werte hatte ich V = 17 raus und in der Simulation hat es auch gestimmt.
Dimitri Penner schrieb: > wird V = 1/(wR1C1) Habe ich ja auch gesagt. Und mit 40pF und 12K wird die Grenzfrequenz = 331KHz
Dimitri Penner schrieb: > Am Eingang des Integrierers lege ich eine Cosiusförmige Spannung an und > erwarte am Ausgang des Verstärkers einen Sinusförmigen Verlauf. Welche Frequenz und Amplitude hat das Cosinussignal? Sind das die 20kHz und 72mV (bzw. das Doppelte davon, also 144mV)? > Raus kommt aber ein ganz deformierter Verlaufe der auch am schwingen > ist. Jemand vllt. eine Idee woran das legen könnte und wie man so was > behebt? Kannst du den Signalverlauf genauer beschreiben? Am besten wäre ein Screenshot vom Oszi. Dimitri Penner schrieb: > Am Eingang, wo eigentlich ne Cosinusförmige > Spannung anliegen sollte war ein etwas abstrakter Verlauf. Von welcher Quelle stammt denn das Eingangssignal? Hast du einen Funktionsgenerator, oder wird das Signal von einem weiteren — möglicherweise fehlerhaften — Schaltungsteil generiert? UR Schmitt schrieb: > Nochmal zum Mitlesen: > Die Zeitkonstante ist 1/(RC) > 12KOhm und 40pF ergibt was? Er meint die Zeitkonstante des Tiefpasses, der aus dem Integrierer durch Hinzufügen des 12MΩ-Widerstands entsteht.
@ Xalu ja es sind die 20 kHz und 72 mV das ist in etwa das doppelte wenn man mal die Verluste vernachlässigt könnte es darauf hinaus laufen. Das Eingangssignal stammt von einer selbsgewickelten Spule und ja sie liefert keine idealen Werte, aber immer noch den berechneten Werten nahe. Ich werd das jetzt so machen, dass ich 12 M auf 1.2 M reduziere und 12 k auf 120 K sowiei die 40 pF auf 2.2 nF. Dann wird es hoffentlich klappen.
Dimitri Penner schrieb: > Ich werd das jetzt so machen, dass ich 12 M auf 1.2 M reduziere und 12 k > auf 120 K sowiei die 40 pF auf 2.2 nF. > Dann wird es hoffentlich klappen. Dann hast du keinen reinen Integrierer mehr. Die 40p sind viel zu klein, das hat dir doch Helmut jetzt schon vorgerechnet. Nimm 40nF. Die 12 MOhm sind erst mal OK zum Entladen. Mir ist immer noch nicht klar was du damit erreichen willst. Ein Cosinus Signal zu einem Sinus Signal machen? Also einen Phasenschieber um 90 Grad? Evt. ist dein Ansatz falsch, beschreib doch mal was du erreichen willst Yalu X. schrieb: > Er meint die Zeitkonstante des Tiefpasses, der aus dem Integrierer durch > Hinzufügen des 12MΩ-Widerstands entsteht. Nein er meinte die Integrationszeitkonstante. Mit 40pF und 12KOhm kann er nicht ein 10 KHz Signal integrieren, der Integrator läuft doch sofort in die Begrenzung!
UR Schmitt schrieb: > Evt. ist dein Ansatz falsch, beschreib doch mal was du erreichen willst Kann ich dir sagen: Beitrag "Rogowski Spule" Und dann war er hier: http://de.wikipedia.org/wiki/Rogowskispule
>Im Anhang ist meine Schaltung und unten Rechts hab ich versucht zu >zeichnen wie der Spannungsabfall an R1 aussah. Im Anhang ist gezeigt, welchen Einfluß Streukapazitäten haben können. Also, die einzelnen Stufen gegeneinander abschirmen und Finger weg vom invertierenden Eingang des Integrators.
Ich brauche den Integrator für meine Rogowski Spule. Wie soll ich denn sonst meine Spannung auf integrieren?
Dimitri Penner schrieb: > Ich brauche den Integrator für meine Rogowski Spule. Wie soll ich denn > sonst meine Spannung auf integrieren? Und das kann man nicht gleich sagen. siehe Netiquette Michael H. schrieb: > Und dann war er hier: > http://de.wikipedia.org/wiki/Rogowskispule Da steht aber: "Bei sinusförmigem Strom kann die Integration entfallen - die gemessene Spannung kann in Strom-Einheiten kalibriert werden, da sie lediglich um 90° Phasenwinkel voreilt." Das hatte ich gemeint, du redest vom Integrieren eines Sinussignals. Das macht keinen Sinn, da kommt nur ein um 90° verschobenes Sinussignal raus.
Ok mein Fehler, tut mir leid. Also ich will einen Strom mit Hilfe der Rogowski Spule messen. Was teils teils klappt. Mein Problem ist jetzt die ganze Analogtechnik. Ich weiss, dass man bei Sinus förmigen Strom nichts integrieren muss weil die induzierte Spannung gleich u * sin(wt+Pi/2) ist. Ich brauche aber am Ausgang meiner ganzen Schaltung ein Sinusförmiges Signal wo mit ich dann weiter arbeiten bin. Deshalb hab ich mir gedacht, dass wenn ich die induzierte Spannung integrierer das ich dann eine sinusförmige Spannung bekomme, die proportional zum Strom ist. Und da meine induzierte Spannung sowieso schon klein ist hab ich nach dem Integriere noch einen Invertierenden Verstärker geschaltet um ersten auf höhere Werte zu kommen und zweitens damit ich auch das negative Vorzeichen vom Integrator weg zu bekommen. Nach beiden Stufen hätte ich dann einen schönen Sinusverlauf denn ich noch auf einen Hochpass schalte, der so dimensioniert ist, dass seine Ausgangsspannung der Eingangsspannung um 5° vorraus eilt. Die Idee hinter dem Allen ist mit der Rogowski Spule erstens einen Strom zu messen bzw. die induzierte Spannung und zweitere so zu modulieren, dass ich eine Spannung erhalte ( proprotional zum gemessenem Strom ), die vom Sinusverlauf her dem ursprünglichen Verlauf um 5° voreilt um damit einen Umrichter anzu steuern. Die 5° dachher weil ich dem Umrichter einen gewissen Spielraum geben möchte um wirklich genau den Nulldurchgang zu treffen. Das selbe hab ich auch in meinem Rogowski Spule Thread gepostet. Aber in diesem Thread geht es mir nicht Primär um die Spule. Bei der Suchfunktion hab ich Probleme bei OP Schaltung gegeben und bin hier gelandet. Hab hier dann meine Frage gestellt weil ich die komplette Funktionsweise meiner OP Schaltung ( vorallem Integrator ) verstehen wollte und wieso es bei mir nicht funktioniert. Dafür einen extra Thread aufzu machen wäre mir überflüssig da es doch schon genug Art verwandte Themen gibt. Und nein ich kann auch keinen einfachen Phasenschieber nehmen, der mir der Verlauf um 90 verschiebt da ich ja nicht weiss, ob der zu messende Strom nachher auch wirklich einen Sinusverlauf hat. Ich experimentiere jetzt nur mir Sinusströmen rum um die Wirkungsweisen zu verstehen. Und momentan sieht es bei mi einfach so aus, dass die Spannung am Ausgang meines Integrators einfach zu stark am Schwingen ist. Ich hab jetzt drauf geachtet das meine Integrationskonstante sehr viel größer ist als meine Periodendauer, der Rückkoppelwiderstand sollte eigentlich groß genug sein eben so auf die Kapazität. Und dennoch schwingt es wie verrückt. Würde es etwas bringen, wenn ich zwischen meiner Rogowskispule und meinem Integrator noch einen Impedanzwandler schalte?
>Und dennoch schwingt es wie verrückt.
Sag mal, liest du überhaupt meine Beiträge??
Ich hab noch eine etwas allgemeinere Frage über die Datenblätter von den OPs. Gelten die angegebenen Werte nur dann, wenn man den OP unter den selben Bedingungen wie dort angegeben. Bsp. der TL084. Die GBP ist etwa 4 MHz wenn Vin = 10 mV, RL= 2 kOhm, CL = 100 pF und unity Gain. Nun meine Frage, wie sieht es aus wenn ich andere Werte habe als die im Datenblatt angegeben sind. Wie ändert sich dann z.B. mein GBP ?
Dimitri Penner schrieb: > Nun meine Frage, wie sieht es aus wenn ich andere Werte habe als die im > Datenblatt angegeben sind. Wie ändert sich dann z.B. mein GBP ? Muss man suchen ob es Diagramme oder Tabellen zur Abhängigkeit z.B. des GBP zu der Eingangsspannung oder was immer bei dir anders ist gibt. Pauschale Aussagen kann man glaube ich nicht treffen. Wenn nichts im Datenblatt zu finden ist würde ich erst mal (in Grenzen) davon ausgehen daß eine Abhängigkeit nur schwach ausgeprägt ist.
Ich muss noch mal um eure Hilfe ersuchen. Es geht mir hier nur um einen einfachen Invertierenden Verstärker, der wie hier http://www.datasheetcatalog.org/datasheet/stmicroelectronics/2301.pdf Figur 2 aufgebaut ist. Die Eingangsspannung beträgt 128 mV, der Eingangswiderstand beträgt 5.6 Ohm und der Widerstand im Rückkoppelzweig hat 140 Ohm. Der Verstärkungsfaktor ist 25 und am Ausgang kommen auch wirklich etwa 3.20 V raus wie berechnet. Doch mein Problem ist, dass mir der Verstärker noch eine Phasenverschiebung von -20° rein baut, die ich nicht haben will. Mein Eingangssignal ist ein Cosinussignal mit 20 kHz. Ich hab auch mal Probiert größere Widerstände zu nehmen, das hat zwar die Phasenverschiebun etwas reduziert, aber im Ausgangssignal machten sich auch Streukapazitäten bemerkbar. Hat Jemand eine Idee woran das liegen könnte das ich die Phasenverschiebung bekomme? Denn bei dem Verstärkungsfaktor sollte die kritische Frequenz doch bei etwa 120 kHz lieger oder nicht?
23mA Signal-Strom in der Gegenkopplung und 25-fache Verstärkung bei 20kHz von einem TL084? Sag mal, gehts noch? Nimm mal 560 und 14k, dann wird die Phasenverschiebung deutlich kleiner. Aber nimm vor allem einen schnelleren OPamp. Mit einem OPA37, beispielsweise, ist die Phasenverschiebung praktisch weg.
Schwingi schrieb: > 23mA Signal-Strom in der Gegenkopplung und 25-fache Verstärkung bei > 20kHz von einem TL084? Sag mal, gehts noch? > > Nimm mal 560 und 14k, dann wird die Phasenverschiebung deutlich kleiner. > Aber nimm vor allem einen schnelleren OPamp. Mit einem OPA37, > beispielsweise, ist die Phasenverschiebung praktisch weg. Erklär mir mal bitte wie du darauf kommst? Wo liegt bei mir der Fehler? Bzw. wieso spinnt der OP bei meiner Dimensionierung so rum?
fehlende Bandbreite des OPA, GBW im Datenblatt, in Realtion zu deiner Dimensionierung. Entweder OPA deiner Diemensionierung anpassen oder deine Dimensionierung dem OPA und deine Zielsetzung nicht erreichen.
>Erklär mir mal bitte wie du darauf kommst? Wo liegt bei mir der Fehler? >Bzw. wieso spinnt der OP bei meiner Dimensionierung so rum? Dimitri, du hast einfach noch kein Gefühl dafür, was du einem OPamp abverlangen kannst und wann du ihn überforderst. Mit deiner Schaltung quälst du das arme Teil! Das kannst du entweder mit einer simplen Simulation überprüfen, in der die unerwünschte Phasenverschiebung ganz klar gezeigt wird, oder du weißt es im vornerherein, einfach aus Erfahrung. Hier ist es so: Ein OPamp braucht ein gewisses Signal zwischen den Eingängen, um die gewünschte Ausgangsspanung einzustellen. Die Leerlaufverstärkung sagt wieviel genau. Bei hohen Frequenzen nimmt nun diese Leerlaufverstärkung drastisch ab und das Signal zwischen den Eingängen, das benötigt wird, wird immer größer. Dadurch klappt das mit dem virtuellen Nullpunkt immer schlechter und es kommt zu einer Phasenverschiebung, weil das Eingangssignal von deiner Signalquelle nun nicht mehr auf die Signalmasse referenziert werden kann.
Schwingi schrieb: >>Erklär mir mal bitte wie du darauf kommst? Wo liegt bei mir der Fehler? >>Bzw. wieso spinnt der OP bei meiner Dimensionierung so rum? > > Dimitri, du hast einfach noch kein Gefühl dafür, was du einem OPamp > abverlangen kannst und wann du ihn überforderst. Mit deiner Schaltung > quälst du das arme Teil! Das kannst du entweder mit einer simplen > Simulation überprüfen, in der die unerwünschte Phasenverschiebung ganz > klar gezeigt wird, oder du weißt es im vornerherein, einfach aus > Erfahrung. > > Hier ist es so: Ein OPamp braucht ein gewisses Signal zwischen den > Eingängen, um die gewünschte Ausgangsspanung einzustellen. Die > Leerlaufverstärkung sagt wieviel genau. Bei hohen Frequenzen nimmt nun > diese Leerlaufverstärkung drastisch ab und das Signal zwischen den > Eingängen, das benötigt wird, wird immer größer. Dadurch klappt das mit > dem virtuellen Nullpunkt immer schlechter und es kommt zu einer > Phasenverschiebung, weil das Eingangssignal von deiner Signalquelle nun > nicht mehr auf die Signalmasse referenziert werden kann. Ja und dieser Sachverhalt ist ja im Datenblatt unter " LARGE SIGNAL DIFFERENTIAL VOLTAGE AMPLIFICATION AND PHASE SHIFT versus FREQUENCY" gegeben oder? Der TL084 hat eine Transitfrequenz von 4MHz und GBP ergibt sich ja aus Produkt von Verstärkung mal kritischer Frequenz. D.h. wenn ich meine Grenzfrequenz bei Bsp. 120 kHz haben will dann ist mir doch nur eine maximale Verstärkung von 4MHz/120kHz = 33. Für Frequenzen oberhalb von 120 kHz würde der OP ja sein Tiefpass Charackter zeigen. Hab ich das bis hier hin richtig verstanden? Gut also hab ich mir eine Verstärkung von 25 mit 5.6 Ohm und 140 Ohm gebaut. Ich hab die extra so niederohmig gemacht, weil ich im Internet mal gelesen habe, daß man die Widerstände niederohmig auslegen sollte um ne möglich hohen Ladestrom für parasitär Kapazitäten zu haben. Und im Datenblatt hab ich gelesen, dass der OP einen Strom von 10mA bis etwa max 60 mA treiben kann. Von Daher dachte ich, dann wären meine 23 mA noch im guten Bereich? Also wieso ist jetzt meine Dimensionierung soviel schlechter als deine? Es stellt sich doch die selbe Verstärkung ein? Und wie genau weiss ich jetzt welches Eingangssignal ich bei welcher Frequenz benötige?
Dimitri Penner schrieb: > Gut also hab ich mir eine Verstärkung von 25 mit 5.6 Ohm und 140 Ohm > gebaut. Ich hab die extra so niederohmig gemacht, weil ich im Internet > mal gelesen habe, daß man die Widerstände niederohmig auslegen sollte um > ne möglich hohen Ladestrom für parasitär Kapazitäten zu haben. Und im > Datenblatt hab ich gelesen, dass der OP einen Strom von 10mA bis etwa > max 60 mA treiben kann. Von Daher dachte ich, dann wären meine 23 mA > noch im guten Bereich? Aber doch alles in Grenzen. http://www.ti.com/lit/ds/symlink/tl081.pdf Siehe dir mal Figure 7 an. Da steht die maximale Ausgangsspannung bei Last. Gehe ich mal von deinen 140 Ohm aus dann macht der OP gerade mal +-2V am Ausgang. Siehe dir auch mal die Innenschaltung von dem Teil an. Da siehst du das da ein 128 Ohm Widerstand im Ausgang liegt. In den Emitterkreisen auch noch mal 64 Ohm. Da faellt ja mehr Spannung ab im Inneren des Ops als aussen. Also 140 Ohm sind entschieden zu niederohmig fuer den TL084. Du schlepps ja auch keinen Zentner mit dir rum. Auch soll die Leerlaufverstaerkung nicht gerade mal etwas mehr als die Gegengekoppelte Verstaerkung sondern um einiges groesser. Sonst hat der OP ja nichts mehr zum gegenkoppeln die folge daraus dein Klirrfaktor (Verzerrungen) des Signales werden sehr gross werden. Wenn dein OP zuwenig Verstaerkung b.z.w. das Signal zu sehr in der Phase dreht gibt es nun mehrere Moeglichkeiten. 1. anderen OP nehmen. 2. Die Gesammt Verstaerkung auf mehrer Stufen verteilen und die einzelnen Stufen in der Verstaerkung kleiner dimensonieren. 3. Eventuelles Phasenkorrektur Netzwerk in der Schaltung vorsehen (schwierig das anzupassen)
>Ja und dieser Sachverhalt ist ja im Datenblatt unter " LARGE SIGNAL >DIFFERENTIAL VOLTAGE >AMPLIFICATION AND PHASE SHIFT versus >FREQUENCY" gegeben oder? Ja. Aber du mußt das Bildchen richtig interpretieren. Die gezeigte Verstärkung ist das, was der OPamp gerade noch irgendwie zustande bringt. Die Signalqualität ist bei dieser Verstärkung schon hundsmiserabel, weil ja keine Gegenkopplung mehr funktioniert. Eine solche Verstärkung darfst du ihm nicht in einer Schaltung definiert abverlangen. >Für Frequenzen oberhalb von 120 kHz würde der OP ja sein Tiefpass >Charackter zeigen. Hab ich das bis hier hin richtig verstanden? Nein, das ist kein normales Tießpaßverhalten. Da kommt einfach nichts mehr raus! >Und im Datenblatt hab ich gelesen, dass der OP einen Strom von 10mA bis >etwa max 60 mA treiben kann. Von Daher dachte ich, dann wären meine 23 mA >noch im guten Bereich? Ja, er kann diesen Strom noch irgendwie produzieren, aber das sagt doch nichts über die Signalqualität aus. Der Kurzschlußstrom des TL084 liegt bei 25mA. Und davon mußt du weit entfernt sein, wenn das Teil sauber arbeiten soll. Unter 2k sollte die Lastimpedanz nicht liegen beim TL084. >Also wieso ist jetzt meine Dimensionierung soviel schlechter als deine? >Es stellt sich doch die selbe Verstärkung ein? Das ist so, als wolltest du im ersten Gang 120km/h fahren. Bei deinen Lastströmen ist das Teil einfach am Ende. Die Kombination "23mA Signal-Strom in der Gegenkopplung und 25-fache Verstärkung bei 20kHz bei einem TL084" geht einfach nicht!
@Helmut und Schwingi: Danke euch Zweien für eure Erklärungen. Ich muss noch paar mal darüber nach denken bis ich es verinnerlicht hab, aber ich denke ich komme der Lösung schon etwas näher. Also wenn ich eine Grenzfrequenz von 120 kHz haben will muss ich eine Verstärkung von möglichst weniger als 33 haben. Ich werd es mal mit einem Verhältnis von 10k/1k probieren. Aber entschuldigt bitte nboch mal mein mehr oder weniger solides Halbwissen, was ich auch nicht verstehe ist wieso die Leerlaufverstärkung doch noch Einfluss auf den Ausgang ausübt. Ich dachte wenn man den OP extern beschaltet dann zählt nur die Verstärkung der externen Beschaltung?
Dimitri Penner schrieb: > was ich auch nicht verstehe > ist wieso die Leerlaufverstärkung doch noch Einfluss auf den Ausgang > ausübt. Ich dachte wenn man den OP extern beschaltet dann zählt nur die > Verstärkung der externen Beschaltung? Die Leerlaufverstaerkung ist das was der OP maximal kann. Und wenn deine Gegengekoppelte Verstaerkung in der Groessenordnung kommt hat die sehr wohl Einfluss. Die Formen um die gegengekoppelte Verstaerkung zu berechnen sind allesamt nur Naehrungsformeln die sich den Umstand zu nutze machen das die Leerlaufverstaerung sehr Gross ist zur gegengekoppelten Verstaerkung. Also du gehst im allgemeinen davon das die Spannung zwischen (+) und (-) Eingang null ist. Das ist aber nicht so ganz richtig. Die Spannung ist normalerweise sehr klein aber nicht null. Sie ist Ausgangsspannung / Leerlaufverstaerkung.
>Also wenn ich eine Grenzfrequenz von 120 kHz haben will muss ich eine >Verstärkung von möglichst weniger als 33 haben. Wenn du eine Bandbreitenbegrenzung haben willst, darfst du in linearen Schaltungen niemals die endliche Leerlaufverstärkung des OPamp dafür heranziehen, weil da der OPamp nicht mehr richtig arbeitet. Mindestens Faktor 10 Verstärkungsreserve sollte man bei der höchsten Signalfrequenz noch haben. >was ich auch nicht verstehe ist wieso die Leerlaufverstärkung doch noch >Einfluss auf den Ausgang ausübt. Im Anhang siehst du die Spannung zwischen den Eingängen, die nötig ist, damit der OPamp die Ausgangsspannung einstellen kann. Du siehst, daß bei zu niedriger Leerlaufverstärkung beim TL084 von einem virtuellen Nullpunkt keine Rede mehr sein kann. Beim OPA37 sieht das schon viel besser aus.
Um mal von der Naehrungsformel wegzukommen.
V = Gegengekoppelte Verstaerkung
V0 = Leerlaufverstaerkung
k = R1/R2
dann ergibt sich:
V0
V = ----------
1 + k * V0
Das waere die korrekte Verstaerkung mit Leerlaufverstaerkung.
wenn jetzt V0 sehr gross ist (Normalerweise der Fall)
dann wird k * V0 gross gegen 1. Dann spielt die 1 im Nenner keine Rolle
mehr.
und wir koennen anschreiben:
V0
V = ----------
k * V0
Dann kuerzt sich V0 raus:
1
V = ---
k
also wird V = R2/R1 (k eingesetzt)
und das ist die bekannte Naehrungsformel.
Ja du hast Recht. Danke Schwingi. Und mir ist auch noch was aufgefallen. bei meiner Dimensionierung gab es kurz bevor der Cosinus seinen Nulldurchgang hatte ein waagerechtes Teilstück, dass mich stark an das Miller-Plateau erinnert hat. http://de.wikipedia.org/wiki/Millereffekt Nun hab ich es so gemacht wie mir Helmut die Leerlaufverstärkung erklärt hat. Ich hab die Gegenkopplungsverstärkung reduziert -> Ausgangsspannung wird kleiner -> Differenzspannung wird kleiner und auch diese Millerkapazität am Eingang scheint sich zu reduzieren denn wenn ich so aufs Oszi schau dann wird das Plateau auch echt kleiner.
Dimitri Penner schrieb: > Und mir ist auch noch was aufgefallen. bei meiner Dimensionierung gab es > kurz bevor der Cosinus seinen Nulldurchgang hatte ein waagerechtes > Teilstück, dass mich stark an das Miller-Plateau erinnert hat. Das sieht er nach Uebernahmeverzerrungen im Nullpunkt aus. Klar wenn du die V reduzierst kann der OP besser ausregeln. Wie gesagt die V0 muss gross gegenueber V sein sonst steigen die Verzerrungen.
Helmut Lenzen schrieb: > Das sieht er nach Uebernahmeverzerrungen im Nullpunkt aus. Klar wenn du > die V reduzierst kann der OP besser ausregeln. > Wie gesagt die V0 muss gross gegenueber V sein sonst steigen die > Verzerrungen. Kannst du mir bitte auch noch mal erklären wie die Übernahmeverzerrung zu stande kommt?
Dimitri Penner schrieb: > Kannst du mir bitte auch noch mal erklären wie die Übernahmeverzerrung > zu stande kommt? Um den Nullpunkt herum fliest durch die beiden Gegentakttransistoren im OP nur ein kleiner Strom. Das macht die sache etwas instabil. Wenn die Verstaerkungsreserve (Verhaeltnis Vo /V ) groesser wird dann kann der Op das besser ausregeln. Der Strom geht dann halt schneller vom einen Transistor zum andern ueber.
>Um den Nullpunkt herum fliest durch die beiden Gegentakttransistoren im >OP nur ein kleiner Strom. Das macht die sache etwas instabil. Wenn die >Verstaerkungsreserve (Verhaeltnis Vo /V ) groesser wird dann kann der Op >das besser ausregeln. Der Strom geht dann halt schneller vom einen >Transistor zum andern ueber. Das Gleiche gilt natürlich auch für den Laststrom. Die Übernahmeverzerrungen sind umso größer, je größer der Laststrom ist. Für Lastströme <= 1,4mA, also im Bereich der Ruhestromaufnahme des TL084 und darunter arbeitet die Endtsufe übrigens in Klasse A!
Schwingi schrieb: > Hier mit Ausgangsspannungen... Was ist das eigentlich für ein Simulationsprogramm das du da benutzt und kann man es auch irgendwo als Freeware finden?
Eine Frage zum OPA37. Wie ich im Datenblatt nach lesen kann ist er ja nicht intern Frequenzgang kompensiert oder? Und man soll ihn für Verstärkungen >= 5 dimensionieren. Warum wird er denn für kleinere Verstärkungen instabil?
Dimitri Penner schrieb: > Eine Frage zum OPA37. Wie ich im Datenblatt nach lesen kann ist er ja > nicht intern Frequenzgang kompensiert oder? Und man soll ihn für > Verstärkungen >= 5 dimensionieren. Warum wird er denn für kleinere > Verstärkungen instabil? Das ist schon irgendwann letztes Jahr in diesem Thread erklärt worden. Die Verstärkung bei der Phasenverschiebung 180° ist dann grösser 1. Gruss Harald
@ Schwingi: Du hast mir ja dazu geraten den OP37 zu nehmen. Jetzt hab ich mir mal das Datenblatt angesehen und hoffe du kannst mir da was erklären? http://www.datasheetcatalog.org/datasheet/maxim/OP27-OP37.pdf und zwar bei der GBP steht einmal 63MHz für fo = 10 kHz und einmal 40 MHz für fo = 1 MHz. verstehe ich das richtig, dass mit der Frequenz auch die GBP des OP variert? Woran liegt das? Ich dachte immer die GBP sei durch die interne Frequenzgangkompensation auf einen Wert festgelegt?
>verstehe ich das richtig, dass mit der Frequenz auch die GBP des OP >variert? Woran liegt das? Ich dachte immer die GBP sei durch die interne >Frequenzgangkompensation auf einen Wert festgelegt? Bei dekompensierten OPamps fällt die "Open Loop Gain" nicht exakt mit 20dB/Dekade. Dadurch ist die GBP für jede Frequenz ein wenig anders. Aber das sind sowieso alles nur Näherungen, die für den realen Betrieb nicht sehr erheblich sind.
ok Schwingi ich will noch mal deinen Rat einholen. Mit dem OP37 wäre es mir also schon möglich eine Verstärkung von 10 bei einer Frequenzbandbreite von 100 kHz zu realisieren? Ich muss nur darauf achten den Laststrom so gerin wie möglich zu halten?
Schwingi schrieb: > Bei dekompensierten OPamps fällt die "Open Loop Gain" nicht exakt mit > 20dB/Dekade. Nicht nur bei den dekompensierten. So ein Opamp ist in erster Näherung ein Tiefpass erster Ordnung. In dieser Näherung ist die GBW für höhere Frequenzen praktisch konstant. In zweiter Näherung ist der Opamp ein Tiefpass zweiter Ordnung, dessen Pole aber sehr weit auseinanderliegen (beim OP37 bei etwa 50Hz und 50MHz). Kommt man mit der Frequenz in die Gegend des zweiten Pols (das ist bei 1MHz schon der Fall), gilt die erste Näherung nicht mehr, und die GBW nimmt entsprechend ab. Dimitri Penner schrieb: > Mit dem OP37 wäre es mir also schon möglich eine Verstärkung von 10 > bei einer Frequenzbandbreite von 100 kHz zu realisieren? Ja, das geht. Allerdings ist die Open-Loop-Verstärkung bei 100kHz nur noch etwa 50MHz/100kHz=500, also das 50-fache der gewünschten Gesamtver- stärkung. Deswegen musst du mit einem Fehler der Ausgangsamplitude von etwa 1/50=2% rechnen.
>ok Schwingi ich will noch mal deinen Rat einholen. Mit dem OP37 wäre es >mir also schon möglich eine Verstärkung von 10 bei einer >Frequenzbandbreite von 100 kHz zu realisieren? Ich muss nur darauf >achten den Laststrom so gerin wie möglich zu halten? Bei 100kHz hast du dann rund 55dB Leerlaufverstärkung. Macht rund 35dB Verstärkungsreserve bei 100kHz und V=10. Das sollte reichen. Den Laststrom würde ich mal auf 1mA begrenzen.
>Deswegen musst du mit einem Fehler der Ausgangsamplitude von >etwa 1/50=2% rechnen. Das muß man aufschlüsseln in den Linearitätsfehler und die Temperaturstabilität der Verstärkung: AD gibt einen Open-Loop-Linearitätsfehler von rund 5% an. Das wären dann 5%/50=0,1% Linearitätsfehler der Schaltung. Die Temperaturstabilität der Verstärkung der Schaltung liegt bei durchschnittlich 1%/°C/50 = 0,02%/°C.
Schwingi schrieb: >>Deswegen musst du mit einem Fehler der Ausgangsamplitude von >>etwa 1/50=2% rechnen. > > Das muß man aufschlüsseln in den Linearitätsfehler und die > Temperaturstabilität der Verstärkung: Die genannten 2% bezogen sich auf den Fehler durch die endliche und frequenzabhängige Differenzverstärkung des Opamp. Die Linearitäts- und Temperaturfehler sind unabhängig davon und kommen noch hinzu. Sie spielen aber in diesem Fall eher eine untergeordnete Rolle.
>Die genannten 2% bezogen sich auf den Fehler durch die endliche und >frequenzabhängige Differenzverstärkung des Opamp. Dieser kann durch Abgleich eliminiert werden, nicht jedoch die Linearitäts- und Temperaturfehler. Hierzu ein interessanter Link: http://www.analog.com/static/imported-files/tutorials/MT-044.pdf
Schwingi schrieb: >>Die genannten 2% bezogen sich auf den Fehler durch die endliche und >>frequenzabhängige Differenzverstärkung des Opamp. > > Dieser kann durch Abgleich eliminiert werden, Aber nur der DC-Fehler. Macht man den Abgleich so, dass bei 100kHz die gewünschte Verstärkung 10 erreicht wird, ist sie bei DC um 2% zu hoch. Man könnte allenfalls eine frequenzabhängige Korrektur einführen, da ist es aber einfacher, einen schnelleren Opamp einzusetzen.
>Aber nur der DC-Fehler. Macht man den Abgleich so, dass bei 100kHz die >gewünschte Verstärkung 10 erreicht wird, ist sie bei DC um 2% zu hoch. >Man könnte allenfalls eine frequenzabhängige Korrektur einführen, da ist >es aber einfacher, einen schnelleren Opamp einzusetzen. Dimitri will doch einfach nur ein 20kHz Signal aus einer Rogowski-Spule verstärken. Da spielt DC keine Rolle und den genauen Pegel kann er durch Abgleich der verstärkungsbestimmenden Widerstände einstellen. Die haben ja sowieso noch ihre eigenen Toleranzen.
Schwingi schrieb: > Dimitri will doch einfach nur ein 20kHz Signal aus einer Rogowski-Spule > verstärken. Ah, ok. Das habe ich nicht gelesen. Wenn man nur mit einer einzigen, konstanten Frequenz arbeitet, hast du natürlich recht. Dann kann man die gewünschte Verstärkung genau für diese Frequenz einstellen.
Yalu X. schrieb: > Schwingi schrieb: >> Dimitri will doch einfach nur ein 20kHz Signal aus einer Rogowski-Spule >> verstärken. > > Ah, ok. Das habe ich nicht gelesen. Wenn man nur mit einer einzigen, > konstanten Frequenz arbeitet, hast du natürlich recht. Dann kann man die > gewünschte Verstärkung genau für diese Frequenz einstellen. Nein nein, also ich will schon ein Signal im Bereich von 20 kHz bis 100 kHz verstärken. Und für die 100 kHz bin ich jetzt von der minimalen Bandbreite ausgegangen, also den 40 MHz. Und vorsichtshalber hab ich die Grenzfrequenz mal bei 200 kHz angesetzt was mir dann immer noch eine Leerlaufverstärkung von 200 beschert, aber meine Rückkoplungsverstärkung ist maximal 12,5. Also sollte ich ja im "grünen Bereich" liegen und auch Fehler von 2-5% kann ich tolerieren.
Bitte melde dich an um einen Beitrag zu schreiben. Anmeldung ist kostenlos und dauert nur eine Minute.
Bestehender Account
Schon ein Account bei Google/GoogleMail? Keine Anmeldung erforderlich!
Mit Google-Account einloggen
Mit Google-Account einloggen
Noch kein Account? Hier anmelden.








