Hallo! Mir ist klar, daß das nicht ganz ungefährlich ist, aber falls die Frage nicht verboten ist, möchte ich sie trotzdem stellen. Ich habe ein paar sehr preiswerte Induktionskochfelder (ca. 40 Euro) und bin eigentlich sehr zufrieden mit dem Preis-Leistungsverhältnis. In meinen schmiedeeisernen Pfannen gelingen bestmögliche Bratkartoffeln und auch sonst bekomme ich eigenlich alles hin, was ich möchte. Da die Leute aber leider bei der Entwicklung der Firmware gespart haben, sind ein paar Sachen unbequem und man muß tricksen, um an sein Ziel zu kommen. Die beiden entscheidenden Nerv-Faktoren sind das 5-Minuten-Raster bei der Zeitsteuerung und das 20-Grad-Raster bei der Temperatureinstellung. Ich kann beispielsweise zum Kartoffelkochen "20 Minuten bei 100 Grad" einstellen aber das ist eben ein Tick zu wenig, da kocht es nicht wirklich. Nächste Stufe wären 120 Grad und das ist dann schon wieder zu viel des Guten und eigentlich würde ich lieber 18 Minuten nehmen... Das nervt immer wieder ein wenig und außerdem habe ich Lust, mal was zu hacken und mich intensiver mit MCCs auseinanderzusetzen. Die Frage ist, ob man die Firmware so einfach auslesen und verändern kann. Im MCC "drin" ist ja eher keine Hochsprache, sondern nur ASM, oder? Also komplett neu schreiben? Auf dem Board sitzt ein gesockelter Samsung S3F9454B, hat jemand mit sowas schon mal rum gespielt?
Vergiss es. Das ist verboten. Du machst aus dir selbst einen hochgradigen Krimminellen (Brandgefahr,keine TÜV Abnahme -> Pfusch).
Ingo G. schrieb: > Die Frage ist, ob man die Firmware so einfach auslesen und verändern > kann. Im MCC "drin" ist ja eher keine Hochsprache, sondern nur ASM, > oder? Noch nicht mal das. Man kann zwar aus dem was ausgelesen wurde (so denn das Auslesen nicht generell unterbunden wurde) mit einem Disassembler wieder ASM machen, allerdings: anfangen kann man mit dem unmittelbar meistens immer noch nichts.
Bei meinem Kochfeld geht das Nach-Oben-Zählen in 5er-Schritten und das Nach-Unten-Zählen in 1er-Schritten. Wenn Du 18 Minuten willst, musst Du zuerst auf 20 gehen und dann um 2 nach unten. Zum Chip, der ist wahrscheinlich auslesegeschützt: OPERATING MODE CHARACTERISTICS When 12.5 V is supplied to the VPP pin of the S3F9454B Flash ROM programming mode is entered. The operating mode (read, write, or read protection) is selected according to the input signals to the pins listed in Table 15-3 below. Obwohl, so mancher hat vergessen, das Protect-Bit zu setzen (denke da an Call-A-Bike). Du müsstest also von Null anfangen. War das IC wirklich gesockelt? Eine generelle Bitte: Immer genaue Bezeichnungen angeben, damit man später auch was findet, z.B. hier die ausführliche Bezeichnung inkl. Hersteller mit EAN.
Der da schrieb: > Vergiss es. Das ist verboten. Du machst aus dir selbst einen > hochgradigen Krimminellen (Brandgefahr,keine TÜV Abnahme -> Pfusch). Na mal den Teufel nicht an die Wand malen. Das Teil läuft nur in meiner Anwesenheit, in der Küche habe ich sowohl eine Löschdecke (falls Fett brennt) als auch einen kleinen Pulver-Feuerlöscher. "Pfusch" ist wohl eher der ganze China-Mist mit zu schmalen Leiterbahnen für die angegebene Leistung, den man so schön bei ebay kaufen und eben auch ohne Anwesenheit betreiben kann. Vorn Nachn schrieb: > Bei meinem Kochfeld geht das Nach-Oben-Zählen in 5er-Schritten und das > Nach-Unten-Zählen in 1er-Schritten. Das ist bei meinem leider nicht so. Wenn ich ihn von 10 auf 9 Minuten runterzählen lasse, kann man allrdings auf 4 runter schalten - die interne Auflösung scheint also auch krumme Zahlen zu unterstützen (war ja eigentlich klar, aber...) Vorn Nachn schrieb: > War das IC wirklich gesockelt? Japp, siehe Foto. Hab ich auch erst gesehen, als ich einen Riss im Gehäuse reparieren wollte. Da kam mir die Idee... Vorn Nachn schrieb: > Eine generelle Bitte: > Immer genaue Bezeichnungen angeben, damit man später auch was findet, > z.B. hier die ausführliche Bezeichnung inkl. Hersteller mit EAN. Okay, ich gelobe Besserung! EAN habe ich leider nicht, aber es geht um ein Induktionskochfeld BT-180 Better von Art-Land bzw. Eifa Quakenbrück mit 1900W. Karl heinz Buchegger schrieb: > Noch nicht mal das. > Man kann zwar aus dem was ausgelesen wurde (so denn das Auslesen nicht > generell unterbunden wurde) mit einem Disassembler wieder ASM machen, > allerdings: anfangen kann man mit dem unmittelbar meistens immer noch > nichts. Mist. Das hatte ich mir einfacher vorgestellt. Vielleicht finde ich eher jemanden mit neuerer aber kompatibler Firmware :/
Genau daran hab ich auch schon gedacht. Habe zwei solcher Platten. Eine Tevion und eine Premier. Sind intern fast genau gleich aufgebaut. Kommen vom gleichen Hersteller. Beitrag "Induktionskochfeld hacken / optimieren" SAMSUNG S634B S3F945BZZ-DK94 JXC25 steht auf einem. Der Chip aus der anderen Platte ist überklebt. Auf der Display-Platine sind nur zwei 74HC164 - dürfte kein Problem darstellen. Die Regelung selber müsste sich mal jemand genauer anschauen. Kann ja sein das der uC nur den Sollwert vorgibt und selber gar nicht aktiv an der Regelung beteiligt ist - dann könnten wir ihn ja einfach durch einen AVR ersetzen. Die Bedienung nervt mich auch gewaltig...
> "Pfusch" ist wohl eher der ganze China-Mist mit zu schmalen Leiterbahnen > für die angegebene Leistung, den man so schön bei ebay kaufen und eben > auch ohne Anwesenheit betreiben kann. Wo meinst du jetzt kam deine Induktionsplatte her ? Schön auch die unterschiedlichen Durchmesser die auf der Glasplatte gemalt sind, als ob das Ding sich an unterschiedliche Durchmesser anpasst...
> als ob das Ding sich an unterschiedliche Durchmesser anpasst...
wird wohl eher dazu sein, daß man einen kleineren Topf zentrisch(er) auf
die Platte stellen kann. Mit Unterstützung der Ring-Markierungen geht
das etwas einfacher.
wieviel Pins von dem Teil sind denn verbunden? Poste doch mal HiRes-Bild von beiden Leiterplattenseiten.
Ich habe auch zwei solcher Teile, von Bartscher. Da das Bedienfeld identisch ist, wird es das Innenleben auch sein. Die Zeiteinstellung geht auch nur in 5 min. Schritten, von unten wie von oben. Eine Regelung scheint es nicht zu geben. Es scheint, die Spule läuft immer mit voll Power und wird nur zeitgesteuert angesteuert. So wie bei Mikrowellen. Wie Temperaturen erfasst werden ?? einen Sensor kann ich bei den Bildern nicht erkennen. Meine hatte ich noch nicht offen. Wasser kocht bei meiner allerdings auch bei 80° munter weiter. Was mich mehr nervt, ist die hohe Leistungsaufnahme im "Aus", bei meinen immerhin 18Watt. Die bestehende Schaltung zu hacken sehe ich recht aussichtslos. Sinnvoller könnte es sein (wie oben schon mal angesprochen) einen MC zu nehmen mit dem man sich auskennt und nur das Bedien- und Leistungsteil zu verwenden.
MaWin schrieb: > Wo meinst du jetzt kam deine Induktionsplatte her ? Ich dachte, die käme vom Band in Neckarsulm ;) Ne, Quatsch, das wird zu 95% ebendieser China-Kram sein ;) MaWin schrieb: > Schön auch die unterschiedlichen Durchmesser die auf der Glasplatte > gemalt sind, als ob das Ding sich an unterschiedliche Durchmesser > anpasst... Aber natürlich! Für jede Topfgröße hat das Ding eigene Wicklungen und sogar wenn man einen kleinen Topf nicht mittig, sondern links hinstellt, wird es nur da warm! Echt jetzt!!! Okay, man sollte vielleicht keinen Ring aus ferromagnetischem Material tragen und recht neben den Topf legen ;) Wie ist das bei den teuren Indu-Herden? Gibt es da wirklich getrennte Wicklungen? Bei allen meinen drei Billig-Teilen gibt es genau die eine wie auf dem Foto. Ich bezweifle mal, daß die die Ausbreitung des Magnetfeldes durch die Frequenz beeinflussen können... Vlad Tepesch schrieb: > wieviel Pins von dem Teil sind denn verbunden? > Poste doch mal HiRes-Bild von beiden Leiterplattenseiten. Später daheim mache ich neue Bilder! Lothar Lehmann schrieb: > Wie Temperaturen erfasst werden ?? einen Sensor kann ich > bei den Bildern nicht erkennen. In der Mitte ist ein gefederter Temperatursensor mit Wärmeleitpaste drauf. Lothar Lehmann schrieb: > Wasser > kocht bei meiner allerdings auch bei 80° munter weiter. Noch schlechter kalibriert als meine? 100° reichen bei mir nur für gaaaanz leichtes gelegentliches Blubbern bei geschlossenem Glasdeckel aber bei 120° geht die Post ab! Lothar Lehmann schrieb: > Sinnvoller könnte es sein (wie oben schon mal angesprochen) einen MC zu > nehmen mit dem man sich auskennt und nur das Bedien- und Leistungsteil > zu verwenden. Daran würde ich mich nach Möglichkeit beteiligen aber da sollten wir erstmal die rechtlichen Fragen klären. Nicht, daß irgendwer bestraft wird... Ich öffne am WE auch mal meine beiden anderen, ob da ähnliche Platinen und Chips drin sind.
So langsam werde ich neugierig, werde meine auch mal schlachten. Sicher finde ich nur eine Spule. Das ein Minitopf auch warm wird, wenn er nicht mittig steht ist klar, der Rest des Feldes verpufft dann eben. Leistung wird nur da verbraten, wo Wirbelströme entstehen. Das kann auch mal ein Billigbesteckteil sein. Edelstahl verliert irgendwann mal seine ferromagnetischen Eigenschaften. Ich glaube bei ca. 18% Cr/Ni oder was da noch so reinlegiert wird. Was ist mit einer kleinen Kurzschlusswindung?? Einem Ring oder einem Armreif?? Werde ich mal testen, hoffentlich ohne Brandwunden. Rechtlich mache ich mir keine Gedanken (wenn ich in Handschellen abgeführt werde schon). Ich betreibe das Teil nur in meiner Wohnung, will es nicht verkaufen und Brandgefahr ist ziemlich sicher ausgeschlossen. Selbst ein Ceranfeld wird heißer, von Gas will ich gar nicht reden. Störungen im Netz oder durch elektromagnetische Felder sind, wenn ich das Leistungsteil mit der Filterkonstruktion verwende, ebenso nicht größer als beim Original. und.... wo kein Kläger ist .... bleibe ich optimistisch. Wenn's ans Basteln geht, ich bin dabei, wenn ein AVR mit C ins Spiel kommt. Grüße Lothar
Lothar Lehmann schrieb: > Rechtlich mache ich mir keine Gedanken (wenn ich in Handschellen > abgeführt werde schon). Ich betreibe das Teil nur in meiner Wohnung, > will es nicht verkaufen und Brandgefahr ist ziemlich sicher > ausgeschlossen. Selbst ein Ceranfeld wird heißer, von Gas will ich gar > nicht reden. Wenn du das Mist baust, kann es passieren, dass das Gerät sich wieder auf die Ursprünge des elektrischen Kochens besinnt und anfängt, auf einmal ganz ohne Induktion auf rein ohmsche Weise Wärme zu produzieren, und dann qualmt es, allerdings anfangs nicht auf, sondern in dem Gerät. Ein wenig später kommt dann eventuell noch "drunter" und "drumherum" dazu. Andreas
Andreas Ferber schrieb: > Wenn du das Mist baust, kann es passieren, dass das Gerät sich wieder > auf die Ursprünge des elektrischen Kochens besinnt und anfängt, auf > einmal ganz ohne Induktion auf rein ohmsche Weise Wärme zu produzieren, > und dann qualmt es, allerdings anfangs nicht auf, sondern in dem > Gerät. Ein wenig später kommt dann eventuell noch "drunter" und > "drumherum" dazu. > Eine Schachtel Sicherungen wird vielleicht drauf gehen. Der ohmsche R der Spule geht sicher gegen null, bei falscher Ansteuerung stirbt die Sicherung hoffentlich vor den PowerTransis. Das Leistungen >1kW bei U > 300V und F im höheren kHz Bereich nicht ohne sind, ist mir klar. Ein paar Messungen würde ich schon vorher machen und "Trockenübungen" ohne Leistungsteil sind zu empfehlen. Noch habe ich den Schraubendreher nicht angesetzt ;o)) Grüße Lothar
> Eine Schachtel Sicherungen wird vielleicht drauf gehen. Der ohmsche R > der Spule geht sicher gegen null, bei falscher Ansteuerung stirbt die > Sicherung hoffentlich vor den PowerTransis. Nö, die Sicherungen helfen nur, dass deine Bude nicht abfackelt, nachdem die Leistungstransistoren gestorben sind. Andreas
Andreas Ferber schrieb: > Wenn du das Mist baust, kann es passieren, dass das Gerät sich wieder > auf die Ursprünge des elektrischen Kochens besinnt und anfängt, auf > einmal ganz ohne Induktion auf rein ohmsche Weise Wärme zu produzieren, > und dann qualmt es, allerdings anfangs nicht auf, sondern in dem > Gerät. Ein wenig später kommt dann eventuell noch "drunter" und > "drumherum" dazu. > > Andreas Wenn du danach gehst, lösch doch bitte diese Web-Seite aus deinen Bookmarks und vergess, dass du sie jemals gesehen hast. Du kannst mit nahezu jeder Schaltung Kabel, Transen ... überlasten und zum Schmoren bringen.
Das wär doch echt mal was, 'ne eigene Firmware für Kochfelder ;) Genauere Temperatursteuerung als das blöde 20°-Raster und 'ne Möglichkeit zur Kalibirierung, mehr als die normalen 10 Stufen Power und vernünftige Timer - herrlich ;) AVR mit C wäre natürlich schön aber das wird mit dem bestehenden Board schwer, oder?
Wie schon in einem anderen Thread geschrieben, ich habe meinen Oszi-Tastkopf danebengehalten und ca. 25 kHz gemessen. Um Antenne und Eingangsstufe meiner DCF77-Armbanduhr mache ich mir dabei die meisten Sorgen, die kommt mir nicht in die Nähe der Kochplatte.
25kHz ist doch schon mal was. Die Uhr wird das weniger interessieren. Die Bandbreite des Eingangskreises sollte nicht groß sein und der Eingang ist sicher geschützt. Wenn ich es richtig sehe, ist die Spule in Ferrit eingelegt. Ne Luftspule macht ja wenig Sinn. Damit sollte das Streufeld nicht sooo groß sein. Eine Analyse des Istzustandes ist sowieso nötig, das Rad soll ja nicht neu erfunden werden. Das bestehende Bord sollte natürlich genutzt werden, einige Baugruppen passen bestimmt. Dazu aber ein Huckepackboard, die richtigen Leitungen anzapfen und ein paar durchtrennen. Ehe gebastelt wird, erst mal messen. Ich schau mal, ob ich am WE rauskriege, wie das Ding tickt. Und .... einen Funkwecker könnte ich auch opfern. Die Armbanduhr ist teurer.
Vlad Tepesch schrieb: > Du kannst mit nahezu jeder Schaltung Kabel, Transen ... überlasten und > zum Schmoren bringen. Klar kann man das. Nur hat man hier manchmal den Eindruck, dass manche Leute sich der möglichen Gefahren nicht wirklich bewusst sind, und dann wird man auch mal darauf hinweisen dürfen. Wenn man mit dem Eindruck dann falsch liegt, umso besser. Es macht eben einen Unterschied, ob man an einer Schaltung mit einem kleinen, kurzschlussfesten Steckernetzteil als Stromversorgung rumschraubt, oder an einer Herdplatte, wo man schon im Normalbetrieb mit 1kW oder mehr herumhantiert. Und dass die Induktionsplatte im Normalbetrieb selbst nicht besonders heiss wird, hat eben genau garkeine Relevanz dafür, welche Brandgefahr möglicherweise im Fehlerfall besteht. Andreas
Der da schrieb: > Vergiss es. Das ist verboten. Du machst aus dir selbst einen > hochgradigen Krimminellen (Brandgefahr,keine TÜV Abnahme -> Pfusch). So ein Schmarrn....
Andreas Ferber schrieb: > Vlad Tepesch schrieb: >> Du kannst mit nahezu jeder Schaltung Kabel, Transen ... überlasten und >> zum Schmoren bringen. Andreas, du nervst mit deinen Sicherheitsbedenken! Warum glaubst Du, dass nur Du alleine die Weisheit mit Löffeln gefressen hast? Wenn jemand sein Induktionsfeld pimpen will, dann lass ihn doch. Und trage doch mal konkret was dazu bei anstatt immer nur rumzulabern. So wie ich das sehe, hast du selber null Ahnung von der Materie.(Und soviel Schiss davor, dass es für zwei reicht....)
Ingo G. schrieb: > Noch schlechter kalibriert als meine? 100° reichen bei mir nur für > gaaaanz leichtes gelegentliches Blubbern bei geschlossenem Glasdeckel > aber bei 120° geht die Post ab! Hmm, wenn die ohnehin so schlecht kalibriert sind, wozu soll denn eine feinere Temperatureinstellung gut sein? Wenn du bei 80° Einstellung vielleicht in Wirklichkeit schon 100° hast oder bei bei 120° Einstellung erst 100° hast, ist eine Einstellung in kleineren Schritten doch sinnfrei...
Wie soll denn bei einem Induktionsfeld überhaupt die Temperatur geregelt werden? Ohne externen Fühler am Topf oder einen Pyrosensor geht da nix. Im Extremfall ohne Topf kannst du reinbuttern soviel du willst, es wird nicht warm.
Wie machen das eigentlich normale Leute so mit dem kochen, so mit 3 Stufen an der Kochplatte?
Wenn irgendwas in der indutionsplatte die krätsche macht ist die sicherung drausen und das ding für den mülleimer... Ich glaube nicht das da irgendwas zeit hat um feuer zu fangen.
Frank B. schrieb:
> Wenn jemand sein Induktionsfeld pimpen will, dann lass ihn doch.
Vielleicht hast du mich falsch verstanden. Ich will niemanden vom
Basteln abhalten, im Gegenteil. Ich will einfach nur, dass es dabei mit
der nötigen Vorsicht zugeht. Beim OP habe ich da auch keine Bedenken
mehr, es klang nur zwischendurch ein bisschen danach, das ist alles.
Vor Strom muss man keine Angst haben, keine Frage, aber Respekt, sonst
beisst es einen irgendwann.
Andreas
@ Vlad Tepesch Höher geht mit meiner Kammera nicht. Der IC ohne Sockel ist ein: 5BC4YJK LM3392 Die schwarzen Leitungen gehen vermutlich auf einen Temperatursensor.
induktion schrieb: > Der IC ohne Sockel ist ein: > > 5BC4YJK > LM3392 Kann es sein, dass da eher LM339N steht? Zumindest sieht das in der Vergrösserung hier danach aus. Würde auch Sinn ergeben, denn dann wäre das ein Vierfach-Komparator: http://www.datasheetcatalog.com/datasheets_pdf/L/M/3/3/LM339N.shtml Andreas
Bei mir ist es ein LM339N, dafür ein anderer Prozessor HT46R47, ein Datenblatt gibt es auch. Scheint doch nicht so trivial zu sein, wie ich dachte. Da wird wohl mehr gemacht, als ich dachte. Die Spule ist doch fast eine Luftspule, nur sechs schmale Ferritstreifen auf der Rückseite. Kein Gegentaktwandler, nur ein IGBT als Arbeitspferd, aber mehrere Rückführungen, zwei vom Kollektor und ein Stromwandler. Da ein Kondensator parallel zur Spule liegt könnte auch auf Resonanz geregelt werden. Der MC hat vier Analogeingänge und einen PWM Ausgang. Bei zwei k Worte (14Bit) ist da schon Einiges möglich. Zudem wird die Arbeitsspannung kaum gesiebt. Nach der Brücke nur 5µ. Bei einigen Ampere nicht gerade viel und die Regelung muss das ausgleichen. Hmmmm, mein Optimismus hält sich in Grenzen. Grüße und ein schöne WE Lothar
Andreas Ferber schrieb: > Klar kann man das. Nur hat man hier manchmal den Eindruck, dass manche > Leute sich der möglichen Gefahren nicht wirklich bewusst sind, und dann > wird man auch mal darauf hinweisen dürfen. Wenn man mit dem Eindruck > dann falsch liegt, umso besser. Der Hinweis ist schon richtig, da rennen genug Leute rum, die ohne viel Nachdenken sich selbst und ggf. andere in Gefahr bringen. Man kann nicht oft genug schreiben, daß man vorsichtig sein muß und das ohne Wissen und Erfahrung nicht zu Hause ausprobieren sollte. Aber so ein pauschales "Finger weg, verboten, Weltuntergang" ist auch albern. Mark schrieb: > Hmm, wenn die ohnehin so schlecht kalibriert sind, wozu soll denn eine > feinere Temperatureinstellung gut sein? Wenn du bei 80° Einstellung > vielleicht in Wirklichkeit schon 100° hast oder bei bei 120° Einstellung > erst 100° hast, ist eine Einstellung in kleineren Schritten doch > sinnfrei... Quatsch. Jede einzelne Platte weicht zwar irgendwie nach oben oder unten ab, aber das wird schon hinreichend linear und jeden Tag ähnlich sein. Wenn ich ein 20°-Raster habe, ist das halt für die Zubereitung von Lebensmitteln ziemlich weit. 50/70/90/... ist da genauso mies wie 60/80/100/... Ein feineres Raster wäre da richtig klasse - unter Anderem, weil man da die Fehlkalibrierung und Abweichung durch unterschiedliche Pfannen ausgleichen kann. Bensch schrieb: > Wie soll denn bei einem Induktionsfeld überhaupt die Temperatur geregelt > werden? Ohne externen Fühler am Topf oder einen Pyrosensor geht da nix. > Im Extremfall ohne Topf kannst du reinbuttern soviel du willst, es wird > nicht warm. Manchmal wäre es schon hilfreich, etwas mehr als nur den letzten Post zu lesen, die Frage hatten wir jetzt schon zur Genüge. Aber gut, nochmal: In der Mitte der Spule ist ein Temperatursensor für den Topfboden. Der ist zwar durch den Glasdeckel des Kochfeldes isoliert, funktioniert dafür aber überraschend gut. Der hält zwar genau genommen nicht die Temperatur in der Pfanne, sondern die der durch den Pfannenboden erwärmten Kochfeldoberfläche aber das ist schon praktisch. Nur ein feineres Raster als +/- 20° wären halt hilfreich. Andreas Klepmeir schrieb: > Wie machen das eigentlich normale Leute so mit dem kochen, so mit 3 > Stufen an der Kochplatte? Ich kann es mir nicht erklären ;) Ne, Spass beiseite, die machen es umständlicher - es geht auch, aber nicht ohne Grund haben modernere Felder (egal, welche Technik) feinere Regelungen. Lothar Lehmann schrieb: > Hmmmm, mein Optimismus hält sich in Grenzen. Schade!
> Wie machen das eigentlich normale Leute so mit dem kochen, so mit 3 > Stufen an der Kochplatte? Keine Ahnung. Mein Gasherd ist stufenlos.
Der alte, elektrische Herd von meiner Oma aber nicht, und die kann trotzdem reichhaltige und schmackhafte Speisen darauf zubereiten. Aber zum Thema, guck dir doch an wie die Leistungsregelung aussieht, ich könnte mir wirklich gut vorstellen das damit nur die Leistung geregelt wird, so in einer Art Schwingungspaketsteuerung. Das ließe sich doch schon mal sehr einfach feststellen, einfach ein Oszi mit einer Drahtschleife am Tastkopf in die nähe der Platte halten.
Lothar Lehmann schrieb: > schon Einiges möglich. Zudem wird die Arbeitsspannung kaum gesiebt. Nach > der Brücke nur 5µ. Bei einigen Ampere nicht gerade viel und die Regelung > muss das ausgleichen. Dem Kochtopf dürfte es ziemlich egal sein, wenn die 25kHz mit 100Hz moduliert sind. Ingo G. schrieb: > Aber so ein pauschales "Finger weg, verboten, Weltuntergang" ist auch > albern. Ack, aber das war ja auch nicht von mir. Aber zeichne doch erstmal 'nen Schaltplan von dem Teil. Einseitige Platine, alles bedrahtet, da ist das erstmal reine Fleissarbeit. Danach wird's dann vielleicht auch mit dem Nachvollziehen einfacher. Andreas
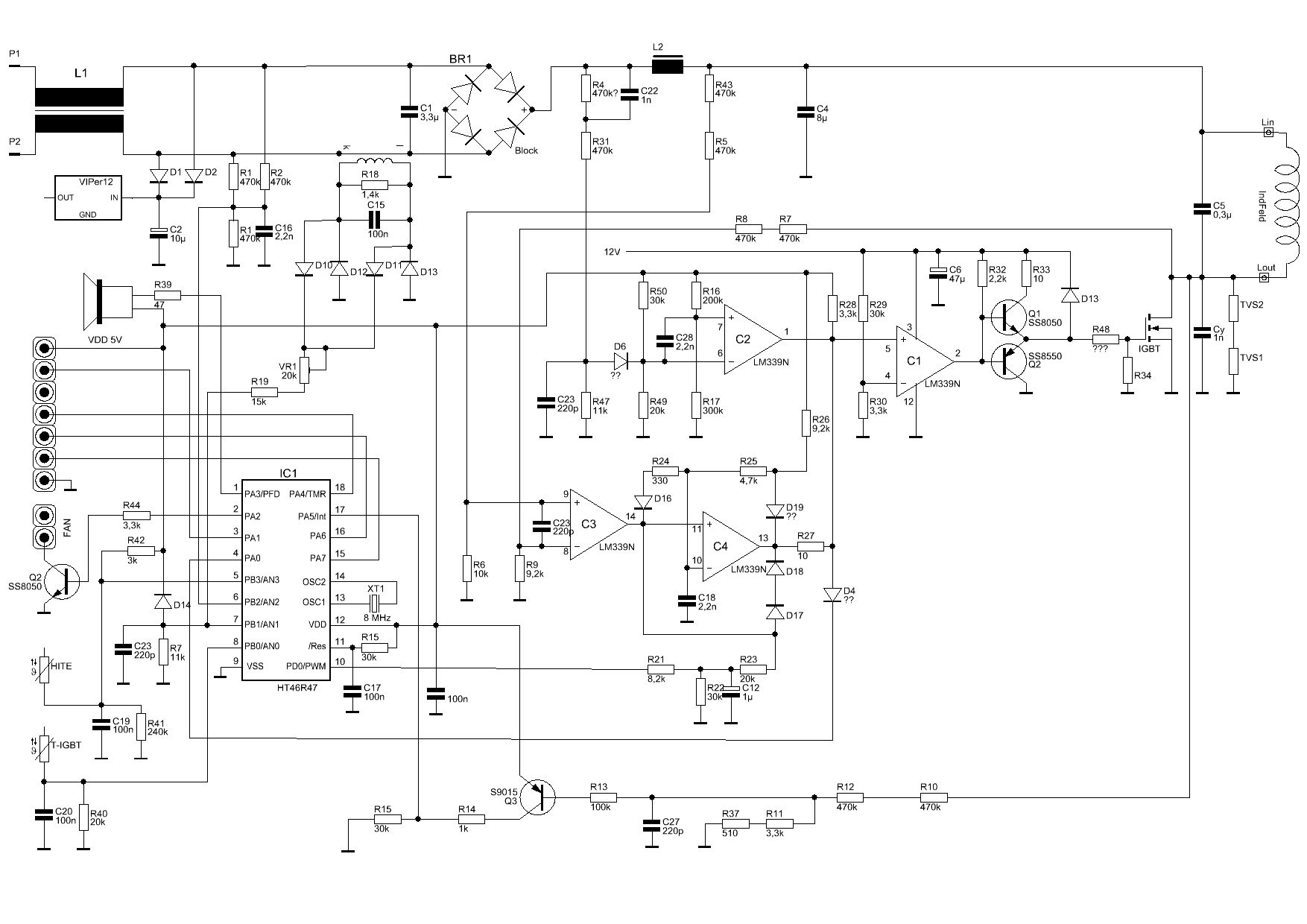
Na ja, nette Schaltung, wohl von Konfusius persönlich. Zumindest die Beschaltung der vier Komparatoren. No1 steuert über zwei Transis den IGBT No2 sperrt No1 bei Überspannung (Netz) No3 vergleicht Eingangsspannung und Kollektorspannung vom IGBT No4 scheint als Generator zu arbeiten, hängt aber mit No3 und Pin10 vom MC zusammen. Pin4 vom MC kann den Eingang von No1 sperren. Der MC überwacht: - Temp. Kochfeld - Temp. IGBT - Primärstrom (Stromwandler) - Kollektorspannung des IGBT - Netzspannung Lüfter und Piepser werden direkt vom MC gesteuert. Und das Bedienfeld natürlich (vier Signale). Mal sehen, was ich ohne Spule messen kann. Wahrscheinlich nicht viel. Das Innenleben meines Gerätes sieht etwas anders aus. Kein Netztrafo, anderer MC ... Lothar
So in etwa sieht das Ding aus. Stromversorgung, Eingangsfilter und Bedienteil habe ich weggelassen. Ebenso einige Stütz-Cs. Grüße Lothar
Lothar Lehmann schrieb: > Da ein Kondensator parallel zur Spule > liegt könnte auch auf Resonanz geregelt werden So wird es auch gemacht: Die Spule bildet mit dem Kondensator einen Parallelschwingkreis. Ein Anschluss liegt fest an der gleichgerichteten Netzspannung (so 325V). Der andere kann über den IGBT an den anderen Punkt der gleichgerichteten Netzspannung geschaltet werden. Beim Einschalten wird der IGBT erstmal ganz kurz eingeschaltet werden. Damit wird Energie in den Schwingkreis gebracht. Dieser beginnt nun, auf seiner Resonanzfrequenz zu schwingen. Und immer wenn die Kollektor-Emiter-Spannung am IGBT gerade recht niedrig ist (z.B. unter 10V), wird der IGBT eingeschaltet. Ausgeschaltet wird er dann vermutlich wieder, sobald der Schwingktreis den Stromfluss umkehen will. Das könnte über den Spannungsteiler mit R4, R31 und R6 ermittelt werden. Über dien IGBT führt man damit genau die Leistung zu, die aus dem Schwingkreis entnommen wird und den Topf/die Pfanne erwärmt. Zu hoch kann die Schwingkreisspannung gar nicht werden, dann würde sie nämlich über die IGBT-Bodydiode in die Eingangsspannung umgeleitet werden. Ich denke zumindest, dass das das Fuktionsprinzip ist. Dieses Prinzip ist auch als ZVS (Zero Voltage Switching) bekannt. Der Name kommt daher, dass der IGBT dann schaltet, wenn über ihm kaum Spannung anliegt. Daher sind die Schaltverluste minimal.
Lothar Lehmann schrieb: > So in etwa sieht das Ding aus. > Stromversorgung, Eingangsfilter und Bedienteil habe ich weggelassen. > Ebenso einige Stütz-Cs. Und hier gibt es eine App-Note für ein Induktionskochfeld: http://www.st.com/stonline/products/literature/an/12443.pdf HTH, Falk P.S.: Am meisten stört mich an den Standard Discounter 2kW-39,00-Dingern die Bedienung mit den Tasten und ganz besonders der Piepser! Wenn ich nicht schon eins hätte, würde ich über http://www1.westfalia.de/shops/haushalt/kochfelder/kochfelder_und_kochplatten/induktions_kochfelder/651545-induktions__kochplatte_2000w.htm nachdenken. Das Ding scheint einen Drehknopf für die Leistung zu haben...
Ein wichtiger Verbindungspunkt am Ausgang von C2 hat gefehlt. R4,R31.. schützt nur vor Überspannung. Knapp 100:1, da dürften nur noch 3V minus Uf von D6 an C2 ankommen. Die Referenz an Pin7 liegt auch bei 3V, da passiert im Normalbetrieb nix. C4 scheint frei zu schwingen allerdings von der PWM über D17/18 gesteuert, wie auch immer. Wenn die Uc vom IGBT 10% größer als Ub wird, macht C3 den Generator tot. Das erklärt auch den Folienkondensator C18. Q3 dient auch nur der Uc Überwachung. Bei dem Teiler könnte ich mir eine "Topferkennung" vorstellen - Schwingkreis ohne Dämpfung, Uc in Richtung 1kV. Das setzt aber alles voraus, dass ich die Widerstände halbwegs richtig ermittelt habe und keine Schaltungsfehler gemacht habe. Um C4 ist mir momentan zu viel Vogelfutter. D17/18 sind wohl Clampingdioden, die die Ausgangsspannung auf Upwm + 2*Uf begrenzen. Was das bewirkt ..??. D4 ist für "Notaus", vielleicht wenn der Topf fehlt. Der IGBT wird wahrscheinlich mit recht konstanten Impulsen angesteuert. Der MC macht dann noch eine Paketsteuerung. Je nach Energiestufe ändert sich das Power/Pause Verhältnis. Im Explosivzustand sind Messungen wohl sinnlos. Keine Spule, keine Uc am IGBT. Damit fehlen drei Rückführungen. Ich schätze, dann versucht der Generator auf Maximalleistung hochzufahren. Frohes Basteln mit vielen ????? Lothar
Kann mir jemand sagen, wo man solche Platten BILLIGST bekommen kann? Hier in Kehl oder Offenburg gibt es nur ab 60 TEuro aufwärts. Grüße Michelle
lol Michelle, im Offenburg sitzt firma AERA Rundfunk- und Fernseh-GmbH, die produzieren die "Superior" geräte, bzw verkaufen die - unter anderen Art nr. 10000132, bezeichnung IC3702C. Das ist so ein Induktionskochfeld, preise zwischen 29-39eur (kaufland 29eur)
Aha, mein Kühlschrank ist leergefressen und dann nutze ich das am Dienstag aus, mich mal bei Kaufland umzusehen. Eehm achja, seitwann hat eine Firma für Rundfunk- und Fernseh-Irgendwas mit Herden zu tun? Sind die Eigentümer chinesen? ie machen mnämlich auch so komische sachen. Auf der einen seite Produzieren Sie Handys, dann Kinderbekleidung und Widerstände sowie Gummi-Glocks... Echt abgefahren Gute Nacht Michelle
Ich habe das noch mit einem Kollegen durchgesprochen und es mir überlegt - ich werde erstmal die Finger von dem Thema lassen. Das ist mir alles zu heiss und meine beiden anderen Kochfelder sehen innen schon wieder leicht anders aus. Also könnte man die Arbeit nichtmal für alle Platten nutzen. Es ärgert mich weiterhin, daß diese ganzen Einzelplatten durch so unnötige Punkte eingeschränkt sind. Aber es wird wohl nicht so weit kommen, daß man alle möglichen Kochfelder durch einen neuen Universal-Chip pimpen kann, den ein paar Leute zusammen entwickeln. Schade, aber wohl nicht zu ändern. Vielen Dank an alle, die sich hier beteiligt haben!
Ist zwar schon älter, aber vielleicht weiß ja jemand was. Ich würde gerne eine ähnliche Platte über einen Arduino steuern/regeln. Ich gehe jetzt davon aus, dass vom Bedienteil nur Pulse an den eigentlich Controller gehen um +- an/aus usw. zu steuern. Also beim Drücken einer Taste liegt eine Spannung an, sonst nicht. Stimmt das so? Hat jemand mal gemessen wie hoch die Spannung ist? Wäre dankbar für Antworten!
Hatte die gleichen Probleme wie der TO. Dieser alte Thread hat mich angeregt, meine Induktionsplatte zu öffnen und das Thema ernsthaft anzugehen. Nach Aufmalen des Schaltplans und unzähligen Messungen mit einem Speicher-Oszi war es dann soweit. Originalen Controller ausgelötet und eine Adapterplatine für einen 16F1503 eingebaut. Die Firmware dazu habe ich mittlerweile soweit, daß die Grundfunktionen vorhanden sind (soll heissen man kann wieder kochen). Falls noch Interesse besteht, kann ich das Projekt gerne vorstellen.
...kuules Projekt - magst du vll etwas über die grundlegenden Funktionen und deine erhellensten Erkenntnisse sagen? Wäre sicherlich lesenswert, Danke. Klaus.
Hallo Scotty, natürlich besteht Interesse an deinem Projekt, sieht man ja an den ~2000 Downloads pro Bild oben. Besonders interessieren würde mich, was der µC genau tun muss. Schaltet er nur einen Schwingkreis ein oder ist die Steuerung für eine Class-E Endstufe mit Nulldurchgangserkennung und variabler Frequenz implementiert? Haben die Jungs Schutzfunktionen vorgesehen? Also auch wenn ich keinen Nachbau plane, es werden viele hier dankbar für deine Erfahrungen sein. Viele Grüße Bernhard
Nun, dannn liefere ich mal den Schaltplan. Wie der Resonator funktioniert hab ich hier gefunden, das Grundprinzip ist dasselbe: http://openschemes.com/2010/12/09/circuit-analysis-of-the-1-8kw-induction-hotplate/ Der µC muss den Resonator also nur ein-/ausschalten und über die PWM Pulsbreite die Leistung steuern. Die PWM Frequenz selbst ist konstant (9,5kHz) und hat mit der Resonanzfrequenz des LC-Kreises nix am Hut. Nebenher überwacht der µC noch die Temperaturen und kümmert sich mittles TM1628 um das Bedienfeld. Das Hauptproblem war, zu verstehen wie der Resonator gestartet und dann auch wieder zuverlässig gestoppt wird. Einmal angestossen läuft der nämlich von selbst. Vielleicht kommt jemand drauf, bevor ich die (etwas unkonventionelle) Lösung beschreibe.
Scotty schrieb: > Das Hauptproblem war, zu verstehen wie der Resonator gestartet und dann > auch wieder zuverlässig gestoppt wird. Meine Vermutung: Zum Stoppen wird Pin 1 oder Pin 8 von IC1 auf Ausgang und LOW geschalten? Zum Starten gibt Pin 5 (PWM1) 5 Volt aus, und Pin 1 einen Puls mit 0 Volt aus. Dadurch liegt am Komparator IC5B an + etwa 5 Volt und an - kurze Zeit 0 Volt an.
Meinen Respekt, genau so ist es. Hab damals einen 220 Ohm Widerstand zwischen Pin 1 des µC und dem Ausgang vom Opamp gelötet und mir dann beide Signale angesehen. Dieser "Angstwiderstand" ist auf meinem Adapterboard natürlich auch drauf. Im Ruhezustand liegen dort 6V an. Dann legt der µC an Pin 2 eine PWM an und prügelt am Pin 1 den Ausgang für 2 µs brutal auf LOW, schon läuft der Resonator. Dachte nicht, daß der LM339 das auf Dauer aushält, aber vielleicht ist dies ja beabsichtigt. Zum Stoppen reicht es nicht, die PWM abschalten. Vor allem bei hohem duty cycle schwingt das Teil sonst unkontrolliert weiter. Bei meiner Lösung nagle ich den Pin 1 einfach dauerhaft auf HIGH fest. Beim Original wird Pin 8 auf LOW geschaltet. Der Pin 8 hat aber eigentlich eine andere Funktion. Noch der Hinweis meine Erkentnisse beruhen ausschließlich auf Messungen. Hab keinen Zugriff auf die Firmware des N79A8211, nicht mal ein englischsprachiges Datenblatt zu diesem µC konnte ich auftreiben.
Scotty schrieb: > Dachte nicht, daß der LM339 das auf Dauer aushält, aber > vielleicht ist dies ja beabsichtigt. Einem Komparator macht das nichts aus, siehe auch Datenblatt "Differential Input Voltage". Manche Operationsverstärker sind da empfindlich und der Stromverbrauch geht in die Höhe. > Bei meiner Lösung nagle ich den Pin 1 einfach dauerhaft auf HIGH fest. Gibt das nicht einen Kurzschluss mit dem Ausgang des LM399? > Noch der Hinweis meine Erkentnisse beruhen ausschließlich auf Messungen. Das ist doch positiv! > Hab keinen Zugriff auf die Firmware des N79A8211, nicht mal ein > englischsprachiges Datenblatt zu diesem µC konnte ich auftreiben. Ich vermute es gibt gar keines, im Anhang das chinesische.
Ingo G. schrieb: > Ich kann beispielsweise zum Kartoffelkochen "20 Minuten bei 100 Grad" > einstellen aber das ist eben ein Tick zu wenig, da kocht es nicht > wirklich. Nächste Stufe wären 120 Grad und das ist dann schon wieder zu > viel des Guten und eigentlich würde ich lieber 18 Minuten nehmen... Das funktioniert nicht so ohne weiteres. Der Temperatursensor misst durch die Glas- oder Keramikplatte die Topfbodentemperatur. Das ist oft wieder eine andere als die Topfinnenseitentemperatur und die ist wieder eine andere als die des Kochgutes. Das was das Ding misst ist eine "Schätztemperatur" die vermutlich eine Toleranz von +/- 15° oder 20° hat. Zudem regelt das Induktionskochfeld lediglich durch eine ON/OF Regelung wie die Mikrowelle. Damit lässt sich keine besonders genaue Temperaturregelung implementieren. Die genauste Lösung wäre eine ON/OF Steuerung mit einem externen Thermometer welches ins Kochgut eintaucht mune eine kleine Hysterese hat, ähnlich dem Prinzip wie konventionell beheizte Labrorührer arbeiten (Externes Kontaktthermomether)
Alexander S. schrieb: > Gibt das nicht einen Kurzschluss mit dem Ausgang des LM399? Das ist ja gerade das Interessante an dieser Schaltung. Das Grundgesetz, ein Ausgang darf nicht direkt an einem anderen Ausgang hängen, einfach mal ignoriert. Es funktioniert wohl da der LM339 auf HIGH nicht mehr als 1 µA hergibt, da kann der µC locker drüberfahren. So sind auch R31 und R36 als einfache Pegelwandler machbar. Bei LOW sind es 16 mA, daher habe ich im Adapter einen Schutzwiderstand drinnen. Das chinesische Datenblatt hatte ich schon gesehen. Gibt noch ein par mehr Dokumente über die Pheripherie auf dycmcu.com. Für mich leider nicht lesbar. @Ingo Ja, der Temperaturfühler unter der Keramikplatte ist relativ sinnbefreit. Ich benutze den in meiner Firmware nur zur Notabschaltung bei Übertemperatur. Den Aufwand, dafür eine Temperaturregelung zu implementieren, habe ich mir gleich geschenkt. Möchte aber später einen externen Temperaturfühler nachrüsten, der von oben in den Topf gesteckt wird (wie auch von dir erwähnt). Den Schaltbetrieb (ON/OFF) macht der Original µC nur in den Leistungsstufen 1 und 2. Die Stufen 3 bis 9 werden mit einer always on PWM mit Pulsbreite 65% bis 88% realisiert. Der Schaltbetrieb war einer meiner Kritikpunkte, hab daher drauf verzichtet und dafür den unteren PWM Grenzwert auf 40% festgelegt. Der Resonator schwingt zwar schon ab etwa 30% an aber da wird der IGBT sehr schnell warm. Hat wohl doch einen Hintergrund, warum sie nicht soweit runtergehen.
Scotty schrieb: > Der Schaltbetrieb war einer meiner Kritikpunkte, hab daher drauf > verzichtet und dafür den unteren PWM Grenzwert auf 40% festgelegt. Der > Resonator schwingt zwar schon ab etwa 30% an aber da wird der IGBT sehr > schnell warm. Hat wohl doch einen Hintergrund, warum sie nicht soweit > runtergehen. Könnte man nicht die Zykluszeit für den Schaltbetrieb soweit reduzieren, daß sie im Vergleich zur thermischen Trägheit des Topfes keine Rolle mehr spielt? Also z.B. 100ms an mit 65%, 400ms aus. Oder braucht der Resonator so lange zum anschwingen, daß 100ms unrealistisch sind?
Der Resonator würde das wohl mitmachen. Ich lasse ja die PWM mit 40% weiter laufen auch wennn der Resonator aus ist, halte aber Pin 1 auf HIGH. Dadurch springt er mit einem 2 µs Impuls am Pin 1 quasi sofort an. Beim Stoppen schwingt er noch 2 mal nach. Hab's mal eben ausprobiert (siehe Anhang). Zur besseren Sichtbarmachung des Ausschaltzeitpunkts ausnahmsweise die PWM auch mit abgeschaltet. Was gegen so kurze Schaltzeiten spricht, ist die Topferkennung. Es gibt nämlich zwei davon: 1) In einem 200 µs Zeitfenster unmittelbar nach dem Startimpuls. Wie das genau funktioniert werden wir noch separat beleuchten, da kommt Pin 8 ins Spiel. 2) Im aktiven Betrieb, da reicht es den Stromwert am PIN 13 anzusehen. Ohne Topf fliesst da nur ein geringer Strom. Die ADC Messung im 16F1503 mache ich mit einem Interrupt getriggert von Pin 3 um brauchbare Werte zu bekommen. Ausserdem gibt es da noch ein hörbares Knacksen bei jedem Start des Resonators. Das würde bei so kurzen Intervallen unangenehm stören.
Scotty schrieb: > Das Grundgesetz, ein Ausgang darf nicht direkt an einem anderen Ausgang > hängen, einfach mal ignoriert. Es funktioniert wohl da der LM339 auf > HIGH nicht mehr als 1 µA hergibt, Der Ausgang ist auch ein Open-Collector, daher kann dort nur ein Strom hereinfließen.
Danke für den Hinweis. OpAmp mit OC kannte ich bisher noch nicht. Manchmal übersieht man auch das Offensichtlichste. Dann werde ich am Abend mal testen, wie lang er nachschwingt mit PWM aus, PIN 8 LOW und PIN 1 auf Eingang. Mit Topf ist die Luft schnell raus aber ohne Topf könnte das interessant werden.
Ist ja auch kein OpAmp sondern ein Komparator, der im Gründe ein digitales Signal liefert. Und im DB, Seite 1, steht: ... - Open Collector Outputs for Wired and Connectors ... - Output Compatible With TTL, DTL and MOS Logic System ...
Denke ich hab's verstanden. Die Methode Pin 1 auf Eingang, PWM aus und Pin 8 auf LOW nageln stoppt den Resonator zuverlässig. Instant On geht ohne PWM natürlich nicht mehr. Da wird etwas Wartezeit nötig sein, bevor ich den Startimpuls absetzen kann. Werde den Code mal entsprechend umbauen. Aus den angehängten Bildern könnt ihr sicher schon erahnen, wie die Topferkennung funktioniert. Das gelbe Signal dort ist nur ein Triggerimpuls, den ich mir zum Auschaltzeitpunkt am Pin 10 ausgeben hab lassen.
Beitrag #5737226 wurde von einem Moderator gelöscht.
Scotty, gibt's dein Induktionskochfeld noch und wenn ja, wie gehts im?
Bitte melde dich an um einen Beitrag zu schreiben. Anmeldung ist kostenlos und dauert nur eine Minute.
Bestehender Account
Schon ein Account bei Google/GoogleMail? Keine Anmeldung erforderlich!
Mit Google-Account einloggen
Mit Google-Account einloggen
Noch kein Account? Hier anmelden.





















