Ich suche komplettes kit mit einem 8051 µC. Ich habe schon so einiges durchforstet, aber noch nicht das richtige gefunden. Leider habe ich nicht die nötig Ausrüstung um mir ein Port selbst herzustellen. Daher möchte ich einen fertigen kaufen. Er sollte über die RS232 Schnittstelle ansprechbar sein. Für ein paar Tipps wäre ich sehr dankbar! MfG tom
Was meinst Du mit 'Port'? Es gibt Controller (z.B. AT89C51ED2) die mittels SW über die UART (RS232) geflasht werden können (für diesen: FLIP von Atmel, kostenlos) Dazu muss die serielle Schnittstelle bestückt sein (MAX232 + DB9 Buchse) Oder Du kannst Controller auch per SPI flashen (AT89S52, AT89S8253) Dazu benötigst Du dann aber wiederum HW und SW. Die Atmel-8051er sind recht günstig und verfügbar. Ich denke der AT89C51ED2 ist der einfachste und günstigste Weg, um ohne Hardware sofort loslegen zu können. Doku, Programmer, etc.: http://www.atmel.com/dyn/products/product_card_mcu.asp?part_id=3045 Teile: http://www.reichelt.de/?ACTION=3;ARTICLE=48460;PROVID=2402 http://www.reichelt.de/?ACTION=3;ARTICLE=14701;PROVID=2402 http://www.reichelt.de/?ACTION=3;ARTICLE=11216;PROVID=2402 ... dazu - ein paar 100nF Kondensatoren - 2x 22pF - einen Quarz - DB9 Buchse/Stecker (je nachdem welche Seite Du verwenden möchtest) - Lochrasterplatte - Mindestens 2 Taster Dann benötigst Du noch einen Compiler für die Sprache, die Du programmieren möchtest ... Viel Spaß damit Gruß Jobst
Nachtrag: http://www.fakultaet1.fh-hannover.de/fachgebiete/industrieelektronik-und-digitaltechnik/forschung-und-entwicklung/p1/index.html Gruß Jobst
Es gibt für die ADuC's von Analog-Devices Starter-Kits, da kannst Du gleich loslegen. Die ADuC's sind 8051-Derivate, haben einen nicht löschbaren "Mini-Bootlader" an Board, etc. Einfach mal bei Analog.com schauen z.B. unter ADuC832. Bei dem Starter-Kit ist auch recht brauchbare SW dabei. (Die Starter-Kit-Platine hat auch noch ein Stück Lochraster zum Aufbauen eigener HArdware....)
Als Einsteiger würde ich nicht den schon längst veraltlten 8051 anfassen, beginne lieber mit einer modernen uC-Familie, z.B. 8-Bit AVR
lassen Sie sich nicht von gut gemeinten Ratschlägen verwirren. Wer einen 8051 will, soll auch einen bekommen. Nur ist es tatsächlich so, dass in den meisten Fällen der 8051 als Kern bezeichnet wird. Der 8051 an Solches, ist ein Mikroprozessor/CPU und wird mit Schnittstellenbausteinen verschaltet. Modernere Ausführungen haben solche Schnittstellenbausteine schon ietegriert. Die Bausteine haben dann die Bezeichnung z.B., 80535 oder irgendwie. Die gibt es dann von fast allen Herstellern in verschiedenen Ausführungen, auch als Starterkit. Bin kein Freund vom Vorgenannten, aber der 8051-Kern ist eben so verbreitet und sicher keine slechte Wahl. Suchen Sie einfach bei Farnell/ Glyn/ RS-Components, oder Irgendwo. Hersteller Maxim/ Phillips/ Intel/ eigentlich jeder. Sollten Sie trotzdem nicht weiterkommen, dann bei mir. mfG Josef Huber
also 8051 ist zwar alt wird aber immer noch sehr viel eingesetzt. Ich hab dieses Kit: http://www.elektor.de/products/kits-modules/modules-%28-9x%29/flashboard-starter-kit-2-%28010208-92%29.12480.lynkx Ist ein guter Einstieg. Es laufen auch die aktuellen AT89S8253 Controller drauf. Da ich aber keine 8051 mehr verwende kannst du es haben wenn du willst. Falls du daran interesse hast, einfach eine PN
www.silabs.com/products/mcu/Pages/ToolStick.aspx Base Adapter + z.B. ToolStick582DC, IDE von SiLabs, Compiler SDCC (insg. um die 25€). Moderne 8051er (nicht die alten 12-Takt oder 4-Takt pro Befehl Teile), flexible Peripherie ADC, I2C, SPI, Timer, PWM, interne Takterzeugung.
Danke schon mal für eure zahlreichen Antworten! Ja, wir benztuen Keil µVision im Theoriefach. Da es mir aber mit der Hardware mehr Spaß macht, möchte ich auch ein Board kaufen. Mit "Port" meine ich Board. In der Schule verwenen wir den µC SAB 80C51X. Das Board wurde in den 90 - Jahren von unseren Lehrern entwickelt. Wenn ich endlich ein Board finden würde, das sehr ähnlich wie diese arbeiten würde, würde ich es sofort kaufen. In der schule verwenden wir das Programm "Zeus" zum assemblieren. Sonst haben wir ganz normal die dateien work.hex, work.def und work.asm. Vor allem sollte es auch mit 11MHz laufen, damit ich dann mit den Berechnungen für die Schleifen usw. Vorteil habe. Ich lege sehr viel Wert darauf, dass es sehr ähnlich zu dem Board ist, welches wir in der Schule verwenden. Ich könnte es auch ohne Probleme selbst bauen, habe aber in letzter zeit viel ich Hochfrequenztechnik zu tun. Sonst hätte ich mir schon längst einen gebaut. Sollte noch jemand einen "ältere" selbst gebauten µC haben und nicht mehr gebrauchen, würde ich dafür auch gut bezahlen. Danke im Voraus!
SAB 80C51X ist kein spezieller Controller, sondern steht auch wieder für
die 8051er Familie von Siemens damals. Wenn du ein Board suchst, welches
möglichst nahe an dein Experimentierboard rankommt, dann musst du schon
die genau Bezeichnung des Controllers raussuchen und uns mitteilen. Wenn
es wirklich ein SAB... ist, also von Siemens, dann muss es ein größerer
Controller sein. Denn von Siemens gab es damals nur den 80C515(A)/80C535
und 80C517(A)/80C537 Controller.
Ciao,
Rainer
So, ich habe heute meinen Lehrer gefragt. Es ist der 80C552. Wenn also jemand ein fertiges Board mit diesem Controller hat oder den link dazu weiß, wo es diesen zu kaufen gibt, wäre ich sehr froh. Gruß tom
Naja wenn du dich mit µC beschäftigst solltest du eigentlich auch den Transfer von 80C552 zu AT89 hinbekommen. Bis auf ein paar Register ist der Unterschied nicht groß Mit den Atmel AT89 kannst du dann auch im Privatbereich schon einiges anfangen. Da gibts eine vielzahl von Typen auch welche mit USB, CAN sowie mit signle-cycle cores. Die Siemens Controller werden doch gar nicht mehr produziert oder? Viele der AT89 (z.B. AT89C51ED2) haben auch schon einen seriellen bootloader, damit brauchst du nichtmal ein Programmiergerät um die zum laufen zu bekommen.
Ich denke wir reden einander vorbei ... ich möchte einfach einen sehr ähnlichen µC kaufen wie der, den wir in der Schule verwenden. Also der 80C552. Vor allem sollte er auch mit der gleichen Frequenz laufen(ca. 11MHz), damit ich dann schon einen Vorteil beim Berechnen der Schleifen usw. habe. MfG tom
Schau mal hier, genau das Richtige für die Schule und paßt auch zu Deinem Controller: http://www.webmart.de/wmshop.cfm?ID=12116&ProductID=473467&CID=87772&do=detail Herby
Das wäre perfekt, jedoch muss ich mir da dann die ganzen Bauteile besorgen und und dafür habe ich im Moment keine zeit. Habe gerade Prüfungsstress und mit µC sollte ich auch schon üben. Ich hätte eigentlich ein fertiges gesucht. MfG tom
Also, das Easy Kit XC864 könnte man nehmen. Der XC8xx ist sozusagen der moderne Nachfolger von dem 80C552. Von infineon (ehemals Siemens), mit 8051er Kern (aber 6 mal schneller als der ur-8051 bei gleichem Quarz-Takt), und mit ultra-super-duper-modernem hightech on-chip. http://www.infineon.com/cms/de/product/channel.html?channel=db3a30431b3e89eb011b5acd0d5522b2
Jobst M. schrieb:
> Ist der 80C552 nicht ehr ein Philips-Ding?
Wie ich vorher sxhon mal sagte, Siemens stellte nur den 80C535/515 und
den 80C537/517 her, sonst keinen 8051er. Der 80C552 war von Philips. :)
Hans Meier schrieb: > Der XC8xx ist sozusagen der moderne Nachfolger von dem 80C552. Das verwirrte mich etwas ... naja, nicht viel ;-) Fox Mulder schrieb: > Siemens stellte nur den 80C535/515 und den 80C537/517 her ... naja, und die C5xx unc XC8xx CPUs ... Aber der 80C552 war Philips, deshalb kann der Siemens XC8xx ja gar nicht der Nachfolger sein ... Die XC8xx Teile sind im übrigen richtig nett ... Gruß Jobst
Jobst M. schrieb: > Fox Mulder schrieb: >> Siemens stellte nur den 80C535/515 und den 80C537/517 her > > ... naja, und die C5xx unc XC8xx CPUs ... Soweit mir bekannt ist, sind die C5xx und XC8xx aber erst von Infineon und nicht mehr original von Siemens auf den Markt gekommen. Kann mich da aber auch täuschen. ;)
Okay. Infineon und Siemens werfe ich in einen Topp. Aber Philips (NXP) ist es definitiv nicht :-) Gruß Jobst
Habe mir nicht gedacht, dass man so einen µC so schwer findet. Ich möchte einfach einen sehr ähnlichen µC kaufen wie der, den wir in der Schule verwenden.(das komplette board, damit ich nichts mehr einlöten muss und die bauteile nicht besorgen muss) Also der 80C552. Vor allem sollte er auch mit der gleichen Frequenz laufen(ca. 11MHz), damit ich dann schon einen Vorteil beim Berechnen der Schleifen usw. habe. Hat vielleicht jemand noch so einen zu verkaufen? MfG tom
Du kannst in das Board -welches es dann auch immer werden wird- einen 11.0592MHz Quarz einlöten. Alle 8051er sprechen die selbe Sprache, unterscheiden sich nur in der Peripherie. Gruß Jobst
Also ich denke, wir kennen deine Anforderungen jetzt.
Aber ein Experimentierboard mit einem 80C552 zu bekommen wird schwer
werden. Dieser Controller wird nicht mehr hergestellt und neuere
Controller sind häufig vom Timing her deutlich schneller.
Eventuell solltest du mal nach Boards mit dem 80C535/515 oder 80C537/517
schauen. Die sind vermutlich noch eher zu bekommen und kommen dem 552
von den Spezifikation sehr nahe.
Ich habe hier z.B. noch 3 Boards mit dem 80C517/517A liegen, Foto siehe
[1].
Die Boards sind ~15 Jahre alt aber selbst heutzutage finde ich den
Controller noch schön. Hat zwar kein integriertes Flash, aber mit bis zu
64KB externem Eprom (oder Flash) und 64kb Ram ist er doch so manchem
aktuellen Controller überlegen. Und mit 40 digitalen I/O sowie
zusätzlich 12 digitalen/analogen Eingängen kann er auch noch einiges
bewältigen. :)
Ciao,
Rainer
[1]
http://www.mikrocontroller.net/attachment/47702/80C517A_Opto-Net_Mini.jpg
Genau das habe ich gesucht! Ich habe auch schon in der Bucht nach etwas ähnlichem gesucht, habe aber nichts gefunden. Würdest du ein Board eventuell mit der dazugehörigen Software verkaufen? Ich bin star interessiert daren. MfG Tom
Hallo tom, ich glaube, von PalmTec werden auch ferig aufgebaute Boards verkauft. Schick denen doch einfach manl eine Mail, wenn Du das Board gebrauchen kannst. http://www.webmart.de/wmshop.cfm?ID=12116&ProductID=473467&CID=87772&do=detail Herby
Tom eines der Boards kann ich gerne hergeben. Ich benutze sie
mittlerweile sowieso kaum noch, da ich meistens mit neueren Derivaten
arbeite. Ich werde am Wochenende mal ein Board raussuchen und testen, ob
es noch problemlos funktioniert. Dann sage ich dir noch mal bescheid.
Aber wegen der Software weiß ich nicht genau, was du meinst. Das Board
ansich ist ja nur per externem Eprom oder Flash Baustein zu
programmieren. Also bräuchtest du ein Programmiergerät dafür. Es ist
zwar möglich die Adressierung auf Von-Neumann umzustellen und somit
Programme aus dem Ram auszuführen, aber dafür brauchst du ebenfalls
einen passenden Bootloader. Soweit ich weiß, gibt es von Keil einen, der
mit der Keil Entwicklungsumgebung zusammen funktionieren soll. Aber die
Software zum Erstellen deiner Programme musst du dir schon selber
besorgen. ;)
Ach und momentan ist ein 12MHz Quarz bestückt. Diesen kannst du aber
problemlos rauslöten und durch einen 11MHz ersetzen, wenn du willst. Ich
habe auf einem der Boards mir einen Sockel für den Quarz eingelötet,
damit ich verschiedene Quarze schnell mal reinstecken kann.
Die Befehlscodes sind bei allen 8051er Derivaten immer identisch. Der
Untrschied liegt bei der Programmierung immer nur in den anzusprechenden
SFRs.
Ciao,
Rainer
Ich habe letztes Wochenende leider keine Zeit mehr gehabt das Board zu
testen. Ich habe es aber heute mal wieder zum laufen bringen können.
Also allem Anschein nach funktioniert es noch genauso schön wie vor 15
Jahren. :)
Es ist momentan mit beiden RS232 bestückt, wobei man eine auf die
onboard LWL Schnittstelle umlegen kann. Dazu sind 64kb Ram, eine 5V
Referenz für den integrierten 10Bit AD-Wandler sowie ein Dipschalter
drauf. Die Speicherverwaltung kann auf Harvard oder Von-Neumann gestellt
werden. Es ist kein Eprom drauf, aber da würde ich dir dann sowieso eher
empfehlen einen Flash zu benutzen. Der ist deutlich einfacher zu löschen
als ein Eprom und er funktioniert problemlos als Ersatz dafür. Auf
meinem zweiten Board benutze ich z.B. einen AT89C256-70 als Rom-Ersatz.
Aber du musst dir natürlich im Klaren sein, dass du immer ein externes
Programmiergerät benötigst um den Flash zu programmieren. Damals gab es
noch keine integrierten Bootloader in den Controllern. Aber du hast
natürlich die Möglichkeit, einen Bootloader in den Flash einmal
einzuprogrammieren und dann mit der Von-Neumann Architektur zu arbeiten.
;)
Also falls du noch Interesse dadran haben solltest, dann sag bescheid.
Ich würde dir dann Kopien der nötigen Informationen zu dem Board aus dem
Buch erstellen.
Ciao,
Rainer
Vielen Dank für Eure Bemühungen! Ich habe mich bei meinem Lehrer nochmal erkundigt und ein Board von Silabs gekauft. mfg tom
Ich möchte noch die DS89C4x0er Reihe von Maxim erwähnen, hat UART-Bootloader und 33MIPS bei 33 MHz. Gibt es auch als Sample ;) Sehr schön ist generell bei den 8051ern, dass es nen 8051er von jeden gibt und man so sehr flexibel ist, gibt es sogar in USB Hubs oder USB-Seriell-Wandlern(TUSB Reihe von TI).
Entschuldigt die spaete Bemerkung, aber fuer einen SAB8032 oder SAB8052 findet man sowohl ein Datenblatt, als auch hab ich ersteren in real noch wo rumfliegen, gabs also. "C" ist eine andere Sache.
Bin gerade ueber diesen Beitrag gestolpert und dachte ein paar Korrekturen koennten nicht schaden. @ Fox Mulder: Den 80C552 gibt's nach wie vor von NXP und ab Lager z.B. bei Digikey. Ist alt und relativ teuer aber immer noch beliebt. @ Jobstens-de Richtig ist, die 8051 sprechen dieselbe Sprache, weniger richtig ist, dass sie sich nur in der Peripherie unterscheiden. Das Timing ist extrem unterschiedlich zwischen z.b. einem Silabs und einem 80C552. Nicht nur dass der eine eine 1-Zyklen Maschine, der andere eine 12-Zyklen Maschine ist, oft gibt's dann auch noch Unterschiede in der Skalierung. @Peter " Als Einsteiger würde ich nicht den schon längst veraltlten 8051 anfassen, beginne lieber mit einer modernen uC-Familie, z.B. 8-Bit AVR" Das hat eindeutig mit Ignoranz zu tun. Es gibt keinen 8-bit AVR oder auch XMEGA der an die Leistung eines schnellen 100MHz Silabs rankommt, nicht mal im Traum. Es gab den 8051 vor dem AVR und es wird ihn auch noch nach dem AVR geben. Konnte das nicht verkeifen, schliesslich suchen hier viele Anfaenger nach korrekten Informationen. Gruss, Robert
Robert Teufel schrieb: > Es gab den 8051 vor dem AVR und es wird ihn auch > noch nach dem AVR geben. Der Spruch ist schön. Wenn Atmel den AVR aufgibt, gibt es keine AVRs mehr. Beim 8051er müssten so ca. 20 Firmen den µC aufgeben.
Hallo, mir ergeht es ähnlich. Ich habe in einem Studium den 8051 gelernt. Das ganze nur in der Theorie, programmiert mit Keil µVision. Prüfungen wurden auf dem Papier "programmiert". Gern würde ich darauf aufbauen und nicht nur theoretisch sondern praktisch in Hardware. Gut, der 8051 ist nicht mehr der Neuste, aber für den Anfang ist es ganz gut dass ich auf mein theoretisches Wissen aufbauen kann. Später kann ich gern mich auch auf weitere µC/PIC's, AT's etc... stürzen. Dazu bräuchte ich ein paar Informationen von euch: Welches Experimentierboard ist zu empfehlen wo schon alles vorhanden ist wie Taster/LED/EEprom? Welcher Programmer ist zu empfehlen (für EEprom) [entweder günstig für nur diesen Anwendungsfall oder ein paar Euros mehr dann universeller]? Welcher Assembler ist der Richtige für's programmieren und Schreiben ins EEprom?
Xxx Xxx schrieb: > Gut, der 8051 ist nicht mehr der Neuste, aber für > den Anfang ist es ganz gut dass ich auf mein theoretisches Wissen > aufbauen kann. Später kann ich gern mich auch auf weitere µC/PIC's, AT's > etc... stürzen. Und Du wirst sie verfluchen, denn die sind in Assembler absolute Grütze. Abgesehen davon, gibt es 8051er, die wesentlich flinker sind. > Dazu bräuchte ich ein paar Informationen von euch: > > Welches Experimentierboard ist zu empfehlen wo schon alles vorhanden ist > wie Taster/LED/EEprom? Meinst Du mit EEprom den Programmspeicher? Der ist bei modernen 8051ern schon integriert. Dafür kannst Du dann die Ports 0 und 2 auch benutzen. Ich würde empfehlen, einen Atmel AT89C51RB/RC2 oder Maxim DS89C450-MNL zu verwenden, mit MAX232 eine serielle Schnittstelle dran zu setzen und die Ports mit Wannensteckern oder Klemmleisten von Wago zu versehen. Quartz dran und das ganze auf Lochraster. Dann kennt man sein Board gleich. Den Atmel gibt es bei Reichelt um 7,- herum - leider nur als PLCC Das lässt sich mit Sockel aber auch gerade noch auf einer Lochraster löten. Läuft mit bis zu 60MHz bei max. 5MIPS 16K (RB2) / 32K (RC2) ROM 1K XRAM Der gesamte Bauteilaufwand dürfte 20,- nicht überschreiten. Der Dallas/Maxim-Chip ist z.B. bei Farnell oder RS zu bekommen - liegt bei 27,- Läuft mit 33MHz bei 16MIPS (einige Befehle benötigen sogar nur einen Takt) 64K ROM (der DS89C430 hat nur 16K) 1K XRAM Bauteilaufwand dann 40,- Beide Chips sind mit einem Terminalprogram bzw. der Atmel auch mit Flip (kostenlos von Atmel) zu programmieren. Die SiLabs Chips kann ich einem Anfänger eigentlich nicht empfehlen. > Welcher Programmer ist zu empfehlen (für EEprom) [entweder günstig für > nur diesen Anwendungsfall oder ein paar Euros mehr dann universeller]? s.o. (Meinst Du mit EEprom den Programmspeicher?) > Welcher Assembler ist der Richtige für's programmieren und Schreiben ins > EEprom? Der Assembler schreibt nichts in ein EEprom. Schau mal nach ASEM-51 - gibt es kostenlos im Netz. Gruß Jobst
Ich habe imStudium gelernt, wie man die 8051er-Serie mit dem Speicher verbindet (alles Theorie) da die 8051er alle zwar intern Speicher haben, aber die man nicht selbst beschreiben kann (kann nur der Hersteller fest nach Kundenwünschen einbrennen). Darum gab es immer externe Speicher auf dem Papier. Soweit möchte (noch nicht) davon weg, weil ich daruf gelernt habe. Alles was später noch so machbar ist, kann ich gern später noch dazu lernen. Momentan möchte ich nur das in Praxis umsetzten, wie ich es schon gelernt habe. Also 8051 + ext.ROM + Assembler. Nur weiss ich jetzt nicht, was ich für ein Board brauche. Ich möchte nicht erst eins Bauen, will sicher gehen dass es von Anfang an viele Möglichkeiten bietet (Ein- Ausgabe/Taster/LEDs,EEPROM etc....). Zudem, wenn was falsch gebaut wird, weiss ich dann nicht, liegt es ander Programmierung oder am Board. Welches Board ist gut? Und nun muss ich also noch die EEPROMS beschreiben für das Board und da fehlen mir jegliche Kenntnisse. Was brauche ich? Wie prorammieren? Daher eurer Hilfe gerfragt. Welche Hardware brauche ich? Wie programmieren? Welchen Assembler brauche ich? Kann man den für das Programmieren der EEPROMs nehmen?
Du kannst eigentlich jeden 8051 mit einem externen ROM versehen. Die schnellen müssen dafür allerdings gedrosselt werden. Von der Programmierung macht es keinen Unterschied. Ausserdem ist das so oldschool, daß Du Probleme bekommen wirst so ein Board zu bekommen. Desweiteren ist es blöd, ständig das EEprom aus dem Sockel zu rupfen, in den Programmer zu stecken und wieder in das Board zu stecken. Und nochmal: Der Assembler programmiert Dir nicht das EEprom - dort bekommst Du ein HEX-file heraus, das Du dann z.B. mit dem Galep in ein EEprom brennst. Zwei unterschiedliche Dinge. Ganz ehrlich!? Ich denke mit Deinem Vorhaben machst Du es Dir nicht leicht. 8051er mit internem Flash verhalten sich genau so wie mit externem ((E)EP)ROM. Nur der Hardwareaufwand ist wesentlich geringer. Du sparst Platz und Layout auf dem Board, Du sparst Ports, Du sparst Aufwand das ROM zu wechseln, Du sparst einen externen Brenner, Du sparst Geld. Ich bin raus. Gruß Jobst
> @fischgebruell Du wirst mit sehr hoher Wahrscheinlichkeit kein Board finden, welches deinen Ansprüchen genügt. Damit ist speziell das EPROM gemeint. Die Zeiten sind gelinde gesagt einfach vorbei. Heute haben µC in der Größenordnung den Code-Speicher einfach in Form von Flash integriert, auch der 8051. Wie schon von Jobst M. geschrieben wurde, ist es für die Programmierung nicht relevant, wo das Programm gespeichert wird. Es gibt neurdings 8051-Derivate wie z.B. den P89V51RD2 von NXP oder die von Jobst M. genannten von Atmel, welche sich über die serielle Schnittstelle Programmieren lassen. Einen solchen würde ich dir als Einsteiger auf jeden Fall an Herz legen. Mit nem MAX232 und ner Hand voll Hünerfutter, kannst du schnell eigene Testaufbauten auf nem Breadbord machen. Kannst dir auch nen USB-Handykabel (z.B für Siemens MC60) mit integriertem Pegelwandler besorgen dann brauchste keinen MAX232 und brauchst am Rechner keine serielle Schnittstelle. Zur Anregung verlinke ich mal eine Schaltung von Peter Danneger. Beitrag "8051 Entwicklungsboard" Wenns aber unbedingt wie beschreiben sein soll, dann versuch mal so ein Board in der Art zu bekommen: http://www.keil.com/support/man/docs/mcbx51/mcbx51_to_cpu.htm Das Problem mit dem EPROM-Brennen wurde ja schon erwähnt. Das macht heute einfach niemand mehr, wenn es nicht wirklich unbedingt sein muss. Kannst dich ja mal in der Uni umschauen, ob es da eventuell was in der Richtung zu holen gibt. Die nehmen das alte Zeug nämlich nicht mehr (ist jedenfalls bei mir an der Uni so). Dieses Board mach meines Erachtens einen vernünftigen Eindruck, auch wenn die Dokumentation zu wünschen übrig lässt. Da ist eigentlich alles dabei was man so als Anfänger so brauchen kann. Es hat nur keinen EPROM als Programmspeicher. http://www.51c51.com/enweb/xl400/40mm.htm (gibts in der Bucht). Damit kannst du auch bestimmte AVR verwenden. Wenn das zu teuer ist, dann hilft nur selber bauen oder irgendwo was günstigeres finden. OT: Ich stelle grad fest, dass die 8051 Dev-Boards aussterben. Man findet kaum noch bezahlbare Einsteigerboards. Gruß Skriptkiddy
Xxx Xxx schrieb: > Ich habe imStudium gelernt, wie man die 8051er-Serie mit dem Speicher > verbindet (alles Theorie) da die 8051er alle zwar intern Speicher haben, > aber die man nicht selbst beschreiben kann Ui, in welchem Jahrhundert war denn das? 8051 mit internem Flash gibt es mindestens seit 1993 (AT89C51). Und mit ISP (AT89S8252) glaube ich seit 1995. Ich empfehle heutzutage nen Atmel 8051 mit internem Bootloader, gibt welche für RS-232, CAN oder USB. Peter
Habt alle vielen Dank für Eure Antworten. Dann wird es wohl so sein, dass ich mich von den exteren EEPROMs verabschieden muss. So ein GALEP ist doch eine kostspielige Aktion bei den Preisen 300€ und aufwärts. Programmieren über serielle Schnittstelle ist heut auch nicht mehr so einfach, kaum ein Computer hat das noch, alles nur noch USB. Kann man denn die Microcontroller denn auch in einem Programmiergerät programmieren? Nutzt man dafür auch wieder den teuren GALEP? Bitte versteht mich nicht falsch, wenn ich ganz unten mit der Materie einsteigen will. Für mich ist es sehr hilfreich, auf mein (begrenztes) vorhandenes Wissen zurück zu greifen. Das besteht soweit daraus: - 8051 interner Aufbau und Beschaltung - Programmierung per Assembler Keil µVision (kleine Programme) mit Simulation Nun, um nicht ganz von vorn anzufangen möchte ich grundlegen erstmal mit der Harware spielen und dazu lernen. Wenn ich nun auf einen ganz anderen µController umsteige, fange ich mit dem lernen wieder ganz von vorn an und das wollte ich vermeiden. Späterer Umstieg ist aber nicht ausgeschlossen. Nun, was ich eben noch nicht weiss: - wie bekomme ich das Programm (z.B. von Keil) in den µController bzw. das EEPROM - funktioniert auch alles in der Praxis wie in der Theorie (deswegen suche ich so ein AnfängerBoard) - welches Programmiergerät brauch ich, wenn ich nicht das Experimentierboard an die serielle Schnittstelle oder USB zum programmieren hängen will bzw. mal ein Board baue ohne Schnittstelle? - welcher Assembler ist der Richtige? Sind die Assemblerbefehle bei allen µC gleich, d.h. wenn ich vom 8051 z.B. auf einen PIC/AT/etc. umsteige?
Xxx Xxx schrieb: > Programmieren über serielle Schnittstelle ist heut auch nicht mehr so > einfach, kaum ein Computer hat das noch, alles nur noch USB. Naja, 4,60€ sind wohl noch zu verschmerzen: http://www.reichelt.de/?;ACTION=3;LA=444;GROUP=C6993;GROUPID=17;ARTICLE=58641;START=0;SORT=artnr;OFFSET=100;SID=22KDNkoNS4ARYAACvGrIE9b2eff3930c6edb4990ea7e34c7feda0 Peter
Xxx Xxx schrieb: > Programmieren über serielle Schnittstelle ist heut auch nicht mehr so > einfach, kaum ein Computer hat das noch, alles nur noch USB. Heute will niemand mehr die µCs zum Programmieren aus dem Sockel ziehen, deshalb wurde ISP erfunden. > wie bekomme ich das Programm (z.B. von Keil) in den µController bzw. > das EEPROM Du musst im uVison angeben, dass du ein Hex-File erzeugt haben willst. Den Inhalt dieses Hex-Files musst du auf den Controller übertragen. Der einfachste Weg geht über 8051 mit RS232-Bootloader. Geht auch ohne Probleme mit nem USB zu RS232 Wandler, oder einem Handydatenkabel. Für das Flashen bieten die Hersteller Software an. Bei NXP heißt diese Software Flashmagic und bei Atmel Flip. > funktioniert auch alles in der Praxis wie in der Theorie Wenn du einen eigenen Testaufbau meinst, dann ja. Soviel kann man dabei nicht falsch machen, wenn man sich an einer fertigen Schaltung orientiert. Sollten dabei dennoch Probleme auftreten, wird dir hier sicher geholfen, wenn du höflich fragst. > (deswegen suche ich so ein AnfängerBoard) Ich hab auf die Schnelle kein weites Evalboard beim googeln gefunden, als das bereits von mir verlinkte. Es gibt leider fast keine Boards mehr für 8051. Am billigsten wird es sein, wenn du selber ein Board zusammenstellst. Alles benötigte für ein Klicki-Blinki-Board mit Programmerlösung gibt es bei Reichelt für knapp über nen Zwanziger. > welches Programmiergerät brauch ich, wenn ich nicht das > Experimentierboard an die serielle Schnittstelle oder USB zum Wenn du einen µC mit inegriertem RS232-Bootloader nimmst, dann brauchst du garkeinen separaten Programmer. > Sind die Assemblerbefehle bei allen µC gleich, d.h. wenn ich vom 8051 z.B. auf einen PIC/AT/etc. umsteige? Nein. Die Assemblersprache ist von Architektur zu Architektur verschieden und deren Umfang hängt vom Befehlssatz des Prozessors ab. Wenn du Portierbarkeit deiner Algorithmen wünscht, dann solltest du in C programmieren. Gruß Das Skriptende Kind
Xxx Xxx schrieb: > Programmieren über serielle Schnittstelle ist heut auch nicht mehr so > einfach, kaum ein Computer hat das noch, alles nur noch USB. Hat Peter bereits eine Antwort drauf gegeben - das Ding funktioniert auch unter Linux ohne das man etwas dafür tun muss. > Kann man denn die Microcontroller denn auch in einem Programmiergerät > programmieren? Nutzt man dafür auch wieder den teuren GALEP? Kann man, muss man aber nicht. s.u. > Bitte versteht mich nicht falsch, wenn ich ganz unten mit der Materie > einsteigen will. Für mich ist es sehr hilfreich, auf mein (begrenztes) > vorhandenes Wissen zurück zu greifen. > Das besteht soweit daraus: > - 8051 interner Aufbau und Beschaltung > - Programmierung per Assembler Keil µVision (kleine Programme) mit > Simulation Das brauchst Du nicht wegzuwerfen. Das passt alles noch. Nur der externe Programmspeicher ist in den Controller gewandert und dieser bringt auch gleich alles mit, um diesen zu beschreiben. > Nun, was ich eben noch nicht weiss: > - wie bekomme ich das Programm (z.B. von Keil) in den µController bzw. > das EEPROM Mit einem Terminalprogramm (z.B. Hyperterm) oder bei den Atmels mit Flip, welches es kostenlos auf deren Homepage gibt. > - funktioniert auch alles in der Praxis wie in der Theorie (deswegen > suche ich so ein AnfängerBoard) Theoretisch gibt es keinen Unterschied zwischen Theorie und Praxis ;-) Denkfehler werden Dir mehr im Weg sein ... > - welches Programmiergerät brauch ich, wenn ich nicht das > Experimentierboard an die serielle Schnittstelle oder USB zum > programmieren hängen will bzw. mal ein Board baue ohne Schnittstelle? Dann steckst Du den Controller in ein Board mit serieller Schnittstelle, programmierst ihn dort und steckst ihn dann ins Target-Board. > - welcher Assembler ist der Richtige? Sind die Assemblerbefehle bei > allen µC gleich, d.h. wenn ich vom 8051 z.B. auf einen PIC/AT/etc. > umsteige? Natürlich sind die Befehle nicht gleich. Ganz einfach schon deshalb, weil die CPUs unterschiedlich arbeiten. (Der 8051 hat z.B. einen Akku, die AVRs nicht) Auch mein Tipp: Bau das Board von Peter auf und spiel damit herum. Das ist nun wirklich nicht die Investition! Und jeder hier wird Dir weiter helfen, wenn Du damit nicht weiter kommst. Gruß Jobst
Ich würde dir raten, wenn du schon wieder anfangen willst, dann lieber
gleich in C anstatt Assembler. Ich habe mir damals für den Umstieg von
Assembler auf C die Bücher von www.c51.de gekauft, welche ich nur
weiterempfehlen kann. Dort wird im ersten Teil die Hardware sowie
Assembler und C programmierung erklärt. Das sollte für dich ein guter
Einstieg sein.
Und wenn du wirklich noch ein altes 8031er Board mit externem Eprom
suchst, dann kann ich dir eine noch unbestückte Platine schenken. Ich
habe 1993 mir mal ein Board mit einem 8031 nachgebaut, welches im ELV
Journal veröffentlicht wurde. Damals hatte ich mir zwei Platinen geätzt
aber nur eine bestückt. Die zweite habe ich seit dem immer noch im
Schrank liegen. Dadrauf befindet sich nach dem Bestücken aber nur ein
8031/32, ein Eprom (baugleicher Flash geht auch und ist leichter
wiederzubeschreiben), ein Max232, ein serielles 8pin EEprom und ein
Spannungsregler. Sämtliche Ports sind auf 10 polige Steckerleisten
gelegt. Die Platine ist aber noch nicht gebohrt, weshalb du das selber
erst noch machen müsstest. Falls du interesse an dem Board hast, dann
schick mir eine PM. Für einen kleinen Obolus (5€ wegen Versand) kannst
du auch die bestückte Pltine haben, da ich sie sowieso nicht mehr
benutze. ;)
Ciao,
Rainer
Fox Mulder schrieb: > Hier ein Foto der unbestückten Platine. Externe Speicheranbindung und dann nicht mal RAM? :-D Ich habe hier auch noch ein 8052 Bastelboard, welches 1 EPROM und 2x RAM hat. Jeweils 32K. Im EPROM befindet sich ein Bootloader, mit dem ein HEXfile in das erste RAM geschrieben werden kann. Dann drückt man auf einen der beiden Reset-Taster und die Logik tauscht das EPROM gegen RAM1 und RAM1 gegen RAM2 aus und bootet dann mit der Applikation. Der andere Reset-Taster tauscht die Speicher wieder zurück und startet dann wieder den Bootloader. Desweiteren befindet sich noch eine RS232 (logisch), ein Spannungsregler und eine kleine Raster-Bastelfläche auf dem Board. Bauen würde ich das heutzutage aber auch nicht mehr - lohnt sich einfach nicht ... Gruß Jobst
Jobst M. schrieb: > Fox Mulder schrieb: >> Hier ein Foto der unbestückten Platine. > > Externe Speicheranbindung und dann nicht mal RAM? :-D Wieso kein externer Ram drauf war habe ich mich damals auch gefragt. Aber zum Einsteigen reicht der interne Ram völlig aus. Ich habe auch noch zwei Opto-Mini Boards mit dem 80C517A und 64k Ram sowie 64k Rom, EEprom, LWL, 2xRS232 und Bootloader mit Von-Neumann Struktur. Aber es ging ja explizit um ein 8031er Board zum Einsteigen. ;) Ciao, Rainer
Fox Mulder schrieb: >Ich habe auch noch zwei Opto-Mini Boards mit dem 80C517A >und 64k Ram sowie 64k Rom, EEprom, LWL, 2xRS232 und >Bootloader mit Von-Neumann Struktur. Stark. Da bin ich ja nicht der Einzige, der sowas noch besitzt. Ich kaufte es hauptsächlich auch wegen des maximalen Speicherausbaues. Habe das Board vergangenes Jahr wieder aktiviert, und mir den kostenlosen unlimitierten SDCC-Compiler aus dem Netz gezogen, klappt wunderbar. Als Oberfläche provisorisch eine alte Keil-Demo, nur für die Projektverwaltung und den Editor alleine. Da suche ich noch eine bessere Lösung rein fürs Hobby, also nicht kommerziell. Übrigens, muß man nicht für jedes Testprogramm ein neues EPROM brennen. Man kann einmalig einen Bootloader (gibts im Netz auch reichlich) brennen, und anschließend werden die Programme ins RAM geladen. Nur für die endgültige Anwendung brennt man nochmal ein EPROM. Aber zum Experimentieren geht es auch ohne. Jedenfalls finde ich, daß die Peripherals des 80C517A auch heute noch eine Menge her geben. Auch kann man das Ding wie einen Standard-8031 benutzen. Für die Benutzung mit einem C-Compiler empfiehlt sich beim 8051 externes RAM, das kann auch als Peripheral mit auf dem Chip sein. Denn der C-Compiler beansprucht ein wenig Speicher als virtuellen Stack. Mit dem Speichermodell "small" kommt man nicht immer sehr weit, da das interne RAM nur 128 oder 256 Bytes hat, und sich darin auch die 32 Register und der Hardwarestack befinden. Vor allem, wenn man einige long-Variablen oder Arrays verwendet. Der 8051 wurde ja seit seiner Einführung 1980 schon alle 5 Jahre totgesagt, und lebt immer noch. Befehlssatz und Speicher waren seinerzeit auf Assemblerprogrammierung ausgelegt, das war etwas sparsamer. Viele Anwendungen kamen ohne externes RAM aus. Hochsprachencompiler gab es erst später, einigermaßen brauchbare fürs Hobby sogar erst nach dem Jahr 2000.
Warum mit dem 8051 anfangen? Ich bin froh, mit dem Typ nichts mehr zu tun zu haben. Alle Rechenoperationen über ACC: Flaschenhals Hardware-Stack: klein, zu klein ser. Schnittstelle: nur ein Vector für Rx und Tx, "Baudratenquarz" fast immer erfolderlich IO-Port: kein direktes Treiben eines ULN2803 möglich ... Das sind nur einige Knackpunkte.
Schon wieder jemand, der einen zu bekehren versucht... Wenn nach 8051 gefragt wird, soll er auch 8051 bekommen. Wurde oben schon mal erwähnt. Gruß Jobst
Ich denke auch, dass wir keine Grundsatzdiskussion hier anfangen sollten, ob die 8051 Architektur gut ist oder nicht (Ich finde sie gut). Mal abgesehen davon, dass die "Knackpunkte" bei aktuellen Derivaten fast alle nicht mehr zutreffen. ;)
Ferkel schrieb: > Alle Rechenoperationen über ACC: Flaschenhals Falsch! Nur ADD, SUBB, MUL, DIV. INC, DEC, CJNE, DJNZ, ANL, ORL, XRL gehen auch in Registern, teilweise sogar auch im SRAM und IO-Space > Hardware-Stack: klein, zu klein Falsch! Der Stack ist im SRAM, also bis 256 Byte Und er ist ein SW-Stack, d.h. auslesbar, manipulierbar, z.B. SP als Pointer auf konstante Argumente nach dem Call-Befehl. > ser. Schnittstelle: nur ein Vector für Rx und Tx, "Baudratenquarz" fast > immer erfolderlich Man muß den Fehler ausrechnen, ob ein Baudratenquarz nötig ist, wie bei jedem anderen MC auch. > IO-Port: kein direktes Treiben eines ULN2803 möglich Wer will denn noch unnütz Leistung an alten Darlingtons verheizen, die nichtmal kurzschlußfest sind. Es gibt heutzutage Power-FETs, wo man nur noch wenige mV Abfall hat. Und dafür aber supi Bitbefehle um effizient logische Verknüpfungen und Statemachines zu machen. Also besonders optimiert für alle Arten von Steuerungen. > Das sind nur einige Knackpunkte. Jeder MC hat einige madige Stellen. Peter
Jobst M. schrieb: >Wenn nach 8051 gefragt wird, soll er auch 8051 bekommen. Wurde >oben schon mal erwähnt. Genau! Das Ding soll für Anwendungen reichen, wofür es spezifiziert und gut ist. Der Standard-8051 macht eben nur etwa 1 MIPS. Dafür ist er auch gedacht. Wer ein GIPS möchte, um eine LED blinken zu lassen, kann das gerne auch tun, und einen Pentium-Chip nehmen. Warum denn das weltweite Angebot von zehntausenden Controllertypen, wenn wir alle den einzig wahren Supercontroller haben können? Die eine Anwendung braucht keine Rechnerei, die andere keinen ADC oder PWM. Und auch nicht immer 32 bit oder 100 MHz. @Peter Dannegger: Voll meine Meinung. Darum ist manchmal auch noch ein 15-20 Jahre altes Board gut, gelegentlich sogar noch die sehr spätmittelalterlichen Vorfahren des 8051, wie 8085 oder 8048.
Ich fühle mich gerade etwas betrollt ... Schlag doch mal einen besseren Prozessor vor, an dem er seine theoretischen Kenntnisse des 8051 praktisch erproben und ausbauen kann :-) Gruß Jobst
ei, Wilhelm > sehr spätmittelalterlichen Vorfahren des 8051... widerspricht sich sehr, schreib eher: "frühmittelalterlich".
Wir verwenden in der Schhule Development Kits von Silabs http://www.silabs.com/products/mcu/Pages/C8051F005DK.aspx Die lassen sich prima mit Keil über die JTAG-Schnittstelle programmieren. Kosten, glaube ich, ca. 50 Euro das Stück.
Lese gerade, dass Du über die serielle Schnittstelle an das Kit möchtest. Dazu müsstest Du Dir natürlich ein Kit mit serieller Schnittstele auswählen. Ich würde jedoch USB bevorzugen. Bei den meisten neuen Rechnern ist keine serielle Schnittstelle mehr eingebaut.
Wollte gerade ADuC empfehlen, da kam mir einer zuvor :) Einen RS232-Bootloader wird man aber idR doch via USB-RS232-Konverter ansprechen koennen (im Gegensatz zu zB einem JDM-Programmer oder vergleichbaren ISP-Bitbangern).
Wolfgang Bengfort schrieb: > Ich würde jedoch USB bevorzugen. Bei den meisten neuen Rechnern ist > keine serielle Schnittstelle mehr eingebaut. Auf RS232 kann man vom Rechner aus konvertieren - umgekehrt nicht! Gruß Jobst
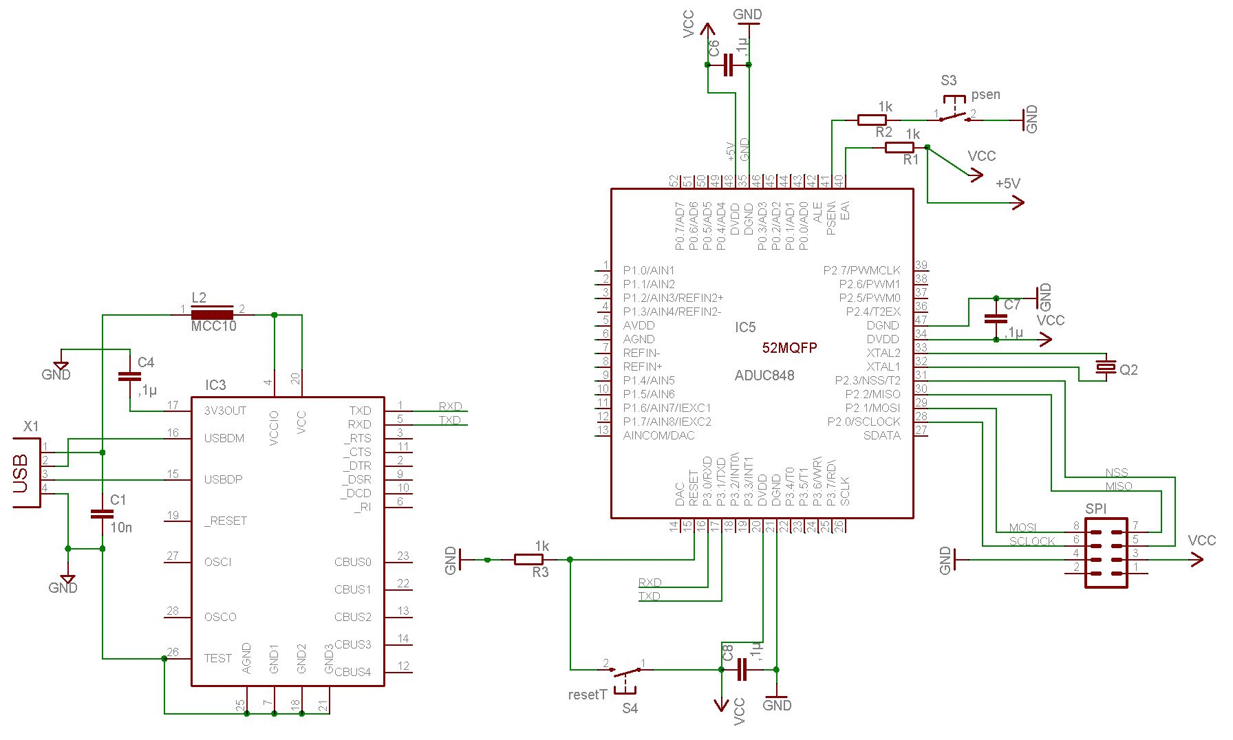
Wie wäre es mit einer anfängerfreundlichen Luxusvariante? Ein ADuC848 (Single Cycle 8052 Core bla...) plus FT232RL (USB nach UART). Ist ohne extra Programmierhardware zu flashen. Zwei Taster auf der Leiterplatte drücken, und paar mal mit der Maus klicken. Schon ist das Programm im Flash-EPROM. Die Programmiersoftware (WSD.exe) ist kostenlos bei Analog Devices zu haben. http://www.analog.com/en/analog-microcontrollers/analog-microcontrollers/aduc848/products/product.html
istegal schrieb: > anfängerfreundlichen Luxusvariante ... na gut, MQFP ist nicht anfängerfreundlich...
Wow, danke für die vielen Antworten, hätte gar nicht geglaubt dass mir so viele helfen mit meinem Problem. So wie ich lesen, wird es wohl sehr schwierig einfach in einen Elektronik laden zu gehen (bzw. online bestellen) und ein Experimentierboard für den 8051er zu kaufen. Da kommt man wohl um die Selbstbauvariante nicht drum herum. Gibt es denn etwas 8051er-ähnliches was es noch zu kaufen gibt? Also wo ich für den Anfang mein Wissen noch anwenden kann und nicht gleich eine neue Struktur kennen lernen muss? Oder sollte ich doch gleich umsteigen? Gibts da was einfaches? Oh man, ich bin jetzt ganz schön unentschlossen. Hatte wirklich geglaubt, dass es ohne Probleme in den shops noch Zeugs für den 8051 zu kaufen gibt
Eigentlich steht oben alles schon ... Komplette Boards bekommst Du nicht. Aber bei Reichelt bekommst Du alles, um ein 8051 Board zusammen zu bauen für 20€. Du musst es nur zusammenlöten. Gruß Jobst
Keil bietet einige 8051 Evaluation Boards an. z.B: http://www.keil.com/mcb900/ Für den Einstieg finde ich den verbauten LPC935 nicht schlecht.
Der ADuC wurde ja bereits schon mal erwähnt. Ich habe das Evaluation-Board ADuC812 noch hier, inzwischen gibts da schon länger neuere, heissen aber alle noch ADuC8xx (xx= Varianten) Diese Quick-Start-Kit haben schon alles dabei was man braucht. Software-CD, Netzteil und Kabel. Installieren und gleich loslegen. Infos gibts bei analog.com Digi-Key, Farnell haben die. HBE-shop.de liefert auch an privat was Farnell hat. Gruß Gerd
Von KEIL das MCBx51 Evaluation Board gibts das auch in Deutschland zu kaufen? Habe ich richtig gesehen, der Preis 300$? Da musste ich schon erst einmal schlucken..... Das ADUC, ~80$ komplett ist noch ok und bezahlbar. Aber auch nur in Dollar, nix in Deutschland zu erwerben?
Xxx Xxx schrieb: > Habe ich richtig gesehen, der Preis 300$? Da musste ich schon erst > einmal schlucken..... Jo, das ist mit 330$ bei Digikey gelistet... Da du mit dem Board ziemlich viele verschiedene 8051er Derivate programmieren kannst, musst du dementsprechend in die Tasche greifen. Besser wärs, du legst dich auf einen 8051er fest und kaufst dir für diesen ein Evaluation Board, das kommt deutlich billiger.
Wenn du planst, einen 8051er mit viel OnBoard-Peripherie zu verwenden, bekommst du bei den SiLabs-MCUs echt viel für's Geld. Wie's bei den ADUs aussieht weiss ich nicht, aber ich bin mit meinen F120-,F340- und F700-Development-Kits (ca.75-120Euro, Digikey/Mouser) sowie den paar Toolsticks seeeehr zufrieden. Die Dinger sind zwar etwas aufwendig zu konfigurieren, aber wenn man mitdenkt und das Datenblatt liest und v.a. versteht, tut das easy. Ausserdem bietet SiLabs den ConfigurationWizard, mit dem du Initialisierungscode für die Peripherie, Clock, etc. zusammenklicken kannst. Finde ich echt gut, die Teile. Ralf
Xxx Xxx schrieb: > Das ADUC, ~80$ komplett ist noch ok und bezahlbar. Aber auch nur in > Dollar, nix in Deutschland zu erwerben? Doch sicher gibts das auch hier zu erwerben, wie ich schon oben geschrieben hatte. Nochmal etwas ausführlicher: Bei Farnell gibts ne ganze Reihe, achte aber das es ein ADuC8xx ist, die anderen haben einen ARM-Core statt den 8052, hier ne Übersicht: http://de.farnell.com/jsp/search/browse.jsp?N=500003+1003367&Ntk=gensearch_002&Ntt=ADuC&Ntx=mode+matchallpartial Farnell liefert nur Gewerblich, kannst aber auch die Bestellnummer dort notieren und bei www.hbe-shop.de bestellen - die liefern an privat. (steht auch dort auf der Hauptseite) Gruß Gerd
Warum nicht bei den Chinesen kaufen? Das ist doch ein schönes kostengünstiges Board. http://cgi.ebay.de/xl400-Microcontroller-Development-Board-Kit-Programmer-/250674192488?pt=LH_DefaultDomain_0 Da passen auch einige AVR drauf. Skriptkiddy
Ich hab den hier übrig: http://www.goblack.de/desy/mc8051chip/bauanleitung/desy535min/eigenschaften.htm Funktioniert bestens. Für Lernzwecke geeignet. Ich würde trotzdem gleich sowas: http://de.farnell.com/analog-devices/eval-aduc834qs/kit-aduc834-dev-system/dp/5098646 oder das von Skriptkiddy verlinkte nehmen.
Skript Kiddy schrieb: > Warum nicht bei den Chinesen kaufen? Das ist doch ein schönes > kostengünstiges Board. > http://cgi.ebay.de/xl400-Microcontroller-Development-Board-Kit-Programmer-/250674192488?pt=LH_DefaultDomain_0 > Da passen auch einige AVR drauf. > > Skriptkiddy Das Board sieht sehr interessant aus, auch der Preis liegt in meinem Budget. Brauche ich noch etwas zu diesem Board oder ist da schon alles komplett? Also z.B. Programmer zum programmieren? Software zum aufspielen, programmieren? Damit kann man auch den 8051 programmieren?
Xxx Xxx schrieb: > Brauche ich noch etwas zu diesem Board oder ist da schon alles komplett? ist komplett > Also z.B. Programmer zum programmieren? > Software zum aufspielen, programmieren? > Damit kann man auch den 8051 programmieren? ja, die da: >Lists of chips it supports: >51MCU Family: >AT89S51 AT89S52 AT89S53 AT89S8252 AT89LS51 AT89LS52 >AT89LS53 AT89LS8252 Ob andere auch gehen, bei http://51c51.com/ENWEB/default.htm gucken.
Xxx Xxx schrieb: > Software zum aufspielen, programmieren? Software zum Programmieren ist dabei. Xxx Xxx schrieb: > Damit kann man auch den 8051 programmieren? Diese werden unterstützt: Lists of chips it supports: 51MCU Family: AT89S51 AT89S52 AT89S53 AT89S8252 AT89LS51 AT89LS52 AT89LS53 AT89LS8252
Bernhard B. schrieb: > Diese werden unterstützt: > > Lists of chips it supports: > 51MCU Family: > AT89S51 AT89S52 AT89S53 AT89S8252 AT89LS51 AT89LS52 > AT89LS53 AT89LS8252 Mit anderen Worten: Die alten, z.T. abgekündigten Dinger funktionieren darauf, die aktuellen Modelle jedoch nicht. Auch die z.T. chinesischen Bezeichnungen in der SW würden mich abschrecken. istegal schrieb: > Ich würde trotzdem gleich sowas: > http://de.farnell.com/analog-devices/eval-aduc834q... Jopp. Ist auch preislich attraktiv. Nur kann man den Prozessor nicht wechseln. Wenn Du es selber bestücken würdest, würde ich mich kostenlos von einem AT89S52 Programmer-Board trennen. Dann PM an mich. Gruß Jobst
Versuchs mal hiermit mit diesem Board: Diese Board ist speziell für Lehr- und Ausbildungzwecke und damit auch für Einsteiger entwickelt worden. Der verwendete 8051er (AT89C51CC03) ist sehr leistungsfähig (AD-Wandler, Timer/Counter, PWM, ...) und hat bereits 64 kByte Programmspeicher ON Chip. Programmierumgebung ist kostenlos, Du brauchst keinen besonderen Programmer, nur eine serielle Schnittstelle bzw. einen USB/seriell Adapter. Es gibt ein Forum dazu und jede Menge lauffähiger Demo-Softwarte in detusch. Bei uns läuft das System sehr zufriedenstellend. Carlos
http://www.steitec.net/MCS-51/?XTCsid=0uejasbit4j10tfe76rta6lki5 Hier gibts tolle Boards. Ich habe das 89C51AC3 Board, gibts dort für 30 Euro, kann mich nicht beklagen. Habe ebenfalls aus der Berufsschule eines (die verkaufen die auch) mit selbem Prozessor. http://www.elektronikschule.de/~krausg/ Dann noch mehrere selbstgebaute mit dem Controller. Die DS89C450 habens mir auch sehr angetan, allerdings sehr teuer.
Habt vielen Dank für Eure Antworten. Mir glüht etwas der Kopf, ich bin total unentschlossen. http://cgi.ebay.de/xl400-Microcontroller-Development-Board-Kit-Programmer-/250674192488?pt=LH_DefaultDomain_0 Pro: Das Teil gefällt mir gut, scheint alles zu haben was man zum experimentieren braucht. Contra: Scheinbar ur-alt, so wie oben beschrieben werden nicht mehr die neuen µC unterstützt http://www.steitec.net/MCS-51/?XTCsid=0uejasbit4j10tfe76rta6lki5 Pro: Günstiger Preis und setzt wohl auch auf aktuelle µC. Contra: Für viel Experimente muss man weitere Boards kaufen, das geht auch noch einmal ins Geld. Irgendiwe sehe ich bei den ganzen Typen gar nicht mehr durch Da gibt es in der µC-Bezeichnung ein L, LS, C, 52, 51, 8252, 53 Welchen Ty sollte man nehmen, welcher 8051-Derivate ist der Richtige? Je mehr Ihr mir helft und je mehr Informationen ich bekomme, desto unschlüssiger werde ich
Der/das Richtige gibt's wie so oft im Leben nicht wirklich. Was ist die beste/richtige Religion? Was ist das beste/richtige Auto? Wenn du 10 Leute zu deren Meinung fragst, dann bekommst du 11 verschiedene Antworten... Ich an deiner Stelle würde das Evaluation Board nehmen das dir am meisten zusagt. Ob das jetzt nur ältere Mikrocontroller unterstützt oder nicht, das ist für den Anfang egal - einzige Bedingung: du musst diese Typen noch irgendwo kaufen können. Die verschiedenen 8051 Derivate unterscheiden sich ja jetzt nicht so dermaßen voneinander. Aber egal für welchen Mikrocontroller du dich entscheidest, das Datenblatt musst du sowieso eingehend studieren, bevor du dich ans Programmieren machen kannst. Später, wenn du mal etwas Erfahrung mit dem eingesetzten Mikrocontroller hast, kannst du noch immer hergehen und auf einen anderen Typ wechseln, weil dieser ein Feature xy besser unterstützt als dein bisheriger.
Xxx Xxx schrieb: > Je mehr Ihr mir helft und je mehr Informationen ich bekomme, desto > unschlüssiger werde ich http://cgi.ebay.de/xl400-Microcontroller-Development-Board-Kit-Programmer-/250674192488?pt=LH_DefaultDomain_0 Ich würde das kaufen. Schon allein aus dem Grund, dass auch AVR und PIC draufpassen. Ein Pro ist auch noch der Preis bei der üppigen Ausstattung. Natürlich gehen da nicht alle 8051er drauf, aber auf welchem EVAL-Board ist das schon so? Die AT89S51/52 passen drauf und die gibts noch bei R und CSD. Das sind "normale" 8051er, mit denen man das Programmieren der 8051-Architektur prima erlernen kann. Die meisten supporteten 8051er gibts noch zu kaufen. Auch von Atmel sind die meisten unterstützen AVR noch zu haben, genau wie die meisten PIC. Damit hättest du ein Board, welches es dir erlaubt 3 Mikrocontroller-Familien kennenzulernen. Was willst du mehr zu dem Preis? Gruß Skriptkiddy
Jobst M. schrieb: > Mit anderen Worten: Die alten, z.T. abgekündigten Dinger funktionieren > darauf, die aktuellen Modelle jedoch nicht. Ähmmm... Viele neue 8051er funktionieren auch da drauf. Nur dass die Software, die dabei ist, eventuell nicht zum Chip passt. Trotzdem würden auch einige neuere µC auf dem Board funktionieren. Dann muss man halt mit andere Software (die zum neuem µC passt) flashen.
istegal schrieb: > Trotzdem würden auch einige neuere µC auf dem Board funktionieren. > Dann muss man halt mit andere Software (die zum neuem µC passt) flashen. Ob man da so einfach passende Software bekommt bezweifle ich. Auf dem Board befindet sich ein 2. µC der das Flashen übernimmt und über serielle Schnittstelle mit Daten gefüttert wird. Die andere Programmiersoftware muss also die selbe Sprache sprechen wie die mitgelieferte, sonst wird das nichts. Kennst du etwa das verwendete Übertragungspotokoll (PC <--> Programmer-µC) ?
Oder einfach selber schnell auf ner Uniplatine zusammenlöten: Beitrag "8051 Entwicklungsboard" Einen passenden 8051 gibts z.B. bei CSD: AT89C51RB2-3CSIM 6,95€ Oder einen in PLCC44 nehmen, da gibts mehr Auswahl (mit ADC, CAN usw.). PLCC44-Sockel gibts ja auch für Uniplatine (2,54mm Raster). Peter
Peter Dannegger schrieb: > Oder einfach selber schnell auf ner Uniplatine zusammenlöten: > > Beitrag "8051 Entwicklungsboard" > > Einen passenden 8051 gibts z.B. bei CSD: > AT89C51RB2-3CSIM > 6,95€ > > Oder einen in PLCC44 nehmen, da gibts mehr Auswahl (mit ADC, CAN usw.). > PLCC44-Sockel gibts ja auch für Uniplatine (2,54mm Raster). > > > Peter Das wollte ich eben nicht. Ich will ein Board was von Anfang an richtig funktioniert. Habe ich einen Fehler später, so weiß ich nicht, ob es an der selbst gebastelten Schaltung liegt oder an der Programmierung. Was ist CSD? Ich kenn nur R und C. Und neu dazu kommt noch: Das xl400-Microcontroller-Development-Board-Kit-Programmer ist ausgelaufen, kein neues hat der Verkäufer eingestellt. Da bleibt dann nur noch das Board und die Einzelboards von Steinert. Aber ob ich da kaufe? Die Versandkosten sind emmens, die wollen bei einem 4kg-Paket 56€. Gut, das ganze wird nur 1 Kg wiegen, aber das auch noch 19€.
Xxx Xxx schrieb: > Habe ich einen Fehler später, so weiß ich nicht, ob es an der selbst > gebastelten Schaltung liegt oder an der Programmierung. Naja, 5V, Quarz und MAX202 dranzupappen halte ich nicht für besonders fehleranfällig. Und Du bist flexibel, was Du an Peripherie anschließen willst. Ich nehme vorzugsweise serielle (SPI) ADCs/DACs. > Was ist CSD? Ich kenn nur R und C. 4. Link bei Google. Was mir an fertigen Boards nicht gefällt, daß man fürs nächste Projekt wieder ein neues Board braucht, das wird also teuer. Und wenns das Board nicht mehr gibt, kannst Du das Projekt nicht mehr nachbauen. Peter
Peter Dannegger schrieb: > Xxx Xxx schrieb: >> Habe ich einen Fehler später, so weiß ich nicht, ob es an der selbst >> gebastelten Schaltung liegt oder an der Programmierung. > > Naja, 5V, Quarz und MAX202 dranzupappen halte ich nicht für besonders > fehleranfällig. > Und Du bist flexibel, was Du an Peripherie anschließen willst. > Ich nehme vorzugsweise serielle (SPI) ADCs/DACs. > >> Was ist CSD? Ich kenn nur R und C. > > 4. Link bei Google. > > Was mir an fertigen Boards nicht gefällt, daß man fürs nächste Projekt > wieder ein neues Board braucht, das wird also teuer. > Und wenns das Board nicht mehr gibt, kannst Du das Projekt nicht mehr > nachbauen. > > > Peter Die ersten 4 Links sind haben alles was mit dem Christopher Street Day zu tun :-) Der 5. Link war dann richtig. Das Board soll ein Experimentierboard/Testboard sein, ich will das nicht für Projekte nehmen. Es soll nur für den ersten Kontakt zur Hardware dienen. ADCs/DACs: ? Meinst du A/D- und D/A-Wandler? Aber wenn du nur eine serielle Schnittstelle hast, dann kann man doch nur ein Gerät anschließen, also nur einen Wandler, oder?
Xxx Xxx schrieb: > ADCs/DACs: ? Meinst du A/D- und D/A-Wandler? Ja. > Aber wenn du nur eine serielle Schnittstelle hast, dann kann man doch > nur ein Gerät anschließen, also nur einen Wandler, oder? An einem 8Bit-Port kannst Du 5 SPI-ICs dranhängen (MOSI, MISO, SCK, 5 * CS) Manche SPI-ICs kann man auch kaskadieren, z.B. kannst Du mit 3 Leitungen 100 MAX7219 ansteuern. Peter
Peter Dannegger schrieb: > An einem 8Bit-Port kannst Du 5 SPI-ICs dranhängen (MOSI, MISO, SCK, 5 * > CS) > Manche SPI-ICs kann man auch kaskadieren, z.B. kannst Du mit 3 Leitungen > 100 MAX7219 ansteuern. > Peter Ich lerne immer wieder neues dazu.... Wie schon geschrieben, ich will mich langsam an die Hardware-Materie heran wagen und step by step mich vorantasten. Wenn ich dann mit der ganzen Software, programmierungen in Hardware, Grundschritte bzw. die ersten Hardwarespielereien funktionieren und mir vertraut sind, dann kann ich mir immernoch ein komplettes großes Board nach meinen Wünschen bauen. Vorher möchte ich aber eine eval. Board zu spielen und probieren. Jeder fängt erst einmal klein an, ich möchte mit dem grundsätzlichen Sachen vollkommen vertraut sein. Denn wenn ich ohne Ahnung mich gleich an ein ein komplexes Board ran traue, wird das nix, da kann ich mir auch gleich (übertrieben gesagt) ein PC-Motherboard zum spielen nehmen....
Wie wäre es denn mit dem Experimentierboard MCB900 von Keil (Bernhard B. erwähnte dieses schon)? Dieses Board gibt es schon für 60€ im Elektronikladen unter [1] und auf der Keil Homepage den dazugehörigen Schaltplan unter [2]. Dort wird der LPC935 verwendet, welcher ein recht aktuelles Derivat der 8051er Familie ist. Der Controller ist direkt über die RS232 mit einem Freeware Tool programmierbar. Ich benutzte diverse LPC900 Controller in den letzten Jahren und finde diese sehr gut. Auch die Erhältlichkeit ist nicht auf DigiKey oder dergleichen beschränkt, da man z.B. auch bei Reichelt diese sehr günstig bekommt. Auf der Seite c51.de gibt es dazu ein Buch zu kaufen unter [3] (alternativ auch [4]), welches sich speziell mit der LPC900 Familie beschäftigt und diese von Null auf erklärt mit Assembler und C Programmierung. Es sind auch etliche Softwarebeispiele dort zu finden. Ciao, Rainer [1] http://elmicro.com/de/mcb900.html [2] http://www.keil.com/mcb900/mcb900-schematics.pdf [3] http://www.c51.de/c51.de/Dateien/LPC900.php [4] http://elmicro.com/de/bu-baldi3.html
Fox Mulder schrieb: > Wie wäre es denn mit dem Experimentierboard MCB900 von Keil Habe ich seit vielen Jahren, und benutze es fast täglich. Meistens um andere P89LPC9xxx zu flashen (ISP_to_ICP_bridge). Natürlich ist es auch ein gutes Experimentierboard.
Skript Kiddy schrieb: > @fischgebruell > > Und was kaufst du nun für ein Board? Das ist ein gute Frage.... Gern hätte ich mir jetzt das xl400 gekauft, unterstützt zwar nur alte Derivate, ist aber sehr günstig und hat alles schon on Board. Leider stellt der Verkäufer dies nicht mehr bei ebay ein. Ich habe hier http://www.ieap.uni-kiel.de/surface/ag-berndt/lehre/fpmc/exp-board.html ein schönes Board gefunden. Sogar mit Pfostenstecker um später weitere Experimentieplatinen mit Daten- und Adressbus zu verbinden. Leider muss ich dies aber erst selbst herstellen, ist also nicht fertig ausfgebaut. Kann jemand sagen ob in diesem Board auch der AT89C51 drin läuft? Angegeben ist nur der AT89S51. Was ist der Unterschied zwischen dem AT89S51 und AT89C51?
Unter [1] findest du eine Vergleichstabelle der diversen Atmel 8051er
Controller. Insofern der Controller im 40 Pin DIP Gehäuse ist und mit 5V
arbeitet sollte er auch auf diesem Board funktionieren. Denn die 40 Pin
Gehäuse sind im Normalfall Pinkompatibel.
Ciao,
Rainer
[1]
http://www.atmel.com/dyn/products/param_table.asp?family_id=604&OrderBy=part_no&Direction=ASC
Xxx Xxx schrieb: > Ich habe hier > http://www.ieap.uni-kiel.de/surface/ag-berndt/lehr... > ein schönes Board gefunden. Ist wohl ähnlich: http://www.elektor.de/jahrgang/2001/dezember/89s8252-flashboard.59915.lynkx Das war mein erstes Experimentierboard. War sehr zufrieden damit. Eine "kleine" Tabelle von 8051er die Keil unterstützt: http://www.keil.com/c51/chips.asp
istegal schrieb: > Ist wohl ähnlich: > http://www.elektor.de/jahrgang/2001/dezember/89s82... > Das war mein erstes Experimentierboard. > War sehr zufrieden damit. So eins hätte ich für 15€ plus Versand noch zu verkaufen. Viele Grüße, Matthias
Xxx Xxx schrieb: > Gern hätte ich mir jetzt das xl400 gekauft, unterstützt zwar nur alte > Derivate, ist aber sehr günstig und hat alles schon on Board. Leider > stellt der Verkäufer dies nicht mehr bei ebay ein. Wie wärs hiermit? http://cgi.ebay.de/XL400-8051-kit-MCU-Development-Demo-Board-system-/250681116321?pt=LH_DefaultDomain_0&hash=item3a5dc246a1
> Wie wärs hiermit? > http://cgi.ebay.de/XL400-8051-kit-MCU-Development-Demo-Board-system-/250681116321?pt=LH_DefaultDomain_0&hash=item3a5dc246a1 Habe ich schon gesehen, aber die ist ~20$ bzw. ~50% teurer (inkl. Versand) Danke für die ganzen Links zum vergleichen der verschiedenen µC's. Was mich aber mehr interessiert ist, ob ich so ohne weiteres ein AT89S51 gegen ein AT89C51 wechseln kann (natürlich dann mit angepasster programmierung in KEIL bzw. laden des HEX-Files mit dem richtigen Programm)? D.h. sind dieser in der Hardware kompatibel?
Xxx Xxx schrieb: > Habe ich schon gesehen, aber die ist ~20$ bzw. ~50% teurer (inkl. > Versand) Tja wer zögert, der verliert. > Was mich aber mehr interessiert ist, ob ich so ohne weiteres ein AT89S51 > gegen ein AT89C51 wechseln kann Nein. Das geht nicht. Den AT89S51 kann man über SPI wie einen AVR flashen. Der AT89C51 unterstützt das nicht. Ich nehme ganz stark an, dass das Board nur diese Programmierung von Atmel-Controllern zulässt. Wenn das nicht so wäre, dann wäre sicher an irgend einer Stelle der der AT89C51/52/53 als Verkaufsargument aufgetaucht. Meinst du nicht?
Xxx Xxx schrieb: > Was mich aber mehr interessiert ist, ob ich so ohne weiteres ein AT89S51 > gegen ein AT89C51 wechseln kann Kommt drauf an, was noch dahinter steht. Den AT89C51RB2-3CSIM kannst Du reinstecken und bequem per Bootloader programmieren. Peter
Xxx Xxx schrieb: > Kann jemand sagen ob in diesem Board auch der AT89C51 drin läuft? > Angegeben ist nur der AT89S51. > Was ist der Unterschied zwischen dem AT89S51 und AT89C51? Sie werden unterschiedlich programmiert. Das dürfte für Dich, vor allem bei dieser Entscheidung das wesentlichste sein. Peter Dannegger schrieb: > Kommt drauf an, was noch dahinter steht. > Den AT89C51RB2-3CSIM kannst Du reinstecken und bequem per Bootloader > programmieren. Dazu fehlen ihm aber vermutlich die Taster - zumindest einer ... Gruß Jobst
Wenn ich auf dieser Seite: http://www.atmel.com/dyn/products/param_table.asp?family_id=604&OrderBy=part_no&Direction=ASC schaue, dann kann ich sehen, dass so gut wie alle AT89C51 ISP (in system programmable) sind. Gut, bei manchen steht UART (Universal Asynchronous Receiver Transmitter) und bei manchen SPI (serial port interface). Aber das sollte doch das gleiche sein, da doch UART über die serielle Schnittstelle geht. Oder gibts da noch ein paar Unterschiede. Wenn die alle Pinkompatibel sind, so sollten die doch austauschbar sein, oder?
Xxx Xxx schrieb: > Gut, bei manchen steht UART (Universal Asynchronous Receiver > Transmitter) und bei manchen SPI (serial port interface). Dann schau nochmal genau hin. Bei den C's steht UART und bei den S's SPI > Aber das > sollte doch das gleiche sein, da doch UART über die serielle > Schnittstelle geht. Aber SPI nicht! (Dabei werden die Leitungen MISO, MOSI, SCK und Reset benutzt) Gruß Jobst
Xxx Xxx schrieb: > Gut, bei manchen steht UART (Universal Asynchronous Receiver > Transmitter) und bei manchen SPI (serial port interface). Aber das > sollte doch das gleiche sein, da doch UART über die serielle > Schnittstelle geht. Oder gibts da noch ein paar Unterschiede. UART und SPI sind nicht kompatibel zueinander. UART ist eine asynchrone (ohne extra Taktleitung) wärend SPI eine synchrone (mit extra Taktleitung) serielle Schnittstelle ist.
Ahhh, also bei den C's wird die normale serielle Schnittstelle zum brennen genutzt, die Daten kommen im asyncron dort an. Und bei den S's werden die Anschlüsse MISO, MOSI, SCK und Reset genutzt, dabei kommen die Daten syncron an und werden dann in denFlash gebrannt. ............................................................. Die serielle schnittstelle hat doch 3 Modes die man programmieren kann. 3x UART und 1 syncron. Der eine Mode syncron besitzt zwar keine extra syncronleitung, aber ist doch fix auf 1/12 des OSC-Frequnez eingestellt. Ist damit die Schnittstelle denn nicht UART und SPI? Oder ist bei SPI zwingend eine extra Syncronleitung vorgeschrieben? ............................................................. OTP,ISP,SPI,API,UART,OCD,IAP,TWI,ADC, usw.... Es werden immer mehr Abkürzungen. Google ist zwar da ein Freund, aber der bringt auch viele andere Dinge die auf die gesuchten Abkürzungen passen. Auch in den manuals zu den µC's findet man nicht gleich alles und muss unmengen an Seiten durchlesen ehe man sich sicher sein kann, die richtige Beschreibung zu den Abkürzungen gefunden zu haben. Gibts irgendwo eine Zusammenfassung was die ganzen Abkürzungen ausgeschrieben bedeuten und evtl. was auch weiter dahinter steckt?
SPI braucht zwingend eine Taktleitung. SPI hat auch mehrere "Modes" zum
Betrieb. Ich hatte vor einigen Jahren mal für die Uni ein paar englische
Erklärungen zu drei verschiedenen seriellen Protokollen geschrieben
unter [1] [2] und [3]. Lies es dir mal durch, dann erkennst du schon mal
ein wenig die Unterschiede zur RS232.
Ciao,
Rainer
[1] https://quakeman.homelinux.net/files/Wiki-SPI/
[2] https://quakeman.homelinux.net/files/Wiki-I2C/
[3] https://quakeman.homelinux.net/files/Wiki-1-Wire/
ich hab noch fünf AT89C2051 und einen AT89S8252. alle 24 MHz, gesockelt, aus einem KVM-switch. bissel schade, dachte die wären zu gebrauchen, allerdings kann ich nichts damit anfangen weil ich keine große lust habe mich mit dieser architektur zu beschäftigen.
Fox Mulder schrieb: > SPI braucht zwingend eine Taktleitung. SPI hat auch mehrere "Modes" zum > Betrieb. Ich hatte vor einigen Jahren mal für die Uni ein paar englische > Erklärungen zu drei verschiedenen seriellen Protokollen geschrieben > unter [1] [2] und [3]. Lies es dir mal durch, dann erkennst du schon mal > ein wenig die Unterschiede zur RS232. > > Ciao, > Rainer > > [1] https://quakeman.homelinux.net/files/Wiki-SPI/ > [2] https://quakeman.homelinux.net/files/Wiki-I2C/ > [3] https://quakeman.homelinux.net/files/Wiki-1-Wire/ Firefox sagt bei den Adressen dass es ein Risiko gibt. Der Internetexplorer meint, dass es ein Problem mit dem Sicherheitszertifikat der Website gibt. Ich habe jetzt ein xl400 Board bestellt, mal schauen wie lang es von den Chinesen hier her braucht....
Xxx Xxx schrieb: > Ich habe jetzt ein xl400 Board bestellt, mal schauen wie lang es von den > Chinesen hier her braucht.... 2-3 Wochen kannst du einkalkulieren.
Fox Mulder schrieb: > [1] https://quakeman.homelinux.net/files/Wiki-SPI/ > [2] https://quakeman.homelinux.net/files/Wiki-I2C/ > [3] https://quakeman.homelinux.net/files/Wiki-1-Wire/ Xxx Xxx schrieb: > Firefox sagt bei den Adressen dass es ein Risiko gibt. > Der Internetexplorer meint, dass es ein Problem mit dem > Sicherheitszertifikat der Website gibt. Warum auch immer diese Dokumente via https abgerufen werden müssen. Die Verschlüsselung der Inhalte stellt trotz fehlendem Zertifikat kein Sicherheitsproblem dar. Anders sieht dies bei Bankseiten, Onlineshops, etc. aus, bei denen persönliche Daten oder Bankdaten übermittelt werden. Vermutlich liegt auf dem selben Server ein Bereich, in den man sich nur mittels Passwort einloggen kann. Damit dies nicht abgehorcht werden kann, ist die Seite verschlüsselt. Verschlüsselung stellt zumindest eine Hürde dar. Sich allerdings ein Zertifikat zu besorgen kostet richtig Geld. Dafür ist dann aber auch die Verschlüsselung sicher. Xxx Xxx schrieb: > Ich habe jetzt ein xl400 Board bestellt ... Herzlichen Glückwunsch zur Entscheidung. (nicht zu dieser, sondern generell zu einer) Gruß Jobst
Jobst M. schrieb: > Fox Mulder schrieb: >> [1] https://quakeman.homelinux.net/files/Wiki-SPI/ >> [2] https://quakeman.homelinux.net/files/Wiki-I2C/ >> [3] https://quakeman.homelinux.net/files/Wiki-1-Wire/ > > Xxx Xxx schrieb: >> Firefox sagt bei den Adressen dass es ein Risiko gibt. >> Der Internetexplorer meint, dass es ein Problem mit dem >> Sicherheitszertifikat der Website gibt. > > Warum auch immer diese Dokumente via https abgerufen werden müssen. Sorry, aber ich habe meinen lokalen http Server größtenteils auf https laufen. Dabei geht es eigentlich nur dadrum, dass ich es nicht mag, wenn irgend Jemand die Kommunikation mitlauschen kann. Bin da etwas eigen was das angeht. ;) Das Zertifikat ist selber ausgestellt und somit nicht offiziell verifiziert. Das hat zur Folge, dass die Browser diese Meldung betreffs Sicherheitsrisiko bringen. Es hat aber nichts mit einem tatsächlichen Risiko zu tun, da es sich ja mur um meine private Webseite und keine Bank handelt. ;) Ciao, Rainer
Jobst M. schrieb: > Xxx Xxx schrieb: >> Ich habe jetzt ein xl400 Board bestellt > ... > > Herzlichen Glückwunsch zur Entscheidung. > (nicht zu dieser, sondern generell zu einer) > > Gruß > > Jobst Ich hoffe du meinst nicht in kleinster Weise dass ich eine falsche Wahl getroffen habe? (Das würde mich dann ärgern dass ich was falsch gemacht habe) ....................................................................... Anonsten bedanke ich mich bei allen die mir bei meinem Fragen geholfen haben. So, nun warte ich erstmal auf das Board. Weitere Fragen werden dann bestimmt noch kommen...
Xxx Xxx schrieb: > Ich hoffe du meinst nicht in kleinster Weise dass ich eine falsche Wahl > getroffen habe? Nein, es ging mir nur darum, daß Du Dich endlich entschieden hast ... Gruß Jobst
Jobst M. schrieb: > Nein, es ging mir nur darum, daß Du Dich endlich entschieden hast ... Stimmt. Das war echt eine schwere Geburt. grins skriptkiddy
Skript Kiddy schrieb: > > Stimmt. Das war echt eine schwere Geburt. > > *grins* > skriptkiddy Aber ihr wart alle eine gute Hebamme und habt tapfer es mit mir ausgehalten. ;-)
Und nun sind sie wieder, meine weiteren Fragen: 1. Kann man mit dem 8051 (und deren Derivate), was ja ein 8-Bit µC ist, auch 12- oder 16-Bit-Daten verarbeiten? Bsp: AD-Wandler wandelt ein 5V signal mit 0,005V Auflösung um, das sind dann 1000 Schritte bzw. 10 Bit. Diese 10, 12 oder 16 Bit Daten verarbeitet/berechnet dann der 8051 weiter und gibt diese dann an eine Anzeige (LCD) und an einen angeschlossenen DA-Wandler wiederum als Analaogsignal aus. Geht das mit einem 8-Bit MCs oder braucht man da einen 16Bit µC? 2. Ich selber kenne nur die Theorie der Assemblerprogrammierung und die allgemeinen Befehle des 8051. Bei größeren Programmen (andere bevorzugen es auch bei allen bzw. auch kleineren Programmen) nimmt man aber besser C als Hochsprache. Das geht doch auch mit KEIL, oder? Ein bisschen C kann ich, aber nur das allernötigste Grundwissen. Gibts da interessante Seiten zum lesen wie man so ein 8051 in C programmiert? Also welche Befehle funktionieren, welche Header man einbinden muss? Und was es noch so zu beachten gibt. Evtl. kleine Beispielprogramme.
>Leider habe ich nicht die nötig Ausrüstung um mir ein Port selbst herzustellen.
Port -> Board
???
Xxx Xxx schrieb: > Gibts da interessante Seiten zum lesen wie man so ein 8051 in C > programmiert? Also welche Befehle funktionieren, welche Header man > einbinden muss? Keil hat Unmengen an C-Examples. Liegen nach Insatallation im Istallationsverzeichnis unter /C51/Examples. Schau dich mal dort um. Ansonsten wirf mal google an da wird dir sicher geholfen ;).
Xxx Xxx schrieb: > 1. > Kann man mit dem 8051 (und deren Derivate), was ja ein 8-Bit µC ist, > auch 12- oder 16-Bit-Daten verarbeiten? > Bsp: > AD-Wandler wandelt ein 5V signal mit 0,005V Auflösung um, das sind dann > 1000 Schritte bzw. 10 Bit. Diese 10, 12 oder 16 Bit Daten > verarbeitet/berechnet dann der 8051 weiter und gibt diese dann an eine > Anzeige (LCD) und an einen angeschlossenen DA-Wandler wiederum als > Analaogsignal aus. > Geht das mit einem 8-Bit MCs oder braucht man da einen 16Bit µC? Du kannst problemlos mit einer 8Bit CPU auch Zahlen die außerhalb des 8Bit Bereichs liegen verarbeiten. In Assembler musst du dich eben selber um die Zerlegung der z.B. 16Bit Zahl kümmern. In C dagegen übernimmt das alles der Compiler, wodurch es deutlich einfacher wird. Ich würde dir sowieso empfehlen gleich in C zu programmieren, da Assembler nur in sehr zeitkritischen Fällen noch Vorteile bringt wird. Ciao, Rainer
Fox Mulder schrieb: > Du kannst problemlos mit einer 8Bit CPU auch Zahlen die außerhalb des > 8Bit Bereichs liegen verarbeiten. In Assembler musst du dich eben selber > um die Zerlegung der z.B. 16Bit Zahl kümmern. In C dagegen übernimmt das > alles der Compiler, wodurch es deutlich einfacher wird. Ich würde dir > sowieso empfehlen gleich in C zu programmieren, da Assembler nur in sehr > zeitkritischen Fällen noch Vorteile bringt wird. > > Ciao, > Rainer Dann ist es wohl besser ich fange gleich mit C an und mache nur bei kleinen Projekten alles mit den Assemblerbefehlen. Habe die ganze Zeit im Netz gesucht........bin auf eine tolle Seite gestoßen: http://et-tutorials.de/mikrocontroller/ Die finde ich nicht schlecht, und man muss keine hunderte Euros für Bücher ausgeben. Die Videos sind auch sehr vertändlich, auf den ersten Blick kann ich dies sehr empfehlen. Was macht man eigentlich bei KEIL wenn man die 2k Begrenzung überschritten hat? Das passiert doch bestimmt ganz schnell wenn man in C prorammiert, oder? Was kostet KEIL ohne die Limitierung oder gibt es genauso gute kostenlose/günstigere Software?
Xxx Xxx schrieb: > Was kostet KEIL ohne die Limitierung oder gibt es > genauso gute kostenlose/günstigere Software? Keil willst du nicht bezahlen. Das bewegt sich im unteren 4-stelligen Bereich. Leider, denn Keil hat wirklich gute Software. Als Alternative gibts den kostenlosen SDCC. Gruß Skriptkiddy
Xxx Xxx schrieb: > Dann ist es wohl besser ich fange gleich mit C an und mache nur bei > kleinen Projekten alles mit den Assemblerbefehlen. Du möchtest natürlich gleich mit großen Projekten beginnen ... Aber sag mal, war es nicht eine Deiner Bedingungen, den 8051 unbedingt in Assembler programmieren zu wollen? Für C hätte ich Dir nämlich mehr zu einem AVR geraten ... Gruß Jobst
Jobst M. schrieb: > Aber sag mal, war es nicht eine Deiner Bedingungen, den 8051 unbedingt > in Assembler programmieren zu wollen? > Für C hätte ich Dir nämlich mehr zu einem AVR geraten ... Wieso sollte AVR für C besser sein als ein 8051er? Diese Aussage finde ich nicht gerade objektiv. Ich will hier natürlich keine Grundsatzdiskussion entfachen, aber die 8051er lassen sich in C ebenfalls sehr schön programmieren, was ich aus eigener Erfahrung sagen kann (auch für kleine Projekte). ;) Ciao, Rainer
Skript Kiddy schrieb: > Keil willst du nicht bezahlen. Das bewegt sich im unteren 4-stelligen > Bereich. Leider, denn Keil hat wirklich gute Software. Nicht so teuer ist der Wickenhäuser (8kB Demo, sonst 88,-€): http://www.wickenhaeuser.de/ Peter
Jobst M. schrieb: > Du möchtest natürlich gleich mit großen Projekten beginnen ... > > Aber sag mal, war es nicht eine Deiner Bedingungen, den 8051 unbedingt > in Assembler programmieren zu wollen? > Für C hätte ich Dir nämlich mehr zu einem AVR geraten ... > > > Gruß > > Jobst Grundsätzliche Bedingung war der 8051. Dies, weil mir der Innenaufbau und Befehle (also die uralt-Grundvariante 8051) von der Theorie und Grundwissen vorhanden ist. In Assembler wollte ich programmieren, da mir etwas bekannt. Gut, wenn zu C kaum noch ein großer Schritt ist, dann kann ich es auch damit probieren. Scheinbar gehen z.B. 16-Bit addition/subtraktion/multiplikation/division in C wesentlich einfacher als wenn man das in Assembler schreibt. Einfach kurze Programme in Assembler, größere oder etwas unübersichtliche mit Rechenoperationen in C. Mir war es nur noch nicht so geläufig ob C in µC genauso geschrieben wird wie für Windows, aber da gibt es doch sehr viel Gemeinsamkeiten. In KEIL scheint beides gut zu gehen. Und wenn C am Ende doch überall genauso gut oder noch besser als Assembler ist, dann kann man gleich alles auf C machen, das ist evtl. auch hilfreicher wenn man später auf eine andere µC umsteigen will. Peter Dannegger schrieb: > Skript Kiddy schrieb: >> Keil willst du nicht bezahlen. Das bewegt sich im unteren 4-stelligen >> Bereich. Leider, denn Keil hat wirklich gute Software. > > Nicht so teuer ist der Wickenhäuser (8kB Demo, sonst 88,-€): > > http://www.wickenhaeuser.de/ > > > Peter 8kB ist schon mal 4x so viel als bei KEIL, das dürft für die meisten 8051er ausreichen. Mal schauen wie weit ich in KEIL komme....so lang versuche ich es zu nehmen und dann steige ich erst um. .................................................................... Mal noch eine ander Frage: Ich habe im Netzt beispiele zu Assemblerbefehlen gefunden, wie man 16-Bit Daten im 8-Bit-µC 8051er addiert, subtrahiert, multiplizert und dividiert. Das ist doch schon einiges an Befehlen die das geschrieben werden müssen. In C geht das doch schon einfacher (korrigiert mich wenn ich falsch liege). => Was ich aber noch nicht weiss, wie bekomme ich ein 12 oder 16 Bit Signal in den µC (z.B. von einem DAC)? Gibts dazu im Netz etwas was ich mir durchlesen kann, da habe ich noch nichts gefunden. Das geht doch nur wenn der µC ein SPI hat, oder? Kann man da nicht nur 8 Bit einlesen?
Ich würde dir raten zum (Wieder-)Einstieg ein gutes Buch zu kaufen, wo
die Architektur sowie C Programmierung beschieben werden. Denn es
scheint dir wohl etwas an dem grundsätzlichen Verständnis für die
Programmierung zu fehlen. Zumindest schließe ich das aus deinen Fragen.
Ich hatte mir damals Bücher von www.c51.de gekauft, wodurch der Umstieg
in C doch sehr einfach gegangen ist.
Ciao,
Rainer
Xxx Xxx schrieb: > => Was ich aber noch nicht weiss, wie bekomme ich ein 12 oder 16 Bit > Signal in den µC (z.B. von einem DAC)? > Gibts dazu im Netz etwas was ich mir durchlesen kann, da habe ich noch > nichts gefunden. > Das geht doch nur wenn der µC ein SPI hat, oder? Kann man da nicht nur 8 > Bit einlesen? Welche Schnittstelle hat dein DAC? Bei SPI werden die Daten byteweise übertragen. Wenn du einen 16bit DAC hast, dann holst du dir zuerst die ersten 8bit und dann die zweiten 8bit und setzt diese dann zusammen. Ich würde dir aber dazu raten, langsam anzufangen. Vielleicht zuerst mal ne einzelne LED ein - und ausschalten und das dann zu nem einfachen Lauflicht ausbauen...
Bernhard B. schrieb: > Welche Schnittstelle hat dein DAC? Bei SPI werden die Daten byteweise > übertragen. Wenn du einen 16bit DAC hast, dann holst du dir zuerst die > ersten 8bit und dann die zweiten 8bit und setzt diese dann zusammen. > Ich würde dir aber dazu raten, langsam anzufangen. Vielleicht zuerst mal > ne einzelne LED ein - und ausschalten und das dann zu nem einfachen > Lauflicht ausbauen... Aber wie funktioniert das? Wenn die SPI dem DAC sagt, dass er die Daten liefern soll, dann wird das Byte eingelesen. Wenn der µC das Byte hat, dann ist doch fertig, oder nicht? Und beim 2. holen holt er sich dann weider ein Byt, was aber von einem neuen Messwert stammt, oder? Oder "unterhalten" sich µC und DAC vor der Übertragung und tauschen sich aus wie viel Bytes übertragen werden bzw. wie viel Byte es zusammenhängend sind? In dieser Richtung bin ich noch völlig unwissend, finde auch im Netz nichts richiges zum nachlesen wie es geht, habe nirgends einenn Anhaltspunkt. (würde gern euch mit solchen Fragen nicht nerven wollen)
Xxx Xxx schrieb: > Wenn der µC das Byte hat, dann ist doch fertig, oder > nicht? Nein, erst wenn das Protokoll es sagt, ist er fertig. Z.B. kann der Start einer Übertragung durch das Chip-select markiert werden. Oder durch ein Startbit oder durch ein Timout. Peter
Und weiter gehen meine Fragen: Wenn ich nun ein HEX-File habe dass in den µC geladen werden soll, welches Tool brauche ich da und was könnt ihr mir da empfehlen?
Xxx Xxx schrieb: > Aber wie funktioniert das? > Wenn die SPI dem DAC sagt, dass er die Daten liefern soll, dann wird das > Byte eingelesen. Wenn der µC das Byte hat, dann ist doch fertig, oder > nicht? Und beim 2. holen holt er sich dann weider ein Byt, was aber von > einem neuen Messwert stammt, oder? > > Oder "unterhalten" sich µC und DAC vor der Übertragung und tauschen sich > aus wie viel Bytes übertragen werden bzw. wie viel Byte es > zusammenhängend sind? 1.) SPI ist nicht gleich SPI. Einige µC beherrschen viele Betriebsarten. Beispiel: P89LPC933 (siehe *.gif) 2.) Slaves & Masters müssen auf das selbe Protokoll eingestellt werden. 3.) Immer RTFM. Ohne geht es nicht.
fischgebruell schrieb: > Wenn ich nun ein HEX-File habe dass in den µC geladen werden soll, > welches Tool brauche ich da und was könnt ihr mir da empfehlen? Immer das zum µC passende nehmen. Die Tools sind meistens kostenlos (von den Herstellern). Für ADuC: "WSD.exe" Für Atmel: "AT89ISP" oder "AtmelFlit" oder "ATMELISP" von U. Bangert Und andere...
Bitte einen Namen schrieb: > fischgebruell schrieb: >> Wenn ich nun ein HEX-File habe dass in den µC geladen werden soll, >> welches Tool brauche ich da und was könnt ihr mir da empfehlen? > > Immer das zum µC passende nehmen. > Die Tools sind meistens kostenlos (von den Herstellern). > Für ADuC: "WSD.exe" > Für Atmel: "AT89ISP" oder "AtmelFlit" oder "ATMELISP" von U. Bangert > Und andere... AT89ISP: Dazu brauche ich eine parallel Schnittstelle. Die habe ich nicht. AtmelFlit: Unterstützt den AT89S52 nicht. Unterstütz nur die AT89C... ATMELISP: Was soll ich da alles einstellen?
Xxx Xxx schrieb: > ATMELISP: > Was soll ich da alles einstellen? Steht in der Hilfe-Datei ("Help"-Knopf drücken). Mit google findet man den Rest.
Bitte melde dich an um einen Beitrag zu schreiben. Anmeldung ist kostenlos und dauert nur eine Minute.
Bestehender Account
Schon ein Account bei Google/GoogleMail? Keine Anmeldung erforderlich!
Mit Google-Account einloggen
Mit Google-Account einloggen
Noch kein Account? Hier anmelden.

